Spandidos Publications Logo
  • About
    • About Spandidos
    • Aims and Scopes
    • Abstracting and Indexing
    • Editorial Policies
    • Reprints and Permissions
    • Job Opportunities
    • Terms and Conditions
    • Contact
  • Journals
    • All Journals
    • Oncology Letters
      • Oncology Letters
      • Information for Authors
      • Editorial Policies
      • Editorial Board
      • Aims and Scope
      • Abstracting and Indexing
      • Bibliographic Information
      • Archive
    • International Journal of Oncology
      • International Journal of Oncology
      • Information for Authors
      • Editorial Policies
      • Editorial Board
      • Aims and Scope
      • Abstracting and Indexing
      • Bibliographic Information
      • Archive
    • Molecular and Clinical Oncology
      • Molecular and Clinical Oncology
      • Information for Authors
      • Editorial Policies
      • Editorial Board
      • Aims and Scope
      • Abstracting and Indexing
      • Bibliographic Information
      • Archive
    • Experimental and Therapeutic Medicine
      • Experimental and Therapeutic Medicine
      • Information for Authors
      • Editorial Policies
      • Editorial Board
      • Aims and Scope
      • Abstracting and Indexing
      • Bibliographic Information
      • Archive
    • International Journal of Molecular Medicine
      • International Journal of Molecular Medicine
      • Information for Authors
      • Editorial Policies
      • Editorial Board
      • Aims and Scope
      • Abstracting and Indexing
      • Bibliographic Information
      • Archive
    • Biomedical Reports
      • Biomedical Reports
      • Information for Authors
      • Editorial Policies
      • Editorial Board
      • Aims and Scope
      • Abstracting and Indexing
      • Bibliographic Information
      • Archive
    • Oncology Reports
      • Oncology Reports
      • Information for Authors
      • Editorial Policies
      • Editorial Board
      • Aims and Scope
      • Abstracting and Indexing
      • Bibliographic Information
      • Archive
    • Molecular Medicine Reports
      • Molecular Medicine Reports
      • Information for Authors
      • Editorial Policies
      • Editorial Board
      • Aims and Scope
      • Abstracting and Indexing
      • Bibliographic Information
      • Archive
    • World Academy of Sciences Journal
      • World Academy of Sciences Journal
      • Information for Authors
      • Editorial Policies
      • Editorial Board
      • Aims and Scope
      • Abstracting and Indexing
      • Bibliographic Information
      • Archive
    • International Journal of Functional Nutrition
      • International Journal of Functional Nutrition
      • Information for Authors
      • Editorial Policies
      • Editorial Board
      • Aims and Scope
      • Abstracting and Indexing
      • Bibliographic Information
      • Archive
    • International Journal of Epigenetics
      • International Journal of Epigenetics
      • Information for Authors
      • Editorial Policies
      • Editorial Board
      • Aims and Scope
      • Abstracting and Indexing
      • Bibliographic Information
      • Archive
    • Medicine International
      • Medicine International
      • Information for Authors
      • Editorial Policies
      • Editorial Board
      • Aims and Scope
      • Abstracting and Indexing
      • Bibliographic Information
      • Archive
  • Articles
  • Information
    • Information for Authors
    • Information for Reviewers
    • Information for Librarians
    • Information for Advertisers
    • Conferences
  • Language Editing
Spandidos Publications Logo
  • About
    • About Spandidos
    • Aims and Scopes
    • Abstracting and Indexing
    • Editorial Policies
    • Reprints and Permissions
    • Job Opportunities
    • Terms and Conditions
    • Contact
  • Journals
    • All Journals
    • Biomedical Reports
      • Information for Authors
      • Editorial Policies
      • Editorial Board
      • Aims and Scope
      • Abstracting and Indexing
      • Bibliographic Information
      • Archive
    • Experimental and Therapeutic Medicine
      • Information for Authors
      • Editorial Policies
      • Editorial Board
      • Aims and Scope
      • Abstracting and Indexing
      • Bibliographic Information
      • Archive
    • International Journal of Epigenetics
      • Information for Authors
      • Editorial Policies
      • Editorial Board
      • Aims and Scope
      • Abstracting and Indexing
      • Bibliographic Information
      • Archive
    • International Journal of Functional Nutrition
      • Information for Authors
      • Editorial Policies
      • Editorial Board
      • Aims and Scope
      • Abstracting and Indexing
      • Bibliographic Information
      • Archive
    • International Journal of Molecular Medicine
      • Information for Authors
      • Editorial Policies
      • Editorial Board
      • Aims and Scope
      • Abstracting and Indexing
      • Bibliographic Information
      • Archive
    • International Journal of Oncology
      • Information for Authors
      • Editorial Policies
      • Editorial Board
      • Aims and Scope
      • Abstracting and Indexing
      • Bibliographic Information
      • Archive
    • Medicine International
      • Information for Authors
      • Editorial Policies
      • Editorial Board
      • Aims and Scope
      • Abstracting and Indexing
      • Bibliographic Information
      • Archive
    • Molecular and Clinical Oncology
      • Information for Authors
      • Editorial Policies
      • Editorial Board
      • Aims and Scope
      • Abstracting and Indexing
      • Bibliographic Information
      • Archive
    • Molecular Medicine Reports
      • Information for Authors
      • Editorial Policies
      • Editorial Board
      • Aims and Scope
      • Abstracting and Indexing
      • Bibliographic Information
      • Archive
    • Oncology Letters
      • Information for Authors
      • Editorial Policies
      • Editorial Board
      • Aims and Scope
      • Abstracting and Indexing
      • Bibliographic Information
      • Archive
    • Oncology Reports
      • Information for Authors
      • Editorial Policies
      • Editorial Board
      • Aims and Scope
      • Abstracting and Indexing
      • Bibliographic Information
      • Archive
    • World Academy of Sciences Journal
      • Information for Authors
      • Editorial Policies
      • Editorial Board
      • Aims and Scope
      • Abstracting and Indexing
      • Bibliographic Information
      • Archive
  • Articles
  • Information
    • For Authors
    • For Reviewers
    • For Librarians
    • For Advertisers
    • Conferences
  • Language Editing
Login Register Submit
  • This site uses cookies
  • You can change your cookie settings at any time by following the instructions in our Cookie Policy. To find out more, you may read our Privacy Policy.

    I agree
Search articles by DOI, keyword, author or affiliation
Search
Advanced Search
presentation
International Journal of Oncology
Join Editorial Board Propose a Special Issue
Print ISSN: 1019-6439 Online ISSN: 1791-2423
Journal Cover
April-2020 Volume 56 Issue 4

Full Size Image

Cover Legend PDF

Sign up for eToc alerts
Recommend to Library

Journals

International Journal of Molecular Medicine

International Journal of Molecular Medicine

International Journal of Molecular Medicine is an international journal devoted to molecular mechanisms of human disease.

International Journal of Oncology

International Journal of Oncology

International Journal of Oncology is an international journal devoted to oncology research and cancer treatment.

Molecular Medicine Reports

Molecular Medicine Reports

Covers molecular medicine topics such as pharmacology, pathology, genetics, neuroscience, infectious diseases, molecular cardiology, and molecular surgery.

Oncology Reports

Oncology Reports

Oncology Reports is an international journal devoted to fundamental and applied research in Oncology.

Experimental and Therapeutic Medicine

Experimental and Therapeutic Medicine

Experimental and Therapeutic Medicine is an international journal devoted to laboratory and clinical medicine.

Oncology Letters

Oncology Letters

Oncology Letters is an international journal devoted to Experimental and Clinical Oncology.

Biomedical Reports

Biomedical Reports

Explores a wide range of biological and medical fields, including pharmacology, genetics, microbiology, neuroscience, and molecular cardiology.

Molecular and Clinical Oncology

Molecular and Clinical Oncology

International journal addressing all aspects of oncology research, from tumorigenesis and oncogenes to chemotherapy and metastasis.

World Academy of Sciences Journal

World Academy of Sciences Journal

Multidisciplinary open-access journal spanning biochemistry, genetics, neuroscience, environmental health, and synthetic biology.

International Journal of Functional Nutrition

International Journal of Functional Nutrition

Open-access journal combining biochemistry, pharmacology, immunology, and genetics to advance health through functional nutrition.

International Journal of Epigenetics

International Journal of Epigenetics

Publishes open-access research on using epigenetics to advance understanding and treatment of human disease.

Medicine International

Medicine International

An International Open Access Journal Devoted to General Medicine.

Journal Cover
April-2020 Volume 56 Issue 4

Full Size Image

Cover Legend PDF

Sign up for eToc alerts
Recommend to Library

  • Article
  • Citations
    • Cite This Article
    • Download Citation
    • Create Citation Alert
    • Remove Citation Alert
    • Cited By
  • Similar Articles
    • Related Articles (in Spandidos Publications)
    • Similar Articles (Google Scholar)
    • Similar Articles (PubMed)
  • Download PDF
  • Download XML
  • View XML
Article

miR‑21 inhibits autophagy and promotes malignant development in the bladder cancer T24 cell line

  • Authors:
    • Hui‑Hui Zhang
    • Zhong‑Xin Huang
    • Su‑Quan Zhong
    • Kui‑Lin Fei
    • You‑Han Cao
  • View Affiliations / Copyright

    Affiliations: Department of Urology, The First Affiliated Hospital of University of South China, Hengyang, Hunan 421001, P.R. China, Department of Urology, Yue Bei People's Hospital, Shaoguan, Guangdong 512025, P.R. China, Department of Obstetrics, Xiangya Hospital, Central South University, Changsha, Hunan 410008, P.R. China
  • Pages: 986-998
    |
    Published online on: February 13, 2020
       https://doi.org/10.3892/ijo.2020.4984
  • Expand metrics +
Metrics: Total Views: 0 (Spandidos Publications: | PMC Statistics: )
Metrics: Total PDF Downloads: 0 (Spandidos Publications: | PMC Statistics: )
Cited By (CrossRef): 0 citations Loading Articles...

This article is mentioned in:



Abstract

MicroRNA‑21 (miR‑21) is reported to exhibit cancer‑promoting activity in various types of cancer. It has been previously demonstrated that miR‑21 is overexpressed in bladder tumor tissue compared with normal mucosa. However, the functional mechanism of miR‑21 in bladder cancer remains largely unknown. Thus, the current study aimed to determine the roles of miR‑21 in autophagy and the malignant development of bladder cancer in T24 cells. Upregulation or downregulation of miR‑21 was achieved following the transfection of miR‑21 mimic or miR‑21 inhibitor. An MTT assay was additionally performed to measure cell growth. Wound healing and transwell invasion assays were used to detect cell migration and invasion. The apoptotic potential and cell cycle were examined via flow cytometry and reverse transcription‑quantitative PCR was performed to evaluate the expression of phosphatase and tensin homolog (PTEN), beclin 1, microtubule‑associated protein l light chain 3B (LC3‑II), cyclin D1, caspase‑3, E‑cadherin, matrix metallopeptidase‑9 (MMP‑9) and vimentin. The results revealed that the proliferation, migration and invasion of T24 cells was greatly increased in the miR‑21 mimic group, while apoptosis was greatly inhibited. Additionally, T24 cells treated with miR‑21 mimic exhibited G1‑phase arrest. In the miR‑21 mimic group, the expression of PTEN, beclin 1, LC3‑II, caspase‑3 and E‑cadherin were decreased, while the expression of cyclin D1, MMP‑9 and vimentin were increased. Opposite effects were observed in the miR‑21 inhibitor group. The data of the current study may indicate that miR‑21 overexpression inhibited autophagy and promoted the proliferation, migration, invasion and epithelial to mesenchymal transition of bladder cancer T24 cells. The results may further elucidate the molecular mechanism of miR‑21 in the development of bladder cancer.

Introduction

Bladder cancer (BC) is one of the most common urinary tumors, with an increasing incidence worldwide every year (1). Although BC can be treated via transurethral resection, radical cystectomy and chemotherapy, it still has a high mortality rate due to its high incidence of metastasis (2). Thus, there is an urgent need to determine the underlying mechanism of BC development to improve the therapeutic outcome of patients.

MicroRNAs (miRNAs or miRs) are a class of small regulatory non-coding RNAs that serve important roles in many signaling pathways, including cell survival, apoptosis, cancer migration and cancer progression (3). Furthermore, an increasing number of miRNAs have been associated with the diagnosis and prognosis of certain types of cancer (4,5).

The miR-21 gene is located on chromosome 17q23 (6). Previous studies have determined that miR-21 is upregulated and exhibits oncogenic activity in different types of cancer (7,8). For example, the expression of miR-21 was increased in prostate cancer (9). miR-21 promotes the proliferation of oral cancer cells via tumor necrosis factor-α (10). Additionally, the expression of miR-21 markedly decreases following trastuzumab therapy in patients with EGFR2-positive metastatic breast cancer (11). The ratio of miR-21/24 is significantly correlated with several important prognostic factors in colorectal cancer, including tumor size, TNM stage, lymph metastasis and histologic differentiation (12). Furthermore, the ratio of miR-21/24 has been determined to be a significant survival risk factor for patients with colorectal cancer. The current study revealed that miR-21 overexpression was associated with recurrence and invasiveness in BC (13). However, the underlying mechanism of miR-21 in BC is remains largely unknown. The current study aimed to determine the role of miR-21 in the regulation of cellular phenotypes and its molecular mechanism in BC.

Materials and methods

Cell line and culture

The human bladder cancer cell line, T24, was obtained from the Cell Bank of Type Culture Collection of the Chinese Academy of Sciences. Cells were cultured in DMEM (Merck KGaA) with 10% fetal bovine serum (FBS; Gibco; Thermo Fisher Scientific, Inc.) and incubated in 5% CO2 at 37°C.

Transfection

To inhibit or overexpress miR-21 in BC cells, pGC-U6/Neo/GFP/miR-21 mimic, pGC-U6/Neo/GFP/miR-21 inhibitor and associated negative control (miR-21-NC) were obtained from Shanghai Gene Pharma Co., Ltd. A total of 3 µg miR-21 mimic or inhibitor was transfected into BC cells using Lipofectamine® 2000 (Invitrogen; Thermo Fisher Scientific, Inc.) according to the manufacturer's protocol. The sequences of the miR-21 mimic and miR-21 inhibitor were as follows: 5′-TAA ACG GGC CCT CTA GAC TCG AGT TAT CAA ATC CTG CCT GAC TG-3′ and 5′-GAT CCT CAA CAT CAG TCT GAT AAG CTA TTT TT-3′, respectively. After 48 h, cells were obtained for subsequent experiments. The following stably transfected T24 groups were established: miR-21 mimics group (mimics group), miR-21 inhibitor group (inhibitor group), negative control (NC) group and blank control (con) group without transfection.

Reverse transcription-quantitative PCR (RT-qPCR)

Total RNA was extracted from T24 cells using TRIzol® reagent (Invitrogen; Thermo Fisher Scientific, Inc.). and reverse transcribed at 37°C for 60 min using the miDETECT A Track™ miRNA qRT-PCR Starter kit (Guangzhou RiboBio Co., Ltd.). Subsequently, qPCR was performed using a SYBR Green kit (Takara Bio, Inc.) and an ABI PRISM 7500 Sequence Detection System (Applied Biosystems; Thermo Fisher Scientific, Inc.). The thermocycling conditions were as follows: 94°C for 3 min; followed by 40 cycles of 94°C for 30 sec and 72°C for 45 sec. The following primers were used: miR-21 forward, 5′-TAG CTT ATC AGA CTG ATG TTG A-3′ and reverse, 5′-TGG TGT CGT GGA GTC G-3′; U6 forward, 5′-GCT TCG GCA GCA CAT ATA CTA AAA T-3′ and reverse, 5′-CGC TTC ACG AAT TTG CGT GTC AT-3′. RNA quantification was calculated using the 2-ΔΔCq method (14).

Western blot analysis

Cells were treated with RIPA lysis buffer (Beyotime Institute of Biotechnology) and centrifuged at 4°C for 10 min at 9,063 × g to remove cell debris. After collecting the supernatant, a bicinchoninic acid protein assay (Beyotime Institute of Biotechnology) was used to detect protein concentration. Equal quantities of protein (20 µg) were then added each lane for electrophoresis with 10% SDS-PAGE and subsequently transferred onto PVDF membranes (EMD Millipore). The membranes were blocked at 37°C for 3 h in a blocking solution consisting of Tris-buffered saline containing 0.1% Tween-20 and 5% bovine serum albumin (Sigma-Aldrich; Merck KGaA). Subsequently, the following primary antibodies were added and incubated overnight at 4°C: Phosphatase and tensin homolog (PTEN; 1:1,000; cat. no. 20399; Promab Biotechnologies, Inc.), beclin 1 (1:1,000; cat. no. 30182; Promab Biotechnologies), microtubule-associated protein l light chain 3B (LC3-II; 1:1,000; cat. no. 30363; Promab Biotechnologies), cyclin D1 (1:1,000; cat. no. WL01435a; Wanleibio, Co., Ltd.), caspase-3 (1:1,000; cat. no. WL04004; Wanleibio, Co., Ltd.), GAPDH (1:1,000; cat. no. 20035; Promab Biotechnologies), E-cadherin (1:1,000; cat. no. WL01482; Wanleibio, Co., Ltd.), Matrix metalloprotein-9, (MMP-9; 1:1,000; cat. no. WL03096; Wanleibio, Co., Ltd.) and vimentin (1:1,000; cat. no. WL01960; Wanleibio, Co., Ltd.). Samples were then incubated with horseradish peroxidase-conjugated secondary antibodies goat anti-mouse immunoglobulin IgG (1:2,000; cat. no. ab6789; Abcam) at room temperature for 2 h. The enhanced chemiluminescence detection reagent (Thermo Fisher Scientific, Inc.) was used to visualize protein expression. Chemiluminescence was analyzed using ChemiDoc XRS system with Image Lab Software version 6.0 (Bio-Rad Laboratories, Inc.). GAPDH was used as an internal control.

MTT assay

T24 cells were cultured in 96-well plates at a volume of 100 µl per well. After 48 h incubation at 37°C, 50 µl MTT reagent (Sigma-Aldrich; Merck KGaA) was added, and cells were cultured at 37°C for 4 h. After removing the supernatant, 150 µl of DMSO was added to detect absorbance at a wavelength of 570 nm.

Wound healing assay

Cells were seeded into 6-well plates at a concentration of 5×105/ml and incubated at 37°C for 24 h. After scratching an initial wound with a 10 µl pipette tip in the cell monolayer, the distances of the wound area covered by cells was measured under an inverted microscope (CKX53; Olympus Corporation; magnification, ×200) at 0, 24, and 48 h to detect migration.

Invasion assay

A total of 5×104 transfected cells suspended in 200 µl serum-free DMEM were added to the upper chamber of a BioCoat™ Matrigel Invasion Chamber (Corning, Inc.). The lower chamber was filled with 1 ml of DMEM supplied with 20% FBS. After culture with 5% CO2 at 37°C for 24 h, transwell chambers were inverted and stained with haematoxylin at 37°C for 10 min. Excess stain was removed using PBS. The number of invading cells was determined according to five random fields of view under a light microscope (magnification, ×300).

Flow cytometry

Annexin V/PI staining was conducted using the Annexin V-FITC Apoptosis Detection kit (BD Pharmingen; BD Biosciences) according to the manufacturer's protocol. Stained cells were analyzed with a flow cytometer using BD FACStation™ 6.1 software (FACSCalibur; Becton, Dikinson and Company) within 1 h.

Cell cycle analysis was conducted using a Cell Cycle Analysis kit (Beyotime Institute of Biotechnology) according to the manufactures' protocol. Cells were fixed with 5 ml 70% ethanol at 4°C overnight, centrifuged at 1,208 × g at 4°C for 5 min and washed with PBS. Subsequently, 50 µl propidium iodide was added. Cells were resuspended and incubated in the dark at room temperature for 30 min. The cell cycle was determined via flow cytometry (FACSCalibur; Becton, Dikinson and Company).

Statistical analysis

Statistical analysis was performed using SPSS 13.0 statistical software (SPSS, Inc.). Data are presented as the mean ± standard deviation from at least three independent experiments. One-way ANOVA followed by Tukey's post hoc test was used to determine significance. P<0.05 was considered to indicate a statistically significant difference.

Results

Stably transfected T24 groups were established

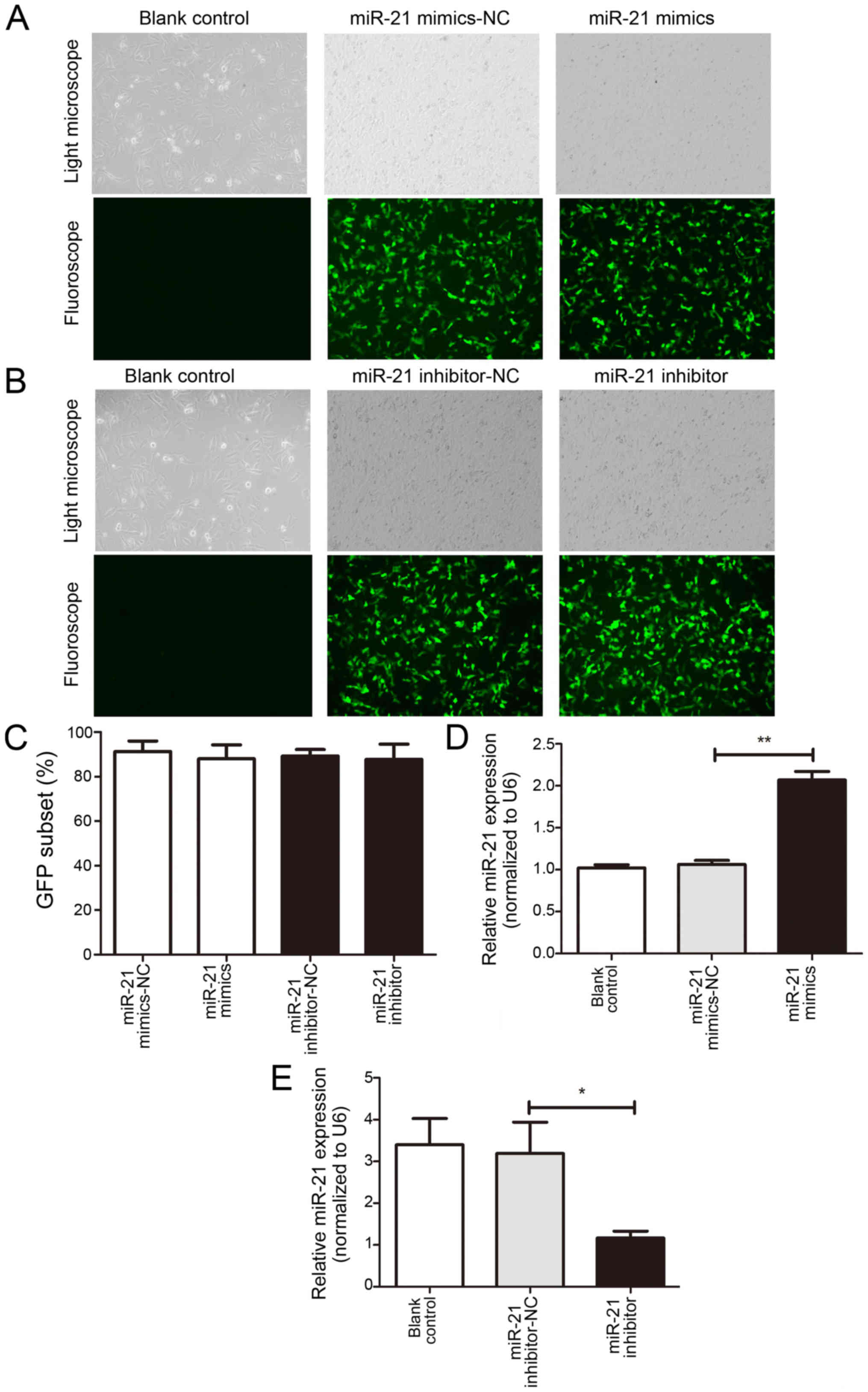
To investigate the effects of miR-21 on bladder cancer T24 cells, miR-21 mimics and inhibitors were obtained and transfected into T24 cells. Transfection efficiency was determined by analyzing the percentage of fluorescent cells (Fig. 1A and B). The percentage of fluorescence was >80% in the NC, mimic and inhibitor groups.

Figure 1

Transfection of T24 cells and the detection of miR-21 expression. Cells in the NC group, (A) mimic group and (B) inhibitor group (magnification, ×200) were observed under light and fluorescence microscope. Transfection efficiency was indicated by distribution of (C) green fluorescent cells, which was >80%. miR-21 expression was detected in the (D) mimic and (E) inhibitor treated groups. **P<0.01 vs. NC groupgroup (C). *P<0.05 vs. NC groupgroup (D). miR, microRNA; NC, negative control; miR, microRNA.

Effect of miR-21 mimic and miR-21 inhibitor on the expression of miR-21

The results of RT-qPCR demonstrated a significant increase in miR-21 expression in the mimic group and a significant inhibition in the inhibitor group when compared with the NC group (Fig. 1C and D). No significant differences were revealed between the NC and Con groups.

miR-21 promotes the proliferation, migration and invasion of T24 cells

The results of the MTT assay revealed that the proliferation of cells in the mimic group was significantly increased compared with the Con and NC groups in a time-dependent manner (Fig. 2A). In contrast, the proliferation of cells in the inhibitor group was significantly inhibited (Fig. 2B). Compared with the NC group, wound healing and invasion assays demonstrated that miR-21 mimic transfection increased the migration and invasiveness of T24 cells (Figs. 3 and 4). However, the migration and invasion of T24 cells were significantly inhibited in the inhibitor group.

Figure 2

Relative cell proliferation as measured using an MTT assay. The number of proliferative cells in the (A) mimic and (B) inhibitor groups were measured via MTT. ***P<0.001 vs. control and NC groups. NC, negative control; OD, optical density; miR, microRNA.

Figure 3

T24 cell migration as measured using a wound healing assay. Cell migration was determined in the (A) mimic group and (B) inhibitor group following transfection for 24 and 48 h (magnification, ×200). Migration distances of the (C) mimic group and (D) inhibitor group were subsequently calculated. **P<0.01 and ***P<0.001 vs. NC groups. NC, negative control; miR, microRNA.

Figure 4

T24 cells invasion as measured using a transwell assay. The number of invasive cells in the (A) mimic and (B) inhibitor group was determined following a transwell assay (magnification, ×300). The number of invasive cells per field was subsequently calculated in the (C) mimic and (D) inhibitor group. ***P<0.001 vs. NC groups. NC, negative control; miR, microRNA.

miR-21 inhibits apoptosis and arrests the G1 phase of T24 cells

Flow cytometry was performed to evaluate the influence of miR-21 on cell apoptosis and cell cycle distribution. The results revealed that when compared with the NC group, cells transfected with the miR-21 mimic decreased cell apoptosis and arrested T24 cells at the G1 phase. However, the miR-21 inhibitor significantly induced cell apoptosis and decreased the proportion of cells in the G1 phase (Figs. 5 and 6).

Figure 5

T24 cell apoptosis as detected using flow cytometry. The number of apoptosis cells in the (A) mimic and (B) inhibitor group was detected via flow cytometry. **P<0.01 and ***P<0.001 vs. NC groups. NC, negative control; miR, microRNA.

Figure 6

T24 cell cycle analysis was performed using flow cytometry. The cycle of T24 cells was analyzed and quantified in the (A) mimic and (B) inhibitor group. **P<0.01 vs. NC groups. ns vs. NC groups. NC, negative control; miR, microRNA; ns, No significance.

Effect of miR-21 expression on the proteins associated with the proliferation, migration, invasion, epithelial mesenchymal transition and autophagy of T24 cells

To further elucidate the possible mechanism of miR-21-mediated cell processes, RT-qPCR and western blotting were performed to detected the mRNA and protein expression of PTEN, beclin 1, LC3-II, cyclin D1, caspase-3, E-cadherin, matrix metallopeptidase 9 (MMP-9) and vimentin. In the miR-21 mimic group, compared with the NC group, the results revealed that the mRNA and protein expression of PTEN, beclin 1, LC3-II, caspase-3 and E-cadherin were significantly decreased. In addition, the mRNA and protein expression of cyclin D1, MMP-9 and vimentin were significantly increased (Figs. 7-10). However, increased mRNA and protein expression of PTEN, beclin 1, LC3-II, caspase-3 and E-cadherin and decreased mRNA and protein expression of cyclin D1, MMP-9 and vimentin were induced after treatment with the miR-21 inhibitor.

Figure 7

Analysis of various mRNAs associated with T24 cell proliferation, apoptosis and autophagy. The mRNA expression of (A) PTEN, (B) beclin-1, and (C) LC3-II in T24 cells was measured via reverse transcription-quantitative PCR. *P<0.05, **P<0.01 and ***P<0.001 vs. NC groups. Analysis of various mRNAs associated with T24 cell proliferation, apoptosis and autophagy. The mRNA expression of (D) cyclin D1 and (E) caspase-3 in T24 cells was measured via reverse transcription-quantitative PCR. *P<0.05, **P<0.01 and ***P<0.001 vs. NC groups. PTEN, phosphatase and tensin homolog; LC3-II, microtubule-associated protein l light chain 3B; NC, negative control; miR, microRNA.

Figure 10

Analysis of various proteins associated with T24 cell invasion and epithelial to mesenchymal transition. The protein expression of (A) E-cadherin, (B) MMP-9 and (C) vimentin in T24 cells was measured via (D) western blotting. **P<0.01 and ***P<0.001 vs. NC groups. 1, blank control; 2, miR-21 mimic-NC; 3, miR-21 mimic; 4, blank control; 5, miR-21 inhibitor-NC; 6, miR-21 inhibitor; NC, negative control; miR, microRNA.

Discussion

MiRNAs widely regulate gene expression and are associated with the malignant development and survival of various types of cancer (15,16). A previous study reported that miR-21 was increased in BC tissue and was associated with high rates of recurrence (17). Although the oncogenic role of miR-21 in BC has been previously indicated, the functional mechanism of miR-21 has not yet been fully elucidated and therefore deserves further study.

The present study demonstrated that upregulated miR-21 significantly increased the proliferation, migration and invasion of T24 cells, and arrested the cell cycle at the G1 phase. This is congruent with results obtained with other cancer cell lines (7,8). To investigate the underlying mechanism of miR-21, the expression of PTEN, beclin 1, LC3-II, cyclin D1, caspase-3, E-cadherin, MMP-9 and vimentin were examined. The results revealed that the expression of PTEN, beclin 1, LC3-II, caspase-3 and E-cadherin was decreased, while the expression of cyclin D1, MMP-9 and vimentin was increased in the mimic group.

Autophagy is a complex intracellular process that modulates several cellular functions (14). Abnormal levels of autophagy have been continuously associated with human inflammatory disorders and cancer (18,19). Although autophagy may suppress tumors in certain cases, it may also serve an onco-genic role in cancer via microenvironmental stress responses and metabolism control (20-22). Thus, autophagy has a dual effect.

Various signaling pathways, including the PTEN/ AKT/mTOR pathway, are associated with autophagy regulation (23,24). The current study revealed that autophagy-associated proteins, beclin 1 and LC3-II, were upregulated following miR-21 mimic transfection, while PTEN was downregulated. To some extent, this result may indicate that miR-21 inhibits autophagy in T24 cells via a PTEN-mediated pathway, resulting in changes to the viability and proliferation of T24 cells.

The results of MTT assay and flow cytometric analysis revealed that the miR-21 mimic promoted cell proliferation in a time-dependent manner, which was associated with suppressed apoptosis. To address this mechanism, the expression of cyclin D1 and caspase-3 were detected. Cyclin D1 is a major regulator of cell cycle progression that is overexpressed in carcinomas (25). Increased cyclin D1 expression can accelerate cell cycle progression and DNA synthesis (26). The present study determined that cyclin D1 expression was increased following transfection with miR-21 mimics. It was further demonstrated that upregulation of miR-21 promoted G0/G1 phase cell cycle arrest by affecting cyclin D1 levels. Apoptosis deregulation serves an important role in cancer development (27). Caspases are key mediators of this process (28). In the current study, the expression of caspase-3 was significantly increased following miR-21 mimic transfection. The results also demonstrated that the G0/G1 cell cycle arrest and apoptosis induced by miR-21 may provide favorable conditions for the development of BC cells.

Metastasis is an important characteristic of cancer. MMP is a family of neutral proteinases that allow cancer cells to migrate and invade (29). The current data revealed a significant increase in MMP-9 and the increased invasion of cells in the miR-21 mimic group. These results confirmed that miR-21 served a promoting role in the invasiveness of T24 cells.

Epithelial to mesenchymal transition (EMT) may provide favorable conditions for increasing cell mobility (30,31). EMT is characterized by the suppression of epithelial-associated genes, the upregulation of mesenchymal-associated genes, and the deregulation of various transcription factors (32,33). The results of the current study demonstrated that miR-21 increased the migration and invasion of T24 cells. As previously described, EMT is closely associated with cell invasion. Subsequently, the results of western blotting revealed that miR-21 decreased the expression of E-cadherin and increased the expression of vimentin. It was therefore hypothesized that miR-21 may decrease cell migration and invasion by inhibiting EMT.

A previous study reported that autophagy could inhibit EMT and metastasis in glioblastoma cells (34). However, autophagy also inhibits the migration and invasion of cancer cells by suppressing certain transcription factors such as SNAIL and SLUG (35). In the present study, autophagy was suppressed while EMT was promoted by miR-21. Whether there is a link between the autophagy-mediated regulation of EMT and bladder tumourigenesis is unclear and as such requires further study.

Collectively, the present data suggested that miR-21 inhibited autophagy and promoted the malignant development of the BC cell line, T24, in vitro. These results indicated that miR-21 may serve as a potential target to inhibit the development of BC. To the best of our knowledge, the current study is the first comprehensively assess the role of miR-21 in the cancer development of the BC T24 cell line, as well as its functional mechanism. However, the lack of in vivo experiments is the main limitation of the present study. Furthermore, the use of only one cell line may also limit results. Further studies are therefore required to verify these effects and to clarify the mechanism by which miR-21 is involved in the development of BC.

Funding

The current study was supported by the National Natural Science Foundation of China (grant no. 81602241) and the Scientific Project of Health Commission of Hunan Province (grant no. B2019127).

Availability of data and materials

The datasets used and/or analyzed are available from the corresponding author on reasonable request.

Authors' contributions

ZH designed the experiments and drafted the manuscript. HZ and ZS performed the experiments and collected the data. FK and CY analyzed and interpreted data. All authors read and approved the manuscript.

Ethics approval and consent to participate

The present study was approved by the Ethics Committee of The First Affiliated Hospital of University of South China.

Patient consent for publication

Not applicable.

Competing interests

The authors declare that they have no competing interests

Acknowledgments

Not applicable.

References

1 

Fankhauser CD and Mostafid H: Prevention of bladder cancer incidence and recurrence: Nutrition and lifestyle. Curr Opin Urol. 28:88–92. 2018. View Article : Google Scholar

2 

Antoni S, Ferlay J, Soerjomataram I, Znaor A, Jemal A and Bray F: Bladder cancer incidence and mortality: A global overview and recent trends. Eur Urol. 71:96–108. 2017. View Article : Google Scholar

3 

Liu Z, Xie D and Zhang H: Long noncoding RNA neuroblastoma-associated transcript 1 gene inhibits malignant cellular phenotypes of bladder cancer through miR-21/SOCS6 axis. Cell Death Dis. 9:10422018. View Article : Google Scholar : PubMed/NCBI

4 

Heishima K, Meuten T, Yoshida K, Mori T and Thamm DH: Prognostic significance of circulating microRNA-214 and-126 in dogs with appendicular osteosarcoma receiving amputation and chemotherapy. BMC Vet Res. 15:392019. View Article : Google Scholar

5 

Xue Y, Ge Y, Kang M, Wu C, Wang Y, Rong L and Fang Y: Selection of three miRNA signatures with prognostic value in non-M3 acute myeloid leukemia. BMC Cancer. 19:1092019. View Article : Google Scholar : PubMed/NCBI

6 

Ribas J, Ni X, Castanares M, Liu MM, Esopi D, Yegnasubramanian S, Rodriguez R, Mendell JT and Lupold SE: A novel source for miR-21 expression through the alternative polyadenylation of VMP1 gene transcripts. Nucleic Acids Res. 40:6821–6833. 2012. View Article : Google Scholar : PubMed/NCBI

7 

Ni K, Wang D, Xu H, Mei F, Wu C, Liu Z and Zhou B: miR-21 promotes non-small cell lung cancer cells growth by regulating fatty acid metabolism. Cancer Cell Int. 19:2192019. View Article : Google Scholar : PubMed/NCBI

8 

Chai C, Song LJ, Han SY, Li XQ and Li M: MicroRNA-21 promotes glioma cell proliferation and inhibits senescence and apoptosis by targeting SPRY1 via the PTEN/PI3K/AKT signaling pathway. CNS Neurosci Ther. 24:369–380. 2018. View Article : Google Scholar : PubMed/NCBI

9 

Folini M, Gandellini P, Longoni N, Profumo V, Callari M, Pennati M, Colecchia M, Supino R, Veneroni S, Salvioni R, et al: miR-21: An oncomir on strike in prostate cancer. Mol Cancer. 9:122010. View Article : Google Scholar : PubMed/NCBI

10 

Qiu YF, Wang MX, Meng LN, Zhang R and Wang W: MiR-21 regulates proliferation and apoptosis of oral cancer cells through TNF-α. Eur Rev Med Pharmacol Sci. 22:7735–7741. 2018.PubMed/NCBI

11 

Badr M, Said H, Louka ML, Elghazaly HA, Gaballah A and Atef Abd El Mageed M: MicroRNA-21 as a predictor and prognostic factor for trastuzumab therapy in human epidermal growth factor receptor 2-positive metastatic breast cancer. J Cell Biochem. 120:3459–3466. 2019. View Article : Google Scholar

12 

Hao JP and Ma A: The ratio of miR-21/miR-24 as a promising diagnostic and poor prognosis biomarker in colorectal cancer. Eur Rev Med Pharmacol Sci. 22:8649–8656. 2018.PubMed/NCBI

13 

Zhang HH, Qi F, Cao YH, Zu XB and Chen MF: Expression and clinical significance of microRNA-21, maspin and vascular endothelial growth factor-C in bladder cancer. Oncol Lett. 10:2610–2616. 2015. View Article : Google Scholar : PubMed/NCBI

14 

Livak KJ and Schmittgen TD: Analysis of relative gene expression data using real-time quantitative PCR and the 2(-Delta Delta C(T)) method. Methods. 25:402–408. 2001. View Article : Google Scholar

15 

He Y, Liu H, Jiang L, Rui B, Mei J and Xiao H: miR-26 induces apoptosis and inhibits autophagy in non-small cell lung cancer cells by suppressing TGF-β1-JNK signaling pathway. Front Pharmacol. 9:15092019. View Article : Google Scholar

16 

Iswariya GT, Paital B, Padma PR and Nirmaladevi R: microRNAs: Epigenetic players in cancer and aging. Front Biosci (Schol Ed). 11:29–55. 2019. View Article : Google Scholar

17 

Kroemer G, Mariño G and Levine B: Autophagy and the integrated stress response. Mol Cell. 40:280–293. 2010. View Article : Google Scholar : PubMed/NCBI

18 

Menzies FM, Fleming A, Caricasole A, Bento CF, Andrews SP, Ashkenazi A, Füllgrabe J, Jackson A, Jimenez Sanchez M, Karabiyik C, et al: Autophagy and neurodegeneration: Pathogenic mechanisms and therapeutic opportunities. Neuron. 93:1015–1034. 2017. View Article : Google Scholar : PubMed/NCBI

19 

Monkkonen T and Debnath J: Inflammatory signaling cascades and autophagy in cancer. Autophagy. 14:190–198. 2018. View Article : Google Scholar :

20 

Kung CP, Budina A, Balaburski G, Bergenstock MK and Murphy M: Autophagy in tumor suppression and cancer therapy. Crit Rev Eukaryot Gene Expr. 21:71–100. 2011. View Article : Google Scholar : PubMed/NCBI

21 

White E: The role for autophagy in cancer. J Clin Invest. 125:42–46. 2015. View Article : Google Scholar : PubMed/NCBI

22 

Amaravadi R, Kimmelman AC and White E: Recent insights into the function of autophagy in cancer. Genes Dev. 30:1913–1930. 2016. View Article : Google Scholar : PubMed/NCBI

23 

Jia L, Huang S, Yin X, Zan Y, Guo Y and Han L: Quercetin suppresses the mobility of breast cancer by suppressing glycolysis through Akt-mTOR pathway mediated autophagy induction. Life Sci. 208:123–130. 2018. View Article : Google Scholar : PubMed/NCBI

24 

Zhao GS, Gao ZR, Zhang Q, Tang XF, Lv YF, Zhang ZS, Zhang Y, Tan QL, Peng DB, Jiang DM and Guo QN: TSSC3 promotes autophagy via inactivating the Src-mediated PI3K/Akt/mTOR pathway to suppress tumorigenesis and metastasis in osteosarcoma, and predicts a favorable prognosis. J Exp Clin Cancer Res. 37:1882018. View Article : Google Scholar : PubMed/NCBI

25 

Qie S and Diehl JA: Cyclin D1, cancer progression, and opportunities in cancer treatment. J Mol Med (Berl). 94:1313–1326. 2016. View Article : Google Scholar

26 

Oh SJ, Cho H, Kim S, Noh KH, Song KH, Lee HJ, Woo SR, Kim S, Choi CH, Chung JY, et al: Targeting cyclin D-CDK4/6 sensitizes immune-refractory cancer by blocking the SCP3-NANOG axis. Cancer Res. 78:2638–2653. 2018. View Article : Google Scholar : PubMed/NCBI

27 

Wang R, Wang J, Dong T, Shen J, Gao X and Zhou J: Naringenin has a chemoprotective effect in MDA-MB-231 breast cancer cells via inhibition of caspase-3 and -9 activities. Oncol Lett. 17:1217–1222. 2019.PubMed/NCBI

28 

Shalini S, Dorstyn L, Dawar S and Kumar S: Old, new and emerging functions of caspases. Cell Death Differ. 22:526–539. 2015. View Article : Google Scholar :

29 

Guo F, Liu J, Han X, Zhang X, Lin T, Wang Y, Bai J and Han J: FBXO22 suppresses metastasis in human renal cell carcinoma via inhibiting MMP-9-mediated migration and invasion and VEGF-mediated angiogenesis. Int J Biol Sci. 15:647–656. 2019. View Article : Google Scholar : PubMed/NCBI

30 

Lamouille S, Xu J and Derynck R: Molecular mechanisms of epithelial-mesenchymal transition. Nat Rev Mol Cell Biol. 15:178–196. 2014. View Article : Google Scholar : PubMed/NCBI

31 

Zheng X, Carstens JL, Kim J, Scheible M, Kaye J, Sugimoto H, Wu CC, LeBleu VS and Kalluri R: Epithelial-to-mesenchymal transition is dispensable for metastasis but induces chemoresistance in pancreatic cancer. Nature. 527:525–530. 2015. View Article : Google Scholar : PubMed/NCBI

32 

Jie XX, Zhang XY and Xu CJ: Epithelial-to-mesenchymal transition, circulating tumor cells and cancer metastasis: Mechanisms and clinical applications. Oncotarget. 8:81558–81571. 2017. View Article : Google Scholar : PubMed/NCBI

33 

Yang J and Weinberg RA: Epithelial-mesenchymal transition: At the crossroads of development and tumor metastasis. Dev Cell. 14:818–829. 2008. View Article : Google Scholar : PubMed/NCBI

34 

Catalano M, D'Alessandro G, Lepore F, Corazzari M, Caldarola S, Valacca C, Faienza F, Esposito V, Limatola C, Cecconi F and Di Bartolomeo S: Autophagy induction impairs migration and invasion by reversing EMT in glioblastoma cells. Mol Oncol. 9:1612–1625. 2015. View Article : Google Scholar : PubMed/NCBI

35 

Gugnoni M, Sancisi V, Manzotti G, Gandolfi G and Ciarrocchi A: Autophagy and epithelial-mesenchymal transition: An intricate interplay in cancer. Cell Death Dis. 7:e25202016. View Article : Google Scholar : PubMed/NCBI

Related Articles

  • Abstract
  • View
  • Download
  • Twitter
Copy and paste a formatted citation
Spandidos Publications style
Zhang HH, Huang ZX, Zhong SQ, Fei KL and Cao YH: miR‑21 inhibits autophagy and promotes malignant development in the bladder cancer T24 cell line. Int J Oncol 56: 986-998, 2020.
APA
Zhang, H., Huang, Z., Zhong, S., Fei, K., & Cao, Y. (2020). miR‑21 inhibits autophagy and promotes malignant development in the bladder cancer T24 cell line. International Journal of Oncology, 56, 986-998. https://doi.org/10.3892/ijo.2020.4984
MLA
Zhang, H., Huang, Z., Zhong, S., Fei, K., Cao, Y."miR‑21 inhibits autophagy and promotes malignant development in the bladder cancer T24 cell line". International Journal of Oncology 56.4 (2020): 986-998.
Chicago
Zhang, H., Huang, Z., Zhong, S., Fei, K., Cao, Y."miR‑21 inhibits autophagy and promotes malignant development in the bladder cancer T24 cell line". International Journal of Oncology 56, no. 4 (2020): 986-998. https://doi.org/10.3892/ijo.2020.4984
Copy and paste a formatted citation
x
Spandidos Publications style
Zhang HH, Huang ZX, Zhong SQ, Fei KL and Cao YH: miR‑21 inhibits autophagy and promotes malignant development in the bladder cancer T24 cell line. Int J Oncol 56: 986-998, 2020.
APA
Zhang, H., Huang, Z., Zhong, S., Fei, K., & Cao, Y. (2020). miR‑21 inhibits autophagy and promotes malignant development in the bladder cancer T24 cell line. International Journal of Oncology, 56, 986-998. https://doi.org/10.3892/ijo.2020.4984
MLA
Zhang, H., Huang, Z., Zhong, S., Fei, K., Cao, Y."miR‑21 inhibits autophagy and promotes malignant development in the bladder cancer T24 cell line". International Journal of Oncology 56.4 (2020): 986-998.
Chicago
Zhang, H., Huang, Z., Zhong, S., Fei, K., Cao, Y."miR‑21 inhibits autophagy and promotes malignant development in the bladder cancer T24 cell line". International Journal of Oncology 56, no. 4 (2020): 986-998. https://doi.org/10.3892/ijo.2020.4984
Follow us
  • Twitter
  • LinkedIn
  • Facebook
About
  • Spandidos Publications
  • Careers
  • Cookie Policy
  • Privacy Policy
How can we help?
  • Help
  • Live Chat
  • Contact
  • Email to our Support Team