Spandidos Publications Logo
  • About
    • About Spandidos
    • Aims and Scopes
    • Abstracting and Indexing
    • Editorial Policies
    • Reprints and Permissions
    • Job Opportunities
    • Terms and Conditions
    • Contact
  • Journals
    • All Journals
    • Oncology Letters
      • Oncology Letters
      • Information for Authors
      • Editorial Policies
      • Editorial Board
      • Aims and Scope
      • Abstracting and Indexing
      • Bibliographic Information
      • Archive
    • International Journal of Oncology
      • International Journal of Oncology
      • Information for Authors
      • Editorial Policies
      • Editorial Board
      • Aims and Scope
      • Abstracting and Indexing
      • Bibliographic Information
      • Archive
    • Molecular and Clinical Oncology
      • Molecular and Clinical Oncology
      • Information for Authors
      • Editorial Policies
      • Editorial Board
      • Aims and Scope
      • Abstracting and Indexing
      • Bibliographic Information
      • Archive
    • Experimental and Therapeutic Medicine
      • Experimental and Therapeutic Medicine
      • Information for Authors
      • Editorial Policies
      • Editorial Board
      • Aims and Scope
      • Abstracting and Indexing
      • Bibliographic Information
      • Archive
    • International Journal of Molecular Medicine
      • International Journal of Molecular Medicine
      • Information for Authors
      • Editorial Policies
      • Editorial Board
      • Aims and Scope
      • Abstracting and Indexing
      • Bibliographic Information
      • Archive
    • Biomedical Reports
      • Biomedical Reports
      • Information for Authors
      • Editorial Policies
      • Editorial Board
      • Aims and Scope
      • Abstracting and Indexing
      • Bibliographic Information
      • Archive
    • Oncology Reports
      • Oncology Reports
      • Information for Authors
      • Editorial Policies
      • Editorial Board
      • Aims and Scope
      • Abstracting and Indexing
      • Bibliographic Information
      • Archive
    • Molecular Medicine Reports
      • Molecular Medicine Reports
      • Information for Authors
      • Editorial Policies
      • Editorial Board
      • Aims and Scope
      • Abstracting and Indexing
      • Bibliographic Information
      • Archive
    • World Academy of Sciences Journal
      • World Academy of Sciences Journal
      • Information for Authors
      • Editorial Policies
      • Editorial Board
      • Aims and Scope
      • Abstracting and Indexing
      • Bibliographic Information
      • Archive
    • International Journal of Functional Nutrition
      • International Journal of Functional Nutrition
      • Information for Authors
      • Editorial Policies
      • Editorial Board
      • Aims and Scope
      • Abstracting and Indexing
      • Bibliographic Information
      • Archive
    • International Journal of Epigenetics
      • International Journal of Epigenetics
      • Information for Authors
      • Editorial Policies
      • Editorial Board
      • Aims and Scope
      • Abstracting and Indexing
      • Bibliographic Information
      • Archive
    • Medicine International
      • Medicine International
      • Information for Authors
      • Editorial Policies
      • Editorial Board
      • Aims and Scope
      • Abstracting and Indexing
      • Bibliographic Information
      • Archive
  • Articles
  • Information
    • Information for Authors
    • Information for Reviewers
    • Information for Librarians
    • Information for Advertisers
    • Conferences
  • Language Editing
Spandidos Publications Logo
  • About
    • About Spandidos
    • Aims and Scopes
    • Abstracting and Indexing
    • Editorial Policies
    • Reprints and Permissions
    • Job Opportunities
    • Terms and Conditions
    • Contact
  • Journals
    • All Journals
    • Biomedical Reports
      • Information for Authors
      • Editorial Policies
      • Editorial Board
      • Aims and Scope
      • Abstracting and Indexing
      • Bibliographic Information
      • Archive
    • Experimental and Therapeutic Medicine
      • Information for Authors
      • Editorial Policies
      • Editorial Board
      • Aims and Scope
      • Abstracting and Indexing
      • Bibliographic Information
      • Archive
    • International Journal of Epigenetics
      • Information for Authors
      • Editorial Policies
      • Editorial Board
      • Aims and Scope
      • Abstracting and Indexing
      • Bibliographic Information
      • Archive
    • International Journal of Functional Nutrition
      • Information for Authors
      • Editorial Policies
      • Editorial Board
      • Aims and Scope
      • Abstracting and Indexing
      • Bibliographic Information
      • Archive
    • International Journal of Molecular Medicine
      • Information for Authors
      • Editorial Policies
      • Editorial Board
      • Aims and Scope
      • Abstracting and Indexing
      • Bibliographic Information
      • Archive
    • International Journal of Oncology
      • Information for Authors
      • Editorial Policies
      • Editorial Board
      • Aims and Scope
      • Abstracting and Indexing
      • Bibliographic Information
      • Archive
    • Medicine International
      • Information for Authors
      • Editorial Policies
      • Editorial Board
      • Aims and Scope
      • Abstracting and Indexing
      • Bibliographic Information
      • Archive
    • Molecular and Clinical Oncology
      • Information for Authors
      • Editorial Policies
      • Editorial Board
      • Aims and Scope
      • Abstracting and Indexing
      • Bibliographic Information
      • Archive
    • Molecular Medicine Reports
      • Information for Authors
      • Editorial Policies
      • Editorial Board
      • Aims and Scope
      • Abstracting and Indexing
      • Bibliographic Information
      • Archive
    • Oncology Letters
      • Information for Authors
      • Editorial Policies
      • Editorial Board
      • Aims and Scope
      • Abstracting and Indexing
      • Bibliographic Information
      • Archive
    • Oncology Reports
      • Information for Authors
      • Editorial Policies
      • Editorial Board
      • Aims and Scope
      • Abstracting and Indexing
      • Bibliographic Information
      • Archive
    • World Academy of Sciences Journal
      • Information for Authors
      • Editorial Policies
      • Editorial Board
      • Aims and Scope
      • Abstracting and Indexing
      • Bibliographic Information
      • Archive
  • Articles
  • Information
    • For Authors
    • For Reviewers
    • For Librarians
    • For Advertisers
    • Conferences
  • Language Editing
Login Register Submit
  • This site uses cookies
  • You can change your cookie settings at any time by following the instructions in our Cookie Policy. To find out more, you may read our Privacy Policy.

    I agree
Search articles by DOI, keyword, author or affiliation
Search
Advanced Search
presentation
International Journal of Oncology
Join Editorial Board Propose a Special Issue
Print ISSN: 1019-6439 Online ISSN: 1791-2423
Journal Cover
January-2023 Volume 62 Issue 1

Full Size Image

Cover Legend PDF

Sign up for eToc alerts
Recommend to Library

Journals

International Journal of Molecular Medicine

International Journal of Molecular Medicine

International Journal of Molecular Medicine is an international journal devoted to molecular mechanisms of human disease.

International Journal of Oncology

International Journal of Oncology

International Journal of Oncology is an international journal devoted to oncology research and cancer treatment.

Molecular Medicine Reports

Molecular Medicine Reports

Covers molecular medicine topics such as pharmacology, pathology, genetics, neuroscience, infectious diseases, molecular cardiology, and molecular surgery.

Oncology Reports

Oncology Reports

Oncology Reports is an international journal devoted to fundamental and applied research in Oncology.

Experimental and Therapeutic Medicine

Experimental and Therapeutic Medicine

Experimental and Therapeutic Medicine is an international journal devoted to laboratory and clinical medicine.

Oncology Letters

Oncology Letters

Oncology Letters is an international journal devoted to Experimental and Clinical Oncology.

Biomedical Reports

Biomedical Reports

Explores a wide range of biological and medical fields, including pharmacology, genetics, microbiology, neuroscience, and molecular cardiology.

Molecular and Clinical Oncology

Molecular and Clinical Oncology

International journal addressing all aspects of oncology research, from tumorigenesis and oncogenes to chemotherapy and metastasis.

World Academy of Sciences Journal

World Academy of Sciences Journal

Multidisciplinary open-access journal spanning biochemistry, genetics, neuroscience, environmental health, and synthetic biology.

International Journal of Functional Nutrition

International Journal of Functional Nutrition

Open-access journal combining biochemistry, pharmacology, immunology, and genetics to advance health through functional nutrition.

International Journal of Epigenetics

International Journal of Epigenetics

Publishes open-access research on using epigenetics to advance understanding and treatment of human disease.

Medicine International

Medicine International

An International Open Access Journal Devoted to General Medicine.

Journal Cover
January-2023 Volume 62 Issue 1

Full Size Image

Cover Legend PDF

Sign up for eToc alerts
Recommend to Library

  • Article
  • Citations
    • Cite This Article
    • Download Citation
    • Create Citation Alert
    • Remove Citation Alert
    • Cited By
  • Similar Articles
    • Related Articles (in Spandidos Publications)
    • Similar Articles (Google Scholar)
    • Similar Articles (PubMed)
  • Download PDF
  • Download XML
  • View XML

  • Supplementary Files
    • Supplementary_Data.pdf
Article Open Access

Anti‑silencing function 1B promotes the progression of pancreatic cancer by activating c‑Myc

  • Authors:
    • Min Zhang
    • Luyang Zhang
    • Minghe Zhou
    • Enze Wang
    • Bo Meng
    • Qingjun Li
    • Xiaoqian Wang
    • Yunjian Wang
    • Qiong Li
  • View Affiliations / Copyright

    Affiliations: Department of Hepatobiliary and Pancreatic Surgery, The Affiliated Cancer Hospital of Zhengzhou University, Zhengzhou, Henan 450008, P.R. China, Key Laboratory for Medical Tissue Regeneration of Henan Province, Xinxiang Medical College, Xinxiang, Henan 453003, P.R. China
    Copyright: © Zhang et al. This is an open access article distributed under the terms of Creative Commons Attribution License.
  • Article Number: 8
    |
    Published online on: November 17, 2022
       https://doi.org/10.3892/ijo.2022.5456
  • Expand metrics +
Metrics: Total Views: 0 (Spandidos Publications: | PMC Statistics: )
Metrics: Total PDF Downloads: 0 (Spandidos Publications: | PMC Statistics: )
Cited By (CrossRef): 0 citations Loading Articles...

This article is mentioned in:



Abstract

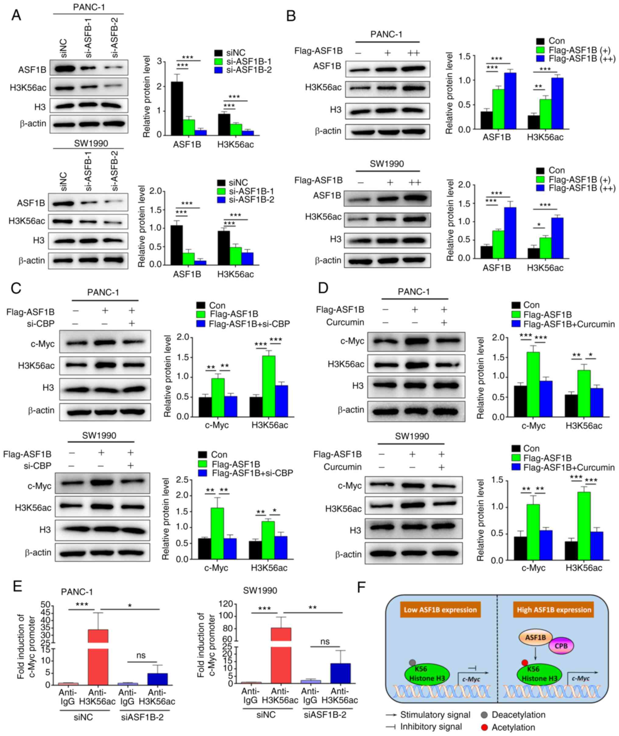
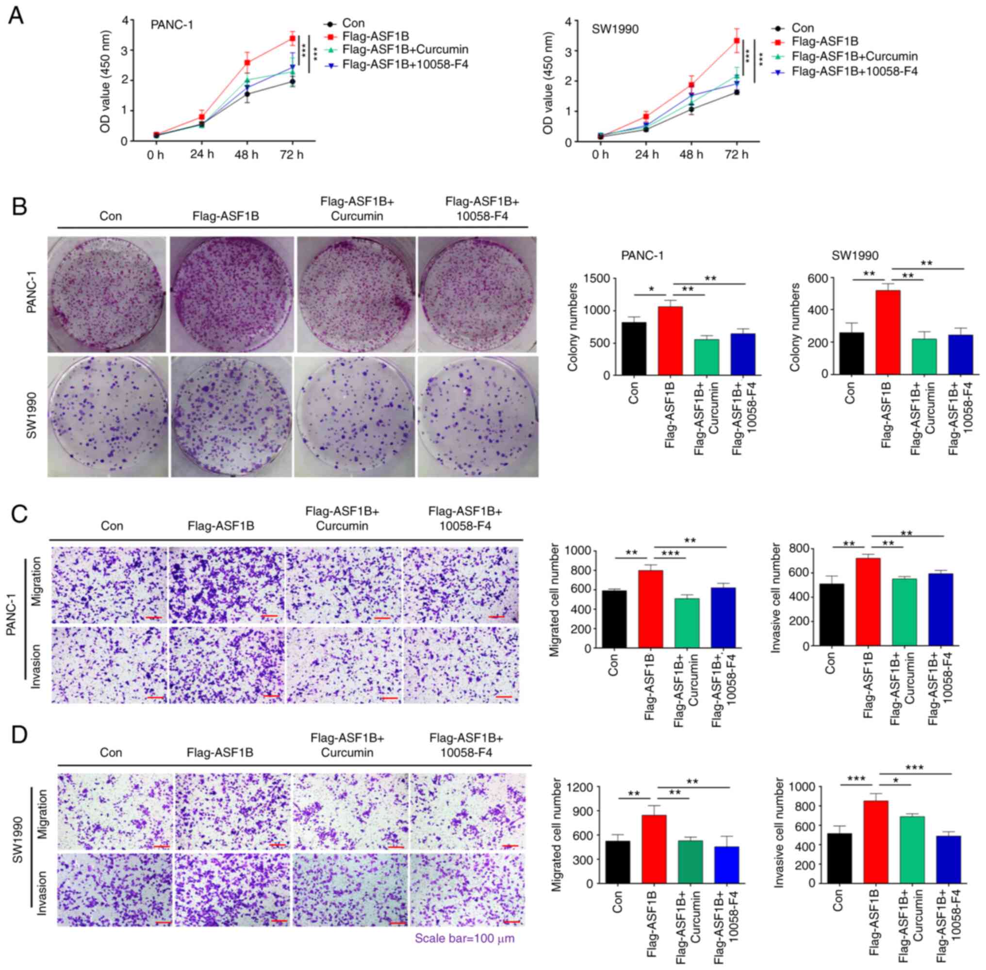
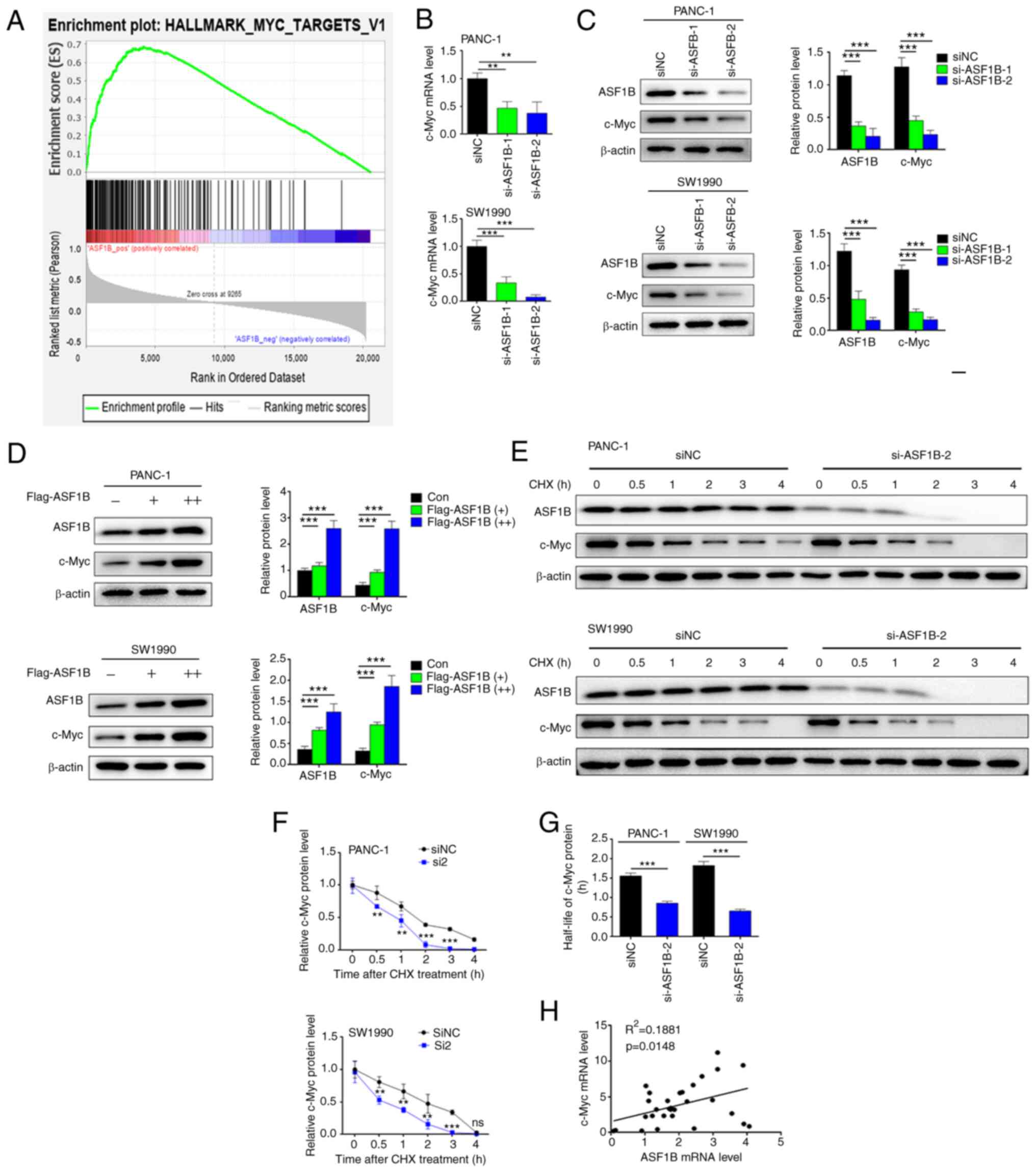
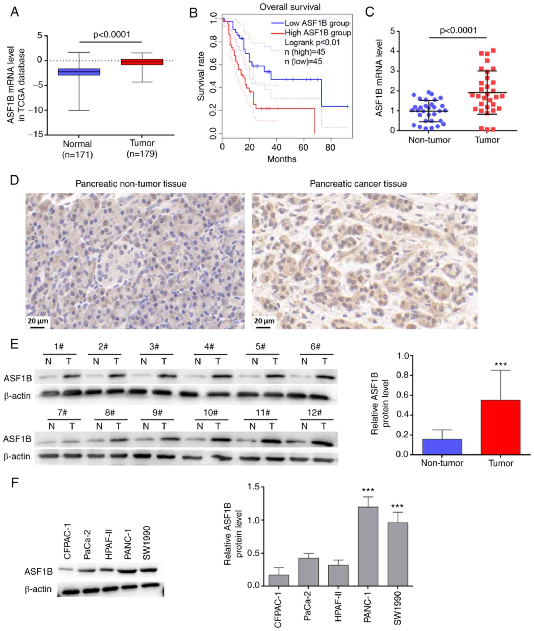
The present study aimed to explore the role of histone chaperone anti‑silencing function 1B (ASF1B) in pancreatic cancer and the underlying mechanism. The biological function of ASF1B was investigated in pancreatic cancer cell lines (PANC‑1 and SW1990) and a mouse xenograft model. Chromatin immunoprecipitation was used to detect the effect of ASF1B on the transcriptional activity of c‑Myc. ASF1B was highly expressed in pancreatic adenocarcinoma (PAAD) samples from The Cancer Genome Atlas. ASF1B expression was positively associated with poor survival rates in patients with PAAD. Silencing of ASF1B in PANC‑1 and SW1990 cells inhibited cell proliferation, migration and invasion, and induced apoptosis. Mechanistically, ASF1B increased H3K56 acetylation (H3K56ac) in a CREB‑binding protein (CBP)‑dependent manner. ASF1B promoted H3K56ac at the c‑Myc promoter and increased c‑Myc expression. In PANC‑1 and SW1990 cells, the CBP inhibitor curcumin and the c‑Myc inhibitor 10058‑F4 reversed the promoting effects of ASF1B on cell proliferation, migration and invasion. In the mouse xenograft model, ASF1B silencing inhibited tumor growth, and was associated with low H3K56ac and c‑Myc expression. ASF1B promoted pancreatic cancer progression by activating c‑Myc via CBP‑mediated H3K56ac.
View Figures

Figure 1

Figure 2

Figure 3

Figure 4

Figure 5

Figure 6

View References

1 

Siegel RL, Miller KD and Jemal A: Cancer statistics, 2019. CA Cancer J Clin. 69:7–34. 2019.

2 

Kamisawa T, Wood LD, Itoi T and Takaori K: Pancreatic cancer. Lancet. 388:73–85. 2016.

3 

Kang MJ, Jang JY and Kim SW: Surgical resection of pancreatic head cancer: What is the optimal extent of surgery? Cancer Lett. 382:259–265. 2016.

4 

Garrido-Laguna I and Hidalgo M: Pancreatic cancer: From state-of-the-art treatments to promising novel therapies. Nat Rev Clin Oncol. 12:319–334. 2015.

5 

Giovannetti E, van der Borden CL, Frampton AE, Ali A, Firuzi O and Peters GJ: Never let it go: Stopping key mechanisms underlying metastasis to fight pancreatic cancer. Semin Cancer Biol. 44:43–59. 2017.

6 

Collisson EA, Bailey P, Chang DK and Biankin AV: Molecular subtypes of pancreatic cancer. Nat Rev Gastroenterol Hepatol. 16:207–220. 2019.

7 

Ilic M and Ilic I: Epidemiology of pancreatic cancer. World J Gastroenterol. 22:9694–9705. 2016.

8 

Mousson F, Ochsenbein F and Mann C: The histone chaperone Asf1 at the crossroads of chromatin and DNA checkpoint pathways. Chromosoma. 116:79–93. 2007.

9 

Cote JM, Kuo YM, Henry RA, Scherman H, Krzizike DD and Andrews AJ: Two factor authentication: Asf1 mediates crosstalk between H3 K14 and K56 acetylation. Nucleic Acids Res. 47:7380–7391. 2019.

10 

Paul PK, Rabaglia ME, Wang CY, Stapleton DS, Leng N, Kendziorski C, Lewis PW, Keller MP and Attie AD: Histone chaperone ASF1B promotes human β-cell proliferation via recruitment of histone H3.3. Cell Cycle. 15:3191–3202. 2016.

11 

Han G, Zhang X, Liu P, Yu Q, Li Z, Yu Q and Wei X: Knockdown of anti-silencing function 1B histone chaperone induces cell apoptosis via repressing PI3K/Akt pathway in prostate cancer. Int J Oncol. 53:2056–2066. 2018.

12 

Corpet A, De Koning L, Toedling J, Savignoni A, Berger F, Lemaître C, O'Sullivan RJ, Karlseder J, Barillot E, Asselain B, et al: Asf1b, the necessary Asf1 isoform for proliferation, is predictive of outcome in breast cancer. EMBO J. 30:480–493. 2011.

13 

Rosty C, Sheffer M, Tsafrir D, Stransky N, Tsafrir I, Peter M, de Crémoux P, de La RA, Salmon R, Dorval T, et al: Identification of a proliferation gene cluster associated with HPV E6/E7 expression level and viral DNA load in invasive cervical carcinoma. Oncogene. 24:7094–7104. 2005.

14 

Kim JH, Youn Y, Lee JC, Kim J, Ryu JK and Hwang JH: Downregulation of ASF1B inhibits tumor progression and enhances efficacy of cisplatin in pancreatic cancer. Cancer Biomark. 34:647–659. 2022.

15 

Wang K, Hao Z, Fu X, Li W, Jiao A and Hua X: Involvement of elevated ASF1B in the poor prognosis and tumorigenesis in pancreatic cancer. Mol Cell Biochem. 477:1947–1957. 2022.

16 

Thomas LR, Foshage AM, Weissmiller AM and Tansey WP: The MYC-WDR5 nexus and cancer. Cancer Res. 75:4012–4015. 2015.

17 

Pelengaris S and Khan M: The c-MYC oncoprotein as a treatment target in cancer and other disorders of cell growth. Expert Opin Ther Targets. 7:623–642. 2003.

18 

Dang CV: MYC on the path to cancer. Cell. 149:22–35. 2012.

19 

Hessmann E, Schneider G, Ellenrieder V and Siveke JT: MYC in pancreatic cancer: Novel mechanistic insights and their translation into therapeutic strategies. Oncogene. 35:1609–1618. 2016.

20 

Wirth M, Mahboobi S, Kramer OH and Schneider G: Concepts to target MYC in pancreatic cancer. Mol Cancer Ther. 15:1792–1798. 2016.

21 

Hogg SJ, Beavis PA, Dawson MA and Johnstone RW: Targeting the epigenetic regulation of antitumour immunity. Nat Rev Drug Discov. 19:776–800. 2020.

22 

Chen Y, Hong T, Wang S, Mo J, Tian T and Zhou X: Epigenetic modification of nucleic acids: From basic studies to medical applications. Chem Soc Rev. 46:2844–2872. 2017.

23 

Dawson MA and Kouzarides T: Cancer epigenetics: From mechanism to therapy. Cell. 150:12–27. 2012.

24 

Audia JE and Campbell RM: Histone modifications and cancer. Cold Spring Harb Perspect Biol. 8:a0195212016.

25 

Liu Z, Yang L, Sun Y, Xie X and Huang J: ASF1a enhances antiviral immune response by associating with CBP to mediate acetylation of H3K56 at the Ifnb promoter. Mol Immunol. 78:57–64. 2016.

26 

Zhang L, Serra-Cardona A, Zhou H, Wang M, Yang N, Zhang Z and Xu RM: Multisite substrate recognition in asf1-dependent acetylation of histone H3 K56 by Rtt109. Cell. 174:818–830.e811. 2018.

27 

Shaukat A, Khan MHF, Ahmad H, Umer Z and Tariq M: Interplay between BALL and CREB binding protein maintains H3K27 acetylation on active genes in drosophila. Front Cell Dev Biol. 9:7408662021.

28 

Das C, Lucia MS, Hansen KC and Tyler JK: CBP/p300-mediated acetylation of histone H3 on lysine 56. Nature. 459:113–117. 2009.

29 

Tang Z, Kang B, Li C, Chen T and Zhang Z: GEPIA2: An enhanced web server for large-scale expression profiling and interactive analysis. Nucleic Acids Res. 47:W556–W560. 2019.

30 

Yu G, Wang LG, Han Y and He QY: clusterProfiler: An R package for comparing biological themes among gene clusters. OMICS. 16:284–287. 2012.

31 

Livak KJ and Schmittgen TD: Analysis of relative gene expression data using real-time quantitative PCR and the 2(-Delta Delta C(T)) method. Methods. 25:402–408. 2001.

32 

Siegel RL, Miller KD and Jemal A: Cancer statistics, 2017. CA Cancer J Clin. 67:7–30. 2017.

33 

Hu X, Zhu H, Zhang X, He X and Xu X: Comprehensive analysis of pan-cancer reveals potential of ASF1B as a prognostic and immunological biomarker. Cancer Med. 10:6897–6916. 2021.

34 

Jiangqiao Z, Tao Q, Zhongbao C, Xiaoxiong M, Long Z, Jilin Z and Tianyu W: Anti-silencing function 1B histone chaperone promotes cell proliferation and migration via activation of the AKT pathway in clear cell renal cell carcinoma. Biochem Biophys Res Commun. 511:165–172. 2019.

35 

Jin X, Fang R, Fan P, Zeng L, Zhang B, Lu X and Liu T: PES1 promotes BET inhibitors resistance and cells proliferation through increasing c-Myc expression in pancreatic cancer. J Exp Clin Cancer Res. 38:4632019.

36 

Jensen MB, Lawaetz JG, Andersson AM, Petersen JH, Nordkap L, Bang AK, Ekbom P, Joensen UN, Prætorius L, Lundstrøm P, et al: Vitamin D deficiency and low ionized calcium are linked with semen quality and sex steroid levels in infertile men. Hum Reprod. 31:1875–1885. 2016.

37 

Richart L, Carrillo-de Santa Pau E, Rio-Machin A, de Andrés MP, Cigudosa JC, Lobo VJ and Real FX: BPTF is required for c-MYC transcriptional activity and in vivo tumorigenesis. Nat Commun. 7:101532016.

38 

Guo J, Hao J, Jiang H, Jin J, Wu H, Jin Z and Li Z: Proteasome activator subunit 3 promotes pancreatic cancer growth via c-Myc-glycolysis signaling axis. Cancer Lett. 386:161–167. 2017.

39 

Muthalagu N, Monteverde T, Raffo-Iraolagoitia X, Wiesheu R, Whyte D, Hedley A, Laing S, Kruspig B, Upstill-Goddard R, Shaw R, et al: Repression of the type I interferon pathway underlies MYC- and KRAS-dependent evasion of NK and B cells in pancreatic ductal adenocarcinoma. Cancer Discov. 10:872–887. 2020.

40 

Okugawa Y, Grady WM and Goel A: Epigenetic alterations in colorectal cancer: Emerging biomarkers. Gastroenterology. 149:1204–1225.e1212. 2015.

41 

Benton CB, Fiskus W and Bhalla KN: Targeting histone acetylation: Readers and writers in leukemia and cancer. Cancer J. 23:286–291. 2017.

42 

Wu HT, Kuo YC, Hung JJ, Huang CH, Chen WY, Chou TY, Chen Y, Chen YJ, Chen YJ, Cheng WC, et al: K63-polyubiquitinated HAUSP deubiquitinates HIF-1alpha and dictates H3K56 acetylation promoting hypoxia-induced tumour progression. Nat Commun. 7:136442016.

43 

Vadla R and Haldar D: Mammalian target of rapamycin complex 2 (mTORC2) controls glycolytic gene expression by regulating histone H3 Lysine 56 acetylation. Cell Cycle. 17:110–123. 2018.

44 

Skalska L, Stojnic R, Li J, Fischer B, Cerda-Moya G, Sakai H, Tajbakhsh S, Russell S, Adryan B and Bray SJ: Chromatin signatures at Notch-regulated enhancers reveal large-scale changes in H3K56ac upon activation. EMBO J. 34:1889–1904. 2015.

45 

Weng M, Yang Y, Feng H, Pan Z, Shen WH, Zhu Y and Dong A: Histone chaperone ASF1 is involved in gene transcription activation in response to heat stress in Arabidopsis thaliana. Plant Cell Environ. 37:2128–2138. 2014.

46 

Han J, Zhou H, Li Z, Xu RM and Zhang Z: Acetylation of lysine 56 of histone H3 catalyzed by RTT109 and regulated by ASF1 is required for replisome integrity. J Biol Chem. 282:28587–28596. 2007.

47 

Sebastián C, Zwaans BM, Silberman DM, Gymrek M, Goren A, Zhong L, Ram O, Truelove J, Guimaraes AR, Toiber D, et al: The histone deacetylase SIRT6 is a tumor suppressor that controls cancer metabolism. Cell. 151:1185–1199. 2012.

48 

Cai J, Zuo Y, Wang T, Cao Y, Cai R, Chen FL, Cheng J and Mu J: A crucial role of SUMOylation in modulating Sirt6 deacetylation of H3 at lysine 56 and its tumor suppressive activity. Oncogene. 35:4949–4956. 2016.

Related Articles

  • Abstract
  • View
  • Download
  • Twitter
Copy and paste a formatted citation
Spandidos Publications style
Zhang M, Zhang L, Zhou M, Wang E, Meng B, Li Q, Wang X, Wang Y and Li Q: Anti‑silencing function 1B promotes the progression of pancreatic cancer by activating c‑Myc. Int J Oncol 62: 8, 2023.
APA
Zhang, M., Zhang, L., Zhou, M., Wang, E., Meng, B., Li, Q. ... Li, Q. (2023). Anti‑silencing function 1B promotes the progression of pancreatic cancer by activating c‑Myc. International Journal of Oncology, 62, 8. https://doi.org/10.3892/ijo.2022.5456
MLA
Zhang, M., Zhang, L., Zhou, M., Wang, E., Meng, B., Li, Q., Wang, X., Wang, Y., Li, Q."Anti‑silencing function 1B promotes the progression of pancreatic cancer by activating c‑Myc". International Journal of Oncology 62.1 (2023): 8.
Chicago
Zhang, M., Zhang, L., Zhou, M., Wang, E., Meng, B., Li, Q., Wang, X., Wang, Y., Li, Q."Anti‑silencing function 1B promotes the progression of pancreatic cancer by activating c‑Myc". International Journal of Oncology 62, no. 1 (2023): 8. https://doi.org/10.3892/ijo.2022.5456
Copy and paste a formatted citation
x
Spandidos Publications style
Zhang M, Zhang L, Zhou M, Wang E, Meng B, Li Q, Wang X, Wang Y and Li Q: Anti‑silencing function 1B promotes the progression of pancreatic cancer by activating c‑Myc. Int J Oncol 62: 8, 2023.
APA
Zhang, M., Zhang, L., Zhou, M., Wang, E., Meng, B., Li, Q. ... Li, Q. (2023). Anti‑silencing function 1B promotes the progression of pancreatic cancer by activating c‑Myc. International Journal of Oncology, 62, 8. https://doi.org/10.3892/ijo.2022.5456
MLA
Zhang, M., Zhang, L., Zhou, M., Wang, E., Meng, B., Li, Q., Wang, X., Wang, Y., Li, Q."Anti‑silencing function 1B promotes the progression of pancreatic cancer by activating c‑Myc". International Journal of Oncology 62.1 (2023): 8.
Chicago
Zhang, M., Zhang, L., Zhou, M., Wang, E., Meng, B., Li, Q., Wang, X., Wang, Y., Li, Q."Anti‑silencing function 1B promotes the progression of pancreatic cancer by activating c‑Myc". International Journal of Oncology 62, no. 1 (2023): 8. https://doi.org/10.3892/ijo.2022.5456
Follow us
  • Twitter
  • LinkedIn
  • Facebook
About
  • Spandidos Publications
  • Careers
  • Cookie Policy
  • Privacy Policy
How can we help?
  • Help
  • Live Chat
  • Contact
  • Email to our Support Team