Spandidos Publications Logo
  • About
    • About Spandidos
    • Aims and Scopes
    • Abstracting and Indexing
    • Editorial Policies
    • Reprints and Permissions
    • Job Opportunities
    • Terms and Conditions
    • Contact
  • Journals
    • All Journals
    • Oncology Letters
      • Oncology Letters
      • Information for Authors
      • Editorial Policies
      • Editorial Board
      • Aims and Scope
      • Abstracting and Indexing
      • Bibliographic Information
      • Archive
    • International Journal of Oncology
      • International Journal of Oncology
      • Information for Authors
      • Editorial Policies
      • Editorial Board
      • Aims and Scope
      • Abstracting and Indexing
      • Bibliographic Information
      • Archive
    • Molecular and Clinical Oncology
      • Molecular and Clinical Oncology
      • Information for Authors
      • Editorial Policies
      • Editorial Board
      • Aims and Scope
      • Abstracting and Indexing
      • Bibliographic Information
      • Archive
    • Experimental and Therapeutic Medicine
      • Experimental and Therapeutic Medicine
      • Information for Authors
      • Editorial Policies
      • Editorial Board
      • Aims and Scope
      • Abstracting and Indexing
      • Bibliographic Information
      • Archive
    • International Journal of Molecular Medicine
      • International Journal of Molecular Medicine
      • Information for Authors
      • Editorial Policies
      • Editorial Board
      • Aims and Scope
      • Abstracting and Indexing
      • Bibliographic Information
      • Archive
    • Biomedical Reports
      • Biomedical Reports
      • Information for Authors
      • Editorial Policies
      • Editorial Board
      • Aims and Scope
      • Abstracting and Indexing
      • Bibliographic Information
      • Archive
    • Oncology Reports
      • Oncology Reports
      • Information for Authors
      • Editorial Policies
      • Editorial Board
      • Aims and Scope
      • Abstracting and Indexing
      • Bibliographic Information
      • Archive
    • Molecular Medicine Reports
      • Molecular Medicine Reports
      • Information for Authors
      • Editorial Policies
      • Editorial Board
      • Aims and Scope
      • Abstracting and Indexing
      • Bibliographic Information
      • Archive
    • World Academy of Sciences Journal
      • World Academy of Sciences Journal
      • Information for Authors
      • Editorial Policies
      • Editorial Board
      • Aims and Scope
      • Abstracting and Indexing
      • Bibliographic Information
      • Archive
    • International Journal of Functional Nutrition
      • International Journal of Functional Nutrition
      • Information for Authors
      • Editorial Policies
      • Editorial Board
      • Aims and Scope
      • Abstracting and Indexing
      • Bibliographic Information
      • Archive
    • International Journal of Epigenetics
      • International Journal of Epigenetics
      • Information for Authors
      • Editorial Policies
      • Editorial Board
      • Aims and Scope
      • Abstracting and Indexing
      • Bibliographic Information
      • Archive
    • Medicine International
      • Medicine International
      • Information for Authors
      • Editorial Policies
      • Editorial Board
      • Aims and Scope
      • Abstracting and Indexing
      • Bibliographic Information
      • Archive
  • Articles
  • Information
    • Information for Authors
    • Information for Reviewers
    • Information for Librarians
    • Information for Advertisers
    • Conferences
  • Language Editing
Spandidos Publications Logo
  • About
    • About Spandidos
    • Aims and Scopes
    • Abstracting and Indexing
    • Editorial Policies
    • Reprints and Permissions
    • Job Opportunities
    • Terms and Conditions
    • Contact
  • Journals
    • All Journals
    • Biomedical Reports
      • Information for Authors
      • Editorial Policies
      • Editorial Board
      • Aims and Scope
      • Abstracting and Indexing
      • Bibliographic Information
      • Archive
    • Experimental and Therapeutic Medicine
      • Information for Authors
      • Editorial Policies
      • Editorial Board
      • Aims and Scope
      • Abstracting and Indexing
      • Bibliographic Information
      • Archive
    • International Journal of Epigenetics
      • Information for Authors
      • Editorial Policies
      • Editorial Board
      • Aims and Scope
      • Abstracting and Indexing
      • Bibliographic Information
      • Archive
    • International Journal of Functional Nutrition
      • Information for Authors
      • Editorial Policies
      • Editorial Board
      • Aims and Scope
      • Abstracting and Indexing
      • Bibliographic Information
      • Archive
    • International Journal of Molecular Medicine
      • Information for Authors
      • Editorial Policies
      • Editorial Board
      • Aims and Scope
      • Abstracting and Indexing
      • Bibliographic Information
      • Archive
    • International Journal of Oncology
      • Information for Authors
      • Editorial Policies
      • Editorial Board
      • Aims and Scope
      • Abstracting and Indexing
      • Bibliographic Information
      • Archive
    • Medicine International
      • Information for Authors
      • Editorial Policies
      • Editorial Board
      • Aims and Scope
      • Abstracting and Indexing
      • Bibliographic Information
      • Archive
    • Molecular and Clinical Oncology
      • Information for Authors
      • Editorial Policies
      • Editorial Board
      • Aims and Scope
      • Abstracting and Indexing
      • Bibliographic Information
      • Archive
    • Molecular Medicine Reports
      • Information for Authors
      • Editorial Policies
      • Editorial Board
      • Aims and Scope
      • Abstracting and Indexing
      • Bibliographic Information
      • Archive
    • Oncology Letters
      • Information for Authors
      • Editorial Policies
      • Editorial Board
      • Aims and Scope
      • Abstracting and Indexing
      • Bibliographic Information
      • Archive
    • Oncology Reports
      • Information for Authors
      • Editorial Policies
      • Editorial Board
      • Aims and Scope
      • Abstracting and Indexing
      • Bibliographic Information
      • Archive
    • World Academy of Sciences Journal
      • Information for Authors
      • Editorial Policies
      • Editorial Board
      • Aims and Scope
      • Abstracting and Indexing
      • Bibliographic Information
      • Archive
  • Articles
  • Information
    • For Authors
    • For Reviewers
    • For Librarians
    • For Advertisers
    • Conferences
  • Language Editing
Login Register Submit
  • This site uses cookies
  • You can change your cookie settings at any time by following the instructions in our Cookie Policy. To find out more, you may read our Privacy Policy.

    I agree
Search articles by DOI, keyword, author or affiliation
Search
Advanced Search
presentation
International Journal of Oncology
Join Editorial Board Propose a Special Issue
Print ISSN: 1019-6439 Online ISSN: 1791-2423
Journal Cover
January-2023 Volume 62 Issue 1

Full Size Image

Cover Legend PDF

Sign up for eToc alerts
Recommend to Library

Journals

International Journal of Molecular Medicine

International Journal of Molecular Medicine

International Journal of Molecular Medicine is an international journal devoted to molecular mechanisms of human disease.

International Journal of Oncology

International Journal of Oncology

International Journal of Oncology is an international journal devoted to oncology research and cancer treatment.

Molecular Medicine Reports

Molecular Medicine Reports

Covers molecular medicine topics such as pharmacology, pathology, genetics, neuroscience, infectious diseases, molecular cardiology, and molecular surgery.

Oncology Reports

Oncology Reports

Oncology Reports is an international journal devoted to fundamental and applied research in Oncology.

Experimental and Therapeutic Medicine

Experimental and Therapeutic Medicine

Experimental and Therapeutic Medicine is an international journal devoted to laboratory and clinical medicine.

Oncology Letters

Oncology Letters

Oncology Letters is an international journal devoted to Experimental and Clinical Oncology.

Biomedical Reports

Biomedical Reports

Explores a wide range of biological and medical fields, including pharmacology, genetics, microbiology, neuroscience, and molecular cardiology.

Molecular and Clinical Oncology

Molecular and Clinical Oncology

International journal addressing all aspects of oncology research, from tumorigenesis and oncogenes to chemotherapy and metastasis.

World Academy of Sciences Journal

World Academy of Sciences Journal

Multidisciplinary open-access journal spanning biochemistry, genetics, neuroscience, environmental health, and synthetic biology.

International Journal of Functional Nutrition

International Journal of Functional Nutrition

Open-access journal combining biochemistry, pharmacology, immunology, and genetics to advance health through functional nutrition.

International Journal of Epigenetics

International Journal of Epigenetics

Publishes open-access research on using epigenetics to advance understanding and treatment of human disease.

Medicine International

Medicine International

An International Open Access Journal Devoted to General Medicine.

Journal Cover
January-2023 Volume 62 Issue 1

Full Size Image

Cover Legend PDF

Sign up for eToc alerts
Recommend to Library

  • Article
  • Citations
    • Cite This Article
    • Download Citation
    • Create Citation Alert
    • Remove Citation Alert
    • Cited By
  • Similar Articles
    • Related Articles (in Spandidos Publications)
    • Similar Articles (Google Scholar)
    • Similar Articles (PubMed)
  • Download PDF
  • Download XML
  • View XML

  • Supplementary Files
    • Supplementary_Data1.pdf
    • Supplementary_Data2.pdf
Article Open Access

N6‑methyladenosine‑induced long non‑coding RNA PVT1 regulates the miR‑27b‑3p/BLM axis to promote prostate cancer progression

  • Authors:
    • Bin Chen
    • Chang Liu
    • Hong Long
    • Guohui Bai
    • Yuhang Zhu
    • Houqiang Xu
  • View Affiliations / Copyright

    Affiliations: Laboratory of Animal Genetics, Breeding and Reproduction in the Plateau Mountainous Region (Ministry of Education), College of Life Sciences, Guizhou University, Guiyang, Guizhou 550025, P.R. China, Guizhou University of Traditional Chinese Medicine, Guiyang, Guizhou 550025, P.R. China, School of Stomatology, Zunyi Medical University, Zunyi, Guizhou 563006, P.R. China, Affiliated Hospital of Zunyi Medical University, Zunyi, Guizhou 563006, P.R. China
    Copyright: © Chen et al. This is an open access article distributed under the terms of Creative Commons Attribution License.
  • Article Number: 16
    |
    Published online on: December 7, 2022
       https://doi.org/10.3892/ijo.2022.5464
  • Expand metrics +
Metrics: Total Views: 0 (Spandidos Publications: | PMC Statistics: )
Metrics: Total PDF Downloads: 0 (Spandidos Publications: | PMC Statistics: )
Cited By (CrossRef): 0 citations Loading Articles...

This article is mentioned in:



Abstract

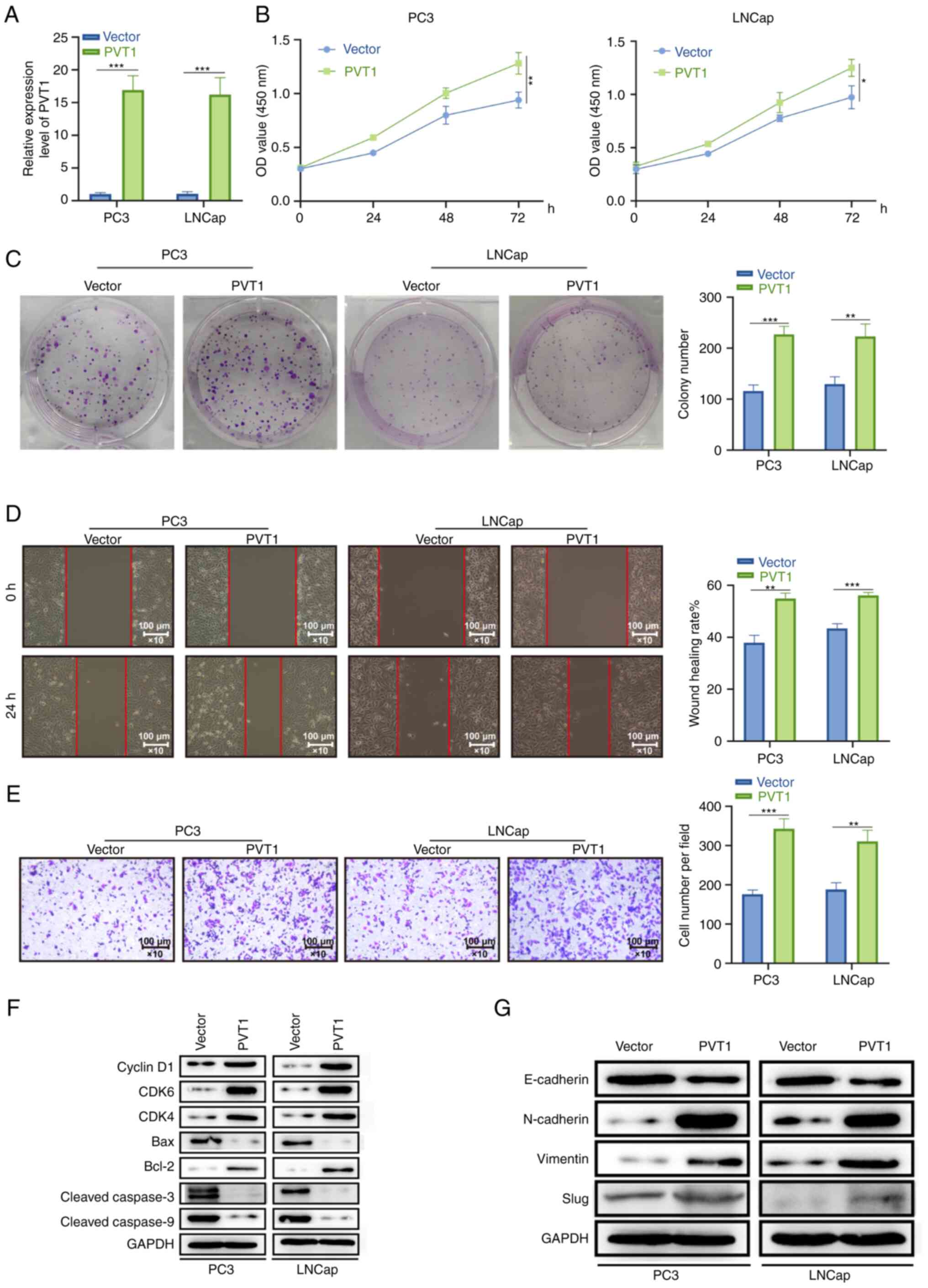
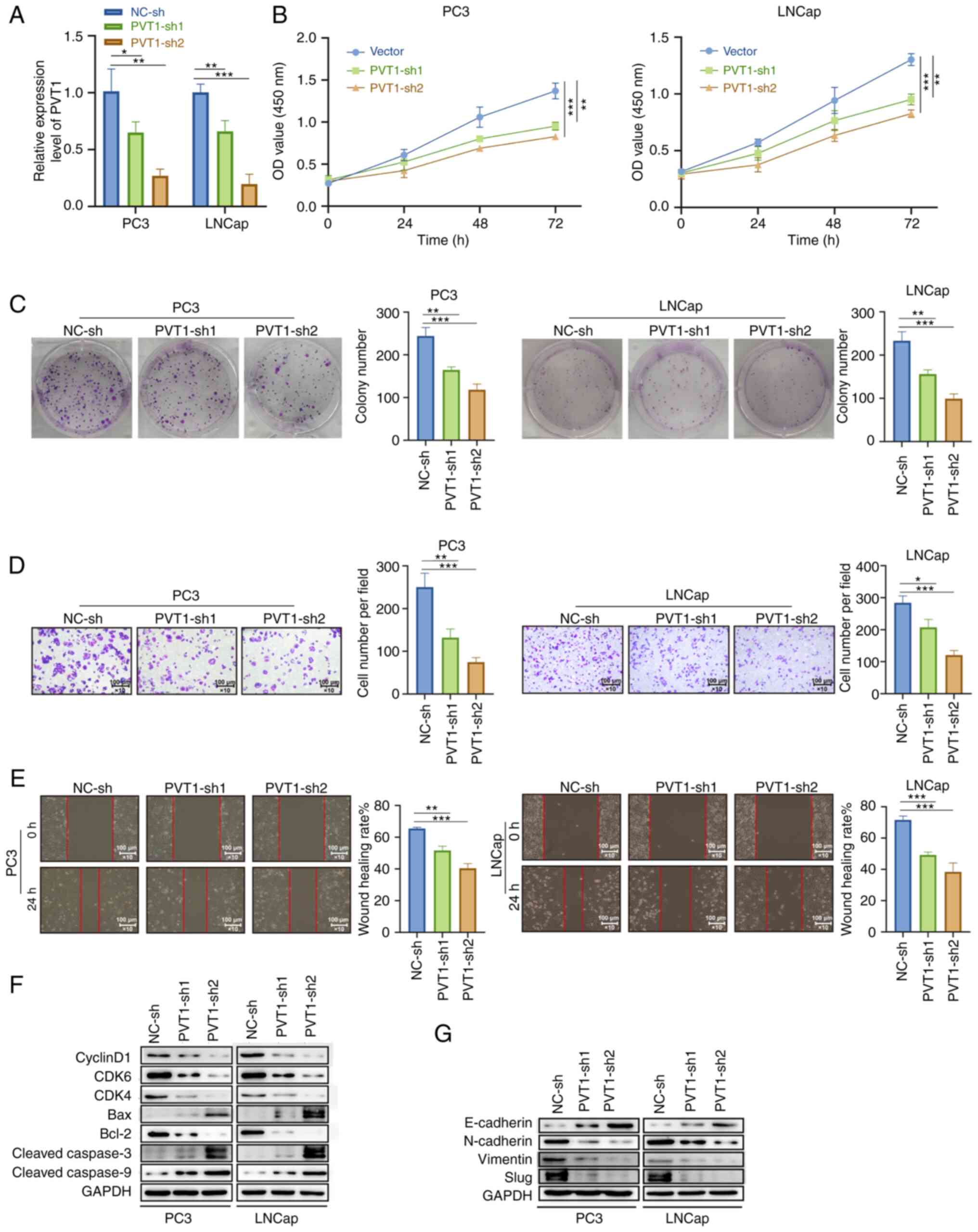
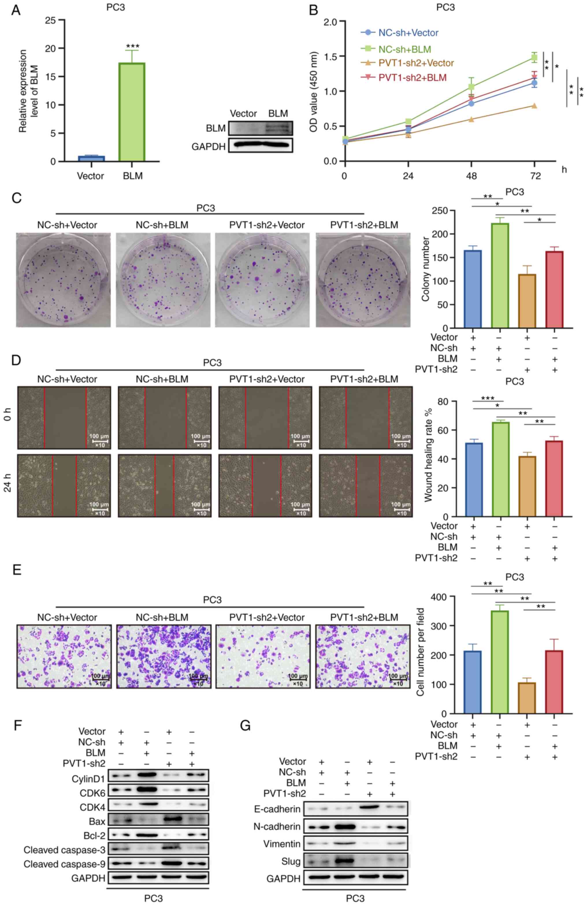
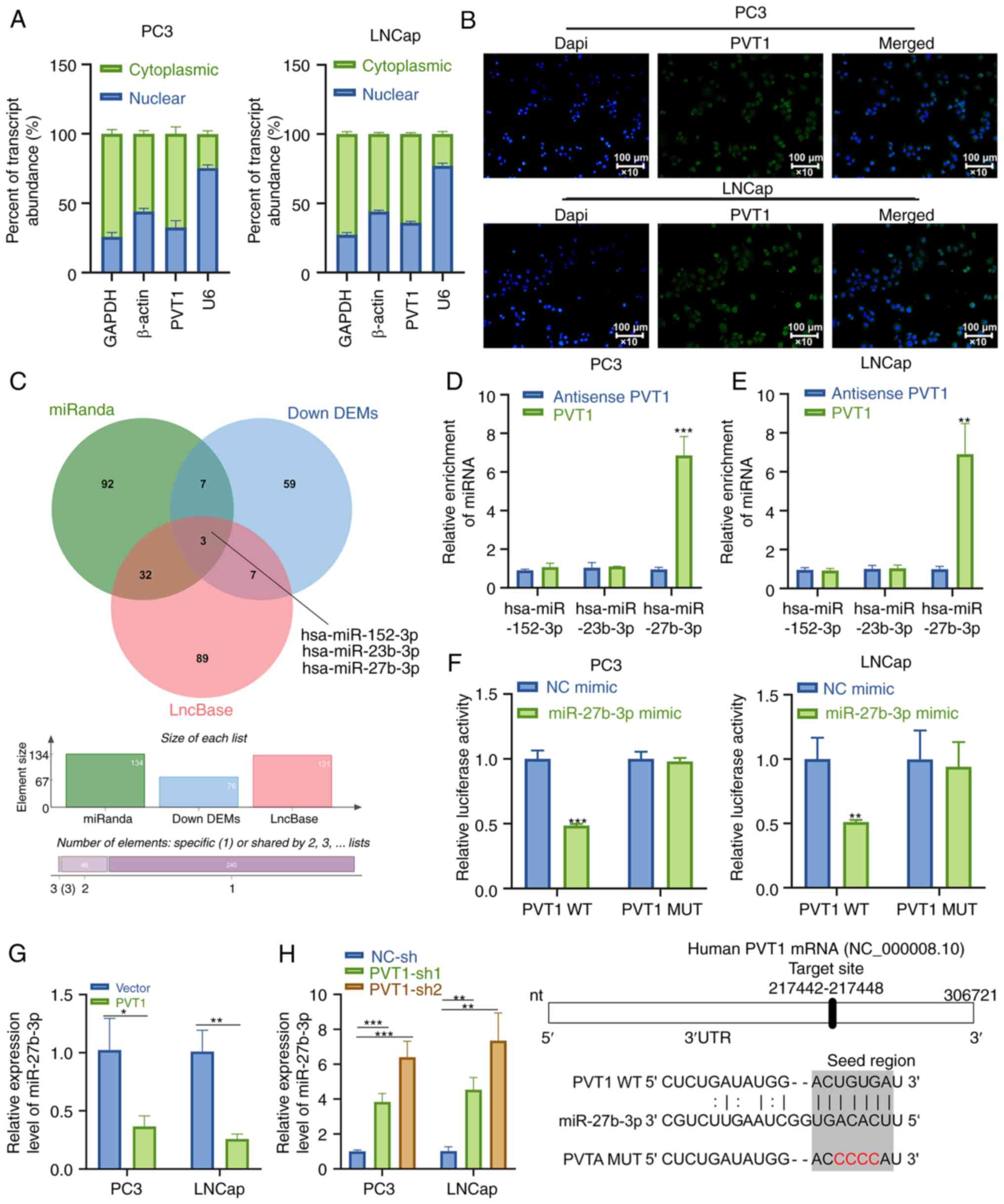
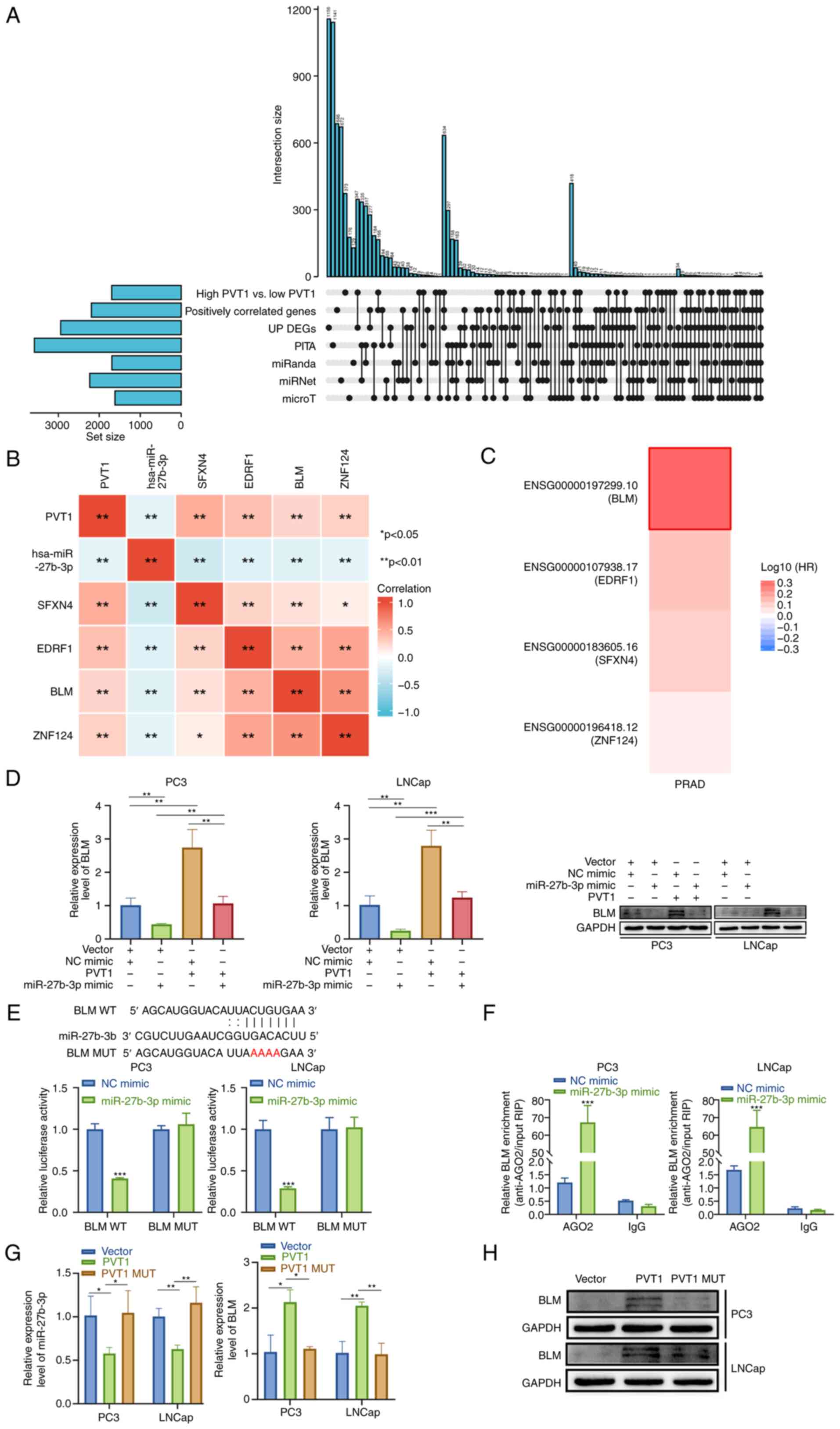
Prostate cancer (PCa) is one of the most fundamental causes of cancer‑related mortality and morbidity among males. However, the underlying mechanisms have not yet been fully clarified. The present study aimed to investigate the effects of plasmacytoma variant translocation 1 (PVT1) on the malignant behaviors of PCa cells and to explore the possible molecular mechanisms involved. The expression levels of PVT1 and microRNA (miRNA/miR)‑27b‑3p in PCa tissues and cell lines were measured using reverse‑transcritpion‑quantitative polymerase chain reaction. Methyltransferase 3 (METTL3)‑mediated PVT1 N6‑methyladenosine (m6A) modifications were detected using RNA immunoprecipitation (RIP) and RNA pull‑down assays. Bioinformatics analysis was used to predict the interactions of miR‑27b‑3p with PVT1 and bloom syndrome protein (BLM), and these interactions were validated using RIP, dual‑luciferase reporter and biotin pull‑down assays. The functional importance of miR‑27b‑3p, PVT1 and BLM within PCa cells was assessed through the in vitro utilization of Cell Counting Kit‑8, Transwell, wound healing and colony formation assays, and the in vivo use of a mouse xenograft model. The results revealed the high expression level of PVT1 in PCa tissues and cells, and epigenetic analyses revealed the upregulation of PVT1 expression following METTL3‑mediated m6A modification. PVT1 overexpression induced PCa cells to become more proliferative, migratory and invasive, whereas PVT1 knockdown led to the opposite phenotype. Furthermore, miR‑27b‑3p was found to target both PVT1 and BLM, and PVT1 functioned to sequester miR‑27b‑3p within cells, thereby indirectly promoting the BLM expression level. BLM overexpression reversed the adverse effects of PVT1 knockdown on the migratory, proliferative and invasive capabilities of PCa cells in vitro and in vivo. The overexpression of PVT1 contributed to the aggressive phenotype of PCa cells by regulating the miR‑27b‑3p/BLM axis. On the whole, the findings of the present study may provide novel potential targets for the treatment of PCa.
View Figures

Figure 1

Figure 2

Figure 3

Figure 4

Figure 5

Figure 6

Figure 7

Figure 8

Figure 9

View References

1 

Siegel RL, Miller KD and Jemal A: Cancer statistics, 2020. CA Cancer J Clin. 70:7–30. 2020. View Article : Google Scholar : PubMed/NCBI

2 

Kimura T and Egawa S: Epidemiology of prostate cancer in Asian countries. Int J Urol. 25:524–531. 2018. View Article : Google Scholar : PubMed/NCBI

3 

Teo MY, Rathkopf DE and Kantoff P: Treatment of advanced prostate cancer. Annu Rev Med. 70:479–499. 2019. View Article : Google Scholar : PubMed/NCBI

4 

Rebbeck TR: Prostate cancer genetics: Variation by race, ethnicity, and geography. Semin Radiat Oncol. 27:3–10. 2017. View Article : Google Scholar

5 

Kaiser A, Haskins C, Siddiqui MM, Hussain A and D'Adamo C: The evolving role of diet in prostate cancer risk and progression. Curr Opin Oncol. 31:222–229. 2019. View Article : Google Scholar : PubMed/NCBI

6 

Moammeri A, Abbaspour K, Zafarian A, Jamshidifar E, Motasadizadeh H, Dabbagh Moghaddam F, Salehi Z, Makvandi P and Dinarvand R: pH-Responsive, adorned nanoniosomes for codelivery of cisplatin and epirubicin: Synergistic treatment of breast cancer. ACS Appl Bio Mater. 5:675–690. 2022. View Article : Google Scholar : PubMed/NCBI

7 

Ramezani Farani M, Azarian M, Heydari Sheikh Hossein H, Abdolvahabi Z, Mohammadi Abgarmi Z, Moradi A, Mousavi SM, Ashrafizadeh M, Makvandi P, Saeb MR and Rabiee N: Folic acid-adorned curcumin-loaded iron oxide nanoparticles for cervical cancer. ACS Appl Bio Mater. 5:1305–1318. 2022. View Article : Google Scholar : PubMed/NCBI

8 

Sharifi E, Bigham A, Yousefiasl S, Trovato M, Ghomi M, Esmaeili Y, Samadi P, Zarrabi A, Ashrafizadeh M, Sharifi S, et al: Mesoporous bioactive glasses in cancer diagnosis and therapy: Stimuli-responsive, toxicity, immunogenicity, and clinical translation. Adv Sci (Weinh). 9:e21026782022. View Article : Google Scholar

9 

Snow O, Lallous N, Singh K, Lack N, Rennie P and Cherkasov A: Androgen receptor plasticity and its implications for prostate cancer therapy. Cancer Treat Rev. 81:1018712019. View Article : Google Scholar : PubMed/NCBI

10 

Yassin A, AlRumaihi K, Alzubaidi R, Alkadhi S and Al Ansari A: Testosterone, testosterone therapy and prostate cancer. Aging Male. 22:219–227. 2019. View Article : Google Scholar : PubMed/NCBI

11 

Zhang H, Shi X, Huang T, Zhao X, Chen W, Gu N and Zhang R: Dynamic landscape and evolution of m6A methylation in human. Nucleic Acids Res. 48:6251–6264. 2020. View Article : Google Scholar : PubMed/NCBI

12 

Yang Y, Hsu PJ, Chen YS and Yang YG: Dynamic transcriptomic m6A decoration: Writers, erasers, readers and functions in RNA metabolism. Cell Res. 28:616–624. 2018. View Article : Google Scholar : PubMed/NCBI

13 

Sun T, Wu R and Ming L: The role of m6A RNA methylation in cancer. Biomed Pharmacother. 112:1086132019. View Article : Google Scholar : PubMed/NCBI

14 

Wang T, Kong S, Tao M and Ju S: The potential role of RNA N6-methyladenosine in Cancer progression. Mol Cancer. 19:882020. View Article : Google Scholar : PubMed/NCBI

15 

Boon RA, Jae N, Holdt L and Dimmeler S: Long Noncoding RNAs: From clinical genetics to therapeutic targets? J Am Coll Cardiol. 67:1214–1226. 2016. View Article : Google Scholar : PubMed/NCBI

16 

Jiang R, Tang J, Chen Y, Deng L, Ji J, Xie Y, Wang K, Jia W, Chu WM and Sun B: The long noncoding RNA lnc-EGFR stimulates T-regulatory cells differentiation thus promoting hepatocellular carcinoma immune evasion. Nat Commun. 8:151292017. View Article : Google Scholar : PubMed/NCBI

17 

Li J, Tian H, Yang J and Gong Z: Long Noncoding RNAs regulate cell growth, proliferation, and apoptosis. DNA Cell Biol. 35:459–470. 2016. View Article : Google Scholar : PubMed/NCBI

18 

Paraskevopoulou MD and Hatzigeorgiou AG: Analyzing MiRNA-LncRNA interactions. Methods Mol Biol. 1402:271–286. 2016. View Article : Google Scholar : PubMed/NCBI

19 

Ashrafizadeh M, Paskeh MDA, Mirzaei S, Gholami MH, Zarrabi A, Hashemi F, Hushmandi K, Hashemi M, Nabavi N, Crea F, et al: Targeting autophagy in prostate cancer: Preclinical and clinical evidence for therapeutic response. J Exp Clin Cancer Res. 41:1052022. View Article : Google Scholar : PubMed/NCBI

20 

Ashrafizaveh S, Ashrafizadeh M, Zarrabi A, Husmandi K, Zabolian A, Shahinozzaman M, Aref AR, Hamblin MR, Nabavi N, Crea F, et al: Long non-coding RNAs in the doxorubicin resistance of cancer cells. Cancer Lett. 508:104–114. 2021. View Article : Google Scholar : PubMed/NCBI

21 

Mirzaei S, Zarrabi A, Hashemi F, Zabolian A, Saleki H, Ranjbar A, Seyed Saleh SH, Bagherian M, Sharifzadeh SO, Hushmandi K, et al: Regulation of Nuclear Factor-KappaB (NF-κB) signaling pathway by non-coding RNAs in cancer: Inhibiting or promoting carcinogenesis? Cancer Lett. 509:63–80. 2021. View Article : Google Scholar : PubMed/NCBI

22 

Zhang Y, Tan Y, Wang H, Xu M and Xu L: Long Non-Coding RNA plasmacytoma variant translocation 1 (PVT1) enhances proliferation, migration, and epithelial-mesenchymal transition (EMT) of pituitary adenoma cells by activating β-catenin, c-Myc, and cyclin D1 expression. Med Sci Monit. 25:7652–7659. 2019. View Article : Google Scholar : PubMed/NCBI

23 

Wu H, Tian X and Zhu C: Knockdown of lncRNA PVT1 inhibits prostate cancer progression in vitro and in vivo by the suppression of KIF23 through stimulating miR-15a-5p. Cancer Cell Int. 20:2832020. View Article : Google Scholar : PubMed/NCBI

24 

Liu J, Li Y, Zhang Q, Lv C, Wang M, Jiao Y and Wang C: PVT1 expression is a predictor for poor survival of prostate cancer patients. Technol Cancer Res Treat. 20:15330338209716102021. View Article : Google Scholar : PubMed/NCBI

25 

Zhao J, Du P, Cui P, Qin Y, Hu C, Wu J, Zhou Z, Zhang W, Qin L and Huang G: LncRNA PVT1 promotes angiogenesis via activating the STAT3/VEGFA axis in gastric cancer. Oncogene. 37:4094–4109. 2018. View Article : Google Scholar : PubMed/NCBI

26 

Chen S, Zhou L and Wang Y: ALKBH5-mediated m6A demethylation of lncRNA PVT1 plays an oncogenic role in osteosarcoma. Cancer Cell Int. 20:342020. View Article : Google Scholar

27 

Qi X, Zhang DH, Wu N, Xiao JH, Wang X and Ma W: ceRNA in cancer: Possible functions and clinical implications. J Med Genet. 52:710–718. 2015. View Article : Google Scholar : PubMed/NCBI

28 

Liu K and Xu Q: LncRNA PVT1 regulates gallbladder cancer progression through miR-30d-5p. J Biol Regul Homeost Agents. 34:875–883. 2020.PubMed/NCBI

29 

Zhou C, Yi C, Yi Y, Qin W, Yan Y, Dong X, Zhang X, Huang Y, Zhang R, Wei J, et al: LncRNA PVT1 promotes gemcitabine resistance of pancreatic cancer via activating Wnt/beta-catenin and autophagy pathway through modulating the miR-619-5p/Pygo2 and miR-619-5p/ATG14 axes. Mol Cancer. 19:1182020. View Article : Google Scholar

30 

Schmittgen TD and Livak KJ: Analyzing real-time PCR data by the comparative C(T) method. Nat Protoc. 3:1101–1108. 2008. View Article : Google Scholar : PubMed/NCBI

31 

Song YX, Sun JX, Zhao JH, Yang YC, Shi JX, Wu ZH, Chen XW, Gao P, Miao ZF and Wang ZN: Non-coding RNAs participate in the regulatory network of CLDN4 via ceRNA mediated miRNA evasion. Nat Commun. 8:2892017. View Article : Google Scholar : PubMed/NCBI

32 

Hu Y, Rao SS, Wang ZX, Cao J, Tan YJ, Luo J, Li HM, Zhang WS, Chen CY and Xie H: Exosomes from human umbilical cord blood accelerate cutaneous wound healing through miR-21-3p-mediated promotion of angiogenesis and fibroblast function. Theranostics. 8:169–184. 2018. View Article : Google Scholar : PubMed/NCBI

33 

Arredouani MS, Lu B, Bhasin M, Eljanne M, Yue W, Mosquera JM, Bubley GJ, Li V, Rubin MA, Libermann TA and Sanda MG: Identification of the transcription factor single-minded homologue 2 as a potential biomarker and immunotherapy target in prostate cancer. Clin Cancer Res. 15:5794–5802. 2009. View Article : Google Scholar : PubMed/NCBI

34 

Lapointe J, Li C, Higgins JP, van de Rijn M, Bair E, Montgomery K, Ferrari M, Egevad L, Rayford W, Bergerheim U, et al: Gene expression profiling identifies clinically relevant subtypes of prostate cancer. Proc Natl Acad Sci USA. 101:811–816. 2004. View Article : Google Scholar : PubMed/NCBI

35 

LaTulippe E, Satagopan J, Smith A, Scher H, Scardino P, Reuter V and Gerald WL: Comprehensive gene expression analysis of prostate cancer reveals distinct transcriptional programs associated with metastatic disease. Cancer Res. 62:4499–4506. 2002.PubMed/NCBI

36 

Luo JH, Yu YP, Cieply K, Lin F, Deflavia P, Dhir R, Finkelstein S, Michalopoulos G and Becich M: Gene expression analysis of prostate cancers. Mol Carcinog. 33:25–35. 2002. View Article : Google Scholar : PubMed/NCBI

37 

Singh D, Febbo PG, Ross K, Jackson DG, Manola J, Ladd C, Tamayo P, Renshaw AA, D'Amico AV, Richie JP, et al: Gene expression correlates of clinical prostate cancer behavior. Cancer Cell. 1:203–209. 2002. View Article : Google Scholar : PubMed/NCBI

38 

Taylor BS, Schultz N, Hieronymus H, Gopalan A, Xiao Y, Carver BS, Arora VK, Kaushik P, Cerami E, Reva B, et al: Integrative genomic profiling of human prostate cancer. Cancer Cell. 18:11–22. 2010. View Article : Google Scholar : PubMed/NCBI

39 

Tomlins SA, Mehra R, Rhodes DR, Cao X, Wang L, Dhanasekaran SM, Kalyana-Sundaram S, Wei JT, Rubin MA, Pienta KJ, et al: Integrative molecular concept modeling of prostate cancer progression. Nat Genet. 39:41–51. 2007. View Article : Google Scholar

40 

Varambally S, Yu J, Laxman B, Rhodes DR, Mehra R, Tomlins SA, Shah RB, Chandran U, Monzon FA, Becich MJ, et al: Integrative genomic and proteomic analysis of prostate cancer reveals signatures of metastatic progression. Cancer Cell. 8:393–406. 2005. View Article : Google Scholar : PubMed/NCBI

41 

Welsh JB, Sapinoso LM, Su Al, Kern SG, Wang-Rodriguez J, Moskaluk CA, Frierson HF Jr and Hampton GM: Analysis of gene expression identifies candidate markers and pharmacological targets in prostate cancer. Cancer Res. 61:5974–5978. 2001.PubMed/NCBI

42 

Yu YP, Landsittel D, Jing L, Nelson J, Ren B, Liu L, McDonald C, Thomas R, Dhir R, Finkelstein S, et al: Gene expression alterations in prostate cancer predicting tumor aggression and preceding development of malignancy. J Clin Oncol. 22:2790–2799. 2004. View Article : Google Scholar : PubMed/NCBI

43 

Wang R and Liu X: Epigenetic regulation of prostate cancer. Genes Dis. 7:606–613. 2019. View Article : Google Scholar

44 

Li J, Xie H, Ying Y, Chen H, Yan H, He L, Xu M, Xu X, Liang Z, Liu B, et al: YTHDF2 mediates the mRNA degradation of the tumor suppressors to induce AKT phosphorylation in N6-methyladenosine-dependent way in prostate cancer. Mol Cancer. 19:1522020. View Article : Google Scholar : PubMed/NCBI

45 

Grasso CS, Wu YM, Robinson DR, Cao X, Dhanasekaran SM, Khan AP, Quist MJ, Jing X, Lonigro RJ, Brenner JC, et al: The mutational landscape of lethal castration-resistant prostate cancer. Nature. 487:239–243. 2012. View Article : Google Scholar : PubMed/NCBI

46 

Liu P, Ramachandran S, Ali Seyed M, Scharer CD, Laycock N, Dalton WB, Williams H, Karanam S, Datta MW, Jaye DL and Moreno CS: Sex-determining region Y box 4 is a transforming oncogene in human prostate cancer cells. Cancer Res. 66:4011–4019. 2006. View Article : Google Scholar : PubMed/NCBI

47 

Ding C, Yang Z, Lv Z, DU C, Xiao H, Peng C, Cheng S, Xie H, Zhou L, Wu J and Zheng S: Long non-coding RNA PVT1 is associated with tumor progression and predicts recurrence in hepatocellular carcinoma patients. Oncol Lett. 9:955–963. 2015. View Article : Google Scholar : PubMed/NCBI

48 

Li KK, Lau KM and Ng HK: Signaling pathway and molecular subgroups of medulloblastoma. Int J Clin Exp Pathol. 6:1211–1222. 2013.PubMed/NCBI

49 

Lin HY, Callan CY, Fang Z, Tung HY and Park JY: Interactions of PVT1 and CASC11 on prostate cancer risk in african americans. Cancer Epidemiol Biomarkers Prev. 28:1067–1075. 2019. View Article : Google Scholar : PubMed/NCBI

50 

Videira A, Beckedorff FC, daSilva LF and Verjovski-Almeida S: PVT1 signals an androgen-dependent transcriptional repression program in prostate cancer cells and a set of the repressed genes predicts high-risk tumors. Cell Commun Signal. 19:52021. View Article : Google Scholar : PubMed/NCBI

51 

Yang J, Li C, Mudd A and Gu X: LncRNA PVT1 predicts prognosis and regulates tumor growth in prostate cancer. Biosci Biotechnol Biochem. 81:2301–2306. 2017. View Article : Google Scholar : PubMed/NCBI

52 

Yan YJ, Zhang L, Zhou JJ, Chen ZJ, Liao YX, Zeng JM and Shen H: Comprehensive characterization of common and cancer-specific differently expressed lncRNAs in urologic cancers. Comput Math Methods Med. 2021:55152182021. View Article : Google Scholar : PubMed/NCBI

53 

Lyko F and Brown R: DNA methyltransferase inhibitors and the development of epigenetic cancer therapies. J Natl Cancer Inst. 97:1498–1506. 2005. View Article : Google Scholar : PubMed/NCBI

54 

Tuncel G and Kalkan R: Importance of m N6-methyladenosine (m6A) RNA modification in cancer. Med Oncol. 36:362019. View Article : Google Scholar

55 

Sun HL, Zhu AC, Gao Y, Terajima H, Fei Q, Liu S, Zhang L, Zhang Z, Harada BT, He YY, et al: Stabilization of ERK-Phosphorylated METTL3 by USP5 Increases m6A Methylation. Mol Cell. 80:633–647.e7. 2020. View Article : Google Scholar

56 

Liu N, Parisien M, Dai Q, Zheng G, He C and Pan T: Probing N6-methyladenosine RNA modification status at single nucleotide resolution in mRNA and long noncoding RNA. RNA. 19:1848–1856. 2013. View Article : Google Scholar : PubMed/NCBI

57 

Amort T, Rieder D, Wille A, Khokhlova-Cubberley D, Riml C, Trixl L, Jia XY, Micura R and Lusser A: Distinct 5-methylcytosine profiles in poly(A) RNA from mouse embryonic stem cells and brain. Genome Biol. 18:12017. View Article : Google Scholar : PubMed/NCBI

58 

Wang X, Lu Z, Gomez A, Hon GC, Yue Y, Han D, Fu Y, Parisien M, Dai Q, Jia G, et al: N6-methyladenosine-dependent regulation of messenger RNA stability. Nature. 505:117–120. 2014. View Article : Google Scholar

59 

Chan JJ and Tay Y: Noncoding RNA:RNA regulatory networks in cancer. Int J Mol Sci. 19:13102018. View Article : Google Scholar : PubMed/NCBI

60 

Sun F, Wu K, Yao Z, Mu X, Zheng Z, Sun M, Wang Y, Liu Z and Zhu Y: Long Noncoding RNA PVT1 promotes prostate cancer metastasis by increasing NOP2 expression via targeting tumor suppressor MicroRNAs. Onco Targets Ther. 13:6755–6765. 2020. View Article : Google Scholar : PubMed/NCBI

61 

Liu HT, Fang L, Cheng YX and Sun Q: LncRNA PVT1 regulates prostate cancer cell growth by inducing the methylation of miR-146a. Cancer Med. 5:3512–3519. 2016. View Article : Google Scholar : PubMed/NCBI

62 

Chang Z, Cui J and Song Y: Long noncoding RNA PVT1 promotes EMT via mediating microRNA-186 targeting of Twist1 in prostate cancer. Gene. 654:36–42. 2018. View Article : Google Scholar : PubMed/NCBI

63 

Lu J, Xu F and Lu H: LncRNA PVT1 regulates ferroptosis through miR-214-mediated TFR1 and p53. Life Sci. 260:1183052020. View Article : Google Scholar : PubMed/NCBI

64 

Chen J, Yu Y, Li H, Hu Q, Chen X, He Y, Xue C, Ren F, Ren Z, Li J, et al: Long non-coding RNA PVT1 promotes tumor progression by regulating the miR-143/HK2 axis in gallbladder cancer. Mol Cancer. 18:332019. View Article : Google Scholar : PubMed/NCBI

65 

Han M, Li N, Li F, Wang H and Ma L: MiR-27b-3p exerts tumor suppressor effects in esophageal squamous cell carcinoma by targeting Nrf2. Hum Cell. 33:641–651. 2020. View Article : Google Scholar : PubMed/NCBI

66 

Sun Y, Xu T, Cao YW and Ding XQ: Antitumor effect of miR-27b-3p on lung cancer cells via targeting Fzd7. Eur Rev Med Pharmacol Sci. 21:4113–4123. 2017.PubMed/NCBI

67 

Li S, Zhao X, Cheng S, Li J, Bai X and Meng X: Downregulating long non-coding RNA PVT1 expression inhibited the viability, migration and phenotypic switch of PDGF-BB-treated human aortic smooth muscle cells via targeting miR-27b-3p. Hum Cell. 34:335–348. 2021. View Article : Google Scholar

68 

Lu X, Yu Y, Yin F, Yang C, Li B, Lin J and Yu H: Knockdown of PVT1 inhibits IL-1β-induced injury in chondrocytes by regulating miR-27b-3p/TRAF3 axis. Int Immunopharmacol. 79:1060522020. View Article : Google Scholar

69 

Ledet EM, Antonarakis ES, Isaacs WB, Lotan TL, Pritchard C and Sartor AO: Germline BLM mutations and metastatic prostate cancer. Prostate. 80:235–237. 2020. View Article : Google Scholar :

70 

Ruan Y, Xu H, Ji X and Zhao J: BLM interaction with EZH2 regulates MDM2 expression and is a poor prognostic biomarker for prostate cancer. Am J Cancer Res. 11:1347–1368. 2021.PubMed/NCBI

71 

Deng L, Meng T, Chen L, Wei W and Wang P: The role of ubiquitination in tumorigenesis and targeted drug discovery. Signal Transduct Target Ther. 5:112020. View Article : Google Scholar : PubMed/NCBI

72 

Chen Y, Zhao J, Duan Z, Gong T, Chen W, Wang S and Xu H: miR27b3p and miR607 cooperatively regulate BLM gene expression by directly targeting the 3′UTR in PC3 cells. Mol Med Rep. 19:4819–4831. 2019.PubMed/NCBI

Related Articles

  • Abstract
  • View
  • Download
  • Twitter
Copy and paste a formatted citation
Spandidos Publications style
Chen B, Liu C, Long H, Bai G, Zhu Y and Xu H: N<sup>6</sup>‑methyladenosine‑induced long non‑coding RNA PVT1 regulates the miR‑27b‑3p/BLM axis to promote prostate cancer progression. Int J Oncol 62: 16, 2023.
APA
Chen, B., Liu, C., Long, H., Bai, G., Zhu, Y., & Xu, H. (2023). N<sup>6</sup>‑methyladenosine‑induced long non‑coding RNA PVT1 regulates the miR‑27b‑3p/BLM axis to promote prostate cancer progression. International Journal of Oncology, 62, 16. https://doi.org/10.3892/ijo.2022.5464
MLA
Chen, B., Liu, C., Long, H., Bai, G., Zhu, Y., Xu, H."N<sup>6</sup>‑methyladenosine‑induced long non‑coding RNA PVT1 regulates the miR‑27b‑3p/BLM axis to promote prostate cancer progression". International Journal of Oncology 62.1 (2023): 16.
Chicago
Chen, B., Liu, C., Long, H., Bai, G., Zhu, Y., Xu, H."N<sup>6</sup>‑methyladenosine‑induced long non‑coding RNA PVT1 regulates the miR‑27b‑3p/BLM axis to promote prostate cancer progression". International Journal of Oncology 62, no. 1 (2023): 16. https://doi.org/10.3892/ijo.2022.5464
Copy and paste a formatted citation
x
Spandidos Publications style
Chen B, Liu C, Long H, Bai G, Zhu Y and Xu H: N<sup>6</sup>‑methyladenosine‑induced long non‑coding RNA PVT1 regulates the miR‑27b‑3p/BLM axis to promote prostate cancer progression. Int J Oncol 62: 16, 2023.
APA
Chen, B., Liu, C., Long, H., Bai, G., Zhu, Y., & Xu, H. (2023). N<sup>6</sup>‑methyladenosine‑induced long non‑coding RNA PVT1 regulates the miR‑27b‑3p/BLM axis to promote prostate cancer progression. International Journal of Oncology, 62, 16. https://doi.org/10.3892/ijo.2022.5464
MLA
Chen, B., Liu, C., Long, H., Bai, G., Zhu, Y., Xu, H."N<sup>6</sup>‑methyladenosine‑induced long non‑coding RNA PVT1 regulates the miR‑27b‑3p/BLM axis to promote prostate cancer progression". International Journal of Oncology 62.1 (2023): 16.
Chicago
Chen, B., Liu, C., Long, H., Bai, G., Zhu, Y., Xu, H."N<sup>6</sup>‑methyladenosine‑induced long non‑coding RNA PVT1 regulates the miR‑27b‑3p/BLM axis to promote prostate cancer progression". International Journal of Oncology 62, no. 1 (2023): 16. https://doi.org/10.3892/ijo.2022.5464
Follow us
  • Twitter
  • LinkedIn
  • Facebook
About
  • Spandidos Publications
  • Careers
  • Cookie Policy
  • Privacy Policy
How can we help?
  • Help
  • Live Chat
  • Contact
  • Email to our Support Team