Spandidos Publications Logo
  • About
    • About Spandidos
    • Aims and Scopes
    • Abstracting and Indexing
    • Editorial Policies
    • Reprints and Permissions
    • Job Opportunities
    • Terms and Conditions
    • Contact
  • Journals
    • All Journals
    • Oncology Letters
      • Oncology Letters
      • Information for Authors
      • Editorial Policies
      • Editorial Board
      • Aims and Scope
      • Abstracting and Indexing
      • Bibliographic Information
      • Archive
    • International Journal of Oncology
      • International Journal of Oncology
      • Information for Authors
      • Editorial Policies
      • Editorial Board
      • Aims and Scope
      • Abstracting and Indexing
      • Bibliographic Information
      • Archive
    • Molecular and Clinical Oncology
      • Molecular and Clinical Oncology
      • Information for Authors
      • Editorial Policies
      • Editorial Board
      • Aims and Scope
      • Abstracting and Indexing
      • Bibliographic Information
      • Archive
    • Experimental and Therapeutic Medicine
      • Experimental and Therapeutic Medicine
      • Information for Authors
      • Editorial Policies
      • Editorial Board
      • Aims and Scope
      • Abstracting and Indexing
      • Bibliographic Information
      • Archive
    • International Journal of Molecular Medicine
      • International Journal of Molecular Medicine
      • Information for Authors
      • Editorial Policies
      • Editorial Board
      • Aims and Scope
      • Abstracting and Indexing
      • Bibliographic Information
      • Archive
    • Biomedical Reports
      • Biomedical Reports
      • Information for Authors
      • Editorial Policies
      • Editorial Board
      • Aims and Scope
      • Abstracting and Indexing
      • Bibliographic Information
      • Archive
    • Oncology Reports
      • Oncology Reports
      • Information for Authors
      • Editorial Policies
      • Editorial Board
      • Aims and Scope
      • Abstracting and Indexing
      • Bibliographic Information
      • Archive
    • Molecular Medicine Reports
      • Molecular Medicine Reports
      • Information for Authors
      • Editorial Policies
      • Editorial Board
      • Aims and Scope
      • Abstracting and Indexing
      • Bibliographic Information
      • Archive
    • World Academy of Sciences Journal
      • World Academy of Sciences Journal
      • Information for Authors
      • Editorial Policies
      • Editorial Board
      • Aims and Scope
      • Abstracting and Indexing
      • Bibliographic Information
      • Archive
    • International Journal of Functional Nutrition
      • International Journal of Functional Nutrition
      • Information for Authors
      • Editorial Policies
      • Editorial Board
      • Aims and Scope
      • Abstracting and Indexing
      • Bibliographic Information
      • Archive
    • International Journal of Epigenetics
      • International Journal of Epigenetics
      • Information for Authors
      • Editorial Policies
      • Editorial Board
      • Aims and Scope
      • Abstracting and Indexing
      • Bibliographic Information
      • Archive
    • Medicine International
      • Medicine International
      • Information for Authors
      • Editorial Policies
      • Editorial Board
      • Aims and Scope
      • Abstracting and Indexing
      • Bibliographic Information
      • Archive
  • Articles
  • Information
    • Information for Authors
    • Information for Reviewers
    • Information for Librarians
    • Information for Advertisers
    • Conferences
  • Language Editing
Spandidos Publications Logo
  • About
    • About Spandidos
    • Aims and Scopes
    • Abstracting and Indexing
    • Editorial Policies
    • Reprints and Permissions
    • Job Opportunities
    • Terms and Conditions
    • Contact
  • Journals
    • All Journals
    • Biomedical Reports
      • Information for Authors
      • Editorial Policies
      • Editorial Board
      • Aims and Scope
      • Abstracting and Indexing
      • Bibliographic Information
      • Archive
    • Experimental and Therapeutic Medicine
      • Information for Authors
      • Editorial Policies
      • Editorial Board
      • Aims and Scope
      • Abstracting and Indexing
      • Bibliographic Information
      • Archive
    • International Journal of Epigenetics
      • Information for Authors
      • Editorial Policies
      • Editorial Board
      • Aims and Scope
      • Abstracting and Indexing
      • Bibliographic Information
      • Archive
    • International Journal of Functional Nutrition
      • Information for Authors
      • Editorial Policies
      • Editorial Board
      • Aims and Scope
      • Abstracting and Indexing
      • Bibliographic Information
      • Archive
    • International Journal of Molecular Medicine
      • Information for Authors
      • Editorial Policies
      • Editorial Board
      • Aims and Scope
      • Abstracting and Indexing
      • Bibliographic Information
      • Archive
    • International Journal of Oncology
      • Information for Authors
      • Editorial Policies
      • Editorial Board
      • Aims and Scope
      • Abstracting and Indexing
      • Bibliographic Information
      • Archive
    • Medicine International
      • Information for Authors
      • Editorial Policies
      • Editorial Board
      • Aims and Scope
      • Abstracting and Indexing
      • Bibliographic Information
      • Archive
    • Molecular and Clinical Oncology
      • Information for Authors
      • Editorial Policies
      • Editorial Board
      • Aims and Scope
      • Abstracting and Indexing
      • Bibliographic Information
      • Archive
    • Molecular Medicine Reports
      • Information for Authors
      • Editorial Policies
      • Editorial Board
      • Aims and Scope
      • Abstracting and Indexing
      • Bibliographic Information
      • Archive
    • Oncology Letters
      • Information for Authors
      • Editorial Policies
      • Editorial Board
      • Aims and Scope
      • Abstracting and Indexing
      • Bibliographic Information
      • Archive
    • Oncology Reports
      • Information for Authors
      • Editorial Policies
      • Editorial Board
      • Aims and Scope
      • Abstracting and Indexing
      • Bibliographic Information
      • Archive
    • World Academy of Sciences Journal
      • Information for Authors
      • Editorial Policies
      • Editorial Board
      • Aims and Scope
      • Abstracting and Indexing
      • Bibliographic Information
      • Archive
  • Articles
  • Information
    • For Authors
    • For Reviewers
    • For Librarians
    • For Advertisers
    • Conferences
  • Language Editing
Login Register Submit
  • This site uses cookies
  • You can change your cookie settings at any time by following the instructions in our Cookie Policy. To find out more, you may read our Privacy Policy.

    I agree
Search articles by DOI, keyword, author or affiliation
Search
Advanced Search
presentation
International Journal of Oncology
Join Editorial Board Propose a Special Issue
Print ISSN: 1019-6439 Online ISSN: 1791-2423
Journal Cover
April-2023 Volume 62 Issue 4

Full Size Image

Cover Legend PDF

Sign up for eToc alerts
Recommend to Library

Journals

International Journal of Molecular Medicine

International Journal of Molecular Medicine

International Journal of Molecular Medicine is an international journal devoted to molecular mechanisms of human disease.

International Journal of Oncology

International Journal of Oncology

International Journal of Oncology is an international journal devoted to oncology research and cancer treatment.

Molecular Medicine Reports

Molecular Medicine Reports

Covers molecular medicine topics such as pharmacology, pathology, genetics, neuroscience, infectious diseases, molecular cardiology, and molecular surgery.

Oncology Reports

Oncology Reports

Oncology Reports is an international journal devoted to fundamental and applied research in Oncology.

Experimental and Therapeutic Medicine

Experimental and Therapeutic Medicine

Experimental and Therapeutic Medicine is an international journal devoted to laboratory and clinical medicine.

Oncology Letters

Oncology Letters

Oncology Letters is an international journal devoted to Experimental and Clinical Oncology.

Biomedical Reports

Biomedical Reports

Explores a wide range of biological and medical fields, including pharmacology, genetics, microbiology, neuroscience, and molecular cardiology.

Molecular and Clinical Oncology

Molecular and Clinical Oncology

International journal addressing all aspects of oncology research, from tumorigenesis and oncogenes to chemotherapy and metastasis.

World Academy of Sciences Journal

World Academy of Sciences Journal

Multidisciplinary open-access journal spanning biochemistry, genetics, neuroscience, environmental health, and synthetic biology.

International Journal of Functional Nutrition

International Journal of Functional Nutrition

Open-access journal combining biochemistry, pharmacology, immunology, and genetics to advance health through functional nutrition.

International Journal of Epigenetics

International Journal of Epigenetics

Publishes open-access research on using epigenetics to advance understanding and treatment of human disease.

Medicine International

Medicine International

An International Open Access Journal Devoted to General Medicine.

Journal Cover
April-2023 Volume 62 Issue 4

Full Size Image

Cover Legend PDF

Sign up for eToc alerts
Recommend to Library

  • Article
  • Citations
    • Cite This Article
    • Download Citation
    • Create Citation Alert
    • Remove Citation Alert
    • Cited By
  • Similar Articles
    • Related Articles (in Spandidos Publications)
    • Similar Articles (Google Scholar)
    • Similar Articles (PubMed)
  • Download PDF
  • Download XML
  • View XML
Article Open Access

A disintegrin and metalloprotease 12 contributes to colorectal cancer metastasis by regulating epithelial‑mesenchymal transition

  • Authors:
    • Hyung-Hoon Oh
    • Young-Lan Park
    • Sun-Young Park
    • Young-Eun Joo
  • View Affiliations / Copyright

    Affiliations: Department of Internal Medicine, Chonnam National University Medical School, Gwangju 501‑757, Republic of Korea
    Copyright: © Oh et al. This is an open access article distributed under the terms of Creative Commons Attribution License.
  • Article Number: 50
    |
    Published online on: March 1, 2023
       https://doi.org/10.3892/ijo.2023.5498
  • Expand metrics +
Metrics: Total Views: 0 (Spandidos Publications: | PMC Statistics: )
Metrics: Total PDF Downloads: 0 (Spandidos Publications: | PMC Statistics: )
Cited By (CrossRef): 0 citations Loading Articles...

This article is mentioned in:



Abstract

A disintegrin and metalloprotease 12 (ADAM12) and epithelial‑mesenchymal transition (EMT) are linked in the metastasis of various types of cancer. The present study aimed to assess the ability of ADAM12 to induce EMT and its potential as a therapeutic target for colorectal cancer (CRC). ADAM12 expression in CRC cell lines, CRC tissues and a mouse model of peritoneal metastasis was assessed. The effect of ADAM12 on CRC EMT and metastasis was investigated using ADAM12‑pcDNA6‑myc and ADAM12‑pGFP‑C‑shLenti constructs. ADAM12 overexpression enhanced the proliferation, migration, invasion and EMT of CRC cells. The phosphorylation levels of factors associated with the PI3K/Akt pathway were also increased by ADAM12 overexpression. The knockdown of ADAM12 reversed these effects. ADAM12 expression and the loss of E‑cadherin expression were significantly associated with poorer survival compared with other expression statuses of both proteins. In a mouse model of peritoneal metastasis, overexpression of ADAM12 induced increased tumor weight and peritoneal carcinomatosis index compared with that in the negative control group. Conversely, knockdown of ADAM12 reversed these effects. Furthermore, E‑cadherin expression was significantly decreased by overexpression of ADAM12 compared with in the negative control group. By contrast, E‑cadherin expression was increased by knockdown of ADAM12 compared with in the negative control group. ADAM12 overexpression contributed to CRC metastasis by regulating EMT. In addition, in the mouse model of peritoneal metastasis, ADAM12 knockdown exhibited strong anti‑metastatic action. Consequently, ADAM12 may be considered a therapeutic target for CRC metastasis.

Introduction

Colorectal cancer (CRC) is the third most common cause of cancer-related death worldwide (1). Notably, metastasis is common in CRC, and is a major cause of morbidity and mortality. The liver is the most frequent site of metastasis, often occurring as a single metastatic site; however, ~20% of patients with CRC exhibit peritoneal metastasis, often at multiple metastatic sites (2-4). Compared with patients with oligometastasis which is characterized by the localization of the disease to a few sites with the option to use local ablative therapy (5), patients with CRC and peritoneal metastasis have a poorer overall survival (6-8). Therefore, preventing the development of peritoneal metastasis could potentially improve CRC survival and the chance of disease-free outcomes.

Peritoneal metastasis is a multi-step process involving cellular proliferation, immune system evasion, detachment, adhesion, invasion, translocation and colonization of the peritoneal cavity (9). Epithelial-mesenchymal transition (EMT) is a process in which cells with an epithelial phenotype acquire a mesenchymal-like phenotype. EMT is involved in cell proliferation and invasion, and in the development of stem cell properties and therapeutic resistance, thus aiding the spread of cancer cells from their original site to distant organs (10-14).

A disintegrin and metalloproteases (ADAMs) are a family of proteins that contain disintegrin and metalloproteinase domains, and have adhesive and proteolytic functions (15). ADAMs are involved in the control of a number of biological processes, such as cell migration, adhesion, differentiation and proliferation (16,17). In addition, dysregulated expression of ADAMs has been reported to be a positive regulator of cancer progression in various types of human cancer (18-22). ADAMs act as ectodomain sheddases, and control the cleavage and release of biologically active adhesion molecules, cytokines, chemokines, growth factors and receptors from the membrane surface (23,24).

ADAM12 is a member of the ADAMs family that has been implicated in various diseases, including rheumatoid arthritis, asthma, Alzheimer's disease and cancer (25-27). ADAM12 is overexpressed in various types of human cancer, including breast, lung, stomach and liver cancer, and is associated with tumor progression and poor prognoses (18-22). ADAM12 overexpression has been shown to enhance proliferation, inhibit apoptosis, and to be significantly associated with metastases and poor survival in patients with CRC (28-31). Furthermore, knockdown of ADAM12 has been demonstrated to have potent antitumor activity in an in vivo mouse xenograft model (28).

The aim of the present study was to evaluate the molecular mechanism of ADAM12-induced EMT and the clinical application of ADAM12 as a therapeutic target in treating peritoneal metastases from CRC.

Materials and methods

Cell culture and transfection

Human CRC cell lines were provided by the American Type Culture Collection. DLD1 (cat. no. CCL-221™) and SW480 (cat. no. CCL-228™) cell lines were used in the present study. The cell lines were maintained in high-glucose DMEM (cat. no. 11995065; Gibco; Thermo Fisher Scientific, Inc.) supplemented with 10% FBS (cat. no. 16000044; Gibco; Thermo Fisher Scientific, Inc.) and 1% penicillin/streptomycin (cat. no. 15140122; Gibco; Thermo Fisher Scientific, Inc.) in a 5% CO2 incubator (humidified atmosphere) at 37°C. Overexpression of ADAM12 was performed by inserting the full-length ADAM12 cDNA (GenBank accession no. NM_021641.3) into the pcDNA6-myc vector (Invitrogen; Thermo Fisher Scientific, Inc), which was used for transient or long-term ADAM12 overexpression. Empty-pcDNA6-myc vector was used as a negative control of ADAM12 overexpression. Knockdown of ADAM12 was carried out using ADAM12-pGFP-C-shLenti short hairpin RNA constructs (cat. no. TL306850; Origene Technologies, Inc.) and ADAM12-small interfering (si)RNA duplex (5′-GAC UAC AAC GGG AAA GCA A-3′; Bioneer). Scrambled siRNA (AllStars Negative Control siRNA; cat. no. 1027281) and scrambled shRNA control (cat. no. TR30021) were purchased from Qiagen GmbH and Origene Technologies, Inc., respectively. To induce transient expression of genes, DLD1 and SW480 cells were plated at a density of 1.5×106 cells/6well. Transfection of cells with the pcDNA6-myc vectors (500 ng/well) and siRNAs (100 pmol/well) was performed using 5 µl Lipofectamine® 2000 and 5 µl Lipofectamine RNAiMAX (cat. nos. 52887 and 56532; Invitrogen, Thermo Fisher Scientific, Inc.), respectively. Briefly, the pcDNA6-myc vectors and siRNAs were mixed with 5 µl Lipofectamine 2000 or 5 µl Lipofectamine RNAiMAX in 400 µl serum-free media, respectively, and then the mixed solution was added to the plated cells and incubated in a 5% CO2 at 37°C. After 6 h, the medium was changed to fresh medium and transfected cells were incubated for 24 or 48 h in a 5% CO2 incubator at 37°C until in in vitro experiments were performed. To sustain long-term gene expression, stable gene-transfected cells were established. SW480 cells were plated at a density of 3×106 cells/well and the pcDNA6-myc vector (1,000 ng/well) and pGFP-C-shLenti shRNA (200 pmol/well) were transfected into the cells using 5 µl Lipofectamine 2000 in a 5% CO2 incubator at 37°C. The selection medium was changed every 2-3 days until stable cell clones were formed. The next day, the transfected cells were replaced with selection media (containing 20 µg/ml blasticidin or 5 µg/ml puromycin) and cultured in a 5% CO2 incubator at 37°C for the selection of stable cell clones. After 7-10 days, the stable cell clones formed were subcultured. The cells stably expressing the genes were kept n selection media (with 10 µg/ml blasticidin or 2 µg/ml puromycin).

Cell proliferation assay

WST-1 reagent (cat. no. 11644807001; Roche Diagnostics GmbH) was used to detect cell proliferation. Transfected cells were plated in 96-well culture plates at a density of 3×103 cells/well. After 1, 2, and 3 days, cells were incubated with 10% WST-1 solution for 2 h at 37°C. The absorbance was measured at 450 nm using an Infinite M200 spectrophotometer (Tecan Group, Ltd.). Three replicates of each experiment were carried out.

Cell invasion assay

For the cell invasion assay, Transwell chambers (pore size, 8 µm; cat. no. 3422; Corning, Inc.) were used. The Transwell chambers were coated with 1% gelatin overnight at 37°C in serum-free medium and were then dried at room temperature on a clean bench. Transfected cells (2×105) were suspended in 100 µl serum-free medium containing 0.2% (w/v) bovine serum albumin (BSA; Sigma-Aldrich; Merck KGaA) and seeded into the upper chambers, and 400 µl 0.2% (w/v) BSA solution supplemented with 20 µg/ml human plasma fibronectin (cat. no. 341635; Calbiochem; Merck KGaA) was added to the lower chambers. After cells were incubated for 24 h in a 5% CO2 incubator at 37°C, the cells that invaded from the upper chamber to the bottom surface of the lower chamber were fixed with 4% paraformaldehyde for 10 min at room temperature. The cells were then stained with Hemacolor® Rapid staining solution (cat. no. 111955; Merck KGaA) for 10 sec at room temperature. The stained cells on the bottom surface of the lower chambers were counted using a light microscope; five randomly selected fields were counted.

Cell migration assay

The migration of transfected cells was assessed based on gap closure using Ibidi Culture Inserts (cat. no. 81176; Ibidi GmbH). The transfected cells (5×104) were cultured in Ibidi Culture Inserts for 1 day in serum-free medium containing 0.2% BSA at 37°C until 90-95% confluence was reached. The culture inserts were gently removed to create a cell-free gap and images of gap closure were captured under an inverted optic microscope after 24 and 48 h. Distance of gap closure was measured using Multi-Gauge gel analysis software (version 3.0; FUJIFILM Wako Pure Chemical Corporation). The initial wound width of the insert gap was normalized to 10 mm, and gap closure was calculated in proportion to the initial wound width of 10 mm.

In vivo tumor model experiments

As non-obese diabetic/severe combined immunodeficiency (NOD/SCID) mice deficient in B, T and natural killer cells are considered an ideal model for xenografts of human cells and tissues, 6-week-old NOD/SCID male mice were purchased from Charles River Laboratories, Inc. and were separated into four groups (n=6). The mice were housed at 25°C and 50% humidity under a 12 h light/dark cycle, with ad libitum access to food and water. For the in vivo tumorigenesis study, stable SW480 cells transfected with empty-pcDNA6-myc, ADAM12-pcDNA6-myc, scrambled pGFP-C-shLenti or ADAM12-pGFP-C-shLenti were implanted into the NOD/SCID mice. Stable cells (2×106/mice) were diluted in 100 µ PBS and were intraperitoneally injected into the mice as described in previous studies (32,33). Each mouse was monitored, and changes in body weight were measured twice per week. After 28 days, the mice were place in a closed chamber and 5% isoflurane was delivered at a rate of 5 l/min with O2. After the mice showed no movement and breathing, cervical dislocation was performed to ensure death. A midline laparotomy was performed for complete exploration. Peritoneal tumors were isolated after laparotomy, images were captured and the tumor nodules were weighed. The size and number of tumor nodules were recorded after the resection. In addition, the peritoneal carcinomatosis index (PCI) was calculated for each mouse to assess the extent of peritoneal carcinomatosis. The abdominal cavity was divided into 13 standard regions, as described by Sugarbaker (34), adapted for rodents by Klaver et al (35). According to the size and number of tumor nodules, a score ranging from 0 to 3 was assigned, as follows: 0, no macroscopic tumors; 1, tumor nodules sized ≤2 mm; 2, tumor nodules sized 2-5 mm or more than five tumor nodules; 3, tumor nodules sized >5 mm or more than 10 tumor nodules. With a maximum score of 39, the PCI was assigned by adding the scores from each of the 13 regions.

Protein isolation and western blotting

The transfected cells or xenograft tumor tissue samples were rinsed with phosphate-buffered saline (PBS) and lysed in Pierce™ RIPA buffer (cat. no. 89900; Thermo Fisher Scientific, Inc.) with Halt™ phosphatase and protease inhibitor cocktail (cat. no. 1862495 and 1862209; Thermo Fisher Scientific, Inc.). The quantification of proteins in the cell lysate was performed using a BCA protein assay (cat. no. 23228; Thermo Fisher Scientific, Inc.). Equal amounts (20 µg/lane) of protein lysate were separated by electrophoresis on 8-12% polyacrylamide gels and transferred onto Immobilon®-P transfer membranes (cat. no. IPVH00010; MilliporeSigma). The blot membranes were incubated with 5% BSA solution at room temperature for 1 h and immunoblotted with specific antibodies (1:1,000 dilution) overnight at 4°C. Antibodies against ADAM12 (cat. no. ab28747), matrix metalloproteinase (MMP)2 (cat. no. ab37150) and MMP9 (cat. no. ab58803) were purchased from Abcam. Antibodies against E-cadherin (cat. no. #14472), Snail (cat. no. #3879), vimentin (cat. no. #5741), claudin-1 (cat. no. #4933), integrin α5 (cat. no. #4705), integrin β1 (cat. no. #9699), integrin β3 (cat. no. #13166), phosphorylated (p)-AKT (S473) (cat. no. #4060), p-phosphoinositide-dependent protein kinase 1 (PDK1) (S241) (cat. no. #3438), p-glycogen synthase kinase-3β (GSK-3β) (S9) (cat. no. #9323), total AKT (cat. no. #4691), total PDK1 (cat. no. #3062), total GSK-3β (cat. no. #9832) and Myc-tag (cat. no. #2278) were obtained from Cell Signaling Technology, Inc. Antibodies against β-tubulin (cat. no. sc-9104) and GAPDH (cat. no. sc-25778) were purchased from Santa Cruz Biotechnology, Inc. The blot membranes were washed four times with Tris-buffered saline-0.1% Tween-20 (TBS-T) and were then incubated with a horseradish peroxidase-conjugated secondary antibody (anti-rabbit, cat. no. #7074, anti-mouse, cat. no. #7076; Cell Signaling, Technology, Inc.) at 1:2,000 dilution for 1 h at room temperature. Amersham ECL Prime Western Blotting Detection Reagent (cat no. RPN2232SK; Cytiva) was used for blot development. Visualization of specific bands was obtained using the LAS-400 luminescent image analyzer (FUJIFILM Wako Pure Chemical Corporation). Semi-quantification of specific bands was performed using Multi-Gauge gel analysis software (version 3.0; FUJIFILM Wako Pure Chemical Corporation).

Cell adhesion assay

For the cell adhesion assay, 96-well plates were coated with the extracellular matrix (ECM) components collagen I (cat. no. 354243; 40 µg/ml; Corning, Inc.) and fibronectin (cat. no. 341635; 2 µg/ml; Calbiochem; Merck KGaA) for 1 h at 37°C in a CO2 incubator. The ECM-coated wells were then treated with 0.5% BSA for 30 min at 37°C. Suspended cells in culture media were counted and an equal volume of 3×104 cells was seeded into the coated wells. Subsequently, the plate was incubated for 20 min at 37°C in a CO2 incubator and non-adherent cells were removed by washing with PBS. Cells attached to the wells were incubated with 10% WST-1 solution at 37°C for 1 h and the absorbance of the wells was measured at 450 nm using an Infinite M200 spectrophotometer. Three replicates of each experiment were carried out.

Patient and tissue samples

Tissue samples of primary tumor, non-metastatic and metastatic lymph nodes were obtained from 113 patients (67 men and 46 women) with pathologically confirmed CRC who had surgery at Chonnam National University Hwasun Hospital (Jeonnam, South Korea) between April and December 2010. The average age of the patients was 70.5 years (range, 38-94 years). Patients who had chemotherapy or radiation therapy prior to surgery were excluded. Through examination of the original pathology slides, tissue blocks were chosen. The pathologic TNM stage of enrolled patients was assessed using the standard TNM staging of the American Joint Committee on Cancer criteria (36). Tissues were fixed overnight at 4°C with 10% formalin buffer and dehydrated with 70-100% alcohol at room temperature. Dehydrated tissues were incubated in 100% xylene at 60°C for 30 min and embedded in paraffin. Tissue blocks that demonstrated the intersection of the normal colon epithelium and the tumor site were chosen. The present study was approved by the Institutional Review Board (IRB) of Chonnam National University Hwasun Hospital (IRB no. CNUHH-2017-164). Written informed consent was obtained directly from the patients or their caregivers.

Immunohistochemistry (IHC)

The paraffin-embedded tissues were sectioned and the tissue sections (4 µm) was subjected to IHC. Tissue sections were deparaffinized with 100% xylene after fixing for 5 min at 37°C on glass slides. The sections were then rehydrated with alcohol series (100-70%) and antigen retrieval was performed in a steam cooker for 10 min using citrate buffer (pH 6.0; Dako; Agilent Technologies, Inc.). After endogenous peroxidase was blocked with Dako REAL peroxidase-blocking solution (cat. no. S2023; Dako; Agilent Technologies, Inc.) for 30 min at room temperature, the tissues were treated with Protein Block Serum-Free solution (Dako; Agilent Technologies, Inc.) for 30 min at room temperature to block non-specific antigens. Subsequently, the tissue slides were submerged with primary ADAM12 (1:50; cat. no. ab28747; Abcam), and E-cadherin (1:100; cat. no. #14472; Cell Signaling Technology, Inc.) antibodies overnight at 4°C. The next day, color development of the tissue slides was performed using the Dako REAL Envision HRP/DAB detection system (cat. no. K5007; Dako; Agilent Technologies, Inc.). Briefly, the tissue slides were washed four times with TBS-T and were incubated with the Envision HRP-conjugated secondary antibody (anti-rabbit/mouse) for 1 h at room temperature. After washing, tissues were developed with enzyme DAB solution for 10 min at room temperature and counterstained for 10 sec with hematoxylin (Millipore Sigma). The immunostaining of ADAM12 and E-cadherin was evaluated using a semi-quantitative scoring system that multiplied the degree of immunostaining intensity by the distribution of positively stained cells. The score of immunostaining intensity was classified as 0, negative; 1, weak; 2, moderate; and 3, strong. The percentage distribution of positively stained cells was scored as 1, 0-25%; 2, 26-50%; 3, 51-75%; and 4, >75%. The mean final score of 113 patient samples served as the baseline for classifying positive and negative expression groups. Patient samples with a final score of 1-7 were regarded as negative and 8-12 were regarded as positive for ADAM12 and E-cadherin expression. Two independent observers assessed the staining without information of the clinical outcome data. Sections that were classified into different expression groups by two evaluators were re-evaluated and carefully discussed for the appropriate classification.

Statistical analysis

Statistical analyses were performed using SPSS version 20.0 software (IBM Corporation) and GraphPad Prism version 9.5.1 (GraphPad Software; Dotmatics). Statistical analysis of patient categorical data was performed using the χ2 test, Fisher's exact test or Wilcoxon signed rank test. Survival curves were drawn using the Kaplan-Meier method and the statistical significance of differences was examined by the log-rank test. The in vitro experiments were performed in triplicate and data are presented as the mean ± standard deviation. The data from mice experiments are expressed as median and interquartile range. Differences between the multiple samples were analyzed using a one-way ANOVA and Tukey post hoc test, or Kruskal-Wallis and Dunn's post hoc test, as appropriate. P<0.05 was considered to indicate a statistically significant difference.

Results

ADAM12 promotes CRC cell proliferation

The protein expression levels of ADAM12 were detected in DLD1 and SW480 cells by western blotting. Endogenous ADAM12 expression was not detected in the human CRC cell lines DLD1 and SW480. Therefore, the present study induced overexpression and knockout of ADAM12 to confirm its function in DLD1 and SW480 cells. The protein expression levels of ADAM12 were increased with the concentration of the transfected ADAM12-pcDNA6-myc construct and this expression was knocked down by ADAM12-specific siRNA (Fig. 1A). The ADAM12-pcDNA6-myc construct resulted in overexpression of ADAM12, whereas ADAM12-siRNA resulted in the knockdown of ADAM12 expression in DLD1 and SW480 cells (Fig. 1B). To assess the effects of ADAM12 expression on cell proliferation, the WST-1 assay was performed on days 1, 2 and 3 post-transfection with the ADAM12-pcDNA6-myc construct or ADAM12-siRNA. Overexpression of ADAM12 via ADAM12-pcDNA6-myc-transfection significantly increased the proliferative ability of SW480 cells compared with cells transfected with the empty-pcDNA6-myc (day 1, P=0.003; day 2, P<0.001; day 3, P<0.001). Although it was not statistically significant, overexpression of ADAM12 via ADAM12-pcDNA6-my -transfection also increased the proliferative ability of DLD1 cells (day 1, P=0.578; day 2. P=0.080; day 3, P=0.129). By contrast, ADAM12-siRNA-transfected SW480 cells exhibited significantly lower proliferation compared with the scrambled siRNA-transfected cells (day 1, P=0.031; day 2, P<0.001; day 3, P<0.001), and ADAM12-siRNA-transfected DLD1 cells exhibited significantly lower proliferation only on day 2 (day 1, P=0.358; day 2, P=0.001; day 3, P=0.118), (Fig. 1C).

Figure 1

Effects of ADAM12 expression on the proliferation of human CRC cells. (A) Protein expression levels of ADAM12 following transfection with various concentrations of the ADAM12 pcDNA6-myc construct. (B) Protein expression levels of ADAM12 post-transfection in CRC cell lines. Western blotting revealed that the ADAM12 protein was overexpressed or knocked down using an AV construct or AS, respectively. (C) Effect of ADAM12 expression on the proliferation of human CRC cells, as determined using a WST-1 assay. Data are presented as the mean ± SD (n=3). *P<0.05. ADAM12, a disintegrin and metalloprotease 12; CRC, colorectal cancer; EV, empty pcDNA6-myc vector; AV, ADAM12-pcDNA6-myc construct; SS, scrambled siRNA; AS, ADAM12 siRNA; siRNA, small interfering RNA.

ADAM12 enhances the invasion and migration of human CRC cells

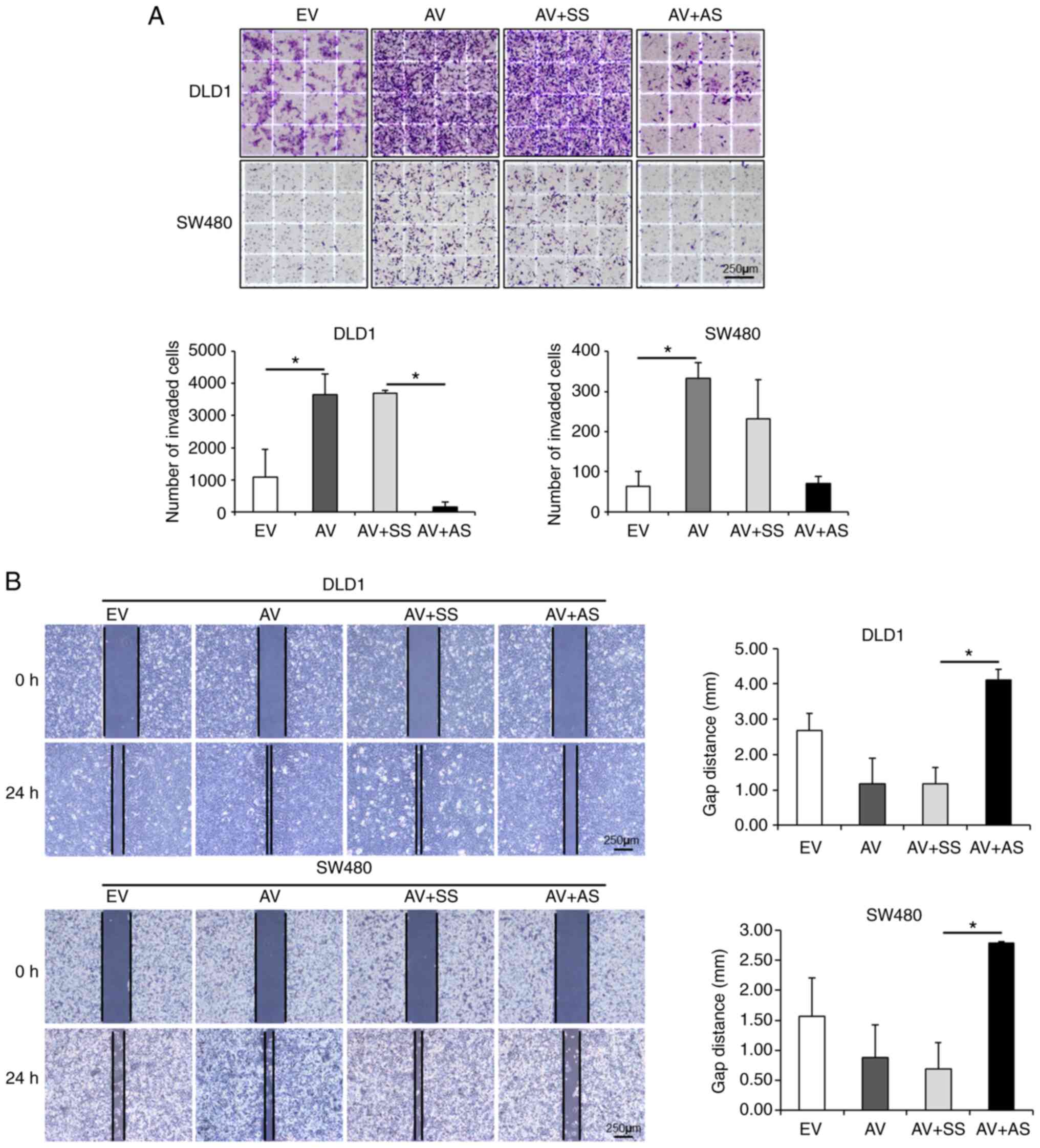
The present study then assessed the effects of ADAM12 on cell invasion. The number of invasive cells was significantly increased in DLD1 and SW480 cells overexpressing ADAM12 via ADAM12-pcDNA6-myc transfection compared with that in empty-pcDNA6-myc-transfected cells (P<0.001 and P=0.011, respectively). By contrast, the number of invasive ADAM12-siRNA-transfected DLD1 was significantly decreased compared with that in the scrambled siRNA-transfected cells (P<0.001), whereas the number of invasive ADAM12-siRNA-transfected SW480 cells was not significant (P=0.054; Fig. 2A). According to the cell migration assay, the artificial wound gap became narrower in the ADAM12-pcDNA6-myc-transfected cells compared with that in the empty-pcDNA6-myc-transfected cells at 24 h in DLD1 cells and 48 h in SW480 cells, but this was not statistically significant (P=0.232 and P=0.679, respectively). By contrast, the artificial wound gap was significantly wider in the ADAM12-siRNA-transfected cells compared with that in the scrambled siRNA-transfected cells at 24 h in DLD1 cells and 48 h in SW480 cells (P=0.015 and P=0.048, respectively; Fig. 2B).

Figure 2

Effects of ADAM12 on the invasion and migration of human colorectal cancer cells. (A) Invasive cells transfected with the AV construct or AS were counted. The number of invasive AS-transfected cells was significantly lower than that of SS-transfected DLD1 and SW480 cells. (B) Wound healing assay was performed on cells transfected with the AV construct or AS, and relative healing distances are presented. The artificial wound gap in the plates of the SS-transfected cells was significantly narrower than that in the AS-transfected cells at 24 h for DLD1 cells and 48 h for SW480 cells. Gap distance was normalized to 10 mm. Data are presented as the mean ± SD (n=3). *P<0.05. ADAM12, a disintegrin and metalloprotease 12; EV, empty pcDNA6-myc vector; AV, ADAM12-pcDNA6-myc construct; SS, scrambled siRNA; AS, ADAM12 siRNA; siRNA, small interfering RNA.

ADAM12 participates in the EMT process of human CRC cells

To examine the relationship between EMT and ADAM12 expression in human CRC cells, cell adhesion assays were performed. Cell adhesion capacity was assessed post-transfection with ADAM12-pcDNA6-myc constructs or ADAM12-siRNA using the ECM factors fibronectin and collagen I. Adhesion capacity to fibronectin and collagen I was significantly elevated in ADAM12-pcDNA6-myc-transfected DLD1 and SW480 cells compared with that in empty-pcDNA6-myc-transfected cells (DLD1: both P<0.001; SW480: P=0.038 and P=0.041, respectively; Fig. 3A). By contrast, the adhesion to fibronectin and collagen I was significantly diminished in the ADAM12-siRNA-transfected DLD1 and SW480 cells compared with that in the scrambled siRNA-transfected cells (DLD1: P<0.001 and P=0.002; SW480: P=0.008 and P<0.001).

Figure 3

Effects of ADAM12 on the EMT process in human colorectal cancer cells. (A) Cell adhesion was measured after AV construct or AS transfection using two cell adhesion substrates, fibronectin and collagen I. The adherent cells underwent the WST-1 assay and adhesion was quantified by measuring the absorbance at 450 nm using a plate reader. (B) Representative western blot images and semi-quantification graphs of EMT-associated proteins including MMP2, MMP9, E-cadherin, Snail, vimentin and claudin-1 in AV-transfected or AS-transfected DLD1 or SW480 cells. (C) Representative western blot images and semi-quantification graphs of basement membrane proteins, including integrin α5, integrin β1 and integrin β3 in AV-transfected or AS-transfected DLD1 or SW480 cells. Data are presented as the mean ± SD (n=3). *P<0.05. ADAM12, a disintegrin and metalloprotease 12; EMT, epithelial-mesenchymal transition; EV, empty pcDNA6-myc vector; AV, ADAM12-pcDNA6-myc construct; SS, scrambled siRNA; AS, ADAM12 siRNA; siRNA, small interfering RNA; MMP, matrix metalloproteinase.

To confirm the association between ADAM12-induced phenotypic changes and EMT in CRC cells, the expression levels of the following EMT-related proteins were assessed: E-cadherin, MMP2, MMP9, Snail, claudin-1 and vimentin. The protein expression levels of vimentin, MMP2, MMP9, claudin-1 and Snail were increased, and E-cadherin was decreased in the ADAM12-pcDNA6-myc-transfected cells compared with those in the empty-pcDNA6-myc-transfected cells. The protein expression levels of Snail (P=0.021) and vimentin (P=0.014) were significantly increased in ADAM12-pcDNA6-myc-transfected DLD1 cells and, the protein expression levels of MMP9 (P=0.033) and vimentin (P=0.036) were significantly increased in ADAM12-pcDNA6-myc-transfected SW480 cells (Fig. 3B). By contrast, the protein expression levels of vimentin, MMP2, MMP9, claudin-1 and Snail were decreased, and E-cadherin was enhanced in the ADAM12-siRNA-transfected cells compared with those in the scrambled siRNA-transfected cells. Statistical significance was only shown for MMP9 protein expression in ADAM12-siRNA-transfected SW480 cells (P=0.035; Fig. 3B).

The expression levels of basement membrane (BM) proteins (integrin α5, integrin β1 and integrin β3) were also assessed. The expression levels of integrin α5, integrin β1 and integrin β3 were higher in the ADAM12-pcDNA6-myc-transfected DLD1 and SW480 cells compared with those in the empty-pcDNA6-myc-transfected cells, but this was not significant (Fig. 3C). Conversely, the expression levels of integrin α5, integrin β1 and integrin β3 were lower in the ADAM12 siRNA-transfected DLD1 and SW480 cells compared with those in the scrambled siRNA-transfected cells, Statistical significance was only shown for integrin α5 (P=0.045) and integrin β1 (P=0.007) protein expression in ADAM12-siRNA-transfected SW480 cells (Fig. 3C).

ADAM12 activates PI3K/PDK1/AKT and PI3K/AKT/GSK-3β signaling pathways

The phosphorylation levels of PDK1, GSK-3β and AKT were measured by western blotting to evaluate whether ADAM12 triggered intracellular signaling pathways in the human CRC cells. The expression levels of p-PDK1, p-GSK-3β and p-AKT were higher in the ADAM12-pcDNA6-myc-transfected DLD1 and SW480 cells compared with those in the empty-pcDNA6-myc-transfected cells. Statistical significance was found for p-AKT (P=0.048) and p-GSK-3β (P=0.022) in ADAM12-pcDNA6-myc-transfected DLD1 cells, but no significant differences were determined in SW480 cells (Fig. 4). By contrast, the expression levels of p-PDK1, p-GSK-3β and p-AKT were lower in the ADAM12 siRNA-transfected DLD1 and SW480 cells than in the scrambled siRNA-transfected cells. Statistical significance was only shown for p-GSK-3β protein expression in ADAM12-siRNA-transfected DLD1 (P=0.039) and SW480 (P=0.015) cells (Fig. 4).

Figure 4

Effects of ADAM12 on oncogenic signaling pathways in the human colorectal cancer cells. Representative western blot images and semi-quantification graphs for the phosphorylation levels of PDK1, GSK-3β and AKT in AV-transfected or AS-transfected DLD1 or SW480 cells. Data are presented as the mean ± SD (n=3). *P<0.05. ADAM12, a disintegrin and metalloprotease 12; PDK1, phosphoinositide-dependent protein kinase 1; GSK-3β, glycogen synthase kinase-3β; EV, empty pcDNA6-myc vector; AV, ADAM12-pcDNA6-myc construct; SS, scrambled siRNA; AS, ADAM12 siRNA; siRNA, small interfering RNA; p-, phosphorylated; T-, total.

ADAM12 and E-cadherin expression is associated with the metastasis of CRC

In order to validate the findings of the CRC cell line studies, the protein expression levels of ADAM12 and E-cadherin were detected in the human CRC tissues using IHC. From the same individuals, CRC tissue, normal colonic mucosa, and metastatic or non-metastatic lymph node tissues were obtained via surgical specimens and endoscopic biopsies. ADAM12 was weakly or not expressed in the normal colorectal mucosa, whereas ADAM12 was predominantly expressed in the cytoplasm of CRC cells but was not found in the tumor stroma (Fig. 5A). In the mucosa of noncancerous areas, the epithelial cells showed high membranous E-cadherin expression at cell-cell boundaries, which is the normal localization of this intercellular adhesion molecule, which served as an internal positive control. The stroma and nuclei of normal epithelium mucosa did not exhibit E-cadherin expression. Generally, a normal colon epithelium displays strong E-cadherin expression. The CRC tissues were positive for E-cadherin expression and it was predominantly associated with cell-cell boundaries as in the normal epithelium (Fig. 5B). The expression of ADAM12 was significantly increased in the metastatic lymph node tissues compared with in the non-metastatic lymph node tissues (P=0.003; Fig. 5C).

Figure 5

Expression of ADAM12 and E-cadherin in human CRC and lymph node tissues. Immunohistochemistry of human CRC tissues, paired N, ML or NL from the same patients stained for ADAM12 and E-cadherin. (A) Representative images of ADAM12 expression (×200 magnification) in N and CRC tissues. ADAM12 was predominantly expressed in the cytoplasm of CRC cells. (B) Representative images of E-cadherin expression (×200 magnification) in N and CRC tissues. T-WD CRC shows preserved E-cadherin expression and T-PD CRC shows decreased E-cadherin expression. (C) Representative images of ADAM12 expression (×200 magnification) ML. ADAM12 expression in ML was significantly stronger than that in NL. *P<0.05. ADAM12, a disintegrin and metalloprotease 12; CRC, colorectal cancer; N, normal colorectal mucosa; T-WD, well-differentiated tumor; T-PD, poorly differentiated tumor; NL, non-metastatic lymph node tissue; ML, metastatic lymph node tissue.

Association between ADAM12 or E-cadherin expression and clinicopathological features

The association between ADAM12 or E-cadherin expression and the clinicopathological features of patients are summarized in Table I. Advanced cancer stage, lymph node metastasis, distant metastasis and poor survival (P=0.016, P=0.048, P=0.022 and P<0.001, respectively) were significantly associated with positive ADAM12 expression (Table I; Fig. 6A). Lack of E-cadherin expression showed significant association with undifferentiated tumors, perineural invasion, advanced cancer stage and lymph node metastasis, but was not associated with poor survival (P=0.026, P=0.002, P=0.007, P=0.018 and P=0.180, respectively; Table I; Fig. 6B). ADAM12 expression was not associated with E-cadherin expression (P=0.835; Table II). According to the combined analysis of ADAM12 and E-cadherin expression, positive ADAM12 and negative E-cadherin expressions were significantly associated with poorer survival than other expression statuses of both proteins (P<0.001; Table III; Fig. 6C).

Figure 6

Kaplan-Meier survival curves of patients with CRC. Kaplan-Meier survival curves showing the association between overall survival and positive or negative expression of (A) ADAM12, (B) E-cadherin and (C) both proteins. ADAM12, a disintegrin and metalloprotease 12.

Table I

Association between ADAM12 or E-cadherin expression and the clinicopathological parameters of patients with colorectal cancer.

Table I

Association between ADAM12 or E-cadherin expression and the clinicopathological parameters of patients with colorectal cancer.

ParametersTotal (n=113)ADAM12
E-cadherin
Negative (n=63)Positive (n=50)P-valueNegative (n=60)Positive (n=53)P-value
Age, years0.9620.864
 <70.55028222723
 ≥70.56335283330
Sex0.1600.871
 Male6741263631
 Female4622242422
Tumor size, cm0.9730.731
 <4.56838303731
 ≥4.54525202322
Histological type0.8490.026
 Differentiated10156455051
 Undifferentiated1275102
Lymphovascular invasion0.7300.167
 Negative9252404646
 Positive211110147
Perineural invasion0.0930.002
 Negative7546293243
 Positive3817212810
Stage0.0160.007
 I/II5537182233
 III/IV5826323820
Depth of invasion0.3150.834
 T1/T2261881214
 T3/T48745424839
Lymph node metastasis0.0480.018
 N05737202433
 N1-35626303620
Distant metastasis0.0220.167
 M09256364646
 M121714147

[i] ADAM12, a disintegrin and metalloprotease 12.

Table II

Association between ADAM12 and E-cadherin expression in human colorectal cancer.

Table II

Association between ADAM12 and E-cadherin expression in human colorectal cancer.

ADAM12 expressionE-cadherin expression
P-value
Positive (n=53)Negative (n=60)
Positive (n=50)24260.835
Negative (n=63)2934

[i] ADAM12, a disintegrin and metalloprotease 12.

Table III

Association between survival and ADAM12 or E-cadherin expression in human colorectal cancer.

Table III

Association between survival and ADAM12 or E-cadherin expression in human colorectal cancer.

ParametersTotal (n=113)Survival, months
P-value
Mean ± SDRange
ADAM12 expression<0.001
 Negative6385.61±3.142.3-95.7
 Positive5064.31±4.824.2-92.9
E-cadherin expression0.180
 Negative6073.63±4.122.3-94.7
 Positive5379.74±4.176.1-95.7
ADAM12/E-cadherin expression<0.001
 Negative/Negative3486.57±3.852.3-94.7
 Negative/Positive2983.43±5.0214.4-95.7
 Positive/Negative2654.09±6.194.2-87.9
 Positive/Positive2473.29±6.576.1-92.9

[i] ADAM12, a disintegrin and metalloprotease 12.

ADAM12 enhances metastasis of human CRC cells in an in vivo mouse xenograft model

To investigate the role of ADAM12 in tumor metastasis in vivo, human CRC SW480 cells transfected with empty-pcDNA6-myc, ADAM12-pcDNA6-myc, scrambled pGFP-C-shLenti or ADAM12-pGFP-C-shLenti were injected into the NOD/SCID mice. After 28 days, the mice injected with the ADAM12-pcDNA6-myc-transfected cells exhibited a significantly higher number of peritoneal nodules, PCI and tumor weight compared with those in the mice injected with the empty-pcDNA6-myc-transfected cells (P=0.035, P=0.007 and P=0.001, respectively; Fig. 7A-D). By contrast, the mice injected with the ADAM12-pGFP-C-shLenti-transfected cells showed significantly lower PCI and tumor weight compared with those in the mice injected with the scrambled pGFP-C-shLenti-transfected cells (P=0.034 and P=0.039, respectively; Fig. 7A-D).

Figure 7

Effects of ADAM12 on the metastasis of human CRC cells in the mouse model of peritoneal metastasis. The same number of EV-, AV construct-, Ssh- or Ash-transfected SW480 cells were injected intraperitoneally into non-obese diabetic/severe combined immunodeficiency mice (n=6/group). (A) Representative images of peritoneal nodules in the mice injected with EV-, AV-, Ssh- and Ash-transfected cells. After 28 days, the (B) number of peritoneal nodules, (C) PCI and (D) tumor weight in the mice injected with the AV-transfected cells were higher than in the mice injected with the EV-transfected cells. By contrast, the number of peritoneal nodules, PCI and tumor weight in the mice injected with the Ash-transfected cells were lower than in the mice injected with the Ssh-transfected cells. Data are presented as the median ± interquartile range. *P<0.05. ADAM12, a disintegrin and metalloprotease 12; EV, empty pcDNA6-myc vector; AV, ADAM12-pcDNA6-myc construct; Ssh, scrambled pGFP-C-shLenti vector; Ash, ADAM12-pGFP-C-shLenti construct; PCI, peritoneal carcinomatosis index.

The present study also investigated whether ADAM12 affected the EMT process in vivo via western blotting. Since ADAM12 overexpression was induced using a Myc-tagged ADAM12 vector, the Myc-tag antibody was used to confirm that the mouse tumor tissue was stable SW480 cell-derived tumor tissue. The mice injected with the ADAM12-pcDNA6-myc-transfected cells exhibited significantly increased ADAM12 expression and decreased E-cadherin expression compared with that in the mice injected with the empty-pcDNA6-myc-transfected cells (P=0.043 and P=0.005, respectively; Fig. 8). Conversely, the mice injected with the ADAM12-pGFP-C-shLenti-transfected cells exhibited significantly decreased ADAM12 expression and increased E-cadherin expression compared with that in the mice injected with the scrambled pGFP-C-shLenti-transfected cells (P=0.004 and P=0.040, respectively; Fig. 8). These data suggested that ADAM12 may promote the EMT process and has a potential implication for the peritoneal metastasis of CRC.

Figure 8

Effects of ADAM12 on the epithelial-mesenchymal transition process in a mouse model of peritoneal metastasis. The same number of EV AV construct-, Ssh- or Ash-transfected SW480 cells were injected intraperitoneally into non-obese diabetic/severe combined immunodeficiency mice (n=6/group). The mice injected with the AV-transfected cells showed a significant increase in ADAM12 expression and a decrease in E-cadherin expression compared with in the mice injected with the EV-transfected cells. In addition, the mice injected with the Ash-transfected cells had a significant decrease in ADAM12 expression and an increase in E-cadherin expression compared with in the mice injected with the Ssh-transfected cells. Data are presented as the mean ± SD (n=3). *P<0.05. ADAM12, a disintegrin and metalloprotease 12; EV, empty pcDNA6-myc vector; AV, ADAM12-pcDNA6-myc construct; Ssh, Scrambled pGFP-C-shLenti vector; Ash, ADAM12-pGFP-C-shLenti construct.

Discussion

CRC metastases occur via direct extension, vascular/lymphatic spread, portal venous spread and peritoneal dissemination. Metastases significantly affect the mortality rate and pose a significant challenge for cancer therapies (2-4,6-8).

ADAM12 expression and EMT are associated with cancer metastasis and poor prognoses in various types of cancer, including CRC (10-14,18-22,28-31). ADAM12 has been reported to induce EMT, which can lead to tumor formation and metastasis in various types of cancer, including gastric cancer, pituitary adenoma and breast cancer, indicating its oncogenic role in carcinogenesis (37-43). However, the relationship between ADAM12 and EMT in CRC metastasis remains unclear.

In the present study, ADAM12 overexpression was associated with enhanced proliferation, migration, invasion and adhesion of CRC cells. Cancer metastasis is a complex process, including the detachment of metastatic cells from the primary tumor, the spread of cells to distant organs or tissues via blood and lymphatic vasculature, and the settlement and colonization of cells at distant organs or tissues via migration, invasion and adhesion processes (44). These metastatic processes are interconnected and are affected by a number of genetic and epigenetic alterations of proto-oncogenes and tumor suppressor genes. The results of this study suggested that ADAM12 may contribute to CRC metastasis via the induction of oncogenic phenotypes.

The EMT process is aberrantly reactivated in cancer, causing epithelial cells to lose their junctions and polarity, and gain mesenchymal properties and invasive abilities (10-14). Additionally, cancer metastasis is significantly influenced by the tumor microenvironment, including the ECM, chemokines, growth factors and MMPs (45). The ECM serves as a crucial barrier against the potentially pathogenic migration of cells, and is crucial for maintaining tissue function and integrity (46). However, altered expression of ECM macromolecules in the tumor microenvironment can affect cancer cell proliferation and survival, adhesion and migration (47). In addition, the BM is a specialized sheet-like ECM structure located under the endothelial and epithelial tissues, which is composed of proteins including collagen, laminin and integrin (11,48,49). The breakdown of normal ECM and BM is an essential part of carcinogenesis and metastasis, acting as a key driver for cancer progression (11,50). MMPs are known to cleave components of the BM and participate in EMT-related processes (11,49). In the present study, there was an increase in the expression levels of mesenchymal markers, such as vimentin, MMP2, MMP9, claudin-1 and Snail, and a decrease in the expression levels of the epithelial marker E-cadherin in CRC cells overexpressing ADAM12. These results are in concordance with the protein expression levels revealed to be associated with EMT in previous studies (10,13,14). In addition, the present study revealed that the expression levels of BM proteins, such as integrin α5 and integrin β1, were increased in the CRC cells overexpressing ADAM12. It has been proven in preclinical trials that inhibiting the ligand of these integrins using antagonists, such as arginylglycylaspartic acid, can result in tumor inhibition (11). The results of the present study indicated that ADAM12 may participate in the EMT process, and could be a potential target for cancer metastasis prevention and inhibition.

The present study investigated how ADAM12 stimulated several intracellular signaling pathways that regulate EMT, in order to clarify the mechanisms that may lead to an ADAM12 overexpression-induced increase in EMT. ADAM12 overexpression led to increased phosphorylation levels of PDK1, GSK-3β and AKT. Activation of the PI3K/AKT signaling pathway is closely linked to cancer invasion, migration and EMT, indicating that it has a role in the aggressiveness of malignancies and is a well-known driver of tumorigenesis (51,52). PDK1 is one of the key components of the PI3K/AKT signaling pathway. The activation of PIK sends a signal to PDK1, which leads to activation of the AKT signaling pathway (53,54). GSK-3β act as the central hub that orchestrates signals from the PI3K/AKT signaling pathway to initiate regulatory effects on cancer initiation, EMT and resistance to therapies. PI3K/AKT/GSK-3β signaling is critical for tumor metastasis via modulating the EMT induction in multiple types of cancer (55,56). The results of the present study indicated that ADAM12 may be associated with the EMT process of human CRC cells by activating the PI3K/PDK1/AKT and PI3K/AKT/GSK-3β signaling pathways.

Previous studies have reported that upregulation of ADAM12 is associated with poor survival (29,30), whereas reduced expression of E-cadherin has been revealed to be associated with poor prognosis in patients with CRC (13). In the present study, upregulated ADAM12 expression was observed in the CRC and metastatic lymph node tissues compared with in normal mucosa and non-metastatic lymph node tissues. Increased ADAM12 expression was significantly associated with advanced cancer stage, lymph node metastasis, distant metastasis and poor survival. Reduced E-cadherin expression was significantly associated with undifferentiated tumors, perineural invasion, advanced cancer stage and lymph node metastasis, but was not associated with poor survival. In addition, both increased ADAM12 and reduced E-cadherin expression were significantly associated with poorer survival compared with other expression levels of both proteins.

Finally, based on the results of in vitro and human clinical data, the present study investigated the molecular mechanism of EMT mediated by ADAM12 in the metastasis of human CRC in an in vivo mouse tumor model. The number of peritoneal nodules, tumor weight and PCI in the mice injected with the ADAM12-pcDNA6-myc-transfected cells were significantly higher than those in the mice injected with the empty-pcDNA6-myc-transfected cells. By contrast, tumor weight and PCI in the mice injected with the ADAM12-pGFP-C-shLenti-transfected cells were significantly lower than those in the mice injected with the scrambled pGFP-C-shLenti-transfected cells. Subsequently, the present study investigated whether ADAM12 affected the EMT process in the in vivo tumor model via western blotting. The mice injected with ADAM12-pcDNA6-myc-transfected cells showed significantly decreased E-cadherin expression compared with that in the mice injected with the empty-pcDNA6-myc-transfected cells. The mice injected with the ADAM12-pGFP-C-shLenti-transfected cells showed increased E-cadherin expression compared with that in the mice injected with the scrambled pGFP-C-shLenti-transfected cells.

In conclusion, ADAM12 overexpression contributed to CRC metastasis by regulating EMT. Furthermore, ADAM12 knockdown exhibited potent anti-metastatic activity in a mouse model of peritoneal metastasis showing the possibility of ADAM12 as a therapeutic target in the treatment and prevention of CRC metastasis.

Availability of data and materials

The datasets used and/or analyzed during the current study are available from the corresponding author on reasonable request.

Authors' contributions

HHO and YEJ conceived and designed the present study. HHO, YLP and SYP performed the experiments. HHO and YLP collected and analyzed the data. HHO and YEJ wrote, reviewed and/or revised the manuscript. HHO and YLP confirm the authenticity of all the raw data. All authors read and approved the final manuscript.

Ethics approval and consent to participate

The patient sample study complied with the guidelines and protocols approved by the Institutional Review Board (IRB) of Chonnam National University Hwasun Hospital (IRB no. CNUHH-2017-164). Written informed consent was obtained prior to sample collection from all of the participants who agreed to the use of their samples in scientific research, and procedures were conducted according to The Declaration of Helsinki. All animal experiments were performed in accordance with Chonnam National University Medical School's guidelines for animal experiments, and the protocols were approved by Chonnam National University Medical School's Animal Care Committee (approval no. CNU IACUC-H-2021-14).

Patient consent for publication

Not applicable.

Competing interests

The authors declare that they have no competing interests.

Acknowledgments

Not applicable.

Funding

No funding was received.

References

1 

Sung H, Ferlay J, Siegel RL, Laversanne M, Soerjomataram I, Jemal A and Bray F: Global cancer statistics 2020: GLOBOCAN estimates of incidence and mortality worldwide for 36 cancers in 185 countries. CA Cancer J Clin. 71:209–249. 2021. View Article : Google Scholar : PubMed/NCBI

2 

Hossain MS, Karuniawati H, Jairoun AA, Urbi Z, Ooi DJ, John A, Lim YC, Kibria KMK, Mohiuddin AKM, Ming LC, et al: Colorectal cancer: A review of carcinogenesis, global epidemiology, current challenges, risk factors, preventive and treatment strategies. Cancers (Basel). 14:17322022. View Article : Google Scholar : PubMed/NCBI

3 

Sullivan BA, Noujaim M and Roper J: Cause, epidemiology, and histology of polyps and pathways to colorectal cancer. Gastrointest Endosc Clin N Am. 32:177–194. 2022. View Article : Google Scholar : PubMed/NCBI

4 

Mattiuzzi C, Sanchis-Gomar F and Lippi G: Concise update on colorectal cancer epidemiology. Ann Transl Med. 7:6092019. View Article : Google Scholar

5 

Van Cutsem E, Cervantes A, Adam R, Sobrero A, Van Krieken JH, Aderka D, Aguilar EA, Bardelli A, Benson A, Bodoky G, et al: ESMO consensus guidelines for the management of patients with metastatic colorectal cancer. Ann Oncol. 27:1386–1422. 2016. View Article : Google Scholar : PubMed/NCBI

6 

Bijelic L, Ramos I and Goeré D: The landmark series: Surgical treatment of colorectal cancer peritoneal metastases. Ann Surg Oncol. 28:4140–4150. 2021. View Article : Google Scholar : PubMed/NCBI

7 

Sugarbaker PH: Prevention and treatment of peritoneal metastases: A comprehensive review. Indian J Surg Oncol. 10:3–23. 2019. View Article : Google Scholar : PubMed/NCBI

8 

Parikh MS, Johnson P, Romanes JP, Freitag HE, Spring ME, Garcia-Henriquez N and Monson JRT: Cytoreductive surgery and hyperthermic intraperitoneal chemotherapy for colorectal peritoneal metastases: A systematic review. Dis Colon Rectum. 65:16–26. 2022. View Article : Google Scholar

9 

Kciuk M, Gielecińska A, Budzinska A, Mojzych M and Kontek R: Metastasis and MAPK Pathways. Int J Mol Sci. 23:38472022. View Article : Google Scholar : PubMed/NCBI

10 

LeBleu VS and Thiery JP: The continuing search for causality between epithelial-to-mesenchymal transition and the metastatic fitness of carcinoma cells. Cancer Res. 82:1467–1469. 2022. View Article : Google Scholar : PubMed/NCBI

11 

Banerjee S, Lo WC, Majumder P, Roy D, Ghorai M, Shaikh NK, Kant N, Shekhawat MS, Gadekar VS, Ghosh S, et al: Multiple roles for basement membrane proteins in cancer progression and EMT. Eur J Cell Biol. 101:1512202022. View Article : Google Scholar : PubMed/NCBI

12 

Han L, Wang S, Wei C, Fang Y, Huang S, Yin T, Xiong B and Yang C: Tumour microenvironment: A non-negligible driver for epithelial-mesenchymal transition in colorectal cancer. Expert Rev Mol Med. 23:e162021. View Article : Google Scholar : PubMed/NCBI

13 

Ni Q, Li M and Yu S: Research progress of epithelial-mesenchymal transition treatment and drug resistance in colorectal cancer. Technol Cancer Res Treat. 21:153303382210812192022. View Article : Google Scholar : PubMed/NCBI

14 

Zhang N, Ng AS, Cai S, Li Q, Yang L and Kerr D: Novel therapeutic strategies: Targeting epithelial-mesenchymal transition in colorectal cancer. Lancet Oncol. 22:e358–e368. 2021. View Article : Google Scholar : PubMed/NCBI

15 

Wolfsberg TG, Straight PD, Gerena RL, Huovila AP, Primakoff P, Myles DG and White JM: ADAM, a widely distributed and developmentally regulated gene family encoding membrane proteins with a disintegrin and metalloprotease domain. Dev Biol. 169:378–383. 1995. View Article : Google Scholar : PubMed/NCBI

16 

Edwards DR, Handsley MM and Pennington CJ: The ADAM metalloproteinases. Mol Aspects Med. 29:258–289. 2008. View Article : Google Scholar : PubMed/NCBI

17 

Reiss K and Saftig P: The 'a disintegrin and metalloprotease' (ADAM) family of sheddases: Physiological and cellular functions. Semin Cell Dev Biol. 20:126–137. 2009. View Article : Google Scholar

18 

Ma B, Ma Q, Jin C, Wang X, Zhang G, Zhang H, Seeger H and Mueck AO: ADAM12 expression predicts clinical outcome in estrogen receptor-positive breast cancer. Int J Clin Exp Pathol. 8:13279–13283. 2015.

19 

Pan J, Huang Z, Zhang Y and Xu Y: ADAM12 as a clinical prognostic indicator associated with tumor immune infiltration in lung adenocarcinoma. DNA Cell Biol. 41:410–423. 2022. View Article : Google Scholar : PubMed/NCBI

20 

Zhu H, Jiang W, Zhu H, Hu J, Tang B, Zhou Z and He X: Elevation of ADAM12 facilitates tumor progression by enhancing metastasis and immune infiltration in gastric cancer. Int J Oncol. 60:512022. View Article : Google Scholar : PubMed/NCBI

21 

Du S, Sun L, Wang Y, Zhu W, Gao J, Pei W and Zhang Y: ADAM12 is an independent predictor of poor prognosis in liver cancer. Sci Rep. 12:66342022. View Article : Google Scholar : PubMed/NCBI

22 

Mendaza S, Ulazia-Garmendia A, Monreal-Santesteban I, Córdoba A, de Azúa YR, Aguiar B, Beloqui R, Armendáriz P, Arriola M, Martín-Sánchez E and Guerrero-Setas D: ADAM12 is a potential therapeutic target regulated by hypomethylation in triple-negative breast cancer. Int J Mol Sci. 21:9032020. View Article : Google Scholar : PubMed/NCBI

23 

Reiss K, Leitzke S, Seidel J, Sperrhacke M and Bhakdi S: Scramblases as regulators of proteolytic ADAM function. Membranes (Basel). 12:1852022. View Article : Google Scholar : PubMed/NCBI

24 

Zadka L, Kulus MJ and Piatek K: ADAM protein family-its role in tumorigenesis, mechanisms of chemoresistance and potential as diagnostic and prognostic factors. Neoplasma. 65:823–839. 2018. View Article : Google Scholar : PubMed/NCBI

25 

Kveiborg M, Albrechtsen R, Couchman JR and Wewer UM: Cellular roles of ADAM12 in health and disease. Int J Biochem Cell Biol. 40:1685–1702. 2008. View Article : Google Scholar : PubMed/NCBI

26 

Jacobsen J and Wewer UM: Targeting ADAM12 in human disease: Head, body or tail? Curr Pharm Des. 15:2300–2310. 2009. View Article : Google Scholar : PubMed/NCBI

27 

Nyren-Erickson EK, Jones JM, Srivastava DK and Mallik S: A disintegrin and metalloproteinase-12 (ADAM12): Function, roles in disease progression, and clinical implications. Biochim Biophys Acta. 1830:4445–4455. 2013. View Article : Google Scholar : PubMed/NCBI

28 

Park YL, Park SY, Oh HH, Chung MW, Hong JY, Kim KY, Myung DS, Cho SB, Lee WS, Kim HS and Joo YE: A disintegrin and metalloprotease 12 promotes tumor progression by inhibiting apoptosis in human colorectal cancer. Cancers (Basel). 13:19272021. View Article : Google Scholar : PubMed/NCBI

29 

Huang Z, Lai H, Liao J, Cai J, Li B, Meng L, Wang W, Mo X and Qin H: Upregulation of ADAM12 is associated with a poor survival and immune cell infiltration in colon adenocarcinoma. Front Oncol. 11:7292302021. View Article : Google Scholar : PubMed/NCBI

30 

Ten Hoorn S, Waasdorp C, van Oijen MGH, Damhofer H, Trinh A, Zhao L, Smits LJH, Bootsma S, van Pelt GW, Mesker WE, et al: Serum-based measurements of stromal activation through ADAM12 associate with poor prognosis in colorectal cancer. BMC Cancer. 22:3942022. View Article : Google Scholar : PubMed/NCBI

31 

Mochizuki S, Ao T, Sugiura T, Yonemura K, Shiraishi T, Kajiwara Y, Okamoto K, Shinto E, Okada Y and Ueno H: Expression and function of a disintegrin and metalloproteinases in cancer-associated fibroblasts of colorectal cancer. Digestion. 101:18–24. 2020. View Article : Google Scholar

32 

Yao Y, Zhou Y, Su X, Dai L, Yu L, Deng H, Gou L and Yang J: Establishment and characterization of intraperitoneal xenograft models by co-injection of human tumor cells and extracellular matrix gel. Oncol Lett. 10:3450–3456. 2015. View Article : Google Scholar

33 

Bastiaenen VP, Klaver CEL, van der Heijden MCS, Nijman LE, Lecca MC, Tanis PJ, Lenos KJ and Vermeulen L: A mouse model for peritoneal metastases of colorectal origin recapitulates patient heterogeneity. Lab Invest. 100:1465–1474. 2020. View Article : Google Scholar : PubMed/NCBI

34 

Sugarbaker PH: Intraperitoneal chemotherapy and cytoreductive surgery for the prevention and treatment of peritoneal carcinomatosis and sarcomatosis. Semin Surg Oncol. 14:254–261. 1998. View Article : Google Scholar : PubMed/NCBI

35 

Klaver YL, Hendriks T, Lomme RM, Rutten HJ, Bleichrodt RP and de Hingh IH: Intraoperative hyperthermic intraperitoneal chemotherapy after cytoreductive surgery for peritoneal carcinomatosis in an experimental model. Br J Surg. 97:1874–1880. 2010. View Article : Google Scholar : PubMed/NCBI

36 

Amin MB, Edge SB, Greene FL, Byrd DR, Brookland RK, Washington MK, Gershenwald JE, Compton CC, Hess KR, Sullivan DC, et al: AJCC Cancer Staging Manual. Springer International Publishing; 2018

37 

Chen N, Zhu X, Zhu Y, Shi J, Zhang J, Tang C and Chen J: The regulatory relationship and function of LncRNA FAM225A-miR-206-ADAM12 in gastric cancer. Am J Transl Res. 13:8632–8652. 2021.PubMed/NCBI

38 

Huang X and Xie X, Liu P, Yang L, Chen B, Song C, Tang H and Xie X: Adam12 and lnc015192 act as ceRNAs in breast cancer by regulating miR-34a. Oncogene. 37:6316–6326. 2018. View Article : Google Scholar : PubMed/NCBI

39 

Dekky B, Ruff M, Bonnier D, Legagneux V and Théret N: Proteomic screening identifies the zonula occludens protein ZO-1 as a new partner for ADAM12 in invadopodia-like structures. Oncotarget. 9:21366–21382. 2018. View Article : Google Scholar : PubMed/NCBI

40 

Wang J, Zhang Z, Li R, Mao F, Sun W, Chen J, Zhang H, Bartsch JW, Shu K and Lei T: ADAM12 induces EMT and promotes cell migration, invasion and proliferation in pituitary adenomas via EGFR/ERK signaling pathway. Biomed Pharmacother. 97:1066–1077. 2018. View Article : Google Scholar

41 

Eckert MA, Santiago-Medina M, Lwin TM, Kim J, Courtneidge SA and Yang J: ADAM12 induction by Twist1 promotes tumor invasion and metastasis via regulation of invadopodia and focal adhesions. J Cell Sci. 130:2036–2048. 2017.PubMed/NCBI

42 

Ruff M, Leyme A, Le Cann F, Bonnier D, Le Seyec J, Chesnel F, Fattet L, Rimokh R, Baffet G and Théret N: The disintegrin and metalloprotease ADAM12 is associated with TGF-β-induced epithelial to mesenchymal transition. PLoS One. 10:e01391792015. View Article : Google Scholar

43 

Li H, Duhachek-Muggy S, Dubnicka S and Zolkiewska A: Metalloproteinase-disintegrin ADAM12 is associated with a breast tumor-initiating cell phenotype. Breast Cancer Res Treat. 139:691–703. 2013. View Article : Google Scholar : PubMed/NCBI

44 

Guan X: Cancer metastases: Challenges and opportunities. Acta Pharm Sin B. 5:402–418. 2015. View Article : Google Scholar : PubMed/NCBI

45 

Neophytou CM, Panagi M, Stylianopoulos T and Papageorgis P: The role of tumor microenvironment in cancer metastasis: Molecular mechanisms and therapeutic opportunities. Cancers (Basel). 13:20532021. View Article : Google Scholar : PubMed/NCBI

46 

Henke E, Nandigama R and Ergün S: Extracellular matrix in the tumor microenvironment and its impact on cancer therapy. Front Mol Biosci. 6:1602019. View Article : Google Scholar

47 

Popova NV and Jücker M: The functional role of extracellular matrix proteins in cancer. Cancers (Basel). 14:2382022. View Article : Google Scholar : PubMed/NCBI

48 

Devergne O, Sun GH and Schüpbach T: Stratum, a homolog of the human GEF Mss4, partnered with Rab8, controls the basal restriction of basement membrane proteins in epithelial cells. Cell Rep. 18:1831–1839. 2017. View Article : Google Scholar : PubMed/NCBI

49 

Horejs CM: Basement membrane fragments in the context of the epithelial-to-mesenchymal transition. Eur J Cell Biol. 95:427–440. 2016. View Article : Google Scholar : PubMed/NCBI

50 

Liao Z, Tan ZW, Zhu P and Tan NS: Cancer-associated fibroblasts in tumor microenvironment-Accomplices in tumor malignancy. Cell Immunol. 343:1037292019. View Article : Google Scholar

51 

Deng S, Leong HC, Datta A, Gopal V, Kumar AP and Yap CT: PI3K/AKT signaling tips the balance of cytoskeletal forces for cancer progression. Cancers (Basel). 14:16522022. View Article : Google Scholar : PubMed/NCBI

52 

Peng Y, Wang Y, Zhou C, Mei W and Zeng C: PI3K/Akt/mTOR pathway and its role in cancer therapeutics: Are we making headway? Front Oncol. 12:8191282022. View Article : Google Scholar : PubMed/NCBI

53 

Di Blasio L, Gagliardi PA, Puliafito A and Primo L: Serine/Threonine kinase 3-phosphoinositide-dependent protein kinase-1 (PDK1) as a key regulator of cell migration and cancer dissemination. Cancers (Basel). 9:252017. View Article : Google Scholar : PubMed/NCBI

54 

Gagliardi PA, Puliafito A and Primo L: PDK1: At the crossroad of cancer signaling pathways. Semin Cancer Biol. 48:27–35. 2018. View Article : Google Scholar

55 

Lin J, Song T, Li C and Mao W: GSK-3β in DNA repair, apoptosis, and resistance of chemotherapy, radiotherapy of cancer. Biochim Biophys Acta Mol Cell Res. 1867:1186592020. View Article : Google Scholar

56 

Nagini S, Sophia J and Mishra R: Glycogen synthase kinases: Moonlighting proteins with theranostic potential in cancer. Semin Cancer Biol. 56:25–36. 2019. View Article : Google Scholar

Related Articles

  • Abstract
  • View
  • Download
  • Twitter
Copy and paste a formatted citation
Spandidos Publications style
Oh H, Park Y, Park S and Joo Y: A disintegrin and metalloprotease 12 contributes to colorectal cancer metastasis by regulating epithelial‑mesenchymal transition. Int J Oncol 62: 50, 2023.
APA
Oh, H., Park, Y., Park, S., & Joo, Y. (2023). A disintegrin and metalloprotease 12 contributes to colorectal cancer metastasis by regulating epithelial‑mesenchymal transition. International Journal of Oncology, 62, 50. https://doi.org/10.3892/ijo.2023.5498
MLA
Oh, H., Park, Y., Park, S., Joo, Y."A disintegrin and metalloprotease 12 contributes to colorectal cancer metastasis by regulating epithelial‑mesenchymal transition". International Journal of Oncology 62.4 (2023): 50.
Chicago
Oh, H., Park, Y., Park, S., Joo, Y."A disintegrin and metalloprotease 12 contributes to colorectal cancer metastasis by regulating epithelial‑mesenchymal transition". International Journal of Oncology 62, no. 4 (2023): 50. https://doi.org/10.3892/ijo.2023.5498
Copy and paste a formatted citation
x
Spandidos Publications style
Oh H, Park Y, Park S and Joo Y: A disintegrin and metalloprotease 12 contributes to colorectal cancer metastasis by regulating epithelial‑mesenchymal transition. Int J Oncol 62: 50, 2023.
APA
Oh, H., Park, Y., Park, S., & Joo, Y. (2023). A disintegrin and metalloprotease 12 contributes to colorectal cancer metastasis by regulating epithelial‑mesenchymal transition. International Journal of Oncology, 62, 50. https://doi.org/10.3892/ijo.2023.5498
MLA
Oh, H., Park, Y., Park, S., Joo, Y."A disintegrin and metalloprotease 12 contributes to colorectal cancer metastasis by regulating epithelial‑mesenchymal transition". International Journal of Oncology 62.4 (2023): 50.
Chicago
Oh, H., Park, Y., Park, S., Joo, Y."A disintegrin and metalloprotease 12 contributes to colorectal cancer metastasis by regulating epithelial‑mesenchymal transition". International Journal of Oncology 62, no. 4 (2023): 50. https://doi.org/10.3892/ijo.2023.5498
Follow us
  • Twitter
  • LinkedIn
  • Facebook
About
  • Spandidos Publications
  • Careers
  • Cookie Policy
  • Privacy Policy
How can we help?
  • Help
  • Live Chat
  • Contact
  • Email to our Support Team