Spandidos Publications Logo
  • About
    • About Spandidos
    • Aims and Scopes
    • Abstracting and Indexing
    • Editorial Policies
    • Reprints and Permissions
    • Job Opportunities
    • Terms and Conditions
    • Contact
  • Journals
    • All Journals
    • Oncology Letters
      • Oncology Letters
      • Information for Authors
      • Editorial Policies
      • Editorial Board
      • Aims and Scope
      • Abstracting and Indexing
      • Bibliographic Information
      • Archive
    • International Journal of Oncology
      • International Journal of Oncology
      • Information for Authors
      • Editorial Policies
      • Editorial Board
      • Aims and Scope
      • Abstracting and Indexing
      • Bibliographic Information
      • Archive
    • Molecular and Clinical Oncology
      • Molecular and Clinical Oncology
      • Information for Authors
      • Editorial Policies
      • Editorial Board
      • Aims and Scope
      • Abstracting and Indexing
      • Bibliographic Information
      • Archive
    • Experimental and Therapeutic Medicine
      • Experimental and Therapeutic Medicine
      • Information for Authors
      • Editorial Policies
      • Editorial Board
      • Aims and Scope
      • Abstracting and Indexing
      • Bibliographic Information
      • Archive
    • International Journal of Molecular Medicine
      • International Journal of Molecular Medicine
      • Information for Authors
      • Editorial Policies
      • Editorial Board
      • Aims and Scope
      • Abstracting and Indexing
      • Bibliographic Information
      • Archive
    • Biomedical Reports
      • Biomedical Reports
      • Information for Authors
      • Editorial Policies
      • Editorial Board
      • Aims and Scope
      • Abstracting and Indexing
      • Bibliographic Information
      • Archive
    • Oncology Reports
      • Oncology Reports
      • Information for Authors
      • Editorial Policies
      • Editorial Board
      • Aims and Scope
      • Abstracting and Indexing
      • Bibliographic Information
      • Archive
    • Molecular Medicine Reports
      • Molecular Medicine Reports
      • Information for Authors
      • Editorial Policies
      • Editorial Board
      • Aims and Scope
      • Abstracting and Indexing
      • Bibliographic Information
      • Archive
    • World Academy of Sciences Journal
      • World Academy of Sciences Journal
      • Information for Authors
      • Editorial Policies
      • Editorial Board
      • Aims and Scope
      • Abstracting and Indexing
      • Bibliographic Information
      • Archive
    • International Journal of Functional Nutrition
      • International Journal of Functional Nutrition
      • Information for Authors
      • Editorial Policies
      • Editorial Board
      • Aims and Scope
      • Abstracting and Indexing
      • Bibliographic Information
      • Archive
    • International Journal of Epigenetics
      • International Journal of Epigenetics
      • Information for Authors
      • Editorial Policies
      • Editorial Board
      • Aims and Scope
      • Abstracting and Indexing
      • Bibliographic Information
      • Archive
    • Medicine International
      • Medicine International
      • Information for Authors
      • Editorial Policies
      • Editorial Board
      • Aims and Scope
      • Abstracting and Indexing
      • Bibliographic Information
      • Archive
  • Articles
  • Information
    • Information for Authors
    • Information for Reviewers
    • Information for Librarians
    • Information for Advertisers
    • Conferences
  • Language Editing
Spandidos Publications Logo
  • About
    • About Spandidos
    • Aims and Scopes
    • Abstracting and Indexing
    • Editorial Policies
    • Reprints and Permissions
    • Job Opportunities
    • Terms and Conditions
    • Contact
  • Journals
    • All Journals
    • Biomedical Reports
      • Information for Authors
      • Editorial Policies
      • Editorial Board
      • Aims and Scope
      • Abstracting and Indexing
      • Bibliographic Information
      • Archive
    • Experimental and Therapeutic Medicine
      • Information for Authors
      • Editorial Policies
      • Editorial Board
      • Aims and Scope
      • Abstracting and Indexing
      • Bibliographic Information
      • Archive
    • International Journal of Epigenetics
      • Information for Authors
      • Editorial Policies
      • Editorial Board
      • Aims and Scope
      • Abstracting and Indexing
      • Bibliographic Information
      • Archive
    • International Journal of Functional Nutrition
      • Information for Authors
      • Editorial Policies
      • Editorial Board
      • Aims and Scope
      • Abstracting and Indexing
      • Bibliographic Information
      • Archive
    • International Journal of Molecular Medicine
      • Information for Authors
      • Editorial Policies
      • Editorial Board
      • Aims and Scope
      • Abstracting and Indexing
      • Bibliographic Information
      • Archive
    • International Journal of Oncology
      • Information for Authors
      • Editorial Policies
      • Editorial Board
      • Aims and Scope
      • Abstracting and Indexing
      • Bibliographic Information
      • Archive
    • Medicine International
      • Information for Authors
      • Editorial Policies
      • Editorial Board
      • Aims and Scope
      • Abstracting and Indexing
      • Bibliographic Information
      • Archive
    • Molecular and Clinical Oncology
      • Information for Authors
      • Editorial Policies
      • Editorial Board
      • Aims and Scope
      • Abstracting and Indexing
      • Bibliographic Information
      • Archive
    • Molecular Medicine Reports
      • Information for Authors
      • Editorial Policies
      • Editorial Board
      • Aims and Scope
      • Abstracting and Indexing
      • Bibliographic Information
      • Archive
    • Oncology Letters
      • Information for Authors
      • Editorial Policies
      • Editorial Board
      • Aims and Scope
      • Abstracting and Indexing
      • Bibliographic Information
      • Archive
    • Oncology Reports
      • Information for Authors
      • Editorial Policies
      • Editorial Board
      • Aims and Scope
      • Abstracting and Indexing
      • Bibliographic Information
      • Archive
    • World Academy of Sciences Journal
      • Information for Authors
      • Editorial Policies
      • Editorial Board
      • Aims and Scope
      • Abstracting and Indexing
      • Bibliographic Information
      • Archive
  • Articles
  • Information
    • For Authors
    • For Reviewers
    • For Librarians
    • For Advertisers
    • Conferences
  • Language Editing
Login Register Submit
  • This site uses cookies
  • You can change your cookie settings at any time by following the instructions in our Cookie Policy. To find out more, you may read our Privacy Policy.

    I agree
Search articles by DOI, keyword, author or affiliation
Search
Advanced Search
presentation
International Journal of Oncology
Join Editorial Board Propose a Special Issue
Print ISSN: 1019-6439 Online ISSN: 1791-2423
Journal Cover
December-2023 Volume 63 Issue 6

Full Size Image

Cover Legend PDF

Sign up for eToc alerts
Recommend to Library

Journals

International Journal of Molecular Medicine

International Journal of Molecular Medicine

International Journal of Molecular Medicine is an international journal devoted to molecular mechanisms of human disease.

International Journal of Oncology

International Journal of Oncology

International Journal of Oncology is an international journal devoted to oncology research and cancer treatment.

Molecular Medicine Reports

Molecular Medicine Reports

Covers molecular medicine topics such as pharmacology, pathology, genetics, neuroscience, infectious diseases, molecular cardiology, and molecular surgery.

Oncology Reports

Oncology Reports

Oncology Reports is an international journal devoted to fundamental and applied research in Oncology.

Experimental and Therapeutic Medicine

Experimental and Therapeutic Medicine

Experimental and Therapeutic Medicine is an international journal devoted to laboratory and clinical medicine.

Oncology Letters

Oncology Letters

Oncology Letters is an international journal devoted to Experimental and Clinical Oncology.

Biomedical Reports

Biomedical Reports

Explores a wide range of biological and medical fields, including pharmacology, genetics, microbiology, neuroscience, and molecular cardiology.

Molecular and Clinical Oncology

Molecular and Clinical Oncology

International journal addressing all aspects of oncology research, from tumorigenesis and oncogenes to chemotherapy and metastasis.

World Academy of Sciences Journal

World Academy of Sciences Journal

Multidisciplinary open-access journal spanning biochemistry, genetics, neuroscience, environmental health, and synthetic biology.

International Journal of Functional Nutrition

International Journal of Functional Nutrition

Open-access journal combining biochemistry, pharmacology, immunology, and genetics to advance health through functional nutrition.

International Journal of Epigenetics

International Journal of Epigenetics

Publishes open-access research on using epigenetics to advance understanding and treatment of human disease.

Medicine International

Medicine International

An International Open Access Journal Devoted to General Medicine.

Journal Cover
December-2023 Volume 63 Issue 6

Full Size Image

Cover Legend PDF

Sign up for eToc alerts
Recommend to Library

  • Article
  • Citations
    • Cite This Article
    • Download Citation
    • Create Citation Alert
    • Remove Citation Alert
    • Cited By
  • Similar Articles
    • Related Articles (in Spandidos Publications)
    • Similar Articles (Google Scholar)
    • Similar Articles (PubMed)
  • Download PDF
  • Download XML
  • View XML

  • Supplementary Files
    • Supplementary_Data.pdf
Article Open Access

Novel insights into the ecDNA formation mechanism involving MSH3 in methotrexate‑resistant human colorectal cancer cells

  • Authors:
    • Xu Wang
    • Yanan Qu
    • Ruonan Xing
    • Jing Zhou
    • Yanghe Liu
    • Huishu Zhang
    • Jing Zhu
    • Jinfa Ma
    • Xiaobo Cui
    • Tiantian Song
    • Shukai Xing
    • Guohua Ji
    • Peng Liu
    • Wenjing Sun
    • Songbin Fu
    • Xiangning Meng
  • View Affiliations / Copyright

    Affiliations: Laboratory of Medical Genetics, Harbin Medical University, Harbin, Heilongjiang 150081, P.R. China
    Copyright: © Wang et al. This is an open access article distributed under the terms of Creative Commons Attribution License.
  • Article Number: 134
    |
    Published online on: October 20, 2023
       https://doi.org/10.3892/ijo.2023.5582
  • Expand metrics +
Metrics: Total Views: 0 (Spandidos Publications: | PMC Statistics: )
Metrics: Total PDF Downloads: 0 (Spandidos Publications: | PMC Statistics: )
Cited By (CrossRef): 0 citations Loading Articles...

This article is mentioned in:



Abstract

Extrachromosomal DNAs (ecDNAs), also known as double minutes (DMs), can induce a fast increase in gene copy numbers and promote the development of cancer, including drug resistance. MutS homolog 3 (MSH3), a key protein in mismatch repair, has been indicated to participate in the regulation of DNA double‑strand break (DSB) repair, which has been reported to be associated with the formation of ecDNAs. However, it remains unclear whether MSH3 can influence drug resistance via ecDNAs in cancer. In the present study, high MSH3 expression was observed in methotrexate (MTX)‑resistant HT29 cells [DM‑ and homogeneously staining region (HSR)‑containing cells] compared with parental HT29 cells. Additionally, decreased amounts of ecDNAs, HSRs and amplified genes locating on ecDNAs and HSRs were detected following depletion of MSH3 and this could be reversed by overexpressing MSH3 in DM‑containing cells. No corresponding changes were found in HSR‑containing cells. The present study further verified the involvement of MSH3‑regulated DNA DSB repair pathways in the formation of ecDNAs by detecting the expression of core proteins and pathway activity. Furthermore, expulsion of ecDNAs/HSRs was detected and increased frequencies of micronuclei/nuclear buds with dihydrofolate reductase (DHFR) signals were observed in MSH3‑depleted DM‑containing cells. Finally, changes in MSH3 expression could affect DHFR amplification‑derived DHFR expression and cell sensitivity to MTX, suggesting that MSH3 may influence cancer drug resistance by altering the amount of ecDNAs. In conclusion, the present study revealed a novel mechanism involving MSH3 in the regulation of ecDNAs by DSB repair, which will have clinical value in the treatment of ecDNA‑based drug resistance in cancer.

Introduction

Gene amplification is defined as an increase in the copy number of a restricted region of a chromosome arm and is one of the hallmarks of genomic instability (1). Highly amplified genes manifest themselves as either of two cytogenetically identifiable structures: Intrachromosomal homogeneously staining regions (HSRs) and extrachromosomal double minutes (DMs)/extrachromosomal DNA (ecDNA) (2). Previously, Benner et al (3) analyzed a number of primary human cancer types and cancer cell lines and observed that most cancer cells contained ecDNAs only and a few contained HSRs or both, which indicated that ecDNAs are the predominant cytogenetic marker for gene amplification in cancer cells. ecDNA-based gene amplification drives elevated copy numbers and promotes intratumoral genetic heterogeneity, suggesting a pivotal role for ecDNAs in cancer evolution (4). Previously, ecDNAs have usually been ignored in the standard analytic approaches of high-throughput short-read DNA sequencing. With the development of sequencing and analytic technologies, the re-discovery that oncogenes/drug resistance genes can be amplified through ecDNAs and the newfound importance of ecDNAs in cancer suggest that eliminating ecDNAs in cancer cells might be a way to deal with cancer. The underlying molecular mechanism of the formation of ecDNAs remains to be elucidated.

A large body of evidence points to double-strand breaks (DSBs), tandem duplication, breakage-fusion-bridge cycles and chromothripsis as key intermediates leading to gene amplification (5-7). Thus, it was hypothesized that the molecular mechanism of the formation of ecDNAs may involve DSBs and the subsequent repair pathways. Homologous recombination (HR), classic non-homologous end joining (c-NHEJ) and alternative non-homologous end joining (a-NHEJ) are classic repair pathways to process DSBs utilized by cells. Our previous studies revealed that HR, c-NHEJ and a-NHEJ (data not shown) were involved in the formation of ecDNAs in methotrexate (MTX)-resistant colorectal cancer cells (8,9).

Mismatch repair (MMR) is a highly conserved cellular process. In addition to its role in the repair of replication errors, MMR has also been implicated in the repair of DSBs via classic DSBs repair pathways. Studies have demonstrated that key components of MMR, particularly MutS homolog (MSH) 3, are involved in the cellular response to DSBs. For example, MSH3 accumulates rapidly at sites of DSBs generated by laser micro-irradiation (10). MSH2-MSH3 binds branched recombination intermediates and promotes removal of nonhomologous DNA at DSB ends during single-strand annealing and gene conversion (two pathways of HR) in Saccharomyces cerevisiae (11-13). MSH3 may cooperate with proteins of c-NHEJ to recognize and repair platinum drug-induced interstrand cross-links (13). In addition, Dillon et al (14) reported that inhibition of MSH3 could decrease the abundance of microDNA (a type of small-size ecDNA with no amplified genes), which may originate from DSBs. Since MSH3 can be involved in the process of DSB repair and DMs (as a type of large-size ecDNA with amplified genes) contained amplified genes derived from DSBs, it was hypothesized that ecDNAs (DMs) may also be regulated by MSH3-related DNA repair pathways.

It has been found that the elimination of amplified oncogenes from tumor cells can reverse the tumor phenotype. Studies have suggested that specific incorporation of ecDNAs into the cytoplasmic micronuclei (MN)/nuclear buds (NBUDs) participates in oncogene elimination after treatment with hydroxyurea (HU) and other chemotherapy drugs (15-17). Our previous studies also revealed expelled ecDNAs by MN/NBUDs in protein kinase (DNA-PKcs) or BRCA1-depleted MTX-resistant cancer cells (8,9). However, to the best of our knowledge, the influence of MMR depletion on the elimination of ecDNAs by MN/NBUDs has not yet been elucidated.

In the present study, MTX-resistant HT29 human colorectal cancer cells were used to investigate the formation mechanism of ecDNAs in the process of MTX resistance development, hoping to provide a basis for targeting MSH3 to effectively reverse tumor drug resistance caused by ecDNAs.

Materials and methods

Cell lines and cell culture

The HT29 human colorectal cancer cell line was purchased from the Chinese Academy of Sciences and was authenticated by the Beijing Microread Genetics Co., Ltd. HT29 MTX-resistant cells were generated by continuous culture of parental HT29 cells in high-glucose Dulbecco's modified Eagle's medium (DMEM; Gibco; Thermo Fisher Scientific, Inc.) containing 15% fetal bovine serum (FBS; Gibco; Thermo Fisher Scientific, Inc.) and supplemented with increasing concentration of MTX (Calbiochem Biochemicals; Merck KGaA). COLO 320DM cells were cultured in RPMI 1640 medium (Gibco; Thermo Fisher Scientific, Inc.) supplemented with 10% FBS. Cells were maintained in a humidified incubator at 37°C supplied with 5% CO2. In the present study, HSR-containing (containing HSRs only) and DM-containing (containing more ecDNAs and less HSRs) cells indicate cells resistant to 10−5 and 10−4 mol/l MTX, respectively.

Western blot analysis

Whole-cell extracts were prepared using the RIPA lysis buffer (Applygen Technologies, Inc.) and protein concentrations were measured using BCA Protein Assay Kit (Applygen Technologies, Inc.). Proteins (30 µg per lane) were resolved on 6.5-15% SDS-PAGE and transferred onto polyvinylidene fluoride (PVDF) membranes (MilliporeSigma). The PVDF membranes were blocked with 5% nonfat milk in Tris-buffered saline with 0.05% Tween 20 (TBST) for 1 h at room temperature, primary antibodies were diluted in 5% BSA (MilliporeSigma) and incubated overnight at 4°C and fluorochrome-labelled secondary antibodies (Rockland Immunochemicals Inc.) were incubated for 1 h at room temperature. Immunoreactivity was detected by Odyssey fluorescence scanning system (LI-COR Biosciences) at wavelengths of 800 nm or 700 nm. Protein expression was quantified utilizing ImageJ software version 1.53c (http://imagej.nih.gov/ij/). The antibodies used in the present study are listed in Table SI.

Stable short hairpin (sh)RNA transfection

The shRNA lentiviral expression vectors and control vectors (GeneCopoeia, Inc.) were transfected into HSR- and DM-containing MTX-resistant HT29 cells and COLO 320DM cells at a MOI of 10, and incubated for 12 h at 37°C according to the manufacturer's protocol. The target sequences of shRNAs for MSH3 were as follows: 5′-CTT CTA CCA GCT ATC TTC T-3′ and 5′-GGA CAG GAG TTT ATG ATA GAA-3′. The target sequence of shRNA for control was 5′-GCT TCG CGC CGT AGT CTT A-3′. Puromycin was added to the medium at 72 h after transfection to obtain stable transfected clones.

Rescue assay

For MSH3 rescue, DM-sh-MSH3-1 cells were infected with lentivirus particles containing MSH3 overexpression construct or negative control (Shanghai GeneChem Co., Ltd.) at a MOI of 5 according to the protocol of lentiviral transfection. The cells were named DM-sh-MSH3-overexpression (ov)-MSH3 and DM-sh-MSH3-ov-negative control (NC), respectively. Verification was performed using reverse transcription-quantitative (RT-q) PCR and western blot analysis.

RT-qPCR

Genomic DNA was extracted using a QIAmp DNA Mini Kit (Qiagen GmbH). Total RNA was extracted from cultured cells at a density of 3×106 using TRIzol® (Invitrogen; Thermo Fisher Scientific, Inc.) according to the manufacture's protocol. cDNA synthesis was performed using an All-In-One First-Strand cDNA Synthesis Kit (GeneCopoeia, Inc.) according to the manufacturer's protocol. qPCR was performed using the Light Cycler 480 SYBR Green Kit (Roche Applied Science) according to the manufacture's protocol. The expression levels of target genes were normalized to those of β-Actin. Thermocycling conditions were 95°C for 15 sec, 60°C for 30 sec, 72°C for 30 sec and 40 cycles). 2−ΔΔCq quantification was performed as previously described (18). The DNA primers were as follows: DHFR-F: 5′-ATT TTG TTC AGT GCC TAC CAC A-3′ and DHFR-R: 5′-GCC TGA ATG ATA TCT ACA AGC TG-3′, ZFYVE16-F: 5′-AGG AAG CAA CCA CCA CAAC-3′ and ZFYVE16-R: 5′-CAG CAC CAC CAA CAG A TACA-3′, MSH3-F: 5′-TGT CTG GTG TTT CGC CTG AT-3′ and MSH3-R: 5′-TTA GCC AAT AAC CGC TCT AC-3′, POLK-F: 5′-GCG GTG TTG GTT AGG TTC TC-3′ and POLK-R: 5′-AAT AAG CAA AAG GGC TAC TG-3′, XRCC4-F: 5′-AAC TCC ACA ATG CGA GAA TC-3′ and XRCC4-R: 5′-AAT GCT CAA ACA GCC TAC TC-3′, GLRX-F: 5′-CCC ACA TTG TAG GGA ATC AT-3′ and GLRX-R: 5′-CCC ACA GTC TAT TCG TAG CA-3′, CAST-F: 5′-TTG ACT CCA TAG CCA ACC TT-3′ and CAST-R: 5′-GT CAC TTT TCC CAG AAT CCG-3′, CCNH-F: 5′-GTA TTG CAG CAC TGA TTA TGT CC-3′ and CCNH-R: 5′-TCA TGA AAA TAG CCA TAG GTG A-3′, c-Myc-F: 5′-GAT TCT CTG CTC TCC TCG AC-3′ and c-Myc-R: 5′-GCC CGT TAA ATA AGC TGC-3′, ACTB-F: 5′-CTT CTA CAA TGA GCT GCG TG-3′ and ACTB-R: 5′-AAG CAA ATA GAA CCT GCA GAG-3′. The cDNA primers were as follows: MSH3-F: 5′-CTG CCA AAG TTG GGG ATA AA-3′ and MSH3-R: 5′-AAA TGC ATT CGG ATC TCG TC-3′, ACTB-F: 5′-GGG AAA TCG TGC GTG ACA TT-3′ and ACTB-R: 5′-GGA ACC GCT CAT TGC CAA T-3′.

DNA Fluorescence in situ hybridization (FISH)

Cells were incubated with colcemid (MilliporeSigma) before cytogenetic preparation by KCl treatment and fixation. The BAC clone RP11-90A9 (chr5: 80551016-80731513) was used as template for synthesis of FISH probes for the DHFR gene (BACPAC Resource Center). Cells were hybridized with FISH probes as previously described (8). In short, the BAC clones were extracted using a Genopure Plasmid MidiKit (Roche Applied Science) according to the manufacturer's protocol and labelled with Cy3-dUTP or Green-dUTP using a BioPrime DNA Labelling System Kit (Invitrogen; Thermo Fisher Scientific, Inc.). The slides with interphase or metaphase spreads were digested in RNaseA (10 mg/ml, 40 min at 37°C) (Thermo Fisher Scientific), washed in 2X saline sodium citrate (SSC), dehydrated through an ethanol series, then digested in pepsin-HCl (15 min at 37°C), fixed in 1% paraformaldehyde (10 min at room temperature), dehydration (gradient dehydration with 75, 85, and 100% ethanol for 3 min each), treated in 70% formamide (3 min at 75°C), washed in 2X SSC and dehydrated. Probe and slides were incubated for 48 h at 37°C. The slides were then immersed in 50% formamide (15 min at 44°C) and washed in 2X SSC. Following dehydration, the slides were counterstained with 4', 6'-diamidino-2-phenylindole (DAPI). High-quality images were captured using a fluorescence microscope (Leica DM6 B; Leica Microsystems GmbH) and analyzed using the Leica Application Suite X (version 2.0.0.14332; Leica Microsystems GmbH). Interphase cells (~100) were evaluated for each group. The amount of MN/NBUDs in each karyotype was also observed, among which MN/NBUDs with DHFR fluorescence signal were scored as MN/NBUDsDHFR+, whereas MN/NBUDs without DHFR fluorescence signal were scored as MN/NBUDsDHFR−.

Repair assays

HR, c-NHEJ and a-NHEJ reporter plasmids pHPRT-DRGFP, pimEJ5GFP and EJ2GFP-puro (Addgene, Inc.) were transfected into DM-containing MTX-resistant cells using Lipofectamine® 2000 (Invitrogen; Thermo Fisher Scientific, Inc.). Puromycin was added to select stable clones. Reverse transfection was performed by plating DSB reporter-containing cells into 6-well plates that already contained preformed small interfering (si) RNA transfection complexes. In the MSH3 rescue assay, MSH3 overexpression lentivirus was added 12 h after siMSH3 transfection. DSBs were induced 48 h after the siRNA transfection by a second transfection with 4 µg pCBASceI which expressing I-SceI mixed with siRNA duplex using Lipofectamine® 2000 (Invitrogen; Thermo Fisher Scientific, Inc.). Green fluorescent protein (GFP)-positive cells were quantified by flow cytometric analysis (FACS-LSR II; BD Biosciences) at room temperature 3 days after transfection as previously described (19,20).

Drug sensitivity assay

Cells were plated into 96-well plates at a density of 5,000 cells/well and incubated in the presence of MTX for 72-96 h. A CellTiter 96 AQueous One Solution Cell Proliferation Assay (Promega Corporation) was used to measure the cell viability. The optical density value was read on a microplate reader (Tecan Group, Ltd.) at a wavelength of 490 nm and the IC50 values were calculated.

Statistical analysis

All experiments were performed at least three times independently. For western blot, quantitative PCR, ecDNA number, DSB relative repair efficiency and IC50 value, unpaired Student's t-test was used to determine statistically significant differences between 2 groups, one- or two-way analysis of variance (ANOVA) followed by the Dunnett's test was used for comparing >2 groups (one control group). Differences in the amount of MN/NBUDs, as well as dihydrofolate reductase (DHFR)-containing MN/NBUDs and HSR frequency, between different groups were evaluated using the χ2 test. P<0.05 was considered to indicate a statistically significant difference.

Results

Increased MSH3 expression is associated with gene amplification in MTX-resistant HT29 cells

For an improved understanding of the mechanisms contributing to the resistance to cytotoxic drugs via gene amplification, HT29 cell lines that were resistant to MTX were generated as previously described (21). HSRs and ecDNAs (DMs) are the main amplified forms of DHFR in MTX-resistant cells. When measuring the expression levels of MSH3 in parental, HSR- and DM-containing MTX-resistant HT29 cells, it was observed that the expression levels of MSH3 in MTX-resistant cells were ~ twice as high as those in HT29 parental cells (Fig. 1A). Thus, the present results suggested that MSH3 might be associated with MTX resistance and gene amplification.

Figure 1

Role of MSH3 in MTX resistance and the MMR pathway in HT29 cells. (A) Western blot analysis of MSH3 protein levels in parental and HSR- and DM-containing MTX-resistant HT29 cells. The lower panel shows densitometry values normalized to the GAPDH expression level. Data are presented as the mean ± SD (n=3; **P<0.01, ***P<0.001). (B and C) Reverse transcription-quantitative PCR assay of MSH3 in DM- and HSR-containing cells: Control and MSH3-depleted clones. (D and E) Western blot analysis of MSH3 and other key proteins of MMR in DM- and HSR-containing cells: Control and MSH3-depleted clones. MSH3, MutS homolog 3; MTX, methotrexate; MMR, mismatch repair; HSR, homogeneously staining region; DM, double minute.

To further investigate the association between MSH3 and gene amplification, MSH3 was stably depleted in MTX-resistant HT29 cells by shRNA transfection (Fig. 1B and C). The expression levels of other key proteins of MMR, including MSH2, MSH6 and MutL homolog 1 (MLH1), were examined to determine the influence of MSH3 depletion on MMR activity. The expression levels of MSH6 were increased, those of MSH2 were decreased and those of MLH1 were unchanged in MSH3-depleted MTX-resistant cells (Fig. 1D and E). This was consistent with the fact that MSH2 is relatively unstable when not forming a heterodimer complex with MSH3 or MSH6 and MSH6 is transcriptionally upregulated to compensate for the MSH3 deficiency (22).

Inhibition of MSH3 decreases gene amplification in DM-containing cells

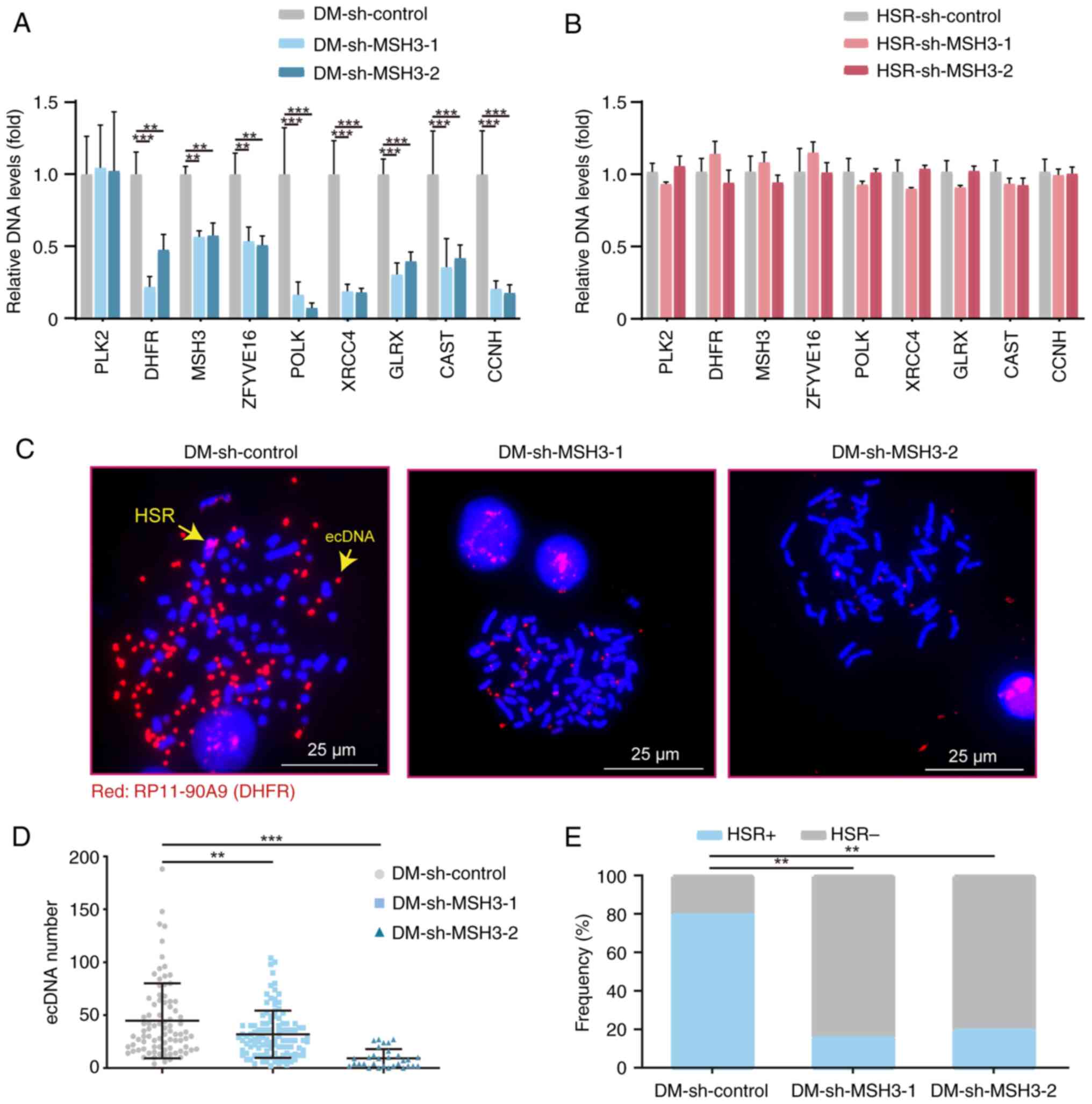
Based on the result of a previous comparative genomic hybridization array, DHFR, MSH3, zinc finger FYVE-type containing 16 (ZFYVE16), DNA polymerase κ (POLK), X-ray repair cross complementing (XRCC) 4, glutaredoxin (GLRX), calpastatin (CAST) and cyclin H (CCNH) were co-localized within the same HSRs of chromosome 5 in HSR-containing MTX-resistant cells. Furthermore, DHFR, MSH3 and ZFYVE16 were co-localized within the same ecDNAs and POLK, XRCC4, GLRX, CAST and CCNH were co-localized within the same HSRs in DM-containing MTX-resistant cells. Our previous study also revealed that polo like kinase 2 (PLK2) is not amplified on chromosome 5, following the development of MTX resistance in HT-29 cells, meaning this can be used as a negative control of gene amplification (8,9). To determine the influence of MSH3 on gene amplification, the changes in gene copy numbers were examined in MSH3-depleted DM- and HSR-containing MTX-resistant cells. The present results demonstrated that the copy numbers of all the amplified genes within ecDNAs and HSRs were decreased in DM-containing MTX-resistant cells. In particular, those within HSRs were decreased by >50% in DM-containing MTX-resistant cells (Fig. 2A). The copy numbers of amplified genes were not changed in HSR-containing HT29 cells (Fig. 2B). In addition, to verify whether MSH3 could affect the type of gene amplification, the DHFR gene was labeled and the karyotype was compared between control and MSH3-depleted DM-containing cells using FISH. Not only was the amount of ecDNAs decreased, but HSR numbers were also decreased by 75% in MSH3-depleted DM-containing cells (Fig. 2C-E).

Figure 2

Inhibition of MSH3 decreases gene amplification in DM- but not HSR-containing MTX-resistant cells. (A and B) Quantitative PCR analysis of PLK2, DHFR, MSH3, ZFYVE16, POLK, XRCC4, GLRX, CAST and CCNH amplification in control and MSH3-depleted clones of (A) DM- and (B) HSR-containing cells (n=3; **P<0.01, ***P<0.001). (C) Fluorescence in situ hybridization analysis of metaphase nuclei in control and MSH3-depleted clones of DM-containing cells using bacterial artificial chromosome containing human DHFR as the probe. DHFR signals are shown in red and nuclei stained by DAPI are shown in blue. Yellow arrows indicate HSR and ecDNA. (D) Quantification of ecDNAs in control and MSH3-depleted clones. (**P<0.01, ***P<0.001). (E) Frequency of HSRs in control and MSH3-depleted clones (P<0.01). DHFR, MSH3, ZFYVE16, POLK, XRCC4, GLRX, CAST and CCNH were detected to be co-localized within the same HSRs of chromosome 5 in HSR-containing MTX-resistant cells. DHFR, MSH3 and ZFYVE16 were co-localized within the same ecDNAs and POLK, XRCC4, GLRX, CAST and CCNH were co-localized within the same HSRs in DM-containing MTX-resistant cells. PLK2 is not amplified on chromosome 5 following the development of MTX resistance in HT-29 cells and this can be used as a negative control of gene amplification. MSH3, MutS homolog 3; DM, double minute; HSR, homogeneously staining region; MTX, methotrexate; ecDNA, extrachromosomal DNA.

Furthermore, MSH3 was rescued in DM-sh-MSH3 cells (Fig. 3A). The copy numbers of amplified genes on both ecDNAs and HSRs were recovered (Fig. 3B). Also, the changes in the amount of ecDNAs and corresponding gene amplification in MSH3 depleted human COLO 320DM cells was examined. A previous study found that ecDNAs in COLO 320DM cells carry a large number of amplified c-Myc (MYC proto-oncogene, bHLH transcription factor) oncogene (15). The results of the present study showed that the amount of ecDNAs and the copy number of the c-Myc gene were significantly reduced in COLO 320DM cells with MSH3 depletion compared to controls (Fig. 3C-F). Thus, it was concluded that MSH3 was indeed involved in the formation of ecDNAs in tumor cells.

Figure 3

Inhibition of MSH3 decreases gene amplification in DM-containing cells. (A) Western blot analysis of MSH3 in DM-containing MTX-resistant HT29 cells: Control, MSH3-depleted and MSH3-rescued clones. (B) Quantitative PCR analysis of amplified genes located on ecDNAs and HSRs in DM-containing MTX-resistant HT29 cells: Control, MSH3-depleted and MSH3-rescued clones. (C) Western blot analysis of MSH3 in COLO 320DM cells: Control and MSH3-depleted clones. (D) Quantitative PCR analysis of amplified oncogenes c-Myc located on ecDNAs in COLO 320DM cells: Control and MSH3-depleted clones. Data are presented as the mean ± SD (n=3; *P<0.05, **P<0.01, ***P<0.001). (E) Representative metaphase nuclei of COLO 320DM cells: Control and MSH3-depleted clones. Black arrow indicates ecDNA. (F) Quantification of ecDNAs in COLO 320DM cells: Control and MSH3-depleted clones (***P<0.001). MSH3, MutS homolog 3; DM, double minute; MTX, methotrexate; ecDNA, extrachromosomal DNA; HSR, homogeneously staining region; c-Myc, MYC proto-oncogene, bHLH transcription factor.

Inhibition of MSH3 affects the formation of ecDNAs by regulating the HR, c-NHEJ and a-NHEJ pathways

MSH3 has been indicated to participate in the repair of DSBs (10). HR, c-NHEJ and a-NHEJ are considered to be the most classical DSB repair pathways in mammalian cells. HR is a type of repair pathway with high fidelity, whose DSB repair nuclease-RAD50 DSB repair protein-nibrin [MRX complex in yeast, (MRN)] complex can sense the DSBs and promote the loading of RAD51 recombinase (RAD51) to initiate synapsis (23). However, a previous study demonstrated that HR is also an important mechanism of structural rearrangement contributing to human genomic variability (24). c-NHEJ is a fast but error-prone DSB repair mechanism. The heterodimer formed by XRCC6 (KU70) and XRCC5 (KU86) recognizes the DSBs and recruits DNA-PKcs kinase to activate downstream DNA ligase 4, which completes end processing. a-NHEJ, a type of back-up pathway, is a more error-prone repair pathway characterized by deletions and unbalanced translocations. a-NHEJ proteins include poly(ADP-ribose) polymerase 1 (PARP1), MRN complex, XRCC1 and DNA ligase 3 (LIG3) and participate in the binding, cleavage and ligation of DNA cleavage ends to complete the repair of DSBs (25,26). To explore the mechanism by which MSH3 affects the formation of ecDNAs, the expression levels of key proteins of these DSB repair pathways were further detected in DM-containing cells pretreated with 10−3 mol/l MTX (a type of DSB inducer). As shown in Fig. 4A-C, key proteins of HR (MRN complex and RAD51), a-NHEJ (PARP1, XRCC1 and LIG3) and c-NHEJ (KU70, KU86 and XRCC4) were markedly decreased in MSH3-depleted DM-containing cells. Furthermore, the expression levels of key proteins (RAD51, KU70 and PARP1) of these three repair pathways were markedly restored after MSH3 recovery (Fig. 4D). Simultaneously, reporter cell lines were established to measure the efficiency of these pathways. In these DM-containing MTX-resistant cells, each of HR, c-NHEJ, a-NHEJ events triggered by a DSB digested by I-SceI endonuclease can restore a functional GFP, which can be quantified by fluorescence-activated cell sorting (19,20). Subsequently, the present study examined the repair efficiency of reporter cell lines. The repair efficiencies of HR, c-NHEJ and a-NHEJ were decreased by 82.1, 56.2 and 94.7%, respectively, in MSH3-depleted cells and rescued in MSH3-recovered cells (Fig. 4E), indicating that MSH3 was required for efficient repair of DSBs via the HR, c-NHEJ and a-NHEJ pathways. Overall, it was hypothesized that MSH3 may participate in the formation of ecDNAs via recruitment of key proteins of repair pathways (HR, c-NHEJ and a-NHEJ) to DSBs.

Figure 4

MSH3 is required for efficient repair of double-strand breaks by HR, c-NHEJ and a-NHEJ. (A-C) Western blot analysis of HR-, a-NHEJ- and c-NHEJ-associated proteins in control and MSH3-depleted clones of double minute-containing cells. The clones were pretreated with 10−3 mol/l methotrexate. (D) Western blot analysis of core proteins of HR, c-NHEJ and a-NHEJ in MSH3-depleted and -rescued clones (n=3; **P<0.01, ***P<0.001). (E) Efficiency of HR-, c-NHEJ- and a-NHEJ-mediated repair in corresponding reporter cell lines transfected with MSH3 small interfering RNA with/without MSH3 rescue. Data were normalized to the value measured for the control group (n=3; ***P<0.001). MSH3, MutS homolog 3; HR, homologous recombination; c-NHEJ, classic non-homologous end joining; a-NHEJ, alternative non-homologous end joining.

Inhibition of MSH3 eliminates ecDNAs through MN/NBUDs in DM-containing MTX-resistant cells

The presence of MN/NBUDs in a cell is an indicator of DNA damage and genetic instability. MN/NBUDs are small DNA-containing structures localized separately from the main nucleus of the cell. Amplified genes or ecDNAs have been observed to be eliminated by MN/NBUDs (27). To clarify whether the decreased amplified gene is eliminated by MN/NBUDs, DHFR was labelled using FISH to detect the formation of MN/NBUDs and the expulsion of MN/NBUDs containing amplified genes. Fig. 5B shows the nuclei with no MN/NBUDs, nuclei with MN/NBUDs containing no DHFR signals and nuclei with MN/NBUDs containing DHFR signals. The present results demonstrated that the MN/NBUD amount was increased by >85.8% in MSH3-depleted cells (P<0.001), which was consistent with the expression of nuclear γ-H2AX (Fig. 5A), indicating the accumulation of DSBs. Simultaneously, compared with that in control cells, the amount of MN/NBUDs with DHFR signals was more than twice as high in MSH3-depleted DM-containing cells and the expulsion of MN/NBUDs was restored after MSH3 was rescued (Fig. 5C). However, depletion of MSH3 had no effect on the formation of MN/NBUDs in HSR-containing cells (Fig. 5D). The present results indicated that inhibition of MSH3 may promote the formation of MN/NBUDs and then the efflux of MN/NBUDs containing amplified genes, thus reducing ecDNAs or HSRs in the nuclei of DM-containing MTX-resistant cells.

Figure 5

Inhibition of MSH3 promotes the formation and efflux of MN/NBUDs containing amplified genes. (A) Western blot analysis of γ-H2AX in control and MSH3-depleted clones of DM-containing cells in the presence of 10−3 mol/l methotrexate. GAPDH was used as the loading control. (B) Fluorescence in situ hybridization analysis of interphase nuclei using bacterial artificial chromosomes containing human DHFR as probes. The nuclei were grouped into three categories: Without MN/NBUDs (left), with MN/NBUDs containing no DHFR signals (middle) and with MN/NBUDs containing DHFR signals (right). DHFR signals are shown in red and nuclei stained by DAPI are shown in blue. (C) Frequencies of nuclei without or with MN/NBUDs (with or without DHFR signals) in control, MSH3-depleted and MSH3-rescued clones of DM-containing cells. (*P<0.05, ***P<0.001) (D) Frequencies of nuclei without or with MN/NBUDs (with or without DHFR signals) in control and MSH3-depleted clones of HSR-containing cells. MSH3, MutS homolog 3; micronuclei (MN)/nuclear buds; DM, double minute; DHFR, dihydrofolate reductase; MN, micronuclei; NBUD, nuclear bud; HSR, homogeneously staining region.

Inhibition of MSH3 increases the sensitivity to MTX in DM-containing MTX-resistant cells

MTX is a cytotoxic drug widely used in cancer therapy. High DHFR expression originating from DHFR amplification is the most important mechanism to induce MTX resistance in cancers (28). In the present study, markedly decreased DHFR copy numbers and DHFR expression were observed in MSH3-depleted DM-containing cells (Figs. 2A and 6A), while no changes were observed in MSH3-depleted HSR-containing cells (Figs. 2B and 6C). Furthermore, restored DHFR amplification and expression were found in DM-sh-MSH3-ov-MSH3 cells (Figs. 3B and 6B). To address the role of MSH3 in drug resistance, the present study examined the IC50 value of both DM- and HSR-containing MTX-resistant cells. Compared with control cells, 1.98 and 1.93 times decreased IC50 values were observed in MSH3-depleted DM-containing cells (P<0.01), while this was 1.22 and 1.38 times increased in MSH3-depleted HSR-containing cells (P>0.05). Furthermore, compared with that of control cells, the IC50 value of DM-sh-MSH3-ov-NC cells was decreased by 1.58 times and the IC50 value of DM-sh-MSH3-ov-NC cells was increased by 1.75 times after the restoration of MSH3, indicating that the resistance was re-established after the restoration of MSH3 expression (Table I). These results indicated that inhibition of MSH3 could sensitize DM-containing MTX-resistant cells to MTX and suggested the promising potential for a combination therapy of MTX and MSH3 inhibitors in DM-containing MTX-resistant cancers.

Figure 6

Inhibition of MSH3 decreases DHFR protein expression in DM-containing methotrexate-resistant cells. Western blot analysis of DHFR protein levels in control and MSH3-depleted clones of (A) DM- and (C) HSR-containing cells. (B) Western blot analysis of DHFR protein levels in MSH3-depleted and -rescued clones. GAPDH was used as the loading control (n=3; *P<0.05, ***P<0.001). MSH3, MutS homolog 3; DHFR, dihydrofolate reductase; DM, double minute; HSR, homogeneously staining region.

Table I

IC50 values of DM- and HSR-containing cells.

Table I

IC50 values of DM- and HSR-containing cells.

HT-29 cell lineIC50 (mol/l)Fold change
DM-sh-control 2.15×10−3±2.11×10−41
DM-sh-MSH3-1 1.09×10−3±1.90×10−41.98b vs. DM-sh-control
DM-sh-MSH3-2 1.11×10−3±2.82×10−41.93a vs. DM-sh-control
DM-sh-MSH3-ov-NC 1.37×10−3±2.52×10−41.58a vs. DM-sh-control
DM-sh-MSH3-ov-MSH3 2.39×10−3±4.19×10−41.75a vs. DM-sh-MSH3-ov-NC
HSR-sh-control 2.65×10−4 ±1.06×10−51
HSR-sh-MSH3-1 3.24×10−4 ±6.31×10−51.22 vs. HSR-sh-control
HSR-sh-MSH3-2 3.65×10−4±9.03×10−51.38 vs. HSR-sh-control

{ label (or @symbol) needed for fn[@id='tfn1-ijo-63-06-05582'] } n=3;

a P<0.05,

b P<0.01.

Discussion

In recent years, ecDNAs have reattracted attention in the field of cancer research. As they lack centromeres, ecDNAs are subject to non-equal segregation to daughter cells, which can rapidly lead to heterogeneity of ecDNA amounts in cells within a tumor and enable daughter cells to achieve higher ecDNA copy numbers than mother cells (4). The presence of oncogenes or drug resistance genes on ecDNAs enhances the fitness of cells containing ecDNAs and promote the malignant phenotype of tumors (29). Thus, exploring the molecular mechanism of ecDNA formation and then effectively eliminating ecDNAs in cancer cells is becoming a promising strategy for cancer treatment (30). Previous studies have demonstrated that DSBs and canonical repair mechanisms may be involved in the formation of ecDNAs. For example, depleting BRCA1, DNA-PKcs or PARP1 (data not shown; the core proteins of HR, c-NHEJ or a-NHEJ pathways), can decrease the amount of ecDNAs and reverse MTX resistance in DM-containing MTX-resistant HT29 cells (8,9).

MMR mostly occurs at the post-replication stage and is responsible for repairs of mismatches and small stranded DNA loops that are important in stabilizing the genome. In recent years, MMR has also been suggested to be involved in various aspects of DNA metabolism, such as the DNA damage response and HR, which mediates DSB repair. Thus, the present study examined whether MSH3, a key DNA MMR protein, may participate in the formation of ecDNAs or HSRs associated with DSB repair mechanisms in cancer cells.

In the present study, HT29 human colorectal cancer cells and stepwise induced MTX-resistant cancer cells, which contain amplified DHFR gene with different cytogenetic manifestations, HSRs or ecDNAs, respectively, were selected as research objects. The present study revealed increased protein expression levels of MSH3 in MTX-resistant cells. The markedly altered expression of other MMR core proteins (increased MSH6 and decreased MSH2) in MSH3-depleted MTX-resistant cells demonstrated that MSH3 could affect the MMR system. Furthermore, the amounts of ecDNAs, HSRs and corresponding amplified genes were markedly decreased by depletion of MSH3 and could be rescued by overexpression of MSH3 in DM-containing cells. By contrast, the amount of HSRs and amplified genes were not altered in HSR-containing cells. The present results suggested that MSH3 may function differently in various stages of drug resistance with different types of gene amplification. Although both types of cells (DM- and HSR-containing cells) contain HSRs, the environments in which HSRs exist are different. Whether the presence of ecDNAs or the different degree of drug resistance affect the function of MSH3 in HSRs, or whether there are some other reasons, needs further study. Nevertheless, to the to the best of the authors' knowledge, the present study was the first to demonstrate that MSH3 not only contributes to microsatellite stability, meiotic and mitotic recombination, DNA-damage signaling, apoptosis, class-switch recombination, somatic hypermutation and triplet-repeat expansion as previously reported but also to the formation of ecDNAs (31-33).

To the best of the authors' knowledge, the main function of MSH3 is the repair of a few base pair mismatches, while ecDNAs usually exhibit severe DSBs repair (34,35). Thus, it was hypothesized that MSH3 may promote the formation of ecDNAs via several classical DSB repair pathways, such as the HR, c-NHEJ or a-NHEJ pathways. By further examining the core protein expression and activity of HR, c-NHEJ and a-NHEJ pathways in MSH3-depleted DM-containing cells, the present study revealed that MSH3 may affect the formation of ecDNAs by regulating these canonical DSB repair pathways. Furthermore, the present study confirmed the function of MSH3 in the formation of ecDNAs by detecting the activity and protein expression of such pathways in MSH3 rescue experiments. HR is pivotal to maintain replication fidelity and employs an intact sister chromatid as a template for information exchange and faithful repair (21). Abnormal elevation of HR activity can also lead to an increased rate of mutation and progressive accumulation of genetic variation in multiple myeloma cells (36). It has been reported that the MMR mechanism can interact directly with HR (37,38). The present results further demonstrated that MSH3 may contribute to the dysfunctional HR activity, resulting in the formation of ecDNAs. c-NHEJ is the major DSB repair system in higher eukaryotes, particularly during phases of the cell cycle when a homologous sister chromatid is absent (39). c-NHEJ often results in error-prone outcomes, with partial loss of genome information at the site of the DSBs. A previous report indicated that MSH2-deficient cells exhibit an increase in c-NHEJ-mediated DSB repair compared with normal mouse cells (40). Conversely, MSH6 has been reported to be involved in the repair of DSBs through a direct physical interaction with KU70, a core factor of c-NHEJ (41). Thus, the function of MSH3 in c-NHEJ remains to be elucidated. In the present study, depletion of MSH3 could inhibit the protein expression and activity of the c-NHEJ pathway in DM-containing cells. It was hypothesized that MSH3 may promote the formation of ecDNAs by increasing the frequency of blunt or nearly blunt double-stranded DNA breaks that can be joined by c-NHEJ factors (42-44). The a-NHEJ pathway appears to have evolved as a back-up mechanism for c-NHEJ (45). Since alternative end-joining is more error-prone than c-NHEJ, it is considered to serve a role in driving genomic instability and thus, the tumorigenic process. Eccleston et al (46) reported that MLH1, exonuclease 1 and MSH2 are important for efficient a-NHEJ-mediated antibody gene class switch recombination, by converting DNA nicks and point mutations into double-strand DNA breaks. Similarly, the present study indicated a novel function of MSH3, which could promote the formation of ecDNAs via the a-NHEJ pathway. It is difficult to say which repair pathway MSH3 mainly affects. It was hypothesized that MSH3 may serve a role in different cell states through different pathways, such as in different cell cycle stages and in the absence/presence of abnormal c-NHEJ pathway. Overall, the present study revealed that MSH3 may be a focal mechanism to promote the formation of ecDNAs by regulating canonical DSB repair pathways.

Since MN/NBUDs are the biomarkers of DNA damage in cells (47), to verify whether depletion of MSH3 could induce DSBs accumulation, the present study examined the amount of MN/NBUDs in MSH3-depleted DM-containing cells. Markedly increased numbers of MN/NBUDs, combined with increased gH2AX levels, demonstrated that inhibition of MSH3 could induce more DSBs accumulation. Previous studies have also suggested that specific incorporation of ecDNAs into the cytoplasmic MN participated in oncogene elimination (15-17,48). For example, low-dose HU treatment could induce the generation of ecDNA-type MN and the extrusion of amplified genes (49,50). Amplified EGFR in glioblastoma, amplified MYCN in neuroblastoma and amplified CDK4 in liposarcoma can be eliminated by ecDNA-type MN (51,52). The present study further revealed markedly increased amounts of MN/BUDs with amplified DHFR in MSH3-depleted DM-containing cells. Our previous studies indicated effective expelling of ecDNAs with MN/NBUDs in DM-containing cells following inhibition of the HR and c-NHEJ pathways but not the a-NHEJ pathway (8,9). Combined with the observation that MSH3 may regulate the activity of HR and c-NHEJ, it was hypothesized that inhibition of MSH3 may promote the expulsion of ecDNAs via HR and c-NHEJ pathways. Notably, most studies reported that expulsion of amplified genes can be detected in the form of ecDNAs only but not in the form of HSRs (15,52). It is difficult to distinguish ecDNAs and HSRs from MN/NBUDs under the present experimental conditions. Due to the observation of markedly decreased HSRs and ecDNA amounts in MSH3-depleted DM-containing cells, it was hypothesized that not only ecDNAs but also HSRs have the potential to be expelled by MN/BNUBs, which was supported by the observation of expelled HSRs with MYCN amplification by MN in NBC cells treated with HU or cisplatin (53).

MMR has been demonstrated to participate in the DNA damage response after treatment with certain chemotherapeutic agents. Inhibition of MSH3 has also been required for the sensitization to cisplatin and oxaliplatin, in which MSH3 is involved in the repair of DSBs (13). In addition, another study demonstrated that lack of MSH3 did not affect the cellular response to cisplatin within their experimental conditions (54). Thus, the exact role of MSH3 in modulating drug resistance remains to be determined. In the present study, the markedly increased sensitivity to MTX combined with the decreased amplification and corresponding expression of the DHFR gene in MSH3-depleted DM-containing cells, all of which could be rescued by overexpression of MSH3, suggested that MSH3 may participate in the regulation of sensitivity to MTX by changing the amount of ecDNAs. The present study also has the limitation that it is not yet possible to explain why MSH3 depletion does not affect drug resistance and gene amplification in cells containing HSRs. Further studies are needed for improved understanding of the role of MSH3 on gene amplification at different stages of drug resistance.

In conclusion, the present study revealed that MSH3 could regulate ecDNA formation via DSB repair pathways (HR, c-NHEJ and a-NHEJ) and ecDNA efflux by MN/NBUDs and affected the sensitivity to MTX in cancer cells (Fig. 7). Thus, MSH3 is expected to become a novel target for the treatment of MTX-resistant tumors and other tumors containing ecDNAs.

Figure 7

Schematic diagram summarizing the mechanism. MSH3 can regulate ecDNA formation via double-strand break repair pathways (homologous recombination, classic non-homologous end joining and alternative non-homologous end joining) and mediate ecDNA efflux by micronuclei/nuclear buds. MSH3, MutS homolog 3; ecDNA, extrachromosomal DNA; DSBs, double-strand breaks; MRN, MRX complex in yeast; PARP1, poly(ADP-ribose) polymerase 1; RAD51, RAD51 recombinase; HR, homologous recombination; c-NHEJ, classic non-homologous end joining; a-NHEJ, alternative non-homologous end joining; ecDNA, extrachromosomal DNA; MN, micronuclei; HSR, homogeneously staining region; NBUD, nuclear buds; MN, micronuclei.

Supplementary Data

Availability of data and materials

The datasets used and/or analyzed during the current study are available from the corresponding author on reasonable request.

Authors' contributions

XM and SF conceived and designed the study. XW, YQ, RX and JZ performed experiments and analyzed the data. HZ, JZ, XC, GJ, PL and WS provided advice and technical assistance. JM, TS, YL and SX performed experiments. XM and XW confirm the authenticity of all the raw data. XM and XW wrote the paper. All authors read and approved the final manuscript.

Ethics approval and consent to participate

Not applicable.

Patient consent for publication

Not applicable.

Competing interests

The authors declare that they have no competing interests.

Acknowledgments

Not applicable.

Funding

The present study was supported by the National Natural Science Foundation of China (grant no. 81572915), HMU Marshal Initiative Funding (grant no. HMUMIF-21007) and Natural Science Foundation of Heilongjiang Province (grant no. LH2020H015).

References

1 

Albertson DG: Gene amplification in cancer. Trends Genet. 22:447–455. 2006.

2 

Storlazzi CT, Lonoce A, Guastadisegni MC, Trombetta D, D'Addabbo P, Daniele G, L'Abbate A, Macchia G, Surace C, Kok K, et al: Gene amplification as double minutes or homogeneously staining regions in solid tumors: Origin and structure. Genome Res. 20:1198–1206. 2010.

3 

Benner SE, Wahl GM and Von Hoff DD: Double minute chromosomes and homogeneously staining regions in tumors taken directly from patients versus in human tumor cell lines. Anticancer Drugs. 2:11–25. 1991.

4 

Turner KM, Deshpande V, Beyter D, Koga T, Rusert J, Lee C, Li B, Arden K, Ren B, Nathanson DA, et al: Extrachromosomal oncogene amplification drives tumour evolution and genetic heterogeneity. Nature. 543:122–125. 2017.

5 

Menghi F, Barthel FP, Yadav V, Tang M, Ji B, Tang Z, Carter GW, Ruan Y, Scully R, Verhaak RGW, et al: The tandem duplicator phenotype is a prevalent genome-wide cancer configuration driven by distinct gene mutations. Cancer Cell. 34:197–210.e5. 2018.

6 

Gisselsson D, Jin Y, Lindgren D, Persson J, Gisselsson L, Hanks S, Sehic D, Mengelbier LH, Øra I, Rahman N, et al: Generation of trisomies in cancer cells by multipolar mitosis and incomplete cytokinesis. Proc Natl Acad Sci USA. 107:20489–20493. 2010.

7 

Korbel JO and Campbell PJ: Criteria for inference of chromothripsis in cancer genomes. Cell. 152:1226–1236. 2013.

8 

Meng X, Qi X, Guo H, Cai M, Li C, Zhu J, Chen F, Guo H, Li J, Zhao Y, et al: Novel role for non-homologous end joining in the formation of double minutes in methotrexate-resistant colon cancer cells. J Med Genet. 52:135–144. 2015.

9 

Cai M, Zhang H, Hou L, Gao W, Song Y, Cui X, Li C, Guan R, Ma J, Wang X, et al: Inhibiting homologous recombination decreases extrachromosomal amplification but has no effect on intrachromosomal amplification in methotrexate-resistant colon cancer cells. Int J Cancer. 144:1037–1048. 2019.

10 

Hong Z, Jiang J, Hashiguchi K, Hoshi M, Lan L and Yasui A: Recruitment of mismatch repair proteins to the site of DNA damage in human cells. J Cell Sci. 121:3146–3154. 2008.

11 

Surtees JA and Alani E: Mismatch repair factor MSH2-MSH3 binds and alters the conformation of branched DNA structures predicted to form during genetic recombination. J Mol Biol. 360:523–536. 2006.

12 

Lyndaker AM and Alani E: A tale of tails: Insights into the coordination of 3' end processing during homologous recombination. Bioessays. 31:315–321. 2009.

13 

Takahashi M, Koi M, Balaguer F, Boland CR and Goel A: MSH3 mediates sensitization of colorectal cancer cells to cisplatin, oxaliplatin, and a poly(ADP-ribose) polymerase inhibitor. J Biol Chem. 286:12157–12165. 2011.

14 

Dillon LW, Kumar P, Shibata Y, Wang YH, Willcox S, Griffith JD, Pommier Y, Takeda S and Dutta A: Production of extrachromosomal MicroDNAs is linked to mismatch repair pathways and transcriptional activity. Cell Rep. 11:1749–1759. 2015.

15 

Von Hoff DD, McGill JR, Forseth BJ, Davidson KK, Bradley TP, Van Devanter DR and Wahl GM: Elimination of extrachromosomally amplified MYC genes from human tumor cells reduces their tumorigenicity. Proc Natl Acad Sci USA. 89:8165–8169. 1992.

16 

Eckhardt SG, Dai A, Davidson KK, Forseth BJ, Wahl GM and Von Hoff DD: Induction of differentiation in HL60 cells by the reduction of extrachromosomally amplified c-myc. Proc Natl Acad Sci USA. 91:6674–6678. 1994.

17 

Shimizu N, Shimura T and Tanaka T: Selective elimination of acentric double minutes from cancer cells through the extrusion of micronuclei. Mutat Res. 448:81–90. 2000.

18 

Livak KJ and Schmittgen TD: Analysis of relative gene expression data using real-time quantitative PCR and the 2(-Delta Delta C(T)) method. Methods. 25:402–408. 2001.

19 

Pierce AJ, Hu P, Han M, Ellis N and Jasin M: Ku DNA end- binding protein modulates homologous repair of double-strand breaks in mammalian cells. Genes Dev. 15:3237–3242. 2001.

20 

Bennardo N, Cheng A, Huang N and Stark JM: Alternative-NHEJ is a mechanistically distinct pathway of mammalian chromosome break repair. PLoS Genet. 4:e10001102008.

21 

Morales C, García MJ, Ribas M, Miró R, Muñoz M, Caldas C and Peinado MA: Dihydrofolate reductase amplification and sensitization to methotrexate of methotrexate-resistant colon cancer cells. Mol Cancer Ther. 8:424–432. 2009.

22 

Chang DK, Ricciardiello L, Goel A, Chang CL and Boland CR: Steady-state regulation of the human DNA mismatch repair system. J Biol Chem. 275:18424–18431. 2000.

23 

Syed A and Tainer JA: The MRE11-RAD50-NBS1 complex conducts the orchestration of damage signaling and outcomes to stress in DNA replication and repair. Annu Rev Biochem. 87:263–294. 2018.

24 

Startek M, Szafranski P, Gambin T, Campbell IM, Hixson P, Shaw CA, Stankiewicz P and Gambin A: Genome-wide analyses of LINE-LINE-mediated nonallelic homologous recombination. Nucleic Acids Res. 43:2188–2198. 2015.

25 

Simsek D and Jasin M: Alternative end-joining is suppressed by the canonical NHEJ component Xrcc4-ligase IV during chromosomal translocation formation. Nat Struct Mol Biol. 17:410–416. 2010.

26 

Sallmyr A and Tomkinson AE: Repair of DNA double-strand breaks by mammalian alternative end-joining pathways. J Biol Chem. 293:10536–10546. 2018.

27 

Kisurina-Evgenieva OP, Sutiagina OI and Onishchenko GE: Biogenesis of Micronuclei. Biochemistry (Mosc). 81:453–464. 2016.

28 

Morales C, Ribas M, Aiza G and Peinado MA: Genetic determinants of methotrexate responsiveness and resistance in colon cancer cells. Oncogene. 24:6842–6847. 2005.

29 

Zhang Y, Dong K, Jia X, Du S, Wang D, Wang L, Qu H, Zhu S, Wang Y, Wang Z, et al: A novel extrachromosomal circular DNA related genes signature for overall survival prediction in patients with ovarian cancer. BMC Med Genomics. 16:1402023.

30 

Hung KL, Yost KE, Xie L, Shi Q, Helmsauer K, Luebeck J, Schöpflin R, Lange JT, Chamorro González R, Weiser NE, et al: ecDNA hubs drive cooperative intermolecular oncogene expression. Nature. 600:731–736. 2021.

31 

Jiricny J: The multifaceted mismatch-repair system. Nat Rev Mol Cell Biol. 7:335–346. 2006.

32 

Jiricny J: Postreplicative mismatch repair. Cold Spring Harb Perspect Biol. 5:a0126332013.

33 

Chatterjee N, Lin Y and Wilson JH: Mismatch repair enhances convergent transcription-induced cell death at trinucleotide repeats by activating ATR. DNA Repair (Amst). 42:26–32. 2016.

34 

Bannister LA, Waldman BC and Waldman AS: Modulation of error-prone double-strand break repair in mammalian chromosomes by DNA mismatch repair protein Mlh1. DNA Repair (Amst). 3:465–474. 2004.

35 

Zhu J, Yu Y, Meng X, Fan Y, Zhang Y, Zhou C, Yue Z, Jin Y, Zhang C, Yu L, et al: De novo-generated small palindromes are characteristic of amplicon boundary junction of double minutes. Int J Cancer. 133:797–806. 2013.

36 

Shammas MA, Shmookler Reis RJ, Koley H, Batchu RB, Li C and Munshi NC: Dysfunctional homologous recombination mediates genomic instability and progression in myeloma. Blood. 113:2290–2297. 2009.

37 

Marti TM, Kunz C and Fleck O: DNA mismatch repair and mutation avoidance pathways. J Cell Physiol. 191:28–41. 2002.

38 

Li GM: Mechanisms and functions of DNA mismatch repair. Cell Res. 18:85–98. 2008.

39 

Lieber MR: The mechanism of double-strand DNA break repair by the nonhomologous DNA end-joining pathway. Annu Rev Biochem. 79:181–211. 2010.

40 

Smith JA, Waldman BC and Waldman AS: A role for DNA mismatch repair protein Msh2 in error-prone double-strand-break repair in mammalian chromosomes. Genetics. 170:355–363. 2005.

41 

Shahi A, Lee JH, Kang Y, Lee SH, Hyun JW, Chang IY, Jun JY and You HJ: Mismatch-repair protein MSH6 is associated with Ku70 and regulates DNA double-strand break repair. Nucleic Acids Res. 39:2130–2143. 2011.

42 

Stavnezer J and Schrader CE: Mismatch repair converts AID-instigated nicks to double-strand breaks for antibody class-switch recombination. Trends Genet. 22:23–28. 2006.

43 

Schrader CE, Guikema JE, Linehan EK, Selsing E and Stavnezer J: Activation-induced cytidine deaminase-dependent DNA breaks in class switch recombination occur during G1 phase of the cell cycle and depend upon mismatch repair. J Immunol. 179:6064–6071. 2007.

44 

Eccleston J, Schrader CE, Yuan K, Stavnezer J and Selsing E: Class switch recombination efficiency and junction microhomology patterns in Msh2-, Mlh1-, and Exo1-deficient mice depend on the presence of mu switch region tandem repeats. J Immunol. 183:1222–1228. 2009.

45 

Della-Maria J, Zhou Y, Tsai MS, Kuhnlein J, Carney JP, Paull TT and Tomkinson AE: Human Mre11/human Rad50/Nbs1 and DNA ligase IIIalpha/XRCC1 protein complexes act together in an alternative nonhomologous end joining pathway. J Biol Chem. 286:33845–33853. 2011.

46 

Eccleston J, Yan C, Yuan K, Alt FW and Selsing E: Mismatch repair proteins MSH2, MLH1, and EXO1 are important for class-switch recombination events occurring in B cells that lack nonhomologous end joining. J Immunol. 186:2336–2343. 2011.

47 

Terradas M, Martín M and Genescà A: Impaired nuclear functions in micronuclei results in genome instability and chromothripsis. Arch Toxicol. 90:2657–2667. 2016.

48 

Shimizu N, Kanda T and Wahl GM: Selective capture of acentric fragments by micronuclei provides a rapid method for purifying extrachromosomally amplified DNA. Nat Genet. 12:65–71. 1996.

49 

Shimizu N, Itoh N, Utiyama H and Wahl GM: Selective entrapment of extrachromosomally amplified DNA by nuclear budding and micronucleation during S phase. J Cell Biol. 140:1307–1320. 1998.

50 

Shimizu N, Misaka N and Utani K: Nonselective DNA damage induced by a replication inhibitor results in the selective elimination of extrachromosomal double minutes from human cancer cells. Genes Chromosomes Cancer. 46:865–874. 2007.

51 

Canute GW, Longo SL, Longo JA, Winfield JA, Nevaldine BH and Hahn PJ: Hydroxyurea accelerates the loss of epidermal growth factor receptor genes amplified as double-minute chromosomes in human glioblastoma multiforme. Neurosurgery. 39:976–983. 1996.

52 

Ambros IM, Rumpler S, Luegmayr A, Hattinger CM, Strehl S, Kovar H, Gadner H and Ambros PF: Neuroblastoma cells can actively eliminate supernumerary MYCN gene copies by micronucleus formation-sign of tumour cell revertance? Eur J Cancer. 33:2043–2049. 1997.

53 

Prochazka P, Hrabeta J, Vícha A and Eckschlager T: Expulsion of amplified MYCN from homogenously staining chromosomal regions in neuroblastoma cell lines after cultivation with cisplatin, doxorubicin, hydroxyurea, and vincristine. Cancer Genet Cytogenet. 196:96–104. 2010.

54 

Sawant A, Kothandapani A, Zhitkovich A, Sobol RW and Patrick SM: Role of mismatch repair proteins in the processing of cisplatin interstrand cross-links. DNA Repair (Amst). 35:126–136. 2015.

Related Articles

  • Abstract
  • View
  • Download
  • Twitter
Copy and paste a formatted citation
Spandidos Publications style
Wang X, Qu Y, Xing R, Zhou J, Liu Y, Zhang H, Zhu J, Ma J, Cui X, Song T, Song T, et al: Novel insights into the ecDNA formation mechanism involving MSH3 in methotrexate‑resistant human colorectal cancer cells. Int J Oncol 63: 134, 2023.
APA
Wang, X., Qu, Y., Xing, R., Zhou, J., Liu, Y., Zhang, H. ... Meng, X. (2023). Novel insights into the ecDNA formation mechanism involving MSH3 in methotrexate‑resistant human colorectal cancer cells. International Journal of Oncology, 63, 134. https://doi.org/10.3892/ijo.2023.5582
MLA
Wang, X., Qu, Y., Xing, R., Zhou, J., Liu, Y., Zhang, H., Zhu, J., Ma, J., Cui, X., Song, T., Xing, S., Ji, G., Liu, P., Sun, W., Fu, S., Meng, X."Novel insights into the ecDNA formation mechanism involving MSH3 in methotrexate‑resistant human colorectal cancer cells". International Journal of Oncology 63.6 (2023): 134.
Chicago
Wang, X., Qu, Y., Xing, R., Zhou, J., Liu, Y., Zhang, H., Zhu, J., Ma, J., Cui, X., Song, T., Xing, S., Ji, G., Liu, P., Sun, W., Fu, S., Meng, X."Novel insights into the ecDNA formation mechanism involving MSH3 in methotrexate‑resistant human colorectal cancer cells". International Journal of Oncology 63, no. 6 (2023): 134. https://doi.org/10.3892/ijo.2023.5582
Copy and paste a formatted citation
x
Spandidos Publications style
Wang X, Qu Y, Xing R, Zhou J, Liu Y, Zhang H, Zhu J, Ma J, Cui X, Song T, Song T, et al: Novel insights into the ecDNA formation mechanism involving MSH3 in methotrexate‑resistant human colorectal cancer cells. Int J Oncol 63: 134, 2023.
APA
Wang, X., Qu, Y., Xing, R., Zhou, J., Liu, Y., Zhang, H. ... Meng, X. (2023). Novel insights into the ecDNA formation mechanism involving MSH3 in methotrexate‑resistant human colorectal cancer cells. International Journal of Oncology, 63, 134. https://doi.org/10.3892/ijo.2023.5582
MLA
Wang, X., Qu, Y., Xing, R., Zhou, J., Liu, Y., Zhang, H., Zhu, J., Ma, J., Cui, X., Song, T., Xing, S., Ji, G., Liu, P., Sun, W., Fu, S., Meng, X."Novel insights into the ecDNA formation mechanism involving MSH3 in methotrexate‑resistant human colorectal cancer cells". International Journal of Oncology 63.6 (2023): 134.
Chicago
Wang, X., Qu, Y., Xing, R., Zhou, J., Liu, Y., Zhang, H., Zhu, J., Ma, J., Cui, X., Song, T., Xing, S., Ji, G., Liu, P., Sun, W., Fu, S., Meng, X."Novel insights into the ecDNA formation mechanism involving MSH3 in methotrexate‑resistant human colorectal cancer cells". International Journal of Oncology 63, no. 6 (2023): 134. https://doi.org/10.3892/ijo.2023.5582
Follow us
  • Twitter
  • LinkedIn
  • Facebook
About
  • Spandidos Publications
  • Careers
  • Cookie Policy
  • Privacy Policy
How can we help?
  • Help
  • Live Chat
  • Contact
  • Email to our Support Team