Spandidos Publications Logo
  • About
    • About Spandidos
    • Aims and Scopes
    • Abstracting and Indexing
    • Editorial Policies
    • Reprints and Permissions
    • Job Opportunities
    • Terms and Conditions
    • Contact
  • Journals
    • All Journals
    • Oncology Letters
      • Oncology Letters
      • Information for Authors
      • Editorial Policies
      • Editorial Board
      • Aims and Scope
      • Abstracting and Indexing
      • Bibliographic Information
      • Archive
    • International Journal of Oncology
      • International Journal of Oncology
      • Information for Authors
      • Editorial Policies
      • Editorial Board
      • Aims and Scope
      • Abstracting and Indexing
      • Bibliographic Information
      • Archive
    • Molecular and Clinical Oncology
      • Molecular and Clinical Oncology
      • Information for Authors
      • Editorial Policies
      • Editorial Board
      • Aims and Scope
      • Abstracting and Indexing
      • Bibliographic Information
      • Archive
    • Experimental and Therapeutic Medicine
      • Experimental and Therapeutic Medicine
      • Information for Authors
      • Editorial Policies
      • Editorial Board
      • Aims and Scope
      • Abstracting and Indexing
      • Bibliographic Information
      • Archive
    • International Journal of Molecular Medicine
      • International Journal of Molecular Medicine
      • Information for Authors
      • Editorial Policies
      • Editorial Board
      • Aims and Scope
      • Abstracting and Indexing
      • Bibliographic Information
      • Archive
    • Biomedical Reports
      • Biomedical Reports
      • Information for Authors
      • Editorial Policies
      • Editorial Board
      • Aims and Scope
      • Abstracting and Indexing
      • Bibliographic Information
      • Archive
    • Oncology Reports
      • Oncology Reports
      • Information for Authors
      • Editorial Policies
      • Editorial Board
      • Aims and Scope
      • Abstracting and Indexing
      • Bibliographic Information
      • Archive
    • Molecular Medicine Reports
      • Molecular Medicine Reports
      • Information for Authors
      • Editorial Policies
      • Editorial Board
      • Aims and Scope
      • Abstracting and Indexing
      • Bibliographic Information
      • Archive
    • World Academy of Sciences Journal
      • World Academy of Sciences Journal
      • Information for Authors
      • Editorial Policies
      • Editorial Board
      • Aims and Scope
      • Abstracting and Indexing
      • Bibliographic Information
      • Archive
    • International Journal of Functional Nutrition
      • International Journal of Functional Nutrition
      • Information for Authors
      • Editorial Policies
      • Editorial Board
      • Aims and Scope
      • Abstracting and Indexing
      • Bibliographic Information
      • Archive
    • International Journal of Epigenetics
      • International Journal of Epigenetics
      • Information for Authors
      • Editorial Policies
      • Editorial Board
      • Aims and Scope
      • Abstracting and Indexing
      • Bibliographic Information
      • Archive
    • Medicine International
      • Medicine International
      • Information for Authors
      • Editorial Policies
      • Editorial Board
      • Aims and Scope
      • Abstracting and Indexing
      • Bibliographic Information
      • Archive
  • Articles
  • Information
    • Information for Authors
    • Information for Reviewers
    • Information for Librarians
    • Information for Advertisers
    • Conferences
  • Language Editing
Spandidos Publications Logo
  • About
    • About Spandidos
    • Aims and Scopes
    • Abstracting and Indexing
    • Editorial Policies
    • Reprints and Permissions
    • Job Opportunities
    • Terms and Conditions
    • Contact
  • Journals
    • All Journals
    • Biomedical Reports
      • Information for Authors
      • Editorial Policies
      • Editorial Board
      • Aims and Scope
      • Abstracting and Indexing
      • Bibliographic Information
      • Archive
    • Experimental and Therapeutic Medicine
      • Information for Authors
      • Editorial Policies
      • Editorial Board
      • Aims and Scope
      • Abstracting and Indexing
      • Bibliographic Information
      • Archive
    • International Journal of Epigenetics
      • Information for Authors
      • Editorial Policies
      • Editorial Board
      • Aims and Scope
      • Abstracting and Indexing
      • Bibliographic Information
      • Archive
    • International Journal of Functional Nutrition
      • Information for Authors
      • Editorial Policies
      • Editorial Board
      • Aims and Scope
      • Abstracting and Indexing
      • Bibliographic Information
      • Archive
    • International Journal of Molecular Medicine
      • Information for Authors
      • Editorial Policies
      • Editorial Board
      • Aims and Scope
      • Abstracting and Indexing
      • Bibliographic Information
      • Archive
    • International Journal of Oncology
      • Information for Authors
      • Editorial Policies
      • Editorial Board
      • Aims and Scope
      • Abstracting and Indexing
      • Bibliographic Information
      • Archive
    • Medicine International
      • Information for Authors
      • Editorial Policies
      • Editorial Board
      • Aims and Scope
      • Abstracting and Indexing
      • Bibliographic Information
      • Archive
    • Molecular and Clinical Oncology
      • Information for Authors
      • Editorial Policies
      • Editorial Board
      • Aims and Scope
      • Abstracting and Indexing
      • Bibliographic Information
      • Archive
    • Molecular Medicine Reports
      • Information for Authors
      • Editorial Policies
      • Editorial Board
      • Aims and Scope
      • Abstracting and Indexing
      • Bibliographic Information
      • Archive
    • Oncology Letters
      • Information for Authors
      • Editorial Policies
      • Editorial Board
      • Aims and Scope
      • Abstracting and Indexing
      • Bibliographic Information
      • Archive
    • Oncology Reports
      • Information for Authors
      • Editorial Policies
      • Editorial Board
      • Aims and Scope
      • Abstracting and Indexing
      • Bibliographic Information
      • Archive
    • World Academy of Sciences Journal
      • Information for Authors
      • Editorial Policies
      • Editorial Board
      • Aims and Scope
      • Abstracting and Indexing
      • Bibliographic Information
      • Archive
  • Articles
  • Information
    • For Authors
    • For Reviewers
    • For Librarians
    • For Advertisers
    • Conferences
  • Language Editing
Login Register Submit
  • This site uses cookies
  • You can change your cookie settings at any time by following the instructions in our Cookie Policy. To find out more, you may read our Privacy Policy.

    I agree
Search articles by DOI, keyword, author or affiliation
Search
Advanced Search
presentation
International Journal of Oncology
Join Editorial Board Propose a Special Issue
Print ISSN: 1019-6439 Online ISSN: 1791-2423
Journal Cover
December-2023 Volume 63 Issue 6

Full Size Image

Cover Legend PDF

Sign up for eToc alerts
Recommend to Library

Journals

International Journal of Molecular Medicine

International Journal of Molecular Medicine

International Journal of Molecular Medicine is an international journal devoted to molecular mechanisms of human disease.

International Journal of Oncology

International Journal of Oncology

International Journal of Oncology is an international journal devoted to oncology research and cancer treatment.

Molecular Medicine Reports

Molecular Medicine Reports

Covers molecular medicine topics such as pharmacology, pathology, genetics, neuroscience, infectious diseases, molecular cardiology, and molecular surgery.

Oncology Reports

Oncology Reports

Oncology Reports is an international journal devoted to fundamental and applied research in Oncology.

Experimental and Therapeutic Medicine

Experimental and Therapeutic Medicine

Experimental and Therapeutic Medicine is an international journal devoted to laboratory and clinical medicine.

Oncology Letters

Oncology Letters

Oncology Letters is an international journal devoted to Experimental and Clinical Oncology.

Biomedical Reports

Biomedical Reports

Explores a wide range of biological and medical fields, including pharmacology, genetics, microbiology, neuroscience, and molecular cardiology.

Molecular and Clinical Oncology

Molecular and Clinical Oncology

International journal addressing all aspects of oncology research, from tumorigenesis and oncogenes to chemotherapy and metastasis.

World Academy of Sciences Journal

World Academy of Sciences Journal

Multidisciplinary open-access journal spanning biochemistry, genetics, neuroscience, environmental health, and synthetic biology.

International Journal of Functional Nutrition

International Journal of Functional Nutrition

Open-access journal combining biochemistry, pharmacology, immunology, and genetics to advance health through functional nutrition.

International Journal of Epigenetics

International Journal of Epigenetics

Publishes open-access research on using epigenetics to advance understanding and treatment of human disease.

Medicine International

Medicine International

An International Open Access Journal Devoted to General Medicine.

Journal Cover
December-2023 Volume 63 Issue 6

Full Size Image

Cover Legend PDF

Sign up for eToc alerts
Recommend to Library

  • Article
  • Citations
    • Cite This Article
    • Download Citation
    • Create Citation Alert
    • Remove Citation Alert
    • Cited By
  • Similar Articles
    • Related Articles (in Spandidos Publications)
    • Similar Articles (Google Scholar)
    • Similar Articles (PubMed)
  • Download PDF
  • Download XML
  • View XML

  • Supplementary Files
    • Supplementary_Data.pdf
Article

Knockdown of lncRNA MALAT1 induces pyroptosis by regulating the miR‑124/SIRT1 axis in cervical cancer cells

  • Authors:
    • Tian Liang
    • Tong Lu
    • Weiwei Jia
    • Runze Li
    • Min Jiang
    • Yu Jiao
    • Yuchen Wang
    • Shanshan Cong
    • Xinyan Jiang
    • Lina Dong
    • Yingyu Zhou
    • Guangmei Zhang
    • Dan Xiao
  • View Affiliations / Copyright

    Affiliations: Department of Obstetrics and Gynaecology, The First Affiliated Hospital of Harbin Medical University, Harbin, Heilongjiang 150081, P.R. China, College of Medical Technology, Qiqihar Medical University, Qiqihar, Heilongjiang 161006, P.R. China, Department of Basic Medicine School, Qiqihar Medical University, Qiqihar, Heilongjiang 161006, P.R. China, School of Medicine and Health, Harbin Institute of Technology, Harbin, Heilongjiang 150001, P.R. China, Department of Psychiatry, Qiqihar Medical University, Qiqihar, Heilongjiang 161006, P.R. China
  • Article Number: 138
    |
    Published online on: November 1, 2023
       https://doi.org/10.3892/ijo.2023.5586
  • Expand metrics +
Metrics: Total Views: 0 (Spandidos Publications: | PMC Statistics: )
Metrics: Total PDF Downloads: 0 (Spandidos Publications: | PMC Statistics: )
Cited By (CrossRef): 0 citations Loading Articles...

This article is mentioned in:



Abstract

The aim of the present study was to elucidate the role and downstream mechanism of long non‑coding RNA (lncRNA) metastasis‑associated lung adenocarcinoma transcript 1 (MALAT1) in the process of cervical cancer cell pyroptosis. The effect of inhibiting lncRNA MALAT1 on cervical cancer cells was determined using primary cells isolated from patients and U14 cervical tumor‑bearing nude mice. The level of lncRNA MALAT1 expression and cell viability were determined for relationship analysis. Pyroptosis was then investigated in HeLa cells with lncRNA MALAT1 knockdown or overexpression with or without lipopolysaccharide (LPS) treatment. Bioinformatics tools were used to identify downstream factors of lncRNA MALAT1, which were subsequently verified by gain‑ or loss‑of‑function analyses in the process of cervical cancer cell pyroptosis. It was observed that the level of lncRNA MALAT1 was markedly higher in cervical carcinoma cells compared with expression in paracarcinoma cells, and knockdown of lncRNA MALAT1 induced cervical cancer cell death through pyroptosis. By contrast, overexpression of lncRNA MALAT1 blocked LPS‑induced pyroptosis. These results, combined with bioinformatics statistical tools, demonstrated that the microRNA (miR)‑124/sirtuin 1 (SIRT1) axis may affect the progression of cervical cancer at least partly by mediating the effect of lncRNA MALAT1 on the pyroptosis of cervical cancer cells. In conclusion, the lncRNA MALAT1/miR‑124/SIRT1 regulatory axis in cervical cancer cells may mediate pyroptosis and may provide potential targets against the progression of cervical cancer.

Introduction

Cervical carcinoma is the most malignant and life-threatening type of cancer in women. Indeed, as the fourth most common malignant tumor worldwide. According to the World Health Organization (WHO), in 2020, there were a total of 604,000 new cases and 342,000 deaths. In 2015, it was estimated that there were 111,000 new cases of cervical cancer in China, with an estimated death toll of ~ 33,800 individuals (1), highlighting the treatment of cervical cancer is of great importance (2,3), and research focused on its pathogenesis and therapeutic targets has generated interest in various fields (4).

Several programmed cell death mechanisms, such as apoptosis, have been investigated as important mechanisms of anticancer defense (4). However, the association between pyroptosis and cancer remains to be further clarified. Pyroptosis is a form of programmed cell death; morphological changes involve cells continuously expanding until the membrane ruptures, resulting in the release of cellular contents, which triggers a strong inflammatory response (5). The specific process of pyroptosis includes stimulation by pathogens, followed by recognition of these signals by intracellular NOD-like receptor (NLR) and activation of caspase-1 through the binding of the adaptor protein apoptosis-associated speck-like protein containing a caspase recruitment domain (ASC) to pro-caspase-1 (6). Subsequently, activated caspase-1 cleaves gasdermin (GSDM) D, thus forming holes in cell membrane and releasing cellular contents, which eventually induces pyroptosis (7,8). In addition, pyroptosis is characterized by the production of activated IL-1β and IL-18, which are released to the extracellular space, causing an inflammatory response (9,10). The expression of NLR protein 3 (NLRP3)-related downstream molecules, including ASC, caspase-1, IL-1β and IL-18, in atherosclerotic plaques is significantly higher compared with that in non-atherosclerotic vessels; the upregulation of their expression levels is closely associated with plaque fragility, suggesting that pyroptosis activation mediates the evolution of atherosclerotic lesions (11). It has also been reported that pyroptosis may contribute to cancer prevention and treatment (12). A study exploring the mechanism of gastric cancer chemotherapy demonstrated that GSDME can convert chemotherapy-induced apoptosis into pyroptosis to achieve therapeutic purposes (13). Additionally, α-naphthoyl-ethyltrimethylammonium represents a potential novel antitumor molecule, as it has been reported to induce pyroptosis of epithelial ovarian cancer cells (14). Based on these studies, it appears that pyroptosis may be of value in the treatment of cancer.

Comprehensive treatment of cervical cancer is mainly based on surgery and radiotherapy, supplemented by chemotherapy in clinical practice (15). Considering the fertility requirements, drug tolerance and side effects of traditional treatments, novel strategies against cervical cancer require further studies on potential molecular targets. Long non-coding RNAs (lncRNAs) are a class of RNA molecules with transcripts >200 nucleotide in length that are usually involved in protein-coding gene regulation at the epigenetic, transcriptional and post-transcriptional levels. Numerous lncRNAs have been reported to be involved in several physiological and pathological mechanisms, particularly malignant tumorigenesis (16). For example, lncRNA plasmacytoma variant translocation 1 is closely associated with myelocytomatosis progression and may represent a therapeutic target (17). lncRNA metastasis-associated lung adenocarcinoma transcript 1 (MALAT1) was initially recognized in non-small cell lung cancer (NSCLC) and is one of the most studied lncRNAs in cancer owing to its high abundance and conservation. For example, MALAT1 suppresses breast cancer metastasis by targeting TEA domain family members (18). In addition, lncRNA MALAT1 can promote tumorigenesis in colorectal, ovarian and gallbladder cancer (19–21). In addition, lncRNA MALAT1 was shown to regulate downstream microRNAs (miRNAs/miRs) by binding complementary sequences, including miR-129-5p, and the miR-129-5p/high mobility group box protein 1 axis, during colon cancer development (22), miR-200a during lung cancer cell proliferation (23) and miR-124, and the miR-124/calpain small subunit 1 axis, in nasopharyngeal carcinoma (24). Although lncRNA MALAT1 serves a crucial role in regulating cancer progression, including cell proliferation, invasion (19) and epithelial-to-mesenchymal transition (25), limited research has been conducted on the role of lncRNA MALAT1 in pyroptosis (26), particularly on cervical tumorigenesis. The present study hypothesized that lncRNA MALAT1 is the key mediator on pyroptosis during cervical cancer, regulating tumor progression. The present study aimed to elucidate the potential mechanism underlying lncRNA MALAT1 during cervical cancer and to offer important insights into pyroptosis.

Materials and methods

Human subjects

A total of 11 patients (age, 48–62 years) with newly diagnosed cervical carcinoma, who received treatment at the First Affiliated Hospital of Harbin Medical University (Harbin, China) between January 2019 and August 2020, were enrolled in the present study. Ethical approval was obtained from the Ethics Committee of the First Affiliated Hospital of Harbin Medical University (approval no. IRB-AF/SC-04/02.0; 11 November 2020); tumor samples were collected from the patients upon written informed consent. Human carcinoma and paracarcinoma tissues (1–5 cm away from carcinoma tissue) were collected for the culture of isolated primary cells.

Animals

The experimental protocols involving animals were approved by the Animal Ethical Care Committee of Qiqihar Medical University (Qiqihar, China; approval no. QMU-AECC-2020-43; 8 May 2020) and complied with the Guide for the Use and Care of Laboratory Animals published by the USA National Institutes of Health (NIH Publication No. 85–23, revised 1996) (27). BALB/c nude female mice (n=10; age, 6 weeks; weight, 18–22 g) were provided by the Animal Center of Qiqihar Medical University and were housed in a dedicated room with a 12-h dark/light cycle, controlled temperature (22±1°C) and constant humidity (55±5%); mice had free access to a standard diet and water. After 1 week of acclimatization, 2×106 U14 mouse cervical carcinoma cells (BeNa Culture Collection; Beijing Beina Chunglian Institute of Biotechnology) were intraperitoneally (i.p.) injected in the C57BL/6 mice to prepare the U14 ascites tumor cells; cells were allowed to grow for 7 days, ensuring the abdominal ascites did not exceed 20% body weight (endpoint weight, 20.3–24.2 g). The abdominal ascites were collected as follows: i) Mice were anesthetized with 150 mg/kg tribromoethanol i.p. (cat. no. M2910; Nanjing Aibei Biotechnology Co., Ltd.) until loss of corneal reflex, muscle tightness and response to skin pinch; ii) the abdomen was swabbed with 75% alcohol, a small incision was made in the center of the skin overlying the peritoneal wall and the skin was firmly pulled to expose the peritoneal wall; iii) i) a 25 G needle was inserted into the peritoneal membrane, avoiding inserting needle into intestine or bladder, and 5 ml saline was injected into the peritoneal cavity; iv) the abdomen was massaged for approximately 10–15 sec, then the needle was withdrawn slowly; v) using one hand, the fluid was pushed to one side of the peritoneum and, with the other hand, the needle was inserted into the side of cavity with plenty of fluid and as much of the fluid as possible was withdrawn from the peritoneum; vi) the needle was removed, the contents of the syringe were dispensed into a centrifuge tube on ice, which was then centrifuged at 4°C, 183 × g for 5 min to collect cell pellet; vii) the U14 ascites tumor cells were resuspended and passaged for 10 days. The U14 cells were cultured in RPMI-1640 medium (Gibco; Thermo Fishers Scientific, Inc.) supplemented with 10% fetal bovine serum (FBS; Gibco; Thermo Fisher Scientific, Inc.) and 1% penicillin-streptomycin (Gibco; Thermo Fisher Scientific, Inc.) at 37°C in a humidified atmosphere containing 5% CO2. Following collection of ascetic fluid the mice were euthanized with pentobarbital sodium (100 mg/kg; i.p.).

The U14 cervical cells were subsequently divided into two groups and transfected as follows: i) Short hairpin (sh)RNA negative control (sh-Control) and ii) shRNA against lncRNA MALAT1 (sh-MALAT1). The effectiveness of transfection was confirmed as shown in Fig. S1. The tumor cell density was adjusted to 1×107 cells/ml using normal saline. The right subaxillary skin of the mice was disinfected and inoculated with 0.2 ml U14 cervical cancer cell suspension for the establishment of 20 nude mice bearing U14 cervical tumor xenografts (n=10 mice/group). After 4 weeks, the maximum tumor diameter was 14 mm; tumors were excised after euthanasia using 100 mg/kg pentobarbital injection. The tumor volume was calculated as the follows: Tumor volume=(length × width2)/2. The tumor index included tumor diameter (range, 0.7–1.4 cm), volume (range. 0.1–0.726 cm3) and weight (range, 0.12–0.62 g).

Isolated primary cell culture

Carcinoma and paracarcinoma tissues were isolated from four patients with cervical cancer and prepared for culture according to the following steps: i) Tissue block was placed into a pre-cooled sterile culture medium on ice at room temperature for 5 min; ii) tissue was were washed at room temperature with non-FBS-containing DMEM for 3 times under and cut; iii) tissue was enzymatically dissociated by the addition of 0.05% trypsin-EDTA for overnight at 4°C; iv) rinsed with 0.2% collagenase I for 10 min and collected the cell supernatant at room temperature v) repeated the step iv until none tissue coarse left; v) cell supernatant was filtered with 100 µm mesh filter and centrifuged at 183 × g for 10 min at 4°C, and the supernatant was discarded; viii) the cell pellet was resuspended in fresh culture medium; and ix) cells were incubated overnight at 37°C in a humidified air atmosphere containing 5% CO2; x) Upon attainment of dense culture (after 2–3 weeks of primary culture), cells were passaged by mechanical dissociation via trituration with a Pasteur pipet, and transferred into separated culture medium containing plasks at room temperature (28). The culture medium used was DMEM with high glucose containing 5% FBS (Gibco; Thermo Fisher Scientific, Inc.), 1% antibiotics and HEPES (10 mM). The viability of primary cervical cancer cells was evaluated by trypan blue assay; the number of live cells was >70%.

HeLa cell culture

The HeLa cervical cancer cell line was obtained from Shanghai Institutes for Biological Sciences and was cultured in RPMI-1640 medium (Thermo Fisher Scientific, Inc.) supplied with 10% FBS and 1% penicillin/streptomycin (100 µg/ml) in 5% CO2 at 37°C.

Lipopolysaccharide (LPS) treatment

Before treatment, cells (1×106 cells/ml) were seeded and serum-starved with FBS-free restriction treatment medium overnight, according to the study by Qiu et al (29). LPS (Beijing Solarbio Science & Technology Co., Ltd.) dissolved in sterile deionized water was used at a final cell culture concentration of 1 µg/ml and cells were incubated for 24 h in 5% CO2 at 37°C (28).

Cell transfection

Isolated primary cervical carcinoma cells from human patients, U14 and HeLa cells were seeded into 6-well plates at a density of 2×106 cells/well. When the confluence reached 80%, the cells were incubated in serum-free medium for 24 h before transfection. Transfection was performed using Lipofectamine™ 2000 (Invitrogen; Thermo Fisher Scientific, Inc.) according to the manufacturer's instructions. Lentiviral particles (Shanghai GenePharma Co., Ltd.) containing the specific shRNAs (100 nM) for sh-Control (5′-GGGUGAACUCACGUCAGAA-3′), sh-MALAT1-1 (5′-CACAGGGAAAGCGAGUGGUUGGU-3′) and sh-MALAT1-2) (5′-GACAGGUAUCUCUUCGUUAUC-3′) were transduced into the cells for 12 h, and fresh medium was then changed for subsequent 48 h culture in 5% CO2 at 37°C. The interference efficiency was detected by reverse transcription-quantitative PCR (RT-qPCR). Similarly, sirtuin 1 (SIRT1) shRNA (5′-TGCGGGAATCCAAAGGATAATTTTCAAGAGAAATTATCCTTTGGATTCCCGCTTTTTC-3′) and sh-Control (5′-TGCAACAAGATGAAGAGCACCAATTCAAGAGATGGTGCTCTTCATCTTGTTGTTTTTTC-3′) were also purchased from Shanghai GenePharma Co., Ltd. and used to transfect cells as aforementioned.

The MALAT1 overexpression plasmid (pcDNA3.1- MALAT1; NCBI accession: NR_002819.4, nucleotides 3,207-8,411 bp) was constructed as previously described (26,27). The MALAT1-vector plasmid and the empty vector plasmid were purchased from Shanghai GenePharma Co., Ltd. A total of 50 ng/ml plasmid was transfected into cells using Lipofectamine® 2000 Transfection Reagent (Beijing Solarbio Science & Technology Co., Ltd.) according to the manufacturer's instructions. miR-124 mimics (50 nM) and negative control (NC; 50 nM) were transfected into cells using X-treme GENE reagent (Invitrogen; Thermo Fisher Scientific, Inc.) at 37°C. The sequences of the miR-124 mimics were as follows: Sense 5′-UAAGGCACGCGGUGAAUGCC-3′ and anti-sense 5′-CAUUCACCGCGUGCCUUAUU-3′. The sequences of the negative controls were as follows: Sense 5′-UUCUCCGAACGUGUCACGUTT-3′ and anti-sense 5′-ACGUGACACGUUCGGAGAATT-3′. After 6 h transfection, the medium was replaced with normal growth medium, and total RNA and protein were extracted at 24 h post-transfection.

RT-qPCR

Total RNA was extracted from cells using TRIzol® (Invitrogen; Thermo Fisher Scientific, Inc.). cDNA synthesis was performed using a High-Capacity cDNA Reverse Transcription Kit (Applied Biosystems; Thermo Fisher Scientific, Inc.) according to the manufacturer's instructions. The levels of lncRNA MALAT1, miR-124, SIRT1, NLRP3, caspase-1 and ASC were determined by the SYBR Green I (Roche Diagnostics) incorporation method using an ABI 7500 Fast Real-Time PCR System (Applied Biosystems; Thermo Fisher Scientific, Inc.). The thermocycling conditions were as follows: Initial denaturation for 30 sec at 95°C; followed by 40 cycles of 5 sec at 95°C and 30 sec at 60°C. GAPDH was used as the internal control for lncRNA MALAT1, SIRT1, NLRP3, caspase-1 and ASC; U6 was used as the internal control for miR-124. The primer sequences are shown in Table I. The relative expression levels were calculated using the 2−ΔΔCq method (30).

Table I.

Primer sequences used for reverse transcription-quantitative PCR.

Table I.

Primer sequences used for reverse transcription-quantitative PCR.

GenePrimer sequence (5′→3′)
lncRNA MALAT1F: TGAGTCGAGCTCTGCCAAGTCCTGGAGAAATAGTAG
R: AGTCATGGGCCCTGAAGACAGATTAGTAAAAGCA
NLRP3F: GAT CTTCGCTGCGATCAACA
R: GGGATTCGAAACACGTGCATTA
Caspase-1F: GCCTGTTCCTGTGATGT GGAG
R: TGCCCACAGACATTCATACAGTTTC
ASCF: CTGACGGATGAGCAGTACCA
R: CAGATGATTTGGTGGGATT
SIRT1F: GUAUUGCUGAACAGAUGGAUU
R: UCCAUCUGUUCAGCAAUACUU
GAPDHF: CCTGCACCACCAACTGCTTA
R: -GGCCATCCACAGTCTT CTGAG
miRNA-124F: UUAAGGCACGCGGUGAAUGC
R: CAGTGCGTGTCGTGTCGTGGAT
U6F: 5′-GCTTCGGCAGCACATATACTAAAAT
R: 5′-CGCTTCACGAATTTGCGTGTCAT

[i] ASC, apoptosis-associated speck-like protein containing a caspase recruitment domain; F, forward; lncRNA, long non-coding RNA; MALAT1, metastasis-associated lung adenocarcinoma transcript 1; NLRP3, NOD-like receptor protein 3; R, reverse; SIRT1, sirtuin 1.

Western blotting

Total protein for western blot analysis was extracted and dissolved in RIPA buffer (Beijing Solarbio Science & Technology Co., Ltd.) with protease inhibitors (Sigma-Aldrich; Merck KGaA). The BCA method (Beyotime Institute of Biotechnology) was used to quantify the protein concentration. Proteins (80 µg/15 µl into each well) were separated by 10% SDS-PAGE and then transferred to a nitrocellulose membrane. The membranes were blocked with 5% skimmed milk for 2 h at room temperature, then incubated with primary antibodies against SIRT1 (1:1,000, Abcam, Catalog No. ab110304), NLRP3 (dilution at 1:1,000, Abcam, Catalog No. ab263899), caspase-1 (dilution at 1:1,000, Abcam, Catalog No. ab207802), cleaved caspase-1 (dilution at 1:1,000, Cell Signaling Technology, Inc. Catalog No. 89332), ASC (dilution at 1:1,000, Abcam, Catalog No. ab283684) and GAPDH (dilution at 1:500, OriGene Technologies, Inc. Catalog No. TA802519) at 4°C for 12 h. The membranes were then incubated with FITC-conjugated goat anti-rabbit (1:10,000, Invitrogen; Thermo Fisher Scientific, Inc. catalog No. A-11008) or goat anti-mouse secondary antibody (dilution at 1:10,000, Invitrogen; Thermo Fisher Scientific, Inc. Catalog No. A-11001) was incubated for 2 h at room temperature in the dark. Odyssey Infrared Imaging System (LI-COR Biosciences) and its analysis software (Odyssey version 3.0) were used to calculate the relative expression level compared with the internal control (GAPDH).

ELISA

IL-1β and IL-18 in cell culture medium were determined using Human IL-1β (Interleukin 1 Beta) ELISA Kit (Cat. No. E-EL-H0149) and Human IL-18 (Interleukin 18) ELISA Kit (Cat. No. E-EL-H0253), respectively, from Elabscience Biotechnology, Inc., following the manufacturer's instructions.

Immunofluorescence staining

Hela cells (seeding density of 70% were fixed with 4% paraformaldehyde solution (Beyotime Institute of Biotechnology) for 30 min at room temperature and permeabilized with 0.4% Triton X-100 (Beyotime Institute of Biotechnology; catalog No. P0096-100 ml) for 30 min at room temperature. After 2-h blocking with goat serum (Beyotime Institute of Biotechnology, Catalog No. C0265) at room temperature, cells were then incubated with anti-NLRP3 (1:100; Abcam, Catalog No. ab263899) antibody at 4°C for 24 h followed by incubation with FITC-labeled goat anti-rabbit immunoglobulin G (1:500; Invitrogen; Thermo Fisher Scientific, Inc. Catalog No. A16118) in the dark for 2 h at room temperature. DAPI (1 µg/ml; Beyotime Institute of Biotechnology) was used for nuclear staining; cells were incubated at room temperature in the dark. Conventional fluorescence microscopy (Nikon Corporation) was used for image capturing, and images were analyzed at ×200 magnification. Three complete and non-overlapping views were randomly selected, and the mean optical density under each view were measured as manufacture of Image-pro plus (version 6.0).

TUNEL staining assay

Cell death was assessed using a TUNEL assay kit (Beijing Solarbio Science & Technology Co., Ltd.) in accordance with the manufacturer's instructions. Cells were stained with DAPI for nuclear staining, and three complete and non-overlapping views were randomly selected for examination under an Olympus IX51 fluorescence microscope (Olympus Corporation) at ×100 magnification.

Measurement of caspase activity

Cell lysate (200 ml) was used for caspase activity detection using Caspase-1 Activity Assay kit (cat. no. C1101; Beyotime Institute of Biotechnology), Caspase-4 Activity Assay kit (cat. no. C1121; Beyotime Institute of Biotechnology) and Caspase-5 Colorimetric Analysis kit (cat. no. 55R-1283; AmyJet Scientific Inc.). Briefly, cells were collected with 50 µl of ice-cold lysis buffer for 1 h. Then, caspase activities were detected by spectrophotometer at A405 nm according to the manufacturer's instructions.

Bioinformatics analysis

Online bioinformatics tools for lncRNAs, including LncACTdb (http://www.bio-bigdata.net/LncACTdb; version 3.0/Sep. 2021), NPInter (http://bigdata.ibp.ac.cn/npinter; version 4.0/Sep. 2019) and LncBase (http://www.microrna.gr/LncBase; version 3.0/2019) were used to predict putative target miRNAs of lncRNA MALAT1. A Venn diagram was used to search for targets withing the intersections among these databases. Bioinformatic tools for miRNAs and its potential mRNA targets were also used, including starBase (https://starbase.sysu.edu.cn/starbase2/index.php; version 2.0/Sep. 2013), TargetScan (http://www.targetscan.org; version 7.2/March 2018) and miRDB (http://mirdb.org/miRDB; version 6.0/June 2019).

For predicting the downstream target mRNAs of selected miRNAs, first a Venn diagram was used to identify possible candidates among the aforementioned databases. Furthermore, a literature search of the PubMed database (PMID: 33040786; PMID: 29844574; PMID: 33061806; PMID: 32232409; PMID: 34369271) with the key words ‘pyroptosis and cervical cancer’ was used to review possible regulators reported in previous studies. Finally, SIRT1 from bioinformatic databases and literature searches was identified as a potential target of miR-124 and selected for further examination in the present study.

RNA immunoprecipitation (RIP)

The binding of lncRNA MALAT1 to NLRP3 was detected with a Magna RIP™ RNA-Binding Protein Immunoprecipitation kit (EMD Millipore corp., 17–700). Hela cells (1–3×107 cells from manufacture, were washed with pre-cooled PBS and lysed with RIPA lysis buffer (Beyotime Institute of Biotechnology) in an ice bath for 5 min. The supernatant was collected after centrifugation at 20,000 × g for 10 min at 4°C. An aliquot of the cell extract was used as the input. Cell extract was incubated with rabbit antibody against NLRP3 (1:100; Abcam) at room temperature for 30 min for co-precipitation. A rabbit anti-human IgG (cat. no. ab109489; 1:100; Abcam) was used as the negative control with a volume of 1 ml at room temperature for 30 min. Samples were shaken to the bottom and placed on a magnetic seat in an ice bath, and the supernatant was discarded after 1 min. Then, 1 ml NT-2 was added and the beads were shaken vigorously to mix. After 5-time centrifugate (5,000 × g, 15 sec at 4°C) and washing with RIP Wash Buffer, the precipitate was collected and used as the sample. RNA was extracted after digestion by proteinase K at 55°C for subsequent analysis. lncRNA MALAT1 content in immunoprecipitated RNA was quantified by RT-qPCR and present as relative RNA level compared with IgG IP.

Cell morphology

After transfection and/or LPS treatment, HeLa cells were incubated for 24 h in a standard CO2 incubator, and images were obtained with an inverted phase contrast microscope (Olympus Corporation) to observe and record the morphology of the cells.

Cell viability assay

Primary isolated cervical carcinoma cells from human patients (104 cells/well) and HeLa cells (104 cells/well) were seeded in a 96-well plate. After 24 h transfection and/or LPS treatment, Cell Counting Kit-8 reagent (Nanjing Jiancheng Bioengineering Institute) was added each well (10 µl/well) and incubated for 4 h at 37°C. The optical density value at 450 nm was determined with a Bio-Rad 680 microplate reader (Bio-Rad Laboratories, Inc.).

Cell counting assay

Trypan blue staining (Beijing Solarbio Science & Technology Co., Ltd.) was used for cell counting. Primary isolated cervical carcinoma cells (and Hela cells (both 1×106 cells/ml) were resuspended and mixed with 0.1% trypan blue at room temperature for 5 min. Cells were counted using a Countless II FL automated cell counter (Invitrogen; Thermo Fisher Scientific, Inc.) and the ratio of living cells vs. dead cells was analyzed.

Statistical analysis

Data were analyzed using GraphPad Prism 5.0 software (GraphPad Software, Inc.). Data are presented as the mean ± standard error of the mean. All experiments were repeated three times. Statistical comparisons between two groups were performed by Student's t-test (paired t-test for the matched sample data and unpaired t-test for comparisons of two groups). One- or two-way ANOVA followed by Tukey's post hoc test was used for multiple comparisons. Association analyses were assessed by the linear regression index (r2) (31). P<0.05 was considered to indicate a statistically significant difference.

Results

lncRNA MALAT1 is positively related with cervical tumor growth and negatively associated with cell death

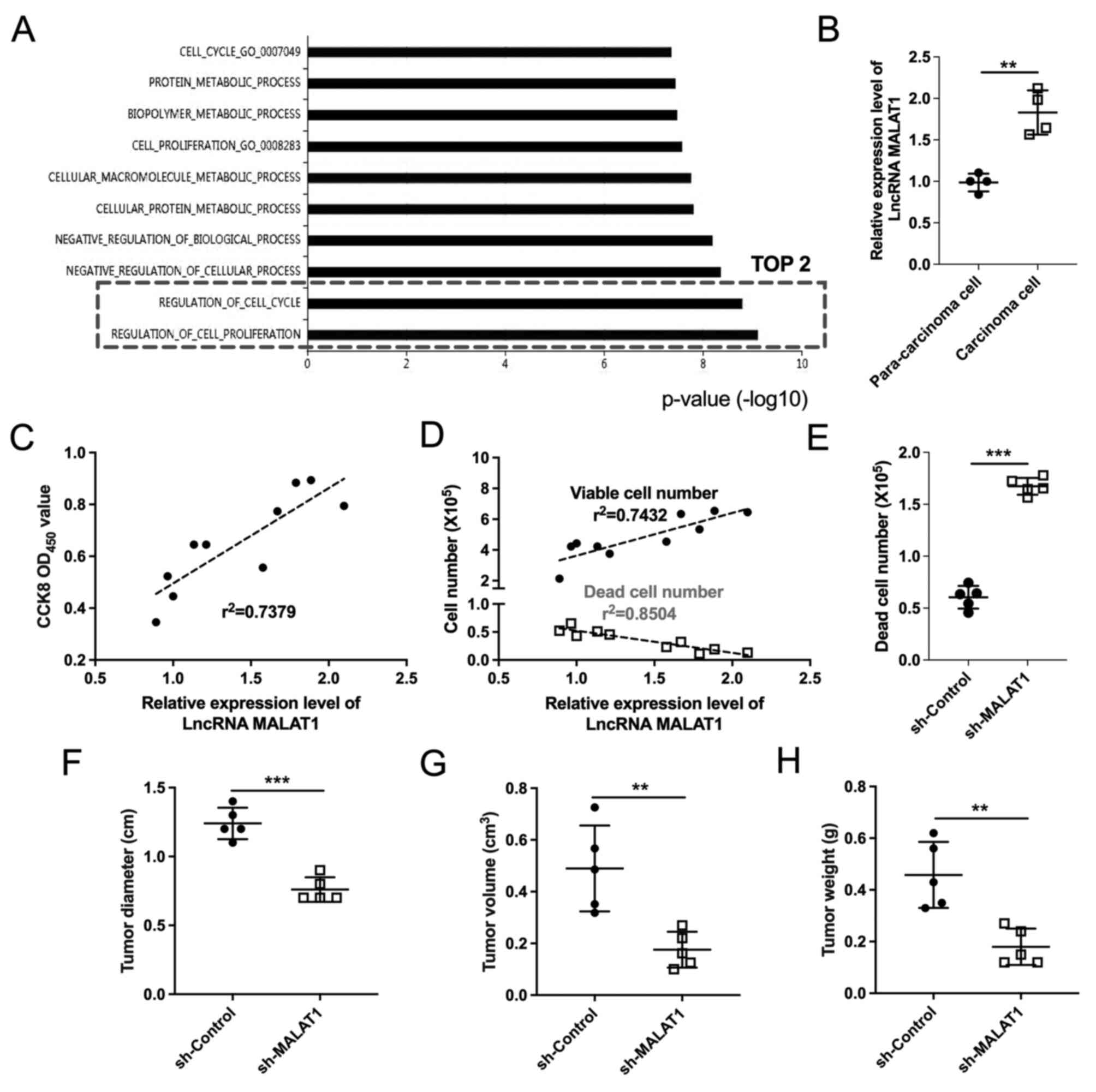
To clarify the function of lncRNA MALAT1 in cervical carcinoma, insight into its biological process from Gene Ontology (GO) analysis was gained by LncACTdb database. The top two GO term enrichment for lncRNA MALAT1 are ‘regulation of cell proliferation’ and ‘regulation of cell cycle’ (Fig. 1A), which may be associated with cervical tumor progression. Thus, the present study aimed to determine the effect of lncRNA MALAT1 on cervical cancer cell viability. Initially, primary cells were isolated from paracarcinoma and carcinoma tissues of patients with cervical cancer and cultures were established to compare the differential expression of lncRNA MALAT1 in vitro. The expression level of lncRNA MALAT1 was significantly increased in cervical carcinoma cells compared with the paracarcinoma cells (Fig. 1B). Additionally, a positive association was found between lncRNA MALAT1 levels and cell viability, as well as with live cell number, whereas the opposite was observed with the number of dead cells (Fig. 1C and D). These results suggested that lncRNA MALAT1 is positively associated with cervical cancer cell viability, and the loss of lncRNA MALAT1 may exert an inhibitory effect on the development of cervical cancer. To demonstrate this hypothesis, lncRNA MALAT1 was knocked down with sh-MALAT1 in isolated primary cervical carcinoma cells and in U14 cervical cancer cells (Fig. S1A and B, respectively). Knockdown of lncRNA MALAT1 induced a marked increase in primary cervical carcinoma cell death in vitro (Fig. 1E) and also led to a decrease in in vivo tumor diameter, volume, and weight (Fig. 1F-H). These results suggested that specific knockdown of lncRNA MALAT1 may function as a suppressor of cervical cancer cells through mechanisms that remain to be identified.

Figure 1.

LncRNA MALAT1 expression is associated with cervical cancer progression. (A) Gene Ontology analysis identified the top 10 biological processes associated with lncRNA MALAT1. (B) lncRNA MALAT1 expression levels in primary cells isolated from paracarcinoma and carcinoma tissues were determined by reverse transcription-quantitative PCR. n=4 tissue samples/group; ***P<0.001. (C-E) Primary cells were isolated from human cervical carcinoma tissues and examined for viability and cell death. (C) Cell viability was determined by CCK-8 assay (n=10). (D) Viable and dead cell numbers were determined by trypan blue staining assay (n=10). (E) Number of dead cells was determined in the sh-Control and sh-MALAT1 transfection groups. n=5; ***P<0.001. (F) Tumor diameter (range, 0.7–1.4 cm), (G) volume (range, 0.1–0.726 cm3) and (H) weight (range, 0.12–0.62 g) were determined in each group. n=5 mice/group; **P<0.01, ***P<0.001. CCK-8, Cell Counting Kit-8; lncRNA, long non-coding RNA; MALAT1, metastasis-associated lung adenocarcinoma transcript 1; OD, optical density; sh, short hairpin.

In addition, lncRNA MALAT1 was overexpressed in isolated primary cervical carcinoma cells for in-depth exploration in vitro (Fig. S1C). Increased lncRNA MALAT1 expression promoted cell viability of cervical cancer cells with no significant change in cell deaths (Fig. S2), which suggested the potential of lncRNA MALAT1 overexpression on promoting cervical cancer growth.

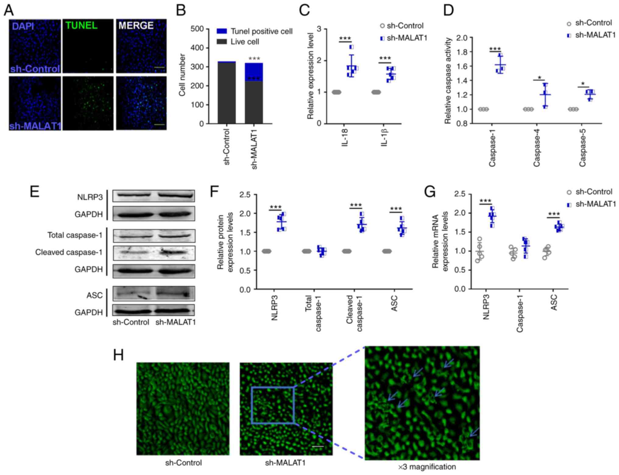
Subsequent in vitro experiments were performed to further investigate the aforementioned effect of MALAT1 knockdown on cell death in HeLa cells (Fig. S1D). After transfection with sh-MALAT1, HeLa cervical cancer cells exhibited an increase in the number of TUNEL-positive cells (Fig. 2A and B) and increased levels of IL-18 and IL-1β in the culture medium (Fig. 2C). Thus, it was hypothesized that pyroptosis may have occurred in HeLa cells following knockdown of lncRNA MALAT1 expression. Thus, the present study examined the activity of pyroptosis-related caspases, the expression levels of NLRP3, caspase-1 and ASC, and examined changes in cell morphology following sh-MALAT1 transfection. It was observed that downregulated lncRNA MALAT1 markedly increased caspase-1 activity (Fig. 2D), increased protein (Fig. 2E and F) and mRNA (Fig. 2G) expression levels of NLRP3, cleaved caspase-1 and ASC (Fig. 2E-G), and increased the number of cells exhibiting morphological evidence of membrane rupture (Fig. 2H). These changes may eventually lead cervical cancer cells to undergo pyroptosis.

Figure 2.

Downregulation of lncRNA MALAT1 induces the pyroptosis of HeLa cervical cancer cells. (A) Representative images of the TUNEL-staining assay (scale bar, 50 µm) and (B) statistical analysis was performed to detect the number of living and dead cells. n=3; ***P<0.001. (C) ELISA kits were used to determine the levels of IL-18 and IL-1β in the culture medium of transfected HeLa cells. n=5; ***P<0.001. (D) The activities of caspase-1, caspase-4 and caspase-5 were determined with a caspase assay kit. n=3; *P<0.05, ***P<0.001. (E and F) Protein and (G) mRNA expression levels of pyroptosis-related factors, NLRP3, caspase 1 and ASC, were determined by western blotting and reverse transcription-quantitative PCR, respectively. n=5; ***P<0.001. (H) Cell morphology was observed by inverted phase contrast microscopy; blue arrows show the morphological changes. Scale bar, 50 µm; three-fold magnification is shown on the right. ASC, apoptosis-associated speck-like protein containing a caspase recruitment domain; MALAT1, metastasis-associated lung adenocarcinoma transcript 1; NLRP3, NOD-like receptor protein 3.

Taken together, these results indicated that the reduction of lncRNA MALAT1 expression may inhibit cervical cancer cell viability by inducing pyroptosis.

Overexpression of lncRNA MALAT1 protects HeLa cells from LPS-induced pyroptosis

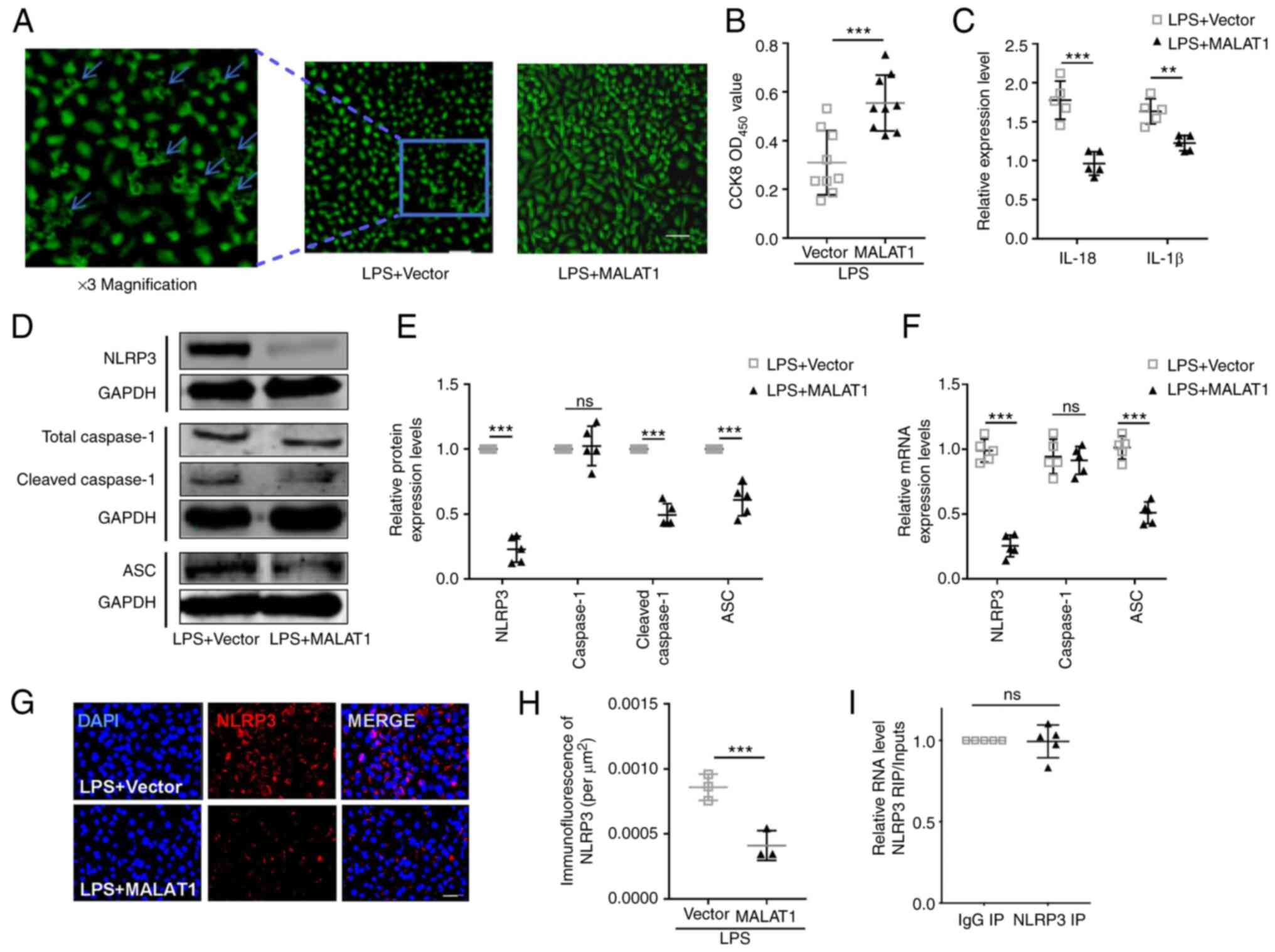
To explore the effects of lncRNA MALAT1 on cervical cancer cells against pyroptosis, lncRNA MALAT1 was overexpressed in LPS-treated HeLa cells; confirmation of successful overexpression vector transfection was first confirmed in untreated HeLa cells (Fig. S1E). LPS treatment is generally used as a pyroptosis stimulus, which induces typical pyroptotic characteristics, including cell morphology (inflammasome-mediated membrane holes and cell swelling), decreased cell viability and increased levels of inflammatory factors (IL-1β and IL-18), as well as increased expression levels of NLRP3, cleaved caspase-1 and ASC upregulation according to previous studies (29,30). In the current study, lncRNA MALAT1 was overexpressed in LPS-treated cells, which led to a noticeable decrease in the number of swollen cells (Fig. 3A), an increase in HeLa cell viability (Fig. 3B) and downregulated levels of IL-1β and IL-18 (Fig. 3C), in addition to decreased protein expression levels of NLRP3, cleaved caspase-1 and ASC (Fig. 3D-F). The results suggested that lncRNA MALAT1 may block the development of pyroptosis in LPS-treated HeLa cells.

Figure 3.

Upregulation of lncRNA MALAT1 blocks the effect of LPS on HeLa cervical cancer cell pyroptosis. (A) Morphological changes (blue arrows) in Hela cells were used to assess cell pyroptosis by phase contrast microscopy. Scale bar, 50 µm Three-fold magnification is shown on the left for better clarification. (B) Hela cell viability was determined by CCK-8 assay. n=5; ***P<0.001. (C) ELISA kits were used to determine the levels of IL-18 and IL-1β in the culture medium. n=5; **P<0.01, ***P<0.001. (D and E) Protein and (F) mRNA expression levels of pyroptotic factors, including NLRP3, caspase-1 and ASC, were detected by western blotting and reverse transcription-quantitative PCR, respectively. n=5; **P<0.01, ***P<0.001. (G) Representative images and (H) statistical analysis of NLRP3 immunofluorescence; scale bar, 20 µm. n=5; ***P<0.001. (I) RNA immunoprecipitation analysis was used to determine the regulatory association between lncRNA MALAT1 and NLRP3; n=3. ASC, apoptosis-associated speck-like protein containing a caspase recruitment domain; CCK-8, Cell Counting Kit-8; IP, immunoprecipitation; lncRNA, long non-coding RNA; LPS, lipopolysaccharide; MALAT1, metastasis-associated lung adenocarcinoma transcript 1; NLRP3, NOD-like receptor protein 3; ns, not significant; OD, optical density.

Based on these data, it was concluded that lncRNA MALAT1 may affect the progression of cervical cancer, at least in part through the regulation of pyroptosis. However, the mechanism by which lncRNA MALAT1 initiates pyroptosis remains unclear, including whether lncRNA MALAT1 directly interacts with pyroptotic factors, such as NLRP3, or interferes with them at the post-transcriptional level. NLRP3 is generally recognized to initiate pyroptosis (31), thus, it was proposed that lncRNA MALAT1 may directly affect the expression of NLRP3 as a transcriptional factor. Immunofluorescent staining of NLRP3 showed a downregulated expression in MALAT1 overexpressed cell under the condition of LPS treatment (Fig. 3G and H). RIP assays were performed in HeLa cells to verify whether there is a direct interaction between lncRNA MALAT1 and NLRP3. Unexpectedly, no significant difference was identified in the RIP analysis for an lncRNA MALAT1/NLRP3 regulatory axis (Fig. 3I).

lncRNA MALAT1 affects the miR-124/SIRT1 axis in LPS-treated cervical cancer cells

To explore the downstream target of lncRNA MALAT1 in regulating the pyroptotic process in cervical cancer cells, bioinformatics tools, Venn diagrams and literature searches using the key words ‘pyroptosis and cervical cancer’ were used. According to the results from three bioinformatics predictive databases (LncACTdb, NPInter and LncBase) and a Venn diagram, which was used to search for the intersection among the results of these databases, five potential targets of lncRNA MALAT1 were identified, including miR-25-3p, miR-92b-3p, miR96-5p, miR-124 and miR-1 (Fig. 4A).

Figure 4.

lncRNA MALAT1 alters the expression levels of miR-124/SIRT1 in cervical tumor cell during pyroptosis. (A) Bioinformatics prediction analyses (LncACTdb, NPInter and LncRNABase) of lncRNAs and a Venn diagram were used to identify the possible downstream miRNA targets of lncRNA MALATA1. (B) Expression levels of the five miRNA candidates identified from the intersection of (A) were then detected by RT-qPCR in HeLa cells treated with or without LPS. n=5; *P<0.05, ***P<0.001. (C) The levels of miR-124 was determined by RT-qPCR. n=5; ***P<0.001. The expression levels of SIRT1 (D) protein and (E) mRNA were detected by western blotting and RT-qPCR, respectively. n=5; ***P<0.001. The expression levels of SIRT1 (F) protein and (G) mRNA were detected by western blotting and RT-qPCR, respectively. n=5; ***P<0.001. lncRNA, long non-coding RNA; LPS, lipopolysaccharide; MALAT1, metastasis-associated lung adenocarcinoma transcript 1; miR/miRNA, microRNA; RT-qPCR, reverse transcription-quantitative PCR; SIRT1, sirtuin 1.

RT-qPCR was then performed to determine miRNA expression levels and to investigate if these molecules serve a role in lncRNA MALAT1-regulated pyroptosis in HeLa cells. The level of miR-124 exhibited the most significant alteration after LPS treatment (Fig. 4B); in addition, knockdown and overexpression of lncRNA MALAT1 resulted in significant increase and decrease of miR-124 expression levels, respectively (Fig. 4C). These data suggested that miR-124 may be a downstream target of lncRNA MALAT1, particularly in pyroptosis.

Apart from lncRNA MALAT1, other putative targets of miR-124 were investigated; three bioinformatics prediction tools (starBase, TargetScan and miRDB) were used alongside a Venn diagram. A total of 82 potential targets of miR-124 were identified with the result of PubMed database search (using the key words ‘pyroptosis and cervical cancer’). A previous study demonstrated the involvement of SIRT1 during pyroptosis, suggesting SIRT1 could therefore be a target for the effective treatment of cervical cancer (32) (Fig. S3A). Therefore, SIRT1 was selected as a potential target of miR-124 (Fig. S3).

miR-124/SIRT1 mediates the effect of lncRNA MALAT1 on pyroptotic progression of HeLa cervical cancer cells

To investigate the potential target of lncRNA MALAT1 during pyroptosis, subsequent experiments were divided into two parts: i) Verification the direct interaction between miR-124 and SIRT1, and ii) SIRT1 mediating the function of lncRNA MALAT1 in LPS-treated HeLa cells.

For the first part, the aim was to verify whether miR-124 mediated the effects of lncRNA MALAT1 on pyroptosis. Thus, cells were co-transfected with lncRNA MALAT1 overexpression vector with miR-124 mimics, attempting to disturb the function of lncRNA MALAT1. After the determination of transfection efficiency of miR-124 mimics in non-treated HeLa cells (Fig. S4) and lncRNA MALAT1 co-transfected HeLa cells (Fig. 5A), overexpression of miR-124, compared to its NC group, led to a decrease in the level of lncRNA MALAT1 expression (Fig. 5B). Additionally, the overexpression of miR-124 also concurrently decreased the activity of HeLa cells (Fig. 5C). Our previous findings suggested that lncRNA MALAT1 could ‘protect’ HeLa cells against pyroptotic damage induced by LPS. However, in this context, we discovered that miR-124 counteracted this ability of lncRNA MALAT1, evidenced by a subsequent increase in the expression of inflammatory factors IL-1β and IL-18 (Fig. 5D), promoted death of HeLa cells, and reduced number of viable HeLa cells (Fig. 5E and F). Further examination of pyroptotic factors NLRP3, ASC, and cleaved caspase 1 confirmed that miR-124 inhibited lncRNA MALAT1's ability to protect HeLa cells against pyroptosis induced by LPS stimulation (Fig. 5G-I).

Figure 5.

miR-124 mediates the regulation of lncRNA MALAT1 on HeLa cervical cancer cell pyroptosis. RT-qPCR was performed to determine the expression levels of (A) miR-124 and (B) lncRNA MALAT1 in LPS-treated HeLa cells. n=5; ***P<0.001. (C) Cell viability was detected by CCK-8 assay. n=5; ***P<0.001. (D) ELISA kits were used to determine the levels of IL-18 and IL-1β in the culture medium. n=5; **P<0.01, ***P<0.001. Trypan blue analysis was used to facilitate the detection of (E) viable and (F) dead cells. n=5; ***P<0.001. (G and H) Western blotting and (I) RT-qPCR were performed to detect the protein and mRNA expression levels, respectively, of pyroptotic factors, including NLRP3, caspase-1, cleaved caspase-1 and ASC. n=5; ***P<0.001. ASC, apoptosis-associated speck-like protein containing a caspase recruitment domain; CCK-8, Cell Counting Kit-8; lncRNA, long non-coding RNA; LPS, lipopolysaccharide; MALAT1, metastasis associated lung adenocarcinoma transcript 1; miR, microRNA; NLRP3, NOD-like receptor protein 3; OD, optical density; RT-qPCR, reverse transcription-quantitative PCR.

For the second part, experiments were conducted to verify whether SIRT1 underlies the function of lncRNA MALAT1 on pyroptosis. HeLa cells were co-transfected with lncRNA MALAT1 overexpression vector and sh-SIRT1 or its NC (Figs. S5A and 5B). Transfection of sh-SIRT1 functioned as an antagonist against lncRNA MALAT1, abolishing the protective effects of lncRNA MALAT1 in HeLa cells from LPS, including reducing viable HeLa cells (Fig. 6C and D), increasing death number of HeLa cells (Fig. 6E). Transfection of sh-SIRT1 elevated inflammatory factors IL-1β and IL-18 (Fig. 6F) and pyroptotic factors NLRP3, ASC, and cleaved caspase 1 (Fig. 6G-I). Taken together, these results demonstrated the regulatory effect of the lncRNA MALAT1/miR-124/SIRT1 axis on cervical cancer cell pyroptosis.

Figure 6.

SIRT1 is a downstream effector of MALAT1 in HeLa cervical cancer cell pyroptosis. (A) Western blotting and (B) RT-qPCR were performed to determine the SIRT1 protein and mRNA expression levels, respectively, in LPS-treated HeLa cells. n=5; ***P<0.001. (C) Cell viability was detected by CCK-8 assay (n=5 in each group). ***P<0.001. (D) ELISA kits were used to determine the levels of IL-18 and IL-1β in the culture medium (n=5 in each group). ***P<0.001. (E and F) Cell numbers were detected by Trypan Blue analysis (n=5 in each group). *P<0.05, **P<0.01, ***P<0.001. (G-I) RT-qPCR and western blotting were performed to detect the mRNA and protein levels of pyroptotic factors, including NOD-like receptor protein 3, caspase-1, cleaved caspase-1 and apoptosis-associated speck-like protein containing a caspase recruitment domain (n=5). ***P<0.001. CCK-8, Cell Counting Kit-8; LPS, lipopolysaccharide; MALAT1, metastasis-associated lung adenocarcinoma transcript 1; OD, optical density; SIRT1, sirtuin 1; RT-qPCR, reverse transcription-quantitative PCR.

Discussion

Although improvements have been made in terms of cervical cancer treatment (33), cervical cancer treatments face several challenges that limit their efficiency. Cervical cancer is primarily caused by infection with high-risk subtypes of the human papillomavirus (HPV). Although it is a preventable disease, limited resources, especially in low- and middle-income countries (LMICs) often lead to advanced and untreatable disease at the time of diagnosis. Early-stage detection is associated with significantly improved survival rates. However, screening programs may not be well-established, leading to delayed diagnosis and treatment initiation (34). The cost of cervical cancer treatment can be a significant burden for patients, even for those with insurance (35); 4) Recurrent cervical cancer remains challenging to treat, with poor prognosis and low overall survival rates (36). Despite these challenges, ongoing research is focused on developing promising treatments such as immunotherapies, targeted therapies, combination treatments, and genetic treatment approaches.

Gene targeted therapies have notable treatment effects, although limited effective targets and the difficulty in discovering new targets remain problematic. The basic requirements of therapeutic targets include: i) Significantly aberrant expression in carcinoma tissues compared with that in normal tissues; ii) association with cell viability, particularly proliferation and metastasis; and iii) their specific knockdown/knockout or overexpression must lead to a marked inhibition of cancer cell viability. Only factors exhibiting such characteristics should be considered as potential targets against cancer.

The present study focused on lncRNA MALAT1 owing to its biological functions; according to GO analysis, the top two biological processes were ‘regulation of cell proliferation’ and ‘regulation of cell cycle’. The positive relationship between lncRNA MALAT1 and cell proliferation has been demonstrated in a number of cancer, fibroblast and smooth muscle cells with different downstream molecules (37–40). For example, lncRNA MALAT1 promotes lung cancer cell proliferation as a miR-200a-specific sponge (18). Overexpression of lncRNA MALAT1 enhances human periodontal ligament stem cell proliferation by regulating fibroblast growth factor 2 (41). lncRNA MALAT1 impedes the proliferation of synoviocytes through β-catenin promoter methylation in rheumatoid arthritis (42). Based on these results, it was hypothesized that specific knockdown of lncRNA MALAT1 could be a potential treatment against cell overproliferation-induced diseases. Previous studies indicated that knockdown of lncRNA MALAT1 ameliorated osteoarthritis by promoting the apoptosis of chondrocytes (43). Furthermore, particularly in the progression of carcinoma, inhibition of lncRNA MALAT1 showed markedly beneficial properties. For example, lncRNA MALAT1 knockdown hinders prostate cancer progression by regulating the miR-140/baculoviral IAP repeat containing 6 axis (44) and inhibits cell proliferation by promoting the apoptosis of acute myeloid leukemia cells through the regulation of miR-96 (45). Previous studies also have reported that inhibiting lncRNA MALAT1 protects low-MALAT1-expressing normal cells, including cardiomyocytes (46), podocytes (47), endothelial cells (48) and renal tubular epithelial cells (27), which is the opposite function to that observed in pathological tissues (such as carcinoma and atherosclerotic lesions), suggesting that lncRNA MALAT1 may be a suitable therapeutic target. Therefore, the present study aimed to investigate the effects of lncRNA MALAT1 on cervical cancer. Primary cervical cancer cells were isolated from carcinoma tissues, and a negative relationship between cell death and the expression of lncRNA MALAT1 was observed; thus, the process of cell death was investigated in detail.

There has been an increased interest in pyroptosis over the past decade; however, studies focusing on pyroptosis still faces numerous limitations, particularly in the context of cancer development, which is complex and varies among species and organs (48). However, a previous study identified small molecule-mediated pyroptosis as an effective inhibitor of various tumor cells (49). Precise modulation of pyroptosis against intestinal tumors, inflammation or infectious disorders in humans has been previously reported (50). lncRNA growth arrest specific 5 has been reported to suppress ovarian cancer by inducing pyroptosis (51). Knockdown of lncRNA X-inactive specific transcript inhibits the progression of NSCLC by targeting pyroptosis (52). lncRNA ADAM metallopeptidase with thrombospondin type 1 motif 9-antisense RNA 2 inhibits gastric cancer development by regulating the miR-223-3p/NLRP3 axis (53). Pyroptosis-targeted treatments may lead to a promising, novel approach to the treatment of patients with cancer. In the present study, upregulation of IL-18 and IL-1β was observed in the culture medium of cervical cancer cells, which suggested the involvement of pyroptosis of cervical cancer cells in lncRNA MALAT1-related cell death.

The present results revealed a negative association between lncRNA MALAT1 and pyroptosis in cervical tumor cells, and overexpression of MALAT1 blocked LPS-induced pyroptosis. In addition, it was observed that lncRNA MALAT1 altered the levels of miR-124/SIRT1 in cervical cancer cells, and that the lncRNA MALAT1/miR-124/SIRT1 axis may regulate cervical cell pyroptosis, which, at least in part, was associated with tumor growth. Our findings provide a potential therapeutic strategy against cervical cancer by promoting pyroptosis.

The mechanism by which this regulatory axis is connected with pyroptotic factors was investigated in the present study. A previous study demonstrated the direct interaction between NLRP3 and p53 by chromatin immunoprecipitation analysis (21), and SIRT1 was reported to regulate the deacetylation of p53 (54). Whether specifically inactivating lncRNA MALAT1 expression in cervical tumors using gene engineering tools could ameliorate the mortality and morbidity of cervical carcinoma, or other cancer types, thus providing more beneficial effects to improve the outcomes, requires further investigation.

In conclusion, lncRNA MALAT1 may regulate pyroptosis through the miR-124/SIRT1 axis in cervical cancer cells. The present findings suggested that lncRNA MALAT1 may be a potential target for improving the clinical effects of treatment in the progression of cervical carcinoma.

Supplementary Material

Supporting Data

Acknowledgements

Not applicable.

Funding

The present study was supported by National Natural Science Foundation of China (82104173/82104169).

Availability of data and materials

The datasets used and/or analyzed during the current study are available from the corresponding author on reasonable request.

Authors' contributions

TL, DX and GZ contributed to the conception of the study. MJ, YW, YJ, SC, LD and XJ performed the experiment. TL and DX contributed significantly to analysis and manuscript preparation. GZ and DX performed the data analyses and wrote the manuscript. TL helped perform the analysis with constructive discussions. MJ, DX, GZ and YZ confirmed the authenticity of all the raw data. All authors have read and approved the final manuscript.

Ethics approval and consent to participate

Ethical approval was obtained from the Ethics Committee of The First Affiliated Hospital of Harbin Medical University (approval no. IRB-AF/SC-04/02.0; 11 November 2020). Tumor samples were collected from the patients upon written informed consent. The experimental protocols involving animals were approved by the Animal Ethical Care Committee of Qiqihar Medical University (approval no. QMU-AECC-2020-43; 8 May 2020) and complied with the Guide for the Use and Care of Laboratory Animals published by the USA National Institutes of Health (NIH Publication No. 85-23, revised 1996).

Patient consent for publication

Not applicable.

Competing interests

The authors declare that they have no competing interests.

References

1 

Gu X, Sun G, Zheng R, Zhang S, Zeng H, Sun K, Wang S, Chen R and Wei W: Incidence and mortality of cervical cancer in China in 2015. J Natl Cancer Cent. 2:70–77. 2022. View Article : Google Scholar

2 

Balasubramaniam SD, Balakrishnan V, Oon CE and Kaur G: Key molecular events in cervical cancer development. Medicina (Kaunas). 55:3842019. View Article : Google Scholar : PubMed/NCBI

3 

Barquet-Muñoz SA, Rendón-Pereira GJ, Acuña-González D, Peñate MV, Herrera-Montalvo LA, Gallardo-Alvarado LN, Cantú-de León DF and Pareja R: Role of pelvic and para-aortic lymphadenectomy in abandoned radical hysterectomy in cervical cancer. World J Surg Oncol. 15:232017. View Article : Google Scholar : PubMed/NCBI

4 

Bansal S, Lewin SN, Burke WM, Deutsch I, Sun X, Herzog TJ and Wright JD: Sarcoma of the cervix: Natural history and outcomes. Gynecol Oncol. 118:134–138. 2010. View Article : Google Scholar : PubMed/NCBI

5 

Tang L, Liu S, Li S, Chen Y, Xie B and Zhou J: Induction mechanism of ferroptosis, necroptosis, and pyroptosis: A novel therapeutic target in nervous system diseases. Int J Mol Sci. 24:101272023. View Article : Google Scholar : PubMed/NCBI

6 

Zheng X, Chen W, Gong F, Chen Y and Chen E: The role and mechanism of pyroptosis and potential therapeutic targets in sepsis: A review. Front Immunol. 12:7119392021. View Article : Google Scholar : PubMed/NCBI

7 

Kaczanowski S: Apoptosis: Its origin, history, maintenance and the medical implications for cancer and aging. Phys Biol. 13:0310012016. View Article : Google Scholar : PubMed/NCBI

8 

Sun L, Ma W, Gao W, Xing Y, Chen L, Xia Z, Zhang Z and Dai Z: Propofol directly induces caspase-1-dependent macrophage pyroptosis through the NLRP3-ASC inflammasome. Cell Death Dis. 10:5422019. View Article : Google Scholar : PubMed/NCBI

9 

Shen HH, Yang YX, Meng X, Luo XY, Li XM, Shuai ZW, Ye DQ and Pan HF: NLRP3: A promising therapeutic target for autoimmune diseases. Autoimmun Rev. 17:694–702. 2018. View Article : Google Scholar : PubMed/NCBI

10 

Kovacs SB and Miao EA: Gasdermins: Effectors of pyroptosis. Trends Cell Biol. 27:673–684. 2017. View Article : Google Scholar : PubMed/NCBI

11 

Xue Y, Enosi Tuipulotu D, Tan WH, Kay C and Man SM: Emerging activators and regulators of inflammasomes and pyroptosis. Trends Immunol. 40:1035–1052. 2019. View Article : Google Scholar : PubMed/NCBI

12 

Varghese GP, Folkersen L, Strawbridge RJ, Halvorsen B, Yndestad A, Ranheim T, Krohg-Sørensen K, Skjelland M, Espevik T, Aukrust P, et al: NLRP3 inflammasome expression and activation in human atherosclerosis. J Am Heart Assoc. 5:e0030312016. View Article : Google Scholar

13 

Wang Y, Yin B, Li D, Wang G, Han X and Sun X: GSDME mediates caspase-3-dependent pyroptosis in gastric cancer. Biochem Biophys Res Commun. 495:1418–1425. 2017. View Article : Google Scholar : PubMed/NCBI

14 

Fang Y, Tian S, Pan Y, Li W, Wang Q, Tang Y, Yu T, Wu X, Shi Y, Ma P and Shu Y: Pyroptosis: A new frontier in cancer. Biomed Pharmacother. 121:1095952020. View Article : Google Scholar : PubMed/NCBI

15 

Qiao L, Wu X, Zhang J, Liu L, Sui X, Zhang R, Liu W, Shen F, Sun Y and Xi X: α-NETA induces pyroptosis of epithelial ovarian cancer cells through the GSDMD/caspase-4 pathway. FASEB J. 33:12760–12767. 2019. View Article : Google Scholar : PubMed/NCBI

16 

Webb K, Prakash V, Kirresh O and Stewart A: A case of aortitis during cisplatin-based chemotherapy for cervical cancer. BJR Case Rep. 5:201800542018.PubMed/NCBI

17 

Yang G, Lu X and Yuan L: LncRNA: A link between RNA and cancer. Biochim Biophys Acta. 1839:1097–1109. 2014. View Article : Google Scholar : PubMed/NCBI

18 

Tseng YY, Moriarity BS, Gong W, Akiyama R, Tiwari A, Kawakami H, Ronning P, Reuland B, Guenther K, Beadnell TC, et al: PVT1 dependence in cancer with MYC copy-number increase. Nature. 512:82–86. 2014. View Article : Google Scholar : PubMed/NCBI

19 

Kim J, Piao HL, Kim BJ, Yao F, Han Z, Wang Y, Xiao Z, Siverly AN, Lawhon SE, Ton BN, et al: Long noncoding RNA MALAT1 suppresses breast cancer metastasis. Nat Genet. 50:1705–1715. 2018. View Article : Google Scholar : PubMed/NCBI

20 

Xu Y, Zhang X, Hu X, Zhou W, Zhang P, Zhang J, Yang S and Liu Y: The effects of lncRNA MALAT1 on proliferation, invasion and migration in colorectal cancer through regulating SOX9. Mol Med. 24:522018. View Article : Google Scholar : PubMed/NCBI

21 

Jin Y, Feng SJ, Qiu S, Shao N and Zheng JH: LncRNA MALAT1 promotes proliferation and metastasis in epithelial ovarian cancer via the PI3K-AKT pathway. Eur Rev Med Pharmacol Sci. 21:3176–3184. 2017.PubMed/NCBI

22 

Lin N, Yao Z, Xu M, Chen J, Lu Y, Yuan L, Zhou S, Zou X and Xu R: Long noncoding RNA MALAT1 potentiates growth and inhibits senescence by antagonizing ABI3BP in gallbladder cancer cells. J Exp Clin Cancer Res. 38:2442019. View Article : Google Scholar : PubMed/NCBI

23 

Wu Q, Meng WY, Jie Y and Zhao H: LncRNA MALAT1 induces colon cancer development by regulating miR-129-5p/HMGB1 axis. J Cell Physiol. 233:6750–6757. 2018. View Article : Google Scholar : PubMed/NCBI

24 

Feng C, Zhao Y, Li Y, Zhang T, Ma Y and Liu Y: LncRNA MALAT1 promotes lung cancer proliferation and gefitinib resistance by acting as a miR-200a sponge. Arch Bronconeumol (Engl Ed). 55:627–633. 2019.(In English, Spanish). View Article : Google Scholar : PubMed/NCBI

25 

Shi B, Wang Y and Yin F: MALAT1/miR-124/Capn4 axis regulates proliferation, invasion and EMT in nasopharyngeal carcinoma cells. Cancer Biol Ther. 18:792–800. 2017. View Article : Google Scholar : PubMed/NCBI

26 

Zhang J, Jiang T, Liang X, Shu S, Xiang X, Zhang W, Guo T, Xie W, Deng W and Tang X: lncRNA MALAT1 mediated high glucose-induced HK-2 cell epithelial-to-mesenchymal transition and injury. J Physiol Biochem. 75:443–452. 2019. View Article : Google Scholar : PubMed/NCBI

27 

Liu C, Zhuo H, Ye MY, Huang GX, Fan M and Huang XZ: LncRNA MALAT1 promoted high glucose-induced pyroptosis of renal tubular epithelial cell by sponging miR-30c targeting for NLRP3. Kaohsiung J Med Sci. 36:682–691. 2020. View Article : Google Scholar : PubMed/NCBI

28 

Broutier L, Mastrogiovanni G, Verstegen MM, Francies HE, Gavarró LM, Bradshaw CR, Allen GE, Arnes-Benito R, Sidorova O, Gaspersz MP, et al: Human primary liver cancer-derived organoid cultures for disease modeling and drug screening. Nat Med. 23:1424–1435. 2017. View Article : Google Scholar : PubMed/NCBI

29 

Qiu Z, He Y, Ming H, Lei S, Leng Y and Xia ZY: Lipopolysaccharide (LPS) aggravates high glucose- and hypoxia/reoxygenation-induced injury through activating ROS-dependent NLRP3 inflammasome-mediated pyroptosis in H9C2 cardiomyocytes. J Diabetes Res. 2019:81518362019. View Article : Google Scholar : PubMed/NCBI

30 

Kong M, Yao Y and Zhang H: Antitumor activity of enzymatically hydrolyzed Ganoderma lucidum polysaccharide on U14 cervical carcinoma-bearing mice. Int J Immunopathol Pharmacol. 33:20587384198694892019. View Article : Google Scholar : PubMed/NCBI

31 

Zhang T, Li Y, Zhu R, Song P, Wei Y, Liang T and Xu G: Transcription factor p53 suppresses tumor growth by prompting pyroptosis in non-small-cell lung cancer. Oxid Med Cell Longev. 2019:87468952019. View Article : Google Scholar : PubMed/NCBI

32 

So D, Shin HW, Kim J, Lee M, Myeong J, Chun YS and Park JW: Cervical cancer is addicted to SIRT1 disarming the AIM2 antiviral defense. Oncogene. 37:5191–5204. 2018. View Article : Google Scholar : PubMed/NCBI

33 

Rerucha CM, Caro RJ and Wheeler VL: Cervical cancer screening. Am Fam Physician. 97:441–448. 2018.PubMed/NCBI

34 

Prince S: Cervical cancer treatments: Current challenges and future points of view. J Mol Oncol Res. 6:1252022.

35 

PDQ Adult Treatment Editorial Board, . Financial toxicity and cancer treatment (PDQ®): Health professional version. 2022 Sep 20. PDQ Cancer Information Summaries [Internet]. National Cancer Institute; Bethesda, MD: 2002

36 

Chao X, Song X, Wu H, You Y, Wu M and Li L: Selection of treatment regimens for recurrent cervical cancer. Front Oncol. 11:6184852021. View Article : Google Scholar : PubMed/NCBI

37 

Lin L, Li Q, Hao W, Zhang Y, Zhao L and Han W: Upregulation of LncRNA Malat1 induced proliferation and migration of airway smooth muscle cells via miR-150-eIF4E/Akt signaling. Front Physiol. 10:13372019. View Article : Google Scholar : PubMed/NCBI

38 

Cooper DR, Wang C, Patel R, Trujillo A, Patel NA, Prather J, Gould LJ and Wu MH: Human adipose-derived stem cell conditioned media and exosomes containing MALAT1 promote human dermal fibroblast migration and ischemic wound healing. Adv Wound Care (New Rochelle). 7:299–308. 2018. View Article : Google Scholar : PubMed/NCBI

39 

Liao K, Lin Y, Gao W, Xiao Z, Medina R, Dmitriev P, Cui J, Zhuang Z, Zhao X, Qiu Y, et al: Blocking lncRNA MALAT1/miR-199a/ZHX1 axis inhibits glioblastoma proliferation and progression. Mol Ther Nucleic Acids. 18:388–399. 2019. View Article : Google Scholar : PubMed/NCBI

40 

Liu J, Xu L and Zhan X: LncRNA MALAT1 regulates diabetic cardiac fibroblasts through the Hippo-YAP signaling pathway. Biochem Cell Biol. 98:537–547. 2020. View Article : Google Scholar : PubMed/NCBI

41 

Chen P, Huang Y, Wang Y, Li S, Chu H and Rong M: MALAT1 overexpression promotes the proliferation of human periodontal ligament stem cells by upregulating fibroblast growth factor 2. Exp Ther Med. 18:1627–1632. 2019.PubMed/NCBI

42 

Li GQ, Fang YX, Liu Y, Meng FR, Wu X, Zhang CW, Zhang Y, Liu D and Gao B: MALAT1-driven inhibition of wnt signal impedes proliferation and inflammation in fibroblast-like synoviocytes through CTNNB1 promoter methylation in rheumatoid arthritis. Hum Gene Ther. 30:1008–1022. 2019. View Article : Google Scholar : PubMed/NCBI

43 

Zhang Y, Wang F, Chen G, He R and Yang L: LncRNA MALAT1 promotes osteoarthritis by modulating miR-150-5p/AKT3 axis. Cell Biosci. 9:542019. View Article : Google Scholar : PubMed/NCBI

44 

Hao T, Wang Z, Yang J, Zhang Y, Shang Y and Sun J: MALAT1 knockdown inhibits prostate cancer progression by regulating miR-140/BIRC6 axis. Biomed Pharmacother. 123:1096662020. View Article : Google Scholar : PubMed/NCBI

45 

Hu N, Chen L, Wang C and Zhao H: MALAT1 knockdown inhibits proliferation and enhances cytarabine chemosensitivity by upregulating miR-96 in acute myeloid leukemia cells. Biomed Pharmacother. 112:1087202019. View Article : Google Scholar : PubMed/NCBI

46 

Wu A, Sun W and Mou F: lncRNA-MALAT1 promotes high glucose-induced H9C2 cardiomyocyte pyroptosis by downregulating miR-141-3p expression. Mol Med Rep. 23:2592021. View Article : Google Scholar : PubMed/NCBI

47 

Zuo Y, Chen L, He X, Ye Z, Li L, Liu Z and Zhou S: Atorvastatin regulates MALAT1/miR-200c/NRF2 activity to protect against podocyte pyroptosis induced by high glucose. Diabetes Metab Syndr Obes. 14:1631–1645. 2021. View Article : Google Scholar : PubMed/NCBI

48 

Song Y, Yang L, Guo R, Lu N, Shi Y and Wang X: Long noncoding RNA MALAT1 promotes high glucose-induced human endothelial cells pyroptosis by affecting NLRP3 expression through competitively binding miR-22. Biochem Biophys Res Commun. 509:359–366. 2019. View Article : Google Scholar : PubMed/NCBI

49 

Ruan J, Wang S and Wang J: Mechanism and regulation of pyroptosis-mediated in cancer cell death. Chem Biol Interact. 323:1090522020. View Article : Google Scholar : PubMed/NCBI

50 

Zhou CB and Fang JY: The role of pyroptosis in gastrointestinal cancer and immune responses to intestinal microbial infection. Biochim Biophys Acta Rev Cancer. 1872:1–10. 2019. View Article : Google Scholar : PubMed/NCBI

51 

Li J, Yang C, Li Y, Chen A, Li L and You Z: LncRNA GAS5 suppresses ovarian cancer by inducing inflammasome formation. Biosci Rep. 38:BSR201711502018. View Article : Google Scholar : PubMed/NCBI

52 

Liu J, Yao L, Zhang M, Jiang J, Yang M and Wang Y: Downregulation of LncRNA-XIST inhibited development of non-small cell lung cancer by activating miR-335/SOD2/ROS signal pathway mediated pyroptotic cell death. Aging (Albany NY). 11:7830–7846. 2019. View Article : Google Scholar : PubMed/NCBI

53 

Ren N, Jiang T, Wang C, Xie S, Xing Y, Piao D, Zhang T and Zhu Y: LncRNA ADAMTS9-AS2 inhibits gastric cancer (GC) development and sensitizes chemoresistant GC cells to cisplatin by regulating miR-223-3p/NLRP3 axis. Aging (Albany NY). 12:11025–11041. 2020. View Article : Google Scholar : PubMed/NCBI

54 

Chen H, Lin X, Yi X, Liu X, Yu R, Fan W, Ling Y, Liu Y and Xie W: SIRT1-mediated p53 deacetylation inhibits ferroptosis and alleviates heat stress-induced lung epithelial cells injury. Int J Hyperthermia. 39:977–986. 2022. View Article : Google Scholar : PubMed/NCBI

Related Articles

  • Abstract
  • View
  • Download
  • Twitter
Copy and paste a formatted citation
Spandidos Publications style
Liang T, Lu T, Jia W, Li R, Jiang M, Jiao Y, Wang Y, Cong S, Jiang X, Dong L, Dong L, et al: Knockdown of lncRNA <em>MALAT1</em> induces pyroptosis by regulating the miR‑124/SIRT1 axis in cervical cancer cells. Int J Oncol 63: 138, 2023.
APA
Liang, T., Lu, T., Jia, W., Li, R., Jiang, M., Jiao, Y. ... Xiao, D. (2023). Knockdown of lncRNA <em>MALAT1</em> induces pyroptosis by regulating the miR‑124/SIRT1 axis in cervical cancer cells. International Journal of Oncology, 63, 138. https://doi.org/10.3892/ijo.2023.5586
MLA
Liang, T., Lu, T., Jia, W., Li, R., Jiang, M., Jiao, Y., Wang, Y., Cong, S., Jiang, X., Dong, L., Zhou, Y., Zhang, G., Xiao, D."Knockdown of lncRNA <em>MALAT1</em> induces pyroptosis by regulating the miR‑124/SIRT1 axis in cervical cancer cells". International Journal of Oncology 63.6 (2023): 138.
Chicago
Liang, T., Lu, T., Jia, W., Li, R., Jiang, M., Jiao, Y., Wang, Y., Cong, S., Jiang, X., Dong, L., Zhou, Y., Zhang, G., Xiao, D."Knockdown of lncRNA <em>MALAT1</em> induces pyroptosis by regulating the miR‑124/SIRT1 axis in cervical cancer cells". International Journal of Oncology 63, no. 6 (2023): 138. https://doi.org/10.3892/ijo.2023.5586
Copy and paste a formatted citation
x
Spandidos Publications style
Liang T, Lu T, Jia W, Li R, Jiang M, Jiao Y, Wang Y, Cong S, Jiang X, Dong L, Dong L, et al: Knockdown of lncRNA <em>MALAT1</em> induces pyroptosis by regulating the miR‑124/SIRT1 axis in cervical cancer cells. Int J Oncol 63: 138, 2023.
APA
Liang, T., Lu, T., Jia, W., Li, R., Jiang, M., Jiao, Y. ... Xiao, D. (2023). Knockdown of lncRNA <em>MALAT1</em> induces pyroptosis by regulating the miR‑124/SIRT1 axis in cervical cancer cells. International Journal of Oncology, 63, 138. https://doi.org/10.3892/ijo.2023.5586
MLA
Liang, T., Lu, T., Jia, W., Li, R., Jiang, M., Jiao, Y., Wang, Y., Cong, S., Jiang, X., Dong, L., Zhou, Y., Zhang, G., Xiao, D."Knockdown of lncRNA <em>MALAT1</em> induces pyroptosis by regulating the miR‑124/SIRT1 axis in cervical cancer cells". International Journal of Oncology 63.6 (2023): 138.
Chicago
Liang, T., Lu, T., Jia, W., Li, R., Jiang, M., Jiao, Y., Wang, Y., Cong, S., Jiang, X., Dong, L., Zhou, Y., Zhang, G., Xiao, D."Knockdown of lncRNA <em>MALAT1</em> induces pyroptosis by regulating the miR‑124/SIRT1 axis in cervical cancer cells". International Journal of Oncology 63, no. 6 (2023): 138. https://doi.org/10.3892/ijo.2023.5586
Follow us
  • Twitter
  • LinkedIn
  • Facebook
About
  • Spandidos Publications
  • Careers
  • Cookie Policy
  • Privacy Policy
How can we help?
  • Help
  • Live Chat
  • Contact
  • Email to our Support Team