Spandidos Publications Logo
  • About
    • About Spandidos
    • Aims and Scopes
    • Abstracting and Indexing
    • Editorial Policies
    • Reprints and Permissions
    • Job Opportunities
    • Terms and Conditions
    • Contact
  • Journals
    • All Journals
    • Oncology Letters
      • Oncology Letters
      • Information for Authors
      • Editorial Policies
      • Editorial Board
      • Aims and Scope
      • Abstracting and Indexing
      • Bibliographic Information
      • Archive
    • International Journal of Oncology
      • International Journal of Oncology
      • Information for Authors
      • Editorial Policies
      • Editorial Board
      • Aims and Scope
      • Abstracting and Indexing
      • Bibliographic Information
      • Archive
    • Molecular and Clinical Oncology
      • Molecular and Clinical Oncology
      • Information for Authors
      • Editorial Policies
      • Editorial Board
      • Aims and Scope
      • Abstracting and Indexing
      • Bibliographic Information
      • Archive
    • Experimental and Therapeutic Medicine
      • Experimental and Therapeutic Medicine
      • Information for Authors
      • Editorial Policies
      • Editorial Board
      • Aims and Scope
      • Abstracting and Indexing
      • Bibliographic Information
      • Archive
    • International Journal of Molecular Medicine
      • International Journal of Molecular Medicine
      • Information for Authors
      • Editorial Policies
      • Editorial Board
      • Aims and Scope
      • Abstracting and Indexing
      • Bibliographic Information
      • Archive
    • Biomedical Reports
      • Biomedical Reports
      • Information for Authors
      • Editorial Policies
      • Editorial Board
      • Aims and Scope
      • Abstracting and Indexing
      • Bibliographic Information
      • Archive
    • Oncology Reports
      • Oncology Reports
      • Information for Authors
      • Editorial Policies
      • Editorial Board
      • Aims and Scope
      • Abstracting and Indexing
      • Bibliographic Information
      • Archive
    • Molecular Medicine Reports
      • Molecular Medicine Reports
      • Information for Authors
      • Editorial Policies
      • Editorial Board
      • Aims and Scope
      • Abstracting and Indexing
      • Bibliographic Information
      • Archive
    • World Academy of Sciences Journal
      • World Academy of Sciences Journal
      • Information for Authors
      • Editorial Policies
      • Editorial Board
      • Aims and Scope
      • Abstracting and Indexing
      • Bibliographic Information
      • Archive
    • International Journal of Functional Nutrition
      • International Journal of Functional Nutrition
      • Information for Authors
      • Editorial Policies
      • Editorial Board
      • Aims and Scope
      • Abstracting and Indexing
      • Bibliographic Information
      • Archive
    • International Journal of Epigenetics
      • International Journal of Epigenetics
      • Information for Authors
      • Editorial Policies
      • Editorial Board
      • Aims and Scope
      • Abstracting and Indexing
      • Bibliographic Information
      • Archive
    • Medicine International
      • Medicine International
      • Information for Authors
      • Editorial Policies
      • Editorial Board
      • Aims and Scope
      • Abstracting and Indexing
      • Bibliographic Information
      • Archive
  • Articles
  • Information
    • Information for Authors
    • Information for Reviewers
    • Information for Librarians
    • Information for Advertisers
    • Conferences
  • Language Editing
Spandidos Publications Logo
  • About
    • About Spandidos
    • Aims and Scopes
    • Abstracting and Indexing
    • Editorial Policies
    • Reprints and Permissions
    • Job Opportunities
    • Terms and Conditions
    • Contact
  • Journals
    • All Journals
    • Biomedical Reports
      • Information for Authors
      • Editorial Policies
      • Editorial Board
      • Aims and Scope
      • Abstracting and Indexing
      • Bibliographic Information
      • Archive
    • Experimental and Therapeutic Medicine
      • Information for Authors
      • Editorial Policies
      • Editorial Board
      • Aims and Scope
      • Abstracting and Indexing
      • Bibliographic Information
      • Archive
    • International Journal of Epigenetics
      • Information for Authors
      • Editorial Policies
      • Editorial Board
      • Aims and Scope
      • Abstracting and Indexing
      • Bibliographic Information
      • Archive
    • International Journal of Functional Nutrition
      • Information for Authors
      • Editorial Policies
      • Editorial Board
      • Aims and Scope
      • Abstracting and Indexing
      • Bibliographic Information
      • Archive
    • International Journal of Molecular Medicine
      • Information for Authors
      • Editorial Policies
      • Editorial Board
      • Aims and Scope
      • Abstracting and Indexing
      • Bibliographic Information
      • Archive
    • International Journal of Oncology
      • Information for Authors
      • Editorial Policies
      • Editorial Board
      • Aims and Scope
      • Abstracting and Indexing
      • Bibliographic Information
      • Archive
    • Medicine International
      • Information for Authors
      • Editorial Policies
      • Editorial Board
      • Aims and Scope
      • Abstracting and Indexing
      • Bibliographic Information
      • Archive
    • Molecular and Clinical Oncology
      • Information for Authors
      • Editorial Policies
      • Editorial Board
      • Aims and Scope
      • Abstracting and Indexing
      • Bibliographic Information
      • Archive
    • Molecular Medicine Reports
      • Information for Authors
      • Editorial Policies
      • Editorial Board
      • Aims and Scope
      • Abstracting and Indexing
      • Bibliographic Information
      • Archive
    • Oncology Letters
      • Information for Authors
      • Editorial Policies
      • Editorial Board
      • Aims and Scope
      • Abstracting and Indexing
      • Bibliographic Information
      • Archive
    • Oncology Reports
      • Information for Authors
      • Editorial Policies
      • Editorial Board
      • Aims and Scope
      • Abstracting and Indexing
      • Bibliographic Information
      • Archive
    • World Academy of Sciences Journal
      • Information for Authors
      • Editorial Policies
      • Editorial Board
      • Aims and Scope
      • Abstracting and Indexing
      • Bibliographic Information
      • Archive
  • Articles
  • Information
    • For Authors
    • For Reviewers
    • For Librarians
    • For Advertisers
    • Conferences
  • Language Editing
Login Register Submit
  • This site uses cookies
  • You can change your cookie settings at any time by following the instructions in our Cookie Policy. To find out more, you may read our Privacy Policy.

    I agree
Search articles by DOI, keyword, author or affiliation
Search
Advanced Search
presentation
International Journal of Oncology
Join Editorial Board Propose a Special Issue
Print ISSN: 1019-6439 Online ISSN: 1791-2423
Journal Cover
March-2026 Volume 68 Issue 3

Full Size Image

Cover Legend PDF

Sign up for eToc alerts
Recommend to Library

Journals

International Journal of Molecular Medicine

International Journal of Molecular Medicine

International Journal of Molecular Medicine is an international journal devoted to molecular mechanisms of human disease.

International Journal of Oncology

International Journal of Oncology

International Journal of Oncology is an international journal devoted to oncology research and cancer treatment.

Molecular Medicine Reports

Molecular Medicine Reports

Covers molecular medicine topics such as pharmacology, pathology, genetics, neuroscience, infectious diseases, molecular cardiology, and molecular surgery.

Oncology Reports

Oncology Reports

Oncology Reports is an international journal devoted to fundamental and applied research in Oncology.

Experimental and Therapeutic Medicine

Experimental and Therapeutic Medicine

Experimental and Therapeutic Medicine is an international journal devoted to laboratory and clinical medicine.

Oncology Letters

Oncology Letters

Oncology Letters is an international journal devoted to Experimental and Clinical Oncology.

Biomedical Reports

Biomedical Reports

Explores a wide range of biological and medical fields, including pharmacology, genetics, microbiology, neuroscience, and molecular cardiology.

Molecular and Clinical Oncology

Molecular and Clinical Oncology

International journal addressing all aspects of oncology research, from tumorigenesis and oncogenes to chemotherapy and metastasis.

World Academy of Sciences Journal

World Academy of Sciences Journal

Multidisciplinary open-access journal spanning biochemistry, genetics, neuroscience, environmental health, and synthetic biology.

International Journal of Functional Nutrition

International Journal of Functional Nutrition

Open-access journal combining biochemistry, pharmacology, immunology, and genetics to advance health through functional nutrition.

International Journal of Epigenetics

International Journal of Epigenetics

Publishes open-access research on using epigenetics to advance understanding and treatment of human disease.

Medicine International

Medicine International

An International Open Access Journal Devoted to General Medicine.

Journal Cover
March-2026 Volume 68 Issue 3

Full Size Image

Cover Legend PDF

Sign up for eToc alerts
Recommend to Library

  • Article
  • Citations
    • Cite This Article
    • Download Citation
    • Create Citation Alert
    • Remove Citation Alert
    • Cited By
  • Similar Articles
    • Related Articles (in Spandidos Publications)
    • Similar Articles (Google Scholar)
    • Similar Articles (PubMed)
  • Download PDF
  • Download XML
  • View XML

  • Supplementary Files
    • Supplementary_Data1.pdf
    • Supplementary_Data2.pdf
Article Open Access

PTPN18 functions as a tumor suppressor in breast cancer by negatively regulating cyclin E

  • Authors:
    • Na Zhang
    • Tao Wang
    • Bin Bai
    • Xiaonan Zhang
    • Wenying Xu
    • Weilu Chen
    • Yang Yu
    • Bing Wang
  • View Affiliations / Copyright

    Affiliations: Institute of Biochemistry and Molecular Biology, College of Life and Health Sciences, Northeastern University, Shenyang, Liaoning 110169, P.R. China
    Copyright: © Zhang et al. This is an open access article distributed under the terms of Creative Commons Attribution License.
  • Article Number: 30
    |
    Published online on: December 30, 2025
       https://doi.org/10.3892/ijo.2025.5843
  • Expand metrics +
Metrics: Total Views: 0 (Spandidos Publications: | PMC Statistics: )
Metrics: Total PDF Downloads: 0 (Spandidos Publications: | PMC Statistics: )
Cited By (CrossRef): 0 citations Loading Articles...

This article is mentioned in:


Abstract

Protein tyrosine phosphatase non‑receptor 18 (PTPN18) is widely expressed in breast cancer (BC) cell lines. Additionally, high levels of PTPN18 facilitate an improved overall survival and prognosis in patients with BC. However, the effects and mechanisms of PTPN18 in BC remain unclear. In the present study, it was found that PTPN18 serves a tumor suppressor role in BC cells by promoting apoptosis, inhibiting proliferation and metastasis and inducing cell cycle arrest. Bioinformatics analysis showed that PTPN18 was significantly negatively correlated with the cell cycle and downregulated cyclin E expression, which was consistent with the experimental results. Subsequent co‑immunoprecipitation assay results showed that PTPN18 could bind to cyclin E and promote its degradation through the ubiquitin‑proteasome pathway. Moreover, the addition of cyclin E2 did not reduce the binding of PTPN18 to cyclin E1. In the present study, the signaling pathways involved in cell cycle regulation were further investigated and it was found that PTPN18 may regulate the expression levels of cyclin‑dependent kinase (CDK) inhibitor 1A and CDK inhibitor 1B proteins through phosphatidylinositol 3‑kinase/protein kinase B signaling pathway, which leads to cell cycle arrest and tumor inhibition in BC. Thus, analysis of the tumor suppressor mechanism of PTPN18 not only helps us to understand its biological function but also provides a theoretical basis for the development of new therapeutic strategies for BC.

Introduction

Breast cancer (BC), a common malignancy, is the leading cause of cancer-related death in women worldwide (1). Although some progress has been made in understanding the pathogenesis and treatment of BC (2-6), its pathogenesis is complex and involves abnormal regulation of a variety of genes and signaling pathways; thus, further studies are still needed. The family of protein tyrosine phosphatases (PTPs) rich in proline, glutamic acid, serine and threonine includes PTP non-receptor type 18 (PTPN18), PTPN22 and PTPN12 (7). Members of this family have a key role in various physiological and pathological processes of cells (7). For instance, previous studies by the authors confirmed the notable role of PTPN22 in immune regulation (8,9) as well as signaling events triggered by the synergistic inactivation of Src kinase by PTPN18 and C-Src kinase (10). As a classical PTP, PTPN18 can also regulate multiple signal transduction pathways by regulating the phosphorylation of cellular Abelson tyrosine kinase, a key signaling protein tyrosine kinase (11). The interaction between PTPN18 and proline-serine-threonine phosphatase interacting protein 1/2 or P190 Rho GTPase-activating protein confirms its function in regulating the cytoskeleton (11-14). Additionally, it has been shown that PTPN18 negatively regulates human epidermal growth factor receptor 2 (HER2) to inhibit BC progression (15,16). Furthermore, a recent study by the authors found that nuclear PTPN18 exerts antitumor effects in BC by targeting ETS proto-oncogene 1 (ETS1) to inhibit transforming growth factor-β signaling and epithelial-mesenchymal transition (EMT) (17). Notably, patients with BC harboring high PTPN18 expression have an improved prognosis and longer overall survival (OS) (17), which suggests that PTPN18 may play an important role in BC progression.

Cyclin E, a key molecule of the cell cycle regulatory network, functions in the G1 and S phases and mainly binds to and activates cyclin-dependent kinase 2 (CDK2) (18). Cyclin E/CDK2 complexes phosphorylate numerous substrates to control important cellular processes (18,19). There are two E-type cyclins, E1 and E2, which are considered to primarily exert overlapping functions (18). However, it has been reported that cyclin E1 and cyclin E2 have different emphasis on regulatory patterns and functions (20). High levels of cyclin E protein lead to poor prognosis, reduced survival and treatment resistance in patients with cancer (21,22). Additionally, cyclin E amplification/upregulation is one of the mechanisms of trastuzumab resistance in patients with HER2+ BC (23). HER2 is an important target of PTPN18 in inhibiting BC (15,16), suggesting that there may be a link between PTPN18 and cyclin E.

Based on the potential importance of PTPN18 in the field of oncology as well as its broad role in the regulation of cellular function, it is necessary to further explore its role in BC and its underlying mechanisms. Therefore, through phenotypic functional experiments, the present study first confirmed that PTPN18 can exert antitumor effects by promoting apoptosis, inhibiting metastasis and proliferation and causing S phase cell cycle arrest in BC cells. Subsequently, it was found that S-phase arrest caused by PTPN18 may be via the downregulation of cyclin E expression. Further mechanistic dissection revealed that cyclin E is an important substrate for PTPN18 in exerting antitumor effects. Taken together, the mechanism of BC development and progression identified in the present study provides an additional comprehensive and extensive theoretical basis for the prevention and treatment of this disease.

Materials and methods

Cell culture and transfection

The Michigan Cancer Foundation-7 (MCF7) and Metastatic Derivative of Anaplastic BC-231 (MDA-MB-231) cell lines were obtained from The Cell Bank of Type Culture Collection of The Chinese Academy of Sciences and maintained in Dulbecco's modified Eagle's medium (HyClone; Cytiva) supplemented with 10% fetal bovine serum (FBS; HyClone; Cytiva) and 1% penicillin/streptomycin at 37°C in a humidified incubator with 5% CO2. Interference with PTPN18 expression levels was achieved by transfecting (37°C, 6 h) cells with PTPN18-3HA (1 µg/µl) and PTPN18 small interfering RNA (20 µM) (siRNA; Suzhou GenePharma Co., Ltd.) using Lipo6000 (Beyotime Institute of Biotechnology), according to the manufacturer's instructions. To achieve an improved knockdown efficiency, the knockdown siRNA was transfected again after 24 h of initial transfection. The siRNA sequences used are listed in Table SI.

Western blotting

First, total protein was extracted from cells using precooled radioimmunoprecipitation assay (RIPA) buffer (Beyotime Biotechnology) containing 1% protease inhibitor and phosphatase inhibitor (Selleck Chemicals) and then quantified by bicinchoninic acid assay. Equal amounts of protein (10 µg) were separated by 10% SDS-PAGE at a constant voltage (80 V) until the blue band of the loading buffer approached the lower edge of the gel. Proteins were then transferred to PVDF membranes using the sandwich method at a constant voltage of 100 V for 100 min at 4°C. Membranes were blocked with 5% bovine serum albumin (Beyotime Institute of Biotechnology) in Tris-buffered saline with 0.1% Tween 20 (TBST) for 1 h at room temperature, then incubated overnight at 4°C with blocking buffer plus primary antibodies. Subsequent washing with TBST was followed by incubation with secondary antibodies for 1 h at room temperature. Goat anti-rabbit IgG (heavy and light chain) antibody or horse anti-mouse IgG antibody conjugated with horseradish peroxidase secondary antibody was selected for chemiluminescence detection according to the primary antibody species. Finally, the protein bands were visualized and semi-quantified using the ChemiDoc XRS + Gel Imaging Analysis System (Bio-Rad Laboratories, Inc.) and Image Lab 5.2.1 software (6). The antibody information is listed in Table SII.

Co-immunoprecipitation (Co-IP) assay

Treated cells were lysed in pre-chilled RIPA lysis buffer containing protease inhibitor and phosphatase inhibitor cocktails for 10-30 min. Experiments involving tyrosine phosphorylation or PTPN18 C229S were stimulated with EGF 100 ng/ml for 30 min before cells were collected. The samples were centrifuged at 12,000 × g for 15 min at 4°C to remove cell debris, then the supernatant was incubated with the appropriate primary antibody for 2-4 h or overnight at 4°C. The conjugated product was incubated with 30-50 µl Protein A/G agarose beads (Beyotime Biotechnology) for 2-4 h at 4°C the following day. The agarose beads were washed five times with cold lysis buffer, the supernatant was discarded and the beads were boiled with 1X SDS loading buffer for 10 min prior to western blotting.

Flow cytometry apoptosis assay

The apoptosis of BC cells was observed using flow cytometry. Cells were washed twice with pre-chilled phosphate-buffered saline (PBS) and centrifuged at 500 × g for 5 min at 4°C to collect 1-2.5×106 cells. The cells were resuspended in 100 µl of 1X Binding Buffer (BD Biosciences) and divided into two aliquots, one without Annexin V-FITC/PI and the other with 5 µl Annexin V-FITC and 5 µl PI Staining Solution (BD Biosciences), then mixed gently. The individual groups were stained with PI or FITC only for subsequent adjustment of compensation. The samples were protected from the light and the reaction was allowed to proceed at room temperature for 15 min. Next, 400 µl of 1X Binding Buffer was added and mixed well with the samples, which were then filtered with gauze and detected by BD Accuri™ C6 Plus flow cytometry (BD Biosciences) within 1 h. For each sample, 10,000 events were analyzed and the experiment was independently repeated three times (24). Data were analyzed and processed using the FlowJo 10.8.1 (FlowJo LLC; BD Biosciences) software.

Nuclear staining with 4′,6-diamidino-2-phenylindole (DAPI)

In vitro apoptosis was examined by DAPI staining. MCF-7 cells that had previously been transfected for 48 h were seeded into 24-well plates for overnight incubation and attachment. The cells were then washed with PBS and fixed with 4% paraformaldehyde for 10 min at room temperature. The fixative was removed, then the cells were washed with PBS and stained with 2 µg/ml DAPI (Beyotime Institute of Biotechnology) for 15 min at room temperature in the dark. Changes in nuclear morphology were examined by fluorescence microscopy and images were collected.

Cell cycle assay

Cell cycle distribution was determined using an Accuri C6 flow cytometer (BD Biosciences). The collected cells were fixed with pre-chilled 70-80% ethanol overnight at 4°C, centrifuged to remove the fixative and washed once with 1 ml PBS. The samples were then divided into two aliquots after the supernatant had been removed: One aliquot was incubated at room temperature without PI/RNase for 15 min; the other was incubated at room temperature with 500 µl PI/RNase (BD Biosciences) in the dark for 15 min. The cells were then filtered with a 200-mesh filter and detected by flow cytometry. FlowJo 10.8.1 (FlowJo LLC; BD Biosciences) or ModFit LT 4.0 software (Verity Software House) was used to process the data (25).

Cell viability assay

Cell viability was monitored using the MTS assay, a modified version of the classical MTT assay that has the same core principle (26). The treated cells (2,000 cells/100 µl medium) were digested and transferred to 96-well plates, with four duplicate wells set up for each treatment group, and the absorbance was detected after 0, 12, 24, 36 and 48 h. In each well, an average of 20 µl of CellTiter 96® AQueous One Solution Reagent (Promega Corporation) was added to 100 µl of medium. After gentle mixing and 2 h of reaction in a 37°C and 5% CO2 incubator, the absorbance at 490 nm was measured.

Colony formation assay

Treated cells were seeded into 6-well plates at a density of 2,000 cells/well. After the cells adhered overnight, the medium was replaced every 3 days for 14 days. The cells were then fixed with 4% paraformaldehyde (room temperature, 30 min) and stained with 0.1% crystal violet (Beyotime Institute of Biotechnology) for 20 min at room temperature. Finally, the plates were washed with water and air dried at room temperature. The colonies were recorded using ImageJ 1.53e software (National Institutes of Health).

Transwell invasion assay

Conditioned medium (500 µl) containing 20% FBS was added to the lower chamber of a 24-well plate. Next, 100 µl of diluted BD Matrigel was added to each upper chamber. After the Matrigel had solidified at 37°C, a digested and diluted serum-free cell suspension was added to the upper chamber, and the plates were incubated at 37°C for 24-48 h. The inserts (8 µm) were then washed with PBS and fixed with a 5% paraformaldehyde solution for 30 min. The cells were stained with crystal violet (0.1%) at room temperature for 30 min, then observed and counted under an inverted fluorescence microscope (Leica Microsystems GmbH) operating in white light mode.

Wound healing assay

After creating a scratch with a 200-µl sterilized tip, the cells were washed three times with sterilized PBS, the impurities and cell debris were washed off, and fresh low serum (1%) culture medium was added to continue the cell culture. Images were collected at 0, 24 and 48 h and the change in scratch size was recorded. The experiment was repeated three times. ImageJ software was used to assess the scratch area and for subsequent experimental data processing.

Reverse transcription-quantitative polymerase chain reaction (RT-qPCR)

Total cellular RNA was extracted using TRIzol and cDNA synthesis was performed using the All-in-One cDNA Synthesis SuperMix kit (Selleck Chemicals) following the manufacturer's instructions. In a total reaction volume of 20 µl per well, the 2X SYBR Green qPCR Master Mix kit (Selleck Chemicals) was used for qPCR. The PCR amplification protocol consisted of pre-denaturation at 95°C for 5 min; followed by 40 cycles of denaturation at 95°C for 15 sec, annealing at 55°C for 30 sec, and extension at 72°C for 30 sec. A total of 3-5 replicate wells were set up per group. The mean quantification cycle (Cq) values were collected for each reaction and relative expression was quantified using the 2−ΔΔCq method (27). The sequences of the qPCR primers used in the present study are listed in Table SIII.

Associated database analysis

Changes in the expression levels of total PTPN18 protein were analyzed through the 'Proteomics' catalog of the UALCAN database (https://ualcan.path.uab.edu/cgi-bin/CPTAC-Result.pl?genenam=PTPN18&ctype=Breast) (28). 'Expression DIY' in the Gene Expression Profiling Interactive Analysis (GEPIA) database (http://gepia2.cancer-pku.cn/#index) was used to obtain gene expression related information in the box plot and stage plot formats. Correlation analysis (GEPIA) was used to test the association of PTPN18 or CDKN1A/B with CCNE1/2 gene. Survival analysis (GEPIA) was used to obtain gene and OS or disease-free survival data (29). Additionally, gene expression levels and OS or relapse-free survival data were obtained from the BC category of the Kaplan-Meier Plotter database (https://kmplot.com/analysis/index.php?p=service&cancer=breast) (30). PTPN18 correlation analysis was performed using breast invasive carcinoma and HiSeq RNA data from the LinkedOmics platform (https://www.linkedomics.org/admin.php) (31). Protein interaction networks for cyclin E1 and cyclin E2 were obtained from the STRING database (https://cn.string-db.org/) (32).

Statistical analysis

Data are presented as the mean ± SD of at least three independent experiments. Data analysis was performed using GraphPad Prism software 8.0.2 (Dotmatics). Data were analyzed using unpaired Student's t-test or one-way analysis of variance with Tukey's multiple comparison test, as appropriate. P<0.05 was considered to indicate a statistically significant difference.

Results

PTPN18 expression is associated with BC

Proteomic expression profiling using the UALCAN database showed that PTPN18 protein expression levels are decreased in BC (Fig. 1A). In addition, a close link between PTPN18 gene expression and the stage of BC was identified (Fig. 1B). Statistical analyses using the Kaplan-Meier Plotter and GEPIA databases showed that high levels of PTPN18 improved the survival and prognosis of patients with BC (Fig. 1C-F), indicating that PTPN18 may play a tumor suppressor role in this disease. Therefore, the function and mechanism of PTPN18 in BC was further investigated.

High expression of PTPN18 improves
the survival and prognosis of patients with BC. (A) The UALCAN
database was used to analyze the protein expression changes of
PTPN18 in BC. (B) Box plots of PTPN18 expression in different tumor
stages using data from the GEPIA database. (C) Kaplan-Meier plotter
was used to analyze the effect of high and low PTPN18 expression on
the OS of patients with BC. (D) Effect of PTPN18 expression on the
relapse-free survival of patients with BC. (E) GEPIA database was
used to analyze the effect of high and low PTPN18 expression on the
OS of patients with BC. (F) GEPIA database was used to analyze the
influence of PTPN18 expression on disease-free survival in patients
with BC. BC, breast cancer; PTPN18, protein tyrosine phosphatase
non-receptor 18; GEPIA, Gene Expression Profiling Interactive
Analysis. OS, overall survival.

Figure 1

High expression of PTPN18 improves the survival and prognosis of patients with BC. (A) The UALCAN database was used to analyze the protein expression changes of PTPN18 in BC. (B) Box plots of PTPN18 expression in different tumor stages using data from the GEPIA database. (C) Kaplan-Meier plotter was used to analyze the effect of high and low PTPN18 expression on the OS of patients with BC. (D) Effect of PTPN18 expression on the relapse-free survival of patients with BC. (E) GEPIA database was used to analyze the effect of high and low PTPN18 expression on the OS of patients with BC. (F) GEPIA database was used to analyze the influence of PTPN18 expression on disease-free survival in patients with BC. BC, breast cancer; PTPN18, protein tyrosine phosphatase non-receptor 18; GEPIA, Gene Expression Profiling Interactive Analysis. OS, overall survival.

PTPN18 suppresses the metastasis of BC cells

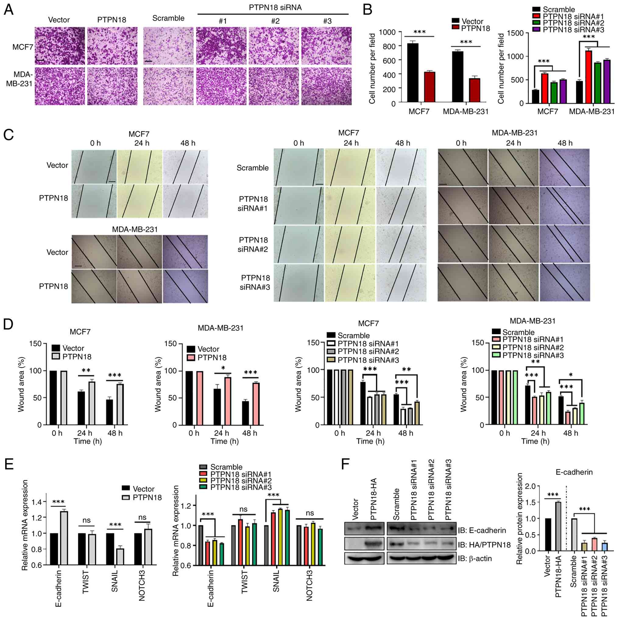
PTPN18 is widely expressed in BC cell lines (15,16). In the present study, the western blot results showed that PTPN18 was expressed at higher levels in MCF7 and MDA-MB-231 cells (Fig. S1A), which represent estrogen receptor and progesterone receptor double-positive and triple-negative BC cell lines, respectively. Overexpression and knockdown of PTPN18 in MCF7 cells at different time points after transfection is shown in Fig. S1B and C. Next, the effect of PTPN18 on cancer cell invasion was investigated using a Transwell chamber assay. The results showed that overexpression of PTPN18 effectively inhibited the invasion of cancer cells, while knockdown of endogenous PTPN18 expression enhanced invasion (Fig. 2A and B). Consistent with these results, in vitro cell wound healing assays demonstrated that PTPN18 expression inhibited tumor cell migration (Fig. 2C and D). Analysis of the mRNA levels of genes involved in cell metastasis revealed that E-cadherin gene expression increased and Snail family transcriptional repressor 1 expression decreased in the PTPN18 overexpression group compared with the vector group, while the TWIST basic helix-loop-helix transcription factor 1 and Notch receptor 3 levels remained essentially unchanged (Fig. 2E). The trend was roughly the opposite between the knockdown and overexpression groups (Fig. 2E). Subsequent verification of the translation levels of the E-cadherin EMT marker protein revealed changes consistent with the transcription levels (Fig. 2F).

PTPN18 suppresses the invasion and
migration of BC cells. (A) Representative images of the Transwell
invasion assays of BC cells with PTPN18 overexpression or
knockdown. Cells were collected after 48 h of culture. Scale bars,
200 µm. (B) Statistical analysis of the number of invasive
cells. (C) Cell migration capability was determined with a wound
healing assay. Scale bars, 200 µm. (D) Statistical analysis
of the wound area. (E) Expression of genes associated with cell
migration and invasion measured by reverse
transcription-quantitative polymerase chain reaction. (F)
Immunoblot analysis of the epithelial-mesenchymal transition
marker, E-cadherin, following interference with PTPN18 expression.
RNA or protein was extracted 48 h after overexpression and 72 h
after knockdown transfections. Data are shown as the mean ± SD from
three technical replicates. *P<0.05,
**P<0.01 and ***P<0.001. PTPN18,
protein tyrosine phosphatase non-receptor 18; BC, breast cancer;
ns, not significant; siRNA, small interfering RNA.

Figure 2

PTPN18 suppresses the invasion and migration of BC cells. (A) Representative images of the Transwell invasion assays of BC cells with PTPN18 overexpression or knockdown. Cells were collected after 48 h of culture. Scale bars, 200 µm. (B) Statistical analysis of the number of invasive cells. (C) Cell migration capability was determined with a wound healing assay. Scale bars, 200 µm. (D) Statistical analysis of the wound area. (E) Expression of genes associated with cell migration and invasion measured by reverse transcription-quantitative polymerase chain reaction. (F) Immunoblot analysis of the epithelial-mesenchymal transition marker, E-cadherin, following interference with PTPN18 expression. RNA or protein was extracted 48 h after overexpression and 72 h after knockdown transfections. Data are shown as the mean ± SD from three technical replicates. *P<0.05, **P<0.01 and ***P<0.001. PTPN18, protein tyrosine phosphatase non-receptor 18; BC, breast cancer; ns, not significant; siRNA, small interfering RNA.

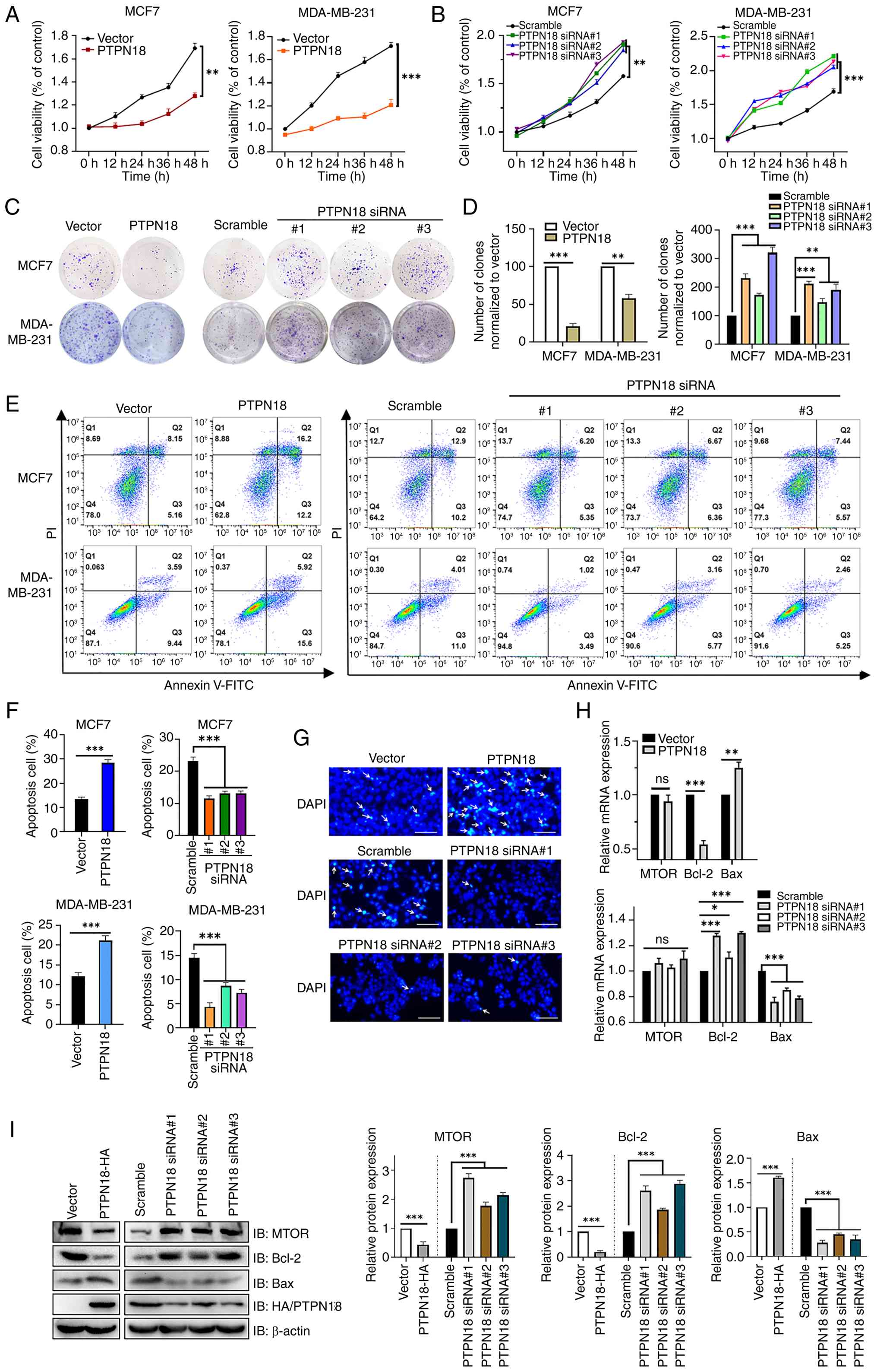
PTPN18 inhibits BC cell proliferation and induces apoptosis

The key to cancer treatment is inhibiting the metastasis and proliferation of cancer cells and inducing apoptosis. The MTS assay results demonstrated that PTPN18 overexpression inhibited cell viability, an inhibitory effect that exhibited an increasing cumulative trend over time (Fig. 3A). Although the MCF7 and MDA-MB-231 cells in the PTPN18 knockdown groups showed a high cell viability at different time points, the overall trend was the opposite to that of the overexpression group (Fig. 3B). This conclusion was further verified by a colony formation assay (Fig. 3C and D).

PTPN18 inhibits cell proliferation
and induces apoptosis in breast cancer cells. (A) Cell viability
analysis at different time points following PTPN18 overexpression.
(B) Assessment of cell viability over time upon PTPN18 knockdown.
(C) Representative images from the colony formation assays after 2
weeks of cultivation. (D) Statistical analysis of the number of
colonies counted using ImageJ. (E) Apoptosis scatter plots based on
PI and Annexin V-FITC staining were obtained by flow cytometry. (F)
Quantitative analysis of apoptosis rate measured by flow cytometry.
(G) DAPI was used to stain the nuclei. The nuclei of apoptotic
cells showed dense hyperchromatic bright spots under a fluorescence
microscope. Scale bars, 100 µm. (H) Reverse
transcription-quantitative polymerase chain reaction analysis of
the mTOR, Bcl-2 and Bax mRNA expression levels. (I) Protein
expression levels of mTOR, Bcl-2 and Bax were analyzed by western
blotting following interference with PTPN18 expression. Data are
shown as the mean ± SD from three technical replicates following
overexpression (48 h) or knockdown (72 h) treatment.
*P<0.05, **P<0.01 and
***P<0.001. PTPN18, protein tyrosine phosphatase
non-receptor 18; mTOR, mechanistic target of rapamycin kinase; ns,
not significant; siRNA, small interfering RNA.

Figure 3

PTPN18 inhibits cell proliferation and induces apoptosis in breast cancer cells. (A) Cell viability analysis at different time points following PTPN18 overexpression. (B) Assessment of cell viability over time upon PTPN18 knockdown. (C) Representative images from the colony formation assays after 2 weeks of cultivation. (D) Statistical analysis of the number of colonies counted using ImageJ. (E) Apoptosis scatter plots based on PI and Annexin V-FITC staining were obtained by flow cytometry. (F) Quantitative analysis of apoptosis rate measured by flow cytometry. (G) DAPI was used to stain the nuclei. The nuclei of apoptotic cells showed dense hyperchromatic bright spots under a fluorescence microscope. Scale bars, 100 µm. (H) Reverse transcription-quantitative polymerase chain reaction analysis of the mTOR, Bcl-2 and Bax mRNA expression levels. (I) Protein expression levels of mTOR, Bcl-2 and Bax were analyzed by western blotting following interference with PTPN18 expression. Data are shown as the mean ± SD from three technical replicates following overexpression (48 h) or knockdown (72 h) treatment. *P<0.05, **P<0.01 and ***P<0.001. PTPN18, protein tyrosine phosphatase non-receptor 18; mTOR, mechanistic target of rapamycin kinase; ns, not significant; siRNA, small interfering RNA.

The flow cytometric results identified that PTPN18 overexpression significantly increased the proportion of BC cells undergoing apoptosis, while the three knockdowns of PTPN18 revealed different degrees of apoptosis' inhibition (Fig. 3E and F). In addition, the MCF7 BC cell line was stained with DAPI and subsequent fluorescence microscopy showed significantly increased signs of apoptotic cell death, such as chromatin condensation and fragmentation, in the PTPN18 overexpression group compared with the control cells (Fig. 3G). Furthermore, RT-qPCR (Fig. 3H) and western blot (Fig. 3I) results showed that PTPN18 inhibited the expression of mechanistic target of rapamycin kinase (mTOR) mainly at the protein level. Additionally, PTPN18 promoted Bax expression and suppressed Bcl-2 expression (Fig. 3H and I). Collectively, these results confirmed that PTPN18 inhibited proliferation and promoted the apoptosis of BC cells.

PTPN18 can induce S phase cell cycle arrest in BC by downregulating the expression of cyclin E

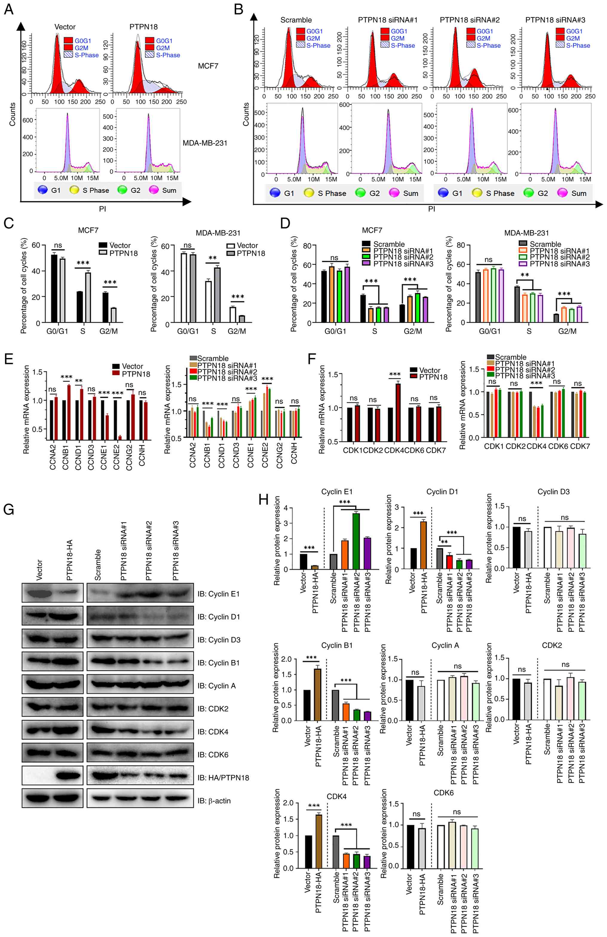
Next, the effect of PTPN18 on the cell cycle of BC cells was further investigated. The results of the cell cycle flow cytometry experiments revealed that PTPN18 overexpression significantly increased the number of cells in the S phase and decreased the number of cells in the G2/M phase but did not significantly change the number of cells in the G0/G1 phase (Fig. 4A and C). However, the PTPN18 knockdown groups showed the opposite trend (Fig. 4B and D), indicating that PTPN18 could induce cell cycle arrest in the S phase and affect the cell cycle progression of BC cells. In addition, PTPN18 overexpression significantly decreased cyclin E1 expression and increased cyclin D1, cyclin B1 and CDK4 expression at both the transcriptional and translational levels (Fig. 4E-H). These results suggested that significant downregulation of cyclin E may be an important factor in PTPN18 overexpression-induced S phase cell cycle arrest in BC. The aforementioned phenotypic functional experiments demonstrated that PTPN18 could play a tumor suppressive role in BC cells by promoting apoptosis and inhibiting proliferation, cell cycle, migration and invasion.

PTPN18 induces S phase cell cycle
arrest in breast cancer cells by downregulating cyclin E
expression. (A and B) DNA content was measured by flow cytometry to
analyze cell cycle distribution under PTPN18 (A) overexpression and
(B) knockdown conditions. (C and D) Statistical analysis percentage
of cells at different cell cycle stages in (C) Panel A and (D)
Panel B. (E) Reverse transcription-quantitative polymerase chain
reaction was used to analyze the effect of PTPN18 on cyclin mRNA
expression levels. (F) Impact of PTPN18 on the transcriptional
levels of CDKs. (G) Effect of PTPN18 on cyclin and CDK protein
expression levels. (H) Statistics of changes in cell cycle-related
protein expression. The bar graph was obtained by normalizing the
expression levels to β-actin. All data were acquired 48 h after
overexpression or 72 h after knockdown and are shown as the mean ±
SD from three technical replicates. **P<0.01 and
***P<0.001. PTPN18, protein tyrosine phosphatase
non-receptor 18; CDKs, cyclin-dependent kinases; ns, not
significant.

Figure 4

PTPN18 induces S phase cell cycle arrest in breast cancer cells by downregulating cyclin E expression. (A and B) DNA content was measured by flow cytometry to analyze cell cycle distribution under PTPN18 (A) overexpression and (B) knockdown conditions. (C and D) Statistical analysis percentage of cells at different cell cycle stages in (C) Panel A and (D) Panel B. (E) Reverse transcription-quantitative polymerase chain reaction was used to analyze the effect of PTPN18 on cyclin mRNA expression levels. (F) Impact of PTPN18 on the transcriptional levels of CDKs. (G) Effect of PTPN18 on cyclin and CDK protein expression levels. (H) Statistics of changes in cell cycle-related protein expression. The bar graph was obtained by normalizing the expression levels to β-actin. All data were acquired 48 h after overexpression or 72 h after knockdown and are shown as the mean ± SD from three technical replicates. **P<0.01 and ***P<0.001. PTPN18, protein tyrosine phosphatase non-receptor 18; CDKs, cyclin-dependent kinases; ns, not significant.

PTPN18 and the cell cycle are significantly and negatively correlated in BC

To illustrate the biological function of PTPN18 in BC development, RNA sequencing gene enrichment analysis of PTPN18 in BC was performed using the LinkedOmics database. The results revealed that PTPN18 showed a close and significantly negative correlation with the cell cycle in BC (Fig. 5A). Additionally, the results of the cell cycle gene enrichment analysis showed that PTPN18 may affect cell cycle progression by inhibiting gene expression of cell cycle pathways (Fig. 5B). Volcano plots revealed the genes that were positively or negatively correlated with PTPN18 (Fig. 5C). Pearson correlation coefficient analysis suggested that PTPN18 was significantly negatively correlated with cyclins E1 and E2 (Fig. 5C). Furthermore, the GEPIA database gene correlation analysis results also demonstrated that PTPN18 was negatively correlated with cyclins E1 and E2 (Fig. 5D). The cyclin E1 and E2 expression levels were found to be significantly increased in BC tissues compared with normal tissues (Fig. 5E). Cyclin E1 expression was significantly different in different clinical stages of BC and may play a role in disease stage progression; however, cyclin E2 expression was weakly associated with stage, suggesting that the functions of these two proteins in disease progression may be different (Fig. 5F). The results of the survival analyses using the Kaplan-Meier Plotter and GEPIA databases identified that high expression of cyclin E was associated with a reduced OS and the poor prognosis of patients with BC (Fig. 5G and H; Fig. S2A and B). These analyses support the hypothesis that PTPN18 may affect the BC cell cycle through regulation of the cyclin E pathway. These results echo the aforementioned experimental results and reinforce the rationality and necessity of studying the mechanism of cyclin E downregulation due to PTPN18 overexpression.

Bioinformatic statistical analysis
showed a significant negative correlation between PTPN18 and the
cell cycle in BC. (A) Bar chart of the standardized enrichment
score of PTPN18 in BC. (B) Cell cycle gene set enrichment analysis
of PTPN18 in BC. (C) Volcano plot showing the genes associated with
PTPN18 in BC samples analyzed by LinkedOmics. (D) Correlation
analysis of PTPN18 with cyclins E1 and E2 using data from the Gene
Expression Profiling Interactive Analysis database. (E) Expression
profiles of the cyclin E1 and cyclin E2 genes in normal and tumor
tissues of the breast (T, red; N, gray). (F) Box plots of gene
expression changes in different tumor stages. (G and H)
Kaplan-Meier Plotter database was used to analyze the effect of the
cyclin E1 or cyclin E2 expression levels on the (G) overall
survival and (H) relapse-free survival of patients with BC. PTPN18,
protein tyrosine phosphatase non-receptor 18; BC, breast cancer; T,
tumor; N, normal.

Figure 5

Bioinformatic statistical analysis showed a significant negative correlation between PTPN18 and the cell cycle in BC. (A) Bar chart of the standardized enrichment score of PTPN18 in BC. (B) Cell cycle gene set enrichment analysis of PTPN18 in BC. (C) Volcano plot showing the genes associated with PTPN18 in BC samples analyzed by LinkedOmics. (D) Correlation analysis of PTPN18 with cyclins E1 and E2 using data from the Gene Expression Profiling Interactive Analysis database. (E) Expression profiles of the cyclin E1 and cyclin E2 genes in normal and tumor tissues of the breast (T, red; N, gray). (F) Box plots of gene expression changes in different tumor stages. (G and H) Kaplan-Meier Plotter database was used to analyze the effect of the cyclin E1 or cyclin E2 expression levels on the (G) overall survival and (H) relapse-free survival of patients with BC. PTPN18, protein tyrosine phosphatase non-receptor 18; BC, breast cancer; T, tumor; N, normal.

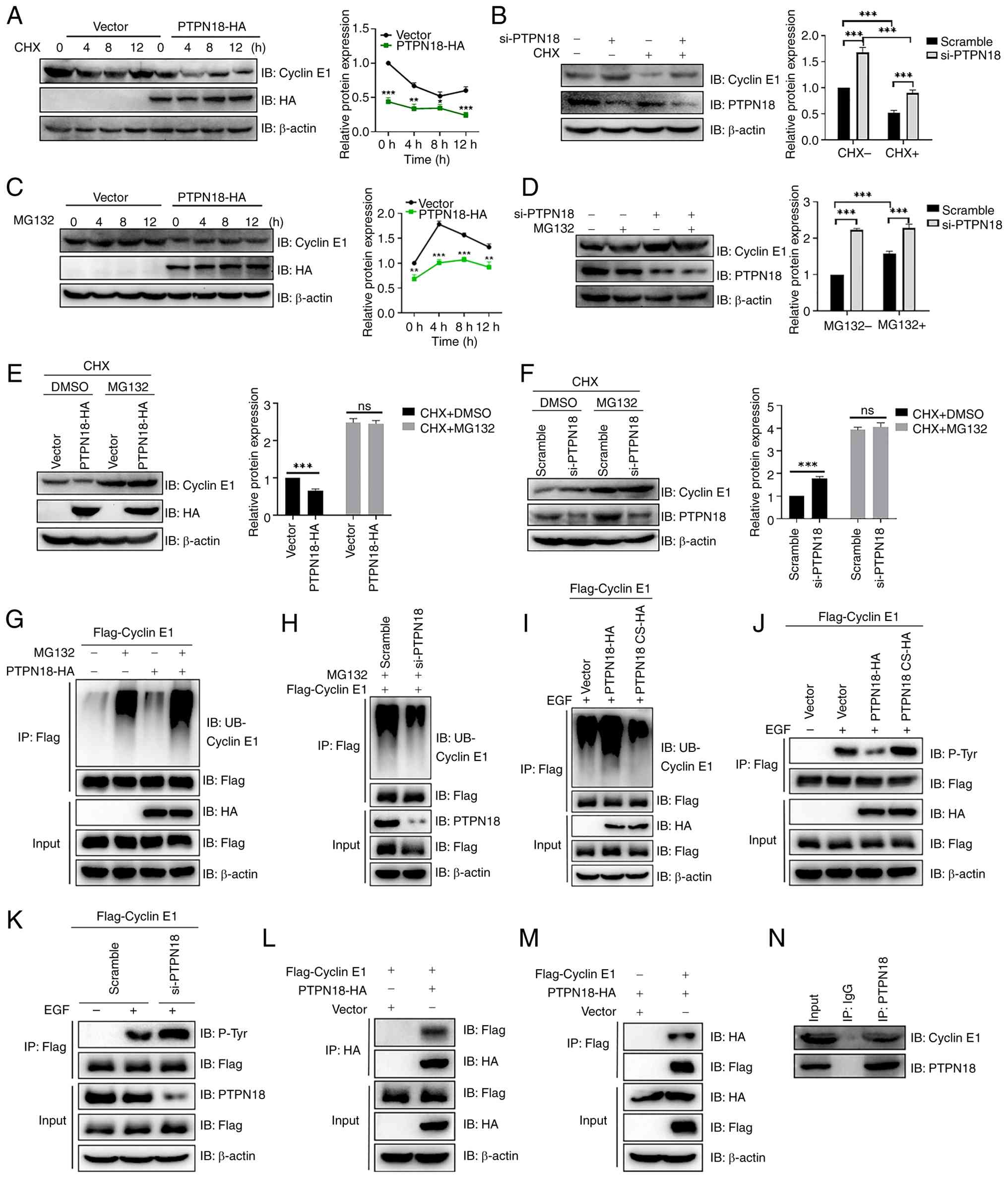
PTPN18 can interact with cyclin E1 and promote its proteasomal degradation

In view of the notable role of PTPN18 in the BC cell cycle, the present study further explored the molecular mechanism by which PTPN18 causes cell cycle arrest in the S phase. First, treatment with cycloheximide (CHX), an inhibitor of protein synthesis, revealed that overexpression of PTPN18 promoted cyclin E1 degradation and knockdown of PTPN18 inhibited cyclin E1 degradation (Fig. 6A and B). Furthermore, MG132 proteasome inhibitor inhibited cyclin E1 degradation induced by PTPN18 overexpression and enhanced the inhibitory effect on cyclin E1 degradation in the knockdown group (Fig. 6C and D). When CHX and MG132 were combined, the effect of PTPN18 on the cyclin E1 protein levels was not significantly different from that of the control (Fig. 6E and F).

PTPN18 can interact with cyclin E1
and promote its proteasomal degradation. (A) Effect of PTPN18 on
the cyclin E1 protein levels at different time points of CHX (10
µg/ml) treatment. (B) Knockdown of PTPN18 suppressed cyclin
E1 degradation under CHX-treated conditions. (C) Proteasome
inhibitor MG132 (10 µM) significantly decreased the effects
of PTPN18 on cyclin E1 degradation. (D) Effect of PTPN18 knockdown
on cyclin E1 expression in the absence or presence of MG132
treatment. The bar graph was obtained by normalizing the levels to
β-actin. (E and F) Combined treatment with CHX and MG132 almost
abolished the effects of PTPN18 (E) overexpression and (F)
knockdown on cyclin E1 protein levels compared with controls. (G)
PTPN18 overexpression elevated the ubiquitination level of cyclin
E1. (H) PTPN18 knockdown decreased cyclin E1 ubiquitination. (I)
Ubiquitination of cyclin E1 by PTPN18 requires enzymatic activity.
(J) Cyclin E1 is dephosphorylated by PTPN18 upon EGF (100 ng/ml, 30
min) stimulation. (K) PTPN18 knockdown upregulated the tyrosine
phosphorylation levels of cyclin E1. (L and M) Analysis of the
results from (L) forward and (M) reverse co-immunoprecipitation
showed the interaction between ectopic PTPN18 and cyclin E1. (N)
The physical association between endogenous PTPN18 and cyclin E1
was validated using co-immunoprecipitation. Data are shown as the
mean ± SD values from three technical replicates following 48 h of
overexpression or 72 h of knockdown treatment.
*P<0.05, **P<0.01 and
***P<0.001. PTPN18, protein tyrosine phosphatase
non-receptor 18; CHX, cycloheximide; ns, not significant.

Figure 6

PTPN18 can interact with cyclin E1 and promote its proteasomal degradation. (A) Effect of PTPN18 on the cyclin E1 protein levels at different time points of CHX (10 µg/ml) treatment. (B) Knockdown of PTPN18 suppressed cyclin E1 degradation under CHX-treated conditions. (C) Proteasome inhibitor MG132 (10 µM) significantly decreased the effects of PTPN18 on cyclin E1 degradation. (D) Effect of PTPN18 knockdown on cyclin E1 expression in the absence or presence of MG132 treatment. The bar graph was obtained by normalizing the levels to β-actin. (E and F) Combined treatment with CHX and MG132 almost abolished the effects of PTPN18 (E) overexpression and (F) knockdown on cyclin E1 protein levels compared with controls. (G) PTPN18 overexpression elevated the ubiquitination level of cyclin E1. (H) PTPN18 knockdown decreased cyclin E1 ubiquitination. (I) Ubiquitination of cyclin E1 by PTPN18 requires enzymatic activity. (J) Cyclin E1 is dephosphorylated by PTPN18 upon EGF (100 ng/ml, 30 min) stimulation. (K) PTPN18 knockdown upregulated the tyrosine phosphorylation levels of cyclin E1. (L and M) Analysis of the results from (L) forward and (M) reverse co-immunoprecipitation showed the interaction between ectopic PTPN18 and cyclin E1. (N) The physical association between endogenous PTPN18 and cyclin E1 was validated using co-immunoprecipitation. Data are shown as the mean ± SD values from three technical replicates following 48 h of overexpression or 72 h of knockdown treatment. *P<0.05, **P<0.01 and ***P<0.001. PTPN18, protein tyrosine phosphatase non-receptor 18; CHX, cycloheximide; ns, not significant.

Next, the effect of PTPN18 on cyclin E1 ubiquitination was examined. The results demonstrated that PTPN18 overexpression markedly increased the ubiquitination level of cyclin E1 and that PTPN18 knockdown reduced the cyclin E1 ubiquitination level after MG132 treatment (Fig. 6G and H). Since PTPN18 is a PTP, it was found that the ubiquitination of cyclin E1 by PTPN18 requires enzymatic activity (Fig. 6I). Using western blotting to detect the pan-tyrosine phosphorylation level of cyclin E1, it was found that PTPN18 was able to dephosphorylate the tyrosine of cyclin E1, indicating that cyclin E1 is a substrate of PTPN18 (Fig. 6J and K). Next, the interaction between PTPN18 and cyclin E1 was verified by forward and reverse Co-IP experiments as well as by examination of the endogenous interaction in MCF7 cells (Fig. 6L-N). In summary, the results revealed that PTPN18 can bind to cyclin E1 and promotes its degradation through the ubiquitin-proteasome pathway.

PTPN18 downregulates the expression of cyclin E2 protein via the ubiquitin-proteasome pathway

Next, the present study explored the effect of PTPN18 on cyclin E2, another isoform of cyclin E. It was found that overexpression of PTPN18 decreased the cyclin E2 protein levels after treatment with CHX (Fig. 7A). However, the cyclin E2 protein levels were restored when MG132, a proteasome inhibitor, was added (Fig. 6C). When PTPN18 expression was knocked down with siRNA, the opposite effects on the cyclin E2 protein levels were observed (Fig. 7B and D). The combined use of CHX and MG132 nearly abolished the effect of PTPN18 on the cyclin E2 protein levels compared with the control (Fig. 7E and F). Examination of the cyclin E2 ubiquitination levels revealed that MG132 enhanced the PTPN18-mediated protein ubiquitination of cyclin E2, whereas knockdown of PTPN18 reduced the cyclin E2 ubiquitination levels (Fig. 7G and H). Similar to the cyclin E1 results, inactivation treatment with PTPN18 C229S reduced the ubiquitination and increased the phosphorylation of cyclin E2, indicating that cyclin E2 is also a substrate for PTPN18 (Fig. 7I-K). Additionally, forward and reverse Co-IP experiments verified the interaction of PTPN18 with cyclin E2 (Fig. 7L and M). These results indicated that PTPN18 can also promote the degradation of cyclin E2 through the ubiquitin-proteasome pathway. Given that both cyclins E1 and E2 can bind PTPN18, it was further explored whether there is a competitive relationship between their interactions. The Co-IP results showed that the addition of cyclin E2 did not reduce the binding of PTPN18 to cyclin E1, suggesting cyclin E2 did not interfere with the binding of cyclin E1 to PTPN18 (Fig. 7N).

PTPN18 promotes the ubiquitinated
degradation of cyclin E2. (A) Effect of PTPN18 on cyclin E2 protein
expression at different time points of CHX (10 µg/ml)
treatment. (B) Knockdown of PTPN18 inhibits the degradation of
cyclin E2. (C) Effect of PTPN18 overexpression on cyclin E2
expression in the absence or presence of MG132 (10 µM, 6 h)
treatment. (D) Effect of PTPN18 knockdown on cyclin E2 expression
in the absence or presence of MG132 (10 µM, 6 h) treatment.
(E) Overexpression or (F) knockdown of PTPN18 had no significant
effect on the cyclin E2 protein levels compared with the controls
when CHX and MG132 were combined. (G) Overexpression of PTPN18
enhanced cyclin E2 ubiquitination. (H) PTPN18 knockdown decreased
the ubiquitination level of cyclin E2. (I) PTPN18 CS reduced the
ubiquitination of cyclin E2. (J) PTPN18 regulated the pan-tyrosine
phosphorylation levels of cyclin E2. (K) PTPN18 knockdown increased
the tyrosine phosphorylation levels of cyclin E2. The binding
between exogenous PTPN18 and cyclin E2 was verified by
co-immunoprecipitation: (L) immunoprecipitation with PTPN18-HA and
(M) immunoprecipitation with flag-cyclin E2. (N) Cyclin E2 had no
significant effect on the binding of PTPN18 to cyclin E1. Data are
shown as the mean ± SD from three technical replicates following 48
h of overexpression or 72 h of knockdown transfection.
***P<0.001. ns, not significant; PTPN18, protein
tyrosine phosphatase non-receptor 18; CHX, cycloheximide; CS,
C229S; ns, not significant; si-, small interfering.

Figure 7

PTPN18 promotes the ubiquitinated degradation of cyclin E2. (A) Effect of PTPN18 on cyclin E2 protein expression at different time points of CHX (10 µg/ml) treatment. (B) Knockdown of PTPN18 inhibits the degradation of cyclin E2. (C) Effect of PTPN18 overexpression on cyclin E2 expression in the absence or presence of MG132 (10 µM, 6 h) treatment. (D) Effect of PTPN18 knockdown on cyclin E2 expression in the absence or presence of MG132 (10 µM, 6 h) treatment. (E) Overexpression or (F) knockdown of PTPN18 had no significant effect on the cyclin E2 protein levels compared with the controls when CHX and MG132 were combined. (G) Overexpression of PTPN18 enhanced cyclin E2 ubiquitination. (H) PTPN18 knockdown decreased the ubiquitination level of cyclin E2. (I) PTPN18 CS reduced the ubiquitination of cyclin E2. (J) PTPN18 regulated the pan-tyrosine phosphorylation levels of cyclin E2. (K) PTPN18 knockdown increased the tyrosine phosphorylation levels of cyclin E2. The binding between exogenous PTPN18 and cyclin E2 was verified by co-immunoprecipitation: (L) immunoprecipitation with PTPN18-HA and (M) immunoprecipitation with flag-cyclin E2. (N) Cyclin E2 had no significant effect on the binding of PTPN18 to cyclin E1. Data are shown as the mean ± SD from three technical replicates following 48 h of overexpression or 72 h of knockdown transfection. ***P<0.001. ns, not significant; PTPN18, protein tyrosine phosphatase non-receptor 18; CHX, cycloheximide; CS, C229S; ns, not significant; si-, small interfering.

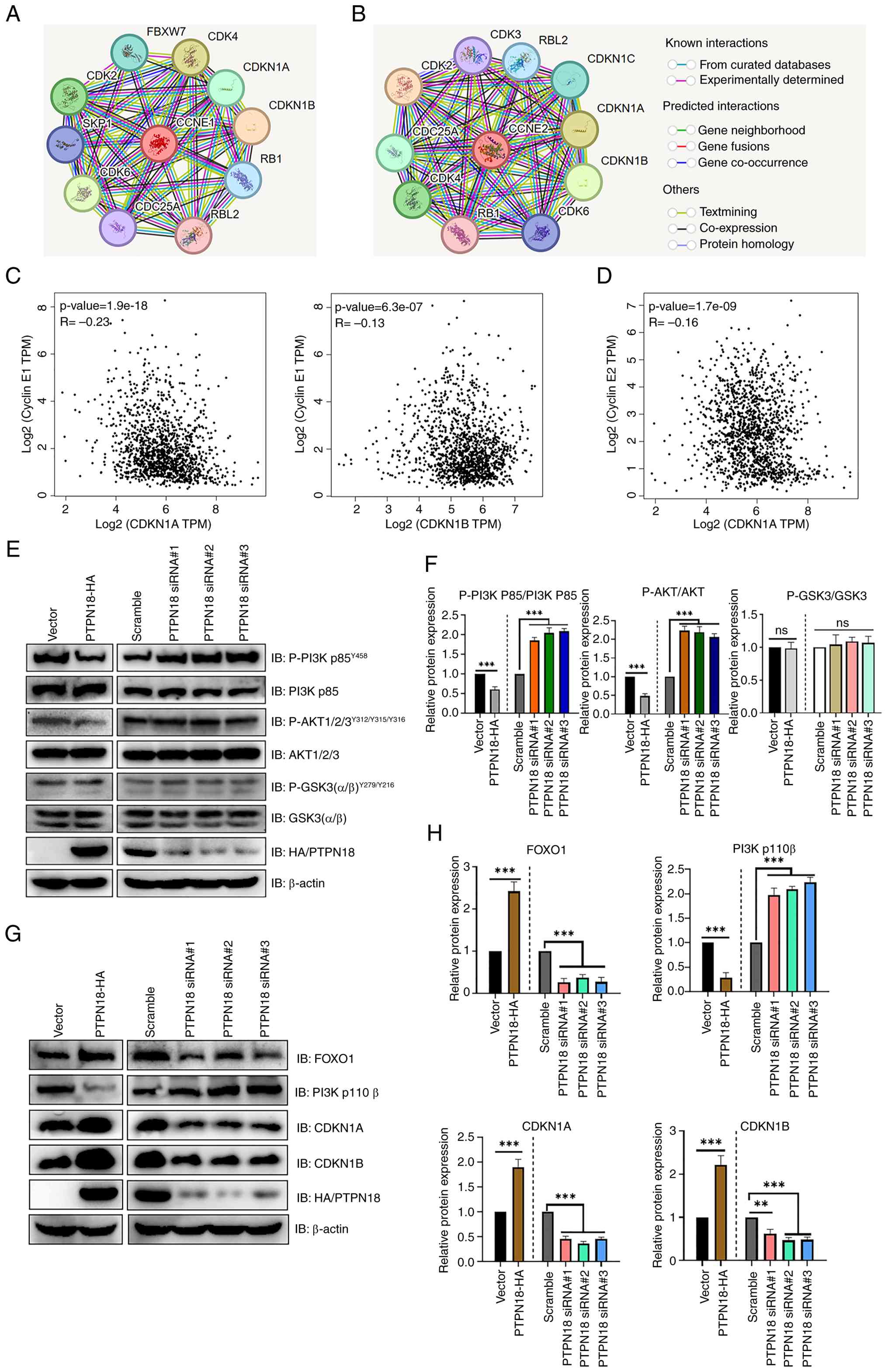
PTPN18 can regulate the protein expression levels of CDK inhibitor 1A (CDKN1A, also known as p21Cip1) and CDK inhibitor 1B (CDKN1B, also known as p27Kip1) through the phosphatidylinositol 3-kinase (PI3K)/protein kinase B (AKT) signaling pathway leading to cell cycle arrest

To further explore the signaling pathways through which PTPN18 regulates the cell cycle, key genes associated with the cell cycle according to the KEGG database were selected to examine the effects of PTPN18 on their transcript levels. The results demonstrated that PTPN18 overexpression produced significant changes in the phosphoinositide-dependent protein kinase 1 (PDPK1), phosphatidylinositol-4,5-bisphosphate 3-kinase catalytic subunit γ (PI3CG), forkhead box O3 (FOXO3), mitogen-activated protein kinase 8 (MAPK8), CDKN1A, growth arrest and DNA damage-inducible protein α (GADD45A), adenomatous polyposis coli protein (APC) and E1A-binding protein p300 (EP300) transcript levels, indicating that PTPN18 may have a wide range of multi-target and multi-pathway roles in gene transcription regulation (Fig. S3A-H). Analysis using STRING, a functional protein association network database, showed that CDKN1A and CDKN1B closely interacted with cyclins E1 (CCNE1) and E2 (CCNE2) (Fig. 8A and B). The Kendall statistical analysis results from the GEPIA database also showed that CDKN1A and CDKN1B had significant negative correlations with cyclin E1 and CDKN1A had a negative correlation with cyclin E2 (Fig. 8C and D). Further protein level experiments showed that PTPN18 overexpression significantly decreased the tyrosine phosphorylation levels of PI3K p85 and AKT and the protein expression levels of PI3K P110β compared with the controls, whereas the protein levels of FOXO1, CDKN1A and CDKN1B were significantly increased (Fig. 8E-H). Decreased levels of AKT tyrosine phosphorylation resulted in reduced inhibition of FOXO and increased FOXO expression, followed by increased CDKN1A and CDKN1B protein levels, resulting in cyclin inhibition and cell cycle arrest (Figs. 8E-H and 9). The results of the endogenous PTPN18 knockdown experiments were generally consistent with those of the overexpression experiments (Fig. 8E-H). Taken together, the protein level results confirmed that the antitumor effect of PTPN18 may be closely related to the PI3K/AKT signaling pathway.

PTPN18 can regulate the expression
levels of CDKN1A and CDKN1B proteins through the PI3K/AKT signaling
pathway leading to cell cycle arrest. (A and B) STRING database
analysis showed proteins that interact with (A) cyclin E1 (CCNE1)
and (B) E2 (CCNE2). (C) GEPIA database analysis of the CDKN1A and
CDKN1B association with cyclin E1. (D) Correlation analysis between
CDKN1A and cyclin E2 using the GEPIA database. (E) Western blot
analysis of the PI3K/AKT signaling pathway protein expression
levels in MCF-7 cells. Levels of P-PI3K p85, P-AKT and P-GSK3 were
monitored after a 30-min stimulation with EGF (100 ng/ml). (F)
Relative quantitative analysis of the PI3K/AKT signaling pathway
protein expression levels. (G) Western blotting demonstrated the
expression levels of FOXO1, PI3K p110β, CDKN1A and CDKN1B. (H) The
bar graph was obtained by normalizing the levels to β-actin. Data
are shown as the mean ± SD from three technical replicates
following 48 h of overexpression or 72 h of knockdown.
**P<0.01 and ***P<0.001. PTPN18,
protein tyrosine phosphatase non-receptor 18; GEPIA, Gene
Expression Profiling Interactive Analysis; PI3K,
phosphatidylinositol 3-kinase; AKT, protein kinase B; CDKN1A
(p21Cip1), cyclin-dependent kinase inhibitor 1A; CDKN1B (p27Kip1),
cyclin-dependent kinase inhibitor 1B; P-, phosphorylation; FOXO1,
forkhead box O1; ns, not significant; P-, phosphorylated; siRNA,
small interfering RNA.

Figure 8

PTPN18 can regulate the expression levels of CDKN1A and CDKN1B proteins through the PI3K/AKT signaling pathway leading to cell cycle arrest. (A and B) STRING database analysis showed proteins that interact with (A) cyclin E1 (CCNE1) and (B) E2 (CCNE2). (C) GEPIA database analysis of the CDKN1A and CDKN1B association with cyclin E1. (D) Correlation analysis between CDKN1A and cyclin E2 using the GEPIA database. (E) Western blot analysis of the PI3K/AKT signaling pathway protein expression levels in MCF-7 cells. Levels of P-PI3K p85, P-AKT and P-GSK3 were monitored after a 30-min stimulation with EGF (100 ng/ml). (F) Relative quantitative analysis of the PI3K/AKT signaling pathway protein expression levels. (G) Western blotting demonstrated the expression levels of FOXO1, PI3K p110β, CDKN1A and CDKN1B. (H) The bar graph was obtained by normalizing the levels to β-actin. Data are shown as the mean ± SD from three technical replicates following 48 h of overexpression or 72 h of knockdown. **P<0.01 and ***P<0.001. PTPN18, protein tyrosine phosphatase non-receptor 18; GEPIA, Gene Expression Profiling Interactive Analysis; PI3K, phosphatidylinositol 3-kinase; AKT, protein kinase B; CDKN1A (p21Cip1), cyclin-dependent kinase inhibitor 1A; CDKN1B (p27Kip1), cyclin-dependent kinase inhibitor 1B; P-, phosphorylation; FOXO1, forkhead box O1; ns, not significant; P-, phosphorylated; siRNA, small interfering RNA.

Proposed working model in which
PTPN18 negatively regulates cyclin E to interfere with cell cycle
progression to exert tumor suppressive effects in BC. The present
study found that PTPN18 could inhibit the AKT signaling pathway by
downregulating the expression of PI3K p110β as well as the tyrosine
phosphorylation of PI3K p85 and AKT. The inhibited AKT pathway
weakens the negative regulation of downstream FOXO1, CDKN1A and
CDKN1B. Increased expression of CDKN1A and CDKN1B enhances the
inhibition of the cell cycle and cyclin E expression, ultimately
leading to cell cycle arrest and BC suppression. PTPN18 can also
enhance cell cycle arrest by downregulating cyclin E expression
through the ubiquitin-proteasome pathway. PTPN18, protein tyrosine
phosphatase non-receptor 18; BC, breast cancer; PI3K,
phosphatidylinositol 3-kinase; AKT, protein kinase B; CDKN1A
(p21Cip1), cyclin-dependent kinase inhibitor 1A; CDKN1B (p27Kip1),
cyclin-dependent kinase inhibitor 1B; FOXO1, forkhead box O1.

Figure 9

Proposed working model in which PTPN18 negatively regulates cyclin E to interfere with cell cycle progression to exert tumor suppressive effects in BC. The present study found that PTPN18 could inhibit the AKT signaling pathway by downregulating the expression of PI3K p110β as well as the tyrosine phosphorylation of PI3K p85 and AKT. The inhibited AKT pathway weakens the negative regulation of downstream FOXO1, CDKN1A and CDKN1B. Increased expression of CDKN1A and CDKN1B enhances the inhibition of the cell cycle and cyclin E expression, ultimately leading to cell cycle arrest and BC suppression. PTPN18 can also enhance cell cycle arrest by downregulating cyclin E expression through the ubiquitin-proteasome pathway. PTPN18, protein tyrosine phosphatase non-receptor 18; BC, breast cancer; PI3K, phosphatidylinositol 3-kinase; AKT, protein kinase B; CDKN1A (p21Cip1), cyclin-dependent kinase inhibitor 1A; CDKN1B (p27Kip1), cyclin-dependent kinase inhibitor 1B; FOXO1, forkhead box O1.

Discussion

PTPN18 is expressed in a variety of normal tissues and is ubiquitous in the nucleus and cytoplasm of cells, with low tissue specificity (29,33,34). The core function of PTPN18 is to act as a negative regulator of receptor tyrosine kinase signaling and regulate a variety of cellular processes including cell proliferation, differentiation, the mitotic cycle and oncogenic transformation by dephosphorylating key receptors such as HER2 (7,10-17). It has also been shown that PTPN18 is a protective factor against obesity, hyperlipidemia and type 2 diabetes (35). More notably, PTPN18 is closely related to the development of BC and its high expression improves the survival and prognosis of patients with this disease (15-17,29,30); therefore, it is necessary to dissect the specific mechanism of action of PTPN18 in BC. In the present study, through tumor phenotypic functional assays, it was found that overexpression of PTPN18 inhibited metastasis and proliferation, promoted apoptosis and led to cell cycle arrest in BC cells. Although MCF-7 cells lack caspase-3 activity, PTPN18 may still achieve pro-apoptotic effects by negatively regulating the PI3K/AKT pathway, regulating Bcl-2 family protein balance, increasing ROS levels, or activating lysosomal enzymes, triggering compensatory activation of other effector caspases or mitochondria-mediated caspase-independent apoptosis (36-38). Annexin V/PI double staining results directly verified the existence of this apoptotic phenotype.

Since the cell cycle is the key regulatory hub of cell proliferation, apoptosis and metastasis (39), as well as owing to the notable role of PTPN18 in the BC cell cycle, subsequent experiments in the present study focused on exploring the molecular mechanisms by which PTPN18 affects cell cycle changes to dissect its tumor suppressor mechanism. It was found that PTPN18 not only interacted with cyclin E1 and downregulated its protein expression and tyrosine phosphorylation levels, but it also acted on cyclin E2 with the same effect, indicating that PTPN18 may be a specific and broad-spectrum regulator of the cyclin E family. Moreover, PTPN18 binding to cyclin E1 was not perturbed by cyclin E2. This property may allow PTPN18 to comprehensively inhibit cyclin E family-mediated abnormal proliferation, avoid isoform compensation and improve the scope and stability of its antitumor effects. Cyclin E can bind to the CDK1 and CDK2 protein kinases and participate in the regulation of the G1 phase, G1/S phase transition and S phase progression (18-23,40,41). As an important regulatory protein in the S phase, the decrease of cyclin E expression and activity may directly lead to the inability of retinoblastoma protein (RB) to maintain a highly phosphorylated state (39-41), resulting in S phase-related proteins not being successfully synthesized, the accumulation of cells in the S phase and the failure of cells to transition to the G2/M phase. The effect of PTPN18 on RB phosphorylation status and the key downstream targets of cyclin E/CDK2 activity decrease will be the next research focus to dissect the mechanism of S phase arrest caused by PTPN18 affecting DNA replication.

In the present study, it was found that PTPN18 overexpression enhanced the expression of cyclin B1, cyclin D1 and CDK4. Elevated cyclin B1 expression promotes the formation and activation of maturation-promoting factor, thereby accelerating G2/M phase transition and cell division, resulting in a decrease in the number of G2/M phase cells (42-44). Cyclin B can competitively bind to CDK2 and CDK1 with cyclin E, affecting the stability of the cyclin E/CDK complex and arresting the cell cycle in the S phase (19,42,43). The cyclin D-CDK4/6 complex is the main regulatory complex of the G1 phase of the cell cycle and phosphorylates RB (45). The increase of cyclin D1 and CDK4 may compensate for the effect of cyclin E in G1 phase and alleviate the stress trend caused by the accelerated cycle progression in G2/M phase, allowing G1 phase to transform normally and maintain dynamic balance.

In the present study, PTPN18 significantly affected the transcript levels of PDPK1, PI3CG, FOXO3, MAPK8, CDKN1A, GADD45A, APC and EP300. FOXO and CDKN1A are downstream targets of the PI3K/AKT pathway (46) and PI3K/AKT can regulate GADD45A through the FOXO pathway (47). AKT may play a role in the regulation of a variety of cellular activities through the transcriptional coactivator EP300 (48) and MAPK8 can regulate the AKT pathway (49). Additionally, dual PI3K/mTOR inhibition is a potential therapeutic strategy for APC and PIK3CA mutant colorectal cancer (50). Given that these significantly altered genes are all associated with the PI3K/AKT pathway, the present study examined the regulation of the PI3K/AKT pathway by PTPN18 at the protein level. The results of the present study indicated that PTPN18 significantly decreased the tyrosine phosphorylation levels of PI3K p85 and AKT and the protein levels of P110β as well as markedly increased the protein levels of FOXO1, CDKN1A and CDKN1B. Decreased tyrosine phosphorylation levels of PI3K p85 and AKT leads to inhibition of their function. P110β stimulates cell proliferation and upregulation in the wild-type state is oncogenic (51). A reduction in P110β expression directly leads to the weakening of its cancer-promoting effect and a relative increase in intracellular PI3K p85 content; excess free PI3K p85 inhibits the PI3K/AKT pathway (52). Combined with the characteristics of PTPN18 protein tyrosine phosphatase and experimental data, it is speculated that PTPN18 may regulate PI3K/AKT pathway by directly dephosphorylating the tyrosine sites of PI3K P85 and/or AKT, and then inhibit BC progression through FOXO1-CDKN1A/CDKN1B-Cyclin E axis (Fig. 9); this hypothesis is consistent with the consensus of field studies (15,46,51-55), but experiments are still needed to verify the specific substrate and whether there are other potential targets.

Unlike previous studies in which PTPN18 has been shown to exert antitumor effects in BC through targets such as HER2 or ETS1 (15-17), a novel anticancer target of PTPN18, cyclin E, was discovered in the present study. The current literature suggests that cyclin E depletion improves the chemosensitivity of BC cells to DNA-damaging agents (56). Patients with tumors harboring high cyclin E expression have a reduced benefit from tamoxifen treatment compared with patients with low tumor expression (57). However, the present study found that PTPN18 could downregulate cyclin E expression and activity, which is likely to be one of the key mechanisms by which PTPN18 synergistic drug treatment results in an improved prognosis and longer survival of patients with BC. Needless to say, the role and molecular mechanism of PTPN18 in the efficacy of conventional anticancer drugs is an important guide for future research. In the future, it may be possible to focus on exploring how to develop new therapeutic strategies by enhancing the activity of PTPN18 or mimicking its mechanism of action.

In summary, the antitumor effect of PTPN18 should be the result of a combination of numerous mechanistic pathways and substrates (15-17). Based on the current findings alone, it is not sufficient to clarify whether PTPN18 can be used as a reliable marker for BC diagnosis. Subsequently, a large number of experiments are required to analyze the relationship between PTPN18 expression level or activity and different clinicopathological features of BC and explore its potential as a diagnostic marker. Because the original intention of this paper was to dissect the protective mechanism of high PTPN18 expression on OS in patients with BC, and its function in normal breast cells may be at rest or physiological homeostasis, it was not investigated. However, the function and mechanism of PTPN18 in normal breast cell lines should not be ignored, which is an important supplement to comprehensively elucidate its role in breast physiological homeostasis and the development of BC.

Supplementary Data

Availability of data and materials

The data generated in the present study may be requested from the corresponding author.

Authors' contributions

NZ performed the majority of the experiments, analyzed the data and wrote and edited the manuscript. TW, BB and XZ constructed the plasmids. WX and WC performed the reverse transcription-quantitative PCR and data analysis. YY and BW directed the study, analyzed and approved all of the data, and wrote and edited the manuscript. NZ and BW confirm the authenticity of all the raw data. All authors read and approved the final version of the manuscript.

Ethics approval and consent to participate

Not applicable.

Patient consent for publication

Not applicable.

Competing interests

The authors declare that they have no competing interests.

Abbreviations:

Co-IP

co-immunoprecipitation

PI3K

phosphatidylinositol 3-kinase

AKT

protein kinase B

HER2

human epidermal growth factor receptor 2

MCF7

Michigan Cancer Foundation-7

MDA-MB-231

Metastatic Derivative of Anaplastic Breast Cancer-231

WB

western blot

TBST

Tris-buffered saline with Tween 20

RIPA

radioimmunoprecipitation assay

PBS

phosphate-buffered saline

FBS

fetal bovine serum

RT-qPCR

reverse transcription-quantitative polymerase chain reaction

EMT

epithelial-mesenchymal transition

mTOR

mechanistic target of rapamycin kinase

CDK

cyclin-dependent kinase

RB

retinoblastoma protein

GEPIA

Gene Expression Profiling Interactive Analysis

CHX

cycloheximide

PDPK1

phosphoinositide-dependent protein kinase 1

PI3CG

phosphatidylinositol-4,5-bisphosphate 3-kinase catalytic subunit γ

FOXO

forkhead box O

MAPK8

mitogen-activated protein kinase 8

GADD45A

growth arrest and DNA damage-inducible protein α

APC

adenomatous polyposis coli protein

EP300

E1A-binding protein p300

CDKN1A (p21Cip1)

CDK inhibitor 1A

CDKN1B (p27Kip1)

CDK inhibitor 1B

Acknowledgments

Not applicable.

Funding

The present study was supported by the National Natural Science Foundation of China (grant no. 32100992) and Key Laboratory of Bioresource Research and Development of Liaoning (grant no. 2022JH13/10200026).

References

1 

Bray F, Laversanne M, Sung H, Ferlay J, Siegel RL, Soerjomataram I and Jemal A: Global cancer statistics 2022: GLOBOCAN estimates of incidence and mortality worldwide for 36 cancers in 185 countries. CA Cancer J Clin. 74:229–263. 2024.PubMed/NCBI

2 

Xiong X, Zheng LW, Ding Y, Chen YF, Cai YW, Wang LP, Huang L, Liu CC, Shao ZM and Yu KD: Breast cancer: Pathogenesis and treatments. Signal Transduct Target Ther. 10:492025. View Article : Google Scholar : PubMed/NCBI

3 

Radenkovic S, Konjevic G, Jurisic V, Karadzic K, Nikitovic M and Gopcevic K: Values of MMP-2 and MMP-9 in tumor tissue of basal-like breast cancer patients. Cell Biochem Biophys. 68:143–152. 2014. View Article : Google Scholar

4 

Radenkovic S, Milosevic Z, Konjevic G, Karadzic K, Rovcanin B, Buta M, Gopcevic K and Jurisic V: Lactate dehydrogenase, catalase, and superoxide dismutase in tumor tissue of breast cancer patients in respect to mammographic findings. Cell Biochem Biophys. 66:287–295. 2013. View Article : Google Scholar

5 

Konjević G, Jurisić V and Spuzić I: Association of NK cell dysfunction with changes in LDH characteristics of peripheral blood lymphocytes (PBL) in breast cancer patients. Breast Cancer Res Treat. 66:255–263. 2001. View Article : Google Scholar

6 

Radenkovic S, Konjevic G, Gavrilovic D, Stojanovic-Rundic S, Plesinac-Karapandzic V, Stevanovic P and Jurisic V: pSTAT3 expression associated with survival and mammographic density of breast cancer patients. Pathol Res Pract. 215:366–372. 2019. View Article : Google Scholar : PubMed/NCBI

7 

Veillette A, Rhee I, Souza CM and Davidson D: PEST family phosphatases in immunity, autoimmunity, and autoinflammatory disorders. Immunol Rev. 228:312–324. 2009. View Article : Google Scholar : PubMed/NCBI

8 

Bai B, Wang T, Zhang X, Ba X, Zhang N, Zhao Y, Wang X, Yu Y and Wang B: PTPN22 activates the PI3K pathway via 14-3-3τ in T cells. FEBS J. 290:4562–4576. 2023. View Article : Google Scholar : PubMed/NCBI

9 

Zhang X, Yu Y, Bai B, Wang T, Zhao J, Zhang N, Zhao Y, Wang X and Wang B: PTPN22 interacts with EB1 to regulate T-cell receptor signaling. FASEB J. 34:8959–8974. 2020. View Article : Google Scholar : PubMed/NCBI

10 

Wang B, Lemay S, Tsai S and Veillette A: SH2 domain-mediated interaction of inhibitory protein tyrosine kinase Csk with protein tyrosine phosphatase-HSCF. Mol Cell Biol. 21:1077–1088. 2001. View Article : Google Scholar : PubMed/NCBI

11 

Cong F, Spencer S, Côté JF, Wu Y, Tremblay ML, Lasky LA and Goff SP: Cytoskeletal protein PSTPIP1 directs the PEST-type protein tyrosine phosphatase to the c-Abl kinase to mediate Abl dephosphorylation. Mol Cell. 6:1413–1423. 2000. View Article : Google Scholar

12 

Dowbenko D, Spencer S, Quan C and Lasky LA: Identification of a novel polyproline recognition site in the cytoskeletal associated protein, proline serine threonine phosphatase interacting protein. J Biol Chem. 273:989–996. 1998. View Article : Google Scholar : PubMed/NCBI

13 

Wu Y, Dowbenko D and Lasky LA: PSTPIP 2, a second tyrosine phosphorylated, cytoskeletal-associated protein that binds a PEST-type protein-tyrosine phosphatase. J Biol Chem. 273:30487–30496. 1998. View Article : Google Scholar : PubMed/NCBI

14 

Shiota M, Tanihiro T, Nakagawa Y, Aoki N, Ishida N, Miyazaki K, Ullrich A and Miyazaki H: Protein tyrosine phosphatase PTP20 induces actin cytoskeleton reorganization by dephosphorylating p190 RhoGAP in rat ovarian granulosa cells stimulated with follicle-stimulating hormone. Mol Endocrinol. 17:534–549. 2003. View Article : Google Scholar : PubMed/NCBI

15 

Wang HM, Xu YF, Ning SL, Yang DX, Li Y, Du YJ, Yang F, Zhang Y, Liang N, Yao W, et al: The catalytic region and PEST domain of PTPN18 distinctly regulate the HER2 phosphorylation and ubiquitination barcodes. Cell Res. 24:1067–1090. 2014. View Article : Google Scholar : PubMed/NCBI

16 

Gensler M, Buschbeck M and Ullrich A: Negative regulation of HER2 signaling by the PEST-type protein-tyrosine phosphatase BDP1. J Biol Chem. 279:12110–12116. 2004. View Article : Google Scholar

17 

Wang T, Ba X, Zhang X, Zhang N, Wang G, Bai B, Li T, Zhao J, Zhao Y, Yu Y and Wang B: Nuclear import of PTPN18 inhibits breast cancer metastasis mediated by MVP and importin β2. Cell Death Dis. 13:7202022. View Article : Google Scholar

18 

Chu C, Geng Y, Zhou Y and Sicinski P: Cyclin E in normal physiology and disease states. Trends Cell Biol. 31:732–746. 2021. View Article : Google Scholar : PubMed/NCBI

19 

Siu KT, Rosner MR and Minella AC: An integrated view of cyclin E function and regulation. Cell Cycle. 11:57–64. 2012. View Article : Google Scholar :

20 

Caldon CE and Musgrove EA: Distinct and redundant functions of cyclin E1 and cyclin E2 in development and cancer. Cell Div. 5:22010. View Article : Google Scholar : PubMed/NCBI

21 

Hwang HC and Clurman BE: Cyclin E in normal and neoplastic cell cycles. Oncogene. 24:2776–2786. 2005. View Article : Google Scholar : PubMed/NCBI

22 

Fagundes R and Teixeira LK: Cyclin E/CDK2: DNA replication, replication stress and genomic instability. Front Cell Dev Biol. 9:7748452021. View Article : Google Scholar : PubMed/NCBI

23 

Scaltriti M, Eichhorn PJ, Cortés J, Prudkin L, Aura C, Jiménez J, Chandarlapaty S, Serra V, Prat A, Ibrahim YH, et al: Cyclin E amplification/overexpression is a mechanism of trastuzumab resistance in HER2+ breast cancer patients. Proc Natl Acad Sci USA. 108:3761–3766. 2011. View Article : Google Scholar : PubMed/NCBI

24 

Radenković N, Milutinović M, Nikodijević D, Jovankić J and Jurišić V: Sample preparation of adherent cell lines for flow cytometry: protocol optimization-our experience with SW-480 colorectal cancer cell line. Indian J Clin Biochem. 40:74–79. 2025. View Article : Google Scholar

25 

Vuletic A, Konjevic G, Milanovic D, Ruzdijic S and Jurisic V: Antiproliferative effect of 13-cis-retinoic acid is associated with granulocyte differentiation and decrease in cyclin B1 and Bcl-2 protein levels in G0/G1 arrested HL-60 cells. Pathol Oncol Res. 16:393–401. 2010. View Article : Google Scholar : PubMed/NCBI

26 

Scherbakov AM, Vorontsova SK, Khamidullina AI, Mrdjanovic J, Andreeva OE, Bogdanov FB, Salnikova DI, Jurisic V, Zavarzin IV and Shirinian VZ: Novel pentacyclic derivatives and benzylidenes of the progesterone series cause anti-estrogenic and antiproliferative effects and induce apoptosis in breast cancer cells. Invest New Drugs. 41:142–152. 2023. View Article : Google Scholar : PubMed/NCBI

27 

Livak KJ and Schmittgen TD: Analysis of relative gene expression data using real-time quantitative PCR and the 2(-Delta Delta C(T)) method. Methods. 25:402–408. 2001. View Article : Google Scholar

28 

Chandrashekar DS, Karthikeyan SK, Korla PK, Patel H, Shovon AR, Athar M, Netto GJ, Qin ZS, Kumar S, Manne U, et al: UALCAN: An update to the integrated cancer data analysis platform. Neoplasia. 25:18–27. 2022. View Article : Google Scholar : PubMed/NCBI

29 

Tang Z, Kang B, Li C, Chen T and Zhang Z: GEPIA2: An enhanced web server for large-scale expression profiling and interactive analysis. Nucleic Acids Res. 47(W1): W556–W560. 2019. View Article : Google Scholar : PubMed/NCBI

30 

Posta M and Győrffy B: Pathway-level mutational signatures predict breast cancer outcomes and reveal therapeutic targets. Br J Pharmacol. 182:5734–5747. 2025. View Article : Google Scholar : PubMed/NCBI

31 

Vasaikar S, Straub P, Wang J and Zhang B: LinkedOmics: analyzing multi-omics data within and across 32 cancer types. Nucleic Acids Res. 46(D1): D956–D963. 2018. View Article : Google Scholar :

32 

Szklarczyk D, Kirsch R, Koutrouli M, Nastou K, Mehryary F, Hachilif R, Gable AL, Fang T, Doncheva NT, Pyysalo S, et al: The STRING database in 2023: Protein-protein association networks and functional enrichment analyses for any sequenced genome of interest. Nucleic Acids Res. 51(D1): D638–D646. 2023. View Article : Google Scholar

33 

Kim YW, Wang H, Sures I, Lammers R, Martell KJ and Ullrich A: Characterization of the PEST family protein tyrosine phosphatase BDP1. Oncogene. 13:2275–2279. 1996.PubMed/NCBI

34 

Cheng J, Daimaru L, Fennie C and Lasky LA: A novel protein tyrosine phosphatase expressed in lin(lo)CD34(hi)Sca(hi) hematopoietic progenitor cells. Blood. 88:1156–1167. 1996. View Article : Google Scholar : PubMed/NCBI

35 

Li W, Zhong Q, Deng N, Zhou X, Wang H, Ouyang J, Guan Z, Cheng B, Xiang L, Huang Y, et al: Sphingolipid metabolism-related genes for the diagnosis of metabolic syndrome by integrated bioinformatics analysis and Mendelian randomization identification. Diabetol Metab Syndr. 17:2342025. View Article : Google Scholar : PubMed/NCBI

36 

Cuvillier O, Nava VE, Murthy SK, Edsall LC, Levade T, Milstien S and Spiegel S: Sphingosine generation, cytochrome c release, and activation of caspase-7 in doxorubicin-induced apoptosis of MCF7 breast adenocarcinoma cells. Cell Death Differ. 8:162–171. 2001. View Article : Google Scholar : PubMed/NCBI

37 

Yang S, Huang J, Liu P, Li J and Zhao S: Apoptosis-inducing factor (AIF) nuclear translocation mediated caspase-independent mechanism involves in X-ray-induced MCF-7 cell death. Int J Radiat Biol. 93:270–278. 2017. View Article : Google Scholar

38 

Pozo-Guisado E, Merino JM, Mulero-Navarro S, Lorenzo-Benayas MJ, Centeno F, Alvarez-Barrientos A and Fernandez-Salguero PM: Resveratrol-induced apoptosis in MCF-7 human breast cancer cells involves a caspase-independent mechanism with downregulation of Bcl-2 and NF-kappaB. Int J Cancer. 115:74–84. 2005. View Article : Google Scholar : PubMed/NCBI

39 

Liu J, Peng Y and Wei W: Cell cycle on the crossroad of tumorigenesis and cancer therapy. Trends Cell Biol. 32:30–44. 2022. View Article : Google Scholar

40 

Ekholm-Reed S, Mendez J, Tedesco D, Zetterberg A, Stillman B and Reed SI: Deregulation of cyclin E in human cells interferes with prereplication complex assembly. J Cell Biol. 165:789–800. 2004. View Article : Google Scholar : PubMed/NCBI

41 

Caldon CE, Sergio CM, Sutherland RL and Musgrove EA: Differences in degradation lead to asynchronous expression of cyclin E1 and cyclin E2 in cancer cells. Cell Cycle. 12:596–605. 2013. View Article : Google Scholar : PubMed/NCBI

42 

Crncec A, Lau HW, Ng LY, Ma HT, Mak JPY, Choi HF, Yeung TK and Poon RYC: Plasticity of mitotic cyclins in promoting the G2-M transition. J Cell Biol. 224:e2024092192025. View Article : Google Scholar : PubMed/NCBI

43 

Li J, Qian WP and Sun QY: Cyclins regulating oocyte meiotic cell cycle progression†. Biol Reprod. 101:878–881. 2019. View Article : Google Scholar : PubMed/NCBI

44 

Gao SC, Dong MZ, Zhao BW, Liu SL, Guo JN, Sun SM, Li YY, Xu YH and Wang ZB: Fangchinoline inhibits mouse oocyte meiosis by disturbing MPF activity. Toxicol In Vitro. 99:1058762024. View Article : Google Scholar : PubMed/NCBI

45 

VanArsdale T, Boshoff C, ArndtK T and Abraham RT: Molecular pathways: Targeting the cyclin D-CDK4/6 axis for cancer treatment. Clin Cancer Res. 21:2905–2910. 2015. View Article : Google Scholar : PubMed/NCBI

46 

Kloet DEA, Polderman PE, Eijkelenboom A, Smits LM, van Triest MH, van den Berg MCW, Groot Koerkamp MJ, van Leenen D, Lijnzaad P, Holstege FC and Burgering BMT: FOXO target gene CTDSP2 regulates cell cycle progression through Ras and p21(Cip1/Waf1). Biochem J. 469:289–298. 2015. View Article : Google Scholar : PubMed/NCBI

47 

Amente S, Zhang J, Lavadera ML, Lania L, Avvedimento EV and Majello B: Myc and PI3K/AKT signaling cooperatively repress FOXO3a-dependent PUMA and GADD45a gene expression. Nucleic Acids Res. 39:9498–9507. 2011. View Article : Google Scholar : PubMed/NCBI

48 

Chen J, Halappanavar SS, St-Germain JR, Tsang BK and Li Q: Role of Akt/protein kinase B in the activity of transcriptional coactivator p300. Cell Mol Life Sci. 61:1675–1683. 2004. View Article : Google Scholar : PubMed/NCBI

49 

Sunayama J, Tsuruta F, Masuyama N and Gotoh Y: JNK antagonizes Akt-mediated survival signals by phosphorylating 14-3-3. J Cell Biol. 170:295–304. 2005. View Article : Google Scholar : PubMed/NCBI

50 

Foley TM, Payne SN, Pasch CA, Yueh AE, Van De Hey DR, Korkos DP, Clipson L, Maher ME, Matkowskyj KA, Newton MA and Deming DA: Dual PI3K/mTOR inhibition in colorectal cancers with APC and PIK3CA mutations. Mol Cancer Res. 15:317–327. February 9–2017.Epub ahead of print. View Article : Google Scholar : PubMed/NCBI

51 

Dbouk HA and Backer JM: A beta version of life: p110β takes center stage. Oncotarget. 1:729–733. 2010. View Article : Google Scholar

52 

Geering B, Cutillas PR, Nock G, Gharbi SI and Vanhaesebroeck B: Class IA phosphoinositide 3-kinases are obligate p85-p110 heterodimers. Proc Natl Acad Sci USA. 104:7809–7814. 2007. View Article : Google Scholar : PubMed/NCBI

53 

Luo J and Cantley LC: The negative regulation of phosphoinositide 3-kinase signaling by p85 and its implication in cancer. Cell Cycle. 4:1309–1312. 2005. View Article : Google Scholar : PubMed/NCBI

54 

Zheng Y, Peng M, Wang Z, Asara JM and Tyner AL: Protein tyrosine kinase 6 directly phosphorylates AKT and promotes AKT activation in response to epidermal growth factor. Mol Cell Biol. 30:4280–4292. 2010. View Article : Google Scholar : PubMed/NCBI

55 

Chen R, Kim O, Yang J, Sato K, Eisenmann KM, McCarthy J, Chen H and Qiu Y: Regulation of Akt/PKB activation by tyrosine phosphorylation. J Biol Chem. 276:31858–31862. 2001. View Article : Google Scholar : PubMed/NCBI

56 

Chen J and Wang G: Cyclin E expression and chemotherapeutic sensitivity in breast cancer cells. J Huazhong Univ Sci Technolog Med Sci. 26:565–566. 2006. View Article : Google Scholar

57 

Waltersson MA, Askmalm MS, Nordenskjöld B, Fornander T, Skoog L and Stål O: Altered expression of cyclin E and the retinoblastoma protein influences the effect of adjuvant therapy in breast cancer. Int J Oncol. 34:441–448. 2009.PubMed/NCBI

Related Articles

  • Abstract
  • View
  • Download
  • Twitter
Copy and paste a formatted citation
Spandidos Publications style
Zhang N, Wang T, Bai B, Zhang X, Xu W, Chen W, Yu Y and Wang B: PTPN18 functions as a tumor suppressor in breast cancer by negatively regulating cyclin E. Int J Oncol 68: 30, 2026.
APA
Zhang, N., Wang, T., Bai, B., Zhang, X., Xu, W., Chen, W. ... Wang, B. (2026). PTPN18 functions as a tumor suppressor in breast cancer by negatively regulating cyclin E. International Journal of Oncology, 68, 30. https://doi.org/10.3892/ijo.2025.5843
MLA
Zhang, N., Wang, T., Bai, B., Zhang, X., Xu, W., Chen, W., Yu, Y., Wang, B."PTPN18 functions as a tumor suppressor in breast cancer by negatively regulating cyclin E". International Journal of Oncology 68.3 (2026): 30.
Chicago
Zhang, N., Wang, T., Bai, B., Zhang, X., Xu, W., Chen, W., Yu, Y., Wang, B."PTPN18 functions as a tumor suppressor in breast cancer by negatively regulating cyclin E". International Journal of Oncology 68, no. 3 (2026): 30. https://doi.org/10.3892/ijo.2025.5843
Copy and paste a formatted citation
x
Spandidos Publications style
Zhang N, Wang T, Bai B, Zhang X, Xu W, Chen W, Yu Y and Wang B: PTPN18 functions as a tumor suppressor in breast cancer by negatively regulating cyclin E. Int J Oncol 68: 30, 2026.
APA
Zhang, N., Wang, T., Bai, B., Zhang, X., Xu, W., Chen, W. ... Wang, B. (2026). PTPN18 functions as a tumor suppressor in breast cancer by negatively regulating cyclin E. International Journal of Oncology, 68, 30. https://doi.org/10.3892/ijo.2025.5843
MLA
Zhang, N., Wang, T., Bai, B., Zhang, X., Xu, W., Chen, W., Yu, Y., Wang, B."PTPN18 functions as a tumor suppressor in breast cancer by negatively regulating cyclin E". International Journal of Oncology 68.3 (2026): 30.
Chicago
Zhang, N., Wang, T., Bai, B., Zhang, X., Xu, W., Chen, W., Yu, Y., Wang, B."PTPN18 functions as a tumor suppressor in breast cancer by negatively regulating cyclin E". International Journal of Oncology 68, no. 3 (2026): 30. https://doi.org/10.3892/ijo.2025.5843
Follow us
  • Twitter
  • LinkedIn
  • Facebook
About
  • Spandidos Publications
  • Careers
  • Cookie Policy
  • Privacy Policy
How can we help?
  • Help
  • Live Chat
  • Contact
  • Email to our Support Team