Spandidos Publications Logo
  • About
    • About Spandidos
    • Aims and Scopes
    • Abstracting and Indexing
    • Editorial Policies
    • Reprints and Permissions
    • Job Opportunities
    • Terms and Conditions
    • Contact
  • Journals
    • All Journals
    • Oncology Letters
      • Oncology Letters
      • Information for Authors
      • Editorial Policies
      • Editorial Board
      • Aims and Scope
      • Abstracting and Indexing
      • Bibliographic Information
      • Archive
    • International Journal of Oncology
      • International Journal of Oncology
      • Information for Authors
      • Editorial Policies
      • Editorial Board
      • Aims and Scope
      • Abstracting and Indexing
      • Bibliographic Information
      • Archive
    • Molecular and Clinical Oncology
      • Molecular and Clinical Oncology
      • Information for Authors
      • Editorial Policies
      • Editorial Board
      • Aims and Scope
      • Abstracting and Indexing
      • Bibliographic Information
      • Archive
    • Experimental and Therapeutic Medicine
      • Experimental and Therapeutic Medicine
      • Information for Authors
      • Editorial Policies
      • Editorial Board
      • Aims and Scope
      • Abstracting and Indexing
      • Bibliographic Information
      • Archive
    • International Journal of Molecular Medicine
      • International Journal of Molecular Medicine
      • Information for Authors
      • Editorial Policies
      • Editorial Board
      • Aims and Scope
      • Abstracting and Indexing
      • Bibliographic Information
      • Archive
    • Biomedical Reports
      • Biomedical Reports
      • Information for Authors
      • Editorial Policies
      • Editorial Board
      • Aims and Scope
      • Abstracting and Indexing
      • Bibliographic Information
      • Archive
    • Oncology Reports
      • Oncology Reports
      • Information for Authors
      • Editorial Policies
      • Editorial Board
      • Aims and Scope
      • Abstracting and Indexing
      • Bibliographic Information
      • Archive
    • Molecular Medicine Reports
      • Molecular Medicine Reports
      • Information for Authors
      • Editorial Policies
      • Editorial Board
      • Aims and Scope
      • Abstracting and Indexing
      • Bibliographic Information
      • Archive
    • World Academy of Sciences Journal
      • World Academy of Sciences Journal
      • Information for Authors
      • Editorial Policies
      • Editorial Board
      • Aims and Scope
      • Abstracting and Indexing
      • Bibliographic Information
      • Archive
    • International Journal of Functional Nutrition
      • International Journal of Functional Nutrition
      • Information for Authors
      • Editorial Policies
      • Editorial Board
      • Aims and Scope
      • Abstracting and Indexing
      • Bibliographic Information
      • Archive
    • International Journal of Epigenetics
      • International Journal of Epigenetics
      • Information for Authors
      • Editorial Policies
      • Editorial Board
      • Aims and Scope
      • Abstracting and Indexing
      • Bibliographic Information
      • Archive
    • Medicine International
      • Medicine International
      • Information for Authors
      • Editorial Policies
      • Editorial Board
      • Aims and Scope
      • Abstracting and Indexing
      • Bibliographic Information
      • Archive
  • Articles
  • Information
    • Information for Authors
    • Information for Reviewers
    • Information for Librarians
    • Information for Advertisers
    • Conferences
  • Language Editing
Spandidos Publications Logo
  • About
    • About Spandidos
    • Aims and Scopes
    • Abstracting and Indexing
    • Editorial Policies
    • Reprints and Permissions
    • Job Opportunities
    • Terms and Conditions
    • Contact
  • Journals
    • All Journals
    • Biomedical Reports
      • Information for Authors
      • Editorial Policies
      • Editorial Board
      • Aims and Scope
      • Abstracting and Indexing
      • Bibliographic Information
      • Archive
    • Experimental and Therapeutic Medicine
      • Information for Authors
      • Editorial Policies
      • Editorial Board
      • Aims and Scope
      • Abstracting and Indexing
      • Bibliographic Information
      • Archive
    • International Journal of Epigenetics
      • Information for Authors
      • Editorial Policies
      • Editorial Board
      • Aims and Scope
      • Abstracting and Indexing
      • Bibliographic Information
      • Archive
    • International Journal of Functional Nutrition
      • Information for Authors
      • Editorial Policies
      • Editorial Board
      • Aims and Scope
      • Abstracting and Indexing
      • Bibliographic Information
      • Archive
    • International Journal of Molecular Medicine
      • Information for Authors
      • Editorial Policies
      • Editorial Board
      • Aims and Scope
      • Abstracting and Indexing
      • Bibliographic Information
      • Archive
    • International Journal of Oncology
      • Information for Authors
      • Editorial Policies
      • Editorial Board
      • Aims and Scope
      • Abstracting and Indexing
      • Bibliographic Information
      • Archive
    • Medicine International
      • Information for Authors
      • Editorial Policies
      • Editorial Board
      • Aims and Scope
      • Abstracting and Indexing
      • Bibliographic Information
      • Archive
    • Molecular and Clinical Oncology
      • Information for Authors
      • Editorial Policies
      • Editorial Board
      • Aims and Scope
      • Abstracting and Indexing
      • Bibliographic Information
      • Archive
    • Molecular Medicine Reports
      • Information for Authors
      • Editorial Policies
      • Editorial Board
      • Aims and Scope
      • Abstracting and Indexing
      • Bibliographic Information
      • Archive
    • Oncology Letters
      • Information for Authors
      • Editorial Policies
      • Editorial Board
      • Aims and Scope
      • Abstracting and Indexing
      • Bibliographic Information
      • Archive
    • Oncology Reports
      • Information for Authors
      • Editorial Policies
      • Editorial Board
      • Aims and Scope
      • Abstracting and Indexing
      • Bibliographic Information
      • Archive
    • World Academy of Sciences Journal
      • Information for Authors
      • Editorial Policies
      • Editorial Board
      • Aims and Scope
      • Abstracting and Indexing
      • Bibliographic Information
      • Archive
  • Articles
  • Information
    • For Authors
    • For Reviewers
    • For Librarians
    • For Advertisers
    • Conferences
  • Language Editing
Login Register Submit
  • This site uses cookies
  • You can change your cookie settings at any time by following the instructions in our Cookie Policy. To find out more, you may read our Privacy Policy.

    I agree
Search articles by DOI, keyword, author or affiliation
Search
Advanced Search
presentation
International Journal of Oncology
Join Editorial Board Propose a Special Issue
Print ISSN: 1019-6439 Online ISSN: 1791-2423
Journal Cover
March-2026 Volume 68 Issue 3

Full Size Image

Cover Legend PDF

Sign up for eToc alerts
Recommend to Library

Journals

International Journal of Molecular Medicine

International Journal of Molecular Medicine

International Journal of Molecular Medicine is an international journal devoted to molecular mechanisms of human disease.

International Journal of Oncology

International Journal of Oncology

International Journal of Oncology is an international journal devoted to oncology research and cancer treatment.

Molecular Medicine Reports

Molecular Medicine Reports

Covers molecular medicine topics such as pharmacology, pathology, genetics, neuroscience, infectious diseases, molecular cardiology, and molecular surgery.

Oncology Reports

Oncology Reports

Oncology Reports is an international journal devoted to fundamental and applied research in Oncology.

Experimental and Therapeutic Medicine

Experimental and Therapeutic Medicine

Experimental and Therapeutic Medicine is an international journal devoted to laboratory and clinical medicine.

Oncology Letters

Oncology Letters

Oncology Letters is an international journal devoted to Experimental and Clinical Oncology.

Biomedical Reports

Biomedical Reports

Explores a wide range of biological and medical fields, including pharmacology, genetics, microbiology, neuroscience, and molecular cardiology.

Molecular and Clinical Oncology

Molecular and Clinical Oncology

International journal addressing all aspects of oncology research, from tumorigenesis and oncogenes to chemotherapy and metastasis.

World Academy of Sciences Journal

World Academy of Sciences Journal

Multidisciplinary open-access journal spanning biochemistry, genetics, neuroscience, environmental health, and synthetic biology.

International Journal of Functional Nutrition

International Journal of Functional Nutrition

Open-access journal combining biochemistry, pharmacology, immunology, and genetics to advance health through functional nutrition.

International Journal of Epigenetics

International Journal of Epigenetics

Publishes open-access research on using epigenetics to advance understanding and treatment of human disease.

Medicine International

Medicine International

An International Open Access Journal Devoted to General Medicine.

Journal Cover
March-2026 Volume 68 Issue 3

Full Size Image

Cover Legend PDF

Sign up for eToc alerts
Recommend to Library

  • Article
  • Citations
    • Cite This Article
    • Download Citation
    • Create Citation Alert
    • Remove Citation Alert
    • Cited By
  • Similar Articles
    • Related Articles (in Spandidos Publications)
    • Similar Articles (Google Scholar)
    • Similar Articles (PubMed)
  • Download PDF
  • Download XML
  • View XML

  • Supplementary Files
    • Supplementary_Data1.pdf
    • Supplementary_Data2.pdf
Article Open Access

KMO downregulation promotes hepatocellular carcinoma growth via 3‑HAA‑mediated mitochondrial mass and function imbalances

  • Authors:
    • Ming Liu
    • Xintong Zhang
    • Yanfen Hu
    • Li Niu
    • Linzhi Guo
    • Guoqing Zhao
    • Fan Lu
    • Fengfeng Jia
    • Li Li
    • Hao Wu
    • Jianjun Zhu
  • View Affiliations / Copyright

    Affiliations: Department of Medical Cell Biology and Genetics, School of Basic Medical Science, Shanxi Medical University, Taiyuan, Shanxi 030001, P.R. China, Department of Pathophysiology, School of Basic Medical Science, Shanxi Medical University, Taiyuan, Shanxi 030001, P.R. China, Laboratory of Morphology, School of Basic Medical Science, Shanxi Medical University, Taiyuan, Shanxi 030001, P.R. China, Department of Basic Medicine, School of Basic Medical Science, Shanxi Medical University, Taiyuan, Shanxi 030001, P.R. China, Department of Neurology, Shanxi Coal Central Hospital, Taiyuan 030001, P.R. China, Taiyuan Technology Transfer Promotion Center, Taiyuan, Shanxi 030006, P.R. China
    Copyright: © Liu et al. This is an open access article distributed under the terms of Creative Commons Attribution License.
  • Article Number: 33
    |
    Published online on: January 13, 2026
       https://doi.org/10.3892/ijo.2026.5846
  • Expand metrics +
Metrics: Total Views: 0 (Spandidos Publications: | PMC Statistics: )
Metrics: Total PDF Downloads: 0 (Spandidos Publications: | PMC Statistics: )
Cited By (CrossRef): 0 citations Loading Articles...

This article is mentioned in:


Abstract

Kynurenine (Kyn) 3‑monooxygenase (KMO) is a key enzyme of the tryptophan (Try)‑Kyn pathway and is located on the outer membrane of mitochondria. Notably, it has not yet been elucidated as to whether KMO is involved in hepatocellular carcinoma (HCC) progression by affecting mitochondria. In the present study, KMO was revealed to be downregulated in HCC patients and this downregulation was associated with a poor prognosis. Notably, the downregulation of KMO promoted the proliferation and migration of HCC cells and increased mitochondrial mass. The levels of the Try metabolite 3‑hydroxyanthranilic acid (3‑HAA) were elevated in HCC cells overexpressing KMO. The results indicated that 3‑HAA may inhibit HCC cell growth promoted by KMO downregulation and reverse the KMO downregulation‑induced increase in mitochondrial mass. Furthermore, KMO and 3‑HAA were shown to regulate the expression of the transcription factor nuclear receptor subfamily 4 group A member 1 (NR4A1) and reduce NR4A1 mitochondrial translocation, thus inhibiting the growth of HCC cells. In summary, the current study elucidated that low KMO expression in HCC affects mitochondrial mass and function by reducing the level of the Try metabolite 3‑HAA, downregulating the expression of NR4A1 and promoting its mitochondrial translocation, which in turn may promote the progression of HCC. These findings provide new insights into the treatment of HCC, potentially targeting the mitochondria and the Try‑Kyn pathway.

Introduction

According to 2022 cancer statistics, among 36 tumors, the global incidence and mortality rates of liver cancer rank sixth and fourth, respectively (1). Hepatocellular carcinoma (HCC) is the primary histological subtype of primary liver cancer, accounting for 75-85% of cases (2,3). Due to the lack of individualized diagnostic markers, HCC is often diagnosed late, which is the main reason for its poor prognosis (4). The treatment bottlenecks of HCC mainly include tumor heterogeneity, drug resistance and optimization of multidisciplinary comprehensive treatment and biomarker indicators are essential to guide treatment selection (5). Mitochondria, as essential organelles in eukaryotic cells, play a central role in energy metabolism, maintaining redox balance and regulating cell apoptosis. Mitochondrial DNA (mtDNA) mutations, electron transport chain defects, oxidative stress, mitochondrial autophagy and other types of mitochondrial dysfunction are closely related to the occurrence of tumors (6). In addition, strategies that target mitochondria serve an important role in tumor treatment (7).

Kynurenine (Kyn) 3-monooxygenase (KMO) is one of the three rate-limiting enzymes [indoleamine-2,3-dioxygenase (IDO), tryptophan (Try)-2,3-dioxygenase (TDO) and KMO] of the Try-Kyn pathway and is located on the outer membrane of mitochondria (8,9). However, studies regarding the role of KMO in mitochondrial structural and function are insufficient. Maddison et al (10) reported that deficiency in the KMO ortholog (cinnabar) in Drosophila triggered morphological elongation and a reduction in respiratory capacity in mitochondria. At present, it is widely known that mitochondrial dynamics are involved in a range of diseases, including cancer (11). Dysregulated mitochondrial dynamics can promote cancer development by affecting tumor cell proliferation, metastasis, drug resistance and the tumor microenvironment, which highlights the potential of targeting mitochondrial dynamics as a promising anticancer strategy (11).

KMO has a dual effect on tumor progression in various types of cancer, influencing tumor occurrence, development and immune escape. KMO is highly expressed in breast cancer and colon cancer and is associated with poor prognosis, whereas its expression is downregulated in clear cell and chromophobe cell renal cell carcinoma, as well as in endometrial carcinoma and nasopharyngeal carcinoma (12-16). These studies suggest the complexity of the function of KMO in tumors and the research on KMO in tumor progression is in its infancy (17). As research on Try metabolism in tumors advances, targeting key enzymes such as IDO1 and TDO to disrupt immunosuppressive signaling has emerged as a promising strategy. However, the inconsistent outcomes of IDO1 inhibitors in advanced trials underscore the necessity for further investigation into Try metabolism within cancer contexts (18). In HCC, Jin et al (19) reported that KMO expression was higher in cancer tissues than in adjacent tissues and its expression in liver cancer cells promoted the malignant progression of tumor cells. However, Shi et al (20) revealed that KMO and the Kyn derivative 3-hydroxyanthranilic acid (3-HAA), also the downstream product of KMO, may inhibit tumor formation by inducing cell apoptosis via activating the transcription factor Yin Yang 1 (YY1). Notably, there is a lack of research on whether KMO located on the mitochondria promotes the progression of HCC by affecting mitochondrial homeostasis and whether the effect of KMO-induced mitochondrial disorder is related to Try metabolism.

The present study systematically investigated the role of KMO-mediated mitochondrial dysfunction in the malignant progression of HCC using public data, clinical samples and HCC cell lines. The differential expression of genes related to mitochondria, including KMO, were initially screened across multiple public HCC datasets. Subsequently, the expression of KMO was validated in clinical samples of HCC. Furthermore, by interfering with KMO expression in HCC cells, changes in mitochondrial mass and function were observed. The current study also explored the impact of KMO-mediated downstream 3-hydroxyanthranilic acid (3-HAA) on mitochondrial mass and function, aiming to clarify the potential mechanisms underlying KMO-mediated mitochondrial dysfunction in HCC and to provide new strategies for HCC treatment.

Materials and methods

Patients and specimens

A total of 31 pairs of tissue specimens, including tumor and adjacent tissues (distance from tumor edge >1 cm), from 31 patients with pathologically confirmed HCC were collected from the Department of Oncology and Vascular Intervention, First Hospital of Shanxi Medical University between January 2021 and December 2022. The patients (29 men and 2 women) ranged in age from 50-78 years. The clinicopathological features of these patients with HCC is shown in Table SI. This study was approved by the ethics committee of the First Hospital of Shanxi Medical University (approval number: 2021SLL086). All patients provided written informed consent. All research was conducted in strict accordance with the Helsinki Declaration and relevant institutional and national regulations.

Public database

The HCC-related GSE101728, GSE45050, GSE84598 and GSE121248 datasets from the Gene Expression Omnibus (GEO) database (https://www.ncbi.nlm.nih.gov/gds/?term=) were used for screening of shared differentially expressed genes (DEGs). The Cancer Genome Atlas (TCGA)-liver hepatocellular carcinoma (LIHC) dataset containing the clinical information and mRNA expression data of 371 HCC patients and 50 normal controls was downloaded from the TCGA database (https://portal.gdc.cancer.gov/). The somatic mutation profiles of HCC patients were obtained from the University of California, Santa Cruz (UCSC Xena Browser, https://xenabrowser.net/datapages/). HCC related single cell sequencing dataset GSE202642 came from the GEO database.

DEGs screening

DEGs from the HCC-related GSE101728, GSE45050, GSE84598 and GSE121248 datasets were screened using the GEO 2R analysis tool (https://www.ncbi.nlm.nih.gov/geo/geo2r/). The 'limma' R package (version 3.52.0; https://bioinf.wehi.edu.au/limma/)was used to normalize the TCGA-LIHC dataset and identify DEGs. Thresholds were set as P<0.05 and |logFC|>1.

Mitochondrial-related DEGs (MRDEGs) identification

The list of mitochondrial-related genes was obtained from MitoCarta3.0 (https://www.broadinstitute.org/mitocarta/mitocarta30-inventory-mammalianmitochondrialproteins-and-pathways), which includes 1,136 human mitochondrial-related genes. Mitochondrial-related genes were intersected with the DEGs from the four HCC-related GEO datasets to obtain MRDEGs.

Analysis of single cell sequencing data

The GSE202642 dataset comprising seven HCC samples and 4 adjacent non-tumor samples was analyzed, it contained a total of 115,732 cells and 36,601 genes. The 'Seurat' R package (version 4.3.0; https://github.com/satijalab/seurat) was used to process single cell sequencing data as follows: i) 'DoubletFinder' was applied to remove doublets; ii) the 'PercentageFeatureSet' function calculated mitochondria and red blood cells content per cell. Quality control was performed using the criteria: i) Detected genes per cell >500; ii) detected genes per cell <6,000; iii) mitochondrial genes <20; iv) red blood cells <1. 'NormalizeData' and 'ScaleData' functions were then used to normalize and scale the data. 'RunPCA' function performed linear dimensionality reduction with dim=20. 'FindClusters' function clustered cells with resolution=0.9. 'RunTSNE' function performed tSNE dimensionality reduction. 'FindAllMarkers' function identified DEGs in each cell cluster. The 'SingleR' R package (version 2.0.0; https://github.com/SingleR-inc/SingleR) was used to identify and annotate cell types. KMO expression levels in normal and HCC samples were compared across different cell types.

Survival analysis

Overall Survival analysis of genes in HCC patients was performed using the Kaplan-Meier Plotter online tool (http://kmplot.com/analysis/).

Weighted gene co-expression network analysis (WGCNA)

WGCNA was constructed using the DEGs matrix of 340 HCC samples via the 'WGCNA' R package (version 1.71; https://CRAN.R-project.org/package=WGCNA). Sample clustering was performed using the 'hcluster' function to identify and remove outliers. The optimal soft threshold power β for network construction was determined using the 'pickSoftThreshold' function. The adjacency degree matrix was transformed into a topological overlap matrix (TOM) using 'TOMsimilarity'. Gene expression similarity was then calculated and the minimum value of module genes was set to 30 genes. According to the similarity, genes were divided into different co-expression modules and the module allocation diagram under gene tree diagram was drawn by DynamicTreeCut. HCC samples were divided into high and low KMO expression groups based on the median value of KMO expression. Correlation analysis was performed between gene co-expression module and KMO expression status. Pearson's correlation coefficient and P-value were calculated using the 'cor' function. The co-expression module with the largest correlation coefficient P<0.05 was regarded as the key functional module and the genes within this module were considered KMO-co-expressed hub genes.

Gene enrichment analysis

Gene Ontology (GO) analysis and Kyoto Encyclopedia of Genes and Genomes (KEGG) analysis were performed using clusterProfiler (version 4.8.0; https://yulab-smu.top/contribution-knowledge-mining/) and ggplot2 (version 3.4.1; https://CRAN.R-project.org/package=ggplot2) packages in R.

Protein-protein interaction (PPI) and correlation analysis

To investigate the relationship between KMO and Try metabolic pathway genes, Try metabolic pathway genes were downloaded from the GSEA official website (https://www.gsea-msigdb.org/gsea/msigdb/index.jsp) and analyzed using the STRING database (https://string-db.org/). The PPI network was visualized using Cytoscape 3.9.0 software (https://cytoscape.org/). The hub genes related to KMO were captured using CytoHubba of Cytoscape. Correlation heatmaps and lollipop plots were generated using the online SRplot tool (http://www.bioinformatics.com.cn/SRplot) (21).

Cell culture and KMO expression cell model

The HCC cell lines MHCC-97H and HCCLM3 (Cell Resource Center, Institute of Basic Medicine, Chinese Academy of Medical Sciences) were cultured in DMEM supplemented with 10% FBS at 37°C with 5% CO2.

KMO-overexpressing lentivirus were constructed by Shanghai GenePharma Co., Ltd. using the 3rd lentiviral, LV5 (EF-1a/GFP&Puro). 293T cells (Cell Bank of Chinese Academy of Sciences) was selected to package the lentivirus using shuttle plasmid H6370 and packaging plasmid (pGag/Pol, pRev, pVSV-G). The lentivirus titer of 293T cells after 72 h of infection with the collected lentivirus stock solution was 9×108 TU/ml. Multiplicity of infection (MOI) was calculated according to virus titer and the optimal MOI (1 number/cell) was determined for HCC cell infection by pre-experiment. For lentiviral overexpression, cells were seeded in 24-well plates at 5×104 cells/well. When confluence reached 40-60%, cells were infected with KMO-overexpressing lentivirus at 1×105 TU/ml. After 24 h, the medium was replaced with fresh culture medium. Upon reaching 70-80% confluence, positive cells were screened using 1 µg/ml puromycin concentration (the optimal concentration determined by puromycin concentration gradient experiment), and 0.5 µg/ml was the maintenance concentration of cultured cells. For short interfering (si)RNA knockdown, siRNA targeting KMO (5′-GGA GCC TAT TCA ACT GTC A-3′, 5′-GCG AGC ACA TGT CAA CTC A-3′ and 5′-CCA AGG TAT TCC CAT GAG A-3′) and control siRNA was designed and synthesized by Guangzhou RiboBio Co., Ltd. Cells were seeded in 6-well plates at 3×105 cells per well and transfected at 70-80% confluence using Lipo8000 reagent (Beyotime Institute of Biotechnology) with the screened siRNA sequence (5′-CCA AGG TAT TCC CAT GAG A-3′) having the highest knockdown efficiency and a control siRNA. Overexpression and knockdown efficiencies were assessed using qPCR and western blotting. KMO stably overexpressing cell lines and transiently transfected KMO-knockdown cells (harvested at 48 h) were used for subsequent studies.

Immunofluorescence

Cells were cultured in confocal dishes (1,000 cells/dish) for 24 h, then stained with Mito-tracker at 37°C for 25 min in the dark. After washing with ice-cold PBS, cells were fixed with 4% paraformaldehyde at 37°C for 1 h, permeabilized with 0.2% TritonX-100 for 10 min, after TBST wash buffer (0.05% Tween 20) washing 3 times (5 min/time), cells were blocked with 2% BSA (Beijing Solarbio Science & Technology Co., Ltd.) for 10 min. Cells were incubated with 1:100 diluted KMO or NR4A1 primary antibody (cat no. 10698-1-AP and 12235-1-AP, Proteintech Group, Inc.) overnight at 4°C, followed by fluorescent secondary antibody (1:200; cat no. SA00013-2; Proteintech Group, Inc.) at room temperature for 1 h. After DAPI staining (1:200) at room temperature for 15 min, cells were imaged at a magnification of ×100.

Immunohistochemical staining

Paraffin-embedded sections (thickness: 5 µm) were dewaxed, cleaned with PBS and treated with 3% H2O2 to block endogenous peroxidase at room temperature for 10 min. Antigen retrieval was performed using sodium citrate buffer, followed by PBS washing. Sections were blocked with 5% BSA at 37°C for 30 min, then incubated with 1:100 diluted KMO primary antibody (cat no. 10698-1-AP, Proteintech Group, Inc.) overnight at 4°C. After washing, sections were incubated with 1:1,000 diluted HRP-conjugated secondary antibody (cat no. KIT-5010; Maxim Biomedical, Inc.) for 30 min at room temperature. DAB staining was performed for 1 min, followed by hematoxylin counterstaining for 5 min. Sections were dehydrated, mounted and imaged using a light microscope. The staining intensity (SI) and percentage of positive cells (PP) were used to calculate the IHC score (22). SI was graded as follows: 0 for negative, 1 for low positive, 2 for moderate positive, and 3 for high positive. PP was classified into four categories: 0 (0-9% positive cells), 1 (10-25%), 2 (26-50%), 3 (50-75%), and 4 (76-100%). The final immunohistochemical score (IS) was derived by multiplying SI and PP (IS=SI x PP). Quantitative analysis was performed using ImageJ software (version 1.53a, National Institutes of Health).

mRNA extraction and reverse transcription-quantitative (RT-q) PCR

Total RNA was extracted from tissue samples or cultured cells using RNAiso Plus (Takara Bio, Inc.). RNA was reverse-transcribed into cDNA using the PrimeScript RT Master Mix Reverse Transcription Kit (Takara Bio, Inc.). The target gene expression was quantified by two-step qPCR using TB Green® Premix Ex Taq II (Takara Bio, Inc.) with the procedure: pre-denaturation at 95°C for 30 sec, 1 cycle; denatured at 95°C for 5 sec, annealed at 60°C and extended for 30 sec, 40 cycles. All operations of RNA extraction, cDNA synthesis, and qPCR were carried out according to the manufacturer's protocols. Relative expression levels were calculated using the 2−ΔΔCq method according to previous study (23). Primer sequences are listed in Table I. Each sample was analyzed in triplicate in three independent experiments.

Table I

Primer sequences used in reverse transcription-quantitative PCR.

Table I

Primer sequences used in reverse transcription-quantitative PCR.

GenePrimers (5′ to 3′)
KMOForward: CACTGTGTACTGCTGGGAGA
Reverse: ATCGCGTGATCATCTGGGAT
β-actinForward: ACTCTTCCAGCCTTCCTTCC
Reverse: TCTCCTTCTGCATCCTGTCG
KYNUForward: TGCTGAGTTCATGGCCAAAC
Reverse: AGTGATCCTGTTCAGTGGGG
ND1Forward: CCCTAAAACCCGCCACATCT
Reverse: GAGCGATGGTGAGAGCTAAGGT
HGBForward: GTGCACCTGACTCCTGAGGAGA
Reverse: CCTTGATACCAACCTGCCCAG
MT-ATP6Forward: ACAGTGATTATAGGCTTTCGCTCTAAG
Reverse: ATTGGTTGAATGAGTAGGCTGATGG
MT-CO1Forward: GCAGGAACAGGTTGAACAGTCTAC
Reverse: TAGGTGTAAGGAGAAGATGGTTAGGTC
SOX4Forward: GCAAGATCATGGAGCAGTCG
Reverse: CCGGACTTCACCTTCTTCCT
HMGA1Forward: GTAGGGAGTCAGAAGGAGCC
Reverse: CCTCCTCTTCCTCCTTCTCC
NR4A1Forward: AGAAGATCCCTGGCTTTGCT
Reverse: CAGGGACATCGACAAGCAAG
FOXO1Forward: CCGAGCTGCCAAGAAGAAAG
Reverse: ATGCACATCCCCTTCTCCAA
Protein extraction and western blotting

Cells were lysed in RIPA buffer (Beyotime Institute of Biotechnology), incubated on ice for 30 min and centrifuged at 12,000 × g for 20 min at 4°C. The supernatant was collected and protein concentration was measured using a BCA kit (Beyotime Institute of Biotechnology) at 562 nm.

Equal amounts of protein (≥20 µg) were separated by 10% SDS-PAGE and subsequently transferred to the PVDF membrane at 100 V for 1 h. Membranes were blocked with 5% non-fat milk for 1 h at room temperature. The membrane was incubated with 1:500 diluted KMO (cat no. 10698-1-AP; Proteintech Group, Inc.) or 1:10,000 diluted β-Actin (cat no. 66009-1-Ig; Proteintech Group, Inc.) primary antibodies overnight at 4°C. After washing, membranes were incubated with 1:10,000 diluted horseradish peroxidase-conjugated secondary antibody (cat no. SA00001-2; Proteintech Group, Inc.) for 1 h at room temperature. Finally, the chemiluminescent substrate (1:1 ratio of solutions A and B) was added to the PVDF membrane for imaging after washing. Relative protein expression was calculated using ImageJ software (version 1.53a, National Institutes of Health).

CCK-8 assay

Cell viability was assessed using the CCK-8 assay kit (MeilunBio Co., Ltd.). Cells were seeded in 96-well plates at 3,000 cells per well. Upon cells reaching the logarithmic growth phase, siRNA transfected experiment was performed. For the 3-HAA group, the medium was replaced with one containing 100 µM 3-HAA (24). CCK-8 reagent was added at 0, 24, 48, 72 and 96 h post-transfection and incubated at 37°C for 2 h. Absorbance at 450 nm was measured using a multifunctional enzyme-linked immunosorbent assay instrument.

EdU staining experiment

Cell proliferation was assessed using the EdU assay kit (Guangzhou RiboBio Co., Ltd.). Cells were seeded in a 96-well plate at 3,000 cells per well and treated as described. After 24 h, cells were transferred to confocal dishes. After 48 h, 200 µl of 50 µM EdU was added and incubated at 37°C for 2 h in the dark. Cells were then treated sequentially with glycine (2 mg/ml, room temperature, 5 min), Triton X-100 (0.5%, room temperature, 10 min), Apollo (30 min, room temperature, in the dark) and Hoechst 33342 staining for 30 min (room temperature, in the dark).

Clonal formation assay

Cells were seeded in a 6-well plate at 500 cells per well. When visible colonies appeared after 10-14 days, cells were fixed with 4% paraformaldehyde at room temperature for 15 min, then stained with 0.1% crystal violet at room temperature for 30 min. Colonies were defined as cell clusters containing ≥50 cells. Plates were rinsed, inverted and colonies were photographed and counted.

Scratch and transwell tests

The HCC cell lines MHCC-97H and HCCLM3 were cultured for 24 h to 80% confluence, then scratched with a 200 µl pipette tip. For siKMO groups, cells were transfected with siKMO RNA or siControl RNA (20 nM) and cultured at 37°C. After 6 h of transfection, the complete medium was replaced and the culture medium was replaced with fresh medium containing 1% FBS after 24 h of transfection. For KMO overexpression groups, the cells with stable overexpression of KMO and the EV control group were directly scratched after 24 h of culture and then cultured in 1% FBS medium. The wound closure was imaged at 0 and 48 h after scratch and ImageJ software (version 1.53a, National Institutes of Health) was used to quantify the migration distance. For other cells to be tested by Transwell, transfection was performed followed by 24 h of culture. A 24-well plate was prepared with 700 µl of complete medium per well. 200 µl of serum-starved cell suspension (KMO knockdown, KMO overexpression, or corresponding control cells) was added to each well and cultured for 48 h. Non-migrated cells on the upper layer of the chamber membrane were removed with a cotton swab and cells on the lower surface were fixed with methanol at room temperature for 10 min, then stained with crystal violet at room temperature for 20 min and counted under a light microscope.

Flow cytometry analysis of apoptosis

Following the instructions for the Annexin V-FITC apoptosis detection kit (Bestbio Technology Co., Ltd.), cells were washed twice with pre-cooled PBS to obtain cell pellets, then re-suspended in binding buffer. Cells were stained with 5 µl Annexin V-FITC at 4°C for 15 min, followed by 10 µl propidium iodide dye for 10 min at 4°C in the dark. Samples were immediately detected using flow cytometry (FACSCelesta; BD Biosciences). And the apoptotic rate of HCC cells (the sum of the percentages of early + late apoptotic cells) was analyzed using FlowJo 7.6 software (BD Biosciences).

MitoTracker staining

Mitochondrial biogenesis was detected by using MitoTracker staining method. Cells were seeded in confocal dishes at 1,000 cells/dish. At 48 h after siKMO transfection or 100 µM 3-HAA treatment, cells were stained with MitoTracker (200 nM) for 25 min at 37°C in the dark. After washing twice with DMEM, cells were imaged by confocal microscopy at a magnification of ×100. The total mitochondrial fluorescence intensity was quantified using ImageJ (version 1.53a, National Institutes of Health).

High performance liquid chromatography (HPLC) combined with mass spectrometry (MS)

Targeted Try metabolism analysis was performed by Shanghai Zhongke New Life Biotechnology Co. Ltd.

Sample preparation

Cells were harvested, washed three times with PBS and scraped with 1 ml precooled methanol/acetonitrile/water (2:2:1, v/v). Samples were collected, labeled, sealed and stored at -80°C until analysis.

Chromatographic conditions

Samples were analyzed on an Agilent 1290 UHPLC system (Agilent Technologies, Inc.) with a 4°C autosampler and column oven at 40°C. Mobile phases: A (20 mM ammonium formate + 0.2% formic acid in water), B (0.2% formic acid in methanol). Flow rate: 400 µl/min; injection volume: 5 µl. Gradient elution: 0-2 min, 10% B; 2-9 min, 10 to 100% B; 9-11 min, 100% B; 11-11.5 min, 100 to 10% B; 11.5-14 min, 10% B.

Mass spectrometry conditions

Analysis was performed on a 5500 QTRAP mass spectrometer (SCIEX) used in positive/ negative ion mode. Source temp: 450°C; Gas1/Gas2: 45; CUR: 40; ISVF: ±4,500 V. Multiple reaction monitoring was used for detection.

MtDNA copy number detection

Cells were seeded in a 6-well plate at a density of approximately 3×105 cells per well. For KMO knockdown groups, after 24 h of culture, the cells were transfected with siKMO small interfering RNA or siControl RNA using Lipo8000® transfection reagent (Beyotime Biotechnology). For the siKMO + 3-HAA treated groups, upon reaching 70-80% confluence, the medium was changed to 2 ml culture medium containing 100 µM 3-HAA or an equivalent volume of DMSO (control). The cells were then transfected with siKMO small interfering RNA. At 48 h after transfection, cell DNA was extracted using a DNA extraction kit (Tiangen Biotech Co., Ltd.) according to the manufacturer's protocol. For KMO overexpression groups, DNA was extracted after 48 h of culture. mtDNA copy number was detected by qPCR using primers specific for the mitochondrial gene ND1 and HGB was used as reference gene.

Cellular ATP level measurement

Cells were lysed using ATP detection lysate, then centrifuged at 12,000 × g, for 5 min at 4°C. The supernatant was collected as the test sample. An ATP standard curve was generated by diluting the ATP standard solution (10 µM) to concentrations ranging from 0.01-10 µM. The ATP detection working solution was prepared at a 1:9 ratio of reagent to diluent. Working solution (100 µl) was added to 96-well black plate and incubated at room temperature for 5 min. Subsequently, 20 µl of sample or standard was added to each well, mixed and the relative light unit value was measured after 2 sec. ATP concentration was calculated using the standard curve.

Intercellular reactive oxygen species (ROS) level detection

Cells were collected in a 5 ml centrifuge tube. The ROS fluorescent probe (Bestbio Technology Co., Ltd.), 2,7-dichlorofluorescein acetate DCFH-DA, was prepared at a final concentration of 10 µM (diluted 1:1,000 in serum-free DMEM). 500 µl of the DCFH-DA working solution was added to each tube and the mixture was incubated at 37°C for 20 min in the dark. The unbound DCFH-DA probe was removed by washing with serum-free medium. Cells were re-suspended in DMEM and then analyzed by flow cytometry (FACSCelesta, BD Biosciences) with excitation at 488 nm (25). The results were analyzed using FlowJo 7.6 software (BD Biosciences).

Statistical analysis

Statistical analyses were performed using R (version 4.2.2, http://www.R-project.org/), GraphPad Prism (version 8.0; Dotmatics) and SPSS (version 25; IBM Corp.). All experiments were performed three times independently. The data were presented as the mean ± SD. The unpaired Student's t-test was employed for comparisons between two groups with normally distributed continuous variables, while Mann-Whitney U test was used for non-normally distributed data. One-way ANOVA with Tukey's post hoc test was used for comparisons among three groups. Correlations between continuous variables were assessed using Spearman's rank correlation analysis. Categorical variables were compared between groups using the χ2 test. P<0.05 was considered to indicate a statistically significant difference.

Results

Downregulation of KMO expression is related to the poor prognosis in HCC

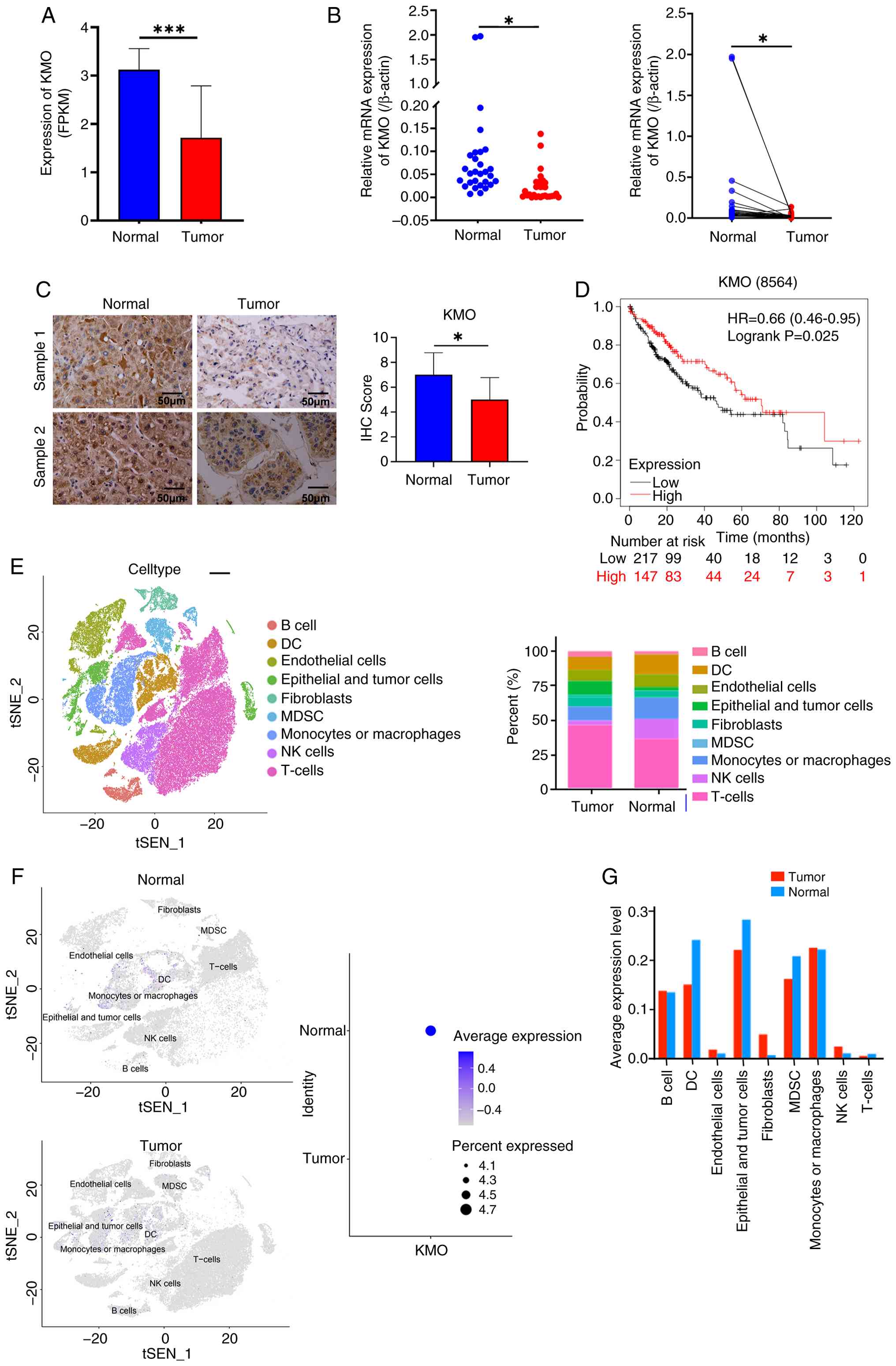
Analysis of GSE101728, GSE45050, GSE84598 and GSE121248 datasets identified 31 upregulated and 109 downregulated genes commonly associated with HCC (Fig. S1A-C). Intersection with mitochondrial-related genes yielded one upregulated and 14 downregulated MRDEGs (Fig. S1D). Notably, KMO expression was consistently downregulated across all four datasets (LogFC ranging from -2.094 to -3.453; Fig. S1E). The finding was validated in TCGA data which demonstrated significantly lower KMO expression in HCC patients compared to normal individuals (Fig. 1A). qPCR and immunohistochemical results both showed that compared with matched adjacent normal tissues, the expression of KMO in HCC tumor tissues decreased (Fig. 1B and C). The present study grouped HCC tumor samples from TCGA database according to KMO median expression value, including 183 samples in KMO high expression group and 182 samples in KMO low expression group. Association analysis between KMO and clinicopathological features of HCC patients in TCGA database are shown in Table II. The results showed that KMO expression was related to Grade, T stage and tumor stage. Kaplan-Meier survival analysis demonstrated that the overall survival time of HCC patients with low KMO expression was significantly shorter than those with high expression (Fig. 1D).

Downregulation of KMO expression is
related to the poor prognosis in HCC. (A) mRNA expression of KMO in
HCC tissue in TCGA database. (B) mRNA expression of KMO in cancer
tissues and adjacent tissues of 31 HCC patients by using reverse
transcription-quantitative PCR. (C) Immunohistochemistry showed the
protein expression of KMO in HCC tissue and para-cancerous tissue.
Scale bar, 50 µm. Immunohistochemistry score was compared
between two groups. (D) Survival analysis of KMO in HCC patients in
TCGA database. (E) tSNE plot with annotations for cell types of HCC
single-cell sequencing data analysis and the proportion of
different cell types. (F) tSNE plot with KMO expression in tumor
and normal samples. Bubble chart of KMO expression in two groups.
(G) KMO expression in different cell types in HCC tumor and normal
samples. *P<0.05, ***P<0.001. KMO,
kynurenine 3-monooxygenase; HCC, hepatocellular carcinoma; TCGA,
the Cancer Genome Atlas.

Figure 1

Downregulation of KMO expression is related to the poor prognosis in HCC. (A) mRNA expression of KMO in HCC tissue in TCGA database. (B) mRNA expression of KMO in cancer tissues and adjacent tissues of 31 HCC patients by using reverse transcription-quantitative PCR. (C) Immunohistochemistry showed the protein expression of KMO in HCC tissue and para-cancerous tissue. Scale bar, 50 µm. Immunohistochemistry score was compared between two groups. (D) Survival analysis of KMO in HCC patients in TCGA database. (E) tSNE plot with annotations for cell types of HCC single-cell sequencing data analysis and the proportion of different cell types. (F) tSNE plot with KMO expression in tumor and normal samples. Bubble chart of KMO expression in two groups. (G) KMO expression in different cell types in HCC tumor and normal samples. *P<0.05, ***P<0.001. KMO, kynurenine 3-monooxygenase; HCC, hepatocellular carcinoma; TCGA, the Cancer Genome Atlas.

Table II

Relationship between KMO expression level and clinicopathological characteristics of patients with HCC in TCGA.

Table II

Relationship between KMO expression level and clinicopathological characteristics of patients with HCC in TCGA.

VariableKMO Expression
P-value
Low (n=182)High (n=183)
Age0.716
 ≤608885
 >609498
Sex0.765
 Male124122
 Female5861
Child Pugh classification grade0.252
 Grade A100116
 Grade B and C139
 N/A6958
Grade<0.001
 Grade1-297133
 Grade3-48248
 N/A32
M0.937
 M0138125
 M112
 MX4356
N1.000
 N0124125
 N122
 NX5656
T0.004
 T1-2123148
 T3-45734
 TX21
Stage0.004
 Stage I-II113142
 Stage III-IV5433
 N/A158
Survival status0.559
 Alive114120
 Dead6863

[i] KMO, kynurenine 3-monooxygenase; HCC, hepatocellular carcinoma; TCGA, the Cancer Genome Atlas.

The present study also analyzed the KMO expression within the HCC tumor microenvironment using single cell sequencing data. Analysis of 85,168 cells (28,998 genes) identified 10 cell types. Compared with normal tissues, HCC samples exhibited increased proportions of T cells, fibroblasts, epithelial and tumor cells, with decreases in endothelial cells, dendritic cell (DC), myeloid suppressor cell (MDSC) and natural killer cells (Fig. 1E). The expression of KMO in HCC was lower in HCC compared with that in normal (Fig. 1F) and was specifically reduced in DC, epithelial and tumor cells and MDSC (Fig. 1G), suggesting KMO may play important roles in these cells.

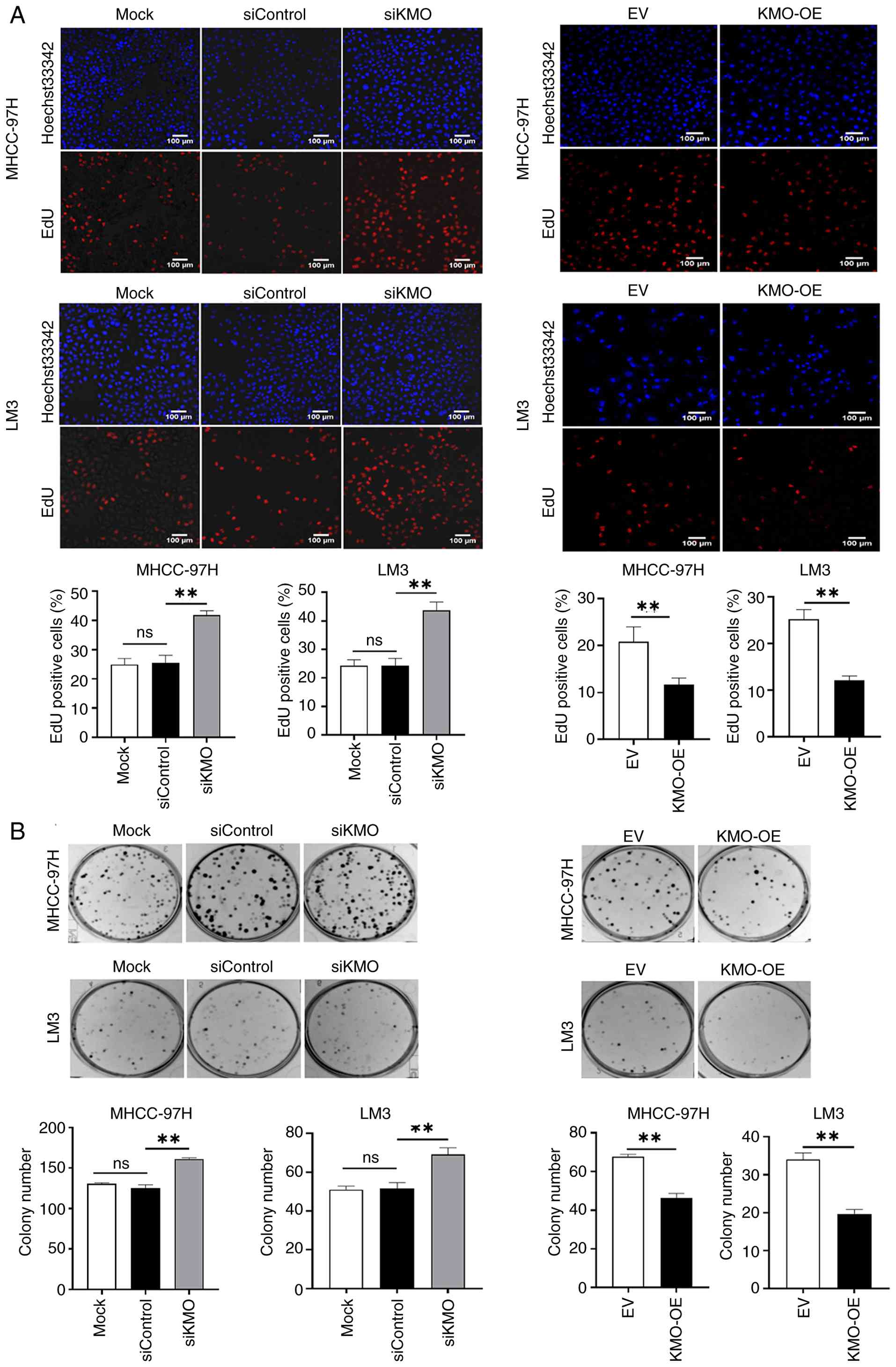
Downregulation of KMO in HCC cells promotes malignant progression of tumor

Using KMO knockdown and overexpression HCC cell models (Fig. S2), the present study evaluated the role of KMO in tumor progression. The CCK-8 test, EdU assay and colony formation experiment revealed that, compared with siControl group, the cell viability, cell proliferation and cell clone formation in siKMO group were increased significantly. Conversely, compared with empty vector (EV) control group, the cell viability, cell proliferation and cell clone formation in KMO-OE group were significantly decreased (Fig. 2). The scratch and Transwell assays demonstrated that cell migration ability in siKMO group were increased significantly, whereas the opposite effect was observed in KMO-OE group (Fig. 3). Flow cytometry analysis of cell apoptosis indicated that the apoptosis rate was increased in KMO-OE group compared with that in EV control group (Fig. S3).

Downregulation of KMO promotes HCC
cell growth. (A) Effect of KMO on proliferation activity of HCC
cells by using EdU detection. EdU labeled newly proliferated cells
(red) and Hoechst33342 labeled cell nucleus (blue). Positive cells
rate (red/blue) were counted and compared between control and
KMO-knockdown or overexpression groups. Scale bar, 100 µm.
(B) Effect of KMO on colony-forming ability of HCC cells. Colony
number was counted and compared between control and KMO-knockdown
or overexpression groups. **P<0.01. KMO, kynurenine
3-monooxygenase; HCC, hepatocellular carcinoma.

Figure 2

Downregulation of KMO promotes HCC cell growth. (A) Effect of KMO on proliferation activity of HCC cells by using EdU detection. EdU labeled newly proliferated cells (red) and Hoechst33342 labeled cell nucleus (blue). Positive cells rate (red/blue) were counted and compared between control and KMO-knockdown or overexpression groups. Scale bar, 100 µm. (B) Effect of KMO on colony-forming ability of HCC cells. Colony number was counted and compared between control and KMO-knockdown or overexpression groups. **P<0.01. KMO, kynurenine 3-monooxygenase; HCC, hepatocellular carcinoma.

Downregulation of KMO promotes HCC
cell migration. (A) Effect of KMO on migration of HCC cells by
using wound healing assay. Scale bar, 200 µm. Healing
percentage was calculated and compared between control and
KMO-knockdown or overexpression groups. (B) Effect of KMO on HCC
cell migration by using Transwell chamber assay. Scale bar, 200
µm. Migrated cell number was counted and compared between
control and KMO-knockdown or overexpression groups.
**P<0.01. KMO, kynurenine 3-monooxygenase; HCC,
hepatocellular carcinoma; si, short interfering; EV, control group;
OE, overexpressing.

Figure 3

Downregulation of KMO promotes HCC cell migration. (A) Effect of KMO on migration of HCC cells by using wound healing assay. Scale bar, 200 µm. Healing percentage was calculated and compared between control and KMO-knockdown or overexpression groups. (B) Effect of KMO on HCC cell migration by using Transwell chamber assay. Scale bar, 200 µm. Migrated cell number was counted and compared between control and KMO-knockdown or overexpression groups. **P<0.01. KMO, kynurenine 3-monooxygenase; HCC, hepatocellular carcinoma; si, short interfering; EV, control group; OE, overexpressing.

Collectively, these results suggested that downregulation of KMO in HCC cells is associated with enhanced malignant progression.

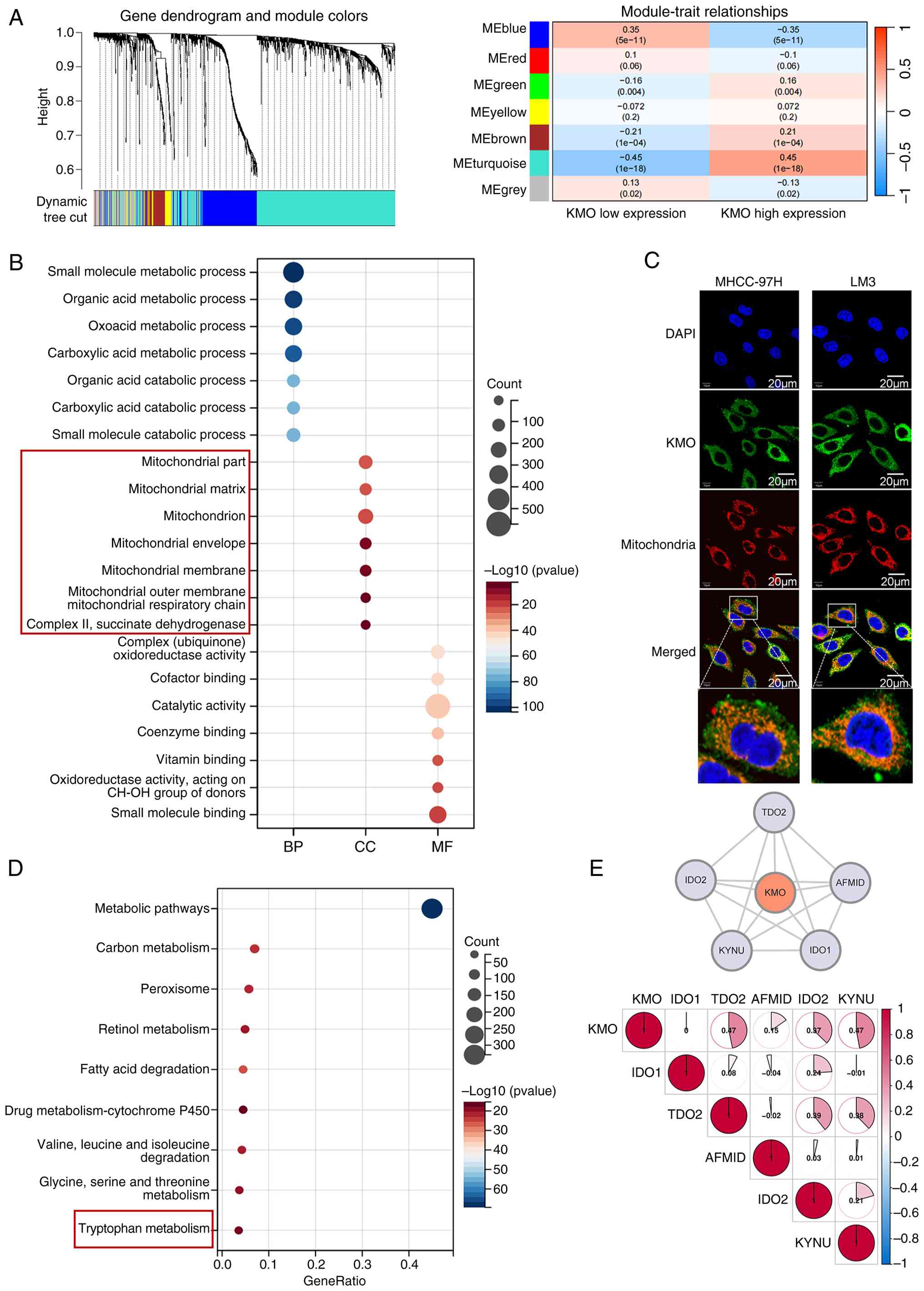
KMO may localize to mitochondria and is associated with Try-kyn metabolism

WGCNA showed MEturquoise module was correlated with KMO expression with a biggest correlation coefficient (0.45) and designating it as a key gene module that may be co-expressed with KMO (Fig. 4A). A total of 1,433 genes in MEturquoise module were extracted for gene function enrichment analysis. GO enrichment analysis showed in biological processing, KMO co-expressed related genes participated in metabolic related pathways; in terms of cell components, KMO co-expression related genes are closely related to mitochondria; In terms of molecular function, KMO co-expression related genes may affect oxidoreductase activity, cofactor and coenzyme binding (Fig. 4B). These findings suggest KMO's potential role in many metabolic processes and its close association with mitochondrial structure and function, which was further supported by immunofluorescence experiments confirming the co-localization of KMO with mitochondria in HCC cells (Fig. 4C). KEGG enrichment results indicated that KMO co-expression related genes were related to Try metabolism (Fig. 4D). A PPI network constructed by six key genes of Try metabolic pathway from GSEA official website showed that KMO had direct interaction with IDO1, TDO2, IDO2, arylformamidase (AFMID), TDO2 and kynureninase (KYNU) with the correlation coefficients were 0, 0.47, 0.15, 0.37 and 0.47 respectively (Fig. 4E). These results suggest that KMO may reside in mitochondria and functionally interacts with other genes to influence the Try metabolic pathway.

KMO locates in mitochondria and is
related to Try-Kyn metabolism. (A) Weighted gene co-expression
network analysis of KMO-related genes. Dendrogram shows the size of
different color modules. The numerical value represents the
correlation coefficient and the values in parentheses represent the
significance P-value. Genes in MEturquoise module have the
strongest correlation with KMO expression (correlation
coefficient=0.45). (B) GO enrichment analysis of KMO-related
co-expressed genes. The GO cellular component analysis showed that
these genes were enriched in different mitochondrial components
(Red box). (C) Subcellular distribution of KMO in HCC cells
observed by using confocal microscopy after immunofluorescence
staining. KMO is shown in green and mitochondria are stained red.
The yellow color indicates the co-localization of KMO with
mitochondria. Scale bar, 20 µm. (D) KEGG enrichment analysis
of KMO-related co-expressed genes. These genes can be enriched in
Try metabolism signaling pathway (Red box). (E) The protein-protein
interaction network and correlation between KMO and key genes
involved in Try metabolism pathway. KMO, kynurenine
3-monooxygenase; Try, tryptophan; Kyn, kynurenine; GO, Gene
Ontology; KEGG, Kyoto Encyclopedia of Genes and Genomes.

Figure 4

KMO locates in mitochondria and is related to Try-Kyn metabolism. (A) Weighted gene co-expression network analysis of KMO-related genes. Dendrogram shows the size of different color modules. The numerical value represents the correlation coefficient and the values in parentheses represent the significance P-value. Genes in MEturquoise module have the strongest correlation with KMO expression (correlation coefficient=0.45). (B) GO enrichment analysis of KMO-related co-expressed genes. The GO cellular component analysis showed that these genes were enriched in different mitochondrial components (Red box). (C) Subcellular distribution of KMO in HCC cells observed by using confocal microscopy after immunofluorescence staining. KMO is shown in green and mitochondria are stained red. The yellow color indicates the co-localization of KMO with mitochondria. Scale bar, 20 µm. (D) KEGG enrichment analysis of KMO-related co-expressed genes. These genes can be enriched in Try metabolism signaling pathway (Red box). (E) The protein-protein interaction network and correlation between KMO and key genes involved in Try metabolism pathway. KMO, kynurenine 3-monooxygenase; Try, tryptophan; Kyn, kynurenine; GO, Gene Ontology; KEGG, Kyoto Encyclopedia of Genes and Genomes.

KMO downregulation increases mitochondrial mass

Mitochondrial dysfunction is closely related to mitochondrial metabolic disorder and the occurrence and progression of HCC. Mito-Tracker staining was used to detect mitochondrial biogenesis and the 3D image statistical results showed that in MHCC-97H cells and LM3 cells, the mitochondrial mass in siKMO group was increased compared with that in siControl group. Conversely, KMO overexpression reduced mitochondrial mass relative to the EV control group (Fig. 5A and B). The present study detected the copy number of mtDNA coding gene ND1 to further verify whether KMO is related to mitochondrial biogenesis. The results showed that compared with siControl group, the ND1 copy number in siKMO group was increased significantly. Compared with EV group, ND1 copy number in KMO-OE group was decreased (Fig. 5C).

Downregulation of KMO causes disorder
of mitochondrial mass and function. (A) Effect of KMO on
mitochondrial mass of HCC cells was observed by using confocal
microscopy after MitoTracker staining. 2D and corresponding 3D
images were collected and the parts in white box in the 2D image
were magnified. Scale bar, 20 µm. (B) Mitochondrial mass was
analyzed by using the value of average fluorescence intensity per
cell. (C) Effect of KMO on mtDNA copy number in HCC cells was
assayed by using reverse transcription-quantitative PCR for MT-ND1.
(D) Heatmap showed the expression of 13 genes encoded by the
mitochondrial genome in the high and low KMO expression groups.
Lollipop chart showed the correlation between KMO and these 13
genes. (E) Reverse transcription-quantitative PCR verification of
mRNA expression levels of MT-ATP6 and MT-CO1 genes in HCC cells
with KMO knockdown and overexpression. *P<0.05,
**P<0.01, ***P<0.001. KMO, kynurenine
3-monooxygenase; si, short interfering; EV, control group; OE,
overexpressing.

Figure 5

Downregulation of KMO causes disorder of mitochondrial mass and function. (A) Effect of KMO on mitochondrial mass of HCC cells was observed by using confocal microscopy after MitoTracker staining. 2D and corresponding 3D images were collected and the parts in white box in the 2D image were magnified. Scale bar, 20 µm. (B) Mitochondrial mass was analyzed by using the value of average fluorescence intensity per cell. (C) Effect of KMO on mtDNA copy number in HCC cells was assayed by using reverse transcription-quantitative PCR for MT-ND1. (D) Heatmap showed the expression of 13 genes encoded by the mitochondrial genome in the high and low KMO expression groups. Lollipop chart showed the correlation between KMO and these 13 genes. (E) Reverse transcription-quantitative PCR verification of mRNA expression levels of MT-ATP6 and MT-CO1 genes in HCC cells with KMO knockdown and overexpression. *P<0.05, **P<0.01, ***P<0.001. KMO, kynurenine 3-monooxygenase; si, short interfering; EV, control group; OE, overexpressing.

In addition, analysis of transcriptomic data revealed that all 13 genes encoded by the mitochondrial genome were upregulated in high-KMO expression patient samples and were positively correlated with KMO expression (Fig. 5D). Then the expression of two genes with the strongest correlation with KMO, MT-ATP6 and MT-CO1 was validated by using qPCR in KMO knockdown and overexpression HCC cells (Fig. 5E).

These results indicated that the downregulation of KMO in HCC cells promoted mitochondrial biogenesis. The uncoordinated changes in mitochondrial DNA copy number and mitochondrial gene expression suggested that KMO dysregulation can lead to imbalances in mitochondrial mass and function.

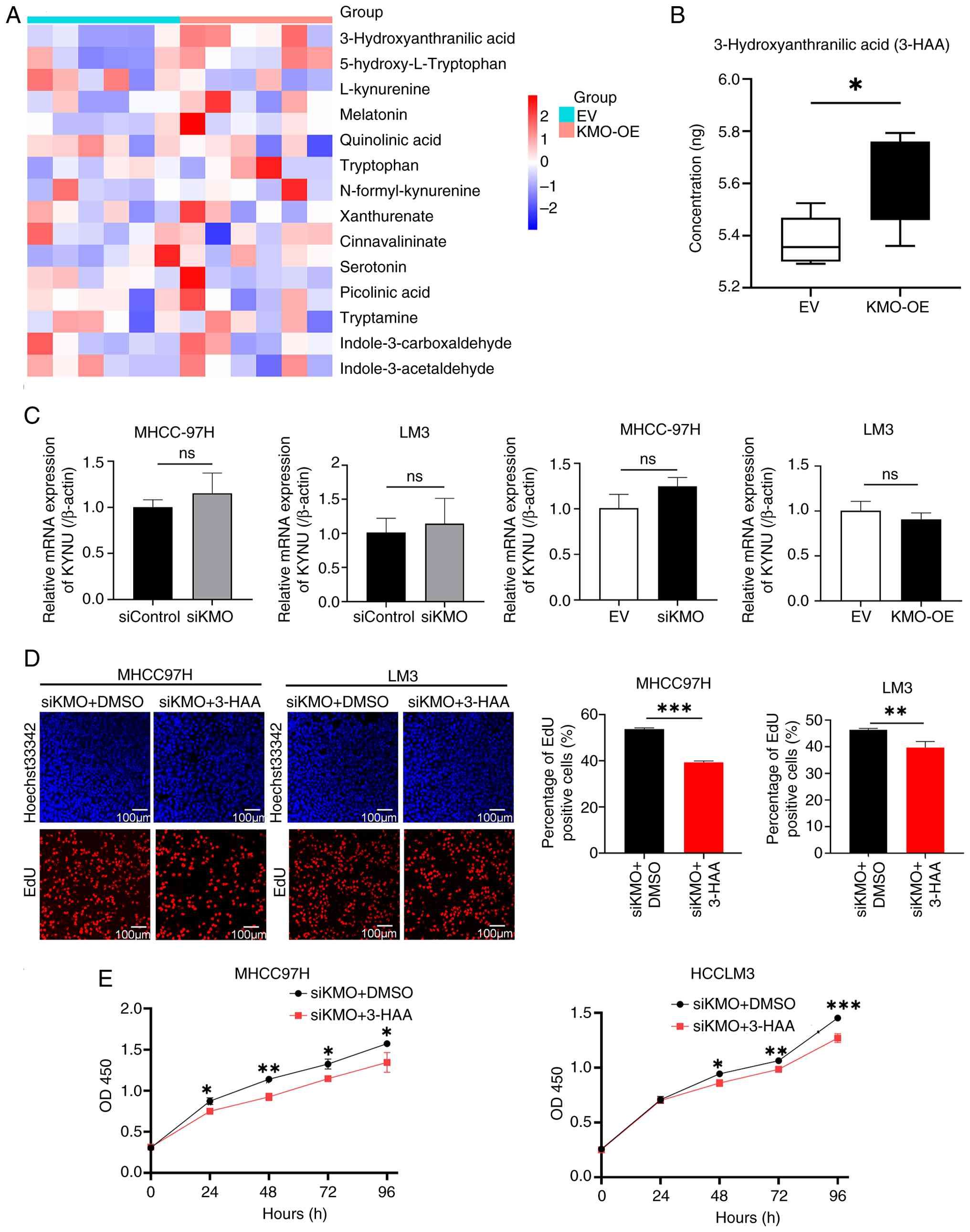
KMO downregulation promotes HCC cells proliferation and mitochondrial alterations by reducing 3-HAA production

In order to investigate how KMO influences Try metabolism, HPLC-MS methods were used to test the content of Try metabolites in HCC LM3 cells overexpressing KMO. Fig. S4 showed the total ion flow mass spectrometry of HCC cells. Among the total 16 metabolites detected, 3-HAA was the only one significantly elevated in HCC cells overexpressing KMO (Figs. S5 and 6A and B). Next, the expression of kynureninase (KYNU), the enzyme immediately downstream of KMO that catalyzes the conversion of 3-hydroxykynurenine (3-HK) to 3-HAA was detected. No statistical significance was found in siKMO or KMO-OE group compared with their control groups (Fig. 6C), suggesting the changes in 3-HAA levels was directly mediated by KMO and independent of KYNU.

Downregulation of KMO induced the
decrease of 3-HAA level promotes HCC cells proliferation. (A)
Heatmap showed tryptophan metabolites levels in KMO overexpression
and control HCC cell groups. (B) Comparison of 3-HAA levels between
KMO overexpression group and control group. (C) mRNA expression of
KYNU in KMO knockdown and overexpression HCC cells by using reverse
transcription-quantitative PCR. (D) Effect of 3-HAA on cell
proliferation in KMO knockdown HCC cells by using EdU detection.
EdU labeled newly proliferated cells (red) and Hoechst33342 labeled
cell nucleus (blue). Positive cells rate (red/blue) were counted
and compared between KMO-knockdown cells treated with DMSO
(control) and KMO-knockdown cells treated with 3-HAA groups. Scale
bar, 100 µm. (E) Effect of 3-HAA on cell viability in KMO
knockdown HCC cells by using CCK8 test on 0, 24, 48, 72 and 96 h.
The cell proliferation rates of KMO knockdown cells treated with
3-HAA or DMSO at the same time were compared. Final working
concentration of 3-HAA: 100 µM. *P<0.05,
**P<0.01, ***P<0.001, ns, P>0.05.
KMO, kynurenine 3-monooxygenase; 3-HAA, 3-hydroxyanthranilic acid;
KYNU, kynureninase.

Figure 6

Downregulation of KMO induced the decrease of 3-HAA level promotes HCC cells proliferation. (A) Heatmap showed tryptophan metabolites levels in KMO overexpression and control HCC cell groups. (B) Comparison of 3-HAA levels between KMO overexpression group and control group. (C) mRNA expression of KYNU in KMO knockdown and overexpression HCC cells by using reverse transcription-quantitative PCR. (D) Effect of 3-HAA on cell proliferation in KMO knockdown HCC cells by using EdU detection. EdU labeled newly proliferated cells (red) and Hoechst33342 labeled cell nucleus (blue). Positive cells rate (red/blue) were counted and compared between KMO-knockdown cells treated with DMSO (control) and KMO-knockdown cells treated with 3-HAA groups. Scale bar, 100 µm. (E) Effect of 3-HAA on cell viability in KMO knockdown HCC cells by using CCK8 test on 0, 24, 48, 72 and 96 h. The cell proliferation rates of KMO knockdown cells treated with 3-HAA or DMSO at the same time were compared. Final working concentration of 3-HAA: 100 µM. *P<0.05, **P<0.01, ***P<0.001, ns, P>0.05. KMO, kynurenine 3-monooxygenase; 3-HAA, 3-hydroxyanthranilic acid; KYNU, kynureninase.

The present study further explored whether KMO downregulation induced cell proliferation is caused by 3-HAA. In siKMO HCC cells, 3-HAA can reverse the increased cell proliferation and vitality caused by KMO knockdown (Fig. 6D and E).

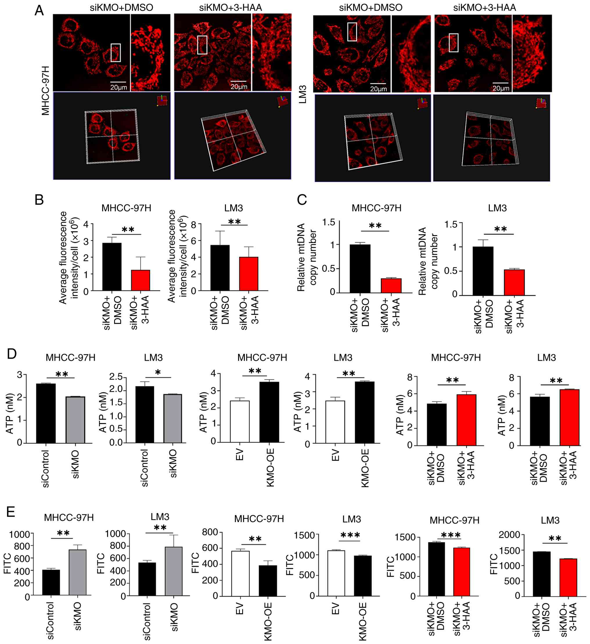
Similarly, it was investigated whether the mitochondrial changes induced by KMO are mediated by 3-HAA. As shown in Fig. 7A and B, in both MHCC97H and LM3 cells, after treatment with 3-HAA in siKMO cells for 48 h, the mitochondrial mass was decreased compared with the control group. The mtDNA copy number was significantly reduced in siKMO cells treated with 3-HAA compared to those treated with DMSO (Fig. 7C). ATP content in siKMO HCC cells was lower than that in control cells, while in KMO-OE HCC cells was higher. And 3-HAA can up regulate the ATP content decreased by KMO knockdown (Fig. 7D). ROS generation showed an opposite trend to ATP production and 3-HAA inhibited the ROS generation upregulated by KMO knockdown (Fig. 7E)

Downregulation of KMO promotes
disorder of mitochondrial mass and function via 3-HAA in HCC cells.
(A) Effect of 3-HAA on mitochondrial mass in KMO knockdown HCC
cells was observed by using confocal microscopy after MitoTracker
staining. The parts in white box were magnified. Scale bar, 20
µm. (B) Mitochondrial mass was analyzed by using the value
of average fluorescence intensity per cell. (C) Effect of 3-HAA on
mtDNA copy number in KMO knockdown HCC cells. (D) Effect of 3-HAA
on ATP production in KMO knockdown HCC cells. (E) Effect of 3-HAA
on ROS production in KMO knockdown HCC cells. (Final working
concentration of 3-HAA: 100 µM. *P<0.05,
**P<0.01, ***P<0.001. KMO, kynurenine
3-monooxygenase; 3-HAA, 3-hydroxyanthranilic acid; HCC,
hepatocellular carcinoma.

Figure 7

Downregulation of KMO promotes disorder of mitochondrial mass and function via 3-HAA in HCC cells. (A) Effect of 3-HAA on mitochondrial mass in KMO knockdown HCC cells was observed by using confocal microscopy after MitoTracker staining. The parts in white box were magnified. Scale bar, 20 µm. (B) Mitochondrial mass was analyzed by using the value of average fluorescence intensity per cell. (C) Effect of 3-HAA on mtDNA copy number in KMO knockdown HCC cells. (D) Effect of 3-HAA on ATP production in KMO knockdown HCC cells. (E) Effect of 3-HAA on ROS production in KMO knockdown HCC cells. (Final working concentration of 3-HAA: 100 µM. *P<0.05, **P<0.01, ***P<0.001. KMO, kynurenine 3-monooxygenase; 3-HAA, 3-hydroxyanthranilic acid; HCC, hepatocellular carcinoma.

These results indicate that downregulation of KMO in HCC reduces the production of its downstream metabolite 3-HAA, thereby promoting HCC progression and inducing alterations in mitochondrial mass and function.

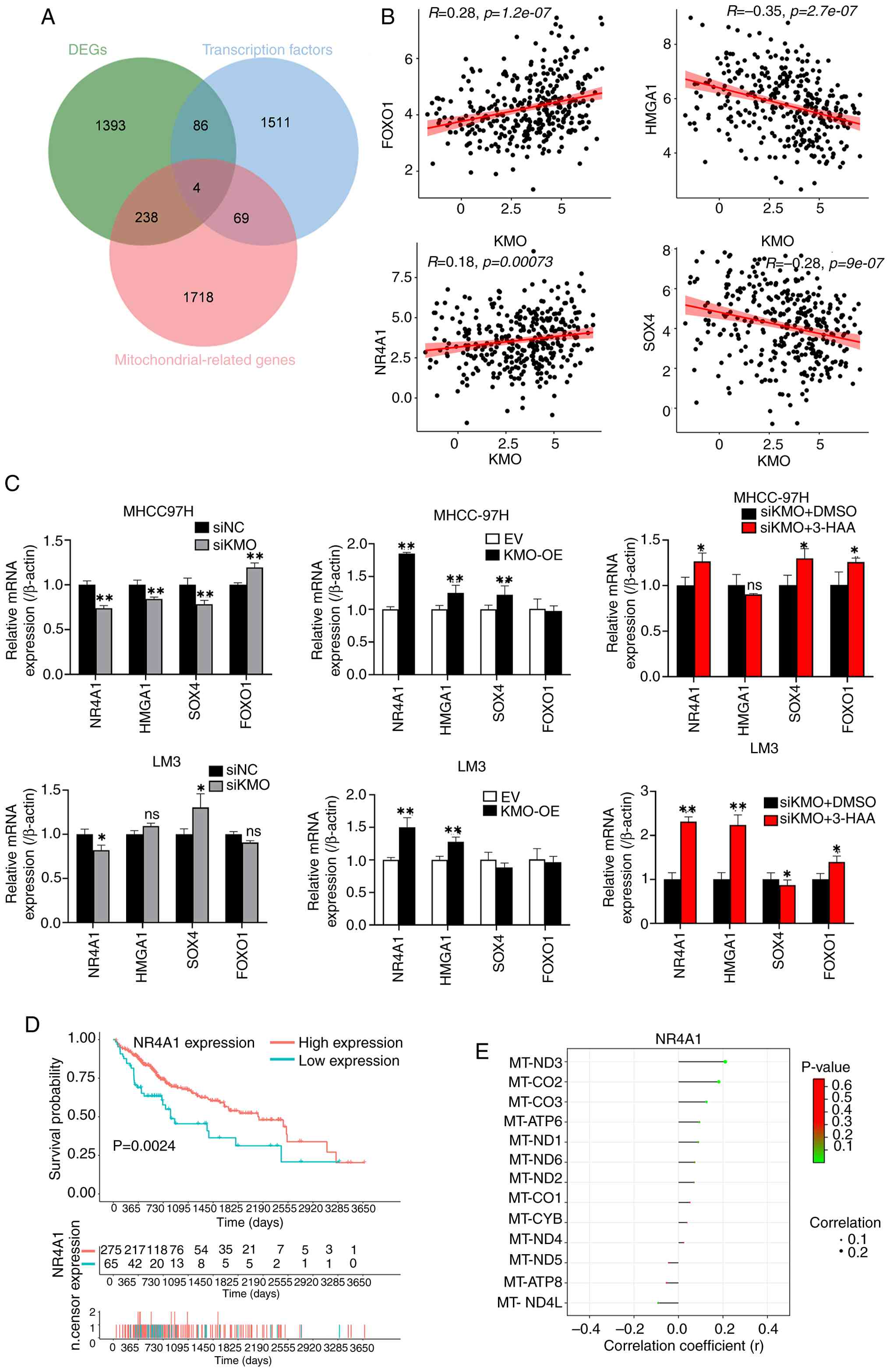
KMO downregulation reduces the expression of nuclear receptor subfamily 4 group A member 1 (NR4A1) and promotes its mitochondria translocation in a 3-HAA-dependent manner

To investigate the mechanisms underlying the mitochondrial alterations induced by KMO downregulation, the present study screened mitochondrial transcription factors associated with KMO expression. A total of 1,670 transcription factor genes downloaded from GTRD website (http://gtrd.biouml.org), were intersected with 2,030 mitochondrial-related genes and 1,721 DEGs between KMO high and low groups (26). A total of four KMO related mitochondrial transcription factors were obtained (Fig. 8A). In these four transcription factors, the expression of KMO was positively correlated with the expression of FOXO1 and NR4A1, while negatively correlated with the expression of HMGA1 and SOX4 (Fig. 8B). After qPCR verification, only NR4A1 expression was consistent with the data analysis: It positively correlated with KMO expression in HCC cells and 3-HAA treatment rescued in the downregulation of NR4A1 expression caused by KMO knockdown (Fig. 8C). Low NR4A1 expression was associated with poor prognosis in HCC patients (Fig. 8D). Similar to KMO, NR4A1 expression was positively correlated with the expression of ten mitochondrial genome-encoded genes (Fig. 8E).

Downregulation of KMO promotes the
decrease of NR4A1 in HCC cells. (A) Venn diagram among KMO related
DEGs, transcription factors and mitochondrial related genes. The
overlapped four genes are the screened mitochondrial related
transcription factors from KMO related DEGs. (B) Correlation
analysis between KMO and four mitochondrial related transcription
factors screened using TCGA database. (C) mRNA expression of four
mitochondrial related transcription factors in KMO-knockdown,
overexpression and 3-HAA treated KMO-knockdown HCC cells and the
corresponding controls. (D) Survival analysis of NR4A1 in HCC
patients in TCGA database. (E) The correlation analysis between
NR4A1 and mitochondrial DNA-encoded genes in HCC. Final working
concentration of 3-HAA: 100 µM. *P<0.05,
**P<0.01, ns: P>0.05. KMO, kynurenine
3-monooxygenase; NR4A1, nuclear receptor subfamily 4 group A member
1; HCC, hepatocellular carcinoma; DEGs, differentially expressed
genes; TCGA, the Cancer Genome Atlas; 3-HAA, 3-hydroxyanthranilic
acid.

Figure 8

Downregulation of KMO promotes the decrease of NR4A1 in HCC cells. (A) Venn diagram among KMO related DEGs, transcription factors and mitochondrial related genes. The overlapped four genes are the screened mitochondrial related transcription factors from KMO related DEGs. (B) Correlation analysis between KMO and four mitochondrial related transcription factors screened using TCGA database. (C) mRNA expression of four mitochondrial related transcription factors in KMO-knockdown, overexpression and 3-HAA treated KMO-knockdown HCC cells and the corresponding controls. (D) Survival analysis of NR4A1 in HCC patients in TCGA database. (E) The correlation analysis between NR4A1 and mitochondrial DNA-encoded genes in HCC. Final working concentration of 3-HAA: 100 µM. *P<0.05, **P<0.01, ns: P>0.05. KMO, kynurenine 3-monooxygenase; NR4A1, nuclear receptor subfamily 4 group A member 1; HCC, hepatocellular carcinoma; DEGs, differentially expressed genes; TCGA, the Cancer Genome Atlas; 3-HAA, 3-hydroxyanthranilic acid.

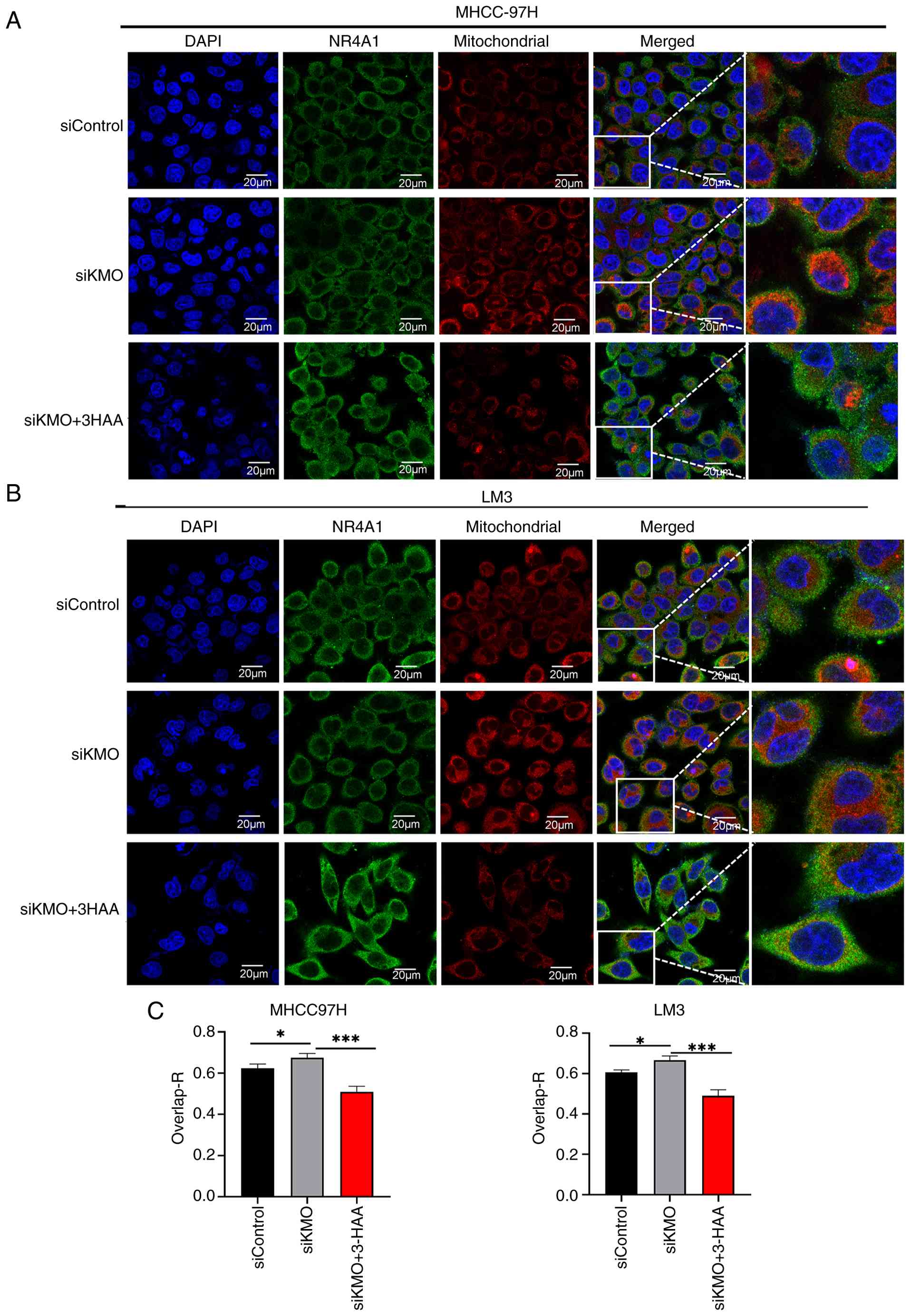
Since NR4A1 is a mitochondria-associated transcription factor, the present study was interested in finding out the subcellular localization of NR4A1. After immunofluorescence staining, it was observed that KMO expression in HCC cells was distributed in both nucleus and cytoplasm. Combined with fluorescent staining of mitochondrial Mito-Tracker, NR4A1 showed increased expression in mitochondria in KMO knockdown HCC cells, whereas NR4A1 expression in mitochondria was reduced after overexpression of KMO. 3-HAA reversed the mitochondrial translocation of NR4A1 induced by KMO knockdown (Fig. 9).

Downregulation of KMO promotes
translocation of NR4A1 to mitochondria by 3-HAA. Effect of KMO and
3-HAA on subcellular distribution of NR4A1 in (A) MHCC-97H and (B)
LM3 cells. NR4A1 is shown in green and mitochondria are stained
red. The yellow color indicates the co-localization of NR4A1 with
mitochondria. Scale bar, 20 µm. (C) The overlap rate of
NR4A1 and mitochondria (orange color rate) was quantified and
compared between the indicated HCC cells. Final working
concentration of 3-HAA: 100 µM. Confocal microscope
magnification, ×100. *P<0.05,
***P<0.001. KMO, kynurenine 3-monooxygenase; NR4A1,
nuclear receptor subfamily 4 group A member 1; 3-HAA,
3-hydroxyanthranilic acid; HCC, hepatocellular carcinoma.

Figure 9

Downregulation of KMO promotes translocation of NR4A1 to mitochondria by 3-HAA. Effect of KMO and 3-HAA on subcellular distribution of NR4A1 in (A) MHCC-97H and (B) LM3 cells. NR4A1 is shown in green and mitochondria are stained red. The yellow color indicates the co-localization of NR4A1 with mitochondria. Scale bar, 20 µm. (C) The overlap rate of NR4A1 and mitochondria (orange color rate) was quantified and compared between the indicated HCC cells. Final working concentration of 3-HAA: 100 µM. Confocal microscope magnification, ×100. *P<0.05, ***P<0.001. KMO, kynurenine 3-monooxygenase; NR4A1, nuclear receptor subfamily 4 group A member 1; 3-HAA, 3-hydroxyanthranilic acid; HCC, hepatocellular carcinoma.

These results illustrated that downregulation of KMO in HCC cells can lead to reduced NR4A1 expression and promotes its mitochondrial translocation, both of which are mediated by 3-HAA.

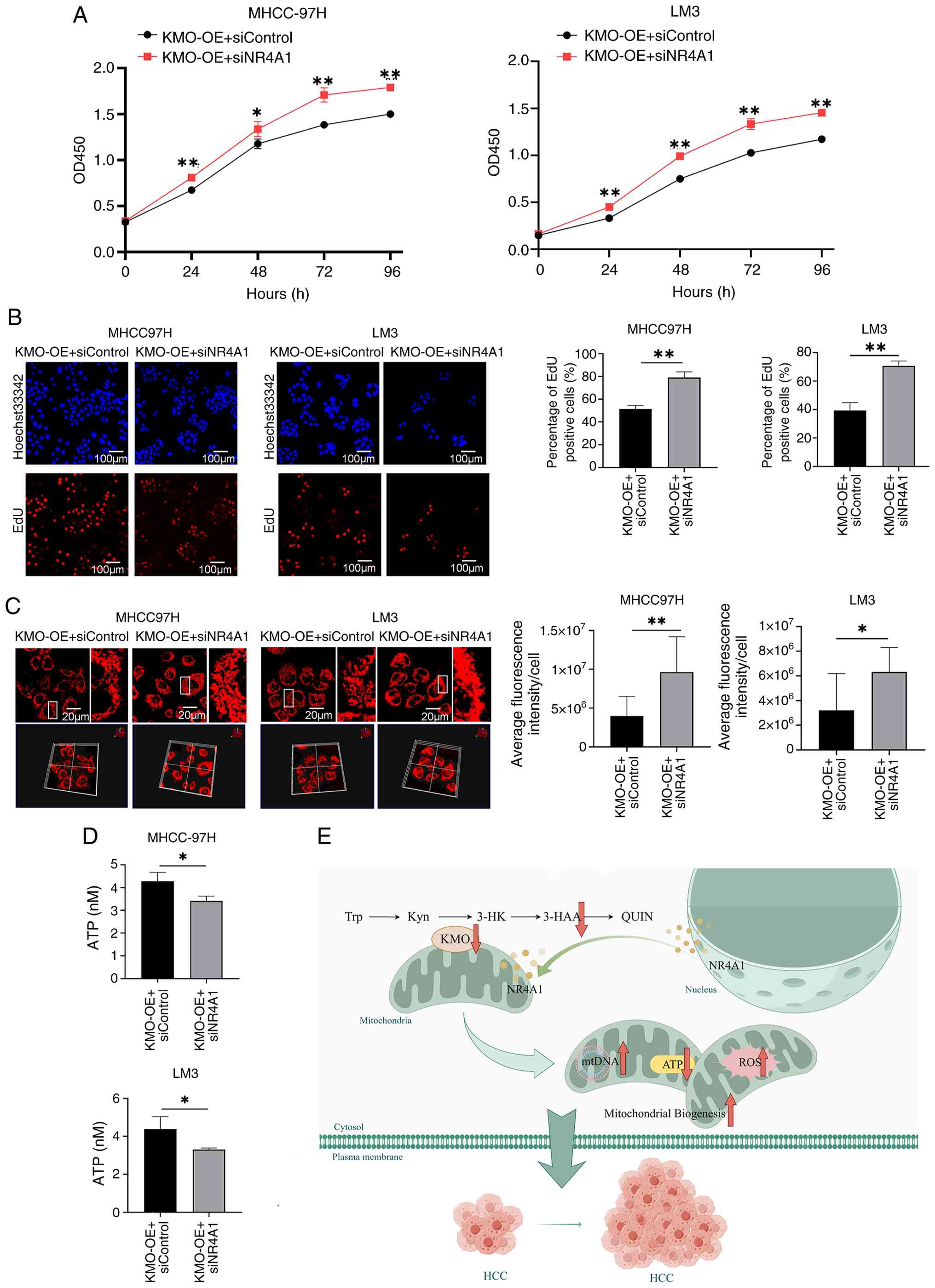
The decrease of NR4A1 induced by downregulation of KMO promotes mitochondrial biogenesis and malignant growth of HCC cells

In KMO overexpressed HCC cells, the expression of NR4A1 was knocked down to investigate the effect of KMO-mediated NR4A1 on HCC cell growth and mitochondrial mass and function. CCK8 and EdU results showed that silencing of NR4A1 enhanced cell viability and proliferation in HCC cells overexpressing KMO (Fig. 10A and B). NR4A1 knockdown increased mitochondrial mass in HCC cells overexpressing KMO compared with siControl cells (Fig. 10C). Additionally, ATP production also decreased by NR4A1 knockdown in KMO overexpressed HCC cells (Fig. 10D). These results indicated that NR4A1 inhibition promotes mitochondrial biogenesis and the malignant growth of HCC cells.

KMO affects cell growth,
mitochondrial quality and ATP production through NR4A1. (A) Effect
of NR4A1 downregulation on cell viability in KMO overexpression HCC
cells was observed by using CCK8 test on 0, 24, 48, 72 and 96 h.
The cell viability rates between KMO overexpression cells
transfected with siKMO and transfected with siControl were
compared. (B) Effect of NR4A1 downregulation on cell proliferation
in KMO overexpression HCC cells was observed by using EdU test. EdU
labeled newly proliferated cells (red) and Hoechst33342 labeled
cell nucleus (blue). Scale bar, 100 µm. Positive cells rate
(red/blue) were counted and compared between KMO overexpression
cells and KMO overexpression cells with NR4A1 knockdown. (C) Effect
of NR4A1 downregulation on mitochondrial mass in KMO overexpression
HCC cells was observed by using confocal microscopy after
MitoTracker staining. The parts in white box were magnified. Scale
bar, 20 µm. Mitochondrial mass was analyzed by using the
value of average fluorescence intensity per cell. (D) Effect of
NR4A1 downregulation on ATP production in KMO overexpression HCC
cells. (E) The mechanism of KMO downregulation promoting tumor
growth in HCC: KMO downregulation reduced 3-HAA levels, which
suppressed expression of the transcription factor NR4A1 and drove
its mitochondrial translocation, thereby disrupting mitochondrial
homeostasis and promoting the proliferation of HCC cells.
*P<0.05, **P<0.01. KMO, kynurenine
3-monooxygenase; NR4A1, nuclear receptor subfamily 4 group A member
1; HCC, hepatocellular carcinoma; 3-HAA, 3-hydroxyanthranilic acid;
ROS, reactive oxygen species; 3-HK, 3-hydroxykynurenine QUIN,
quinolinic acid; Try, tryptophan; Kyn, kynurenine.

Figure 10

KMO affects cell growth, mitochondrial quality and ATP production through NR4A1. (A) Effect of NR4A1 downregulation on cell viability in KMO overexpression HCC cells was observed by using CCK8 test on 0, 24, 48, 72 and 96 h. The cell viability rates between KMO overexpression cells transfected with siKMO and transfected with siControl were compared. (B) Effect of NR4A1 downregulation on cell proliferation in KMO overexpression HCC cells was observed by using EdU test. EdU labeled newly proliferated cells (red) and Hoechst33342 labeled cell nucleus (blue). Scale bar, 100 µm. Positive cells rate (red/blue) were counted and compared between KMO overexpression cells and KMO overexpression cells with NR4A1 knockdown. (C) Effect of NR4A1 downregulation on mitochondrial mass in KMO overexpression HCC cells was observed by using confocal microscopy after MitoTracker staining. The parts in white box were magnified. Scale bar, 20 µm. Mitochondrial mass was analyzed by using the value of average fluorescence intensity per cell. (D) Effect of NR4A1 downregulation on ATP production in KMO overexpression HCC cells. (E) The mechanism of KMO downregulation promoting tumor growth in HCC: KMO downregulation reduced 3-HAA levels, which suppressed expression of the transcription factor NR4A1 and drove its mitochondrial translocation, thereby disrupting mitochondrial homeostasis and promoting the proliferation of HCC cells. *P<0.05, **P<0.01. KMO, kynurenine 3-monooxygenase; NR4A1, nuclear receptor subfamily 4 group A member 1; HCC, hepatocellular carcinoma; 3-HAA, 3-hydroxyanthranilic acid; ROS, reactive oxygen species; 3-HK, 3-hydroxykynurenine QUIN, quinolinic acid; Try, tryptophan; Kyn, kynurenine.

Discussion

Abnormalities in Try metabolism, as well as mitochondrial structure and function, are involved in the development of HCC. As a key enzyme in the Try metabolic pathway, KMO co-localizes with mitochondria. However, to the best of the authors' knowledge, the effects of KMO on mitochondrial mass and function in HCC have not yet been reported. The present study identified that KMO expression was downregulated in HCC patients through multiple public datasets and further validated this finding in tissue samples. Furthermore, KMO downregulation in HCC cells was shown to promote tumor cell proliferation and migration. The co-localization of KMO and mitochondria was determined in HCC cells and the downregulation of KMO promoted mitochondrial biogenesis. Mechanistically, low expression of KMO in HCC cells reduced 3-HAA levels, which suppressed expression of the transcription factor NR4A1 and drove its mitochondrial translocation, thereby disrupting mitochondrial homeostasis and promoting the proliferation of HCC cells (Fig. 10E).

Try metabolism through the Kyn pathway serves an immunosuppressive role in liver cancer (27). However, the distinction between the immunomodulatory effects of Try itself and the effects of downstream products of Try metabolism remains unclear (28). KMO is involved in Try metabolism through the Kyn pathway, which exists mainly in the liver and ~95% of Try is oxidatively degraded via this pathway (29). In the current study, multiple datasets and experiments validated that KMO expression was reduced in HCC and was associated with a poor prognosis in patients with HCC. In HCC cells with KMO knockdown and overexpression, it was also verified that reduction of KMO promoted the malignant progression of HCC tumor cells. These results are consistent with the findings of Shi et al (20). A possible theory is that the downregulation of KMO disrupts the Kyn pathway and induces the accumulation of Kyn, which suppresses immune cell populations and increases tumor growth (30). Notably, it may also promote tumor progression by affecting the generation of downstream products of the Kyn pathway. In addition, the results of single-cell sequencing data analysis revealed that KMO expression was downregulated in DC, epithelial and tumor cells and MDSC from HCC tissue, suggesting that KMO expression in DC, epithelial and tumor cells and MDSC has an antitumor effect and requires further study.

KMO has previously been reported to be localized on the outer mitochondrial membrane of pig liver (9). A previous study found that inhibition of KMO can effectively inhibit cardiomyocyte apoptosis and ferroptosis by regulating mitochondrial fission and fusion (31). Chen et al (32) demonstrated that KMO, as a key gene for mitochondrial dysfunction, has important diagnostic value for intracranial aneurysms. Downregulation of KMO expression has also been found to enhance mitochondrial fusion and inhibit mitophagy in ischemic stroke (33). These studies have revealed that KMO can be involved in disease development by affecting mitochondrial structure or function. The present study confirmed the co-localization of KMO with mitochondria in HCC cells. Furthermore, GO enrichment analyses of KMO co-expressed genes showed that these genes were related to mitochondrial structural components and in HCC cells, the expression of KMO affected the mitochondrial mass, mitochondrial biogenesis and expression of mitochondrial encoded genes. In particular, the opposability of mitochondrial mass to mitochondrial encoded gene expression points to a state of mitochondrial dysfunction.

Try is initially metabolized by IDO1, IDO2 and TDO to produce Kyn. One of the three Kyn metabolic pathways includes the catalysis of Kyn by KMO to form 3-HK, which is subsequently converted to 3-HAA by KYNU. 3-HAA is further metabolized by 3-hydroxyl amino acid oxygenase to generate quinolinic acid (QUIN). QUIN serves as a substrate for the production of nicotinamide adenine dinucleotide, which is involved in a variety of important physiological processes, such as intracellular energy metabolism, DNA repair and signal transduction (34). Notably, KMO expression has the potential to influence its downstream metabolites. Since KMO expression was downregulated in HCC, the current study chose HCC cells overexpressing KMO to detect Try metabolites. The results showed that only 3-HAA was increased in HCC cells overexpressing KMO compared with that in the control cells, whereas 3-HK, a direct metabolite of KMO, was not detected. The reason for this phenomenon may be that KYNU has a strong metabolizing ability for 3-HK, while both silencing and overexpression of KMO did not affect KYNU expression. It may be assumed that upregulated KMO mainly enhanced 3-HAA levels. It has previously been reported that the Kyn derivative 3-HAA is lower in HCC cells and exogenous 3-HAA induces the apoptosis of HCC cells by binding the transcription factor YY1 (24). In a mouse model of HCC, 3-HAA treatment has been reported to inhibit HCC growth by regulating the function of macrophages (35). Gan et al (36,37) also demonstrated that 3-HAA may sensitize HCC cells to sorafenib by reducing AKT phosphorylation, promoting apoptosis and suppressing tumor cell stemness. In conclusion, 3-HAA could inhibit HCC progression through multiple mechanisms, including the induction of apoptosis and reduction of stemness, indicating that it may serve as a promising therapeutic target for HCC.

The present study also observed that 3-HAA could reverse the malignant phenotype of HCC cells caused by KMO downregulation. In addition, 3-HAA-treated cancer cells exhibited a reversal of the changes in mitochondrial mass, mitochondrial biogenesis, ATP and ROS production caused by KMO. The possible mechanisms underlying how 3-HAA could ameliorate HCC were elaborated from a new perspective in the present study. It has previously been reported that M2 macrophage-secreted KYNU and 3-HAA may upregulate the expression of superoxide dismutase 2 to decrease mitochondrial ROS in endometrial cancer. Although this previous study concluded that high KYNU and 3-HAA promote endometrial cancer progression, it also provides valuable evidence for the association between 3-HAA and mitochondria (38). Ruan et al (39) reported that bronchopulmonary dysplasia (BPD) was associated with markedly reduced 3-HAA levels and exhibited typical ferroptosis-associated changes, such as mitochondrial pyknosis and loss of cristae, whereas 3-HAA treatment could attenuate these mitochondrial abnormalities in type Ⅱ alveolar epithelial cells, suggesting 3-HAA as a potential target for treating BPD.

To further clarify the regulatory mechanism by which KMO downregulation mediates the reduction of 3-HAA affecting mitochondrial function, the present study explored the mitochondria-related transcription factors that may be affected by KMO expression. As a result, NR4A1 was revealed to be positively correlated with KMO expression in HCC cells. NR4A1, also known as Nur77, affects tumorigenesis and tumor progression via various cellular processes, such as proliferation, endoplasmic reticulum stress, apoptosis and autophagy (40,41). Based on the cancer type and stage, NR4A1 can exhibit both pro-tumorigenic and tumor-suppressive effects via transcription-dependent and transcription-independent manners (41). In liver cancer, the low expression of NR4A1 can promote HCC progression by increasing glycolysis, inhibiting apoptosis or regulating β-catenin expression (42-44). In the current study, downregulated NR4A1 was associated with poor survival in patients with HCC and NR4A1 was also shown to be positively related to the expression of the majority of mtDNA encoded genes, such as MT-ATP6 and MT-ND1, thus suggesting that low expression of NR4A1 in HCC also affects mitochondrial function. It has been reported that NR4A1 promotes apoptosis in HCC cells when its cytoplasmic expression is increased (44). NR4A1 translocated to the mitochondria can promote the transformation of the anti-apoptotic protein Bcl-2 into a pro-apoptotic state, interfere with mitochondrial division and fusion, inhibit mitochondrial autophagy and lead to irreversible mitochondrial damage and cell apoptosis (45). In a model of myocardial ischemia-reperfusion injury, NR4A1 has been shown to be elevated and may promote mitochondrial fission by regulating mitochondrial fission 1 protein (46). Furthermore, the synergistic effect of NR4A1 and YY1 on macrophages can increase the abundance and activity of mitochondria (47). However, in Parkinson's disease research, it has been reported that NR4A1, which shuttles from the nucleus to the mitochondria, can inhibit apoptosis by stabilizing the presenilin-associated mitochondrial like protein (PARL)-Bcl-2 complex, thereby overexpression of NR4A1 can restore PARL-mediated anti-apoptotic signaling for therapeutic purposes (48). In the present study, the subcellular localization of NR4A1 was assessed in siKMO HCC cells to determine the effect of KMO on NR4A1 translocation. Unexpectedly, compared with in the control cells, although the expression of NR4A1 was reduced, co-localization with mitochondria was increased in siKMO HCC cells. The reasons for this phenomenon are likely to be complex: Total NR4A1 expression was reduced after KMO interference; however, mitochondrial mass was increased, which possibly enhanced shuttling of NR4A1 from the nucleus to the mitochondria. When siKMO HCC cells were treated with 3-HAA, the expression of NR4A1 was increased and co-localization with the mitochondria was decreased, implying that KMO may regulate the expression and translocation of NR4A1 induced by 3-HAA. NR4A1 exerts an inhibitory effect on cell proliferation in the nucleus and its reduction and mitochondrial translocation will promote HCC cell proliferation; however, whether NR4A1 promotes apoptosis or inhibits apoptosis in the mitochondria requires an improved experimental design for verification. It may play a role in promoting apoptosis; however, due to the reduction in NR4A1, although mitochondrial co-localization is enhanced, the overall effect on HCC cell proliferation may be more notable than the effect on apoptosis. In addition, the pro-apoptotic function of mitochondrial NR4A1 may be abrogated due to its critically low overall expression level. The subsequent cellular experiments in the present study also demonstrated that in HCC cells overexpressing KMO, downregulation of NR4A1 expression promoted tumor cell proliferation, increased mitochondrial mass and decreased ATP. These findings indicated the importance of KMO, 3-HAA and NR4A1 in liver carcinogenesis; however, further studies are needed to elucidate the underlying mechanism using a broader panel of HCC cell lines and rescue experiments.

By employing a multi-faceted approach, the rigor and validity of the current conclusions were strengthened. The cellular mechanistic studies complemented those of public large-scale human HCC transcriptomics datasets (TCGA and GEO datasets), enhancing the clinical relevance of the study. The present data showed that in patients with HCC and in HCC cell models, the lack of KMO may lead to the progression of HCC. Therefore, targeting KMO and related molecules, as well as the associated signaling pathways, may be a promising therapeutic strategy for HCC. The feasible strategies include but are not limited to: i) Based on the bulk mRNA sequencing data of the adult population, the drug sensitivity in the KMO low and high expression groups could be predicted and patients with HCC may choose more precision treatment drugs according to KMO expression; ii) KMO downstream metabolites, such as 3-HAA, as small molecule compounds, have not yet become approved therapeutic drugs, but 3-HAA is a potential candidate drug that is currently undergoing extensive research; iii) concurrent inhibition of the upstream enzyme IDO1/TDO and enhancement of the downstream enzyme KMO in Try metabolism could exert a synergistic effect, leading to a more potent reversal of immunosuppression through the reduction of Kyn buildup.

The present study focused on investigating the influence of the key enzyme in Try metabolism, KMO, on disordered mitochondria in the development of HCC. Despite yielding valuable insights, several limitations remain. Firstly, the study was conducted at the cellular level based on publicly available datasets and lacked experimental validation at the animal level. Second, the mechanism of NR4A1 translocation induced by KMO or 3-HAA requires further exploration. Third, further experiments need to be designed and performed to investigate the differential functions of NR4A1 in the nucleus and mitochondria of HCC cells and animal models. Fourth, the method for detecting mitochondrial morphology in this study was relatively limited, it is necessary to employ a variety of further detection methods to determine the changes of mitochondrial morphology and structure. Finally, it will be necessary to assess the mechanism underlying the effects of KMO downregulation on increased mitochondrial mass and dysfunction in the future.

In conclusion, the present study indicated that low KMO expression in HCC may affect mitochondrial mass and function by reducing the level of the Try metabolite 3-HAA and downregulating the expression of NR4A1 and promoting its mitochondrial translocation, which in turn could promote the progression of HCC. KMO agonists are expected to achieve two goals simultaneously in alleviating HCC: Restoring the Try metabolic pathway and enhancing NR4A1 expression. The present findings provide new insights into the treatment of HCC, potentially targeting the mitochondria and the Try-Kyn pathway.

Supplementary Data

Availability of data and materials

The GEO datasets are available for download from the National Center for Biotechnology Information online Gene Expression Omnibus (GEO) database (https://www.ncbi.nlm.nih.gov/geo/; GSE101728, GSE45050, GSE84598 and GSE121248). TCGA-LIHC data was downloaded from The Cancer Genome Atlas (TCGA; (https://portal.gdc.cancer.gov/; TCGA-LIHC) and relative phenotype and survival data are from University of California Santa Cruz (UCSC) [https://xenabrowser.net/datapages/, TCGA Liver Cancer (LIHC)]. Cell annotation lists are available online at Cell Marker 2.0 (http://117.50.127.228/CellMarker/). R and other custom scripts for analyzing the data may be requested from the corresponding author.

Authors' contributions

ML, HW and JZ designed the experiments, acquired and interpreted the data, and drafted the manuscript. XZ and YH completed the data analysis and cell experiments. LN, LG and FL collected the HCC tissue samples, completed the tissue experiments, and interpreted the data. GZ, FJ and LL analyzed, checked the data, and edited the manuscript. ML and JZ confirmed the authenticity of all the raw data. All authors read and approved the final manuscript.

Ethics approval and consent to participate

The present study was approved by the ethics committee of the First Hospital of Shanxi Medical University (approval number: 2021SLL086). All patients understood and signed the informed consent. All patients consent for publication.

Patient consent for publication

Not applicable.

Competing interests

The authors declare that they have no competing interests.

Abbreviations:

HCC

hepatocellular carcinoma

KMO

kynurenine 3-monooxygenase

3-HAA

3-hydroxyanthranilic acid

NR4A1

nuclear receptor subfamily 4 group A member 1

Try

tryptophan

Kyn

kynurenine

TDO

tryptophan-2,3-dioxygenase

mtDNA

mitochondrial DNA

GEO

gene Expression Omnibus

DEGs

differentially expressed genes

MRDEGs

mitochondrial related DEGs

TCGA

the Cancer Genome Atlas

LIHC

liver hepatocellular carcinoma. WGCNA, weighted gene co-expression network analysis

GO

Gene Ontology

KEGG

Kyoto Encyclopedia of Genes and Genomes

PPI

protein-protein interaction

Acknowledgments

Not applicable.

Funding

The present study was supported by National Natural Science Foundation of China (grant no. 81902513), Applied Basic Research Project of Shanxi Province (grant no. 202303021211114, grant no. 20210302123319, grant no. 20210302124376 and grant no. 202103021224228), Science Research Start-up fund for doctor of Shanxi Medical University (grant nos. XD1808 and BS03201603) and Shanxi Province Higher Education 'Billion Project' Science and Technology Guidance Project (grant no. BYJL047).

References

1 

Bray F, Laversanne M, Sung H, Ferlay J, Siegel RL, Soerjomataram I and Jemal A: Global cancer statistics 2022: GLOBOCAN estimates of incidence and mortality worldwide for 36 cancers in 185 countries. CA Cancer J Clin. 74:229–263. 2024.PubMed/NCBI

2 

Rumgay H, Ferlay J, de Martel C, Georges D, Ibrahim AS, Zheng R, Wei W, Lemmens VEPP and Soerjomataram I: Global, regional and national burden of primary liver cancer by subtype. Eur J Cancer. 161:108–118. 2022. View Article : Google Scholar

3 

de Martel C, Georges D, Bray F, Ferlay J and Clifford GM: Global burden of cancer attributable to infections in 2018: A worldwide incidence analysis. Lancet Glob Health. 8:e180–e90. 2020. View Article : Google Scholar

4 

Marques HP, Gomes da Silva S, De Martin E, Agopian VG and Martins PN: Emerging biomarkers in HCC patients: Current status. Int J Surg. 82S:70–76. 2020. View Article : Google Scholar

5 

Vogel A, Meyer T, Sapisochin G, Salem R and Saborowski A: Hepatocellular carcinoma. Lancet. 400:1345–1362. 2022. View Article : Google Scholar : PubMed/NCBI

6 

Luo Y, Ma J and Lu W: The significance of mitochondrial dysfunction in cancer. Int J Mol Sci. 21:55982020. View Article : Google Scholar : PubMed/NCBI

7 

Liu BH, Xu CZ, Liu Y, Lu ZL, Fu TL, Li GR, Deng Y, Luo GQ, Ding S, Li N and Geng Q: Mitochondrial quality control in human health and disease. Mil Med Res. 11:322024.PubMed/NCBI

8 

Swaih AM, Breda C, Sathyasaikumar KV, Allcock N, Collier MEW, Mason RP, Feasby A, Herrera F, Outeiro TF, Schwarcz R, et al: Kynurenine 3-monooxygenase interacts with huntingtin at the outer mitochondrial membrane. Biomedicines. 10:22942022. View Article : Google Scholar : PubMed/NCBI

9 

Uemura T and Hirai K: L-kynurenine 3-monooxygenase from mitochondrial outer membrane of pig liver: Purification, some properties and monoclonal antibodies directed to the enzyme. J Biochem. 123:253–262. 1998. View Article : Google Scholar : PubMed/NCBI

10 

Maddison DC, Alfonso-Nunez M, Swaih AM, Breda C, Campesan S, Allcock N, Straatman-Iwanowska A, Kyriacou CP and Giorgini F: A novel role for kynurenine 3-monooxygenase in mitochondrial dynamics. PLoS Genet. 16:e10091292020. View Article : Google Scholar : PubMed/NCBI

11 

Chen W, Zhao H and Li Y: Mitochondrial dynamics in health and disease: Mechanisms and potential targets. Signal Transduct Target Ther. 8:3332023. View Article : Google Scholar : PubMed/NCBI

12 

Huang TT, Tseng LM, Chen JL, Chu PY, Lee CH, Huang CT, Wang WL, Lau KY, Tseng MF, Chang YY, et al: Kynurenine 3-monooxygenase upregulates pluripotent genes through β-catenin and promotes triple-negative breast cancer progression. EBioMedicine. 54:1027172020. View Article : Google Scholar

13 

Liu CY, Huang TT, Chen JL, Chu PY, Lee CH, Lee HC, Lee YH, Chang YY, Yang SH, Jiang JK, et al: Significance of kynurenine 3-monooxygenase expression in colorectal cancer. Front Oncol. 11:6203612021. View Article : Google Scholar : PubMed/NCBI

14 

Hornigold N, Dunn KR, Craven RA, Zougman A, Trainor S, Shreeve R, Brown J, Sewell H, Shires M, Knowles M, et al: Dysregulation at multiple points of the kynurenine pathway is a ubiquitous feature of renal cancer: Implications for tumour immune evasion. Br J Cancer. 123:137–147. 2020. View Article : Google Scholar : PubMed/NCBI

15 

Liang H, Cheung LW, Li J, Ju Z, Yu S, Stemke-Hale K, Dogruluk T, Lu Y, Liu X, Gu C, et al: Whole-exome sequencing combined with functional genomics reveals novel candidate driver cancer genes in endometrial cancer. Genome Res. 22:2120–2129. 2012. View Article : Google Scholar : PubMed/NCBI

16 

Chen N, Zong Y, Yang C, Li L, Yi Y, Zhao J, Zhao X, Xie X, Sun X, Li N and Jiang L: KMO-driven metabolic reconfiguration and its impact on immune cell infiltration in nasopharyngeal carcinoma: A new avenue for immunotherapy. Cancer Immunol Immunother. 74:752025. View Article : Google Scholar : PubMed/NCBI

17 

Park SY and Nam JS: Kynurenine pathway enzyme KMO in cancer progression: A tip of the Iceberg. EBioMedicine. 55:1027622020. View Article : Google Scholar : PubMed/NCBI

18 

Yan J, Chen D, Ye Z, Zhu X, Li X, Jiao H, Duan M, Zhang C, Cheng J, Xu L, et al: Molecular mechanisms and therapeutic significance of tryptophan metabolism and signaling in cancer. Mol Cancer. 23:2412024. View Article : Google Scholar : PubMed/NCBI

19 

Jin H, Zhang Y, You H, Tao X, Wang C, Jin G, Wang N, Ruan H, Gu D, Huo X, et al: Prognostic significance of kynurenine 3-monooxygenase and effects on proliferation, migration and invasion of human hepatocellular carcinoma. Sci Rep. 5:104662015. View Article : Google Scholar

20 

Shi Z, Gan G, Gao X, Chen F and Mi J: Kynurenine catabolic enzyme KMO regulates HCC growth. Clin Transl Med. 12:e6972022. View Article : Google Scholar : PubMed/NCBI

21 

Tang D, Chen M, Huang X, Zhang G, Zeng L, Zhang G, Wu S and Wang Y: SRplot: A free online platform for data visualization and graphing. PLoS One. 18:e02942362023. View Article : Google Scholar : PubMed/NCBI

22 

Wu J, Ru NY, Zhang Y, Li Y, Wei D, Ren Z, Huang XF, Chen ZN and Bian H: HAb18G/CD147 promotes epithelial-mesenchymal transition through TGF-β signaling and is transcriptionally regulated by Slug. Oncogene. 30:4410–4427. 2011. View Article : Google Scholar : PubMed/NCBI

23 

Livak KJ and Schmittgen TD: Analysis of relative gene expression data using real-time quantitative PCR and the 2(-Delta Delta C(T)) method. Methods. 25:402–408. 2001. View Article : Google Scholar

24 

Shi Z, Gan G, Xu X, Zhang J, Yuan Y, Bi B, Gao X, Xu P, Zeng W, Li J, et al: Kynurenine derivative 3-HAA is an agonist ligand for transcription factor YY1. J Hematol Oncol. 14:1532021. View Article : Google Scholar : PubMed/NCBI

25 

Kong Q, Liang Q, Tan Y, Luo X, Ling Y, Li X, Cai Y and Chen H: Induction of ferroptosis by SIRT1 knockdown alleviates cytarabine resistance in acute myeloid leukemia by activating the HMGB1/ACSL4 pathway. Int J Oncol. 66:22025. View Article : Google Scholar

26 

Zhang X, Wu H, Niu J, Hu Y, Zhang W, Chang J, Li L, Zhu J, Zhang C and Liu M: A novel mitochondria-related gene signature in esophageal carcinoma: Prognostic, immune and therapeutic features. Funct Integr Genomics. 23:1092023. View Article : Google Scholar

27 

Trezeguet V, Fatrouni H and Merched AJ: Immuno-metabolic modulation of liver oncogenesis by the tryptophan metabolism. Cells. 10:34692021. View Article : Google Scholar : PubMed/NCBI

28 

Fiore A and Murray PJ: Tryptophan and indole metabolism in immune regulation. Curr Opin Immunol. 70:7–14. 2021. View Article : Google Scholar : PubMed/NCBI

29 

Cervenka I, Agudelo LZ and Ruas JL: Kynurenines: Tryptophan's metabolites in exercise, inflammation and mental health. Science. 357:eaaf97942017. View Article : Google Scholar

30 

Krishnamurthy S, Gilot D, Ahn SB, Lam V, Shin JS, Guillemin GJ and Heng B: Involvement of kynurenine pathway in hepatocellular carcinoma. Cancers (Basel). 13:51802021. View Article : Google Scholar : PubMed/NCBI

31 

Lai Q, Wu L, Dong S, Zhu X, Fan Z, Kou J, Liu F, Yu B and Li F: Inhibition of KMO ameliorates myocardial ischemia injury via maintaining mitochondrial fusion and fission balance. Int J Biol Sci. 19:3077–3098. 2023. View Article : Google Scholar : PubMed/NCBI

32 

Chen B, Xie K, Zhang J, Yang L, Zhou H, Zhang L and Peng R: Comprehensive analysis of mitochondrial dysfunction and necroptosis in intracranial aneurysms from the perspective of predictive, preventative and personalized medicine. Apoptosis. 28:1452–1468. 2023. View Article : Google Scholar : PubMed/NCBI

33 

Wang Y, Bai Y, Cai Y, Zhang Y, Shen L, Xi W, Zhou Z, Xu L, Liu X, Han B and Yao H: Circular RNA SCMH1 suppresses KMO expression to inhibit mitophagy and promote functional recovery following stroke. Theranostics. 14:7292–7308. 2024. View Article : Google Scholar : PubMed/NCBI

34 

Liu ZQ, Ciudad MT and McGaha TL: New insights into tryptophan metabolism in cancer. Trends Cancer. 11:629–641. 2025. View Article : Google Scholar : PubMed/NCBI

35 

Xue C, Gu X, Zheng Q, Shi Q, Yuan X, Chu Q, Jia J, Su Y, Bao Z, Lu J and Li L: Effects of 3-HAA on HCC by regulating the heterogeneous macrophages-A scRNA-Seq analysis. Adv Sci (Weinh). 10:e22070742023. View Article : Google Scholar : PubMed/NCBI

36 

Gan G, Shi Z, Shangguan C, Zhang J, Yuan Y, Chen L, Liu W, Li B, Meng S, Xiong W and Mi J: The kynurenine derivative 3-HAA sensitizes hepatocellular carcinoma to sorafenib by upregulating phosphatases. Theranostics. 11:6006–6018. 2021. View Article : Google Scholar : PubMed/NCBI

37 

Gan G, Shi Z, Liu D, Zhang S, Zhu H, Wang Y and Mi J: 3-hydroxyanthranic acid increases the sensitivity of hepatocellular carcinoma to sorafenib by decreasing tumor cell stemness. Cell Death Discov. 7:1732021. View Article : Google Scholar : PubMed/NCBI

38 

Pan X, Wang W, Wang Y, Gu J and Ma X: M2 macrophage-secreted KYNU promotes stemness remodeling and malignant behavior in endometrial cancer via the SOD2-mtROS-ERO1alpha-UPR(ER) axis. J Exp Clin Cancer Res. 44:1932025. View Article : Google Scholar

39 

Ruan Q, Peng Y, Yi X, Yang J, Ai Q, Liu X, He Y and Shi Y: The tryptophan metabolite 3-hydroxyanthranilic acid alleviates hyperoxia-induced bronchopulmonary dysplasia via inhibiting ferroptosis. Redox Biol. 82:1035792025. View Article : Google Scholar : PubMed/NCBI

40 

Lee SO, Li X, Khan S and Safe S: Targeting NR4A1 (TR3) in cancer cells and tumors. Expert Opin Ther Targets. 15:195–206. 2011. View Article : Google Scholar : PubMed/NCBI

41 

Wang Y, Li N, Guan W and Wang D: Controversy and multiple roles of the solitary nucleus receptor Nur77 in disease and physiology. FASEB J. 39:e704682025. View Article : Google Scholar : PubMed/NCBI

42 

Chen QT, Zhang ZY, Huang QL, Chen HZ, Hong WB, Lin T, Zhao WX, Wang XM, Ju CY, Wu LZ, et al: HK1 from hepatic stellate cell-derived extracellular vesicles promotes progression of hepatocellular carcinoma. Nat Metab. 4:1306–1321. 2022. View Article : Google Scholar : PubMed/NCBI

43 

Bian XL, Chen HZ, Yang PB, Li YP, Zhang FN, Zhang JY, Wang WJ, Zhao WX, Zhang S, Chen QT, et al: Nur77 suppresses hepatocellular carcinoma via switching glucose metabolism toward gluconeogenesis through attenuating phosphoenolpyruvate carboxykinase sumoylation. Nat Commun. 8:144202017. View Article : Google Scholar : PubMed/NCBI

44 

Yang H, Nie Y, Li Y and Wan YJ: ERK1/2 deactivation enhances cytoplasmic Nur77 expression level and improves the apoptotic effect of fenretinide in human liver cancer cells. Biochem Pharmacol. 81:910–916. 2011. View Article : Google Scholar : PubMed/NCBI

45 

Fu R, Ling D, Zhang Q, Jiang A and Pang H: Harnessing Nur77's mitochondrial apoptotic pathway: A promising therapeutic strategy for targeted disease intervention. Biomed Pharmacother. 187:1180912025. View Article : Google Scholar : PubMed/NCBI

46 

Ye H, Lin J, Zhang H, Wang J, Fu Y, Zeng Z, Zheng J, Tao J and Qiu J: Nuclear receptor 4A1 regulates mitochondrial homeostasis in cardiac post-ischemic injury by controlling mitochondrial fission 1 protein-mediated fragmentation and parkin-dependent mitophagy. Int J Biol Sci. 21:400–414. 2025. View Article : Google Scholar : PubMed/NCBI

47 

Koenis DS, Evers-van Gogh IJA, van Loenen PB, Zwart W, Kalkhoven E and de Vries CJM: Nuclear receptor Nur77 and Yin-Yang 1 synergistically increase mitochondrial abundance and activity in macrophages. FEBS Lett. 598:1715–1729. 2024. View Article : Google Scholar : PubMed/NCBI

48 

Yin S, Zhai Y, Song R, Wu J, Zhang Y, Yu M, Ma H, Shen M, Lai X, Jin W, et al: PARL stabilizes mitochondrial Bcl-2 via Nur77-mediated scaffolding as a therapeutic strategy for Parkinson's disease. Cell Death Dis. 16:7002025. View Article : Google Scholar : PubMed/NCBI

Related Articles

  • Abstract
  • View
  • Download
  • Twitter
Copy and paste a formatted citation
Spandidos Publications style
Liu M, Zhang X, Hu Y, Niu L, Guo L, Zhao G, Lu F, Jia F, Li L, Wu H, Wu H, et al: <p>KMO downregulation promotes hepatocellular carcinoma growth via 3‑HAA‑mediated mitochondrial mass and function imbalances</p>. Int J Oncol 68: 33, 2026.
APA
Liu, M., Zhang, X., Hu, Y., Niu, L., Guo, L., Zhao, G. ... Zhu, J. (2026). <p>KMO downregulation promotes hepatocellular carcinoma growth via 3‑HAA‑mediated mitochondrial mass and function imbalances</p>. International Journal of Oncology, 68, 33. https://doi.org/10.3892/ijo.2026.5846
MLA
Liu, M., Zhang, X., Hu, Y., Niu, L., Guo, L., Zhao, G., Lu, F., Jia, F., Li, L., Wu, H., Zhu, J."<p>KMO downregulation promotes hepatocellular carcinoma growth via 3‑HAA‑mediated mitochondrial mass and function imbalances</p>". International Journal of Oncology 68.3 (2026): 33.
Chicago
Liu, M., Zhang, X., Hu, Y., Niu, L., Guo, L., Zhao, G., Lu, F., Jia, F., Li, L., Wu, H., Zhu, J."<p>KMO downregulation promotes hepatocellular carcinoma growth via 3‑HAA‑mediated mitochondrial mass and function imbalances</p>". International Journal of Oncology 68, no. 3 (2026): 33. https://doi.org/10.3892/ijo.2026.5846
Copy and paste a formatted citation
x
Spandidos Publications style
Liu M, Zhang X, Hu Y, Niu L, Guo L, Zhao G, Lu F, Jia F, Li L, Wu H, Wu H, et al: <p>KMO downregulation promotes hepatocellular carcinoma growth via 3‑HAA‑mediated mitochondrial mass and function imbalances</p>. Int J Oncol 68: 33, 2026.
APA
Liu, M., Zhang, X., Hu, Y., Niu, L., Guo, L., Zhao, G. ... Zhu, J. (2026). <p>KMO downregulation promotes hepatocellular carcinoma growth via 3‑HAA‑mediated mitochondrial mass and function imbalances</p>. International Journal of Oncology, 68, 33. https://doi.org/10.3892/ijo.2026.5846
MLA
Liu, M., Zhang, X., Hu, Y., Niu, L., Guo, L., Zhao, G., Lu, F., Jia, F., Li, L., Wu, H., Zhu, J."<p>KMO downregulation promotes hepatocellular carcinoma growth via 3‑HAA‑mediated mitochondrial mass and function imbalances</p>". International Journal of Oncology 68.3 (2026): 33.
Chicago
Liu, M., Zhang, X., Hu, Y., Niu, L., Guo, L., Zhao, G., Lu, F., Jia, F., Li, L., Wu, H., Zhu, J."<p>KMO downregulation promotes hepatocellular carcinoma growth via 3‑HAA‑mediated mitochondrial mass and function imbalances</p>". International Journal of Oncology 68, no. 3 (2026): 33. https://doi.org/10.3892/ijo.2026.5846
Follow us
  • Twitter
  • LinkedIn
  • Facebook
About
  • Spandidos Publications
  • Careers
  • Cookie Policy
  • Privacy Policy
How can we help?
  • Help
  • Live Chat
  • Contact
  • Email to our Support Team