Spandidos Publications Logo
  • About
    • About Spandidos
    • Aims and Scopes
    • Abstracting and Indexing
    • Editorial Policies
    • Reprints and Permissions
    • Job Opportunities
    • Terms and Conditions
    • Contact
  • Journals
    • All Journals
    • Oncology Letters
      • Oncology Letters
      • Information for Authors
      • Editorial Policies
      • Editorial Board
      • Aims and Scope
      • Abstracting and Indexing
      • Bibliographic Information
      • Archive
    • International Journal of Oncology
      • International Journal of Oncology
      • Information for Authors
      • Editorial Policies
      • Editorial Board
      • Aims and Scope
      • Abstracting and Indexing
      • Bibliographic Information
      • Archive
    • Molecular and Clinical Oncology
      • Molecular and Clinical Oncology
      • Information for Authors
      • Editorial Policies
      • Editorial Board
      • Aims and Scope
      • Abstracting and Indexing
      • Bibliographic Information
      • Archive
    • Experimental and Therapeutic Medicine
      • Experimental and Therapeutic Medicine
      • Information for Authors
      • Editorial Policies
      • Editorial Board
      • Aims and Scope
      • Abstracting and Indexing
      • Bibliographic Information
      • Archive
    • International Journal of Molecular Medicine
      • International Journal of Molecular Medicine
      • Information for Authors
      • Editorial Policies
      • Editorial Board
      • Aims and Scope
      • Abstracting and Indexing
      • Bibliographic Information
      • Archive
    • Biomedical Reports
      • Biomedical Reports
      • Information for Authors
      • Editorial Policies
      • Editorial Board
      • Aims and Scope
      • Abstracting and Indexing
      • Bibliographic Information
      • Archive
    • Oncology Reports
      • Oncology Reports
      • Information for Authors
      • Editorial Policies
      • Editorial Board
      • Aims and Scope
      • Abstracting and Indexing
      • Bibliographic Information
      • Archive
    • Molecular Medicine Reports
      • Molecular Medicine Reports
      • Information for Authors
      • Editorial Policies
      • Editorial Board
      • Aims and Scope
      • Abstracting and Indexing
      • Bibliographic Information
      • Archive
    • World Academy of Sciences Journal
      • World Academy of Sciences Journal
      • Information for Authors
      • Editorial Policies
      • Editorial Board
      • Aims and Scope
      • Abstracting and Indexing
      • Bibliographic Information
      • Archive
    • International Journal of Functional Nutrition
      • International Journal of Functional Nutrition
      • Information for Authors
      • Editorial Policies
      • Editorial Board
      • Aims and Scope
      • Abstracting and Indexing
      • Bibliographic Information
      • Archive
    • International Journal of Epigenetics
      • International Journal of Epigenetics
      • Information for Authors
      • Editorial Policies
      • Editorial Board
      • Aims and Scope
      • Abstracting and Indexing
      • Bibliographic Information
      • Archive
    • Medicine International
      • Medicine International
      • Information for Authors
      • Editorial Policies
      • Editorial Board
      • Aims and Scope
      • Abstracting and Indexing
      • Bibliographic Information
      • Archive
  • Articles
  • Information
    • Information for Authors
    • Information for Reviewers
    • Information for Librarians
    • Information for Advertisers
    • Conferences
  • Language Editing
Spandidos Publications Logo
  • About
    • About Spandidos
    • Aims and Scopes
    • Abstracting and Indexing
    • Editorial Policies
    • Reprints and Permissions
    • Job Opportunities
    • Terms and Conditions
    • Contact
  • Journals
    • All Journals
    • Biomedical Reports
      • Information for Authors
      • Editorial Policies
      • Editorial Board
      • Aims and Scope
      • Abstracting and Indexing
      • Bibliographic Information
      • Archive
    • Experimental and Therapeutic Medicine
      • Information for Authors
      • Editorial Policies
      • Editorial Board
      • Aims and Scope
      • Abstracting and Indexing
      • Bibliographic Information
      • Archive
    • International Journal of Epigenetics
      • Information for Authors
      • Editorial Policies
      • Editorial Board
      • Aims and Scope
      • Abstracting and Indexing
      • Bibliographic Information
      • Archive
    • International Journal of Functional Nutrition
      • Information for Authors
      • Editorial Policies
      • Editorial Board
      • Aims and Scope
      • Abstracting and Indexing
      • Bibliographic Information
      • Archive
    • International Journal of Molecular Medicine
      • Information for Authors
      • Editorial Policies
      • Editorial Board
      • Aims and Scope
      • Abstracting and Indexing
      • Bibliographic Information
      • Archive
    • International Journal of Oncology
      • Information for Authors
      • Editorial Policies
      • Editorial Board
      • Aims and Scope
      • Abstracting and Indexing
      • Bibliographic Information
      • Archive
    • Medicine International
      • Information for Authors
      • Editorial Policies
      • Editorial Board
      • Aims and Scope
      • Abstracting and Indexing
      • Bibliographic Information
      • Archive
    • Molecular and Clinical Oncology
      • Information for Authors
      • Editorial Policies
      • Editorial Board
      • Aims and Scope
      • Abstracting and Indexing
      • Bibliographic Information
      • Archive
    • Molecular Medicine Reports
      • Information for Authors
      • Editorial Policies
      • Editorial Board
      • Aims and Scope
      • Abstracting and Indexing
      • Bibliographic Information
      • Archive
    • Oncology Letters
      • Information for Authors
      • Editorial Policies
      • Editorial Board
      • Aims and Scope
      • Abstracting and Indexing
      • Bibliographic Information
      • Archive
    • Oncology Reports
      • Information for Authors
      • Editorial Policies
      • Editorial Board
      • Aims and Scope
      • Abstracting and Indexing
      • Bibliographic Information
      • Archive
    • World Academy of Sciences Journal
      • Information for Authors
      • Editorial Policies
      • Editorial Board
      • Aims and Scope
      • Abstracting and Indexing
      • Bibliographic Information
      • Archive
  • Articles
  • Information
    • For Authors
    • For Reviewers
    • For Librarians
    • For Advertisers
    • Conferences
  • Language Editing
Login Register Submit
  • This site uses cookies
  • You can change your cookie settings at any time by following the instructions in our Cookie Policy. To find out more, you may read our Privacy Policy.

    I agree
Search articles by DOI, keyword, author or affiliation
Search
Advanced Search
presentation
Molecular and Clinical Oncology
Join Editorial Board Propose a Special Issue
Print ISSN: 2049-9450 Online ISSN: 2049-9469
Journal Cover
September-2025 Volume 23 Issue 3

Full Size Image

Sign up for eToc alerts
Recommend to Library

Journals

International Journal of Molecular Medicine

International Journal of Molecular Medicine

International Journal of Molecular Medicine is an international journal devoted to molecular mechanisms of human disease.

International Journal of Oncology

International Journal of Oncology

International Journal of Oncology is an international journal devoted to oncology research and cancer treatment.

Molecular Medicine Reports

Molecular Medicine Reports

Covers molecular medicine topics such as pharmacology, pathology, genetics, neuroscience, infectious diseases, molecular cardiology, and molecular surgery.

Oncology Reports

Oncology Reports

Oncology Reports is an international journal devoted to fundamental and applied research in Oncology.

Experimental and Therapeutic Medicine

Experimental and Therapeutic Medicine

Experimental and Therapeutic Medicine is an international journal devoted to laboratory and clinical medicine.

Oncology Letters

Oncology Letters

Oncology Letters is an international journal devoted to Experimental and Clinical Oncology.

Biomedical Reports

Biomedical Reports

Explores a wide range of biological and medical fields, including pharmacology, genetics, microbiology, neuroscience, and molecular cardiology.

Molecular and Clinical Oncology

Molecular and Clinical Oncology

International journal addressing all aspects of oncology research, from tumorigenesis and oncogenes to chemotherapy and metastasis.

World Academy of Sciences Journal

World Academy of Sciences Journal

Multidisciplinary open-access journal spanning biochemistry, genetics, neuroscience, environmental health, and synthetic biology.

International Journal of Functional Nutrition

International Journal of Functional Nutrition

Open-access journal combining biochemistry, pharmacology, immunology, and genetics to advance health through functional nutrition.

International Journal of Epigenetics

International Journal of Epigenetics

Publishes open-access research on using epigenetics to advance understanding and treatment of human disease.

Medicine International

Medicine International

An International Open Access Journal Devoted to General Medicine.

Journal Cover
September-2025 Volume 23 Issue 3

Full Size Image

Sign up for eToc alerts
Recommend to Library

  • Article
  • Citations
    • Cite This Article
    • Download Citation
    • Create Citation Alert
    • Remove Citation Alert
    • Cited By
  • Similar Articles
    • Related Articles (in Spandidos Publications)
    • Similar Articles (Google Scholar)
    • Similar Articles (PubMed)
  • Download PDF
  • Download XML
  • View XML

  • Supplementary Files
    • Supplementary_Data1.pdf
    • Supplementary_Data2.pdf
Article Open Access

POSTN is exclusively activated in cancer‑associated fibroblasts and leads to unfavorable prognosis of patients with gastric cancer

  • Authors:
    • Ching Hei To
    • Fuda Xie
    • Peiyao Yu
    • Jialin Wu
    • Yang Lyu
    • Bonan Chen
    • Tiejun Feng
    • Hoi Wing Leung
    • Wei Kang
  • View Affiliations / Copyright

    Affiliations: Department of Clinical Oncology, Prince of Wales Hospital, The Chinese University of Hong Kong, Hong Kong, SAR 999077, P.R. China, Department of Anatomical and Cellular Pathology, State Key Laboratory of Translational Oncology, Sir Y.K. Pao Cancer Center, Prince of Wales Hospital, The Chinese University of Hong Kong, Hong Kong, SAR 999077, P.R. China
    Copyright: © To et al. This is an open access article distributed under the terms of Creative Commons Attribution License.
  • Article Number: 82
    |
    Published online on: July 8, 2025
       https://doi.org/10.3892/mco.2025.2877
  • Expand metrics +
Metrics: Total Views: 0 (Spandidos Publications: | PMC Statistics: )
Metrics: Total PDF Downloads: 0 (Spandidos Publications: | PMC Statistics: )
Cited By (CrossRef): 0 citations Loading Articles...

This article is mentioned in:



Abstract

Drug resistance significantly impairs the prognosis of patients with gastric cancer (GC). As a key player in the acquisition of drug resistance, understanding the detailed evolution of the GC tumor microenvironment (TME) is crucial for improving therapeutic effectiveness. The clinical significance of markers related to cancer‑associated fibroblast (CAF) proliferation and extracellular matrix remodeling were analyzed using public databases and immunohistochemistry staining on an in‑house cohort of patients with GC. Combining this with single‑cell RNA sequencing data revealed the expression patterns of all candidate markers, highlighting POSTN due to its pronounced upregulation in CAFs and its strong correlation with poor prognosis in patients with GC. Mechanistically, POSTN is directly regulated by the YAP1/TEAD1 co‑transcription factor and is demonstrated to play significant roles in fibroblast proliferation and migration processes. The present study underscores POSTN as a promising marker for predicting GC prognosis and a powerful regulator that can augment the tumorigenic phenotypes of CAFs, providing a potential target to mitigate CAF‑originated drug resistance.

Introduction

According to the Global Cancer Statistics 2022, gastric cancer (GC) is a worldwide malignant tumor with the fifth-highest incidence and fourth-highest mortality (1). Helicobacter pylori (H. pylori) is the most well-known pathogen in gastric carcinogenesis, and it was estimated that 90% of all non-cardia GCs are associated with H. pylori infection (2). GC is prevalent in Eastern Asia, including Hong Kong (3). It is subdivided into intestinal- and diffuse-type based on histological classification. The peritoneum is the most frequent metastasis site and the first site of recurrence after radical surgery in 60% of all recurrences (4). Peritoneal metastases are associated with poor prognosis, and the median overall survival is only 3-4 months (5). Due to its high mortality rate and the frequent occurrence of drug resistance, GC remains a pressing health issue that necessitates a deeper understanding.

The malignant progression of cancer cells largely depends on the tumor microenvironment (TME). Cancer cells are surrounded by multiple cell types, including non-malignant stromal cells (6). It has been recognized that cancer-associated fibroblasts (CAFs) are a dominant cell population in stromal cells, and their abundance is closely associated with poor prognosis in patients (7). Accumulated studies have delineated CAFs as producers of growth factors, cytokines, chemokines, metabolites and extracellular matrix (ECM) (8). Thus, targeting CAFs might be a novel therapeutic strategy and provide new insight into eradicating cancer (9,10).

CAFs were previously identified to play a promoting role in GC progression, immunosuppression (11) and chemotherapy resistance (12). CAF enrichment correlates with unfavorable clinical features and poor prognosis in patients with GC (13). The GC CAFs secrete significant quantities of IL-6(14) and IL-17a (15), promoting epithelial-mesenchymal transition (EMT) and enhancing the migration abilities of the cancer cells. Galectin-1(16) and hepatocyte growth factor (17) were also confirmed as CAF-secreted proteins contributing to angiogenesis. Regarding chemoresistance, IL-11(18) and IL-6(19), two GC CAF-specific secretory cytokines, were considered to contribute to the chemotherapy resistance. By analysis of the CAF-extracellular vesicles, Annexin A6 was revealed to play a pivotal role in the chemoresistance via activation of β1 integrin-focal adhesion kinase (FAK)-YAP1 pathway (20). In the GC immune microenvironment, CAFs were found to induce M2 polarization of the tumor-associated macrophages, and it has been well-recognized that the M2 macrophage accumulation was significantly correlated with unfavorable outcomes of patients with GC (21). M2 macrophages directly induce cell invasion and metastasis or indirectly enhance immune escape in GC (22). As the role of CAFs in GC progression becomes prominent (12), it is urgent to develop novel therapeutic approaches to precisely target CAF-medicated molecular events. Based on our previous study on the molecular classification and functional roles of CAFs in GC TME (23), the present study started by identifying the clinical indicating potentials of five gene markers that are responsible for the proliferation of CAFs and construction of tumor ECM.

Materials and methods

CAF cell lines, cell culture and human primary samples

Two CAF cell lines were isolated from clinical GC samples and routinely maintained in advanced DMEM/F12 medium (Thermo Fisher Scientific, Inc.) enriched with 10% fetal bovine serum (FBS; Thermo Fisher Scientific, Inc.) in a humidified incubator at 37˚C in 5% CO2. Human GC cell line AGS (cat. no. CRL-1739) was purchased from American Type Culture Collection and routinely maintained in a humidified incubator at 37˚C in 5% CO2. The primary GC samples on tissue microarrays were employed, containing 278 patients collected between January 1998 and December 2006 at Prince of Wales Hospital (Hong Kong, China). A total of 184 male and 96 female patients with GC (age range, 32-88 years; median age, 65 years) was included in the cohort. The clinical information of each case, together with survival status and survival time, were collected. Human primary sample usage was approved (approval no. 2024.219) by the Joint Chinese University of Hong Kong-New Territories East Cluster Clinical Research Ethics Committee (Hong Kong, China), which is responsible for performing ethics and scientific review and oversight of clinical studies undertaken by Chinese University of Hong Kong and/or NTEC.

Immunohistochemistry (IHC) staining

After dewaxing with xylene and rehydration with descending ethanol solutions (100, 95, 70%), tumor microarray sections (4 µm) were put into Tris-EDTA (pH 8.0) and boiled in a pressure cooker for 3 min for antigen retrieval. Then the sections were covered by 3% H2O2 solution and incubated at 25˚C for 15 min, followed by blocking at 25˚C with 5% bovine serum albumin (BSA, cat. no. 10033; MP Biomedicals) for 1 h. The prepared sections were incubated with POSTN (1:2,000; cat. no. ab219057; Abcam) as the primary antibody for 3 h, then incubated with anti-rabbit IgG-HRP (1:2,000; cat. no. P0448; Dako; Agilent Technologies, Inc.) for 1 h and stained with DAB (Dako; Agilent Technologies, Inc.). IHC staining results were evaluated using brightfield microscopy. Samples with more than 5% POSTN-positive fibroblast cells were defined as POSTN-positive cases. Kaplan-Meier survival analysis followed by the log-rank test was conducted by R package ‘survival’ (v3.3.1) (https://cran.r-project.org/web/packages/survival/).

Transfection and western blotting

Cell transfections were carried out using Lipofectamine 3000 Transfection Reagent (Thermo Fisher Scientific, Inc.). Subsequent experimentations were conducted after a 1-day incubation at 37˚C following transfection. Sequences of siYAP1-1, siYAP1-2, siTEAD1-1, siTEAD1-2, siPOSTN-1 and siPOSTN-2 are listed in Table SI and adopted at the dosage of 10 nM. Cell lysates were prepared by incubating cells on ice for 30 min in RIPA lysis buffer (150 mM NaCl, 1.0% Triton X-100, 0.5% sodium deoxycholate, 0.1% SDS, 50 mM Tris, adjusted pH to 8.0). The total protein concentration was then quantified using the BCA Protein Assay Kit (cat. no. 23225; Thermo Fisher Scientific, Inc.). Protein samples (50 µg per lane) were separated by 10% (w/v) sodium dodecyl sulfate-polyacrylamide gel electrophoresis and transferred onto polyvinylidene fluoride membranes, which were blocked for 2 h at 25˚C in Tris-buffered saline with Tween (TBST) containing 5% BSA. The membranes were incubated overnight at 4˚C with primary antibodies, washed twice with TBST, and then incubated for 1 h with HRP-conjugated secondary antibodies. Protein bands were visualized using Clarity Western ECL substrate (Bio-Rad Laboratories, Inc.). The primary YAP1 (1:5,000; cat. no. ab52771) and POSTN (1:1,000; cat. no. ab219057) antibodies were purchased from Abcam. TEAD1 (1:1,000; cat. no. LS-C334933) antibody was purchased from LS Bio (https://www.lsbio.com/). pRb (Ser807/811; 1:1,000; cat. no. 9308), PARP (1:1,000; cat. no. 9542), cleaved PARP (1:1,000; cat. no. 9541), p21 (1:1,000; cat. no. 2947) and Cyclin D1 (1:1,000; cat. no. 55506) were obtained from Cell Signaling Technology, Inc. β-actin (1:5,000; cat. no. YM3028) was obtained from ImmunoWay Biotechnology Company. Anti-mouse IgG-HRP (1:2,000; cat. no. P0260) and anti-rabbit IgG-HRP (1:2,000; cat. no. P0448; both from Dako; Agilent Technologies, Inc.) were used as secondary antibodies.

In vitro functional assays

Cell viability was determined by the Cell Counting kit-8 (CCK-8; MedChemExpress). A total of 1:10 of CCK-8 reagent was added to the cell culture medium for 1.5-2 h of incubation, then determined by the spectrophotometer (SpectraMax iD3; Molecular Devices, LLC) at an absorbance of 450 nm (OD450). Cell invasion assays were performed in Matrigel Invasion Chambers (Corning, Inc.). CAFs suspended in serum-free medium were added to the upper chamber, and the medium containing 10% FBS was added to the lower chamber. After incubation for 16-20 h, invasive cells to the lower membrane surface were stained with 0.4% (w/v) crystal violet (MilliporeSigma) and then quantified.

Public dataset-based bioinformatic analysis

The Cancer Genome Atlas (TCGA)-stomach adenocarcinoma (STAD) dataset was used in the present study (https://xenabrowser.net/). The clinical and survival information was collected. Samples with POSTN expression levels higher than the median expression level were defined as POSTN-high-expression cases. Kaplan-Meier survival analysis was conducted by R package ‘survival’. For the differentially expressed gene (DEG) identification and functional enrichment analysis with regard to the POSTN expression level, the whole genomic expression level alteration was first evaluated by comparing the 10% samples with the lowest POSTN expression (POSTN-, n=37) and the 10% samples with the highest POSTN expression (POSTN+, n=37). DEGs between two groups were identified using the R package ‘DESeq2’. The Gene Ontology (GO) enrichment analysis and gene set enrichment analysis (GSEA) was performed based on the gene expression alterations using the R package ‘clusterProfiler.’ The expression heatmap was visualized using the R package ‘pheatmap’ (v1.0.12) (https://cran.r-project.org/web/packages/pheatmap/). Spearman correlations between the expression level of POSTN and ECM remodeling gene set were calculated using the R package ‘stats’ (v4.1.3). Two-tailed P<0.05 was defined as indicating a statistically significant difference. The binding motifs of YAP1/TEAD1 on the promoter region of POSTN were predicted by the Eukaryotic Promoter Database (https://epd.epfl.ch//index.php) and JASPAR 2022 database (https://jaspar.genereg.net).

Single-cell RNA-seq analysis

The single-cell RNA sequencing (scRNA-seq) analysis was carried out based on a public dataset (https://dna-discovery.stanford.edu/research/datasets/) in the sub-dataset ‘Gastric scRNAseq’ (24) using the R package ‘Seurat’ (v4.0.2) (https://satijalab.org/seurat/). After routine data normalization and cluster labeling, gene expression in individual cells was visualized using ‘FeaturePlot’ and ‘Nebulosa’. Fibroblasts were extracted from the whole dataset for further subgrouping into four subtypes based on the 12 pan-cancer CAF markers identified in our previous study (23).

Animal models

For subcutaneous xenograft formation assay, CAF-1 with shCtrl or shPOSTN (Vector backbone: pLKO.1; target sequence: 5'-CACUUGUAAGAACUGGUAUAATT-3') treatment were mixed with AGS cells (106 cells/mouse) and then subcutaneously injected into 4-week-old NOD scid gamma (NSG) mice (n=5/group). NSD mice (weighted 18-22 g) were routinely housed under controlled conditions at 22-24˚C with 40-60% humidity, maintained on a 12/12-h light/dark cycle, and provided ad libitum access to standard laboratory chow and autoclaved water. Anesthesia with intraperitoneal (i.p.) injection of a mix of Ketamine (75 mg/kg) and Xylazine (10 mg/kg) will be conducted when sacrificing the mice. The tail reflexes and breathing patterns were monitored until anesthesia was achieved, after which cervical dislocation was performed for euthanasia. The mice were directly sacrificed following anesthesia. The xenografts were harvested at the 16th day after injection. All mice experiments were authorized by the Animal Ethics Experimentation Committee from CUHK (approval no. 24-036-NSF; Hong Kong, China).

Statistical analysis

Unpaired student's t-test was used to compare the variations between assay groups and control. Spearman's correlation was adopted for correlation analyses. Statistical analyses were performed by GraphPad Prism 8.0 (GraphPad; Dotmatics) and SPSS software (version 22.0; IBM Corp.). Data were expressed as the mean ± standard error of the mean (SEM) of triplicate independent experiments. Two-tailed P<0.05 was defined as indicating a statistically significant difference.

Results

POSTN is specifically upregulated in GC fibroblasts

The distribution of five ECM remodeling-related CAF markers was re-plotted in the previously established scRNA-seq atlas reflecting the GC TME, which comprises eight cell types: T cells, B cells, cancer cells, myeloid cells, fibroblasts, plasmacytoid dendritic cells, mast cells and endothelial cells (Fig. 1A). The expression of POSTN was predominantly enriched in fibroblasts, with ~30% of fibroblasts exhibiting high levels of POSTN. Additionally, POSTN expression was also observed in endothelial cells, where a significant percentage of cells were POSTN positive, albeit at lower expression levels. POSTN expression was rarely detected in other cell types (Fig. 1B). The other four CAF markers, C7, IGF1, COL10A1 and CTHRC1, also showed high enrichment in fibroblasts (Fig. S1A).

Expression distribution of POSTN in
the GC primary samples in a single-cell resolution. (A) The UMAP
landscape of all cell types within GC tumor microenvironment. (B)
POSTN demonstrates exclusive upregulation in fibroblasts.
POSTN, periostin; GC, gastric cancer; pDC, plasmatocytoid dendritic
cells.

Figure 1

Expression distribution of POSTN in the GC primary samples in a single-cell resolution. (A) The UMAP landscape of all cell types within GC tumor microenvironment. (B) POSTN demonstrates exclusive upregulation in fibroblasts. POSTN, periostin; GC, gastric cancer; pDC, plasmatocytoid dendritic cells.

POSTN-positive fibroblasts are identified majorly as matCAFs

Further analysis of the subgroups of GC fibroblasts identified four cancer-associated subtypes: Progenitor-like CAF (proCAF), matrix-remodeling CAF (matCAF), myeloid CAF (myCAF) and inflammatory CAF (iCAF) (Fig. 2A). POSTN expression was notably enriched in matCAFs, along with COL10A1 and CTHRC1 (Figs. 2B and S1B). Meanwhile, C7 and IGF1 were significantly upregulated in proCAFs (Fig. S1B).

POSTN expression pattern among
molecular subtypes of GC CAFs. (A) The UMAP landscape of GC CAFs
with four subtypes. (B) POSTN exhibits dominant expression
in matrix-remodeling CAFs, along with a minor cluster in
inflammatory CAFs. POSTN, periostin; GC, gastric cancer; CAFs,
cancer-associated fibroblasts.

Figure 2

POSTN expression pattern among molecular subtypes of GC CAFs. (A) The UMAP landscape of GC CAFs with four subtypes. (B) POSTN exhibits dominant expression in matrix-remodeling CAFs, along with a minor cluster in inflammatory CAFs. POSTN, periostin; GC, gastric cancer; CAFs, cancer-associated fibroblasts.

Overexpression of POSTN is observed in TCGA-STAD cohort and predicts poor prognosis

In the TCGA-STAD cohort, patients with GC with high levels of POSTN demonstrated poorer overall survival rates (P=0.0012) (Fig. 3A). When stratified by Lauren classification, patients with GC with relatively higher POSTN expression exhibited a trend toward poorer prognosis, although this was not statistically significant (P=0.11 and 0.07, respectively) (Fig. 3B and C). Furthermore, the proCAF markers C7 (P=0.085) and IGF1 (P=0.084) did not show significant associations with prognosis prediction, while the other two matCAF markers COL10A1 (P=0.039) and CTHRC1 (P=0.016) were associated with poorer prognosis (Fig. S2).

Kaplan-Meier survival curves based on
the mRNA expression level of periostin in (A) all patients with GC;
(B) patients with intestinal type GC; and (C) patients with diffuse
type GC from TCGA cohort, respectively. GC, gastric cancer; TCGA,
The Cancer Genome Atlas.

Figure 3

Kaplan-Meier survival curves based on the mRNA expression level of periostin in (A) all patients with GC; (B) patients with intestinal type GC; and (C) patients with diffuse type GC from TCGA cohort, respectively. GC, gastric cancer; TCGA, The Cancer Genome Atlas.

Further analyses were performed to assess the association between clinicopathological features and disease-specific survival in patients with GC (Table I). Sex distribution showed no significant difference, with females comprising 35.8% and 37.2% in the low and high POSTN groups, respectively (P=0.879). Similarly, age distribution (≥60 years: 64.7 vs. 70.3%, P=0.319) and tumor stage (Stage I: 16.2 vs. 9.9%, Stage IV: 11.0 vs. 9.3%, P=0.237) did not differ significantly between groups. However, tumor depth (T category) exhibited a highly significant association with POSTN expression (P<0.001), as no T1 tumors were observed in the high POSTN group, while T4 tumors were more prevalent in the high POSTN group (33.1 vs. 22.0%). Lymph node involvement (N category) and distant metastasis (M category) showed no significant differences (P=0.827 and P=0.676, respectively).

Table I

Clinicopathologic characteristics associated with POSTN expression levels.

Table I

Clinicopathologic characteristics associated with POSTN expression levels.

 Expression level of POSTN 
Clinicopathological characteristicsLow (n=173) (%)High (n=172) (%)P-value
Sex (n, %)  0.879
     Female62 (35.8)64 (37.2) 
     Male111 (64.2)108 (62.8) 
Age, years (n, %)  0.319
     ≥60 years112 (64.7)121 (70.3) 
     <60 years61 (35.3)51 (29.7) 
Stage (n, %)  0.237
     Stage I28 (16.2)17 (9.9) 
     Stage II50 (28.9)62 (36.0) 
     Stage III76 (43.9)77 (44.8) 
     Stage IV19 (11.0)16 (9.3) 
T (n, %)  <0.001
     T115 (8.7)0 (0) 
     T237 (21.4)34 (19.8) 
     T383 (48.0)81 (47.1) 
     T438 (22.0)57 (33.1) 
N (n, %)  0.827
     N051 (29.5)58 (33.7) 
     N148 (27.7)45 (26.2) 
     N238 (22.0)33 (19.2) 
     N336 (20.8)36 (20.9) 
M (n, %)  0.676
     M0160 (92.5)162 (94.2) 
     M113 (7.5)10 (5.8) 

[i] POSTN, periostin.

In the Cox proportional hazards model (Table II), age <60 years was significantly associated with improved survival (HR=0.628, P=0.016), a finding confirmed in multivariate analysis (HR=0.571, P=0.005). Advanced tumor stage (Stage III: HR=2.464, P=0.008; Stage IV: HR=4.411, P<0.001) and deeper tumor invasion (T3: HR=8.653, P=0.032; T4: HR=9.220, P=0.028) were significantly associated with poorer survival in univariate analysis, though these associations were not significant in multivariate analysis. Lymph node involvement (N1: HR=1.666, P=0.038; N2: HR=1.707, P=0.044; N3: HR=2.721, P<0.001) and distant metastasis (M1: HR=2.045, P=0.014) also predicted worse survival in univariate analysis, with N3 remaining significant in multivariate analysis (HR=2.367, P=0.038). High POSTN expression was significantly associated with poorer survival in both univariate (HR=1.665, P=0.003) and multivariate analyses (HR=1.635, P=0.007), highlighting its potential as an independent prognostic factor in GC.

Table II

Univariate and multivariate analysis of the association between clinicopathologic features and disease-specific survival in patients with gastric cancer.

Table II

Univariate and multivariate analysis of the association between clinicopathologic features and disease-specific survival in patients with gastric cancer.

 Univariate analysisMultivariate analysis
Clinicopathological characteristicsP-valueHR (95% CI)P-valueHR (95% CI)
Age, years    
     ≥60 years    
     <60 years0.0160.628 (0.429-0.918)0.0050.571 (0.385-0.846)
Sex    
     Female    
     Male0.1211.329 (0.927-1.903)  
Stage    
     Stage I    
     Stage II0.1661.647 (0.813-3.338)0.6250.780 (0.290-2.106)
     Stage III0.0082.464 (1.269-4.783)0.7110.782 (0.213-2.869)
     Stage IV<0.0014.411 (2.097-9.278)0.5811.472 (0.373-5.803)
T    
     T1    
     T20.0736.240 (0.843-46.168)0.1794.108 (0.523-32.290)
     T30.0328.653 (1.202-62.297)0.1235.462 (0.631-47.307)
     T40.0289.220 (1.268-67.070)0.1445.126 (0.574-45.811)
N    
     N0    
     N10.0381.666 (1.029-2.697)0.1671.599 (0.822-3.108)
     N20.0441.707 (1.015-2.870)0.1511.823 (0.803-4.140)
     N3<0.0012.721 (1.685-4.395)0.0382.367 (1.050-5.334)
M    
     M0    
     M10.0142.045 (1.153-3.628)0.5761.277 (0.541-3.016)
POSTN expression    
     Low    
     High0.0031.665 (1.185-2.340)0.0071.635 (1.147-2.333)

[i] HR, hazard ratio; CI, confidence interval.

IHC staining reveals diverse expression patterns of POSTN in the Hong Kong cohort

The potential of POSTN as a prognosis predictor was further supported by analyses of in-house primary GC samples. Images from IHC staining of eight representative cases, showcasing both POSTN-low (Fig. 4A) and POSTN-high (Fig. 4B) groups, were presented. The results indicated that POSTN was differentially overexpressed in the cytoplasm of CAFs in patients with GC.

Representative immunohistochemical
images of negative and positive POSTN gastric cancer cases. (A)
POSTN-negative cases. (B) POSTN-positive cases. Scale bar, 100 µm
for low magnification and 10 µm for high magnification. POSTN,
periostin.

Figure 4

Representative immunohistochemical images of negative and positive POSTN gastric cancer cases. (A) POSTN-negative cases. (B) POSTN-positive cases. Scale bar, 100 µm for low magnification and 10 µm for high magnification. POSTN, periostin.

Clinical indications of POSTN protein expression in patients with GC

Similar to the results generated from TCGA-STAD dataset, elevated POSTN protein levels were demonstrated to be associated with poor prognosis (P<0.001) (Fig. 5A). When classified by Lauren classification, patients with intestinal-type GC and high POSTN levels exhibited a noticeable decrease in survival probability after 50 months of follow-up (P<0.001) (Fig. 5B). Similarly, patients with diffuse-type GC demonstrated a stronger association between POSTN levels and prognosis predictions (P<0.001) (Fig. 5C).

Kaplan-Meier survival curves based on
the protein expression level of periostin in (A) all patients with
GC; (B) patients with intestinal type GC; and (C) patients with
diffuse type GC from the Hong Kong cohort, respectively. GC,
gastric cancer.

Figure 5

Kaplan-Meier survival curves based on the protein expression level of periostin in (A) all patients with GC; (B) patients with intestinal type GC; and (C) patients with diffuse type GC from the Hong Kong cohort, respectively. GC, gastric cancer.

Further analysis of clinicopathologic characteristics associated with POSTN protein levels in a Hong Kong cohort revealed critical insights into the correlation between POSTN expression and GC progression (Table III) A slight male predominance was indicated in both groups, with 63.4% in the low and 69.6% in the high POSTN group; however, this difference was not statistically significant (P=0.337). Notably, age emerged as a significant factor (P=0.033), with a higher percentage of patients aged 60 years or older in the high POSTN group (69.6%) compared with 56.2% in the low group. A statistically significant association was observed between elevated POSTN expression levels and advanced tumor staging across T, N and M classifications. Notably, the high POSTN cohort demonstrated substantially higher rates of advanced T-stage disease (T3/T4: 74.4 vs. 45.1% in the low POSTN group; P<0.001). This progression-dependent pattern extended to nodal involvement, with significantly greater N-stage positivity in patients with high POSTN expression (84.0 vs. 73.2%; P=0.044). Similarly, distant metastasis (M1 stage) occurred more frequently in the high-POSTN subgroup (20.8 vs. 11.1%; P=0.04), completing a consistent correlation between POSTN overexpression and metastatic progression.

Table III

Clinicopathologic characteristics associated with POSTN protein levels in Hong Kong cohort.

Table III

Clinicopathologic characteristics associated with POSTN protein levels in Hong Kong cohort.

 Expression level of POSTN 
Clinicopathological characteristicsLow (N=153) (%)High (N=125) (%)P-value
Sex (n, %)  0.337
     Male97 (63.4)87 (69.6) 
     Female56 (36.6)38 (30.4) 
Age, years (n, %)  0.033
     <60 years67 (43.8)38 (30.4) 
     ≥60 years86 (56.2)87 (69.6) 
Diffuse (n, %)  0.638
     No85 (55.6)65 (52.0) 
     Yes68 (44.4)60 (48.0) 
T (n, %)   
     Early (T1-T2)84 (54.9)32 (25.6)<0.001
     Late (T3-T4)69 (45.1)93 (74.4) 
N (n, %)   
     Negative41 (26.8)20 (16.0)0.044
     Positive112 (73.2)105 (84.0) 
M (n, %)   
     M0136 (88.9)99 (79.2)0.040
     M117 (11.1)26 (20.8) 
Helicobacter pylori (n, %)   
     073 (47.7)65 (52.0)0.555
     180 (52.3)60 (48.0) 

[i] POSTN, periostin.

The prognostic analyses for disease-specific survival using univariate and multivariate Cox regression models are presented in Table IV. Univariate analysis indicated that age ≥60 years, diffuse type, advanced tumor staging (T, N and M) and high POSTN levels were significant predictors of poor survival (all P<0.05). Subsequent multivariate analysis further confirmed the independent prognostic value of age (HR=1.982, P<0.001), advanced T classification (HR=1.949, P=0.002), lymph node involvement (HR=3.449, P<0.001), metastasis (HR=2.808, P<0.001), and high POSTN (HR=1.443, P<0.05), with POSTN emerging as a novel independent prognostic biomarker beyond traditional TNM parameters. These findings collectively highlight the multifactorial nature of GC progression.

Table IV

Univariate and multivariate analysis of the association between clinicopathologic features and disease-specific survival in the Hong Kong cohort.

Table IV

Univariate and multivariate analysis of the association between clinicopathologic features and disease-specific survival in the Hong Kong cohort.

 Univariate analysisMultivariate analysis
Clinicopathological characteristicsP-valueHR (95% CI)P-valueHR (95% CI)
Age, years    
     <60 years    
     ≥60 years0.0481.417 (1.004-2.001)<0.0011.982 (1.376-2.857)
Sex    
     Female    
     Male0.2650.825 (0.588-1.157)  
Diffuse    
     No    
     Yes<0.0011.825 (1.314-2.537)0.1011.334 (0.945-1.884)
Helicobacter pylori    
     Negative    
     Positive0.0850.749 (0.539-1.041)  
T    
     Early (T1-T2)    
     Late (T3-T4)<0.0013.529 (2.422-5.142)0.0021.949 (1.282-2.962)
N    
     Negative    
     Positive<0.0015.176 (2.917-9.187)<0.0013.449 (1.888-6.298)
M    
     M0    
     M1<0.0013.918 (2.642-5.809)<0.0012.808 (1.820-4.333)
Periostin    
     Low    
     High<0.0012.337 (1.674-3.263)0.04981.4431 (1.0003-2.0474)

[i] HR, hazard ratio; CI, confidence interval.

POSTN is predicted to mediate multiple biological processes in ECM remodeling

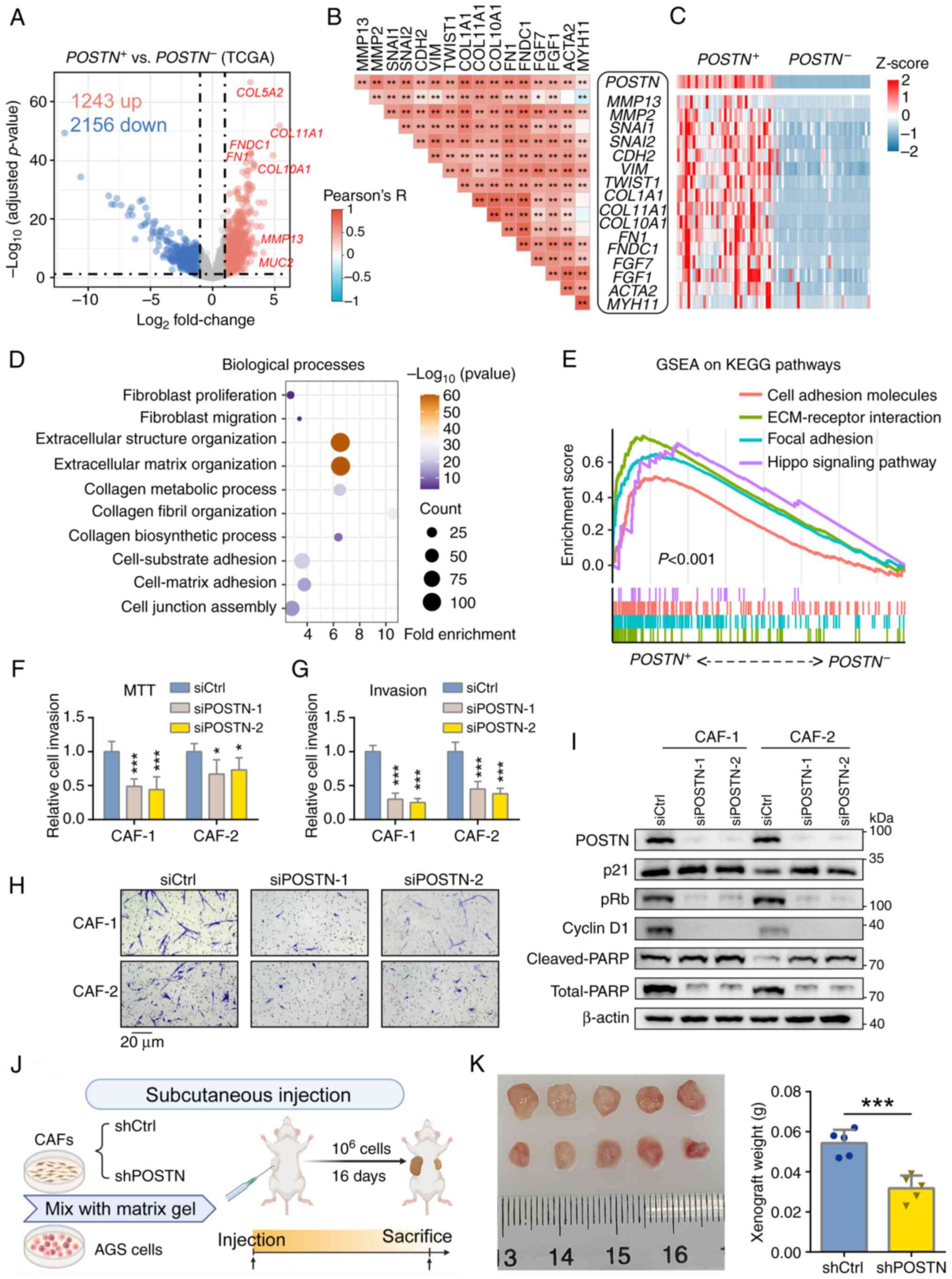
To further demonstrate the oncogenic function of POSTN, DEGs between POSTN-highly expressed (POSTN+) samples and POSTN-lowly expressed (POSTN-) samples were identified in the TCGA cohort. The volcano plot highlighted several ECM remodeling-related genes that were significantly upregulated in POSTN+ samples, including COL5A2, COL11A1, FNDC1, FN1, COL10A1, MMP13 and MUC2 (Fig. 6A). Pearson's correlation analysis revealed that the expression levels of multiple matrix metalloproteinase (MMP) family proteins, collagen family proteins, fibroblast growth factors and tumor migration markers were significantly correlated with POSTN (Fig. 6B). Detailed examination of each sample showed that markers associated with fibroblast proliferation and migration were generally upregulated in POSTN+ samples (Fig. 6C). Further GO enrichment analysis demonstrated significant enrichment of ECM remodeling-related pathways in POSTN+ samples, including fibroblast proliferation and migration, ECM organization, collagen biosynthetic and metabolic processes, cell-substrate and cell-matrix adhesion and cell junction assembly (Fig. 6D). GSEA results also highlighted several upregulated biological processes in POSTN+ samples, such as cell adhesion molecules, ECM-receptor interactions and focal adhesion. Notably, the hippo signaling pathway was also upregulated in POSTN+ samples, underscoring its importance in the regulation of POSTN expression (Fig. 6E). Further validations demonstrated that deletion of POSTN significantly inhibited the cell viability and invasion ability of CAFs (Fig. 6F-H). Western blot assay demonstrated cell cycling arrest features in POSTN-deleted CAFs, which was indicated by the downregulation of pRb and cyclin D1, and the upregulation of p21 and cleaved-PARP (Fig. 6I). Besides, the xenograft formation assay revealed that cancer cells mixed with POSTN-deleted CAFs generated smaller xenografts (Fig. 6J and K).

Bioinformatic analysis revealing the
potential of POSTN in extracellular matrix remodeling by enhancing
fibroblast proliferation and migration. (A) Volcano plot
demonstrating the differentially expressed genes between
POSTN+ and POSTN-samples in TCGA cohort. (B) Pearson's
correlation heatmap demonstrates the relevance between the
expression level of POSTN and fibroblast proliferation- and
migration-related markers. (C) Normalized expression heatmap
showcasing the relative expression level of the same genes in
POSTN+ and POSTN-samples. (D) Gene Ontology biological
processes enriched in POSTN+ samples. (E) KEGG pathways
enriched in POSTN+ samples by GSEA. (F) Deletion of
POSTN significantly inhibited the cell viability of CAFs. (G and H)
The invasion ability was impaired by POSTN deletion. (I) The
expression levels of pRb and cyclin D1 were downregulated in
POSTN-deleted CAFs, while p21 and cleaved-PARP demonstrated
upregulated expression. (J) Scheme of the in vivo xenograft
formation assay (Generated by BioRender.com). (K) Cancer cells mixed with
POSTN-deleted CAFs generated smaller xenografts.
*P<0.05 and ***P<0.001. POSTN,
periostin; TCGA, The Cancer Genome Atlas; KEGG, Kyoto Encyclopedia
of Genes and Genomes; GSEA, Gene Set Enrichment Analysis; CAFs,
cancer-associated fibroblasts; si-, small interfering; sh-, short
hairpin.

Figure 6

Bioinformatic analysis revealing the potential of POSTN in extracellular matrix remodeling by enhancing fibroblast proliferation and migration. (A) Volcano plot demonstrating the differentially expressed genes between POSTN+ and POSTN-samples in TCGA cohort. (B) Pearson's correlation heatmap demonstrates the relevance between the expression level of POSTN and fibroblast proliferation- and migration-related markers. (C) Normalized expression heatmap showcasing the relative expression level of the same genes in POSTN+ and POSTN-samples. (D) Gene Ontology biological processes enriched in POSTN+ samples. (E) KEGG pathways enriched in POSTN+ samples by GSEA. (F) Deletion of POSTN significantly inhibited the cell viability of CAFs. (G and H) The invasion ability was impaired by POSTN deletion. (I) The expression levels of pRb and cyclin D1 were downregulated in POSTN-deleted CAFs, while p21 and cleaved-PARP demonstrated upregulated expression. (J) Scheme of the in vivo xenograft formation assay (Generated by BioRender.com). (K) Cancer cells mixed with POSTN-deleted CAFs generated smaller xenografts. *P<0.05 and ***P<0.001. POSTN, periostin; TCGA, The Cancer Genome Atlas; KEGG, Kyoto Encyclopedia of Genes and Genomes; GSEA, Gene Set Enrichment Analysis; CAFs, cancer-associated fibroblasts; si-, small interfering; sh-, short hairpin.

Expression of POSTN is regulated by YAP1/TEAD1 during GC progression

In the TCGA-STAD-based correlation analysis, strong correlations were observed between POSTN mRNA levels and YAP1/TEAD1 (R=0.26 and 0.31, respectively), as well as the downstream effectors of YAP1 signaling, CTGF and CYR61 (R=0.59 and 0.45, respectively) (Fig. 7A). In the scRNA-seq dataset, the expression levels of POSTN, YAP1 and TEAD1 were enriched in similar clusters (Fig. 7B). Pseudotime analysis revealed that the expression levels of POSTN, YAP1, TEAD1, CTGF and CYR61 were enriched during the early stages of CAF cell cycling and were chronologically associated with CAF proliferation markers (Fig. 7C). Furthermore, the upregulation of POSTN, YAP1, CTGF and CYR61 was particularly prominent in patients with early-stage GC (Fig. 7D). Binding motif prediction identified a putative YAP1/TEAD1 binding site in the promoter sequence of POSTN, located 322 base pairs upstream of the transcription start site (Fig. 7E). The western blot assay was subsequently employed to verify the regulatory function of YAP1/TEAD1 on POSTN expression. The results demonstrated that the knockdown of both YAP1 and TEAD1 downregulated POSTN expression in two GC CAF cell lines, as well as the cell cycling marker pRb (Fig. 7F).

POSTN is directly regulated by the
YAP1-TEAD1 transcription complex. (A) Pearson's correlation
analysis between the mRNA expression levels of YAP1-POSTN and
TEAD1-POSTN. (B) Presence prediction of YAP1-TEAD1 binding motif on
the promoter region of POSTN. (C and D) Chronological correlation
between the expression levels of POSTN, YAP1 signaling signatures
and cell proliferation/migration marker genes. (E) Distribution of
YAP1-TEAD1-POSTN-positive CAFs in GC single-cell RNA sequencing
atlas. (F and G) Western blot analysis on the YAP1- and
TEAD1-knockdown CAFs. POSTN, periostin; CAFs, cancer-associated
fibroblasts

Figure 7

POSTN is directly regulated by the YAP1-TEAD1 transcription complex. (A) Pearson's correlation analysis between the mRNA expression levels of YAP1-POSTN and TEAD1-POSTN. (B) Presence prediction of YAP1-TEAD1 binding motif on the promoter region of POSTN. (C and D) Chronological correlation between the expression levels of POSTN, YAP1 signaling signatures and cell proliferation/migration marker genes. (E) Distribution of YAP1-TEAD1-POSTN-positive CAFs in GC single-cell RNA sequencing atlas. (F and G) Western blot analysis on the YAP1- and TEAD1-knockdown CAFs. POSTN, periostin; CAFs, cancer-associated fibroblasts

Discussion

GC remains a critical health issue, particularly in Asian countries where its prevalence is alarmingly high. Among various oncogenic processes, TME remodeling has garnered significant attention due to its profound involvement in tumor evolution and drug resistance. Fibroblasts, as key players in the GC TME, have emerged as important contributors to tumor growth and progression. Although recent studies have extensively explored the oncogenic roles of CAFs, there is still a significant gap in the identification of clinically effective biomarkers. This deficiency hampers the ability to diagnose and treat GC effectively, highlighting the urgent need for further research in this area.

In our previous work, CAFs were classified into four subtypes based on their oncogenic functions in a pan-cancer scale (23). The proCAF expresses CAF-proliferation related genes and serve as the starting cell population for CAF differentiation. It promotes cell proliferation and early tumor formation in the TME by secreting insulin-like growth factors (23). The iCAF highly expresses chemokines and regulate the tumor immune microenvironment by recruiting and activating immune cells (23). The myCAF is marked by contraction-related proteins and promotes tumor tissue fibrosis by generating mechanical stress and secreting factors such as TGF-β, while stimulating neovascularization through the angiopoietin and PDGF signaling pathways (23). The matCAF specifically expresses ECM components and reshapes tumor matrix hardness by secreting large amounts of type I and type X collagen, forming a metastatic-promoting microenvironment. Its presence is significantly associated with poor prognosis in various cancers (23). These CAF subtypes exhibit dynamic evolution during tumor progression, gradually transitioning from a distribution pattern dominated by proCAF and iCAF in the early stages to a distribution pattern dominated by myCAF and matCAF in the late stages, reflecting the functional remodeling of GC TME that occurs with disease progression (23). The present study started by selecting appropriate fibroblast-specific GC markers that play decisive roles in the ECM remodeling process. The expression distribution and prognostic correlation of five proCAFs and matCAF markers were examined. Notably, POSTN exhibited exclusive expression in fibroblasts and demonstrated a close correlation with the survival rate of patients with GC. POSTN is a non-structural ECM protein and is mainly expressed by fibroblasts to regulate various normal physiological processes in human bodies. It was found to play an important role in developing and remodeling bones, teeth and regulating fibrillogenesis for tissue repair against mechanical stress (25,26). Discovering its dysregulation in various cancers, scientific research has been conducted looking into the role of POSTN in tumorigenesis and cancer progression. The effect of POSTN has been suggested to vary depending on different cell types (27). Lines of evidence have shown overexpression of POSTN by CAFs from GC tissues, promoting cellular survival, angiogenesis, invasion and metastasis through several mechanisms.

To clarify the upstream regulation mechanism of POSTN upregulation, the expression pattern of several candidate genes was investigated and POSTN was ultimately identified as a novel transcriptomic target of the YAP1/TEAD1 co-transcription factor. The co-upregulation of YAP1/TEAD1 and POSTN was universally observed across bulk, single-cell and chronological scales. Additionally, western blot assay demonstrated that siRNA-mediated depletion of both YAP1 and TEAD1 significantly downregulated the protein expression level of POSTN. The hippo signaling pathway has long been identified as a vital participator during GC progression by regulating multiple oncogenic phenotypes such as cancer cell proliferation, migration, and stemness acquisition. The core transcription factor YAP1 was responsible for the regulation of various notorious oncogenes, such as CTGF, CYR61 and MCM6. Interestingly, the classical cell cycling marker pRb was also downregulated along with POSTN. Given the association between POSTN and fibroblast proliferation, it was hypothesized that POSTN may be involved in the fibroblast cell cycling process.

The present study also rephrased the oncogenic function of POSTN in the context of the ECM-remodeling and cell cycling process. It was demonstrated that variations in POSTN expression significantly impact multiple ECM-regulating factors, particularly those involved in fibroblast proliferation, such as FGFs, MMPs and collagen family proteins. Previous studies have demonstrated that POSTN can interact with integrins on tumor cells, promoting the recruitment of the epidermal growth factor receptor and leading to the activation of the Akt/PKB and FAK signaling pathways, resulting in tumor growth (28). Histological analyses have highlighted that POSTN can enhance the proliferation of diffuse-type cell lines by activating the MAP kinase pathway through ERK phosphorylation (29). Additionally, POSTN has been suggested to play a role in inducing EMT, a crucial step for tumor cells to acquire metastatic potential (30). It has been shown that cells overexpressing POSTN exhibit increased expression of vimentin and N-cadherin, along with decreased expression of E-cadherin, indicating its role in facilitating tumor cell migration and invasiveness (31). Furthermore, POSTN played a physiological role in promoting collagen cross-linking by interacting with BMP-1 and activating lysyl oxidase. This interaction was expected to enhance the stiffness of the ECM. The induced mechanical strains could activate latent TGF-β1, which indirectly contributed to the accumulation of CAFs and enhanced tumor cell proliferation (29). With increasing knowledge about the influence of modulation of ECM components, it is hypothesized that POSTN could serve as a prognostic indicator and a valuable therapeutic target for patients with GC.

Available evidence indicates that POSTN secretion by CAFs is crucial for GC progression (32). However, it likely operates within and amplifies a broader process of ECM remodeling rather than serving as the sole driver. Our in vitro experiments demonstrated that POSTN+ CAFs strongly enhance GC cell proliferation and invasion. siRNA-mediated depletion of POSTN in CAFs significantly reduces these pro-tumorigenic effects supporting its direct contribution. In TCGA and Hong Kong cohorts, high POSTN expression correlates with advanced tumor stage and worse survival, reinforcing its prognostic significance. Besides, POSTN activates known oncogenic pathways in GC cells, suggesting it is not merely a bystander but an active signaling molecule. Meanwhile, POSTN can also act as a component of a larger ECM remodeling network. POSTN was demonstrated to bind and stabilize collagen I/IV and fibronectin, promoting matrix stiffness (33). Correlation analysis shows that POSTN-high tumors exhibit upregulated ECM regulators, suggesting coordinated matrix remodeling. Furthermore, CAF-derived POSTN may recruit additional stromal cells that further modify the ECM, creating a permissive niche for invasion.

While POSTN is a functionally important CAF-derived factor in GC, its effects are likely intertwined with broader ECM dynamics. Further studies will help determine whether POSTN is a master regulator or an amplifier of tumor-supportive stromal remodeling. Specific implementation plans and rigorous validation, including conducting multi-center, large-sample clinical studies, are essential to advance the potential of POSTN as a prognostic marker and therapeutic target. Another future exploration direction is to prioritize preclinical validations in in vivo models and patient-derived samples to optimize intervention protocols before proceeding to clinical trials, ensuring a robust evaluation of efficacy and safety.

In summary, POSTN was shown to be specifically upregulated in CAFs, enhancing fibroblast proliferation and migration. The hyperactivation of POSTN+ CAFs, along with increased collagen production, significantly alters the structural and functional landscape of the TME in patients with GC. Mechanistically, the upregulation of POSTN is primarily initiated by the hyperactivated YAP1 signaling pathway, which is known for regulating various oncogenic features. The interplay between POSTN+ CAFs and GC TME remodeling highlighted the multifaceted nature of GC progression and underscored the importance of understanding these interactions for developing targeted therapies.

Supplementary Material

Expression pattern of progenitor-like CAF markers (C7 and IGF1) and matrix-remodeling CAF markers (COL10A1 and CTHRC1). (A) Expression distribution of four markers in all cell types in gastric cancer tumor microenvironment. (B) Expression distribution of four markers in fibroblasts. CAF, cancer-associated fibroblast.
Kaplan-Meier survival analysis of progenitor-like CAF markers (C7 and IGF1) and matrix-remodeling CAF markers (COL10A1 and CTHRC1) based on The Cancer Genome Atlas cohort.
Information of siRNAs used in the present study.

Acknowledgements

The authors acknowledge the technical support from the Department of Anatomical and Cellular Pathology, The Chinese University of Hong Kong.

Funding

Funding: The present study was supported by the NSFC-RGC Joint Research Scheme (grant no. N_CUHK448/23), the National Natural Science Foundation of China (grant no. 82272990) and the CUHK direct research grant (grant no. 2024.066).

Availability of data and materials

The data generated in the present study may be found in the Stanford Medicine under accession number ‘Gastric scRNAseq’ or at the following URL: https://dna-discovery.stanford.edu/research/datasets/’. The data generated in the present study may be requested from the corresponding author.

Authors' contributions

WK designed the study, provided direction and guidance on the whole project. CHT, FX, PY and YL conducted the experiments and analyzed the results. FX, JW and BC performed bioinformatics analysis. CHT, TF and HWL contributed to the acquisition of clinical samples. CHT and FX drafted the original manuscript. BC and TF revised the manuscript and confirm the authenticity of all the raw data. All authors read and approved the final version of the manuscript.

Ethics approval and consent to participate

Human primary sample usage was approved (approval no. 2024.219) by the Joint Chinese University of Hong Kong-New Territories East Cluster Clinical Research Ethics Committee (Hong Kong, China). A waiver of consent form was approved. All mice experiments were authorized (approval no. 24-036-NSF) by the Animal Ethics Experimentation Committee from CUHK-Shenzhen Research Institute (Shenzhen, China).

Patient consent for publication

Not applicable.

Competing interests

The authors declare that they have no competing interests.

References

1 

Bray F, Laversanne M, Sung H, Ferlay J, Siegel RL, Soerjomataram I and Jemal A: Global cancer statistics 2022: GLOBOCAN estimates of incidence and mortality worldwide for 36 cancers in 185 countries. CA Cancer J Clin. 74:229–263. 2024.PubMed/NCBI View Article : Google Scholar

2 

Arnold M, Ferlay J, van Berge Henegouwen MI and Soerjomataram I: Global burden of oesophageal and gastric cancer by histology and subsite in 2018. Gut. 69:1564–1571. 2020.PubMed/NCBI View Article : Google Scholar

3 

Zhao Y, Zhang J, Cheng ASL, Yu J, To KF and Kang W: Gastric cancer: Genome damaged by bugs. Oncogene. 39:3427–3442. 2020.PubMed/NCBI View Article : Google Scholar

4 

Lee JH, Son SY, Lee CM, Ahn SH, Park DJ and Kim HH: Factors predicting peritoneal recurrence in advanced gastric cancer: Implication for adjuvant intraperitoneal chemotherapy. Gastric Cancer. 17:529–536. 2014.PubMed/NCBI View Article : Google Scholar

5 

Thomassen I, van Gestel YR, van Ramshorst B, Luyer MD, Bosscha K, Nienhuijs SW, Lemmens VE and de Hingh IH: Peritoneal carcinomatosis of gastric origin: A population-based study on incidence, survival and risk factors. Int J Cancer. 134:622–628. 2014.PubMed/NCBI View Article : Google Scholar

6 

Baghban R, Roshangar L, Jahanban-Esfahlan R, Seidi K, Ebrahimi-Kalan A, Jaymand M, Kolahian S, Javaheri T and Zare P: Tumor microenvironment complexity and therapeutic implications at a glance. Cell Commun Signal. 18(59)2020.PubMed/NCBI View Article : Google Scholar

7 

Liu T, Han C, Wang S, Fang P, Ma Z, Xu L and Yin R: Cancer-associated fibroblasts: An emerging target of anti-cancer immunotherapy. J Hematol Oncol. 12(86)2019.PubMed/NCBI View Article : Google Scholar

8 

Sahai E, Astsaturov I, Cukierman E, DeNardo DG, Egeblad M, Evans RM, Fearon D, Greten FR, Hingorani SR, Hunter T, et al: A framework for advancing our understanding of cancer-associated fibroblasts. Nat Rev Cancer. 20:174–186. 2020.PubMed/NCBI View Article : Google Scholar

9 

Hanley CJ and Thomas GJ: Targeting cancer associated fibroblasts to enhance immunotherapy: Emerging strategies and future perspectives. Oncotarget. 12:1427–1433. 2021.PubMed/NCBI View Article : Google Scholar

10 

Santana-Viera L, Ibba ML, Rotoli D, Catuogno S and Esposito CL: Emerging therapeutic RNAs for the targeting of cancer associated fibroblasts. Cancers (Basel). 12(1365)2020.PubMed/NCBI View Article : Google Scholar

11 

Liu X, Yao L, Qu J, Liu L, Lu N, Wang J and Zhang J: Cancer-associated fibroblast infiltration in gastric cancer: The discrepancy in subtypes pathways and immunosuppression. J Transl Med. 19(325)2021.PubMed/NCBI View Article : Google Scholar

12 

Ham IH, Lee D and Hur H: Role of cancer-associated fibroblast in gastric cancer progression and resistance to treatments. J Oncol. 2019(6270784)2019.PubMed/NCBI View Article : Google Scholar

13 

Qin Y, Wang F, Ni H, Liu Y, Yin Y, Zhou X, Gao G, Li Q, Qi X and Li J: Cancer-associated fibroblasts in gastric cancer affect malignant progression via the CXCL12-CXCR4 axis. J Cancer. 12:3011–3023. 2021.PubMed/NCBI View Article : Google Scholar

14 

Wu X, Tao P, Zhou Q, Li J, Yu Z, Wang X, Li J, Li C, Yan M, Zhu Z, et al: IL-6 secreted by cancer-associated fibroblasts promotes epithelial-mesenchymal transition and metastasis of gastric cancer via JAK2/STAT3 signaling pathway. Oncotarget. 8:20741–20750. 2017.PubMed/NCBI View Article : Google Scholar

15 

Zhang J, Li S, Zhao Y, Ma P, Cao Y, Liu C, Zhang X, Wang W, Chen L and Li Y: Cancer-associated fibroblasts promote the migration and invasion of gastric cancer cells via activating IL-17a/JAK2/STAT3 signaling. Ann Transl Med. 8(877)2020.PubMed/NCBI View Article : Google Scholar

16 

Tang D, Gao J, Wang S, Ye N, Chong Y, Huang Y, Wang J, Li B, Yin W and Wang D: Cancer-associated fibroblasts promote angiogenesis in gastric cancer through galectin-1 expression. Tumour Biol. 37:1889–1899. 2016.PubMed/NCBI View Article : Google Scholar

17 

Ding X, Xi W, Ji J, Cai Q, Jiang J, Shi M, Yu Y, Zhu Z and Zhang J: HGF derived from cancer-associated fibroblasts promotes vascularization in gastric cancer via PI3K/AKT and ERK1/2 signaling. Oncol Rep. 40:1185–1195. 2018.PubMed/NCBI View Article : Google Scholar

18 

Ma J, Song X, Xu X and Mou Y: Cancer-associated fibroblasts promote the chemo-resistance in gastric cancer through secreting IL-11 targeting JAK/STAT3/Bcl2 pathway. Cancer Res Treat. 51:194–210. 2019.PubMed/NCBI View Article : Google Scholar

19 

Ham IH, Oh HJ, Jin H, Bae CA, Jeon SM, Choi KS, Son SY, Han SU, Brekken RA, Lee D and Hur H: Targeting interleukin-6 as a strategy to overcome stroma-induced resistance to chemotherapy in gastric cancer. Mol Cancer. 18(68)2019.PubMed/NCBI View Article : Google Scholar

20 

Uchihara T, Miyake K, Yonemura A, Komohara Y, Itoyama R, Koiwa M, Yasuda T, Arima K, Harada K, Eto K, et al: Extracellular vesicles from cancer-associated fibroblasts containing annexin A6 induces FAK-YAP activation by stabilizing β1 integrin, enhancing drug resistance. Cancer Res. 80:3222–3235. 2020.PubMed/NCBI View Article : Google Scholar

21 

Hu J, Ma Y, Ma J, Yang Y, Ning Y, Zhu J, Wang P, Chen G and Liu Y: M2 Macrophage-based prognostic nomogram for gastric cancer after surgical resection. Front Oncol. 11(690037)2021.PubMed/NCBI View Article : Google Scholar

22 

Gambardella V, Castillo J, Tarazona N, Gimeno-Valiente F, Martínez-Ciarpaglini C, Cabeza-Segura M, Roselló S, Roda D, Huerta M, Cervantes A and Fleitas T: The role of tumor-associated macrophages in gastric cancer development and their potential as a therapeutic target. Cancer Treat Rev. 86(102015)2020.PubMed/NCBI View Article : Google Scholar

23 

Chen B, Chan WN, Xie F, Mui CW, Liu X, Cheung AHK, Lung RWM, Chow C, Zhang Z, Fang C, et al: The molecular classification of cancer-associated fibroblasts on a pan-cancer single-cell transcriptional atlas. Clin Transl Med. 13(e1516)2023.PubMed/NCBI View Article : Google Scholar

24 

Sathe A, Grimes SM, Lau BT, Chen J, Suarez C, Huang RJ, Poultsides G and Ji HP: Single-cell genomic characterization reveals the cellular reprogramming of the gastric tumor microenvironment. Clin Cancer Res. 26:2640–2653. 2020.PubMed/NCBI View Article : Google Scholar

25 

Kudo A: Periostin in fibrillogenesis for tissue regeneration: Periostin actions inside and outside the cell. Cell Mol Life Sci. 68:3201–3207. 2011.PubMed/NCBI View Article : Google Scholar

26 

Kruzynska-Frejtag A, Machnicki M, Rogers R, Markwald RR and Conway SJ: Periostin (an osteoblast-specific factor) is expressed within the embryonic mouse heart during valve formation. Mech Dev. 103:183–188. 2001.PubMed/NCBI View Article : Google Scholar

27 

Dorafshan S, Razmi M, Safaei S, Gentilin E, Madjd Z and Ghods R: Periostin: Biology and function in cancer. Cancer Cell Int. 22(315)2022.PubMed/NCBI View Article : Google Scholar

28 

Bao S, Ouyang G, Bai X, Huang Z, Ma C, Liu M, Shao R, Anderson RM, Rich JN and Wang XF: Periostin potently promotes metastatic growth of colon cancer by augmenting cell survival via the Akt/PKB pathway. Cancer Cell. 5:329–339. 2004.PubMed/NCBI View Article : Google Scholar

29 

Kikuchi Y, Kunita A, Iwata C, Komura D, Nishiyama T, Shimazu K, Takeshita K, Shibahara J, Kii I, Morishita Y, et al: The niche component periostin is produced by cancer-associated fibroblasts, supporting growth of gastric cancer through ERK activation. Am J Pathol. 184:859–870. 2014.PubMed/NCBI View Article : Google Scholar

30 

Yan W and Shao R: Transduction of a mesenchyme-specific gene periostin into 293T cells induces cell invasive activity through epithelial-mesenchymal transformation. J Biol Chem. 281:19700–19708. 2006.PubMed/NCBI View Article : Google Scholar

31 

Hong L, Sun H, Lv X, Yang D, Zhang J and Shi Y: Expression of periostin in the serum of NSCLC and its function on proliferation and migration of human lung adenocarcinoma cell line (A549) in vitro. Mol Biol Rep. 37:2285–2293. 2010.PubMed/NCBI View Article : Google Scholar

32 

Zhao Z, Mak TK, Shi Y, Li K, Huo M and Zhang C: Integrative analysis of cancer-associated fibroblast signature in gastric cancer. Heliyon. 9(e19217)2023.PubMed/NCBI View Article : Google Scholar

33 

Nikoloudaki G, Snider P, Simmons O, Conway SJ and Hamilton DW: Periostin and matrix stiffness combine to regulate myofibroblast differentiation and fibronectin synthesis during palatal healing. Matrix Biol. 94:31–56. 2020.PubMed/NCBI View Article : Google Scholar

Related Articles

  • Abstract
  • View
  • Download
  • Twitter
Copy and paste a formatted citation
Spandidos Publications style
To CH, Xie F, Yu P, Wu J, Lyu Y, Chen B, Feng T, Leung HW and Kang W: POSTN is exclusively activated in cancer‑associated fibroblasts and leads to unfavorable prognosis of patients with gastric cancer. Mol Clin Oncol 23: 82, 2025.
APA
To, C.H., Xie, F., Yu, P., Wu, J., Lyu, Y., Chen, B. ... Kang, W. (2025). POSTN is exclusively activated in cancer‑associated fibroblasts and leads to unfavorable prognosis of patients with gastric cancer. Molecular and Clinical Oncology, 23, 82. https://doi.org/10.3892/mco.2025.2877
MLA
To, C. H., Xie, F., Yu, P., Wu, J., Lyu, Y., Chen, B., Feng, T., Leung, H. W., Kang, W."POSTN is exclusively activated in cancer‑associated fibroblasts and leads to unfavorable prognosis of patients with gastric cancer". Molecular and Clinical Oncology 23.3 (2025): 82.
Chicago
To, C. H., Xie, F., Yu, P., Wu, J., Lyu, Y., Chen, B., Feng, T., Leung, H. W., Kang, W."POSTN is exclusively activated in cancer‑associated fibroblasts and leads to unfavorable prognosis of patients with gastric cancer". Molecular and Clinical Oncology 23, no. 3 (2025): 82. https://doi.org/10.3892/mco.2025.2877
Copy and paste a formatted citation
x
Spandidos Publications style
To CH, Xie F, Yu P, Wu J, Lyu Y, Chen B, Feng T, Leung HW and Kang W: POSTN is exclusively activated in cancer‑associated fibroblasts and leads to unfavorable prognosis of patients with gastric cancer. Mol Clin Oncol 23: 82, 2025.
APA
To, C.H., Xie, F., Yu, P., Wu, J., Lyu, Y., Chen, B. ... Kang, W. (2025). POSTN is exclusively activated in cancer‑associated fibroblasts and leads to unfavorable prognosis of patients with gastric cancer. Molecular and Clinical Oncology, 23, 82. https://doi.org/10.3892/mco.2025.2877
MLA
To, C. H., Xie, F., Yu, P., Wu, J., Lyu, Y., Chen, B., Feng, T., Leung, H. W., Kang, W."POSTN is exclusively activated in cancer‑associated fibroblasts and leads to unfavorable prognosis of patients with gastric cancer". Molecular and Clinical Oncology 23.3 (2025): 82.
Chicago
To, C. H., Xie, F., Yu, P., Wu, J., Lyu, Y., Chen, B., Feng, T., Leung, H. W., Kang, W."POSTN is exclusively activated in cancer‑associated fibroblasts and leads to unfavorable prognosis of patients with gastric cancer". Molecular and Clinical Oncology 23, no. 3 (2025): 82. https://doi.org/10.3892/mco.2025.2877
Follow us
  • Twitter
  • LinkedIn
  • Facebook
About
  • Spandidos Publications
  • Careers
  • Cookie Policy
  • Privacy Policy
How can we help?
  • Help
  • Live Chat
  • Contact
  • Email to our Support Team