Spandidos Publications Logo
  • About
    • About Spandidos
    • Aims and Scopes
    • Abstracting and Indexing
    • Editorial Policies
    • Reprints and Permissions
    • Job Opportunities
    • Terms and Conditions
    • Contact
  • Journals
    • All Journals
    • Oncology Letters
      • Oncology Letters
      • Information for Authors
      • Editorial Policies
      • Editorial Board
      • Aims and Scope
      • Abstracting and Indexing
      • Bibliographic Information
      • Archive
    • International Journal of Oncology
      • International Journal of Oncology
      • Information for Authors
      • Editorial Policies
      • Editorial Board
      • Aims and Scope
      • Abstracting and Indexing
      • Bibliographic Information
      • Archive
    • Molecular and Clinical Oncology
      • Molecular and Clinical Oncology
      • Information for Authors
      • Editorial Policies
      • Editorial Board
      • Aims and Scope
      • Abstracting and Indexing
      • Bibliographic Information
      • Archive
    • Experimental and Therapeutic Medicine
      • Experimental and Therapeutic Medicine
      • Information for Authors
      • Editorial Policies
      • Editorial Board
      • Aims and Scope
      • Abstracting and Indexing
      • Bibliographic Information
      • Archive
    • International Journal of Molecular Medicine
      • International Journal of Molecular Medicine
      • Information for Authors
      • Editorial Policies
      • Editorial Board
      • Aims and Scope
      • Abstracting and Indexing
      • Bibliographic Information
      • Archive
    • Biomedical Reports
      • Biomedical Reports
      • Information for Authors
      • Editorial Policies
      • Editorial Board
      • Aims and Scope
      • Abstracting and Indexing
      • Bibliographic Information
      • Archive
    • Oncology Reports
      • Oncology Reports
      • Information for Authors
      • Editorial Policies
      • Editorial Board
      • Aims and Scope
      • Abstracting and Indexing
      • Bibliographic Information
      • Archive
    • Molecular Medicine Reports
      • Molecular Medicine Reports
      • Information for Authors
      • Editorial Policies
      • Editorial Board
      • Aims and Scope
      • Abstracting and Indexing
      • Bibliographic Information
      • Archive
    • World Academy of Sciences Journal
      • World Academy of Sciences Journal
      • Information for Authors
      • Editorial Policies
      • Editorial Board
      • Aims and Scope
      • Abstracting and Indexing
      • Bibliographic Information
      • Archive
    • International Journal of Functional Nutrition
      • International Journal of Functional Nutrition
      • Information for Authors
      • Editorial Policies
      • Editorial Board
      • Aims and Scope
      • Abstracting and Indexing
      • Bibliographic Information
      • Archive
    • International Journal of Epigenetics
      • International Journal of Epigenetics
      • Information for Authors
      • Editorial Policies
      • Editorial Board
      • Aims and Scope
      • Abstracting and Indexing
      • Bibliographic Information
      • Archive
    • Medicine International
      • Medicine International
      • Information for Authors
      • Editorial Policies
      • Editorial Board
      • Aims and Scope
      • Abstracting and Indexing
      • Bibliographic Information
      • Archive
  • Articles
  • Information
    • Information for Authors
    • Information for Reviewers
    • Information for Librarians
    • Information for Advertisers
    • Conferences
  • Language Editing
Spandidos Publications Logo
  • About
    • About Spandidos
    • Aims and Scopes
    • Abstracting and Indexing
    • Editorial Policies
    • Reprints and Permissions
    • Job Opportunities
    • Terms and Conditions
    • Contact
  • Journals
    • All Journals
    • Biomedical Reports
      • Information for Authors
      • Editorial Policies
      • Editorial Board
      • Aims and Scope
      • Abstracting and Indexing
      • Bibliographic Information
      • Archive
    • Experimental and Therapeutic Medicine
      • Information for Authors
      • Editorial Policies
      • Editorial Board
      • Aims and Scope
      • Abstracting and Indexing
      • Bibliographic Information
      • Archive
    • International Journal of Epigenetics
      • Information for Authors
      • Editorial Policies
      • Editorial Board
      • Aims and Scope
      • Abstracting and Indexing
      • Bibliographic Information
      • Archive
    • International Journal of Functional Nutrition
      • Information for Authors
      • Editorial Policies
      • Editorial Board
      • Aims and Scope
      • Abstracting and Indexing
      • Bibliographic Information
      • Archive
    • International Journal of Molecular Medicine
      • Information for Authors
      • Editorial Policies
      • Editorial Board
      • Aims and Scope
      • Abstracting and Indexing
      • Bibliographic Information
      • Archive
    • International Journal of Oncology
      • Information for Authors
      • Editorial Policies
      • Editorial Board
      • Aims and Scope
      • Abstracting and Indexing
      • Bibliographic Information
      • Archive
    • Medicine International
      • Information for Authors
      • Editorial Policies
      • Editorial Board
      • Aims and Scope
      • Abstracting and Indexing
      • Bibliographic Information
      • Archive
    • Molecular and Clinical Oncology
      • Information for Authors
      • Editorial Policies
      • Editorial Board
      • Aims and Scope
      • Abstracting and Indexing
      • Bibliographic Information
      • Archive
    • Molecular Medicine Reports
      • Information for Authors
      • Editorial Policies
      • Editorial Board
      • Aims and Scope
      • Abstracting and Indexing
      • Bibliographic Information
      • Archive
    • Oncology Letters
      • Information for Authors
      • Editorial Policies
      • Editorial Board
      • Aims and Scope
      • Abstracting and Indexing
      • Bibliographic Information
      • Archive
    • Oncology Reports
      • Information for Authors
      • Editorial Policies
      • Editorial Board
      • Aims and Scope
      • Abstracting and Indexing
      • Bibliographic Information
      • Archive
    • World Academy of Sciences Journal
      • Information for Authors
      • Editorial Policies
      • Editorial Board
      • Aims and Scope
      • Abstracting and Indexing
      • Bibliographic Information
      • Archive
  • Articles
  • Information
    • For Authors
    • For Reviewers
    • For Librarians
    • For Advertisers
    • Conferences
  • Language Editing
Login Register Submit
  • This site uses cookies
  • You can change your cookie settings at any time by following the instructions in our Cookie Policy. To find out more, you may read our Privacy Policy.

    I agree
Search articles by DOI, keyword, author or affiliation
Search
Advanced Search
presentation
Molecular and Clinical Oncology
Join Editorial Board Propose a Special Issue
Print ISSN: 2049-9450 Online ISSN: 2049-9469
Journal Cover
May-2026 Volume 24 Issue 5

Full Size Image

Sign up for eToc alerts
Recommend to Library

Journals

International Journal of Molecular Medicine

International Journal of Molecular Medicine

International Journal of Molecular Medicine is an international journal devoted to molecular mechanisms of human disease.

International Journal of Oncology

International Journal of Oncology

International Journal of Oncology is an international journal devoted to oncology research and cancer treatment.

Molecular Medicine Reports

Molecular Medicine Reports

Covers molecular medicine topics such as pharmacology, pathology, genetics, neuroscience, infectious diseases, molecular cardiology, and molecular surgery.

Oncology Reports

Oncology Reports

Oncology Reports is an international journal devoted to fundamental and applied research in Oncology.

Experimental and Therapeutic Medicine

Experimental and Therapeutic Medicine

Experimental and Therapeutic Medicine is an international journal devoted to laboratory and clinical medicine.

Oncology Letters

Oncology Letters

Oncology Letters is an international journal devoted to Experimental and Clinical Oncology.

Biomedical Reports

Biomedical Reports

Explores a wide range of biological and medical fields, including pharmacology, genetics, microbiology, neuroscience, and molecular cardiology.

Molecular and Clinical Oncology

Molecular and Clinical Oncology

International journal addressing all aspects of oncology research, from tumorigenesis and oncogenes to chemotherapy and metastasis.

World Academy of Sciences Journal

World Academy of Sciences Journal

Multidisciplinary open-access journal spanning biochemistry, genetics, neuroscience, environmental health, and synthetic biology.

International Journal of Functional Nutrition

International Journal of Functional Nutrition

Open-access journal combining biochemistry, pharmacology, immunology, and genetics to advance health through functional nutrition.

International Journal of Epigenetics

International Journal of Epigenetics

Publishes open-access research on using epigenetics to advance understanding and treatment of human disease.

Medicine International

Medicine International

An International Open Access Journal Devoted to General Medicine.

Journal Cover
May-2026 Volume 24 Issue 5

Full Size Image

Sign up for eToc alerts
Recommend to Library

  • Article
  • Citations
    • Cite This Article
    • Download Citation
    • Create Citation Alert
    • Remove Citation Alert
    • Cited By
  • Similar Articles
    • Related Articles (in Spandidos Publications)
    • Similar Articles (Google Scholar)
    • Similar Articles (PubMed)
  • Download PDF
  • Download XML
  • View XML

  • Supplementary Files
    • Supplementary_Data.pdf
Article Open Access

Downregulation of MGST3 promotes colorectal cancer progression

  • Authors:
    • Yuchun Wu
    • Changjiang Fan
    • Jiaqi Zhou
    • Fengshan Huang
    • Yang Zhang
    • Yuqi He
    • Jianxun Wang
  • View Affiliations / Copyright

    Affiliations: Department of Pathology and Pathophysiology, School of Basic Medicine, Qingdao University, Qingdao, Shandong 266071, P.R. China, Guangdong Provincial Key Laboratory of Synthetic Genomics, Key Laboratory of Quantitative Synthetic Biology, Shenzhen Institute of Synthetic Biology, Shenzhen Institutes of Advanced Technology, Chinese Academy of Sciences, Shenzhen, Guangdong 518055, P.R. China, Department of Gastroenterology, The Seventh Medical Center of Chinese PLA General Hospital, Beijing 100853, P.R. China
    Copyright: © Wu et al. This is an open access article distributed under the terms of Creative Commons Attribution License.
  • Article Number: 29
    |
    Published online on: March 3, 2026
       https://doi.org/10.3892/mco.2026.2938
  • Expand metrics +
Metrics: Total Views: 0 (Spandidos Publications: | PMC Statistics: )
Metrics: Total PDF Downloads: 0 (Spandidos Publications: | PMC Statistics: )
Cited By (CrossRef): 0 citations Loading Articles...

This article is mentioned in:


Abstract

Colorectal cancer (CRC), the third most common malignancy worldwide, presents significant treatment challenges due to an incomplete understanding of its molecular progression. Therefore, identifying the specific developmental mechanisms of CRC holds potential to improve diagnosis, treatment and prognosis. In the present study, RNA‑sequencing analysis of samples from patients with an early‑stage tumor, advanced carcinoma or adenoma was conducted with the aim of uncovering differentially expressed genes. At the same time, gene knockdown and tumor‑related phenotype verification were conducted using a normal colon epithelial cell line. Subsequently, a group of genes related to the target gene was analyzed using The Cancer Genome Atlas (TCGA) database and the differences in colon tumor mutation burden, immune infiltration, epithelial‑mesenchymal transition (EMT) and ferroptosis were observed between samples with high and low expression of the gene group. Microsomal glutathione S‑transferase 3 (MGST3) was identified as a crucial tumor‑suppressive gene in colon cancer pathogenesis. Functional studies demonstrated that MGST3 knockdown in normal human colonic epithelial cells activated glutathione metabolic pathways and induced tumorigenic transformation, characterized by accelerated proliferation and suppression of EMT. TCGA database analysis revealed distinct phenotypes associated with low MGST3 expression, including elevated tumor mutational burden, attenuated EMT processes, diminished immune cell infiltration and enhanced ferroptosis. These findings establish MGST3 as a potential novel regulator of colon carcinogenesis, with its downregulation creating a tumor microenvironment conducive to ferroptosis while simultaneously suppressing EMT and immune responses. The present study not only elucidates previously unrecognized mechanisms driving colon cancer progression but also identifies MGST3‑related pathways as promising therapeutic targets for intervention.

Introduction

Colorectal cancer (CRC), the second leading cause of global cancer-related death and the third most common cancer worldwide, exhibits a concerning rise in incidence among younger populations in mainland China, with an annual increase of 1-2% in individuals <55 years (1,2). Although pathological stage at diagnosis remains the strongest prognostic factor, >50% of patients present with advanced or intermediate-stage disease (3), underscoring the urgent need to elucidate CRC pathogenesis for early detection and improved therapies.

CRC primarily arises from adenomatous colonic polyps, the most prevalent type, constituting 60-70% of all colonic polyps. Conventional adenomatous polyps are histologically classified as tubular, villous or tubulovillous. Over time, some adenomas may progress from low-grade dysplasia to high-grade dysplasia, carcinoma in situ or invasive adenocarcinoma, with <90% of CRC cases being adenocarcinoma of colonic/rectal mucosal origin (4). Furthermore, 70-90% of CRC cases develop into carcinoma from adenoma, driven by mutations in tumor suppressor genes such as Adenomatous polyposis coli and TP53 as well as in oncogenes such as KRAS, while a distinct subset (~10%) follows the serrated neoplasia pathway, marked by epigenetic dysregulation (such as MLH1 promoter hypermethylation) and DNA repair defects (5).

Microsomal glutathione S-transferase (MGST) belongs to the microsomal subfamily of the glutathione S-transferase (GST) family and plays a pivotal role in cellular detoxification (6). Specifically, it catalyzes the conjugation of reduced glutathione to xenobiotic substrates, thereby protecting cells against oxidative stress-induced damage. Furthermore, these enzymes effectively neutralize toxic compounds such as lipid peroxidation products and prostaglandins, contributing to the overall maintenance of cellular health and homeostasis.

In the present study, to gain a comprehensive understanding of the molecular signature underlying CRC progression, a cohort of patients representing diverse stages of colorectal diseases was assembled, aiming to map the progression from normal colonic epithelium to adenomatous lesions and invasive carcinoma. Using RNA-sequencing (RNA-seq) analysis of clinical samples, the present study systematically identified and characterized differentially expressed genes (DEGs) in CRC, providing a comprehensive gene expression profile. The glutathione metabolic pathway is crucial for maintaining cellular homeostasis and preventing oncogenic transformation. Key components of this pathway include microsomal glutathione S-transferase 3 (MGST3), peroxiredoxin 6 (PRDX6), hematopoietic prostaglandin D synthase (HPGDS), γ-glutamyltransferase 1 (GGT1), glutathione peroxidase 3 (GPX3), glutathione S-transferase µ4 (GSTM4), glutathione S-transferase α1 (GSTA1) and glutathione reductase (GSR). Therefore, the present study aimed to investigate the functional role of MGST3 in colon carcinogenesis, with a specific focus on its potential link to ferroptosis. To achieve this, short hairpin RNA (shRNA) was employed to knock down MGST3 expression in cell models and the resulting susceptibility to ferroptosis was assessed. These discoveries may provide insights into the molecular mechanisms of CRC, particularly colon cancer, and highlight the potential of MGST3 and related genes as biomarkers for early detection and as therapeutic targets. By targeting these pathways, novel strategies for CRC prevention and treatment can be developed, ultimately improving patient outcomes.

Materials and methods

Clinical samples

A retrospective analysis was performed on samples from patients with colorectal tumors treated at the Department of Gastroenterology, The Seventh Medical Center of Chinese PLA General Hospital (Beijing, China) between October 1, 2016 and October 31, 2016. Patient selection was based on the following inclusion criteria: i) Pathological confirmation of colorectal adenoma or adenocarcinoma; ii) availability of fresh-frozen tumor tissue with paired adjacent normal tissue (within 5 cm of the tumor margin); and iii) complete clinical and pathological data. The exclusion criteria were: i) Prior neoadjuvant chemotherapy or radiotherapy; and ii) diagnosis of synchronous multiple cancers or hereditary CRC syndromes. Based on these criteria, a total of 10 patients were included. The cohort comprised 2 cases of tubular adenoma, 3 of villous adenoma, 3 with early-stage cancer and 2 with advanced tumors. In addition, 4 adjacent normal tissue samples from these 10 patients were collected as controls.

Cell culture

The normal human colon cell line NCM460 (cat. no. IM-H445; cell batch, IM-H445031603) was purchased from the Xiamen Yimo Biotechnology Co, Ltd. These cells were cultured in Dulbecco's Modified Eagle's Medium (DMEM; Procell Life Science & Technology Co., Ltd.) and supplemented with 10% (v/v) heat-inactivated fetal bovine serum (FBS; Shanghai ExCell Biology, Inc.), 1% (v/v) penicillin-streptomycin and 1% (v/v) L-glutamine. All cell lines were maintained in a humidified incubator at 37˚C with 5% CO2. All cell lines tested negative for mycoplasma contamination.

Plasmid construction

To construct shRNA-expressing vectors, annealed complementary shRNA oligonucleotides were ligated into the PiggyBac-H1-2O2-shRNA-CopGFP-puro vector, which was constructed from the PiggyBac-CMV-CNR (human)-EF1a-CopGFP-T2A-Puro plasmid (cat. no. P31653; MiaoLingBio) by replacing the CMV promoter with the H1-2O2 promoter. The shRNA sequence was 5'-GCAAGAAGTACAAAGTGGAGT-3' and the sequence for the negative control group was 5'-TTCTCCGAACGTGTCACGT-3'. NCM460 cells were seeded into 6-well plates and transfected with a total of 4 µg of plasmid DNA using Lipofectamine 3000 reagent (cat. no. L3000008; Invitrogen; Thermo Fisher Scientific, Inc.). The plasmid mixture consisted of the shRNA-expressing PiggyBac vector and Super PiggyBac Transposase (cat. no. P0179; MiaoLingBio) at a mass ratio of 2.5:1. The DNA-lipid complexes were incubated at room temperature for 15 min before being added to the cells. After 24 h of incubation, the cells were selected with 1 µg/ml puromycin for 3 days, after which almost all surviving cells exhibited green fluorescence. Single clones were then obtained by serial dilution and maintained under a lower dose of puromycin (0.1 µg/ml) for 1 to 2 weeks to establish stable cell lines. Protein knockdown was finally confirmed by western blotting.

Clinical sample RNA-seq

RNA was extracted from clinical samples using RNAiso Plus (cat. no. 9109; Takara Bio, Inc.). The integrity of the RNA samples was assessed by agarose gel electrophoresis. RNA concentrations were quantified using a Qubit fluorometer (Thermo Fisher Scientific, Inc.) according to the manufacturer's instructions. Subsequent RNA-seq library preparation and deep sequencing were performed by BGI Genomics (Shenzhen, China). The samples were subjected to paired-end (2x150 bp) sequencing on an Illumina NovaSeq 6000 platform (cat. no. 20012850; Illumina, Inc.). Sequencing data were trimmed using Trimmomatic (v.0.39) (7) and aligned to the reference genome hg38 using STAR (v.2.7.7a) (8) software. Subsequently, read counting and differential gene expression analysis were performed using Cufflinks (v.2.2.1) (9). The data generated from the present study have been deposited in the NCBI Gene Expression Omnibus database under the accession number GSE316039.

Cell viability assays

Cell viability assays were performed as previously described (10). For cell viability assays, cells were seeded into 96-well plates (1x103/well) and then incubated at 37˚C under 5% CO2. The viability was measured at four different time points: 24, 48, 72 and 96 h. At each designated time point, 10 µl of Cell Counting Kit-8 (CCK-8) reagent (cat. no. HY-K0301; MedChemExpress) was added to each well, followed by incubation for an additional 2 h (the incubation duration was determined by a pre-experimental optimization to ensure the OD values were within the linear range). The optical density was then measured using a microplate spectrophotometer (BioTek Synergy H1; Agilent Technologies, Inc.).

Colony formation assay

The colony formation assay was performed as previously described (11). A total of 1x103 shMGST3 and shNC transfected cells were seeded into 6-well plates. After 14 days, colonies were fixed with 4% paraformaldehyde (room temperature, 30 min), stained with 0.1% crystal violet (room temperature, 20 min) and imaged. Colonies containing ≥50 cells were quantified.

Scratch healing assay

The scratch healing assay was performed to assess the migration capacity of cells in vitro (12). Cells were seeded in 6-well plates and cultured in medium containing 3% FBS. A scratch was created across the monolayer using a 200 µl pipette tip. Cell migration was observed at 0 and 12 h post-scratch using a fluorescence microscope (magnification, x4) to monitor wound closure. Images were captured to evaluate the migration levels of the transfected cell groups. The wound healing rate was calculated using the formula: Percentage change=([width at 0 h - width at 12 h]/width at 0 h) x100.

Transwell assay

The Transwell assay was performed as previously described (13). The Transwell chamber contains a porous membrane with a pore size of 8 µm. To assess invasion capability, the bottom membrane of the chamber was coated with Matrigel at a ratio of 1:40 (Matrigel: serum-free medium; 100 µl). The lower chamber was filled with 500 µl of serum-free medium. The plates were then incubated at 37˚C for 2 h to allow the Matrigel to solidify. After 2 h, 5x104 cells transfected with shMGST3 or shNC were seeded into the upper chamber, while the lower chamber was supplemented with 500 µl of DMEM containing 10% FBS. After a 24 h incubation at 37˚C in a 5% CO2 incubator, cells on the membrane were fixed with 4% paraformaldehyde for 30 min at 25˚C, followed by staining with 0.1% crystal violet at 25˚C for 10 min. Following three PBS washes, non-migrated cells on the upper side of the membrane were removed with a cotton swab. In total, five random fields (magnification, x20) were selected under a fluorescence microscope using the brightfield mode and the number of stained cells was counted to quantify invasion.

Protein extraction and western blotting analysis

Protein extraction and western blotting assays were performed as previously described (14). Cells were lysed on ice using RIPA buffer (cat. no. 9806; Cell Signaling Technology, Inc.) supplemented with PMSF and protease inhibitors. The supernatant was collected and boiled for 10 min after adding 5x SDS protein loading Buffer (cat. no. 30215ES; Shanghai Yeasen Biotechnology Co., Ltd.). A total of 10 µg of protein per lane was resolved on 4-20% SDS-PAGE gels (cat. no. ET12420Gel; ACE Biotechnology Co., Ltd.) and subsequently transferred to a PVDF membrane (cat. no. ISEQ00010; MilliporeSigma). The membrane was blocked with 5% skim milk at room temperature for 1 h, followed by overnight incubation at 4˚C with primary antibodies against MGST3 (cat. no. ab192254; Abcam) and GAPDH (cat. no. GB15002-100; Wuhan Servicebio Technology Co., Ltd.) diluted to 1:1,000. Following incubation with the primary antibody, the membrane was washed three times with TBST (containing 0.1% Triton X-100) and then incubated for 1 h at room temperature with horseradish peroxidase-conjugated goat anti-rabbit IgG (H+L) (cat. no. A0208; Beyotime Biotechnology) and goat anti-mouse IgG (H+L) (cat. no. A0216; Beyotime Biotechnology), each at a dilution of 1:5,000. After another three TBST washes, protein bands were visualized using an ultrasensitive ECL chemiluminescent substrate (cat. no. P0018FM; Beyotime Biotechnology) and imaged with a Tanon system equipped with Tanon Bio Imaging Analysis Software (version 1.0.0000; Tanon Science & Technology Co., Ltd.).

Colon cancer data sets

Clinical variables including tumor node metastasis staging and the corresponding gene expression matrices profiles of patients with colon adenocarcinoma (COAD) were downloaded from The Cancer Genome Atlas (TCGA) database (https://portal.gdc.cancer.gov).

Enrichment analysis

Enrichment analysis were conducted on Metascape (https://metascape.org/) with the following screening criteria: A minimum overlap of 3 genes, P≤0.01 and a minimum enrichment factor of 1.5. The signals of the 14 pathways in the high and low expression samples of the glutathione gene set were calculated using the PROGENy package (15) in R software (version 4.2.3; https://www.R-project.org/), with samples stratified into high- and low-expression groups based on the median expression of the glutathione gene set derived from TCGA colon cancer data.

Protein-protein interaction (PPI) molecular analysis

Search Tool for the Retrieval of Interacting Genes (https://cn.string-db.org) (16) was employed for constructing PPI networks using the gene set from Cluster 3. The resulting network file was imported into Cytoscape software (version 3.9.1) (17), which generated multiple subnetworks. The MCODE plugin (version 2.0.3) was applied to identify the most significant subnetwork based on the node score and number of genes, defined as a module with a node score >5 and containing >10 genes. Subsequently, the hub genes were selected from this subnetwork using the cytoHubba plugin (version 0.1).

Tumor mutation burden (TMB)

TMB was defined as the total number of somatic coding base substitutions, insertions and deletions per megabase of examined genome (18). Using the TCGA-COAD cohort, stratified by the expression level of the glutathione gene set, TMB analysis and distribution of tumor mutation types were calculated by R package maftools (version 2.14.0) (19).

Computation of EMT score

The EMT gene sets in both the study by Tan et al (20) and the EMTome database (http://www.emtome.org) were searched and the enrichment scores of the samples with high and low expression of the glutathione gene set were calculated using the single-sample Gene Set Enrichment Analysis (GSEA) algorithm (21).

Tumor immune infiltration analysis

The tumor immune infiltration analysis was performed using the CIBERSORT (version 0.1.0) (22) and ESTIMATE packages (version 1.0.13) (23) within the R (version 4.2.3) programming environment and based on gene expression matrices obtain from TCGA database.

Statistical analyses

Statistical analyses were performed as follows: Fisher's exact test was used for Kyoto Encyclopedia of Genes and Genomes (KEGG) pathway enrichment analysis of DEGs from the RNA-seq data; gene expression across different tumor stages in TCGA database were analyzed by Kruskal-Wallis test followed by Dunn's multiple comparisons test; a two-tailed unpaired t-test was applied to analyze the following metrics: TMB, immune score and the results of the Transwell and scratch healing assays, comparison of ferroptosis-related gene expression and pathway signals (14 pathways) between samples stratified by high and low expression levels of the glutathione gene set; two-way ANOVA test followed by Bonferroni's multiple comparisons test was employed for proliferation analysis of shMGST3 and shNC cells; and the Kolmogorov-Smirnov test was used for GSEA of the glutathione gene set. P<0.05 was considered to indicate a statistically significant difference.

Results

Determination of a gene cluster that has low expression in CRC

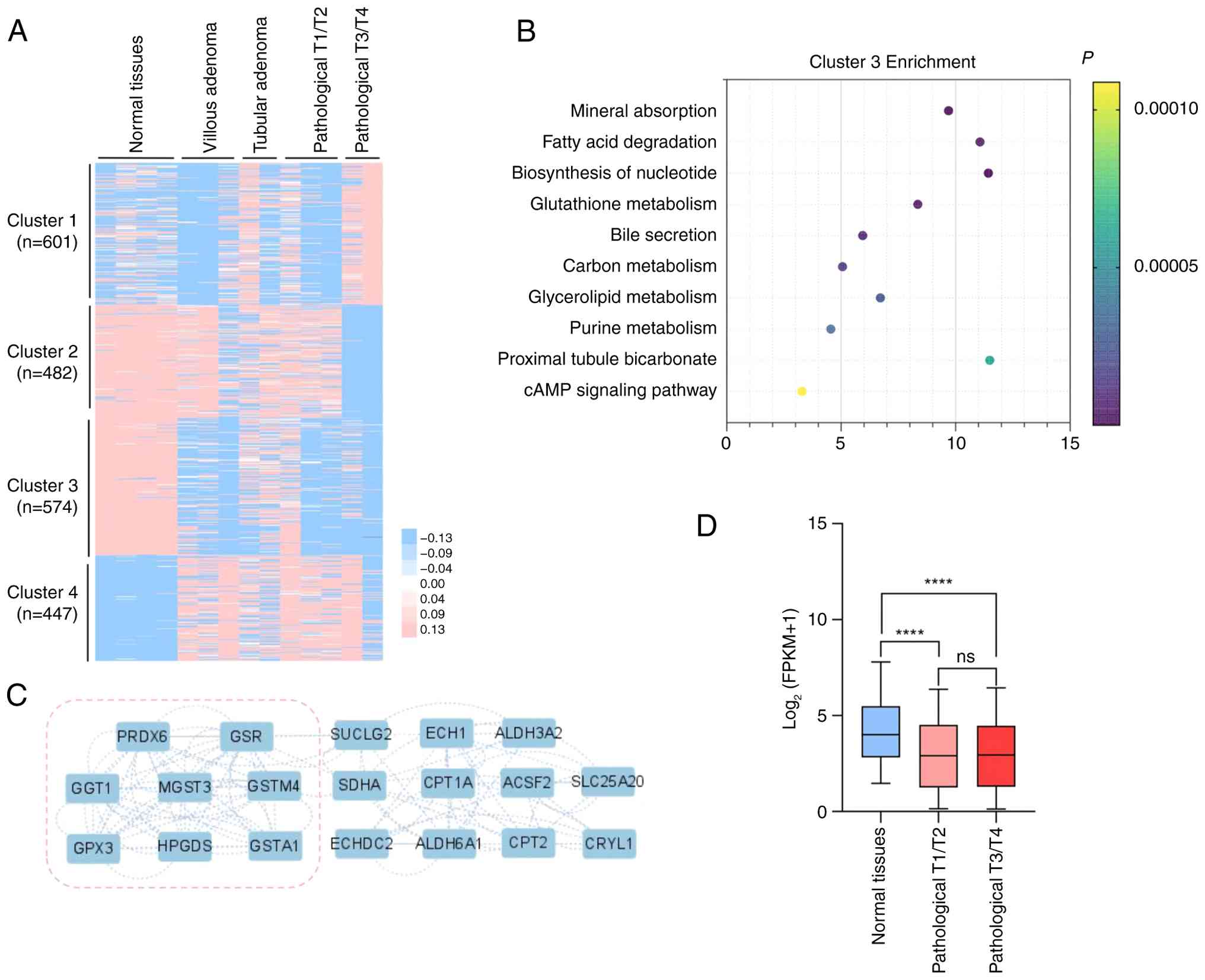
Colorectal tumor samples from 5 male and 5 female patients, all aged 40-60 years were classified into early-stage tumors (pathological T1/T2), advanced tumors (pathological T3/T4), villous adenomas and tubular adenomas. This analytical approach included RNA-seq of patient samples, functional phenotypic validation in cell models and bioinformatics analyses of tumor-related indicators using data from TCGA database (TCGA-COAD cohort) (Fig. 1). Specifically, differential gene expression analysis [P<0.01, |log2(fold change)| ≥1] was performed comparing adjacent normal tissues to the defined tumor stages (Fig. 2A). Through clustering of significant DEGs, four distinct expression patterns were identified: i) Cluster 1 (601 genes) showed specific upregulation in advanced tumors; ii) Cluster 2 (482 genes) exhibited high expression in normal tissues but progressive downregulation across precancerous lesions (villous/tubular adenomas) and tumors, with maximal suppression in advanced cases; iii) Cluster 3 (574 genes) demonstrated elevated expression in normal tissues that sharply declined in tubular adenomas and showed further reduction in villous adenomas and tumors; and iv) Cluster 4 (447 genes) displayed consistently lower expression in normal tissues vs. all pathological groups.

Schematic diagram of the experimental
workflow. RNA-seq, RNA sequencing; TCGA, The Cancer Genome Atlas;
MGST3, microsomal glutathione S-transferase 3.

Figure 1

Schematic diagram of the experimental workflow. RNA-seq, RNA sequencing; TCGA, The Cancer Genome Atlas; MGST3, microsomal glutathione S-transferase 3.

Discovering a gene cluster that has
low expression in colorectal cancer. (A) Four types of clustering
analysis of differentially expressed genes between different
tumors: Adjacent normal tissues (n=4), villous adenoma (n=3),
tubular adenoma (n=2), pathological T1/T2 (n=3) and pathological
T3/T4 (n=2). (B) The top 10 pathways enriched by Kyoto Encyclopedia
of Genes and Genomes clustering analysis of the Cluster 3 genes.
(Fisher's exact test). (C) The molecular interaction network with
the most genes in Cluster 3. The genes within the pink dashed box
represents those enriched in the glutathione pathway. (D)
Differential analysis of normal, pathological T1/T2 tumor and
pathological T3/T4 tumor tissues according to TCGA database
(TCGA-COAD cohort). Data were analyzed using Kruskal-Wallis test
followed by Dunn's multiple comparisons test;
****P<0.0001. ns, not significant; FPKM, fragments
per kilobase of exon model per million mapped fragments; TCGA, The
Cancer Genome Atlas; COAD, colon adenocarcinoma.

Figure 2

Discovering a gene cluster that has low expression in colorectal cancer. (A) Four types of clustering analysis of differentially expressed genes between different tumors: Adjacent normal tissues (n=4), villous adenoma (n=3), tubular adenoma (n=2), pathological T1/T2 (n=3) and pathological T3/T4 (n=2). (B) The top 10 pathways enriched by Kyoto Encyclopedia of Genes and Genomes clustering analysis of the Cluster 3 genes. (Fisher's exact test). (C) The molecular interaction network with the most genes in Cluster 3. The genes within the pink dashed box represents those enriched in the glutathione pathway. (D) Differential analysis of normal, pathological T1/T2 tumor and pathological T3/T4 tumor tissues according to TCGA database (TCGA-COAD cohort). Data were analyzed using Kruskal-Wallis test followed by Dunn's multiple comparisons test; ****P<0.0001. ns, not significant; FPKM, fragments per kilobase of exon model per million mapped fragments; TCGA, The Cancer Genome Atlas; COAD, colon adenocarcinoma.

Among these clusters, Cluster 3 exhibited the most uniform and distinct expression patterns in CRC, differing markedly from both adjacent normal tissues and adenomas. Given this clear differentiation, Cluster 3 was selected for further investigation. KEGG pathway enrichment analysis revealed that the top enriched pathways in this cluster were predominantly metabolic-related (Fig. 2B). PPI network analysis using Cytoscape identified the ‘Glutathione metabolism’ pathway as containing the highest proportion of hub genes (Fig. 2C), suggesting its potential central role in CRC pathogenesis. Glutathione metabolism has been functionally implicated in CRC pathogenesis (24). Based on this network analysis, a glutathione metabolism gene set comprising eight key enzymes: MGST3, PRDX6, HPGDS, GGT1, GPX3, GSTM4, GSTA1 and GSR was identified. These genes were selected based on their hub status in the PPI network and their enrichment in glutathione-related pathways.

To validate these findings, transcriptomic data from TCGA-COAD were analyzed, stratifying the samples by clinical stage (early and advanced tumors). The glutathione gene set showed significantly higher expression in adjacent normal tissues compared with both tumor stages (Fig. 2D). This consistent downregulation across tumor progression suggests that glutathione pathway dysregulation may contribute to colon carcinogenesis. To further investigate the significance of the glutathione gene set, its expression patterns were analyzed across multiple malignancies. Consistently, reduced expression in tumor vs. normal adjacent tissue was observed in several tumor types, including breast invasive carcinoma, lung squamous cell carcinoma and stomach adenocarcinoma (Fig. S1). These findings were consistent with existing literature reports (25-29) and collectively demonstrated that glutathione pathway downregulation represents an early and conserved event in tumorigenesis across diverse cancer types, including CRC.

Differences in tumor characteristics and the immune microenvironment in the glutathione gene set

Given the established interplay between CRC progression and the tumor microenvironment (TME) (30), the potential role of the glutathione gene set was investigated in this context. Using TCGA-COAD data, the expression profiles of these genes were extracted and their mean expression levels in each sample were calculated. Samples were then stratified into high and low expression groups based on median gene set expression, enabling comparative analysis of some characteristics between these subgroups. Next, differences in TMB, EMT markers (31) and immune cell infiltration (32) between the high and low expression groups were evaluated. Notably, it was found that tumors with low expression of the glutathione gene set exhibited significantly elevated TMB compared with tumors with high expression (Fig. 3A). Conversely, tumors with high expression showed significantly enhanced EMT activity (Fig. 3B and C). These results indicated that elevated expression of glutathione pathway genes may be associated with tumor aggressiveness, as previously reported (33).

Differences in tumor characteristics
and the immune microenvironment in glutathione gene set expression
profiles in The Cancer Genome Atlas-colon adenocarcinoma cohort.
(A) Differences in TMB between the high (n=178) and low (n=179)
glutathione gene set expression samples (two-tailed unpaired
t-test; *P<0.05). (B) Distribution of high and low
glutathione gene set expression across lymphocyte, macrophage,
dendritic cell, mast cell, neutrophil and eosinophil populations
(two-tailed unpaired t-test; ns, not significant;
**P<0.01, ****P<0.0001). (C) Difference
in the EMT scores (gene set: EMTome) between the high (n=236) and
low (n=235) glutathione gene set expression samples (two-tailed
unpaired t-test; ***P<0.001). (D) EMT scores [gene
set: Tan et al (20)]
between high (n=236) and low (n=235) glutathione gene set
expression samples (two-tailed unpaired t-test; ns, not
significant; **P<0.01, ****P<0.0001).
(E) Differences in immune score, estimate comprehensive score and
stromal score between the high (n=236) and low (n=235) glutathione
gene set expression samples. (two-tailed unpaired t-test;
*P<0.05, ***P<0.001). EMT,
epithelial-mesenchymal transition; TMB, tumor mutation burden.

Figure 3

Differences in tumor characteristics and the immune microenvironment in glutathione gene set expression profiles in The Cancer Genome Atlas-colon adenocarcinoma cohort. (A) Differences in TMB between the high (n=178) and low (n=179) glutathione gene set expression samples (two-tailed unpaired t-test; *P<0.05). (B) Distribution of high and low glutathione gene set expression across lymphocyte, macrophage, dendritic cell, mast cell, neutrophil and eosinophil populations (two-tailed unpaired t-test; ns, not significant; **P<0.01, ****P<0.0001). (C) Difference in the EMT scores (gene set: EMTome) between the high (n=236) and low (n=235) glutathione gene set expression samples (two-tailed unpaired t-test; ***P<0.001). (D) EMT scores [gene set: Tan et al (20)] between high (n=236) and low (n=235) glutathione gene set expression samples (two-tailed unpaired t-test; ns, not significant; **P<0.01, ****P<0.0001). (E) Differences in immune score, estimate comprehensive score and stromal score between the high (n=236) and low (n=235) glutathione gene set expression samples. (two-tailed unpaired t-test; *P<0.05, ***P<0.001). EMT, epithelial-mesenchymal transition; TMB, tumor mutation burden.

To characterize the tumor immune microenvironment, immune cell infiltration profiling was performed using CIBERSORT. Infiltrating immune cells were characterized into six functional groups, including lymphocytes, macrophages, dendritic cells, mast cells, eosinophils and neutrophils, using the method described by Wellenstein and de Visser (34). Comparative analysis revealed significantly elevated infiltration of lymphocytes, macrophages and neutrophils in tumors with high expression of the glutathione gene set (Fig. 3D). These findings were validated using the ESTIMATE package, which similarly demonstrated enhanced overall immune activity in tumors with high expression (Fig. 3E). Collectively, these results demonstrated that elevated glutathione pathway activity may be associated with a more immunologically active TME, suggesting these genes may serve as potential biomarkers for immunotherapy response (35).

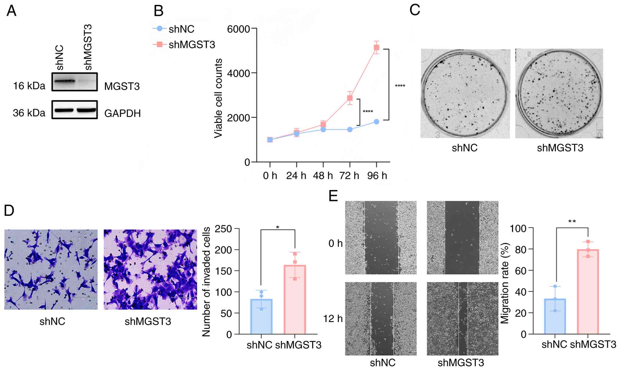
Knockdown of MGST3 promotes cell proliferation and migration

Within the glutathione-related genes, decreased MGST3 expression may contribute to compromised carcinogen detoxification processes and further facilitate cellular transformation into a malignant state (36). To elucidate the functional consequences of MGST3 dysregulation in CRC, with a specific focus on colon carcinogenesis, stable MGST3 knockdown was established in the NCM460 normal human colon mucosal epithelial cell line (37). Western blot analysis confirmed efficient MGST3 depletion (Fig. 4A). Subsequent functional characterization revealed that shMGST3 transfection significantly enhanced cellular proliferation compared with shNC, as demonstrated by both CCK-8 viability and colony formation assays (Fig. 4B). These results indicated that MGST3 deficiency promoted proliferative advantages in colonic epithelial cells, potentially representing an early event in malignant transformation.

Knockdown of MGST3 promotes cell
proliferation and migration. (A) Protein expression levels were
assessed in NCM460 cell lines following knockdown with shMGST3 or
shNC. (B) Proliferation analysis of shMGST3 and shNC cells. Top:
Cell Counting Kit-8 assay (two-way ANOVA followed by Bonferroni's
multiple comparisons test; ****P<0.0001). (C)
Proliferation analysis of shMGST3 and shNC cells: Colony formation
assay. (D) Migration analysis of shMGST3 and shNC cells: Transwell
assay (magnification, x20). (E) Migration analysis of shMGST3 and
shNC cells: Scratch healing assay (magnification, x4). Two-tailed
unpaired t-test; *P<0.05, **P<0.01.
MGST3, microsomal glutathione S-transferase 3; sh, short hairpin
RNA; NC, negative control.

Figure 4

Knockdown of MGST3 promotes cell proliferation and migration. (A) Protein expression levels were assessed in NCM460 cell lines following knockdown with shMGST3 or shNC. (B) Proliferation analysis of shMGST3 and shNC cells. Top: Cell Counting Kit-8 assay (two-way ANOVA followed by Bonferroni's multiple comparisons test; ****P<0.0001). (C) Proliferation analysis of shMGST3 and shNC cells: Colony formation assay. (D) Migration analysis of shMGST3 and shNC cells: Transwell assay (magnification, x20). (E) Migration analysis of shMGST3 and shNC cells: Scratch healing assay (magnification, x4). Two-tailed unpaired t-test; *P<0.05, **P<0.01. MGST3, microsomal glutathione S-transferase 3; sh, short hairpin RNA; NC, negative control.

To further evaluate the malignant potential conferred by MGST3 depletion, the invasive and migratory capacities were assessed. MGST3-knockdown cells demonstrated a significantly increased invasion and migration rate in compared with the shNC cells (Fig. 4D and E). These functional assays collectively established that knocking down MGST3 expression enhanced both the invasive and migratory properties of colon epithelial cells.

Relationship between MGST3 dysfunction and ferroptosis

Given the established connection between glutathione metabolism and ferroptosis regulation (38), key ferroptosis-associated genes in CRC (glutathione peroxidase 4, heat shock protein B1; solute carrier family 40 member 1 and lipocalin 2) were investigated (39-42). Comparative analysis revealed significantly reduced expression of these ferroptosis regulators in tumors with low expression of the glutathione gene set compared with tumors with high expression of the glutathione gene set (Fig. 5A). This consistent downregulation of key ferroptosis inhibitors suggests enhanced susceptibility to ferroptosis in tumors with lower expression of the glutathione gene set. Given that ferroptosis is closely related to the levels of reactive oxygen species (ROS) and fatty acid metabolism, GSEA was performed to systematically evaluate these pathways in the expression groups. Analysis of the glutathione gene set revealed a significantly stronger enrichment of both ROS-related and fatty acid metabolic gene signatures in the low expression group compared with the high expression group.(Fig. 5B and C). These results demonstrated that reduced glutathione pathway activity may be associated with molecular profiles characteristic of ferroptosis susceptibility, marked by enhanced ROS production and dysregulated lipid metabolism. Furthermore, analysis revealed a significant enrichment of the p53 pathway in samples where the glutathione gene set was highly expressed compared with samples with low expression (Fig. S2).

Relationship between the glutathione
gene set dysfunction and ferroptosis. (A) The expression
differences of ferroptosis-related genes in the glutathione gene
set between the low (n=235) and high (n=236) expression samples in
TCGA database (TCGA-COAD cohort) (two-tailed unpaired t-test;
*P<0.05, **P<0.01,
****P<0.0001). (B) The enrichment status of the
glutathione gene set between the low (n=235) and high (n=236)
expression samples in the reactive oxygen species-related gene set
by GSEA analysis. (C) The enrichment status of the glutathione gene
set between the low (n=235) and high (n=236) expression samples in
the fatty acid metabolism gene set by GSEA analysis
(Kolmogorov-Smirnov test). FPKM, fragments per kilobase of exon
model per million mapped fragments; GPX4, glutathione peroxidase 4;
HSPB1, heat shock protein family B (small) member 1; SLC40A1,
solute carrier family 40 member 1; LCN2, lipocalin-2; GSEA, Gene
Set Enrichment Analysis; NES, normalized enrichment score; KEGG,
Kyoto Encyclopedia of Genes and Genomes; TCGA, The Cancer Genome
Atlas; COAD, colon adenocarcinoma.

Figure 5

Relationship between the glutathione gene set dysfunction and ferroptosis. (A) The expression differences of ferroptosis-related genes in the glutathione gene set between the low (n=235) and high (n=236) expression samples in TCGA database (TCGA-COAD cohort) (two-tailed unpaired t-test; *P<0.05, **P<0.01, ****P<0.0001). (B) The enrichment status of the glutathione gene set between the low (n=235) and high (n=236) expression samples in the reactive oxygen species-related gene set by GSEA analysis. (C) The enrichment status of the glutathione gene set between the low (n=235) and high (n=236) expression samples in the fatty acid metabolism gene set by GSEA analysis (Kolmogorov-Smirnov test). FPKM, fragments per kilobase of exon model per million mapped fragments; GPX4, glutathione peroxidase 4; HSPB1, heat shock protein family B (small) member 1; SLC40A1, solute carrier family 40 member 1; LCN2, lipocalin-2; GSEA, Gene Set Enrichment Analysis; NES, normalized enrichment score; KEGG, Kyoto Encyclopedia of Genes and Genomes; TCGA, The Cancer Genome Atlas; COAD, colon adenocarcinoma.

These integrated analyses demonstrated that elevated glutathione gene set expression confers resistance to ferroptosis in colon cancer cells, which potentially implies a more unfavorable prognosis for patients. This effect, potentially mediated through fatty acid metabolism and ROS regulation, suggests that glutathione gene set expression may serve as a potential therapeutic target.

Discussion

In the present study, gene expression analysis of patients with CRC, particularly in the colon, revealed a specific role for MGST3 in the early phases of tumor development. While MGST3 expression was significantly reduced in early-stage tumors compared with normal tissue, its expression levels remained stable across different stages of progression. This indicates that the reduction in MGST3 levels is a key early event in the adenoma-carcinoma pathway, rather than a factor involved in the ongoing progression of the disease. This suggests that the loss of MGST3 function is a key driver of early colorectal tumorigenesis. Therefore, MGST3 not only represents a promising tumor suppressor but also a potential biomarker for the early detection of colon cancer specifically.

In the present study, based on PPI network analysis of DEGs, a highly interconnected core functional module and selected hub genes including MGST3, PRDX6, HPGDS, GGT1, GPX3, GSTM4, GSTA1 and GSR were identified. These genes are primarily involved in glutathione metabolism and oxidative stress pathways. Notably, MGST3, GSTM4 and GSTA1 belong to the GST family, which comprises detoxifying enzymes that conjugate glutathione to mitigate oxidative damage from ROS and neutralize toxic compounds such as lipid peroxidation products, thereby maintaining cellular homeostasis and influencing colorectal tumor development (43). Other hub genes also play significant roles in tumor biology. For example, targeting GGT1 can alleviate immunosuppressive functions (44). Targeting GPX3, a key player in cholesterol-mediated T-cell immune responses in CRC, could be a viable strategy (45). Conversely, inhibiting PRDX6 expression diminishes the malignant potential of colon cancer cells (46). In summary, the identified hub genes are closely associated with key tumor-related pathways and processes, underscoring their importance in tumor progression.

In the present study these genes were termed the glutathione gene set. Considering the differences in their expression profiles in tumor samples, the present study focused on alterations in TMB, immune invasion and EMT in this gene cluster. The findings revealed that tumors with low expression of this gene cluster exhibited significantly lower TMB compared with those with high expression. In colon cancer, patients with increased TMB tend to have favorable prognoses. Additionally, numerous studies suggest that TMB can serve as a tumor biomarker (47-50) that can be used to identify patients who are most likely to respond to immune checkpoint inhibitors (ICIs). Therefore, patients with colon cancer who exhibit high expression of the glutathione gene set may be more suitable for ICI therapy (51).

Furthermore, in the present study, samples with high expression of the glutathione gene set demonstrated significantly higher EMT scores and immune infiltration levels of lymphocytes, macrophages and neutrophils compared with those with low expression. Originally described during embryonic development, EMT involves the transformation of epithelial cells into cells with a mesenchymal phenotype (52). This process not only enhances the motility and invasiveness of cancer cells but also enables them to evade apoptosis, oncogene addiction, cellular senescence and general immune defense mechanisms (53). Therefore, EMT is an integral component of colon cancer progression and its analysis can provide novel targets for prognosis and therapy. The number and types of tumor-infiltrating immune cells have been proven to be crucial indicators of effective antitumor immune responses, ultimately determining the prognosis of cancer (54). Additionally, tumor-associated macrophages and neutrophils have been strongly associated with poor prognosis in patients with CRC (55). Based on these observations, we consider that patients with higher expression of this gene cluster may be more prone to tumor metastasis and have a less favorable prognosis.

A previous study has indicated a close association between glutathione redox status and the progression of CRC, where the induction of glutathione synthesis has been shown to promote liver metastasis of CRC (56). The present study showed that colon cancer samples with low expression of the glutathione gene set were significantly enriched in ROS response and fatty acid metabolism-related gene sets compared with those with high expression of the glutathione gene set. Research has shown that ROS are involved in lipid peroxidation. Specifically, this process generates compounds such as 4-hydroxynonenal and the peroxidation of the phospholipid bilayer may facilitate the occurrence of ferroptosis (57). This suggests that colon cancer with low expression of the glutathione gene set is more prone to ferroptosis than colon cancer with high expression. Typically, tumors experiencing ferroptosis exhibit a more favorable prognosis (58).

In the present study, a significant enrichment of the p53 pathway was observed in samples with high expression of the glutathione gene set compared with those with low expression. Upon activation, p53 can mediate a diverse array of cellular responses, encompassing ferroptosis, stem cell reprogramming, invasion and metastasis as well as metabolic regulation (59). p53 inhibits dipeptidyl peptidase 4 (DPP4) activity and negatively regulates ferroptosis in CRC cells. Conversely, the absence of p53 promotes the interaction between DPP4 and NADPH oxidase 1 (NOX1), leading to the formation of a NOX1-DPP4 complex that mediates plasma membrane lipid peroxidation and subsequently triggers ferroptosis (60). Therefore, in samples with low expression of the glutathione gene set, the inhibition of p53 may be responsible for the induction of ferroptosis. Meanwhile, in drug treatments targeting tumors with a high expression profile of the glutathione gene set, modulation of ferroptosis occurrence through targeting p53, as primarily investigated in colon cancer models, may hold notable implications for the progression of CRC, offering significance for targeted therapies in CRC (61). The present study identified changes and influences of MGST3 and a set of genes (including PRDX6, HPGDS, GGT1, GPX3, GSTM4, GSTA1 and GSR) whose products interact within a PPI network in the occurrence and progression of CRC, adding a significant contribution to the research and treatment of CRC.

In the present study, although the knockdown experiments demonstrated that MGST3 deficiency activated glutathione metabolism and induces tumorigenic phenotypes, the precise molecular mechanisms by which MGST3 may regulate this pathway, such as through specific protein interactions or transcriptional regulation, remain incompletely elucidated. Furthermore, the present study did not include overexpression experiments or in vivo animal model validation, which limits the generalizability of the potential tumor-suppressive function of MGST3. In addition, while low MGST3 expression was associated with increased TMB, altered immune infiltration, suppressed EMT and enhanced ferroptosis, the causal relationships among these phenotypes have not been established. For instance, it remains unclear whether the potentiation of ferroptosis and the observed immunosuppressive microenvironment are directly linked or merely concurrent events. Finally, independent validation of the key findings in a separate cohort represents an essential future objective, as it fell beyond the scope and resources of the present study.

Supplementary Material

Expression profile of the glutathione gene set was analyzed across various cancer types and their stages using publicly available transcriptomic data from The Cancer Genome Atlas database, with a focus on comparing normal tissues, early stage tumors (pathological T1/T2) and advanced stage tumors (pathological T3/T4). The expression of the glutathione gene set was significantly higher in normal tissues than in tumor tissues across multiple cancer types, including BRCA, LUSC, READ, STAD, HNSC and KICH, when compared with both pathological T1/T2 and pathological T3/T4 stages. However, in KIRP, this elevated expression in normal tissues was only significant when compared with pathological T1/T2 stage tumors. However, no significant differences were observed in other cancer types (Kruskal Wallis test followed by Dunn's test; ns, not significant; **P<0.01, ***P<0.001, ****P<0.0001). BRCA, breast invasive carcinoma; LUSC, lung squamous cell carcinoma; READ, rectal adenocarcinoma; STAD, stomach adenocarcinoma; HNSC, head and neck squamous cell carcinoma; KICH, kidney chromophobe; KIRP, kidney renal papillary cell carcinoma; CESC, cervical squamous cell carcinoma and endocervical adenocarcinoma; ESCA, esophageal carcinoma; CHOL, cholangiocarcinoma; LIHC, liver hepatocellular carcinoma; PAAD, pancreatic adenocarcinoma; THCA, thyroid carcinoma; FPKM, fragments per kilobase of exon model per million mapped fragments.
Enrichment differences of the glutathione gene set between high and low expression samples in 14 pathways within The Cancer Genome Atlas.Colon Adenocarcinoma dataset show distinct patterns. In the EGFR, estrogen, p53 and Trail pathways, the enrichment of the high expression samples was significantly higher than that of the low expression samples. Conversely, in the PI3K and VEGF pathways, the opposite trend was observed, with low expression samples exhibiting higher enrichment. No significant differences were detected in the remaining pathways. (two.tailed unpaired t.test; *P<0.05, **P<0.01, ***P<0.001, ****P<0.0001). ns, not significant.

Acknowledgements

Not applicable.

Funding

Funding: This research was financially supported by the National Natural Science Foundation of China for Young Scholars (grant no. 32100460).

Availability of data and materials

The RNA-seq data generated in the present study may be found in the NCBI Gene Expression Omnibus database under the accession number GSE316039 or at the following URL: https://www.ncbi.nlm.nih.gov/geo/query/acc.cgi?acc=GSE316039.

Authors' contributions

YW was responsible for the original concept, data collection, figure creation, experimental design and writing the manuscript. CF and FH contributed to data collection and the acquisition of research materials. JZ and YZ made substantial contributions to the conception and design of the study and performed critical revision of the manuscript for important intellectual content. JW and YH were responsible for the analysis and interpretation of data and provided project supervision. All authors read and approved the final version of the manuscript. YW and JW confirm the authenticity of all the raw data.

Ethics approval and consent to participate

This study was performed in line with the principles of the Declaration of Helsinki. Approval was granted by the Ethics Committee of the Chinese People's Liberation Army General Hospital (approval no. 2016-70). Informed consent for participation in the study was obtained from all patients. Additionally, separate consent was obtained for the publication of the data.

Patient consent for publication

Not applicable.

Competing interests

The authors declare that they have no competing interests.

Use of artificial intelligence tools

During the preparation of this work, artificial intelligence tools were used to improve the readability and language of the manuscript or to generate images, and subsequently, the authors revised and edited the content produced by the artificial intelligence tools as necessary, taking full responsibility for the ultimate content of the present manuscript.

References

1 

Siegel RL, Giaquinto AN and Jemal A: Cancer statistics, 2024. CA Cancer J Clin. 74:12–49. 2024.PubMed/NCBI View Article : Google Scholar

2 

Qu R, Ma Y, Zhang Z and Fu W: Increasing burden of colorectal cancer in China. Lancet Gastroenterol Hepatol. 7(700)2022.PubMed/NCBI View Article : Google Scholar

3 

Dantas AAG, de Oliveira NPD, Costa GAB, Martins LFL, Dos Santos JEM, Migowski A, de Camargo Cancela M and de Souza DLB: Multilevel analysis of social determinants of advanced stage colorectal cancer diagnosis. Sci Rep. 14(9667)2024.PubMed/NCBI View Article : Google Scholar

4 

Myers DJ and Arora K: Villous adenoma (Archived). In: StatPearls. StatPearls Publishing, Treasure Island, FL, 2025.

5 

Nguyen LH, Goel A and Chung DC: Pathways of colorectal carcinogenesis. Gastroenterology. 158:291–302. 2020.PubMed/NCBI View Article : Google Scholar

6 

Uno Y, Murayama N, Kunori M and Yamazaki H: Characterization of microsomal glutathione S-transferases MGST1, MGST2, and MGST3 in cynomolgus macaque. Drug Metab Dispos. 41:1621–1625. 2013.PubMed/NCBI View Article : Google Scholar

7 

Bolger AM, Lohse M and Usadel B: Trimmomatic: A flexible trimmer for Illumina sequence data. Bioinformatics. 30:2114–2120. 2014.PubMed/NCBI View Article : Google Scholar

8 

Dobin A, Davis CA, Schlesinger F, Drenkow J, Zaleski C, Jha S, Batut P, Chaisson M and Gingeras TR: STAR: Ultrafast universal RNA-seq aligner. Bioinformatics. 29:15–21. 2013.PubMed/NCBI View Article : Google Scholar

9 

Ghosh S and Chan CK: Analysis of RNA-seq data using tophat and cufflinks. Methods Mol Biol. 1374:339–361. 2016.PubMed/NCBI View Article : Google Scholar

10 

Adan A, Kiraz Y and Baran Y: Cell proliferation and cytotoxicity assays. Curr Pharm Biotechnol. 17:1213–1221. 2016.PubMed/NCBI View Article : Google Scholar

11 

Franken NA, Rodermond HM, Stap J, Haveman J and van Bree C: Clonogenic assay of cells in vitro. Nat Protoc. 1:2315–2319. 2006.PubMed/NCBI View Article : Google Scholar

12 

Liang CC, Park AY and Guan JL: In vitro scratch assay: A convenient and inexpensive method for analysis of cell migration in vitro. Nat Protoc. 2:329–333. 2007.PubMed/NCBI View Article : Google Scholar

13 

Justus CR, Marie MA, Sanderlin EJ and Yang LV: Transwell in vitro cell migration and invasion assays. Methods Mol Biol. 2644:349–359. 2023.PubMed/NCBI View Article : Google Scholar

14 

Mahmood T and Yang PC: Western blot: Technique, theory, and trouble shooting. N Am J Med Sci. 4:429–434. 2012.PubMed/NCBI View Article : Google Scholar

15 

Schubert M, Klinger B, Klünemann M, Sieber A, Uhlitz F, Sauer S, Garnett MJ, Blüthgen N and Saez-Rodriguez J: Perturbation-response genes reveal signaling footprints in cancer gene expression. Nat Commun. 9(20)2018.PubMed/NCBI View Article : Google Scholar

16 

Szklarczyk D, Nastou K, Koutrouli M, Kirsch R, Mehryary F, Hachilif R, Hu D, Peluso ME, Huang Q, Fang T, et al: The STRING database in 2025: protein networks with directionality of regulation. Nucleic Acids Res. 53:D730–D737. 2025.PubMed/NCBI View Article : Google Scholar

17 

Shannon P, Markiel A, Ozier O, Baliga NS, Wang JT, Ramage D, Amin N, Schwikowski B and Ideker T: Cytoscape: A software environment for integrated models of biomolecular interaction networks. Genome Res. 13:2498–2504. 2003.PubMed/NCBI View Article : Google Scholar

18 

Guo X, Liang X, Wang Y, Cheng A, Zhang H, Qin C and Wang Z: Significance of tumor mutation burden combined with immune infiltrates in the progression and prognosis of advanced gastric cancer. Front Genet. 12(642608)2021.PubMed/NCBI View Article : Google Scholar

19 

Mayakonda A, Lin DC, Assenov Y, Plass C and Koeffler HP: Maftools: Efficient and comprehensive analysis of somatic variants in cancer. Genome Res. 28:1747–1756. 2018.PubMed/NCBI View Article : Google Scholar

20 

Tan TZ, Miow QH, Miki Y, Noda T, Mori S, Huang RY and Thiery JP: Epithelial-mesenchymal transition spectrum quantification and its efficacy in deciphering survival and drug responses of cancer patients. EMBO Mol Med. 6:1279–1293. 2014.PubMed/NCBI View Article : Google Scholar

21 

Subramanian A, Tamayo P, Mootha VK, Mukherjee S, Ebert BL, Gillette MA, Paulovich A, Pomeroy SL, Golub TR, Lander ES and Mesirov JP: Gene set enrichment analysis: A knowledge-based approach for interpreting genome-wide expression profiles. Proc Natl Acad Sci USA. 102:15545–15550. 2005.PubMed/NCBI View Article : Google Scholar

22 

Chen B, Khodadoust MS, Liu CL, Newman AM and Alizadeh AA: Profiling tumor infiltrating immune cells with CIBERSORT. Methods Mol Biol. 1711:243–259. 2018.PubMed/NCBI View Article : Google Scholar

23 

Yoshihara K, Shahmoradgoli M, Martínez E, Vegesna R, Kim H, Torres-Garcia W, Treviño V, Shen H, Laird PW, Levine DA, et al: Inferring tumour purity and stromal and immune cell admixture from expression data. Nat Commun. 4(2612)2013.PubMed/NCBI View Article : Google Scholar

24 

Yan H, Talty R and Johnson CH: Targeting ferroptosis to treat colorectal cancer. Trends Cell Biol. 33:185–188. 2023.PubMed/NCBI View Article : Google Scholar

25 

Jardim BV, Moschetta MG, Leonel C, Gelaleti GB, Regiani VR, Ferreira LC, Lopes JR and Zuccari DAPDC: Glutathione and glutathione peroxidase expression in breast cancer: An immunohistochemical and molecular study. Oncol Rep. 30:1119–1128. 2013.PubMed/NCBI View Article : Google Scholar

26 

Inoue T, Ishida T, Sugio K, Maehara Y and Sugimachi K: Glutathione S transferase Pi is a powerful indicator in chemotherapy of human lung squamous-cell carcinoma. Respiration. 62:223–227. 1995.PubMed/NCBI View Article : Google Scholar

27 

Xu H, Hu C, Wang Y, Shi Y, Yuan L, Xu J, Zhang Y, Chen J, Wei Q, Qin J, et al: Glutathione peroxidase 2 knockdown suppresses gastric cancer progression and metastasis via regulation of kynurenine metabolism. Oncogene. 42:1994–2006. 2023.PubMed/NCBI View Article : Google Scholar

28 

Xiao Y and Meierhofer D: Glutathione metabolism in renal cell carcinoma progression and implications for therapies. Int J Mol Sci. 20(3672)2019.PubMed/NCBI View Article : Google Scholar

29 

Sobhakumari A, Love-Homan L, Fletcher EV, Martin SM, Parsons AD, Spitz DR, Knudson CM and Simons AL: Susceptibility of human head and neck cancer cells to combined inhibition of glutathione and thioredoxin metabolism. PLoS One. 7(e48175)2012.PubMed/NCBI View Article : Google Scholar

30 

Schmitt M and Greten FR: The inflammatory pathogenesis of colorectal cancer. Nat Rev Immunol. 21:653–667. 2021.PubMed/NCBI View Article : Google Scholar

31 

Kalluri R and Weinberg RA: The basics of epithelial-mesenchymal transition. J Clin Invest. 119:1420–1428. 2009.PubMed/NCBI View Article : Google Scholar

32 

Bethmann D, Feng Z and Fox BA: Immunoprofiling as a predictor of patient's response to cancer therapy-promises and challenges. Curr Opin Immunol. 45:60–72. 2017.PubMed/NCBI View Article : Google Scholar

33 

Tiwari N, Gheldof A, Tatari M and Christofori G: EMT as the ultimate survival mechanism of cancer cells. Semin Cancer Biol. 22:194–207. 2012.PubMed/NCBI View Article : Google Scholar

34 

Wellenstein MD and de Visser KE: Cancer-cell-intrinsic mechanisms shaping the tumor immune landscape. Immunity. 48:399–416. 2018.PubMed/NCBI View Article : Google Scholar

35 

Mukherjee AG, Wanjari UR, Namachivayam A, Murali R, Prabakaran DS, Ganesan R, Renu K, Dey A, Vellingiri B, Ramanathan G, et al: Role of immune cells and receptors in cancer treatment: An immunotherapeutic approach. Vaccines (Basel). 10(1493)2022.PubMed/NCBI View Article : Google Scholar

36 

Mazari AMA, Zhang L, Ye ZW, Zhang J, Tew KD and Townsend DM: The multifaceted role of glutathione S-transferases in health and disease. Biomolecules. 13(688)2023.PubMed/NCBI View Article : Google Scholar

37 

Moyer MP, Manzano LA, Merriman RL, Stauffer JS and Tanzer LR: NCM460, a normal human colon mucosal epithelial cell line. In Vitro Cell Dev Biol Anim. 32:315–317. 1996.PubMed/NCBI View Article : Google Scholar

38 

Xue X, Wang M, Cui J, Yang M, Ma L, Kang R, Tang D and Wang J: Glutathione metabolism in ferroptosis and cancer therapy. Cancer Lett. 621(217697)2025.PubMed/NCBI View Article : Google Scholar

39 

Ma T, Du J, Zhang Y, Wang Y, Wang B and Zhang T: GPX4-independent ferroptosis-a new strategy in disease's therapy. Cell Death Discov. 8(434)2022.PubMed/NCBI View Article : Google Scholar

40 

Sun X, Ou Z, Xie M, Kang R, Fan Y, Niu X, Wang H, Cao L and Tang D: HSPB1 as a novel regulator of ferroptotic cancer cell death. Oncogene. 34:5617–5625. 2015.PubMed/NCBI View Article : Google Scholar

41 

Zhang Y, Zou L, Li X, Guo L, Hu B, Ye H and Liu Y: SLC40A1 in iron metabolism, ferroptosis, and disease: A review. WIREs Mech Dis. 16(e1644)2024.PubMed/NCBI View Article : Google Scholar

42 

Chaudhary N, Choudhary BS, Shah SG, Khapare N, Dwivedi N, Gaikwad A, Joshi N, Raichanna J, Basu S, Gurjar M, et al: Lipocalin 2 expression promotes tumor progression and therapy resistance by inhibiting ferroptosis in colorectal cancer. Int J Cancer. 149:1495–1511. 2021.PubMed/NCBI View Article : Google Scholar

43 

Klusek J, Głuszek S and Klusek J: GST gene polymorphisms and the risk of colorectal cancer development. Contemp Oncol (Pozn). 18:219–221. 2014.PubMed/NCBI View Article : Google Scholar

44 

Xie Z, Kawasaki T, Zhou H, Okuzaki D, Okada N and Tachibana M: Targeting GGT1 eliminates the tumor-promoting effect and enhanced immunosuppressive function of myeloid-derived suppressor cells caused by G-CSF. Front Pharmacol. 13(873792)2022.PubMed/NCBI View Article : Google Scholar

45 

Chen J, Wu Y, Zhou Q, Song Y, Zhuang J, Lu K and Yang X: GPX3 is a key cholesterol-related gene associated with prognosis and tumor-infiltrating T cells in colorectal cancer. Neoplasma. 70(230704N348)2023.PubMed/NCBI View Article : Google Scholar

46 

Lagal DJ, Montes-Osuna AM, Ortiz-Olivencia A, Arribas-Parejas C, Ortiz-Alcántara Á, Pescuezo-Castillo C, Bárcena JA, Padilla CA and Requejo-Aguilar R: Tumoral malignancy decreases coupled with higher ROS and lipid peroxidation in HCT116 Colon cancer cells upon loss of PRDX6. Antioxidants (Basel). 13(881)2024.PubMed/NCBI View Article : Google Scholar

47 

Merino DM, McShane LM, Fabrizio D, Funari V, Chen SJ, White JR, Wenz P, Baden J, Barrett JC, Chaudhary R, et al: Establishing guidelines to harmonize tumor mutational burden (TMB): In silico assessment of variation in TMB quantification across diagnostic platforms: Phase I of the friends of cancer research TMB harmonization project. J ImmunoTher Cancer. 8(e000147)2020.PubMed/NCBI View Article : Google Scholar

48 

Sha D, Jin Z, Budczies J, Kluck K, Stenzinger A and Sinicrope FA: Tumor mutational burden as a predictive biomarker in solid tumors. Cancer Discov. 10:1808–1825. 2020.PubMed/NCBI View Article : Google Scholar

49 

Zgura A, Chipuc S, Bacalbasa N, Haineala B, Rodica A and Sebastian V: Evaluating tumour mutational burden as a key biomarker in personalized cancer immunotherapy: A Pan-cancer systematic review. Cancers (Basel). 17(480)2025.PubMed/NCBI View Article : Google Scholar

50 

Kim ES, Velcheti V, Mekhail T, Yun C, Shagan SM, Hu S, Chae YK, Leal TA, Dowell JE, Tsai ML, et al: Blood-based tumor mutational burden as a biomarker for atezolizumab in non-small cell lung cancer: The phase 2 B-F1RST trial. Nat Med. 28:939–945. 2022.PubMed/NCBI View Article : Google Scholar

51 

Addeo A, Friedlaender A, Banna GL and Weiss GJ: TMB or not TMB as a biomarker: That is the question. Crit Rev Oncol/Hematol. 163(103374)2021.PubMed/NCBI View Article : Google Scholar

52 

Brabletz T, Kalluri R, Nieto MA and Weinberg RA: EMT in cancer. Nat Rev Cancer. 18:128–134. 2018.PubMed/NCBI View Article : Google Scholar

53 

Kim DH, Xing T, Yang Z, Dudek R, Lu Q and Chen YH: Epithelial mesenchymal transition in embryonic development, tissue repair and cancer: A comprehensive overview. J Clin Med. 7(1)2017.PubMed/NCBI View Article : Google Scholar

54 

Atreya I and Neurath MF: Immune cells in colorectal cancer: Prognostic relevance and therapeutic strategies. Expert Rev Anticancer Ther. 8:561–572. 2008.PubMed/NCBI View Article : Google Scholar

55 

Ye L, Zhang T, Kang Z, Guo G, Sun Y, Lin K, Huang Q, Shi X, Ni Z, Ding N, et al: Tumor-infiltrating immune cells act as a marker for prognosis in colorectal cancer. Front Immunol. 10(2368)2019.PubMed/NCBI View Article : Google Scholar

56 

Nguyen A, Loo JM, Mital R, Weinberg EM, Man FY, Zeng Z, Paty PB, Saltz L, Janjigian YY, de Stanchina E and Tavazoie SF: PKLR promotes colorectal cancer liver colonization through induction of glutathione synthesis. J Clin Investig. 126:681–694. 2016.PubMed/NCBI View Article : Google Scholar

57 

Endale HT, Tesfaye W and Mengstie TA: ROS induced lipid peroxidation and their role in ferroptosis. Front Cell Dev Biol. 11(1226044)2023.PubMed/NCBI View Article : Google Scholar

58 

Li S, Tao K, Yun H, Yang J, Meng Y, Zhang F and Ma X: Ferroptosis is a protective factor for the prognosis of cancer patients: A systematic review and meta-analysis. BMC Cancer. 24(604)2024.PubMed/NCBI View Article : Google Scholar

59 

Liebl MC and Hofmann TG: The role of p53 signaling in colorectal cancer. Cancers (Basel). 13(2125)2021.PubMed/NCBI View Article : Google Scholar

60 

Xie Y, Zhu S, Song X, Sun X, Fan Y, Liu J, Zhong M, Yuan H, Zhang L, Billiar TR, et al: The tumor suppressor p53 limits ferroptosis by blocking DPP4 activity. Cell Rep. 20:1692–1704. 2017.PubMed/NCBI View Article : Google Scholar

61 

Yang L, WenTao T, ZhiYuan Z, Qi L, YuXiang L, Peng Z, Ke L, XiaoNa J, YuZhi P, MeiLing J, et al: Cullin-9/p53 mediates HNRNPC degradation to inhibit erastin-induced ferroptosis and is blocked by MDM2 inhibition in colorectal cancer. Oncogene. 41:3210–3221. 2022.PubMed/NCBI View Article : Google Scholar

Related Articles

  • Abstract
  • View
  • Download
  • Twitter
Copy and paste a formatted citation
Spandidos Publications style
Wu Y, Fan C, Zhou J, Huang F, Zhang Y, He Y and Wang J: Downregulation of MGST3 promotes colorectal cancer progression. Mol Clin Oncol 24: 29, 2026.
APA
Wu, Y., Fan, C., Zhou, J., Huang, F., Zhang, Y., He, Y., & Wang, J. (2026). Downregulation of MGST3 promotes colorectal cancer progression. Molecular and Clinical Oncology, 24, 29. https://doi.org/10.3892/mco.2026.2938
MLA
Wu, Y., Fan, C., Zhou, J., Huang, F., Zhang, Y., He, Y., Wang, J."Downregulation of MGST3 promotes colorectal cancer progression". Molecular and Clinical Oncology 24.5 (2026): 29.
Chicago
Wu, Y., Fan, C., Zhou, J., Huang, F., Zhang, Y., He, Y., Wang, J."Downregulation of MGST3 promotes colorectal cancer progression". Molecular and Clinical Oncology 24, no. 5 (2026): 29. https://doi.org/10.3892/mco.2026.2938
Copy and paste a formatted citation
x
Spandidos Publications style
Wu Y, Fan C, Zhou J, Huang F, Zhang Y, He Y and Wang J: Downregulation of MGST3 promotes colorectal cancer progression. Mol Clin Oncol 24: 29, 2026.
APA
Wu, Y., Fan, C., Zhou, J., Huang, F., Zhang, Y., He, Y., & Wang, J. (2026). Downregulation of MGST3 promotes colorectal cancer progression. Molecular and Clinical Oncology, 24, 29. https://doi.org/10.3892/mco.2026.2938
MLA
Wu, Y., Fan, C., Zhou, J., Huang, F., Zhang, Y., He, Y., Wang, J."Downregulation of MGST3 promotes colorectal cancer progression". Molecular and Clinical Oncology 24.5 (2026): 29.
Chicago
Wu, Y., Fan, C., Zhou, J., Huang, F., Zhang, Y., He, Y., Wang, J."Downregulation of MGST3 promotes colorectal cancer progression". Molecular and Clinical Oncology 24, no. 5 (2026): 29. https://doi.org/10.3892/mco.2026.2938
Follow us
  • Twitter
  • LinkedIn
  • Facebook
About
  • Spandidos Publications
  • Careers
  • Cookie Policy
  • Privacy Policy
How can we help?
  • Help
  • Live Chat
  • Contact
  • Email to our Support Team