Spandidos Publications Logo
  • About
    • About Spandidos
    • Aims and Scopes
    • Abstracting and Indexing
    • Editorial Policies
    • Reprints and Permissions
    • Job Opportunities
    • Terms and Conditions
    • Contact
  • Journals
    • All Journals
    • Oncology Letters
      • Oncology Letters
      • Information for Authors
      • Editorial Policies
      • Editorial Board
      • Aims and Scope
      • Abstracting and Indexing
      • Bibliographic Information
      • Archive
    • International Journal of Oncology
      • International Journal of Oncology
      • Information for Authors
      • Editorial Policies
      • Editorial Board
      • Aims and Scope
      • Abstracting and Indexing
      • Bibliographic Information
      • Archive
    • Molecular and Clinical Oncology
      • Molecular and Clinical Oncology
      • Information for Authors
      • Editorial Policies
      • Editorial Board
      • Aims and Scope
      • Abstracting and Indexing
      • Bibliographic Information
      • Archive
    • Experimental and Therapeutic Medicine
      • Experimental and Therapeutic Medicine
      • Information for Authors
      • Editorial Policies
      • Editorial Board
      • Aims and Scope
      • Abstracting and Indexing
      • Bibliographic Information
      • Archive
    • International Journal of Molecular Medicine
      • International Journal of Molecular Medicine
      • Information for Authors
      • Editorial Policies
      • Editorial Board
      • Aims and Scope
      • Abstracting and Indexing
      • Bibliographic Information
      • Archive
    • Biomedical Reports
      • Biomedical Reports
      • Information for Authors
      • Editorial Policies
      • Editorial Board
      • Aims and Scope
      • Abstracting and Indexing
      • Bibliographic Information
      • Archive
    • Oncology Reports
      • Oncology Reports
      • Information for Authors
      • Editorial Policies
      • Editorial Board
      • Aims and Scope
      • Abstracting and Indexing
      • Bibliographic Information
      • Archive
    • Molecular Medicine Reports
      • Molecular Medicine Reports
      • Information for Authors
      • Editorial Policies
      • Editorial Board
      • Aims and Scope
      • Abstracting and Indexing
      • Bibliographic Information
      • Archive
    • World Academy of Sciences Journal
      • World Academy of Sciences Journal
      • Information for Authors
      • Editorial Policies
      • Editorial Board
      • Aims and Scope
      • Abstracting and Indexing
      • Bibliographic Information
      • Archive
    • International Journal of Functional Nutrition
      • International Journal of Functional Nutrition
      • Information for Authors
      • Editorial Policies
      • Editorial Board
      • Aims and Scope
      • Abstracting and Indexing
      • Bibliographic Information
      • Archive
    • International Journal of Epigenetics
      • International Journal of Epigenetics
      • Information for Authors
      • Editorial Policies
      • Editorial Board
      • Aims and Scope
      • Abstracting and Indexing
      • Bibliographic Information
      • Archive
    • Medicine International
      • Medicine International
      • Information for Authors
      • Editorial Policies
      • Editorial Board
      • Aims and Scope
      • Abstracting and Indexing
      • Bibliographic Information
      • Archive
  • Articles
  • Information
    • Information for Authors
    • Information for Reviewers
    • Information for Librarians
    • Information for Advertisers
    • Conferences
  • Language Editing
Spandidos Publications Logo
  • About
    • About Spandidos
    • Aims and Scopes
    • Abstracting and Indexing
    • Editorial Policies
    • Reprints and Permissions
    • Job Opportunities
    • Terms and Conditions
    • Contact
  • Journals
    • All Journals
    • Biomedical Reports
      • Information for Authors
      • Editorial Policies
      • Editorial Board
      • Aims and Scope
      • Abstracting and Indexing
      • Bibliographic Information
      • Archive
    • Experimental and Therapeutic Medicine
      • Information for Authors
      • Editorial Policies
      • Editorial Board
      • Aims and Scope
      • Abstracting and Indexing
      • Bibliographic Information
      • Archive
    • International Journal of Epigenetics
      • Information for Authors
      • Editorial Policies
      • Editorial Board
      • Aims and Scope
      • Abstracting and Indexing
      • Bibliographic Information
      • Archive
    • International Journal of Functional Nutrition
      • Information for Authors
      • Editorial Policies
      • Editorial Board
      • Aims and Scope
      • Abstracting and Indexing
      • Bibliographic Information
      • Archive
    • International Journal of Molecular Medicine
      • Information for Authors
      • Editorial Policies
      • Editorial Board
      • Aims and Scope
      • Abstracting and Indexing
      • Bibliographic Information
      • Archive
    • International Journal of Oncology
      • Information for Authors
      • Editorial Policies
      • Editorial Board
      • Aims and Scope
      • Abstracting and Indexing
      • Bibliographic Information
      • Archive
    • Medicine International
      • Information for Authors
      • Editorial Policies
      • Editorial Board
      • Aims and Scope
      • Abstracting and Indexing
      • Bibliographic Information
      • Archive
    • Molecular and Clinical Oncology
      • Information for Authors
      • Editorial Policies
      • Editorial Board
      • Aims and Scope
      • Abstracting and Indexing
      • Bibliographic Information
      • Archive
    • Molecular Medicine Reports
      • Information for Authors
      • Editorial Policies
      • Editorial Board
      • Aims and Scope
      • Abstracting and Indexing
      • Bibliographic Information
      • Archive
    • Oncology Letters
      • Information for Authors
      • Editorial Policies
      • Editorial Board
      • Aims and Scope
      • Abstracting and Indexing
      • Bibliographic Information
      • Archive
    • Oncology Reports
      • Information for Authors
      • Editorial Policies
      • Editorial Board
      • Aims and Scope
      • Abstracting and Indexing
      • Bibliographic Information
      • Archive
    • World Academy of Sciences Journal
      • Information for Authors
      • Editorial Policies
      • Editorial Board
      • Aims and Scope
      • Abstracting and Indexing
      • Bibliographic Information
      • Archive
  • Articles
  • Information
    • For Authors
    • For Reviewers
    • For Librarians
    • For Advertisers
    • Conferences
  • Language Editing
Login Register Submit
  • This site uses cookies
  • You can change your cookie settings at any time by following the instructions in our Cookie Policy. To find out more, you may read our Privacy Policy.

    I agree
Search articles by DOI, keyword, author or affiliation
Search
Advanced Search
presentation
Medicine International
Join Editorial Board Propose a Special Issue
Print ISSN: 2754-3242 Online ISSN: 2754-1304
Journal Cover
July-August 2022 Volume 2 Issue 4

Full Size Image

Sign up for eToc alerts
Recommend to Library

Journals

International Journal of Molecular Medicine

International Journal of Molecular Medicine

International Journal of Molecular Medicine is an international journal devoted to molecular mechanisms of human disease.

International Journal of Oncology

International Journal of Oncology

International Journal of Oncology is an international journal devoted to oncology research and cancer treatment.

Molecular Medicine Reports

Molecular Medicine Reports

Covers molecular medicine topics such as pharmacology, pathology, genetics, neuroscience, infectious diseases, molecular cardiology, and molecular surgery.

Oncology Reports

Oncology Reports

Oncology Reports is an international journal devoted to fundamental and applied research in Oncology.

Experimental and Therapeutic Medicine

Experimental and Therapeutic Medicine

Experimental and Therapeutic Medicine is an international journal devoted to laboratory and clinical medicine.

Oncology Letters

Oncology Letters

Oncology Letters is an international journal devoted to Experimental and Clinical Oncology.

Biomedical Reports

Biomedical Reports

Explores a wide range of biological and medical fields, including pharmacology, genetics, microbiology, neuroscience, and molecular cardiology.

Molecular and Clinical Oncology

Molecular and Clinical Oncology

International journal addressing all aspects of oncology research, from tumorigenesis and oncogenes to chemotherapy and metastasis.

World Academy of Sciences Journal

World Academy of Sciences Journal

Multidisciplinary open-access journal spanning biochemistry, genetics, neuroscience, environmental health, and synthetic biology.

International Journal of Functional Nutrition

International Journal of Functional Nutrition

Open-access journal combining biochemistry, pharmacology, immunology, and genetics to advance health through functional nutrition.

International Journal of Epigenetics

International Journal of Epigenetics

Publishes open-access research on using epigenetics to advance understanding and treatment of human disease.

Medicine International

Medicine International

An International Open Access Journal Devoted to General Medicine.

Journal Cover
July-August 2022 Volume 2 Issue 4

Full Size Image

Sign up for eToc alerts
Recommend to Library

  • Article
  • Citations
    • Cite This Article
    • Download Citation
    • Create Citation Alert
    • Remove Citation Alert
    • Cited By
  • Similar Articles
    • Related Articles (in Spandidos Publications)
    • Similar Articles (Google Scholar)
    • Similar Articles (PubMed)
  • Download PDF
  • Download XML
  • View XML
Review Open Access

Role of histone deacetylase inhibitors in diabetic cardiomyopathy in experimental models (Review)

  • Authors:
    • Anna Garmpi
    • Christos Damaskos
    • Nikolaos Garmpis
    • Vaios-Vasileios Kaminiotis
    • Vasiliki Epameinondas Georgakopoulou
    • Demetrios A. Spandidos
    • Petros Papalexis
    • Evangelos Diamantis
    • Alexandros Patsouras
    • George Kyriakos
    • Kyriakos Tarantinos
    • Athanasios Syllaios
    • Georgios Marinos
    • Gregory Kouraklis
    • Dimitrios Dimitroulis
  • View Affiliations / Copyright

    Affiliations: First Department of Propedeutic Internal Medicine, Laiko General Hospital, Medical School, National and Kapodistrian University of Athens, 11527 Athens, Greece, Renal Transplantation Unit, Laiko General Hospital, 11527 Athens, Greece, N.S. Christeas Laboratory of Experimental Surgery and Surgical Research, Medical School, National and Kapodistrian University of Athens, 11527 Athens, Greece, Cardiothoracic Department, Derriford Hospital, University Hospitals Plymouth, PL6 8DH Plymouth, United Kingdom, Department of Infectious Diseases‑COVID‑19 Unit, Laiko General Hospital, 11527 Athens, Greece, Laboratory of Clinical Virology, School of Medicine, University of Crete, 71003 Heraklion, Greece, Unit of Endocrinology, First Department of Internal Medicine, Laiko General Hospital, National and Kapodistrian University of Athens, 11527 Athens, Greece, Endocrinology Unit, Academic Department of Internal Medicine, Agioi Anargyroi General Oncology Hospital, National and Kapodistrian University of Athens, 14564 Athens, Greece, Second Department of Pulmonology, Sotiria Hospital, 11527 Athens, Greece, Department of Endocrinology and Nutrition, General Hospital Santa Lucia, 30202 Cartagena, Spain, 1st Pulmonology Department Sismanogleio Hospital, 15126 Athens, Greece, First Department of Surgery, Laiko General Hospital, 11527 Athens, Greece, Department of Hygiene, Epidemiology and Medical Statistics, 11527 Athens, Greece, Department of Surgery, Evgenideio Hospital, Medical School, National and Kapodistrian University of Athens, 11527 Athens, Greece, Second Department of Propedeutic Surgery, Laiko General Hospital, Medical School, National and Kapodistrian University of Athens, 11527 Athens, Greece
    Copyright: © Garmpi et al. This is an open access article distributed under the terms of Creative Commons Attribution License.
  • Article Number: 26
    |
    Published online on: August 2, 2022
       https://doi.org/10.3892/mi.2022.51
  • Expand metrics +
Metrics: Total Views: 0 (Spandidos Publications: | PMC Statistics: )
Metrics: Total PDF Downloads: 0 (Spandidos Publications: | PMC Statistics: )
Cited By (CrossRef): 0 citations Loading Articles...

This article is mentioned in:



Abstract

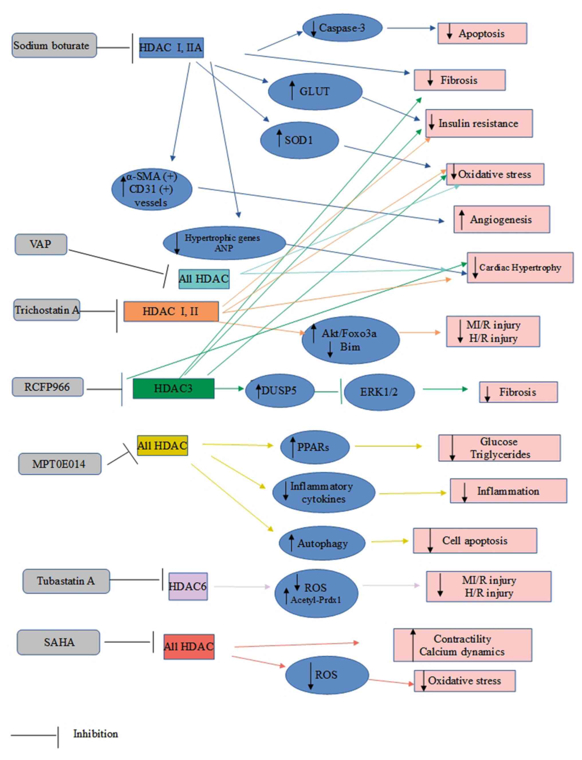
In diabetes, metabolic dysregulation, caused by hyperglycemia, leads to both structural and functional changes in cardiomyocytes and subsequently leads to the development of cardiomyopathy. Histone deacetylases (HDAC) are enzymes that regulate gene transcription. Their actions have been examined in the development of multiple disorders, such as cardiovascular diseases and diabetes. The use of HDAC inhibitors (HDACIs), as potential therapeutic agents against disease progression has yielded promising results. The present review article reports preclinical trials identified in which HDACIs were administered to mice suffering from diabetic cardiomyopathy (DCM), and discusses the role and mechanisms of action of HDAC and HDACIs in DCM. A review of the literature was performed using the PubMed database, aiming to identify publications in the English language concerning the role of HDACIs in DCM. More specifically, key words, separately and in various combinations, such as HDACIs, HDAC, diabetes, cardiomyopathy, heart failure and ischemia/reperfusion injury, were used. Furthermore, the references from all the articles were cross‑checked in order to include any other eligible studies. The full‑text articles assessed for eligibility were eight, covering the period from 2015 to 2019; finally, all of them were included. The use of HDACIs exhibited encouraging results against DCM progression through various mechanisms, including the reduction of reactive oxygen species generation, inflammatory cytokine production and fibrosis, and an increase in autophagy and angiogenesis.
View Figures

Figure 1

Figure 2

View References

1 

Wang Y, Yang H, Huynh Q, Nolan M, Negishi K and Marwick TH: Diagnosis of nonischemic stage B heart failure in type 2 diabetes mellitus. JACC Cardiovasc Imaging. 11:1390–1400. 2018.PubMed/NCBI View Article : Google Scholar

2 

Hölscher ME, Bode C and Bugger H: Diabetic cardiomyopathy: Does the type of diabetes matter? Int J Mol Sci. 17(2136)2016.PubMed/NCBI View Article : Google Scholar

3 

Yilmaz S, Canpolat U, Aydogdu S and Abboud HE: Diabetic cardiomyopathy; Summary of 41 years. Korean Circ J. 45:266–272. 2015.PubMed/NCBI View Article : Google Scholar

4 

Avogaro A, de Kreutzenberg SV, Negut C, Tiengo A and Scognamiglio R: Diabetic cardiomyopathy: A metabolic perspective. Am J Cardiol. 93:13A–16A. 2004.PubMed/NCBI View Article : Google Scholar

5 

Jia G, Hill MA and Sowers JR: Diabetic cardiomyopathy: An update of mechanisms contributing to this clinical entity. Circ Res. 122:624–638. 2018.PubMed/NCBI View Article : Google Scholar

6 

Dinarello CA: Anti-inflammatory agents: Present and future. Cell. 140:935–950. 2010.PubMed/NCBI View Article : Google Scholar

7 

Zhang L, Du J, Yano N, Wang H, Zhao YT, Dubielecka PM, Zhuang S, Chin YE, Qin G and Zhao TC: Sodium butyrate protects-against high fat diet-induced cardiac dysfunction and metabolic disorders in type II diabetic mice. J Cell Biochem. 118:2395–2408. 2017.PubMed/NCBI View Article : Google Scholar

8 

Jia G, Whaley-Connell A and Sowers JR: Diabetic cardiomyopathy: A hyperglycaemia- and insulin-resistance-induced heart disease. Diabetologia. 61:21–28. 2018.PubMed/NCBI View Article : Google Scholar

9 

Dhingra R and Vasan RS: Diabetes and the risk of heart failure. Heart Fail Clin. 8:125–133. 2012.PubMed/NCBI View Article : Google Scholar

10 

Rosano GM, Vitale C and Seferovic P: Heart failure in patients with diabetes mellitus. Card Fail Rev. 3:52–55. 2017.PubMed/NCBI View Article : Google Scholar

11 

Marwick TH, Ritchi R, Shaw JE and Kaye D: Implications of underlying mechanisms for the recognition and management of diabetic cardiomyopathy. J Am Coll Cardiol. 71:339–351. 2018.PubMed/NCBI View Article : Google Scholar

12 

Serhiyenko VA and Serhiyenko AA: Cardiac autonomic neuropathy: Risk factors, diagnosis and treatment. World J Diabetes. 9:1–24. 2018.PubMed/NCBI View Article : Google Scholar

13 

Levelt E, Rodgers CT, Clarke WT, Mahmod M, Ariga R, Francis JM, Liu A, Wijesurendra RS, Dass S, Sabharwal N, et al: Cardiac energetics, oxygenation, and perfusion during increased workload in patients with type 2 diabetes mellitus. Eur Heart J. 37:3461–3469. 2016.PubMed/NCBI View Article : Google Scholar

14 

Garmpi A, Garmpis N, Damaskos C, Valsami S, Spartalis E, Lavaris A, Patelis N, Margonis GA, Apostolou KG, Spartalis M, et al: Histone deacetylase inhibitors as a new anticancer option: How far can we go with expectations? J BUON. 23:846–861. 2018.PubMed/NCBI

15 

Seto E and Yoshida M: Erasers of histone acetylation: The histone deacetylase enzymes. Cold Spring Harb Perspect Biol. 6(a018713)2014.PubMed/NCBI View Article : Google Scholar

16 

Zwergel C, Stazi G, Valente S and Mai A: Histone deacetylase inhibitors: Updated studies in various epigenetic-related diseases. J Clin Epigenet. 2(1)2016.

17 

Garmpis N, Damaskos C, Garmpi A, Nonni A, Georgakopoulou VE, Antoniou E, Schizas D, Sarantis P, Patsouras A, Syllaios A, et al: Histone deacetylases and their inhibitors in colorectal cancer therapy: Current evidence and future considerations. Curr Med Chem. 29:2979–2994. 2022.PubMed/NCBI View Article : Google Scholar

18 

Garmpis N, Damaskos C, Garmpi A, Georgakopoulou VE, Sarantis P, Antoniou EA, Karamouzis MV, Nonni A, Schizas D, Diamantis E, et al: Histone deacetylase inhibitors in the treatment of hepatocellular carcinoma: Current evidence and future opportunities. J Pers Med. 11(223)2021.PubMed/NCBI View Article : Google Scholar

19 

Damaskos C, Garmpis N, Karatzas T, Nikolidakis L, Kostakis ID, Garmpi A, Karamaroudis S, Boutsikos G, Damaskou Z, Kostakis A and Kouraklis G: Histone deacetylase (HDAC) inhibitors: Current evidence for therapeutic activities in pancreatic cancer. Anticancer Res. 35:3129–3135. 2015.PubMed/NCBI

20 

Damaskos C, Garmpis N, Valsami S, Kontos M, Spartalis E, Kalampokas T, Kalampokas E, Athanasiou A, Moris D, Daskalopoulou A, et al: Histone deacetylase inhibitors: An attractive therapeutic strategy against breast cancer. Anticancer Res. 37:35–46. 2017.PubMed/NCBI View Article : Google Scholar

21 

Garmpis N, Damaskos C, Garmpi A, Kalampokas E, Kalampokas T, Spartalis E, Daskalopoulou A, Valsami S, Kontos M, Nonni A, et al: Histone deacetylases as new therapeutic targets in triple-negative breast cancer: Progress and promises. Cancer Genomics Proteomics. 14:299–313. 2017.PubMed/NCBI View Article : Google Scholar

22 

Damaskos C, Garmpis N, Valsami S, Spartalis E, Antoniou EA, Tomos P, Karamaroudis S, Zoumpou T, Pergialiotis V, Stergios K, et al: Histone deacetylase inhibitors: A novel therapeutic weapon against medullary thyroid cancer? Anticancer Res. 36:5019–5024. 2016.PubMed/NCBI View Article : Google Scholar

23 

Spartalis E, Athanasiadis DI, Chrysikos D, Spartalis M, Boutzios G, Schizas D, Garmpis N, Damaskos C, Paschou SA, Ioannidis A, et al: Histone deacetylase inhibitors and anaplastic thyroid carcinoma. Anticancer Res. 39:1119–1127. 2019.PubMed/NCBI View Article : Google Scholar

24 

Damaskos C, Tomos I, Garmpis N, Karakatsani A, Dimitroulis D, Garmpi A, Spartalis E, Kampolis CF, Tsagkari E, Loukeri AA, et al: Histone deacetylase inhibitors as a novel targeted therapy against non-small cell lung cancer: Where are we now and what should we expect? Anticancer Res. 38:37–43. 2018.PubMed/NCBI View Article : Google Scholar

25 

Garmpis N, Damaskos C, Garmpi A, Spartalis E, Kalampokas E, Kalampokas T, Margonis GA, Schizas D, Andreatos N, Angelou A, et al: Targeting histone deacetylases in endometrial cancer: A paradigm-shifting therapeutic strategy? Eur Rev Med Pharmacol Sci. 22:950–960. 2018.PubMed/NCBI View Article : Google Scholar

26 

Moschos MM, Dettoraki M, Androudi S, Kalogeropoulos D, Lavaris A, Garmpis N, Damaskos C, Garmpi A and Tsatsos M: The role of histone deacetylase inhibitors in uveal melanoma: Current evidence. Anticancer Res. 38:3817–3824. 2018.PubMed/NCBI View Article : Google Scholar

27 

Garmpis N, Damaskos C, Garmpi A, Dimitroulis D, Spartalis E, Margonis GA, Schizas D, Deskou I, Doula C, Magkouti E, et al: Targeting histone deacetylases in malignant melanoma: A future therapeutic agent or just great expectations? Anticancer Res. 37:5355–5362. 2017.PubMed/NCBI View Article : Google Scholar

28 

Gray SG: Epigenetic treatment of neurological disease. Epigenomics. 3:431–450. 2011.PubMed/NCBI View Article : Google Scholar

29 

Savi M, Bocchi L, Sala R, Frati C, Lagrasta C, Madeddu D, Falco A, Pollino S, Bresciani L, Miragoli M, et al: Parenchymal and stromal cells contribute to pro-inflammatory myocardial environment at early stages of diabetes: Protective role of resveratrol. Nutrients. 8(729)2016.PubMed/NCBI View Article : Google Scholar

30 

Bugger H and Abel ED: Molecular mechanisms of diabetic cardiomyopathy. Diabetologia. 57:660–671. 2014.PubMed/NCBI View Article : Google Scholar

31 

Chen Y, Du J, Zhao YT, Zhang L, Lv G, Zhuang S, Qin G and Zhao TC: Histone deacetylase (HDAC) inhibition improves myocardial function and prevents cardiac remodeling in diabetic mice. Cardiovasc Diabetol. 14(99)2015.PubMed/NCBI View Article : Google Scholar

32 

Lee TI, Kao YH, Tsai WC, Chung CC, Chen YC and Chen YJ: HDAC inhibition modulates cardiac PPARs and fatty acid metabolism in diabetic cardiomyopathy. PPAR Res. 2016(5938740)2016.PubMed/NCBI View Article : Google Scholar

33 

Lee TI, Bai KJ, Chen YC, Lee TW, Chung CC, Tsai WC, Tsao SY and Kao YH: Histone deacetylase inhibition of cardiac autophagy in rats on a high-fat diet with low-dose streptozotocin-induced type 2 diabetes mellitus. Mol Med Rep. 17:594–601. 2018.PubMed/NCBI View Article : Google Scholar

34 

Wu Y, Leng Y, Meng Q, Xue R, Zhao B, Zhan L and Xia Z: Suppression of excessive histone deacetylases activity in diabetic hearts attenuates myocardial ischemia/reperfusion injury via mitochondria apoptosis pathway. J Diabetes Res. 2017(8208065)2017.PubMed/NCBI View Article : Google Scholar

35 

Ban K, Cooper AJ, Samuel S, Bhatti A, Patel M, Izumo S, Penninger JM, Backx PH, Oudit GY and Tsushima RG: Phosphatidylinositol 3-kinase gamma is a critical mediator of myocardial ischemic and adenosine-mediated preconditioning. Circ Res. 103:643–653. 2008.PubMed/NCBI View Article : Google Scholar

36 

Leng Y, Wu Y, Lei S, Zhou B, Qiu Z, Wang K and Xia Z: Inhibition of HDAC6 activity alleviates myocardial ischemia/reperfusion injury in diabetic rats: Potential role of peroxiredoxin 1 acetylation and redox regulation. Oxid Med Cell Longev. 2018(9494052)2018.PubMed/NCBI View Article : Google Scholar

37 

Xu Z, Tong Q, Zhang Z, Wang S, Zheng Y, Liu Q, Qian LB, Chen SY, Sun J and Cai L: Inhibition of HDAC3 prevents diabetic cardiomyopathy in OVE26 mice via epigenetic regulation of DUSP5-ERK1/2 pathway. Clin Sci (Lond). 131:1841–1857. 2017.PubMed/NCBI View Article : Google Scholar

38 

Bocchi L, Motta BM, Savi M, Vilella R, Meraviglia V, Rizzi F, Galati S, Buschini A, Lazzaretti M, Pramstaller PP, et al: The histone deacetylase inhibitor suberoylanilide hydroxamic acid (SAHA) restores cardiomyocyte contractility in a rat model of early diabetes. Int J Mol Sci. 20:1873–1885. 2019.PubMed/NCBI View Article : Google Scholar

39 

Bagshi RA and Weeks KL: Histone deacetylases in cardiovascular and metabolic diseases. J Mol Cell Cardiol. 130:151–159. 2019.PubMed/NCBI View Article : Google Scholar

40 

Larsen L, Tonnesen M, Ronn SG, Størling J, Jørgensen S, Mascagni P, Dinarello CA, Billestrup N and Mandrup-Poulsen T: Inhibition of histone deacetylases prevents cytokine-induced toxicity in beta cells. Diabetologia. 50:779–789. 2007.PubMed/NCBI View Article : Google Scholar

41 

Bogaard HJ, Mizuno S, Hussaini AA, Toldo S, Abbate A, Kraskauskas D, Kasper M, Natarajan R and Voelkel NF: Suppression of histone deacetylases worsens right ventricular dysfunction after pulmonary artery banding in rats. Am J Respir Crit Cure Med. 183:1402–1410. 2011.PubMed/NCBI View Article : Google Scholar

42 

Hur KY, Jung HS and Lee MS: Role of autophagy in β-cell function and mass. Diabetes Obes Metab. 2 (12 Suppl):S20–S26. 2010.PubMed/NCBI View Article : Google Scholar

43 

Weems J and Olson AL: Class II histone deacetylases limit GLUT4 gene expression during adipocyte differentiation. J Biol Chem. 286:460–468. 2011.PubMed/NCBI View Article : Google Scholar

44 

Thai MV, Guruswamy S, Cao KT, Pessin JE and Olson AL: Myocyte enhancer factor 2 (MEF2)-binding site is required for GLUT4 gene expression in transgenic mice. Regulation of MEF2 DNA binding activity in insulin-deficient diabetes. J Biol Chem. 273:14285–14292. 1998.PubMed/NCBI View Article : Google Scholar

45 

Shao D and Tian R: Glucose transporters in cardiac metabolism and hypertrophy. Compr Physiol. 6:331–351. 2015.PubMed/NCBI View Article : Google Scholar

46 

Kao YH, Liou JP, Chung CC, Lien GS, Kuo CC, Chen SA and Chen YJ: Histone deacetylase inhibition improved cardiac functions with direct antifibrotic activity in heart failure. Int J Cardiol. 168:4178–4183. 2013.PubMed/NCBI View Article : Google Scholar

Related Articles

  • Abstract
  • View
  • Download
Copy and paste a formatted citation
Spandidos Publications style
Garmpi A, Damaskos C, Garmpis N, Kaminiotis V, Georgakopoulou VE, Spandidos DA, Papalexis P, Diamantis E, Patsouras A, Kyriakos G, Kyriakos G, et al: Role of histone deacetylase inhibitors in diabetic cardiomyopathy in experimental models (Review). Med Int 2: 26, 2022.
APA
Garmpi, A., Damaskos, C., Garmpis, N., Kaminiotis, V., Georgakopoulou, V.E., Spandidos, D.A. ... Dimitroulis, D. (2022). Role of histone deacetylase inhibitors in diabetic cardiomyopathy in experimental models (Review). Medicine International, 2, 26. https://doi.org/10.3892/mi.2022.51
MLA
Garmpi, A., Damaskos, C., Garmpis, N., Kaminiotis, V., Georgakopoulou, V. E., Spandidos, D. A., Papalexis, P., Diamantis, E., Patsouras, A., Kyriakos, G., Tarantinos, K., Syllaios, A., Marinos, G., Kouraklis, G., Dimitroulis, D."Role of histone deacetylase inhibitors in diabetic cardiomyopathy in experimental models (Review)". Medicine International 2.4 (2022): 26.
Chicago
Garmpi, A., Damaskos, C., Garmpis, N., Kaminiotis, V., Georgakopoulou, V. E., Spandidos, D. A., Papalexis, P., Diamantis, E., Patsouras, A., Kyriakos, G., Tarantinos, K., Syllaios, A., Marinos, G., Kouraklis, G., Dimitroulis, D."Role of histone deacetylase inhibitors in diabetic cardiomyopathy in experimental models (Review)". Medicine International 2, no. 4 (2022): 26. https://doi.org/10.3892/mi.2022.51
Copy and paste a formatted citation
x
Spandidos Publications style
Garmpi A, Damaskos C, Garmpis N, Kaminiotis V, Georgakopoulou VE, Spandidos DA, Papalexis P, Diamantis E, Patsouras A, Kyriakos G, Kyriakos G, et al: Role of histone deacetylase inhibitors in diabetic cardiomyopathy in experimental models (Review). Med Int 2: 26, 2022.
APA
Garmpi, A., Damaskos, C., Garmpis, N., Kaminiotis, V., Georgakopoulou, V.E., Spandidos, D.A. ... Dimitroulis, D. (2022). Role of histone deacetylase inhibitors in diabetic cardiomyopathy in experimental models (Review). Medicine International, 2, 26. https://doi.org/10.3892/mi.2022.51
MLA
Garmpi, A., Damaskos, C., Garmpis, N., Kaminiotis, V., Georgakopoulou, V. E., Spandidos, D. A., Papalexis, P., Diamantis, E., Patsouras, A., Kyriakos, G., Tarantinos, K., Syllaios, A., Marinos, G., Kouraklis, G., Dimitroulis, D."Role of histone deacetylase inhibitors in diabetic cardiomyopathy in experimental models (Review)". Medicine International 2.4 (2022): 26.
Chicago
Garmpi, A., Damaskos, C., Garmpis, N., Kaminiotis, V., Georgakopoulou, V. E., Spandidos, D. A., Papalexis, P., Diamantis, E., Patsouras, A., Kyriakos, G., Tarantinos, K., Syllaios, A., Marinos, G., Kouraklis, G., Dimitroulis, D."Role of histone deacetylase inhibitors in diabetic cardiomyopathy in experimental models (Review)". Medicine International 2, no. 4 (2022): 26. https://doi.org/10.3892/mi.2022.51
Follow us
  • Twitter
  • LinkedIn
  • Facebook
About
  • Spandidos Publications
  • Careers
  • Cookie Policy
  • Privacy Policy
How can we help?
  • Help
  • Live Chat
  • Contact
  • Email to our Support Team