Spandidos Publications Logo
  • About
    • About Spandidos
    • Aims and Scopes
    • Abstracting and Indexing
    • Editorial Policies
    • Reprints and Permissions
    • Job Opportunities
    • Terms and Conditions
    • Contact
  • Journals
    • All Journals
    • Oncology Letters
      • Oncology Letters
      • Information for Authors
      • Editorial Policies
      • Editorial Board
      • Aims and Scope
      • Abstracting and Indexing
      • Bibliographic Information
      • Archive
    • International Journal of Oncology
      • International Journal of Oncology
      • Information for Authors
      • Editorial Policies
      • Editorial Board
      • Aims and Scope
      • Abstracting and Indexing
      • Bibliographic Information
      • Archive
    • Molecular and Clinical Oncology
      • Molecular and Clinical Oncology
      • Information for Authors
      • Editorial Policies
      • Editorial Board
      • Aims and Scope
      • Abstracting and Indexing
      • Bibliographic Information
      • Archive
    • Experimental and Therapeutic Medicine
      • Experimental and Therapeutic Medicine
      • Information for Authors
      • Editorial Policies
      • Editorial Board
      • Aims and Scope
      • Abstracting and Indexing
      • Bibliographic Information
      • Archive
    • International Journal of Molecular Medicine
      • International Journal of Molecular Medicine
      • Information for Authors
      • Editorial Policies
      • Editorial Board
      • Aims and Scope
      • Abstracting and Indexing
      • Bibliographic Information
      • Archive
    • Biomedical Reports
      • Biomedical Reports
      • Information for Authors
      • Editorial Policies
      • Editorial Board
      • Aims and Scope
      • Abstracting and Indexing
      • Bibliographic Information
      • Archive
    • Oncology Reports
      • Oncology Reports
      • Information for Authors
      • Editorial Policies
      • Editorial Board
      • Aims and Scope
      • Abstracting and Indexing
      • Bibliographic Information
      • Archive
    • Molecular Medicine Reports
      • Molecular Medicine Reports
      • Information for Authors
      • Editorial Policies
      • Editorial Board
      • Aims and Scope
      • Abstracting and Indexing
      • Bibliographic Information
      • Archive
    • World Academy of Sciences Journal
      • World Academy of Sciences Journal
      • Information for Authors
      • Editorial Policies
      • Editorial Board
      • Aims and Scope
      • Abstracting and Indexing
      • Bibliographic Information
      • Archive
    • International Journal of Functional Nutrition
      • International Journal of Functional Nutrition
      • Information for Authors
      • Editorial Policies
      • Editorial Board
      • Aims and Scope
      • Abstracting and Indexing
      • Bibliographic Information
      • Archive
    • International Journal of Epigenetics
      • International Journal of Epigenetics
      • Information for Authors
      • Editorial Policies
      • Editorial Board
      • Aims and Scope
      • Abstracting and Indexing
      • Bibliographic Information
      • Archive
    • Medicine International
      • Medicine International
      • Information for Authors
      • Editorial Policies
      • Editorial Board
      • Aims and Scope
      • Abstracting and Indexing
      • Bibliographic Information
      • Archive
  • Articles
  • Information
    • Information for Authors
    • Information for Reviewers
    • Information for Librarians
    • Information for Advertisers
    • Conferences
  • Language Editing
Spandidos Publications Logo
  • About
    • About Spandidos
    • Aims and Scopes
    • Abstracting and Indexing
    • Editorial Policies
    • Reprints and Permissions
    • Job Opportunities
    • Terms and Conditions
    • Contact
  • Journals
    • All Journals
    • Biomedical Reports
      • Information for Authors
      • Editorial Policies
      • Editorial Board
      • Aims and Scope
      • Abstracting and Indexing
      • Bibliographic Information
      • Archive
    • Experimental and Therapeutic Medicine
      • Information for Authors
      • Editorial Policies
      • Editorial Board
      • Aims and Scope
      • Abstracting and Indexing
      • Bibliographic Information
      • Archive
    • International Journal of Epigenetics
      • Information for Authors
      • Editorial Policies
      • Editorial Board
      • Aims and Scope
      • Abstracting and Indexing
      • Bibliographic Information
      • Archive
    • International Journal of Functional Nutrition
      • Information for Authors
      • Editorial Policies
      • Editorial Board
      • Aims and Scope
      • Abstracting and Indexing
      • Bibliographic Information
      • Archive
    • International Journal of Molecular Medicine
      • Information for Authors
      • Editorial Policies
      • Editorial Board
      • Aims and Scope
      • Abstracting and Indexing
      • Bibliographic Information
      • Archive
    • International Journal of Oncology
      • Information for Authors
      • Editorial Policies
      • Editorial Board
      • Aims and Scope
      • Abstracting and Indexing
      • Bibliographic Information
      • Archive
    • Medicine International
      • Information for Authors
      • Editorial Policies
      • Editorial Board
      • Aims and Scope
      • Abstracting and Indexing
      • Bibliographic Information
      • Archive
    • Molecular and Clinical Oncology
      • Information for Authors
      • Editorial Policies
      • Editorial Board
      • Aims and Scope
      • Abstracting and Indexing
      • Bibliographic Information
      • Archive
    • Molecular Medicine Reports
      • Information for Authors
      • Editorial Policies
      • Editorial Board
      • Aims and Scope
      • Abstracting and Indexing
      • Bibliographic Information
      • Archive
    • Oncology Letters
      • Information for Authors
      • Editorial Policies
      • Editorial Board
      • Aims and Scope
      • Abstracting and Indexing
      • Bibliographic Information
      • Archive
    • Oncology Reports
      • Information for Authors
      • Editorial Policies
      • Editorial Board
      • Aims and Scope
      • Abstracting and Indexing
      • Bibliographic Information
      • Archive
    • World Academy of Sciences Journal
      • Information for Authors
      • Editorial Policies
      • Editorial Board
      • Aims and Scope
      • Abstracting and Indexing
      • Bibliographic Information
      • Archive
  • Articles
  • Information
    • For Authors
    • For Reviewers
    • For Librarians
    • For Advertisers
    • Conferences
  • Language Editing
Login Register Submit
  • This site uses cookies
  • You can change your cookie settings at any time by following the instructions in our Cookie Policy. To find out more, you may read our Privacy Policy.

    I agree
Search articles by DOI, keyword, author or affiliation
Search
Advanced Search
presentation
Medicine International
Join Editorial Board Propose a Special Issue
Print ISSN: 2754-3242 Online ISSN: 2754-1304
Journal Cover
July-August 2023 Volume 3 Issue 4

Full Size Image

Sign up for eToc alerts
Recommend to Library

Journals

International Journal of Molecular Medicine

International Journal of Molecular Medicine

International Journal of Molecular Medicine is an international journal devoted to molecular mechanisms of human disease.

International Journal of Oncology

International Journal of Oncology

International Journal of Oncology is an international journal devoted to oncology research and cancer treatment.

Molecular Medicine Reports

Molecular Medicine Reports

Covers molecular medicine topics such as pharmacology, pathology, genetics, neuroscience, infectious diseases, molecular cardiology, and molecular surgery.

Oncology Reports

Oncology Reports

Oncology Reports is an international journal devoted to fundamental and applied research in Oncology.

Experimental and Therapeutic Medicine

Experimental and Therapeutic Medicine

Experimental and Therapeutic Medicine is an international journal devoted to laboratory and clinical medicine.

Oncology Letters

Oncology Letters

Oncology Letters is an international journal devoted to Experimental and Clinical Oncology.

Biomedical Reports

Biomedical Reports

Explores a wide range of biological and medical fields, including pharmacology, genetics, microbiology, neuroscience, and molecular cardiology.

Molecular and Clinical Oncology

Molecular and Clinical Oncology

International journal addressing all aspects of oncology research, from tumorigenesis and oncogenes to chemotherapy and metastasis.

World Academy of Sciences Journal

World Academy of Sciences Journal

Multidisciplinary open-access journal spanning biochemistry, genetics, neuroscience, environmental health, and synthetic biology.

International Journal of Functional Nutrition

International Journal of Functional Nutrition

Open-access journal combining biochemistry, pharmacology, immunology, and genetics to advance health through functional nutrition.

International Journal of Epigenetics

International Journal of Epigenetics

Publishes open-access research on using epigenetics to advance understanding and treatment of human disease.

Medicine International

Medicine International

An International Open Access Journal Devoted to General Medicine.

Journal Cover
July-August 2023 Volume 3 Issue 4

Full Size Image

Sign up for eToc alerts
Recommend to Library

  • Article
  • Citations
    • Cite This Article
    • Download Citation
    • Create Citation Alert
    • Remove Citation Alert
    • Cited By
  • Similar Articles
    • Related Articles (in Spandidos Publications)
    • Similar Articles (Google Scholar)
    • Similar Articles (PubMed)
  • Download PDF
  • Download XML
  • View XML

  • Supplementary Files
    • Supplementary_Data.pdf
Review Open Access

Pulmonary function testing in patients with liver cirrhosis (Review)

  • Authors:
    • Vasiliki Epameinondas Georgakopoulou
    • Stavroula Asimakopoulou
    • Evangelos Cholongitas
  • View Affiliations / Copyright

    Affiliations: Department of Infectious Diseases and COVID‑19 Unit, Laiko General Hospital, Medical School, National and Kapodistrian University of Athens, 11527 Athens, Greece, First Department of Internal Medicine, Laiko General Hospital, Medical School, National and Kapodistrian University of Athens, 11527 Athens, Greece
    Copyright: © Georgakopoulou et al. This is an open access article distributed under the terms of Creative Commons Attribution License [CC BY 4.0].
  • Article Number: 36
    |
    Published online on: July 6, 2023
       https://doi.org/10.3892/mi.2023.96
  • Expand metrics +
Metrics: Total Views: 0 (Spandidos Publications: | PMC Statistics: )
Metrics: Total PDF Downloads: 0 (Spandidos Publications: | PMC Statistics: )
Cited By (CrossRef): 0 citations Loading Articles...

This article is mentioned in:



Abstract

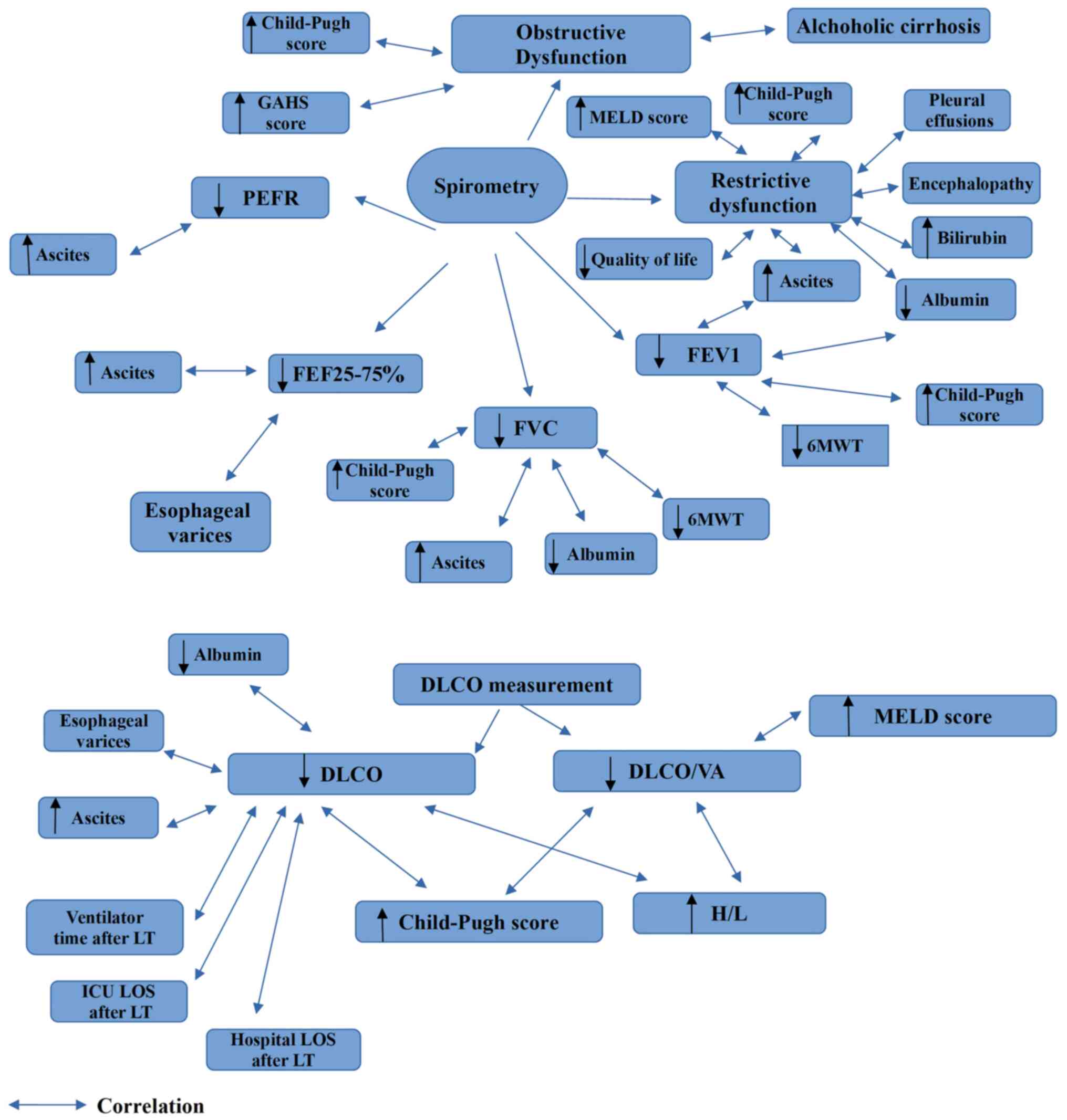
Liver cirrhosis is a common long‑term outcome of chronic hepatic inflammation. Patients with liver cirrhosis may also have pulmonary complications. There are several reasons for pulmonary dysfunction in liver cirrhosis, including intrinsic cardiopulmonary dysfunction unrelated to liver disease and specific disorders related to the presence of liver cirrhosis and/or portal hypertension. The most prevalent and clinically significant pulmonary complications are hepatic hydrothorax, hepatopulmonary syndrome, spontaneous pulmonary empyema and portopulmonary hypertension. Pulmonary function tests (PFTs) have traditionally been used to assess the lung function of patients with liver cirrhosis. To the best of our knowledge, the present review is the first to detail all types of PFTs performed in patients with liver cirrhosis and discuss their clinical significance. Patients with liver cirrhosis have reduced values of spirometric parameters, diffusion capacity for carbon monoxide (DLCO), lung volumes, maximal inspiratory pressure and maximal expiratory pressure. Furthermore, they have a higher closing volume, a greater airway occlusion pressure 0.1 sec after the onset of inspiratory flow and greater exhaled nitric oxide values. In order to improve pulmonary function, patients with ascites may require therapeutic paracentesis. Such findings should be considered when evaluating individuals with liver disease, particularly those who may require surgery. Poor lung function, particularly restrictive lung disease, can have an impact on post‑transplant outcomes, such as ventilator time, length of hospital duration and post‑operative pulmonary complications; thus, the transplant care team needs to be aware of its prevalence and relevance.
View Figures

Figure 1

Figure 2

Figure 3

View References

1 

Schuppan D and Afdhal NH: Liver cirrhosis. Lancet. 371:838–851. 2008.PubMed/NCBI View Article : Google Scholar

2 

Iwakiri Y, Shah V and Rockey DC: Vascular pathobiology in chronic liver disease and cirrhosis-current status and future directions. J Hepatol. 61:912–924. 2014.PubMed/NCBI View Article : Google Scholar

3 

Iwakiri Y: Pathophysiology of portal hypertension. Clin Liver Dis. 18:281–291. 2014.PubMed/NCBI View Article : Google Scholar

4 

Benz F, Mohr R, Tacke F and Roderburg C: Pulmonary complications in patients with liver cirrhosis. J Transl Int Med. 8:150–158. 2020.PubMed/NCBI View Article : Google Scholar

5 

Sood G, Fallon MB, Niwas S, Tutton T, Van Leeuwen DJ, Bloomer JR and McGuire BM: Utility of a dyspnea-fatigue index for screening liver transplant candidates for hepatopulmonary syndrome [abstract]. Hepatolog. 28 (Suppl)(S742)1998.

6 

Hourani JM, Bellamy PE, Tashkin DP, Batra P and Simmons MS: Pulmonary dysfunction in advanced liver disease: Frequent occurrence of an abnormal diffusing capacity. Am J Med. 90:693–700. 1991.PubMed/NCBI

7 

Fallon MB and Abrams GA: Pulmonary dysfunction in chronic liver disease. Hepatology. 32:859–865. 2000.PubMed/NCBI View Article : Google Scholar

8 

Møller S, Krag A, Henriksen JH and Bendtsen F: Pathophysiological aspects of pulmonary complications of cirrhosis. Scand J Gastroenterol. 42:419–427. 2007.PubMed/NCBI View Article : Google Scholar

9 

Miller MR, Crapo R, Hankinson J, Brusasco V, Burgos F, Casaburi R, Coates A, Enright P, van der Grinten CP, Gustafsson P, et al: General considerations for lung function testing. Eur Respir J. 26:153–161. 2005.PubMed/NCBI View Article : Google Scholar

10 

Georgakopoulou VE, Tarantinos K, Papalexis P, Spandidos DA, Damaskos C, Gkoufa A, Chlapoutakis S, Sklapani P, Trakas N and Mermigkis D: Role of pulmonary function testing in inflammatory bowel diseases (review). Med Int (Lond). 2(25)2022.PubMed/NCBI View Article : Google Scholar

11 

Roque L, Sankarankutty AK, Silva OC Jr and Mente ED: Evaluation of lung function in liver transplant candidates. Transplant Proc. 50:762–765. 2018.PubMed/NCBI View Article : Google Scholar

12 

Yao EH, Kong BC, Hsue GL, Zhou AC and Wang H: Pulmonary function changes in cirrhosis of the liver. Am J Gastroenterol. 82:352–354. 1987.PubMed/NCBI

13 

Awad NF, Elbalsha AAM, Amer MZA and Ibrahim MHE: Study of the relationship between severity of liver cirrhosis and pulmonary function tests. Egypt J Hosp Med. 76:4570–4576. 2019.

14 

Whitelaw WA, Derenne JP and Milic-Emili J: Occlusion pressure as a measure of respiratory center output in conscious man. Respir Physiol. 23:181–199. 1975.PubMed/NCBI View Article : Google Scholar

15 

Gholamipoor D, Nassiri-Toosi M, Azadi M and Asadi Gharabaghi M: The relationship between airway occlusion pressure and severity of liver cirrhosis in candidates for liver transplantation. Middle East J Dig Dis. 12:111–115. 2020.PubMed/NCBI View Article : Google Scholar

16 

Graham BL, Steenbruggen I, Miller MR, Barjaktarevic IZ, Cooper BG, Hall GL, Hallstrand TS, Kaminsky DA, McCarthy K, McCormack MC, et al: Standardization of spirometry 2019 update. An official American thoracic society and european respiratory society technical statement. Am J Respir Crit Care Med. 200:e70–e88. 2019.PubMed/NCBI View Article : Google Scholar

17 

Riley CM, Wenzel SE, Castro M, Erzurum SC, Chung KF, Fitzpatrick AM, Gaston B, Israel E, Moore WC, Bleecker ER, et al: Clinical implications of having reduced mid forced expiratory flow rates (FEF25-75), independently of FEV1, in adult patients with asthma. PLoS One. 10(e0145476)2015.PubMed/NCBI View Article : Google Scholar

18 

Hara N, Yoshida T, Furukawa T and Inokuchi K: Abnormalities in maximum flow volume curve and closing volume in patients with hepatic cirrhosis. Jpn J Surg. 10:265–269. 1980.PubMed/NCBI View Article : Google Scholar

19 

Caruso G, Catalano D, Corsaro A, Salerno M, Sciuto L, Sciuto V and Mazzone O: Respiratory function and liver cirrhosis. Riv Eur Sci Med Farmacol. 12:83–89. 1990.PubMed/NCBI

20 

Nagral A, Kolhatkar VP, Bhatia SJ, Taskar VS and Abraham P: Pulmonary function tests in cirrhotic and non-cirrhotic portal hypertension. Indian J Gastroenterol. 12:36–40. 1993.PubMed/NCBI

21 

Al-Moamary MS, Gorka T, Al-Traif IH, Al-Jahdali HH, Al-Shimemeri AA, Al-Kanway B and Abdulkareeem AA and Abdulkareeem AA: Pulmonary changes in liver transplant candidates with hepatitis C cirrhosis. Saudi Med J. 22:1069–1072. 2001.PubMed/NCBI

22 

Tüzün A, Uzun K, Yüksekol I and Taş D: Evaluation of pulmonary function tests in end stage liver diseases. Solunum. 3:117–120. 2001.

23 

Yigit IP, Hacievliyagil SS, Seckin Y, Oner RI and Karincaoglu M: The relationship between severity of liver cirrhosis and pulmonary function tests. Dig Dis Sci. 53:1951–1956. 2008.PubMed/NCBI View Article : Google Scholar

24 

Drenth JPH, Jansen JBMJ and Dekhuijzen PNR: Reduced diffusion in liver cirrhosis is related to impairment of protein liver synthesis. Scand J Gastroenterol. 37:1338–1340. 2002.PubMed/NCBI View Article : Google Scholar

25 

Bozbas SS, Yilmaz EB, Dogrul I, Ergur FO, Savas N, Eyuboglu F and Haberal M: Preoperative pulmonary evaluation of liver transplant candidates: Results from 341 adult patients. Ann Transplant. 16:88–96. 2011.PubMed/NCBI View Article : Google Scholar

26 

Ghayumi SM, Mehrabi S, Zamirian M, Haseli J and Bagheri Lankarani K: Pulmonary complications in cirrhotic candidates for liver transplantation. Hepat Mon. 10:105–109. 2010.PubMed/NCBI

27 

Siemieniako A, Pogorzelska J, Łapiński TW and Flisiak R: Respiratory functional impairment in patients with liver cirrhosis. Pol Merkur Lekarski. 31:274–277. 2011.PubMed/NCBI(In Polish).

28 

Corlateanu O, Tcaciuc E and Corlateanu A: Evaluation of pulmonary function and functional capacity in patients with liver cirrhosis. Eur Respir J. 40 (Suppl 56)(P588)2012.

29 

Thenmozhi R, Ratna Manjushree J, Heber A and Vishwanatha RB: Pulmonary functions and respiratory efficiency in patients with cirrhosis and portal hypertension. Int J Sci Study. 4:114–117. 2016.

30 

Osni Leão Perin P, de Fátma Ferreira Santana Boin I, Oliveira da Silva AM, Chueiri Neto F and Martins LC: Lung ultrasound and pulmonary function test in cirrhotic patients. Transplant Proc. 49:824–828. 2017.PubMed/NCBI View Article : Google Scholar

31 

Shahzad M, Iqbal J, Imran Aslam M, Tahir M, Javed M and Ashfaq Zia M: Examine the association between patients of liver cirrhosis and pulmonary dysfunctions. PJMHS. 13:573–575. 2019.

32 

Alkhayat K, Moustafa G, Zaghloul A and Elazeem AA: Pulmonary dysfunction in patients with liver cirrhosis. Arch Med. 9(4)2017.

33 

DuBrock HM, Krowka MJ, Krok K, Forde K, Mottram C, Scanlon P, Al-Naamani N, Patel M, McCormick A, Fallon MB and Kawut SM: Prevalence and impact of restrictive lung disease in liver transplant candidates. Liver Transpl. 26:989–999. 2020.PubMed/NCBI View Article : Google Scholar

34 

Makhlouf NA, Mahran ZG, Sadek SH, Magdy DM and Makhlouf HA: Six-minute walk test before and after large-volume paracentesis in cirrhotic patients with refractory ascites: A pilot study. Arab J Gastroenterol. 20:81–85. 2019.PubMed/NCBI View Article : Google Scholar

35 

Kaltsakas G, Antoniou E, Palamidas AF, Gennimata SA, Paraskeva P, Smyrnis A, Koutsoukou A, Milic-Emili J and Koulouris NG: Dyspnea and respiratory muscle strength in end-stage liver disease. World J Hepatol. 5:56–63. 2013.PubMed/NCBI View Article : Google Scholar

36 

Mizuno Y, Ito S, Hattori K, Nagaya M, Inoue T, Nishida Y, Onishi Y, Kamei H, Kurata N, Hasegawa Y and Ogura Y: Changes in muscle strength and six-minute walk distance before and after living donor liver transplantation. Transplant Proc. 48:3348–3355. 2016.PubMed/NCBI View Article : Google Scholar

37 

Nitrini AMS, Rolim EG and Stirbulov R: Influence of ascites on pulmonary function in patients with portal hypertension. J Bras Pneumol. 30:1–9. 2004.

38 

Kia L, Cuttica MJ, Yang A, Donnan EN, Whitsett M, Singhvi A, Lemmer A and Levitsky J: The utility of pulmonary function testing in predicting outcomes following liver transplantation. Liver Transpl. 22:805–811. 2016.PubMed/NCBI View Article : Google Scholar

39 

Demirel S, Funda Coskun N, Giray Nak S and Ozyener F: Assessment of pulmonary functions with spirometry method in hepatic impairment patients. Ann Med Res. 28:1–7. 2021.

40 

Zuberi FF, Zuberi BF, Rasheed T and Nawaz Z: Non-specific impairment of lung function on spirometery in patients with chronic hepatitis-C. Pak J Med Sci. 35:360–364. 2019.PubMed/NCBI View Article : Google Scholar

41 

Enright Md P: Office-based DLCO tests help pulmonologists to make important clinical decisions. Respir Investig. 54:305–311. 2016.PubMed/NCBI View Article : Google Scholar

42 

Degano B, Mittaine M, Guénard H, Rami J, Garcia G, Kamar N, Bureau C, Péron JM, Rostaing L and Rivière D: Nitric oxide and carbon monoxide lung transfer in patients with advanced liver cirrhosis. J Appl Physiol (1985). 107:139–143. 2009.PubMed/NCBI View Article : Google Scholar

43 

Jung JY, Jun DW and Lee JH: Lung diffusion capacity in early cirrhosis: Is lung diffusion capacity a predictor of esophageal varices and ascites? Dig Dis Sci. 56:1229–1234. 2011.PubMed/NCBI View Article : Google Scholar

44 

Park MS, Lee MH, Park YS, Kim SH, Kwak MJ and Kang JS: Abnormal gas diffusing capacity and portosystemic shunt in patients with chronic liver disease. Gastroenterology Res. 5:182–189. 2012.PubMed/NCBI View Article : Google Scholar

45 

O'Donnell CR, Bankier AA, Stiebellehner L, Reilly JJ, Brown R and Loring SH: Comparison of plethysmographic and helium dilution lung volumes: Which is best for COPD? Chest. 137:1108–1115. 2010.PubMed/NCBI View Article : Google Scholar

46 

Hopkins E and Sharma S: Physiology, functional residual capacity. [Updated 2022 Jan 4]. In: StatPearls [Internet]. Treasure Island (FL): StatPearls Publishing; 2022 Jan-. Available from: https://www.ncbi.nlm.nih.gov/books/NBK500007/.

47 

Lover MB: Cirrhosis and regional lung function. Anesthesiology. 36(527)1972.

48 

Milic-Emili J, Torchio R and D'Angelo E: Closing volume: A reappraisal (1967-2007). Eur J Appl Physiol. 99:567–583. 2007.PubMed/NCBI View Article : Google Scholar

49 

Veneroni C, Van Muylem A, Malinovschi A, Michils A and Dellaca' RL: Closing volume detection by single-breath gas washout and forced oscillation technique. J Appl Physiol (1985). 130:903–913. 2021.PubMed/NCBI View Article : Google Scholar

50 

Ruff F, Hughes JM, Stanley N, McCarthy D, Greene R, Aronoff A, Clayton L and Milic-Emili J: Regional lung function in patients with hepatic cirrhosis. J Clin Invest. 50:2403–2413. 1971.PubMed/NCBI View Article : Google Scholar

51 

Kuhlen R, Mohnhaupt R, Slama K, Hausmann S, Pappert D, Rossaint R and Falke K: Validation and clinical application of a continuous P0.1 measurement using standard respiratory equipment. Technol Health Care. 4:415–424. 1996.PubMed/NCBI

52 

Evans JA and Whitelaw WA: The assessment of maximal respiratory mouth pressures in adults. Respir Care. 54:1348–1359. 2009.PubMed/NCBI

53 

Corrêa FCCR, Mira PAC, Pace FHL, Laterza MC, Trevizan PF and Martinez DG: Reduced peripheral and inspiratory muscle endurance in patients with liver cirrhosis: A cross-sectional study. Arq Gastroenterol. 58:308–315. 2021.PubMed/NCBI View Article : Google Scholar

54 

Faustini Pereira JL, Galant LH, Rossi D, Telles da Rosa LH, Garcia E, de Mello Brandão AB and Marroni CA: Functional capacity, respiratory muscle strength, and oxygen consumption predict mortality in patients with cirrhosis. Can J Gastroenterol Hepatol. 2016(6940374)2016.PubMed/NCBI View Article : Google Scholar

55 

Galant LH, Forgiarini Junior LA, Dias AS and Marroni CA: Functional status, respiratory muscle strength, and quality of life in patients with cirrhosis. Rev Bras Fisioter. 16:30–34. 2012.PubMed/NCBI(In English, Portuguese).

56 

Taylor DR, Pijnenburg MW, Smith AD and De Jongste JC: Exhaled nitric oxide measurements: Clinical application and interpretation. Thorax. 61:817–827. 2006.PubMed/NCBI View Article : Google Scholar

57 

Sogni P, Garnier P, Gadano A, Moreau R, Dall'Ava-Santucci J, Dinh-Xuan AT and Lebrec D: Endogenous pulmonary nitric oxide production measured from exhaled air is increased in patients with severe cirrhosis. J Hepatol. 23:471–473. 1995.PubMed/NCBI View Article : Google Scholar

58 

Rolla G, Brussino L, Colagrande P, Scappaticci E, Morello M, Bergerone S, Ottobrelli A, Cerutti E, Polizzi S and Bucca C: Exhaled nitric oxide and impaired oxygenation in cirrhotic patients before and after liver transplantation. Ann Intern Med. 129:375–378. 1998.PubMed/NCBI View Article : Google Scholar

59 

Söderman C, Leone A, Furst V and Persson MG: Endogenous nitric oxide in exhaled air from patients with liver cirrhosis. Scand J Gastroenterol. 32:591–597. 1997.PubMed/NCBI View Article : Google Scholar

60 

Delclaux C, Mahut B, Zerah-Lancner F, Delacourt C, Laoud S, Cherqui D, Duvoux C, Mallat A and Harf A: Increased nitric oxide output from alveolar origin during liver cirrhosis versus bronchial source during asthma. Am J Respir Crit Care Med. 165:332–337. 2002.PubMed/NCBI View Article : Google Scholar

61 

Matsumoto A, Ogura K, Hirata Y, Kakoki M, Watanabe F, Takenaka K, Shiratori Y, Momomura S and Omata M: Increased nitric oxide in the exhaled air of patients with decompensated liver cirrhosis. Ann Intern Med. 123:110–113. 1995.PubMed/NCBI View Article : Google Scholar

62 

Degano B, Mittaine M, Hervé P, Rami J, Kamar N, Suc B, Rivière D and Rostaing L: Nitric oxide production by the alveolar compartment of the lungs in cirrhotic patients. Eur Respir J. 34:138–144. 2009.PubMed/NCBI View Article : Google Scholar

63 

Lam Shin Cheung J, Naimi M, Sykes J and Gupta S: A role for alveolar exhaled nitric oxide measurement in the diagnosis of hepatopulmonary syndrome. J Clin Gastroenterol. 54:278–283. 2020.PubMed/NCBI View Article : Google Scholar

64 

Huang X, Thansamay S, Yang K, Luo T and Chen S: Measurement of exhaled nitric oxide in cirrhotic patients with esophageal and gastric varices. Biomed Res Int. 2019(9673162)2019.PubMed/NCBI View Article : Google Scholar

65 

Hulo S, Edme JL, Inamo J, Van Bulck R, Dharancy S and Neviere R: Elevated alveolar nitric oxide is linked to poor aerobic capacity and chronotropic incompetence in liver transplant candidates. J Breath Res. 12(046008)2018.PubMed/NCBI View Article : Google Scholar

66 

Neviere R, Trinh-Duc P, Hulo S, Edme JL, Dehon A, Boleslawski E, Dharancy S and Lebuffe G: Predictive value of exhaled nitric oxide and aerobic capacity for sepsis complications after liver transplantation. Transpl Int. 29:1307–1316. 2016.PubMed/NCBI View Article : Google Scholar

67 

El-Shabrawi MHF, El-Karaksy HM, Okasha SH, El-Sayed HM, Kotb MA, Hassan AM and Ibrahim AM: Pulmonary function testing in children with chronic liver disease. Alex J Pediatr. 16:405–409. 2002.

68 

Alves L, Sant'Anna CC, March Mde F, Ferreira S, Marsillac M, Tura M and Oñate H: Preoperative pulmonary assessment of children for liver transplantation. Pediatr Transplant. 12:536–540. 2008.PubMed/NCBI View Article : Google Scholar

69 

Dehghani SM, Aleyasin S, Honar N, Eshraghian A, Kashef S, Haghighat M and Malek-Hosseini SA: Pulmonary evaluation in pediatric liver transplant candidates. Indian J Pediatr. 78:171–175. 2011.PubMed/NCBI View Article : Google Scholar

70 

Vespasiani-Gentilucci U, De Vincentis A, Ferrucci L, Bandinelli S, Antonelli Incalzi R and Picardi A: Low alanine aminotransferase levels in the elderly population: Frailty, disability, sarcopenia, and reduced survival. J Gerontol A Biol Sci Med Sci. 73:925–930. 2018.PubMed/NCBI View Article : Google Scholar

71 

Lee HW, Chung GE, Koo BK, Sim H, Choi M, Lee DH, Choi SH, Kwak SH, Kim DK and Kim W: Innovative Target Exploration of NAFLD (ITEN) consortium. Impact of evolutionary changes in nonalcoholic fatty liver disease on lung function decline. Gut Liver. 17:139–149. 2023.PubMed/NCBI View Article : Google Scholar

72 

Forno E, Han YY, Muzumdar RH and Celedón JC: Insulin resistance, metabolic syndrome, and lung function in US adolescents with and without asthma. J Allergy Clin Immunol. 136:304–311.e8. 2015.PubMed/NCBI View Article : Google Scholar

73 

Kim SH, Kim HS, Min HK and Lee SW: Association between insulin resistance and lung function trajectory over 4 years in South Korea: Community-based prospective cohort. BMC Pulm Med. 21(110)2021.PubMed/NCBI View Article : Google Scholar

74 

Wang MT, Lai JH, Huang YL, Kuo FC, Wang YH, Tsai CL and Tu MY: Use of antidiabetic medications and risk of chronic obstructive pulmonary disease exacerbation requiring hospitalization: A disease risk score-matched nested case-control study. Respir Res. 21(319)2020.PubMed/NCBI View Article : Google Scholar

75 

Baffi CW, Wood L, Winnica D, Strollo PJ Jr, Gladwin MT, Que LG and Holguin F: Metabolic syndrome and the lung. Chest. 149:1525–1534. 2016.

76 

Wu H and Ballantyne CM: Metabolic Inflammation and insulin resistance in obesity. Circ Res. 126:1549–1564. 2020.PubMed/NCBI View Article : Google Scholar

77 

Kalhan R, Tran BT, Colangelo LA, Rosenberg SR, Liu K, Thyagarajan B, Jacobs DR Jr and Smith LJ: Systemic inflammation in young adults is associated with abnormal lung function in middle age. PLoS One. 5(e11431)2010.PubMed/NCBI View Article : Google Scholar

78 

Hughes JM and Rosenzweig DY: Factors affecting trapped gas volume in perfused dog lungs. J Appl Physiol. 29:332–339. 1970.PubMed/NCBI View Article : Google Scholar

79 

Lemen R, Jones JG, Graf PD and Cowan G: ‘Closing volume’ changes in alloxan-induced pulmonary edema in anesthetized dogs. J Appl Physiol. 39:235–241. 1975.PubMed/NCBI View Article : Google Scholar

80 

Rüttner JR, Bärtschi JP, Niedermann R and Schneider J: Plexogenic pulmonary arteriopathy and liver cirrhosis. Thorax. 35:133–136. 1980.PubMed/NCBI View Article : Google Scholar

81 

McDonnell PJ, Toye PA and Hutchins GM: Primary pulmonary hypertension and cirrhosis: Are they related? Am Rev Respir Dis. 127:437–441. 1983.PubMed/NCBI View Article : Google Scholar

82 

Golding PL, Smith M and Williams R: Multisystem involvement in chronic liver disease. Studies on the incidence and pathogenesis. Am J Med. 55:772–782. 1973.PubMed/NCBI View Article : Google Scholar

83 

Matsubara O, Nakamura T, Uehara T and Kasuga T: Histometrical investigation of the pulmonary artery in severe hepatic disease. J Pathol. 143:31–37. 1984.PubMed/NCBI View Article : Google Scholar

84 

Rodriguez-Roisin R, Pares A, Bruguera M, Coll J, Picado C, Agusti-Vidal A, Burgos F and Rodes J: Pulmonary involvement in primary biliary cirrhosis. Thorax. 36:208–212. 1981.PubMed/NCBI View Article : Google Scholar

85 

Segal I, Fink G, Machtey I, Gura V and Spitzer SA: Pulmonary function abnormalities in Sjögren's syndrome and the sicca complex. Thorax. 36:286–289. 1981.PubMed/NCBI View Article : Google Scholar

86 

Krowka MJ and Cortese DA: Pulmonary aspects of chronic liver disease and liver transplantation. Mayo Clin Proc. 60:407–418. 1985.PubMed/NCBI View Article : Google Scholar

87 

Ji FP, Li ZX, Deng H, Xue HA, Liu Y and Li M: Diagnosis and management of interstitial pneumonitis associated with interferon therapy for chronic hepatitis C. World J Gastroenterol. 16:4394–4399. 2010.PubMed/NCBI View Article : Google Scholar

88 

Robin ED, Horn B, Goris ML, Theodore J, Kessel AV, Mazoub J and Tilkian A: Detection, quantitation and pathophysiology of lung ‘spiders’. Trans Assoc Am Physicians. 88:202–216. 1975.PubMed/NCBI

89 

Henriksen JH, Bendtsen F and Møller S: Acid-base disturbance in patients with cirrhosis: Relation to hemodynamic dysfunction. Eur J Gastroenterol Hepatol. 27:920–927. 2015.PubMed/NCBI View Article : Google Scholar

90 

Jiménez JV, Carrillo-Pérez DL, Rosado-Canto R, García-Juárez I, Torre A, Kershenobich D and Carrillo-Maravilla E: Electrolyte and acid-base disturbances in end-stage liver disease: A physiopathological approach. Dig Dis Sci. 62:1855–1871. 2017.PubMed/NCBI View Article : Google Scholar

91 

Passino C, Giannoni A, Mannucci F, Prontera C, Filipponi F, Carrai P, Emdin M and Catapano G: Abnormal hyperventilation in patients with hepatic cirrhosis: Role of enhanced chemosensitivity to carbon dioxide. Int J Cardiol. 154:22–26. 2012.PubMed/NCBI View Article : Google Scholar

92 

Scheiner B, Lindner G, Reiberger T, Schneeweiss B, Trauner M, Zauner C and Funk GC: Acid-base disorders in liver disease. J Hepatol. 67:1062–1073. 2017.PubMed/NCBI View Article : Google Scholar

93 

Clague JE, Carter J, Pearson MG and Calverley PM: Effect of sustained inspiratory loading on respiratory sensation and CO2 responsiveness in normal humans. Clin Sci (Lond). 91:513–518. 1996.PubMed/NCBI View Article : Google Scholar

94 

El-Gamal H, Khayat A, Shikora S and Unterborn JN: Relationship of dyspnea to respiratory drive and pulmonary function tests in obese patients before and after weight loss. Chest. 128:3870–3874. 2005.PubMed/NCBI View Article : Google Scholar

95 

Huang CH, Martin AD and Davenport PW: Effect of inspiratory muscle strength training on inspiratory motor drive and RREP early peak components. J Appl Physiol (1985). 94:462–468. 2003.PubMed/NCBI View Article : Google Scholar

96 

Moreau R and Lebrec D: Endogenous factors involved in the control of arterial tone in cirrhosis. J Hepatol. 22:370–376. 1995.PubMed/NCBI View Article : Google Scholar

97 

Angueira CE and Kadakia SC: Effects of large-volume paracentesis on pulmonary function in patients with tense cirrhotic ascites. Hepatology. 20:825–828. 1994.PubMed/NCBI View Article : Google Scholar

98 

Berkowitz KA, Butensky MS and Smith RL: Pulmonary function changes after large volume paracentesis. Am J Gastroenterol. 88:905–907. 1993.PubMed/NCBI

99 

Chao Y, Wang SS, Lee SD, Shiao GM, Chang HI and Chang SC: Effect of large-volume paracentesis on pulmonary function in patients with cirrhosis and tense ascites. J Hepatol. 20:101–105. 1994.PubMed/NCBI View Article : Google Scholar

100 

Chang SC, Chang HI, Chen FJ, Shiao GM, Wang SS and Lee SD: Therapeutic effects of diuretics and paracentesis on lung function in patients with non-alcoholic cirrhosis and tense ascites. J Hepatol. 26:833–838. 1997.PubMed/NCBI View Article : Google Scholar

101 

Geoum MS, Kim YT, Choi SG, Lee CH, Kweon YO, Kim SK, Choi YH and Chung JM: The effect of paracentesis on pulmonary function in patients with cirrhosis. Korean J Hepatol. 3:50–57. 1997.

102 

Duranti R, Laffi G, Misuri G, Riccardi D, Gorini M, Foschi M, Iandelli I, Mazzanti R, Mancini M, Scano G and Gentilini P: Respiratory mechanics in patients with tense cirrhotic ascites. Eur Respir J. 10:1622–1630. 1997.PubMed/NCBI View Article : Google Scholar

103 

Gupta D, Lalrothuama Agrawal PN, Aggarwal AN, Dhiman RK, Behera D and Chawla Y: Pulmonary function changes after large volume paracentesis. Trop Gastroenterol. 21:68–70. 2000.PubMed/NCBI

104 

Limongi V, dos Santos DC, da Silva AM, Ataide EC, Mei MF, Udo EY, Boin IF and Stucchi RS: Effects of a respiratory physiotherapeutic program in liver transplantation candidates. Transplant Proc. 46:1775–1777. 2014.PubMed/NCBI View Article : Google Scholar

105 

Ewert R, Mutze S, Schachschal G, Lochs H and Plauth M: High prevalence of pulmonary diffusion abnormalities without interstitial changes in long-term survivors of liver transplantation. Transpl Int. 12:222–228. 1999.PubMed/NCBI View Article : Google Scholar

106 

Battaglia SE, Pretto JJ, Irving LB, Jones RM and Angus PW: Resolution of gas exchange abnormalities and intrapulmonary shunting following liver transplantation. Hepatology. 25:1228–1232. 1997.PubMed/NCBI View Article : Google Scholar

107 

European Association for the Study of the Liver. Electronic address: simpleeasloffice@easloffice.eu. EASL clinical practice guidelines: Liver transplantation. J Hepatol. 64:433–485. 2016.PubMed/NCBI View Article : Google Scholar

108 

Lima BLG, França AVC, Pazin-Filho A, Araújo WM, Martinez JAB, Maciel BC, Simões MV, Terra-Filho J and Martinelli ALC: Frequency, clinical characteristics, and respiratory parameters of hepatopulmonary syndrome. Mayo Clin Proc. 79:42–48. 2004.PubMed/NCBI View Article : Google Scholar

109 

Khiangte B, Kothakota SR, Sasidharan M, Kareem H, Joshi S, Kumar VV, Kanala JR, Kumar CP and Nair AK: Prevalence and determinants of hepatopulmonary syndrome in decompensated chronic liver disease. Indian J Gastroenterol. 39:362–369. 2020.PubMed/NCBI View Article : Google Scholar

110 

Martínez GP, Barberà JA, Visa J, Rimola A, Paré JC, Roca J, Navasa M, Rodés J and Rodriguez-Roisin R: Hepatopulmonary syndrome in candidates for liver transplantation. J Hepatol. 34:651–657. 2001.PubMed/NCBI View Article : Google Scholar

111 

Buggs J, LaGoy M, Ermekbaeva A, Rogers E, Nyce S, Patiño D, Kumar A and Kemmer N: Cost utilization and the use of pulmonary function tests in preoperative liver transplant patients. Am Surg. 86:996–1000. 2020.PubMed/NCBI View Article : Google Scholar

Related Articles

  • Abstract
  • View
  • Download
Copy and paste a formatted citation
Spandidos Publications style
Georgakopoulou VE, Asimakopoulou S and Cholongitas E: Pulmonary function testing in patients with liver cirrhosis (Review). Med Int 3: 36, 2023.
APA
Georgakopoulou, V.E., Asimakopoulou, S., & Cholongitas, E. (2023). Pulmonary function testing in patients with liver cirrhosis (Review). Medicine International, 3, 36. https://doi.org/10.3892/mi.2023.96
MLA
Georgakopoulou, V. E., Asimakopoulou, S., Cholongitas, E."Pulmonary function testing in patients with liver cirrhosis (Review)". Medicine International 3.4 (2023): 36.
Chicago
Georgakopoulou, V. E., Asimakopoulou, S., Cholongitas, E."Pulmonary function testing in patients with liver cirrhosis (Review)". Medicine International 3, no. 4 (2023): 36. https://doi.org/10.3892/mi.2023.96
Copy and paste a formatted citation
x
Spandidos Publications style
Georgakopoulou VE, Asimakopoulou S and Cholongitas E: Pulmonary function testing in patients with liver cirrhosis (Review). Med Int 3: 36, 2023.
APA
Georgakopoulou, V.E., Asimakopoulou, S., & Cholongitas, E. (2023). Pulmonary function testing in patients with liver cirrhosis (Review). Medicine International, 3, 36. https://doi.org/10.3892/mi.2023.96
MLA
Georgakopoulou, V. E., Asimakopoulou, S., Cholongitas, E."Pulmonary function testing in patients with liver cirrhosis (Review)". Medicine International 3.4 (2023): 36.
Chicago
Georgakopoulou, V. E., Asimakopoulou, S., Cholongitas, E."Pulmonary function testing in patients with liver cirrhosis (Review)". Medicine International 3, no. 4 (2023): 36. https://doi.org/10.3892/mi.2023.96
Follow us
  • Twitter
  • LinkedIn
  • Facebook
About
  • Spandidos Publications
  • Careers
  • Cookie Policy
  • Privacy Policy
How can we help?
  • Help
  • Live Chat
  • Contact
  • Email to our Support Team