Spandidos Publications Logo
  • About
    • About Spandidos
    • Aims and Scopes
    • Abstracting and Indexing
    • Editorial Policies
    • Reprints and Permissions
    • Job Opportunities
    • Terms and Conditions
    • Contact
  • Journals
    • All Journals
    • Oncology Letters
      • Oncology Letters
      • Information for Authors
      • Editorial Policies
      • Editorial Board
      • Aims and Scope
      • Abstracting and Indexing
      • Bibliographic Information
      • Archive
    • International Journal of Oncology
      • International Journal of Oncology
      • Information for Authors
      • Editorial Policies
      • Editorial Board
      • Aims and Scope
      • Abstracting and Indexing
      • Bibliographic Information
      • Archive
    • Molecular and Clinical Oncology
      • Molecular and Clinical Oncology
      • Information for Authors
      • Editorial Policies
      • Editorial Board
      • Aims and Scope
      • Abstracting and Indexing
      • Bibliographic Information
      • Archive
    • Experimental and Therapeutic Medicine
      • Experimental and Therapeutic Medicine
      • Information for Authors
      • Editorial Policies
      • Editorial Board
      • Aims and Scope
      • Abstracting and Indexing
      • Bibliographic Information
      • Archive
    • International Journal of Molecular Medicine
      • International Journal of Molecular Medicine
      • Information for Authors
      • Editorial Policies
      • Editorial Board
      • Aims and Scope
      • Abstracting and Indexing
      • Bibliographic Information
      • Archive
    • Biomedical Reports
      • Biomedical Reports
      • Information for Authors
      • Editorial Policies
      • Editorial Board
      • Aims and Scope
      • Abstracting and Indexing
      • Bibliographic Information
      • Archive
    • Oncology Reports
      • Oncology Reports
      • Information for Authors
      • Editorial Policies
      • Editorial Board
      • Aims and Scope
      • Abstracting and Indexing
      • Bibliographic Information
      • Archive
    • Molecular Medicine Reports
      • Molecular Medicine Reports
      • Information for Authors
      • Editorial Policies
      • Editorial Board
      • Aims and Scope
      • Abstracting and Indexing
      • Bibliographic Information
      • Archive
    • World Academy of Sciences Journal
      • World Academy of Sciences Journal
      • Information for Authors
      • Editorial Policies
      • Editorial Board
      • Aims and Scope
      • Abstracting and Indexing
      • Bibliographic Information
      • Archive
    • International Journal of Functional Nutrition
      • International Journal of Functional Nutrition
      • Information for Authors
      • Editorial Policies
      • Editorial Board
      • Aims and Scope
      • Abstracting and Indexing
      • Bibliographic Information
      • Archive
    • International Journal of Epigenetics
      • International Journal of Epigenetics
      • Information for Authors
      • Editorial Policies
      • Editorial Board
      • Aims and Scope
      • Abstracting and Indexing
      • Bibliographic Information
      • Archive
    • Medicine International
      • Medicine International
      • Information for Authors
      • Editorial Policies
      • Editorial Board
      • Aims and Scope
      • Abstracting and Indexing
      • Bibliographic Information
      • Archive
  • Articles
  • Information
    • Information for Authors
    • Information for Reviewers
    • Information for Librarians
    • Information for Advertisers
    • Conferences
  • Language Editing
Spandidos Publications Logo
  • About
    • About Spandidos
    • Aims and Scopes
    • Abstracting and Indexing
    • Editorial Policies
    • Reprints and Permissions
    • Job Opportunities
    • Terms and Conditions
    • Contact
  • Journals
    • All Journals
    • Biomedical Reports
      • Information for Authors
      • Editorial Policies
      • Editorial Board
      • Aims and Scope
      • Abstracting and Indexing
      • Bibliographic Information
      • Archive
    • Experimental and Therapeutic Medicine
      • Information for Authors
      • Editorial Policies
      • Editorial Board
      • Aims and Scope
      • Abstracting and Indexing
      • Bibliographic Information
      • Archive
    • International Journal of Epigenetics
      • Information for Authors
      • Editorial Policies
      • Editorial Board
      • Aims and Scope
      • Abstracting and Indexing
      • Bibliographic Information
      • Archive
    • International Journal of Functional Nutrition
      • Information for Authors
      • Editorial Policies
      • Editorial Board
      • Aims and Scope
      • Abstracting and Indexing
      • Bibliographic Information
      • Archive
    • International Journal of Molecular Medicine
      • Information for Authors
      • Editorial Policies
      • Editorial Board
      • Aims and Scope
      • Abstracting and Indexing
      • Bibliographic Information
      • Archive
    • International Journal of Oncology
      • Information for Authors
      • Editorial Policies
      • Editorial Board
      • Aims and Scope
      • Abstracting and Indexing
      • Bibliographic Information
      • Archive
    • Medicine International
      • Information for Authors
      • Editorial Policies
      • Editorial Board
      • Aims and Scope
      • Abstracting and Indexing
      • Bibliographic Information
      • Archive
    • Molecular and Clinical Oncology
      • Information for Authors
      • Editorial Policies
      • Editorial Board
      • Aims and Scope
      • Abstracting and Indexing
      • Bibliographic Information
      • Archive
    • Molecular Medicine Reports
      • Information for Authors
      • Editorial Policies
      • Editorial Board
      • Aims and Scope
      • Abstracting and Indexing
      • Bibliographic Information
      • Archive
    • Oncology Letters
      • Information for Authors
      • Editorial Policies
      • Editorial Board
      • Aims and Scope
      • Abstracting and Indexing
      • Bibliographic Information
      • Archive
    • Oncology Reports
      • Information for Authors
      • Editorial Policies
      • Editorial Board
      • Aims and Scope
      • Abstracting and Indexing
      • Bibliographic Information
      • Archive
    • World Academy of Sciences Journal
      • Information for Authors
      • Editorial Policies
      • Editorial Board
      • Aims and Scope
      • Abstracting and Indexing
      • Bibliographic Information
      • Archive
  • Articles
  • Information
    • For Authors
    • For Reviewers
    • For Librarians
    • For Advertisers
    • Conferences
  • Language Editing
Login Register Submit
  • This site uses cookies
  • You can change your cookie settings at any time by following the instructions in our Cookie Policy. To find out more, you may read our Privacy Policy.

    I agree
Search articles by DOI, keyword, author or affiliation
Search
Advanced Search
presentation
Molecular Medicine Reports
Join Editorial Board Propose a Special Issue
Print ISSN: 1791-2997 Online ISSN: 1791-3004
Journal Cover
July 2013 Volume 8 Issue 1

Full Size Image

Sign up for eToc alerts
Recommend to Library

Journals

International Journal of Molecular Medicine

International Journal of Molecular Medicine

International Journal of Molecular Medicine is an international journal devoted to molecular mechanisms of human disease.

International Journal of Oncology

International Journal of Oncology

International Journal of Oncology is an international journal devoted to oncology research and cancer treatment.

Molecular Medicine Reports

Molecular Medicine Reports

Covers molecular medicine topics such as pharmacology, pathology, genetics, neuroscience, infectious diseases, molecular cardiology, and molecular surgery.

Oncology Reports

Oncology Reports

Oncology Reports is an international journal devoted to fundamental and applied research in Oncology.

Experimental and Therapeutic Medicine

Experimental and Therapeutic Medicine

Experimental and Therapeutic Medicine is an international journal devoted to laboratory and clinical medicine.

Oncology Letters

Oncology Letters

Oncology Letters is an international journal devoted to Experimental and Clinical Oncology.

Biomedical Reports

Biomedical Reports

Explores a wide range of biological and medical fields, including pharmacology, genetics, microbiology, neuroscience, and molecular cardiology.

Molecular and Clinical Oncology

Molecular and Clinical Oncology

International journal addressing all aspects of oncology research, from tumorigenesis and oncogenes to chemotherapy and metastasis.

World Academy of Sciences Journal

World Academy of Sciences Journal

Multidisciplinary open-access journal spanning biochemistry, genetics, neuroscience, environmental health, and synthetic biology.

International Journal of Functional Nutrition

International Journal of Functional Nutrition

Open-access journal combining biochemistry, pharmacology, immunology, and genetics to advance health through functional nutrition.

International Journal of Epigenetics

International Journal of Epigenetics

Publishes open-access research on using epigenetics to advance understanding and treatment of human disease.

Medicine International

Medicine International

An International Open Access Journal Devoted to General Medicine.

Journal Cover
July 2013 Volume 8 Issue 1

Full Size Image

Sign up for eToc alerts
Recommend to Library

  • Article
  • Citations
    • Cite This Article
    • Download Citation
    • Create Citation Alert
    • Remove Citation Alert
    • Cited By
  • Similar Articles
    • Related Articles (in Spandidos Publications)
    • Similar Articles (Google Scholar)
    • Similar Articles (PubMed)
  • Download PDF
  • Download XML
  • View XML
Article

A248, a novel synthetic HDAC inhibitor, induces apoptosis through the inhibition of specificity protein 1 and its downstream proteins in human prostate cancer cells

  • Authors:
    • Eun-Sun Choi
    • Gyoonhee Han
    • Song-Kyu Park
    • Kiho Lee
    • Hyun-Jung Kim
    • Sung-Dae Cho
    • Hwan Mook Kim
  • View Affiliations / Copyright

    Affiliations: Department of Oral Pathology, School of Dentistry and Institute of Oral Bioscience, Brain Korea 21 Project, Chonbuk National University, Jeonju 561-756, Republic of Korea, Translational Research Center for Protein Function Control (TRCP), Department of Biotechnology and Department of Biomedical Sciences (WCU Program), Yonsei University, Seoul 120-749, Republic of Korea , College of Pharmacy, Korea University, Sejong 339-700, Republic of Korea, BioRunx Co., Ltd., Huengduk-gu, Cheongju 361-763, Republic of Korea, Gachon Institute of Pharmaceutical Sciences, Gachon University, Yeonsu-gu, Incheon 406-840, Republic of Korea
  • Pages: 195-200
    |
    Published online on: May 16, 2013
       https://doi.org/10.3892/mmr.2013.1481
  • Expand metrics +
Metrics: Total Views: 0 (Spandidos Publications: | PMC Statistics: )
Metrics: Total PDF Downloads: 0 (Spandidos Publications: | PMC Statistics: )
Cited By (CrossRef): 0 citations Loading Articles...

This article is mentioned in:



Abstract

Histone deacetylase (HDAC) inhibitors are emerging as potent anticancer agents due to their ability to induce apoptosis in various cancer cells, including prostate cancer cells. In the present study, we synthesized a novel HDAC inhibitor, A248, and investigated its apoptotic activity and molecular target in the DU145 and PC3 human prostate cancer cell lines. A248 inhibited the growth of DU145 and PC3 cells and induced apoptosis, as demonstrated by nuclear fragmentation and the accumulation of cells at subG1 phase of cell cycle. The treatment of DU145 and PC3 prostate cancer cells with A248 resulted in the downregulation of specificity protein 1 (Sp1) expression. Since the expression levels of survivin and Mcl-1 depend on Sp1, we also investigated the effects of A248 on survivin and Mcl-1 expression using western blot analysis and immunocytochemistry. The results showed that A248 markedly decreased the expression of survivin and Mcl-1. These data suggest that A248 has apoptotic activity in human prostate cancer cells and that Sp1 may be the molecular target of A248 treatment for inducing apoptosis in prostate cancer cells.

Introduction

Prostate cancer is the most common type of cancer and the third leading cause of cancer-related mortalities in males worldwide, according to the World Cancer Report 2003 (1). Conventional management of prostate cancer includes surgery, radiotherapy and androgen deprivation (2). Adjuvant hormone therapy following radiotherapy or surgery is a treatment option frequently offered to males with localized or locally advanced prostate cancer. In males with metastatic androgen-dependent prostate cancer, androgen blockade is the most frequently used treatment. The above-mentioned treatments may be effective and have the potential to provide a high life expectancy by inducing tumor suppression (3). However, patients who initially respond to these therapies often develop a refractory aggressive androgen-independent cancer (4). Therefore, new treatments for prostate cancer patients are required, particularly for patients with androgen-independent cancer.

Based on clinical and pre-clinical studies, the concept of molecular targeting is becoming increasingly promising as a tool to treat prostate cancer. Specificity protein 1 (Sp1) is a sequence-specific transcription factor that binds to the GC box and activates a host of viral and cellular genes. The overexpression or higher binding activity of Sp1 has been found in various types of human cancer, including pancreatic, breast, gastric, thyroid and prostate cancer (5). Several studies have also reported that the overexpression of Sp1 increases its ability to upregulate vascular endothelial growth factor (VEGF) and survivin (5,6). Our previous studies have demonstrated that Sp1 protein is significantly overexpressed in prostate cancer cells, and that the inhibition of Sp1 protein potently induces apoptosis through the downregulation of survivin and Mcl-1 proteins (7,8).

HDAC inhibitors are a class of agents that function via blocking histone deacetylation, thereby modifying chromatin structure and gene transcription (9). According to various studies, HDAC inhibitors are potent anticancer agents that induce cell growth arrest, differentiation and apoptosis in human bladder, breast, prostate, lung, ovary and colon cancer and acute myelogenous leukemia (10). Several clinical trials, particularly for cancer therapies, are currently being carried out to examine the therapeutic benefits of HDAC inhibitors. It has recently been demonstrated that HDAC inhibitors markedly reduce prostate cancer growth and metastatic dissemination (11). The HDAC inhibitor Vorinostat (suberoylanilde hydroxamic acid, SAHA) has been approved for the treatment of breast cancer. Additionally, HDAC inhibitors, including TSA, FK228 and LBH589, are also used as anticancer agents (12).

Therefore, the aim of the present study was to investigate the cytotoxic activity and molecular target of A248, a newly synthesized HDAC inhibitor, in androgen-independent human prostate cancer cell lines.

Materials and methods

Reagents

Sp1 and β-actin antibodies were purchased from Santa Cruz Biotechnology, Inc. (Santa Cruz, CA, USA). Mcl-1 and survivin antibodies were obtained from Cell Signaling Technology, Inc. (Danvers, MA, USA). 4′-6-Diamidino-2-phenylindole (DAPI) and propidium iodide (PI) were acquired from Sigma-Aldrich (St. Louis, MO, USA). Mcl-1 and survivin antibodies used for immunocytochemistry were purchased from Abcam (Cambridge, MA, USA). IgG antibody was purchased from BD Pharmingen (Franklin Lakes, NJ, USA). A248 was synthesized by the Gachon Institute of Pharmaceutical Sciences, Gachon University (Incheon, Republic of Korea).

Cell culture and chemical treatment

DU145 and PC3 cells were kindly provided by Professor Hwan Mook Kim and were maintained in RPMI-1640 medium containing 10% fetal bovine serum (FBS) and 100 U/ml penicillin and streptomycin in a 5% CO2 atmosphere. Equal numbers of cells were seeded and allowed to attach to the cell culture dishes or plates. When 50–60% confluence was reached, DU145 and PC3 cells were treated with DMSO or various concentrations of A248 (1, 2 and 4 μM) for 72 h. A248 was dissolved in 0.1% DMSO (vehicle control).

MTS assay

The effect of A248 on cell viability was evaluated using the CellTiter 96® AQueous One Solution Cell Proliferation Assay kit (Promega, Madison, WI, USA). DU145 and PC3 cells were seeded in 96-well plates and incubated with various concentrations of A248 for 24, 48, and 72 h. Following treatment, 3-(4,5-dimethylthiazol-2-yl)-5(3-carboxymethonyphenol)-2-(4-sulfophenyl)-2H-tetra zolium (MTS) solution was added to each well (30 μl) and incubated at 37°C. The absorbance was measured at 490 nm using an ELISA reader (Bio-Tek Instruments, Inc., Madison, WI, USA). The data were expressed as the percentage cell viability compared with that of control cells.

FACS analysis for sub-G1 DNA determination

The effect of A248 on the cell cycle was investigated by FACS analysis. For PI staining, the cells were seeded in 60-mm2 dishes. After attachment, DU145 and PC3 cells were treated with various concentrations of A248 for 72 h. Following treatment, floating and attached cells were harvested, washed with phosphate-buffered saline (PBS) and fixed in ice-cold 70% ethanol. The cells were then washed with PBS and suspended in PI (0.02 mg/ml in PBS). All the measurements were performed in triplicate and results were expressed as a fold induction with respect to DMSO-treated cells.

DAPI staining

Apoptosis was determined morphologically using the fluorescent nuclear dye, DAPI. Following treatment with A248 for 72 h, DU145 and PC3 cells were harvested by trypsinization and fixed in 100% ethanol overnight at −20°C. The following day, the cells were stained with DAPI (2 mg/ml in PBS), deposited onto slides and observed using a fluorescence microscope to detect apoptotic characteristics.

Western blot analysis

DU145 and PC3 cells were seeded in 60-mm2 dishes and treated with DMSO or A248. Whole-cell lysates were extracted with lysis buffer and protein concentrations were measured using a DC Protein Assay (Bio-Rad Laboratories, Inc., Hercules, CA, USA). Samples containing equal amounts of protein were separated by SDS-PAGE and then transferred to Immun-Blot™ PVDF membranes (Bio-Rad Laboratories, Inc.). The membranes were blocked with 5% skim milk in TBST at room temperature (RT) for 1 h and were then incubated with the primary antibodies overnight at 4°C, followed by incubation with the horseradish peroxidase (HRP)-conjugated secondary antibodies for 90 min at RT. Antibody-bound proteins were detected using ECL Western Blotting Luminol reagent (Santa Cruz Biotechnology, Inc.) and then exposed to film.

Immunocytochemical analysis

Cells were seeded on 6-well tissue culture plates. The cells were incubated for 72 h with A248 and fixed and permeabilized with a fixation and permeabilization solution (BD Biosciences, Franklin Lakes, NJ, USA) for 30 min. The cells were then blocked with 1% bovine serum albumin (BSA) and incubated with the indicated antibodies at 4°C. Subsequently, the cells were exposed to the FITC-conjugated secondary antibodies for 2 h at RT and were covered with aluminum foil and were visualized using a fluorescence microscope equipped with the appropriate filters for DAPI and FITC dyes.

Statistical analysis

Statistical analyses of the experimental data were performed using a two-sided Student’s t-test. P<0.05 was considered to indicate a statistically significant difference.

Results

A248 inhibits cell viability of DU145 and PC3 human prostate cancer cells

To investigate the effect of A248 on the cell viability of DU145 and PC3 prostate cancer cells, an MTS assay was initially performed. The cell viability of both cell lines was shown to be significantly decreased by A248 in a concentration- and time-dependent manner (Fig. 1).

Figure 1

A248 inhibits the cell growth of DU145 and PC3 cells. The cells were seeded and treated with DMSO (vehicle control) or various concentrations of A248 for 24, 48 and 72 h. Following treatment, the cells were analyzed using an MTS assay, as described in Materials and methods. The experiments were performed in triplicate and results are expressed as the mean ± SD. *P<0.05 compared with the DMSO-treated group. MTS, 3-(4,5-dimethylthiazol-2-yl)-5(3-carboxymethonyphenol)-2-(4-sulfophenyl)-2H-tetra zolium.

A248 induces apoptosis in DU145 and PC3 cells

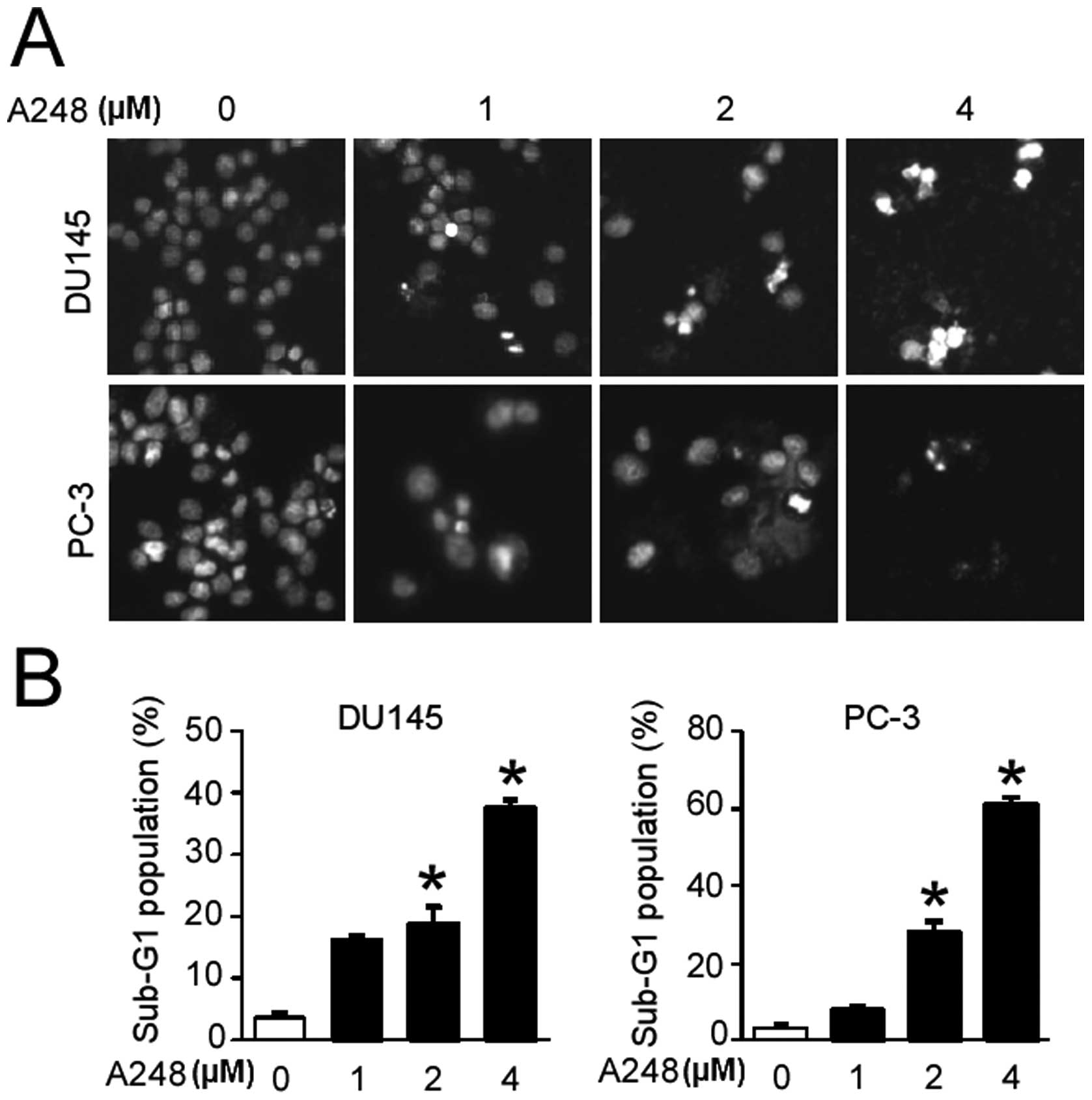
We then examined whether A248 inhibits cell viability through inducing apoptosis. Cells treated with A248 for 72 h were stained by DAPI solution, and staining was observed using a fluorescence microscope. The results showed that A248 significantly induced nuclei condensation and fragmentation in DU145 and PC3 cells compared with the DMSO (vehicle control)-treated cells (Fig. 2A). We also determined the cell population in the sub-G1 phase of the cell cycle using PI staining in both cell lines. A248 caused an accumulation of cells in the sub-G1 phase of the cell cycle in DU145 and PC3 cells (Fig. 2B). These results suggest that apoptotic cell death may contribute to the growth-inhibitory effect of A248 in DU145 and PC3 cells.

Figure 2

A248 induces apoptosis in DU145 and PC3 cells. The cells were treated with DMSO (vehicle control) or various concentrations of A248 for 72 h. The cells were then harvested and prepared for DAPI staining and flow cytometric analysis, as described in Materials and methods. (A) DNA fragmentation and nuclear condensation were observed by fluorescence microscopy. (B) The sub-G1 cell population was determined by PI staining and flow cytometric analysis, and the accumulation of cells in the sub-G1 phase of the cell cycle (as a percentage of the controls) was quantified. The experiments were performed in triplicate and results are expressed as the mean ± SD. *P<0.05 compared with the DMSO (vehicle control)-treated cells. DAPI, 4′-6-diamidino-2-phenylindole; PI, propidium iodide.

A248 inhibits Sp1 protein expression in DU145 and PC3 cells

To determine the mechanism underlying A248-induced apoptosis, we examined whether A248 affects the expression of Sp1 protein in DU145 and PC3 cells. A248 was shown to significantly decrease Sp1 protein in a concentration- and time-dependent manner as determined by western blot analysis (Fig. 3A and B). The expression level of Sp1 protein in DU145 cells was also determined using immunocytochemical analysis. The results showed that Sp1 immunostaining was observed in DU145 cells treated with DMSO (vehicle control); however, A248 significantly decreased Sp1 staining (Fig. 3C).

Figure 3

A248 inhibits Sp1 expression in DU145 and PC3 cells. (A) Cells were treated with the indicated concentrations of A248 for 72 h, and alterations in Sp1 protein expression were detected by western blot analysis. (B) The cells were treated with 4 μM A248 for the indicated periods of time, and the cell lysates were then detected by Sp1 staining. β-actin expression was used as an internal loading control. (C) DU145 cells were treated with 4 μM A248 for 72 h and immunostained with IgG or Sp1 antibodies. DAPI, 4′-6-diamidino-2-phenylindole; Sp1, specificity protein 1.

A248 inhibits survivin and Mcl-1 expression through Sp1 downregulation in DU145 and PC3 cells

We have previously demonstrated that the downregulation of Sp1 inhibits cell proliferation, induces apoptosis and affects the expression of survivin and Mcl-1 proteins (7). Thus, we next investigated whether survivin and Mcl-1 are involved in A248-induced apoptosis in DU145 and PC3 cells. The results showed that survivin and Mcl-1 protein expression was significantly decreased in DU145 and PC3 cells treated with A248 (Fig. 4A). Immunocytochemical analysis clearly confirmed that survivin and Mcl-1 were markedly decreased in DU145 cells treated with A248 (Fig. 4B).

Figure 4

A248 inhibits survivin and Mcl-1 expression through Sp1 downregulation in DU145 and PC3 cells. (A) Cells were treated with the indicated concentrations of A248 for 72 h, and survivin and Mcl-1 proteins were detected by western blot analysis. β-actin expression was used as an internal loading control. (B) DU145 cells were treated with 4 μM of A248 for 72 h and immunostained with IgG or survivin and Mcl-1 antibodies. DAPI, 4′-6-diamidino-2-phenylindole; Sp1, specificity protein 1.

Discussion

HDAC inhibitors have been focused on in numerous studies on anticancer agents (9,12,13); from a clinical perspective, there are a large number of completed or ongoing clinical trials on these agents (14,15). Despite the increasing interest in HDAC inhibitor therapies, the fundamental mechanisms via which these agents exert their anticancer effects remain unclear. An improved understanding of the association between various target genes and types of cancer have led several researchers to consider HDAC inhibitors as potent agents that may be able to interfere with cancer cell proliferation and/or survival. Recently, numerous studies have shown that HDAC inhibitors significantly reduce prostate cancer cell growth (11,16–18). In the present study, we assessed the inhibitory effect of A248, a novel synthetic HDAC inhibitor, in prostate cancer lines. A248 was shown to strongly inhibit DU145 and PC3 prostate cancer cell viability. It has also been reported that various HDAC inhibitors arrest cell cycle progression and induce apoptosis in prostate cancer cells (11,17,19–22). Thus, we next investigated the effect of A248 on apoptosis in prostate cancer cell lines using DAPI staining and via determination of the cell population in the sub-G1 phase of the cell cycle. We found that A248 caused an accumulation of cells in the sub-G1 phase of the cell cycle; nuclei condensation and fragmentation of DU145 and PC3 cells by A248 was observed, suggesting that A248 is important in apoptotic signaling, including cell-cycle arrest in the sub-G1 phase, nuclei condensation and fragmentation. Therefore, A248 is suggested to be associated with apoptotic cell death.

Notably, although Sp1 is an essential transcription factor for a number of genes, it is overexpressed in numerous human cancer cells (23–29). Several studies have demonstrated that Sp1 is important in the pathogenesis of human cancer and that it constitutes a promising therapeutic target (2,5,8,24,30–34). Our previous studies also found that Sp1 is overexpressed in prostate cancer cells compared with normal cells (7,8,35). Yu et al(36) reported that butyrate, a HDAC inhibitor, induces the downregulation of Sp1 in colon cancer cells, suggesting that Sp1 protein may be modulated by this HDAC inhibitor (36). Thus, we examined the effects of A248 on the expression of Sp1 protein in DU145 and PC3 prostate cancer cells. A248 was shown to significantly decrease the expression of Sp1 protein in a concentration- and time-dependent manner. We also demonstrated that the overexpression of Sp1 protein in DU145 cells was clearly inhibited by A248, indicating that A248 targets Sp1 to induce apoptosis in prostate cancer cells. Sp1 is a mammalian transcription factor (27,37) that binds to GC-rich sequences to regulate gene expression (38) and directly binds to the survivin and Mcl-1 promoters (39–42). Our previous studies have demonstrated that Sp1 is closely associated with the upregulation of survivin and Mcl-1 proteins, which are known to be important in cancer cell survival (7,8,35). In the present study, our results showed that the treatment of DU145 and PC3 cells with A248 resulted in a decrease in the protein levels of survivin and Mcl-1. Using immunocytochemical analysis, survivin and Mcl-1 proteins were confirmed to be significantly inhibited by A248 in DU145 cells, indicating that A248 inhibits Mcl-1 and survivin through the downregulation of Sp1 to induce apoptotic cell death in prostate cancer.

In conclusion, to the best of our knowledge, we showed for the first time that A248 inhibits the growth of prostate cancer cells and that the growth inhibitory effects of A248 may be mediated by apoptosis. We also demonstrated that A248 treatment resulted in the downregulation of Sp1, which affected the expression levels of survivin and Mcl-1 proteins. Therefore, our findings suggest that A248 targeting Sp1 protein may be a potential therapeutic agent for prostate cancer.

Acknowledgements

This study was supported by the Basic Science Research Program through the National Research Foundation of Korea (NRF) funded by the Ministry of Education, Science and Technology (nos. 2012002481 and 2012003731).

References

1 

Alshatwi AA, Hasan TN, Shafi G, Syed NA, Al-Assaf AH, Alamri MS and Al-Khalifa AS: Validation of the antiproliferative effects of organic extracts from the green husk of Juglans regia L. on PC3 human prostate cancer cells by assessment of apoptosis-related genes. Evid Based Complement Alternat Med. 2012:Feb 6–2012.(Epub ahead of print).

2 

Malek A, Núñez LE, Magistri M, et al: Modulation of the activity of Sp transcription factors by mithramycin analogues as a new strategy for treatment of metastatic prostate cancer. PLoS One. 7:e351302012. View Article : Google Scholar : PubMed/NCBI

3 

Soriano-Hernández AD, Galvan-Salazar HR, Montes-Galindo DA, et al: Antitumor effect of meclofenamic acid on human androgen-independent prostate cancer: a preclinical evaluation. Int Urol Nephrol. 44:471–477. 2012.PubMed/NCBI

4 

Sankpal UT, Abdelrahim M, Connelly SF, et al: Small molecule tolfenamic acid inhibits PC3 cell proliferation and invasion in vitro, and tumor growth in orthotopic mouse model for prostate cancer. Prostate. 72:1648–1658. 2012. View Article : Google Scholar : PubMed/NCBI

5 

Lou Z, O’Reilly S, Liang H, Maher VM, Sleight SD and McCormick JJ: Down-regulation of overexpressed sp1 protein in human fibrosarcoma cell lines inhibits tumor formation. Cancer Res. 65:1007–1017. 2005.PubMed/NCBI

6 

Chintharlapalli S, Papineni S, Ramaiah SK and Safe S: Betulinic acid inhibits prostate cancer growth through inhibition of specificity protein transcription factors. Cancer Res. 67:2816–2823. 2007. View Article : Google Scholar : PubMed/NCBI

7 

Choi ES, Shim JH, Jung JY, et al: Apoptotic effect of tolfenamic acid in androgen receptor-independent prostate cancer cell and xenograft tumor through specificity protein 1. Cancer Sci. 102:742–748. 2011. View Article : Google Scholar : PubMed/NCBI

8 

Shim JH, Shin JA, Jung JY, et al: Chemopreventive effect of tolfenamic acid on KB human cervical cancer cells and tumor xenograft by downregulating specificity protein 1. Eur J Cancer Prev. 20:102–111. 2011. View Article : Google Scholar : PubMed/NCBI

9 

Zhang CZ, Pan Y, Cao Y, Lai PB, Liu L, Chen GG and Yun J: Histone deacetylase inhibitors facilitate dihydroartemisinin-induced apoptosis in liver cancer in vitro and in vivo. PLoS One. 7:e398702012. View Article : Google Scholar : PubMed/NCBI

10 

Roh MS, Kim CW, Park BS, et al: Mechanism of histone deacetylase inhibitor Trichostatin A induced apoptosis in human osteosarcoma cells. Apoptosis. 9:583–589. 2004. View Article : Google Scholar : PubMed/NCBI

11 

Vallo S, Mani J, Stastny M, et al: The prostate cancer blocking potential of the histone deacetylase inhibitor LBH589 is not enhanced by the multi receptor tyrosine kinase inhibitor TKI258. Invest New Drugs. 31:265–272. 2013. View Article : Google Scholar : PubMed/NCBI

12 

Rikiishi H: Autophagic and apoptotic effects of HDAC inhibitors on cancer cells. J Biomed Biotechnol. 2011:May 18–2011.(Epub ahead of print).

13 

Perego P, Zuco V, Gatti L and Zunino F: Sensitization of tumor cells by targeting histone deacetylases. Biochem Pharmacol. 83:987–994. 2012. View Article : Google Scholar : PubMed/NCBI

14 

Khan O and La Thangue NB: HDAC inhibitors in cancer biology: emerging mechanisms and clinical applications. Immunol Cell Biol. 90:85–94. 2012. View Article : Google Scholar : PubMed/NCBI

15 

Marks PA: The clinical development of histone deacetylase inhibitors as targeted anticancer drugs. Expert Opin Investig Drugs. 19:1049–1066. 2010. View Article : Google Scholar : PubMed/NCBI

16 

Chou YW, Chaturvedi NK, Ouyang S, et al: Histone deacetylase inhibitor valproic acid suppresses the growth and increases the androgen responsiveness of prostate cancer cells. Cancer Lett. 311:177–186. 2011. View Article : Google Scholar : PubMed/NCBI

17 

Hudak L, Tezeeh P, Wedel S, et al: Low dosed interferon alpha augments the anti-tumor potential of histone deacetylase inhibition on prostate cancer cell growth and invasion. Prostate. 72:1719–1735. 2012. View Article : Google Scholar : PubMed/NCBI

18 

Kim NH, Kim SN and Kim YK: Involvement of HDAC1 in E-cadherin expression in prostate cancer cells; its implication for cell motility and invasion. Biochem Biophys Res Commun. 404:915–921. 2011. View Article : Google Scholar : PubMed/NCBI

19 

Gravina GL, Marampon F, Giusti I, et al: Differential effects of PXD101 (belinostat) on androgen-dependent and androgen-independent prostate cancer models. Int J Oncol. 40:711–720. 2012.PubMed/NCBI

20 

Zhou X, Yang XY and Popescu NC: Preclinical evaluation of combined antineoplastic effect of DLC1 tumor suppressor protein and suberoylanilide hydroxamic acid on prostate cancer cells. Biochem Biophys Res Commun. 420:325–330. 2012. View Article : Google Scholar

21 

Lai MT, Yang CC, Lin TY, Tsai FJ and Chen WC: Depsipeptide (FK228) inhibits growth of human prostate cancer cells. Urol Oncol. 26:182–189. 2008. View Article : Google Scholar : PubMed/NCBI

22 

Bjorkman M, Iljin K, Halonen P, Sara H, Kaivanto E, Nees M and Kallioniemi OP: Defining the molecular action of HDAC inhibitors and synergism with androgen deprivation in ERG-positive prostate cancer. Int J Cancer. 123:2774–2781. 2008. View Article : Google Scholar : PubMed/NCBI

23 

Abdelrahim M, Smith R 3rd, Burghardt R and Safe S: Role of Sp proteins in regulation of vascular endothelial growth factor expression and proliferation of pancreatic cancer cells. Cancer Res. 64:6740–6749. 2004. View Article : Google Scholar : PubMed/NCBI

24 

Abdelrahim M, Samudio I, Smith R 3rd, Burghardt R and Safe S: Small inhibitory RNA duplexes for Sp1 mRNA block basal and estrogen-induced gene expression and cell cycle progression in MCF-7 breast cancer cells. J Biol Chem. 277:28815–28822. 2002. View Article : Google Scholar : PubMed/NCBI

25 

Safe S and Abdelrahim M: Sp transcription factor family and its role in cancer. Eur J Cancer. 41:2438–2448. 2005. View Article : Google Scholar : PubMed/NCBI

26 

Yao JC, Wang L, Wei D, et al: Association between expression of transcription factor Sp1 and increased vascular endothelial growth factor expression, advanced stage, and poor survival in patients with resected gastric cancer. Clin Cancer Res. 10:4109–4117. 2004. View Article : Google Scholar

27 

Wang L, Wei D, Huang S, et al: Transcription factor Sp1 expression is a significant predictor of survival in human gastric cancer. Clin Cancer Res. 9:6371–6380. 2003.PubMed/NCBI

28 

Zannetti A, Del Vecchio S, Carriero MV, et al: Coordinate up-regulation of Sp1 DNA-binding activity and urokinase receptor expression in breast carcinoma. Cancer Res. 60:1546–1551. 2000.PubMed/NCBI

29 

Hosoi Y, Watanabe T, Nakagawa K, et al: Up-regulation of DNA-dependent protein kinase activity and Sp1 in colorectal cancer. Int J Oncol. 25:461–468. 2004.PubMed/NCBI

30 

Ishibashi H, Nakagawa K, Onimaru M, et al: Sp1 decoy transfected to carcinoma cells suppresses the expression of vascular endothelial growth factor, transforming growth factor beta1, and tissue factor and also cell growth and invasion activities. Cancer Res. 60:6531–6536. 2000.

31 

Chadalapaka G, Jutooru I, Chintharlapalli S, Papineni S, Smith R 3rd, Li X and Safe S: Curcumin decreases specificity protein expression in bladder cancer cells. Cancer Res. 68:5345–5354. 2008. View Article : Google Scholar : PubMed/NCBI

32 

Jutooru I, Chadalapaka G, Lei P and Safe S: Inhibition of NFkappaB and pancreatic cancer cell and tumor growth by curcumin is dependent on specificity protein down-regulation. J Biol Chem. 285:25332–25344. 2010. View Article : Google Scholar : PubMed/NCBI

33 

Chu S and Ferro TJ: Sp1: regulation of gene expression by phosphorylation. Gene. 348:1–11. 2005. View Article : Google Scholar : PubMed/NCBI

34 

Deniaud E, Baguet J, Chalard R, et al: Overexpression of transcription factor Sp1 leads to gene expression perturbations and cell cycle inhibition. PLoS One. 4:e70352009. View Article : Google Scholar : PubMed/NCBI

35 

Choi KH, Shim JH, Huong LD, Cho NP and Cho SD: Inhibition of myeloid cell leukemia-1 by tolfenamic acid induces apoptosis in mucoepidermoid carcinoma. Oral Dis. 17:469–475. 2011. View Article : Google Scholar : PubMed/NCBI

36 

Yu DC, Waby JS, Chirakkal H, Staton CA and Corfe BM: Butyrate suppresses expression of neuropilin I in colorectal cell lines through inhibition of Sp1 transactivation. Mol Cancer. 9:2762010. View Article : Google Scholar : PubMed/NCBI

37 

Xu J, Zhou JY, Wei WZ, Philipsen S and Wu GS: Sp1-mediated TRAIL induction in chemosensitization. Cancer Res. 68:6718–6726. 2008. View Article : Google Scholar : PubMed/NCBI

38 

Kadonaga JT, Courey AJ, Ladika J and Tjian R: Distinct regions of Sp1 modulate DNA binding and transcriptional activation. Science. 242:1566–1570. 1988. View Article : Google Scholar : PubMed/NCBI

39 

Pietrzak M and Puzianowska-Kuznicka M: p53-dependent repression of the human MCL-1 gene encoding an anti-apoptotic member of the BCL-2 family: the role of Sp1 and of basic transcription factor binding sites in the MCL-1 promoter. Biol Chem. 389:383–393. 2008. View Article : Google Scholar : PubMed/NCBI

40 

Li F and Altieri DC: Transcriptional analysis of human survivin gene expression. Biochem J. 344:305–311. 1999. View Article : Google Scholar

41 

Li Y, Xie M, Yang J, Yang D, Deng R, Wan Y and Yan B: The expression of antiapoptotic protein survivin is transcriptionally upregulated by DEC1 primarily through multiple sp1 binding sites in the proximal promoter. Oncogene. 25:3296–3306. 2006. View Article : Google Scholar : PubMed/NCBI

42 

Wu J, Ling X, Pan D, et al: Molecular mechanism of inhibition of survivin transcription by the GC-rich sequence-selective DNA binding antitumor agent, hedamycin: evidence of survivin down-regulation associated with drug sensitivity. J Biol Chem. 280:9745–9751. 2005. View Article : Google Scholar

Related Articles

  • Abstract
  • View
  • Download
  • Twitter
Copy and paste a formatted citation
Spandidos Publications style
Choi E, Han G, Park S, Lee K, Kim H, Cho S and Kim HM: A248, a novel synthetic HDAC inhibitor, induces apoptosis through the inhibition of specificity protein 1 and its downstream proteins in human prostate cancer cells. Mol Med Rep 8: 195-200, 2013.
APA
Choi, E., Han, G., Park, S., Lee, K., Kim, H., Cho, S., & Kim, H.M. (2013). A248, a novel synthetic HDAC inhibitor, induces apoptosis through the inhibition of specificity protein 1 and its downstream proteins in human prostate cancer cells. Molecular Medicine Reports, 8, 195-200. https://doi.org/10.3892/mmr.2013.1481
MLA
Choi, E., Han, G., Park, S., Lee, K., Kim, H., Cho, S., Kim, H. M."A248, a novel synthetic HDAC inhibitor, induces apoptosis through the inhibition of specificity protein 1 and its downstream proteins in human prostate cancer cells". Molecular Medicine Reports 8.1 (2013): 195-200.
Chicago
Choi, E., Han, G., Park, S., Lee, K., Kim, H., Cho, S., Kim, H. M."A248, a novel synthetic HDAC inhibitor, induces apoptosis through the inhibition of specificity protein 1 and its downstream proteins in human prostate cancer cells". Molecular Medicine Reports 8, no. 1 (2013): 195-200. https://doi.org/10.3892/mmr.2013.1481
Copy and paste a formatted citation
x
Spandidos Publications style
Choi E, Han G, Park S, Lee K, Kim H, Cho S and Kim HM: A248, a novel synthetic HDAC inhibitor, induces apoptosis through the inhibition of specificity protein 1 and its downstream proteins in human prostate cancer cells. Mol Med Rep 8: 195-200, 2013.
APA
Choi, E., Han, G., Park, S., Lee, K., Kim, H., Cho, S., & Kim, H.M. (2013). A248, a novel synthetic HDAC inhibitor, induces apoptosis through the inhibition of specificity protein 1 and its downstream proteins in human prostate cancer cells. Molecular Medicine Reports, 8, 195-200. https://doi.org/10.3892/mmr.2013.1481
MLA
Choi, E., Han, G., Park, S., Lee, K., Kim, H., Cho, S., Kim, H. M."A248, a novel synthetic HDAC inhibitor, induces apoptosis through the inhibition of specificity protein 1 and its downstream proteins in human prostate cancer cells". Molecular Medicine Reports 8.1 (2013): 195-200.
Chicago
Choi, E., Han, G., Park, S., Lee, K., Kim, H., Cho, S., Kim, H. M."A248, a novel synthetic HDAC inhibitor, induces apoptosis through the inhibition of specificity protein 1 and its downstream proteins in human prostate cancer cells". Molecular Medicine Reports 8, no. 1 (2013): 195-200. https://doi.org/10.3892/mmr.2013.1481
Follow us
  • Twitter
  • LinkedIn
  • Facebook
About
  • Spandidos Publications
  • Careers
  • Cookie Policy
  • Privacy Policy
How can we help?
  • Help
  • Live Chat
  • Contact
  • Email to our Support Team