Spandidos Publications Logo
  • About
    • About Spandidos
    • Aims and Scopes
    • Abstracting and Indexing
    • Editorial Policies
    • Reprints and Permissions
    • Job Opportunities
    • Terms and Conditions
    • Contact
  • Journals
    • All Journals
    • Oncology Letters
      • Oncology Letters
      • Information for Authors
      • Editorial Policies
      • Editorial Board
      • Aims and Scope
      • Abstracting and Indexing
      • Bibliographic Information
      • Archive
    • International Journal of Oncology
      • International Journal of Oncology
      • Information for Authors
      • Editorial Policies
      • Editorial Board
      • Aims and Scope
      • Abstracting and Indexing
      • Bibliographic Information
      • Archive
    • Molecular and Clinical Oncology
      • Molecular and Clinical Oncology
      • Information for Authors
      • Editorial Policies
      • Editorial Board
      • Aims and Scope
      • Abstracting and Indexing
      • Bibliographic Information
      • Archive
    • Experimental and Therapeutic Medicine
      • Experimental and Therapeutic Medicine
      • Information for Authors
      • Editorial Policies
      • Editorial Board
      • Aims and Scope
      • Abstracting and Indexing
      • Bibliographic Information
      • Archive
    • International Journal of Molecular Medicine
      • International Journal of Molecular Medicine
      • Information for Authors
      • Editorial Policies
      • Editorial Board
      • Aims and Scope
      • Abstracting and Indexing
      • Bibliographic Information
      • Archive
    • Biomedical Reports
      • Biomedical Reports
      • Information for Authors
      • Editorial Policies
      • Editorial Board
      • Aims and Scope
      • Abstracting and Indexing
      • Bibliographic Information
      • Archive
    • Oncology Reports
      • Oncology Reports
      • Information for Authors
      • Editorial Policies
      • Editorial Board
      • Aims and Scope
      • Abstracting and Indexing
      • Bibliographic Information
      • Archive
    • Molecular Medicine Reports
      • Molecular Medicine Reports
      • Information for Authors
      • Editorial Policies
      • Editorial Board
      • Aims and Scope
      • Abstracting and Indexing
      • Bibliographic Information
      • Archive
    • World Academy of Sciences Journal
      • World Academy of Sciences Journal
      • Information for Authors
      • Editorial Policies
      • Editorial Board
      • Aims and Scope
      • Abstracting and Indexing
      • Bibliographic Information
      • Archive
    • International Journal of Functional Nutrition
      • International Journal of Functional Nutrition
      • Information for Authors
      • Editorial Policies
      • Editorial Board
      • Aims and Scope
      • Abstracting and Indexing
      • Bibliographic Information
      • Archive
    • International Journal of Epigenetics
      • International Journal of Epigenetics
      • Information for Authors
      • Editorial Policies
      • Editorial Board
      • Aims and Scope
      • Abstracting and Indexing
      • Bibliographic Information
      • Archive
    • Medicine International
      • Medicine International
      • Information for Authors
      • Editorial Policies
      • Editorial Board
      • Aims and Scope
      • Abstracting and Indexing
      • Bibliographic Information
      • Archive
  • Articles
  • Information
    • Information for Authors
    • Information for Reviewers
    • Information for Librarians
    • Information for Advertisers
    • Conferences
  • Language Editing
Spandidos Publications Logo
  • About
    • About Spandidos
    • Aims and Scopes
    • Abstracting and Indexing
    • Editorial Policies
    • Reprints and Permissions
    • Job Opportunities
    • Terms and Conditions
    • Contact
  • Journals
    • All Journals
    • Biomedical Reports
      • Information for Authors
      • Editorial Policies
      • Editorial Board
      • Aims and Scope
      • Abstracting and Indexing
      • Bibliographic Information
      • Archive
    • Experimental and Therapeutic Medicine
      • Information for Authors
      • Editorial Policies
      • Editorial Board
      • Aims and Scope
      • Abstracting and Indexing
      • Bibliographic Information
      • Archive
    • International Journal of Epigenetics
      • Information for Authors
      • Editorial Policies
      • Editorial Board
      • Aims and Scope
      • Abstracting and Indexing
      • Bibliographic Information
      • Archive
    • International Journal of Functional Nutrition
      • Information for Authors
      • Editorial Policies
      • Editorial Board
      • Aims and Scope
      • Abstracting and Indexing
      • Bibliographic Information
      • Archive
    • International Journal of Molecular Medicine
      • Information for Authors
      • Editorial Policies
      • Editorial Board
      • Aims and Scope
      • Abstracting and Indexing
      • Bibliographic Information
      • Archive
    • International Journal of Oncology
      • Information for Authors
      • Editorial Policies
      • Editorial Board
      • Aims and Scope
      • Abstracting and Indexing
      • Bibliographic Information
      • Archive
    • Medicine International
      • Information for Authors
      • Editorial Policies
      • Editorial Board
      • Aims and Scope
      • Abstracting and Indexing
      • Bibliographic Information
      • Archive
    • Molecular and Clinical Oncology
      • Information for Authors
      • Editorial Policies
      • Editorial Board
      • Aims and Scope
      • Abstracting and Indexing
      • Bibliographic Information
      • Archive
    • Molecular Medicine Reports
      • Information for Authors
      • Editorial Policies
      • Editorial Board
      • Aims and Scope
      • Abstracting and Indexing
      • Bibliographic Information
      • Archive
    • Oncology Letters
      • Information for Authors
      • Editorial Policies
      • Editorial Board
      • Aims and Scope
      • Abstracting and Indexing
      • Bibliographic Information
      • Archive
    • Oncology Reports
      • Information for Authors
      • Editorial Policies
      • Editorial Board
      • Aims and Scope
      • Abstracting and Indexing
      • Bibliographic Information
      • Archive
    • World Academy of Sciences Journal
      • Information for Authors
      • Editorial Policies
      • Editorial Board
      • Aims and Scope
      • Abstracting and Indexing
      • Bibliographic Information
      • Archive
  • Articles
  • Information
    • For Authors
    • For Reviewers
    • For Librarians
    • For Advertisers
    • Conferences
  • Language Editing
Login Register Submit
  • This site uses cookies
  • You can change your cookie settings at any time by following the instructions in our Cookie Policy. To find out more, you may read our Privacy Policy.

    I agree
Search articles by DOI, keyword, author or affiliation
Search
Advanced Search
presentation
Molecular Medicine Reports
Join Editorial Board Propose a Special Issue
Print ISSN: 1791-2997 Online ISSN: 1791-3004
Journal Cover
August-2015 Volume 12 Issue 2

Full Size Image

Sign up for eToc alerts
Recommend to Library

Journals

International Journal of Molecular Medicine

International Journal of Molecular Medicine

International Journal of Molecular Medicine is an international journal devoted to molecular mechanisms of human disease.

International Journal of Oncology

International Journal of Oncology

International Journal of Oncology is an international journal devoted to oncology research and cancer treatment.

Molecular Medicine Reports

Molecular Medicine Reports

Covers molecular medicine topics such as pharmacology, pathology, genetics, neuroscience, infectious diseases, molecular cardiology, and molecular surgery.

Oncology Reports

Oncology Reports

Oncology Reports is an international journal devoted to fundamental and applied research in Oncology.

Experimental and Therapeutic Medicine

Experimental and Therapeutic Medicine

Experimental and Therapeutic Medicine is an international journal devoted to laboratory and clinical medicine.

Oncology Letters

Oncology Letters

Oncology Letters is an international journal devoted to Experimental and Clinical Oncology.

Biomedical Reports

Biomedical Reports

Explores a wide range of biological and medical fields, including pharmacology, genetics, microbiology, neuroscience, and molecular cardiology.

Molecular and Clinical Oncology

Molecular and Clinical Oncology

International journal addressing all aspects of oncology research, from tumorigenesis and oncogenes to chemotherapy and metastasis.

World Academy of Sciences Journal

World Academy of Sciences Journal

Multidisciplinary open-access journal spanning biochemistry, genetics, neuroscience, environmental health, and synthetic biology.

International Journal of Functional Nutrition

International Journal of Functional Nutrition

Open-access journal combining biochemistry, pharmacology, immunology, and genetics to advance health through functional nutrition.

International Journal of Epigenetics

International Journal of Epigenetics

Publishes open-access research on using epigenetics to advance understanding and treatment of human disease.

Medicine International

Medicine International

An International Open Access Journal Devoted to General Medicine.

Journal Cover
August-2015 Volume 12 Issue 2

Full Size Image

Sign up for eToc alerts
Recommend to Library

  • Article
  • Citations
    • Cite This Article
    • Download Citation
    • Create Citation Alert
    • Remove Citation Alert
    • Cited By
  • Similar Articles
    • Related Articles (in Spandidos Publications)
    • Similar Articles (Google Scholar)
    • Similar Articles (PubMed)
  • Download PDF
  • Download XML
  • View XML
Article

Detection of adenovirus and respiratory syncytial virus in patients with chronic obstructive pulmonary disease: Exacerbation versus stable condition

  • Authors:
    • Nurdan Kokturk
    • Gulendam Bozdayi
    • Senay Yilmaz
    • Bora Doğan
    • Ozlem Gulbahar
    • Seyyal Rota
    • Turkan Tatlicioglu
  • View Affiliations / Copyright

    Affiliations: Department of Pulmonary Medicine, Gazi University Faculty of Medicine, Ankara 06510, Turkey, Department of Clinical Microbiology, Gazi University Faculty of Medicine, Ankara 06510, Turkey, Department of Clinical Microbiology, Alanya State Hospital, Antalya 07400, Turkey, Department of Biochemistry, Gazi University Faculty of Medicine, Ankara 06510, Turkey
  • Pages: 3039-3046
    |
    Published online on: April 24, 2015
       https://doi.org/10.3892/mmr.2015.3681
  • Expand metrics +
Metrics: Total Views: 0 (Spandidos Publications: | PMC Statistics: )
Metrics: Total PDF Downloads: 0 (Spandidos Publications: | PMC Statistics: )
Cited By (CrossRef): 0 citations Loading Articles...

This article is mentioned in:



Abstract

Latent infection with adenovirus and respiratory syncytial virus (RSV) is associated with chronic obstructive pulmonary disease (COPD). The role of respiratory viral infections are emerging in COPD exacerbations. The present study aimed to investigate the prevalence of adenovirus and RSV serotypes A and B in individuals with acute exacerbations of COPD (COPD‑AE) and stable COPD. Twenty seven patients with COPD‑AE were evaluated using a prospective longitudinal study design. Induced sputum, sera and nasal smears were sampled from patients experiencing COPD‑AE and those in a stable condition. Adenoplex® multiplex polymerase chain reaction (PCR) kits and Invitek RTP® DNA/RNA Virus Mini kits were used for PCR assays of adenovirus and RSV, respectively. Eighteen patients who experienced a COPD‑AE were also evaluated while in a stable condition. The results showed that three sputum samples were positive for adenovirus in patients experiencing an exacerbation, while one was positive among the patients in a stable condition. RSV serotype A was detected in 17/27 (63%) patients with COPD‑AE and 10/18 (55.6%) patients in a stable condition. RSV serotype B was not detected. Patients with COPD‑AE, who were positive for RSV serotype A exhibited higher serum fibrinogen levels than those who were negative (438.60±126.08 mg/dl compared with 287.60±85.91 mg/dl; P=0.004). Eight/ten patients who were positive for RSV serotype A while in a stable condition, were also positive during COPD‑AE. The results of the present study suggested that RSV infection may be prevalent in patients with COPD‑AE and in those in a stable condition. Therefore, chronic RSV infection may occur in COPD. The detection and prevention of RSV may be useful in the management of COPD.

Introduction

Chronic obstructive pulmonary disease (COPD) is an inflammatory airway disease characterized by exacerbations, which are primarily caused by bacterial or viral infections. Respiratory viral infections occurring during COPD exacerbations are more likely to lead to hospitalization as a result of viral infections leading to a greater airway inflammation and therefore, more severe exacerbations. Viruses are associated with more severe exacerbations and with greater morbidity, therefore, require further research (1).

Human adenovirus, a DNA virus, is associated with respiratory infections and smoking-induced lung function impairment (2,3). RSV, which is an enveloped RNA virus, is one of the most important and frequent viruses for respiratory tract infections in infants and young children (4). The results of a recent study have highlighted two seasons that are associated with an increased incidence of RSV virus infection, which peak during January and March in Turkey (5). Recently, RSV has been identified as a pathogen present in adults experiencing COPD-AEs (4,6,7). According to previous studies, adenovirus and RSV may result in chronic infection in the lungs (2,6–10). However, chronic adenovirus and RSV infection data are currently unclear and, to the best of our knowledge, few longitudinal studies have been conducted on the association between chronic infection and COPD. Furthermore, RSV chronic infection in COPD and its consequences for local and systemic infection, and functional status have yet to be fully elucidated.

The aim of the present study was to investigate the prevalence of adenovirus and RSV A and B among patients with COPD-AE and those in a stable condition. The present study evaluated the association between viral infections, functional status and systemic inflammation in patients experiencing COPD-AEs and those in a stable condition.

Materials and methods

COPD and criteria

Diagnosis and spirometric assessment of the severity of COPD was performed according to the global initiative for chronic obstructive lung disease (GOLD) criteria (11). Patients with a forced expiratory volume in one second/forced vital capacity (FEV1/FVC) ratio of <70% and a predicted FEV1 value of <80% were included in the analyses (stage II–IV according to the GOLD criteria).

COPD-AE was defined as a change in the patient’s baseline symptoms beyond day-to-day variability, which was sufficient to warrant a change in medication. A modified Anthonisen’s criteria was used in order to describe the infectious exacerbations, as described in a previous study (12,13). Patients in a stable condition were defined as those who had been free of AEs for >4 weeks.

Patients

Forty patients with COPD-AE who had been admitted to Gazi University Hospital (Ankara, Turkey) were initially included in the study. Patients provided written informed consent in order to participate in the study. Gazi University School Of Medicine Ethical Committee (Ankara, Turkey) approved the methods used in the present study.

Patients with a history of asthma, FEV1 reversibility (a rise in FEV1 of >15% from the baseline value, following an inhalation of 400 mcg salbutamol, in addition to an absolute increase in FEV1 of >200 ml), bronchiectasis, lung carcinoma, tuberculosis, pneumonia and those who had received chronic steroid therapy were not included in the study. Patients with respiratory failure who required mechanical ventilation were not included in the study.

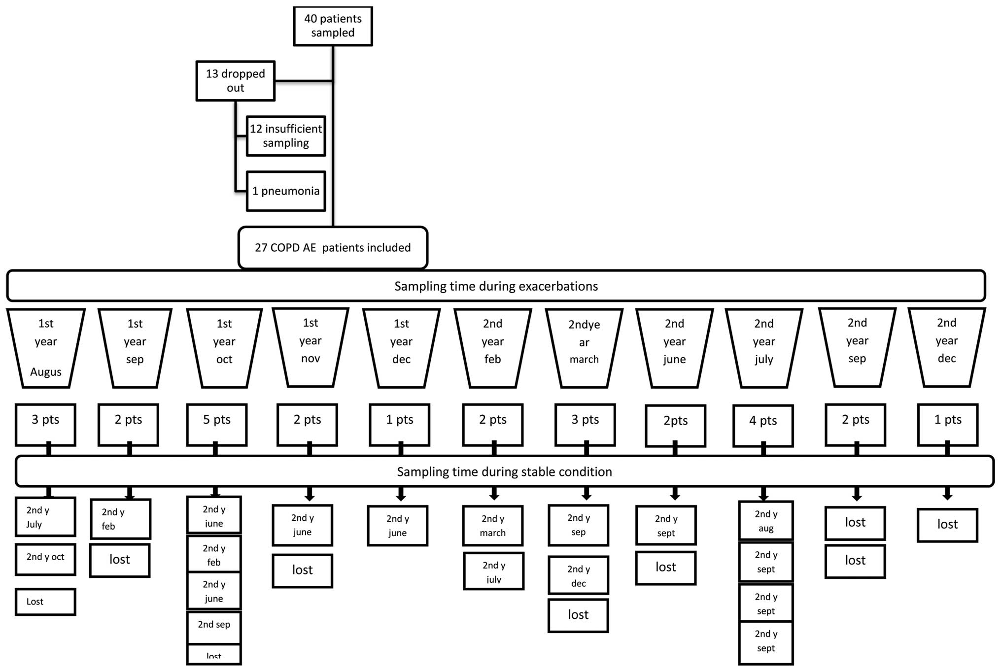
Forty patients with COPD-AE were assessed for 17 months beginning in August and lasting until December in the following year. Thirteen patiens were not included in the study (12 patients had insuffient sampling, 1 patient had pneumonia). Eighteen of the twenty seven patients were assessed during COPD-AE and whilst in a stable condition, and nine patients were not evaluated during stable condition. The study design and patient sampling time are provided in Fig. 1.

Figure 1

Study design and sampling time.

Following COPD-AE, eighteen patients were also subsequently evaluated while they were in a stable condition. Induced sputum, sera and nasal smears were sampled from patients on the first day of hospitalization for COPD-AE and while they were in a stable condition. Full blood count, C reactive protein, fibrinogen, anti streptolysin O, serum biochemistry, arterial blood gases, FEV1, FVC and FEV1/FVC were recorded in patients with COPD-AE and while they were in a stable condition. Patient symptoms, smoking, treatment history and frequency of AEs in the previous year were recorded.

Pulmonary function tests (PFTs)

PFTs, including basic spirometry and reversibility, were performed according to the American Thoracic Society criteria, using Sensor Medics Vmax 20 Spirometer (Sensor Medics Corp., Yorba Linda, CA, USA) (14).

Oxygen saturation and PFTs were conducted prior to the sputum induction. The sputum induction procedure was modified according to the criteria of Pin et al (15). Nebulization using 3% saline was initiated following inhalation of 400 mcg salbutamol using an ultrasonic nebulizer (Hikoneb 908 DC Ultrasonic Nebulizer, Kare Medical and Analytical Devices Ltd. Co., Ankara, Turkey).

Sputum, sera and nasal smears

Nasal smear samples were collected from the subjects by gently rubbing the nasal turbinates for 5 sec, with a moistened cotton-tip swab and placing in 1 ml phosphate-buffer saline (PBS). A baseline serum sample was collected from all subjects.

Sputum samples were macroscopically free of salivary contamination and were incubated in 1 M dithiothreitol (Sigma-Aldrich, St. Louis, MO, USA), containing fluid for 35 min at 45°C. Following centrifugation at 3000 rpm the supernatants were discarded and the sample was washed with PBS three times. The supernatants were aspirated and pellets were stored at −86°C prior to DNA and RNA extraction.

Nasal smears obtained from patients with sterile cotton swabs were placed in 1 ml PBS, vortexed before diluting to 500 μl in eppendorf tubes (Hamburg, Germany) and stored at −86°C.

DNA extractions

Samples (200 μl) were incubated in lysis solution (20 mM Tris-HCl, 10 mM EDTA and 0.1% SDS), containing 0.1 mg/ml proteinase K, at 60°C for 1 h. DNA extractions were performed using phenol-chloroform-isoamyl alcohol followed by precipitation using pure ethanol, containing 3 M sodium acetate, and incubation at −20°C overnight. Samples were then mixed with 70% ethyl-alcohol and dried. Sterile deionized water (50 ml) was added and the mixture was stored at 55°C for 10 min in order to elute the DNA (16). Samples were then immediately subjected to polymerase chain reaction (PCR) and amplification.

PCR

Invitek RTP DNA/RNA Virus Mini kit (Invitek, Berlin, Germany) was used to perform RSV RNA isolation, according to the manufacturer’s instructions. RSV subgroup detection was performed using subgroup-specific probes following purification and denaturation. An adenoplex® multiplex PCR kit (Gen-Probe Prodesse Inc., Waukesha, WI, USA) and a Light Cycler quantitative PCR (qPCR; Roche Diagnostics GmbH, Mannheim, Germany) device were used for amplification and subgroup detection of Adenovirus DNA.

Roboscreen RSV Serotype A and B kits (Leipzig, Germany) were used in order to amplify RSV RNA Serotype A and B using an ABI PRISM 7000 (Applied Biosystems, Fostercity, CA, USA). All PCR devices were used according to the manufacturer’s instructions with negative and positive controls.

Statistical analysis

Data are presented as the mean ± standard deviation. SPSS version 11.5 (SPSS, Inc., Chicago, IL, USA) was used to perform statistical analysis. Chi-squared and Fisher’s exact chi-squared tests were performed in order to compare the subgroups. Wilcoxon Signed Rank and Mann Whitney U tests were performed in order to conduct group comparisons. P<0.05 was considered to indicate a statistically significant difference.

Results

COPD evaluation

Twenty seven patients with moderate to very severe COPD were evaluated in the present study (Fig. 1). Demographic characteristics and results of the PFTs of the patients are summarized in Tables I and II. Patients had had a diagnosis of COPD for a mean of 6.33±5.75 years. The mean duration between visits was 181.66±113.87 (range, 30–420) days. Patients sought medical attention 6.96±9.81 times in the year prior to admission. The number of emergency room visits was 2.37±3.22. The number of patients who received inhaled steroid therapy was 19 (73.1%). Symptoms associated with AEs observed in patients with COPD-AE are presented in Fig. 2.

Figure 2

Symptoms associated with acute exacerbation of chronic obstructive pulmonary disease. URT, upper respiratory tract.

Table I

Demographic properties of patients with COPD.

Table I

Demographic properties of patients with COPD.

VariableValue
Age (range)66.93±9.47 (49–82)
Gender (female:male)1:26
Smoking status n (%)
 Non-smoker1 (3.7)
 Ex-smoker16 (59.3)
 Current smoker10 (37)

[i] COPD, chronic obstructive pulmonary disease.

Table II

PFT results.

Table II

PFT results.

PFT (%)COPD-AE (n=27)Stable COPD (n=18)P-value
FEV138.2±17.543.8±16.90.015
FVC57.6±20.864.3±21.50.029
FEV1/FVC52.0±13.1353.83±11.560.050

[i] AE, acute exacerbation; PFT, pulmonary function test, FEV1, forced expiratory volume in one second; FVC, forced vital capacity; COPD, chronic obstructive pulmonary disease.

Five patients had received influenza vaccinations, 16 patients exhibited dyspnea, 8 exhibited cough and 2 exhibited sore throat in stabile condition. No significant difference in symptoms was observed between vaccinated and non-vaccinated patients.

Table III summarizes the laboratory parameters observed in patients during COPD-AE and in those a stable condition. The mean percentage of blood neutrophils observed in patients with COPD-AE was higher than in patients in a stable condition.

Table III

Laboratory parameters in patients with COPD-AE and those in a stable condition.

Table III

Laboratory parameters in patients with COPD-AE and those in a stable condition.

ParameterCOPD-AE, n=27Stable COPD, n=18
Hb (g/dl)14.66±1.9415.44±1.62
Leukocytes (/mm3) 9374.81±3106.55 8486.32±2128.15
Blood neutrophils (%)a72.33±10.7264.61±10.76
Blood eosinophils (%)2.50±5.122.42±1.63
ASO (IU/ml)160.65±113.37116.89±85.82
CRP (mg/l)17.35±23.1110.21±15.78
Fibrinogen (mg/dl)378.20±133.20422.11±99.64

a P=0.05. Hb, hemoglobin; ASO, anti-streptolysin O titre; CRP, C reactive protein; COPD-AE, chronic obstructive pulmonary disease.

Four patients produced adenovirus-positive sputum samples during a COPD-AE, and one patient produced a positive sample while in a stable condition (Table IV). Seventeen/twenty seven (63%) patients with COPD-AE and ten/eighteen (55.6%) patients in a stable condition were positive for RSV serotype A. There was no detection of RSV serotype B in patients with COPD-AE and or a stable condition.

Table IV

Viral detection in various type of samples in patients with COPD AE and in stable condition.

Table IV

Viral detection in various type of samples in patients with COPD AE and in stable condition.

COPD typeBlood, n (%)Nasal aspirate, n (%)Sputum, n (%)Blood + Nasal Aspirates, n (%)Blood + Sputum, n (%)Nasal Aspirates + Sputum, n (%)Blood + Nasal Aspirates + Sputum, n (%)
COPD-AE, n=27
 Adenovirus003 (11.1)0000
 RSV serotype Aa3 (11.1)9 (33.3)12 (44.4)3 (11.1)1 (3.7)4 (14.8)1 (3.7)
Stable COPD, n=18
 Adenovirus001 (5.6)0000
 RSV serotype Aa4 (22.2)6 (33.3)8 (44.4)2 (11.1)4 (22.2)4 (22.2)2 (11.1)

a Four patients produced RSV serotype A-positive sputum and nasal samples during a COPD-AE and while in a stable condition. COPD-AE, acute exacerbation of chronic obstructive pulmonary disease; RSV, respiratory syncytial virus.

All specimens were cultivated on blood agar, the eosine methylene blue (EMB) agar (Merck, Darmstadt, Germany) and chocolate agar. Inoculated agar plates were incubated for 24 hrs at 37°C. Reproductive examples in cultures were acquried for advanced histopathological typing and anti-biogram. Routine sputum culture analyses suggested that Acinetobacter baumannii (1 patient), Hemophilus influenzae (1 patient), Pseudomonas aeruginosa (1 patient), Escherichia coli (1 patient) and Klebsiella pneumoniae (1 patient) were present in the sputum from samples of separate patients. In patients with A. baumannii and H. influenza, RSV serotype A infections were observed during AE periods. E. coli was observed in the sputum samples from patients in a stable condition who were RSV-positive. No RSV-negative samples contained E.coli.

Table IV summarizes virus isolation sites in patients with COPD-AE and in a stable condition. Adenovirus was only detected in sputum samples from patients with COPD-AE. By contrast, RSV serotype A was detected in blood, sputum and nasal aspirate samples. One adenovirus-positive sputum sample was observed among the samples analyzed from patients in a stable condition. As in patients with COPD-AE, RSV serotype A was detected in fewer blood samples than in sputum and nasal aspirate samples, from patients in a stable condition. Monthly variation in RSV-positive samples observed in patients with COPD-AE and in patients in a stable condition is demonstrated in Fig. 3. RSV-positive samples were predominantly observed from September to November in patients with COPD-AE and in those in a stable condition. Statistical analysis was no performed as a result of an inadequate number of events.

Figure 3

Monthly distribution of RSV-positive samples from patients with COPD-AE and in a stable condition. COPD-AE, acute exacerbation of chronic obstructive pulmonary disease; RSV, respiratory syncytial virus.

The mean duration of COPD, and number of AEs requiring emergency room and doctor visits were not significantly different between RSV-positive and RSV-negative patients in the COPD-AE group and in those in a stable condition. The clinical, laboratory and functional parameters in RSV serotype A-positive and negative patients with COPD-AE and stable condition are shown in Table V. Among the acute phase reactants, fibrinogen levels were significantly higher in RSV serotype A-positive patients with COPD-AE compared with those who were RSV serotype A negative.

Table V

Clinical, laboratory and functional parameters in RSV serotype A positive and negative patients with COPD AE and stable condition.

Table V

Clinical, laboratory and functional parameters in RSV serotype A positive and negative patients with COPD AE and stable condition.

ParameterCOPD AE, n=27
Stable COPD, n=18
RSV A (+) patients, n=17RSV A (−) patients, n=10P-valueRSV A (+) patients, n=10RSV A (−) patients, n=8P-value
Age (range)65.41±10.2269.50±7.830.28666.40±11.3266.25±8.900.965
Smoking pack-year (p/y)42.29±31.6668.00±31.990.05938.60±29.6061.00±34.360.173
Hb (g/dl)15.27±2.0213.63±1.330.04015.34±1.7815.68±1.570.965
Leukocytes (/mm3) 9680.00±3642.78 8856.00±1952.930.749 8936.00±2657.58 7988.75±1398.390.460
Blood neutrophils (%)69.29±11.0577.50±8.260.05966.00±10.3263.33±12.440.237
ASO (IU/ml)190.44±123.63113.00±78.270.09774.60±59.94173.00±92.320.055
CRP (mg/l)22.69±26.278.80±14.330.2869.40±10.674.75±8.730.274
ESR (mm/h)24.92±22.3512.77±11.720.18621.00±22.4014.57±10.730.694
Fibrinogen (mg/dl)438.60±1126.08287.60±85.920.003389.50±96.30445.13±92.780.360
FEV1 (%)37.59±13.1739.30±24.110.570400.78±19.2749.50±13.620.114
FVC (%)56.59±19.5259.50±24.010.86361.67±24.5168.00±20.370.481
FEV1/FVC (%)52.82±12.1950.60±15.180.33452.22±11.1357.88±10.750.321

[i] COPD AE, acute exacerbation of chronic obstructive pulmonary disease; Stable COPD, stable condition of COPD; RSV, respiratory syncytial virus; RSV A (+), RSV serotype A positive patients; RSV A (−), RSV serotype A negative patients. Hb, hemoglobin; ASO, anti streptolysin O titre; CRP, C reactive protein; ESR, Erythrocyte sedimentation rate; FEV1, forced expiratory volume in one second; FVC, forced vital capacity.

Discussion

Fewer patients with COPD were adenovirus-positive than RSV serotype A-positive. No significant differences in laboratory and functional parameters were observed between RSV-positive and RSV-negative patients with COPD-AE, with the exception of fibrinogen.

Previous investigations, which have predominantly used insensitive serological testing, demonstrated that 20% of cases of COPD-AE were due to viral pathogens (17,18). However, the frequency of virus-induced COPD-AE cases was found to be higher than previously assumed, as a result of more sensitive molecular detection methods such, as PCR (19–21). In previous studies, adenovirus was detected in ~1% of COPD-AE cases (19–21). The percentage of patients with COPD-AE who are infected with RSV varies from 2.3–28% (5–7,20,22–24). The variation in the results of different studies is likely due to the following factors: Method sensitivity; study populations (hospital- or community-based); materials (nasal swabs, sputum or lung biopsies); study design (cross-sectional or longitudinal); and the etiology differs according to the geographic areas.

In the present study, adenovirus and RSV infections were analyzed in a longitudinal study design. To the best of our knowledge, the present study was the first to analyze a Turkish population, using a sensitive PCR method for viral pathogen-associated COPD. Using three different materials (blood, nasal swab and induced sputum), adenovirus was detected in a low number of samples in patients with COPD-AE as well as in those in a stable condition. This is in accordance with the results of a previous study (21). Regarding RSV infection, RSV was detected in 63% of patients in the COPD-AE group. This figure is higher than those observed in previous studies (6,7). The results of the present study demonstrated that RSV serotype A was present in patients with COPD-AE and in those in a stable condition. The mechanisms underlying these results require further investigation.

Contamination may explain the high levels of RSV virus detected in the present study. However, freshly prepared materials were used to prevent technical drawbacks.

The association between latent viral infections and COPD pathogenesis has received considerable attention since 1990 (25). A previous study suggested that group C adenovirus E1A protein is expressed in lung tissues and is associated with COPD severity (9). In guinea pigs, cigarette smoke-induced emphysema is increased in response to latent adenoviral infection (8). By contrast, McManus et al (19) detected the adenovirus hexon gene and 5 E1A DNA and mRNA in a low number of sputum samples from patients with COPD-AE and in stable conditions. In accordance with those of previous studies, the results of the present study suggested low adenovirus detection in patients with COPD-AE and those in a stable condition.

In a cross-sectional study using PCR, RSV was detected in 16/68 (23.5%) patients in a stable condition following COPD-AE, which may indicate chronic infection with this virus (7). In a recent study, nasal and sputum samples were collected every two months from patients with respiratory illness, which were defined as the presence of any of the following symptoms: nasal congestion, sore throat, hoarseness, novel or increased-from-baseline cough, sputum production, dyspnea and wheezing and in a stable condition (23). In contrast to the results of previous studies, the authors did not detect RSV in nasal samples from patients in a stable condition (21,22,26). Furthermore, of 315 sputum stable samples analyzed, only three were RSV-positive. RSV detection was found to be associated with increased airway inflammation and faster FEV1 decline, which may indicate an association between chronic RSV infection and the pathogenesis of chronic airflow limitation (26). In the present study, higher RSV detection rates were observed in samples from patients in a stable condition (55.6%) following COPD-AE, compared with that observed in patients experiencing COPD-AEs. However, no associations were observed between RSV-positive detection and functional parameters in patients with COPD-AE and in those in a stable condition. The small sample size used in the present study may explain these negative results.

In a previous study, virus-associated AEs were found to be associated with higher plasma fibrinogen and serum interleukin 6 levels, and fibrinogen levels were shown to increase during COPD-AE (27). In the present study higher fibrinogen levels were observed in samples from patients with COPD-AE who were RSV-positive.

Higher RSV detection rates were observed in samples from patients with COPD-AE and those in a stable condition, compared with rates reported in the literature (5–7,19–24). This may be explained by the different methodologies and specimen usage. The kit used in the present study revealed a high sensitivity for RSV detection compared with those used in other studies. Another explanation for the discrepancies may be attributed to differences in the sampling sites. It is unclear which site reflects true infection or persistent asymptomatic infection. Previous studies have predominantly analyzed RSV infection of the upper airways. The viral load of RSV RNA in nasal samples was lower compared with the sputum in almost all instances (23). In the present study nasal swab, blood and induced sputum samples were obtained, which may explain the high detection rates compared with previous studies. The majority of patients with COPD-AE who were RSV-positive were also RSV-positive while in a stable condition. This may reflect chronic asymptomatic infection or recurrent asymptomatic reinfection.

The present study used a small sample size. Furthermore, there were no regular patient follow up examinations. Therefore, although the majority RSV-positive samples were detected during October and March, the seasonality of infection was not systematically evaluated. RSV detection in patients in a stable condition appeared to be randomly distributed throughout the year. However, sequential sampling was not conducted, therefore, it cannot be concluded that a persistent infection existed. Recurrent asymptomatic infection may give the impression of persistent infection if it was eliminated by the host immunity before it led to an acute exacerbation (28). Coexisting bacterial infection was not systematically evaluated in the present study. Instead, results were obtained from routine bacterial culture.

In conclusion, the present study suggests that RSV serotype A is more prevalent than adenovirus in samples from patients with COPD-AE. In RSV A-positive patients, blood fibrinogen levels were higher, suggesting systemic inflammation. RSV serotype A may cause an asymptomatic chronic infection or recurrent asymptomatic reinfections in patients in a stable condition following COPD-AE. Further investigations with larger study populations are required to clarify the results of the present study.

Acknowledgments

The present study was funded by the Gazi University Scientific Projects Foundation (Ankara, Turkey).

References

1 

Wedzicha JA: Role of viruses in exacerbations of chronic obstructive pulmonary disease. Proc Am Thorac Soc. 1:115–120. 2004. View Article : Google Scholar

2 

Hayashi S and Hogg JC: Adenovirus infections and lung disease. Curr Opin Pharmacol. 7:237–243. 2007. View Article : Google Scholar : PubMed/NCBI

3 

Gold DR, Tager IB, Weiss ST, Tosteson TD and Speizer FE: Acute lower respiratory illness in childhood as a predictor of lung function and chronic respiratory symptoms. Am Rev Respir Dis. 140:877–884. 1989. View Article : Google Scholar : PubMed/NCBI

4 

Borg I, Rohde G, Löseke S, Bittscheidt J, Schultze-Werninghaus G, Stephan V and Bufe A: Evaluation of a quantitative real-time PCR for the detection of respiratory syncytial virus in pulmonary diseases. Eur Respir J. 21:944–951. 2003. View Article : Google Scholar : PubMed/NCBI

5 

Turkish Neonatal Society: The seasonal variations of respiratory syncytial virus infections in Turkey: A 2-year epidemiological study. Turk J Pediatr. 54:216–222. 2012.PubMed/NCBI

6 

Beckham JD, Cadena A, Lin J, Piedra PA, Glezen WP, Greenberg SB and Atmar RL: Respiratory viral infections in patients with chronic, obstructive pulmonary disease. J Infect. 50:322–330. 2005. View Article : Google Scholar : PubMed/NCBI

7 

Seemungal T, Harper-Owen R, Bhowmik A, Moric I, Sanderson G, Message S, Maccallum P, Meade TW, Jeffries DJ, Johnston SL and Wedzicha JA: Respiratory viruses, symptoms, and inflammatory markers in acute exacerbations and stable chronic obstructive pulmonary disease. Am J Respir Crit Care Med. 164:1618–1623. 2001. View Article : Google Scholar : PubMed/NCBI

8 

Hogg JC: Role of latent viral infections in chronic obstructive pulmonary disease and asthma. Am J Respir Crit Care Med. 164:S71–S75. 2001. View Article : Google Scholar : PubMed/NCBI

9 

Hogg JC: Latent adenoviral infection in the pathogenesis of emphysema: The Parker B. Francis Lectureship. Chest. 117(Suppl 1): S282–S285. 2000. View Article : Google Scholar

10 

Schwarze J, O’Donnell DR, Rohwedder A and Openshaw PJ: Latency and persistence of respiratory syncytial virus despite T cell immunity. Am J Respir Crit Care Med. 169:801–805. 2004. View Article : Google Scholar : PubMed/NCBI

11 

NHLBI/WHO Workshop Report Global Initiative for chronic obstructive lung disease: Global Strategy for the Diagnosis, Management, and Prevention Of Chronic Obstructive Pulmonary Disease. US Department of Health and Human Services. Public Health Service, National Institutes of Health, Lung and Blood Institute; (NIH Publication No. 2701). April. 2001

12 

Anthonisen NR, Manfreda J, Warren CP, Hershfield ES, Harding GK and Nelson NA: Antibiotic therapy in exacer-bations of chronic obstructive pulmonary disease. Ann Intern Med. 106:196–204. 1987. View Article : Google Scholar : PubMed/NCBI

13 

Bhowmik A, Seemungal TA, Sapsford RJ and Wedzicha JA: Relation of sputum inflammatory markers to symptoms and lung function changes in COPD exacerbations. Thorax. 55:114–120. 2000. View Article : Google Scholar : PubMed/NCBI

14 

[No authors listed]. Lung function testing: Selection of reference values and interpretative strategies. American Thoracic Society. Am Rev Respir Dis. 144:1202–1218. 1991. View Article : Google Scholar : PubMed/NCBI

15 

Pin I, Gibson PG, Kolendowicz R, Girgis-Gabardo A, Denburg JA, Hargreave FE and Dolovich J: Use of induced sputum cell counts to investigate airway inflammation in asthma. Thorax. 47:25–29. 1992. View Article : Google Scholar : PubMed/NCBI

16 

Maniatis T and Fritsch EF: Moleculer Cloning: A Laboratory Manual. 3rd edition. Cold Spring Harbor; New York, NY: 1990

17 

Smith CB, Golden CA, Kanner RE and Renzetti AD Jr: Association of viral and Mycoplasma pneumoniae infections with acute respiratory illness in patients with chronic obstructive pulmonary diseases. Am Rev Respir Dis. 121:225–232. 1980.PubMed/NCBI

18 

Walsh EE, Falsey AR and Hennessey PA: Respiratory syncytial and other virus infections in persons with chronic cardiopulmonary disease. Am J Respir Crit Care Med. 160:791–795. 1999. View Article : Google Scholar : PubMed/NCBI

19 

McManus TE, Marley AM, Baxter N, Christie SN, Elborn JS, Heaney LG, Coyle PV and Kidney JC: Acute and latent adenovirus in COPD. Respir Med. 101:2084–2090. 2007. View Article : Google Scholar : PubMed/NCBI

20 

Ko FW, Ip M, Chan PK, Chan MC, To KW, Ng SS, Chau SS, Tang JW and Hui DS: Viral etiology of acute exacerbations of COPD in Hong Kong. Chest. 132:900–908. 2007. View Article : Google Scholar : PubMed/NCBI

21 

Hutchinson AF, Ghimire AK, Thompson MA, Black JF, Brand CA, Lowe AJ, Smallwood DM, Vlahos R, Bozinovski S, Brown GV, et al: A community-based, time-matched, case-control study of respiratory viruses and exacerbations of COPD. Respir Med. 101:2472–2481. 2007. View Article : Google Scholar : PubMed/NCBI

22 

Rohde G, Wiethege A, Borg I, Kauth M, Bauer TT, Gillissen A, Bufe A and Schultze-Werninghaus G: Respiratory viruses in exacerbations of chronic obstructive pulmonary disease requiring hospitalisation: A case-control study. Thorax. 58:37–42. 2003. View Article : Google Scholar : PubMed/NCBI

23 

Falsey AR, Formica MA, Hennessey PA, Criddle MM, Sullender WM and Walsh EE: Detection of respiratory syncytial virus in adults with chronic obstructive pulmonary disease. Am J Respir Crit Care Med. 173:639–643. 2006. View Article : Google Scholar : PubMed/NCBI

24 

Camargo CA Jr, Ginde AA, Clark S, Cartwright CP, Falsey AR and Niewoehner DE: Viral pathogens in acute exacerbations of chronic obstructive pulmonary disease. Intern Emerg Med. 3:355–359. 2008. View Article : Google Scholar : PubMed/NCBI

25 

Matsuse T, Hayashi S, Kuwano K, Keunecke H, Jefferies WA and Hogg JC: Latent adenoviral infection in the pathogenesis of chronic airways obstruction. Am Rev Respir Dis. 146:177–184. 1992. View Article : Google Scholar : PubMed/NCBI

26 

Wilkinson TM, Donaldson GC, Johnston SL, Openshaw PJ and Wedzicha JA: Respiratory syncytial virus, airway inflammation, and FEV1 decline in patients with chronic obstructive pulmonary disease. Am J Respir Crit Care Med. 173:871–876. 2006. View Article : Google Scholar : PubMed/NCBI

27 

Wedzicha JA, Seemungal TA, MacCallum PK, Paul EA, Donaldson GC, Bhowmik A, Jeffries DJ and Meade TW: Acute exacerbations of chronic obstructive pulmonary disease are accompanied by elevations of plasma fibrinogen and serum IL-6 levels. Thromb Haemost. 84:210–215. 2000.PubMed/NCBI

28 

Sikkel MB, Quint JK, Mallia P, Wedzicha JA and Johnston SL: Respiratory syncytial virus persistence in chronic obstructive pulmonary disease. Pediatr Infect Dis J. 27(Suppl 10): S63–S70. 2008. View Article : Google Scholar : PubMed/NCBI

Related Articles

  • Abstract
  • View
  • Download
  • Twitter
Copy and paste a formatted citation
Spandidos Publications style
Kokturk N, Bozdayi G, Yilmaz S, Doğan B, Gulbahar O, Rota S and Tatlicioglu T: Detection of adenovirus and respiratory syncytial virus in patients with chronic obstructive pulmonary disease: Exacerbation versus stable condition. Mol Med Rep 12: 3039-3046, 2015.
APA
Kokturk, N., Bozdayi, G., Yilmaz, S., Doğan, B., Gulbahar, O., Rota, S., & Tatlicioglu, T. (2015). Detection of adenovirus and respiratory syncytial virus in patients with chronic obstructive pulmonary disease: Exacerbation versus stable condition. Molecular Medicine Reports, 12, 3039-3046. https://doi.org/10.3892/mmr.2015.3681
MLA
Kokturk, N., Bozdayi, G., Yilmaz, S., Doğan, B., Gulbahar, O., Rota, S., Tatlicioglu, T."Detection of adenovirus and respiratory syncytial virus in patients with chronic obstructive pulmonary disease: Exacerbation versus stable condition". Molecular Medicine Reports 12.2 (2015): 3039-3046.
Chicago
Kokturk, N., Bozdayi, G., Yilmaz, S., Doğan, B., Gulbahar, O., Rota, S., Tatlicioglu, T."Detection of adenovirus and respiratory syncytial virus in patients with chronic obstructive pulmonary disease: Exacerbation versus stable condition". Molecular Medicine Reports 12, no. 2 (2015): 3039-3046. https://doi.org/10.3892/mmr.2015.3681
Copy and paste a formatted citation
x
Spandidos Publications style
Kokturk N, Bozdayi G, Yilmaz S, Doğan B, Gulbahar O, Rota S and Tatlicioglu T: Detection of adenovirus and respiratory syncytial virus in patients with chronic obstructive pulmonary disease: Exacerbation versus stable condition. Mol Med Rep 12: 3039-3046, 2015.
APA
Kokturk, N., Bozdayi, G., Yilmaz, S., Doğan, B., Gulbahar, O., Rota, S., & Tatlicioglu, T. (2015). Detection of adenovirus and respiratory syncytial virus in patients with chronic obstructive pulmonary disease: Exacerbation versus stable condition. Molecular Medicine Reports, 12, 3039-3046. https://doi.org/10.3892/mmr.2015.3681
MLA
Kokturk, N., Bozdayi, G., Yilmaz, S., Doğan, B., Gulbahar, O., Rota, S., Tatlicioglu, T."Detection of adenovirus and respiratory syncytial virus in patients with chronic obstructive pulmonary disease: Exacerbation versus stable condition". Molecular Medicine Reports 12.2 (2015): 3039-3046.
Chicago
Kokturk, N., Bozdayi, G., Yilmaz, S., Doğan, B., Gulbahar, O., Rota, S., Tatlicioglu, T."Detection of adenovirus and respiratory syncytial virus in patients with chronic obstructive pulmonary disease: Exacerbation versus stable condition". Molecular Medicine Reports 12, no. 2 (2015): 3039-3046. https://doi.org/10.3892/mmr.2015.3681
Follow us
  • Twitter
  • LinkedIn
  • Facebook
About
  • Spandidos Publications
  • Careers
  • Cookie Policy
  • Privacy Policy
How can we help?
  • Help
  • Live Chat
  • Contact
  • Email to our Support Team