Spandidos Publications Logo
  • About
    • About Spandidos
    • Aims and Scopes
    • Abstracting and Indexing
    • Editorial Policies
    • Reprints and Permissions
    • Job Opportunities
    • Terms and Conditions
    • Contact
  • Journals
    • All Journals
    • Oncology Letters
      • Oncology Letters
      • Information for Authors
      • Editorial Policies
      • Editorial Board
      • Aims and Scope
      • Abstracting and Indexing
      • Bibliographic Information
      • Archive
    • International Journal of Oncology
      • International Journal of Oncology
      • Information for Authors
      • Editorial Policies
      • Editorial Board
      • Aims and Scope
      • Abstracting and Indexing
      • Bibliographic Information
      • Archive
    • Molecular and Clinical Oncology
      • Molecular and Clinical Oncology
      • Information for Authors
      • Editorial Policies
      • Editorial Board
      • Aims and Scope
      • Abstracting and Indexing
      • Bibliographic Information
      • Archive
    • Experimental and Therapeutic Medicine
      • Experimental and Therapeutic Medicine
      • Information for Authors
      • Editorial Policies
      • Editorial Board
      • Aims and Scope
      • Abstracting and Indexing
      • Bibliographic Information
      • Archive
    • International Journal of Molecular Medicine
      • International Journal of Molecular Medicine
      • Information for Authors
      • Editorial Policies
      • Editorial Board
      • Aims and Scope
      • Abstracting and Indexing
      • Bibliographic Information
      • Archive
    • Biomedical Reports
      • Biomedical Reports
      • Information for Authors
      • Editorial Policies
      • Editorial Board
      • Aims and Scope
      • Abstracting and Indexing
      • Bibliographic Information
      • Archive
    • Oncology Reports
      • Oncology Reports
      • Information for Authors
      • Editorial Policies
      • Editorial Board
      • Aims and Scope
      • Abstracting and Indexing
      • Bibliographic Information
      • Archive
    • Molecular Medicine Reports
      • Molecular Medicine Reports
      • Information for Authors
      • Editorial Policies
      • Editorial Board
      • Aims and Scope
      • Abstracting and Indexing
      • Bibliographic Information
      • Archive
    • World Academy of Sciences Journal
      • World Academy of Sciences Journal
      • Information for Authors
      • Editorial Policies
      • Editorial Board
      • Aims and Scope
      • Abstracting and Indexing
      • Bibliographic Information
      • Archive
    • International Journal of Functional Nutrition
      • International Journal of Functional Nutrition
      • Information for Authors
      • Editorial Policies
      • Editorial Board
      • Aims and Scope
      • Abstracting and Indexing
      • Bibliographic Information
      • Archive
    • International Journal of Epigenetics
      • International Journal of Epigenetics
      • Information for Authors
      • Editorial Policies
      • Editorial Board
      • Aims and Scope
      • Abstracting and Indexing
      • Bibliographic Information
      • Archive
    • Medicine International
      • Medicine International
      • Information for Authors
      • Editorial Policies
      • Editorial Board
      • Aims and Scope
      • Abstracting and Indexing
      • Bibliographic Information
      • Archive
  • Articles
  • Information
    • Information for Authors
    • Information for Reviewers
    • Information for Librarians
    • Information for Advertisers
    • Conferences
  • Language Editing
Spandidos Publications Logo
  • About
    • About Spandidos
    • Aims and Scopes
    • Abstracting and Indexing
    • Editorial Policies
    • Reprints and Permissions
    • Job Opportunities
    • Terms and Conditions
    • Contact
  • Journals
    • All Journals
    • Biomedical Reports
      • Information for Authors
      • Editorial Policies
      • Editorial Board
      • Aims and Scope
      • Abstracting and Indexing
      • Bibliographic Information
      • Archive
    • Experimental and Therapeutic Medicine
      • Information for Authors
      • Editorial Policies
      • Editorial Board
      • Aims and Scope
      • Abstracting and Indexing
      • Bibliographic Information
      • Archive
    • International Journal of Epigenetics
      • Information for Authors
      • Editorial Policies
      • Editorial Board
      • Aims and Scope
      • Abstracting and Indexing
      • Bibliographic Information
      • Archive
    • International Journal of Functional Nutrition
      • Information for Authors
      • Editorial Policies
      • Editorial Board
      • Aims and Scope
      • Abstracting and Indexing
      • Bibliographic Information
      • Archive
    • International Journal of Molecular Medicine
      • Information for Authors
      • Editorial Policies
      • Editorial Board
      • Aims and Scope
      • Abstracting and Indexing
      • Bibliographic Information
      • Archive
    • International Journal of Oncology
      • Information for Authors
      • Editorial Policies
      • Editorial Board
      • Aims and Scope
      • Abstracting and Indexing
      • Bibliographic Information
      • Archive
    • Medicine International
      • Information for Authors
      • Editorial Policies
      • Editorial Board
      • Aims and Scope
      • Abstracting and Indexing
      • Bibliographic Information
      • Archive
    • Molecular and Clinical Oncology
      • Information for Authors
      • Editorial Policies
      • Editorial Board
      • Aims and Scope
      • Abstracting and Indexing
      • Bibliographic Information
      • Archive
    • Molecular Medicine Reports
      • Information for Authors
      • Editorial Policies
      • Editorial Board
      • Aims and Scope
      • Abstracting and Indexing
      • Bibliographic Information
      • Archive
    • Oncology Letters
      • Information for Authors
      • Editorial Policies
      • Editorial Board
      • Aims and Scope
      • Abstracting and Indexing
      • Bibliographic Information
      • Archive
    • Oncology Reports
      • Information for Authors
      • Editorial Policies
      • Editorial Board
      • Aims and Scope
      • Abstracting and Indexing
      • Bibliographic Information
      • Archive
    • World Academy of Sciences Journal
      • Information for Authors
      • Editorial Policies
      • Editorial Board
      • Aims and Scope
      • Abstracting and Indexing
      • Bibliographic Information
      • Archive
  • Articles
  • Information
    • For Authors
    • For Reviewers
    • For Librarians
    • For Advertisers
    • Conferences
  • Language Editing
Login Register Submit
  • This site uses cookies
  • You can change your cookie settings at any time by following the instructions in our Cookie Policy. To find out more, you may read our Privacy Policy.

    I agree
Search articles by DOI, keyword, author or affiliation
Search
Advanced Search
presentation
Molecular Medicine Reports
Join Editorial Board Propose a Special Issue
Print ISSN: 1791-2997 Online ISSN: 1791-3004
Journal Cover
October-2015 Volume 12 Issue 4

Full Size Image

Sign up for eToc alerts
Recommend to Library

Journals

International Journal of Molecular Medicine

International Journal of Molecular Medicine

International Journal of Molecular Medicine is an international journal devoted to molecular mechanisms of human disease.

International Journal of Oncology

International Journal of Oncology

International Journal of Oncology is an international journal devoted to oncology research and cancer treatment.

Molecular Medicine Reports

Molecular Medicine Reports

Covers molecular medicine topics such as pharmacology, pathology, genetics, neuroscience, infectious diseases, molecular cardiology, and molecular surgery.

Oncology Reports

Oncology Reports

Oncology Reports is an international journal devoted to fundamental and applied research in Oncology.

Experimental and Therapeutic Medicine

Experimental and Therapeutic Medicine

Experimental and Therapeutic Medicine is an international journal devoted to laboratory and clinical medicine.

Oncology Letters

Oncology Letters

Oncology Letters is an international journal devoted to Experimental and Clinical Oncology.

Biomedical Reports

Biomedical Reports

Explores a wide range of biological and medical fields, including pharmacology, genetics, microbiology, neuroscience, and molecular cardiology.

Molecular and Clinical Oncology

Molecular and Clinical Oncology

International journal addressing all aspects of oncology research, from tumorigenesis and oncogenes to chemotherapy and metastasis.

World Academy of Sciences Journal

World Academy of Sciences Journal

Multidisciplinary open-access journal spanning biochemistry, genetics, neuroscience, environmental health, and synthetic biology.

International Journal of Functional Nutrition

International Journal of Functional Nutrition

Open-access journal combining biochemistry, pharmacology, immunology, and genetics to advance health through functional nutrition.

International Journal of Epigenetics

International Journal of Epigenetics

Publishes open-access research on using epigenetics to advance understanding and treatment of human disease.

Medicine International

Medicine International

An International Open Access Journal Devoted to General Medicine.

Journal Cover
October-2015 Volume 12 Issue 4

Full Size Image

Sign up for eToc alerts
Recommend to Library

  • Article
  • Citations
    • Cite This Article
    • Download Citation
    • Create Citation Alert
    • Remove Citation Alert
    • Cited By
  • Similar Articles
    • Related Articles (in Spandidos Publications)
    • Similar Articles (Google Scholar)
    • Similar Articles (PubMed)
  • Download PDF
  • Download XML
  • View XML
Article

Inhibitory effect of zinc on the advanced glycation end product-induced apoptosis of mouse osteoblastic cells

  • Authors:
    • Mingyue Xiong
    • Liqiang Liu
    • Zhenhui Liu
    • Hangfei Gao
  • View Affiliations / Copyright

    Affiliations: Department of Traumatic Surgery, Xinqu Hospital, The First Affiliated Hospital of Henan University of Science Technology, Luoyang, Henan 471000, P.R. China
  • Pages: 5286-5292
    |
    Published online on: July 17, 2015
       https://doi.org/10.3892/mmr.2015.4088
  • Expand metrics +
Metrics: Total Views: 0 (Spandidos Publications: | PMC Statistics: )
Metrics: Total PDF Downloads: 0 (Spandidos Publications: | PMC Statistics: )
Cited By (CrossRef): 0 citations Loading Articles...

This article is mentioned in:



Abstract

Osteoporosis and diabetes have become serious health problems worldwide. Previous studies have suggested that diabetes is associated with osteoporosis and increased fracture risk. However, the mechanism underlying diabetes‑induced osteoporosis remains to be elucidated. Therefore, the present study aimed to examine the mechanism underlying diabetes‑induced osteoporosis, and determine the protective effects of zinc, which is known to be closely associated with osteoporosis and diabetes. The results of the present study demonstrated that zinc inhibited advanced glycation end product (AGE)‑induced MC3T3‑E1 cell apoptosis by attenuating the production of reactive oxygen species, inhibiting caspase‑3 and caspase‑9 activation, and inhibiting the release of cytochrome c from between the mitochondria and the cytosol. Furthermore, zinc was found to protect cells against AGE‑induced apoptosis via the mitogen‑activated protein kinase/extracellular signal‑regulated kinase and phosphoinositide 3‑kinase/AKT signaling pathways. In conclusion, these findings enable a better understanding of the mechanism underlying diabetes‑induced osteoporosis, and may indicate a novel target for its prevention and treatment.

Introduction

In recent years, the incidence of diabetes mellitus and osteoporosis has increased, as a result of longer life expectancy and a lifestyle characterized by low levels of physical activity and increased high-energy food intake (1). Osteoporosis, which is the most common type of bone disease, is associated with low bone mineral density (BMD) and systemic impairment of bone mass, strength and microarchitecture, which increases the propensity of fragility fractures (2). Osteoporosis is clinically defined as having a BMD ≥2.5 standard deviations below the young female adult mean (T-score, −2.5) (3). The etiology of osteoporosis is attributed to various endocrine, metabolic, and mechanical factors, and can occur at any age; however, it is predominantly diagnosed in elderly and diabetic patients (4). Diabetes mellitus is a risk factor for osteoporotic fractures. Diabetes mellitus affects bone metabolism, and may lead to osteopenia and osteoporosis (5,6). The causes of diabetes-induced osteoporosis are varied, and include insulin deficiency, disordered calcium-phosphate metabolism and excessive secretion of parathyroid hormone (7–9). However, the underlying molecular link between diabetes and osteoporosis remains to be elucidated.

In patients with diabetes mellitus, during long-lasting hyperglycemia, glucose forms covalent adducts with plasma proteins through a non-enzymatic process, the products of which are termed advanced glycation end products (AGEs) (10). AGEs may be critical mediators in the pathogenesis and development of osteoporosis and other age-associated chronic degenerative diseases (11). The present study aimed to determine whether AGEs serve as a causal link between diabetes and osteoporosis.

Zinc, which is an essential nutritional factor in the growth of humans and animals, has been considered a novel supplementation factor in the prevention and treatment of osteoporosis (12). A previous study demonstrated that zinc was able to inhibit high glucose-induced apoptosis by suppressing oxidative stress in renal tubular epithelial cells (13). Furthermore, zinc supplementation has been observed to exert positive effects in diabetes, including a modest, but significant, reduction in fasting glucose, and a trend towards decreased glycated hemo-globin (14). The present study aimed to use the MC3T3-E1 mouse osteoblastic cell line to investigate the role of zinc in AGE-induced cell apoptosis, as well as investigate novel ways to treat diabetes-induced osteoporosis.

Materials and methods

Reagents

α-minimal essential medium (α-MEM), penicillin/streptomycin (5,000 U/ml penicillin; 5,000 U/ml streptomycin) and fetal bovine serum (FBS) were obtained from Gibco Life Technologies (Grand Island, NY, USA). ZnSO4, MTT, PD98059, LY294002, Triton X-100, bovine serum albumin (BSA) and dimethyl sulfoxide (DMSO) were purchased from Sigma-Aldrich (St. Louis, MO, USA). Mouse monoclonal IgG anti-caspase 3 (sc-65496), anti-caspase 9 (sc-56073), anti-B-cell lymphoma 2-associated X protein (Bax) (sc-20067), anti-cytochrome c (cyto-C) (sc-13561), anti-β-actin (sc-47778), anti-extracellular signal-regulated kinases (ERK) (sc-514302), anti-phosphorylated (p)-ERK (sc-377400) and anti-AKT (sc-377457) antibodies, and the rabbit polyclonal IgG anti-p-AKT antibody (sc-135650), were obtained from Santa Cruz Biotechnology, Inc. (Dallas, TX, USA). Enhanced Chemiluminescence (ECL) kit was purchased from Pierce Biotechnology, Inc. (Rockford, IL, USA). All reagents used were trace element analysis grade. All water used was glass distilled.

Cell culture

MC3T3-E1 mouse preosteoblasts (cat. no. CRL-2593; American Type Culture Collection, Manassas, VA, USA) were cultured in α-MEM, supplemented with 10% heat-inactivated FBS and antibiotics (100 units penicillin/streptomycin) at 37°C in a humidified incubator containing 5% CO2. For experiments, the cells were cultured for 24 h in 3 ml α-MEM, supplemented with 10% FBS, in order to obtain monolayers. The cells were subsequently rinsed with phosphate-buffered saline (PBS), the medium was then replaced and the cells were cultured further. In order to investigate the effects of zinc on the signaling pathways of PI3K/AKT and MAPK/ERK, a specific PI3K/AKT inhibitor, LY294002 (10 µM LY294002, 1×105 cells) and a specific MAPK/ERK inhibitor, PD98059 (20 µM PD98059, 1×105 cells) were used.

Groups

The groups were as follows: Control group, MC3T3-E1 cells (1×105) cultured with α-MEM, supplemented with 10% heat-inactivated FBS for 48 h; BSA group, MC3T3-E1 cells (1×105) treated with BSA for 48 h; AGEs group, MC3T3-E1 cells (1×105) treated with 500 µg/ml AGEs (Anyan-bio Technology, Shanghai, China) for 48 h; AGEs + zinc group, MC3T3-E1 cells (1×105) treated with 500 µg/ml AGEs in the presence of 50 µM ZnSO4 for 48 h.

Cell viability

Cell viability was measured using a quantitative colorimetric MTT assay, with 1×105 cells/ml in 96-well plates. Briefly, 10 µl MTT (final concentration, 5 mg/ml) was added to the medium and the cells were incubated at 37°C for 4 h. The medium was then aspirated from each well and 100 µl DMSO was added to dissolve the formazan crystals. The optical density of each well was read at 492 nm using a microplate reader (Multiskan MK3; Bio-Rad Laboratories, Inc., Hercules, CA, USA).

Detection of intracellular reactive oxygen species (ROS) levels

The concentrations of ROS were determined based on the oxidation of 2,7-dichlorodihydrofluorescein (DCFH; Nanjing Jiancheng Bioengineering Research Institute, Nanjing, China). Briefly, MC3T3-E1 cells (4×106) were incubated with 10 µmol/l DCFH-DA probe at 37°C for 35 min, following which the cells were washed three times with PBS to remove residual probe. DCFH-DA is deacetylated intracel-lularly by nonspecific esterase and is further oxidized by ROS to the fluorescent compound 2,7-dichlorofluorescein (DCF). DCF fluorescence was detected using flow cytometry with a FACSCalibur (BD Biosciences, Franklin Lakes, NJ, USA), and analyzed using Quantity One software, version 4.62 (Bio-Rad Laboratories, Inc.).

Analysis of apoptosis

To quantify the number of apoptotic cells, flow cytometry (ACCURI™ C6; BD Biosciences) was performed using a Fluorescein Isothiocyanate (FITC) Annexin V Apoptosis Detection kit (Nanjing KeyGen Biotech Co., Ltd., Nanjing, China), according to the manufacturer's instructions. The cells were resuspended in 300 µl 1X binding buffer and transferred into a sterile flow cytometry glass tube. Annexin V/FITC (10 µl) was added to the cells and incubated in the dark for 30 min at room temperature. The cells (1×105) were then treated with 5 µl propidium iodide (Sigma-Aldrich), and incubated at room temperature for 10 min in the dark. Following incubation, the cells were analyzed using flow cytometry. The percentage of cellular apoptosis was determined using the FITC Annexin V Apoptosis Detection kit.

Western blotting

The MC3T3-E1 cells were washed with PBS, scraped, collected and lysed using ice-cold lysis buffer (Beyotime Institute of Biotechnology, Haimen, China), and centrifuged at 750 × g for 8 min at 0°C to yield the whole cell extract. The resuspended cells were then homogenized with ten strokes of a Teflon homogenizer (PT1200E; Kinematica, Luzern, Switzerland), and the homogenates were centrifuged twice at 750 × g for 10 min at 4°C. The supernatants were further centrifuged at 10,000 × g for 15 min at 4°C, to obtain the mitochondrial pellets. Cytosolic fractions were obtained following further centrifugation at 100,000 × g for 1 h at 4°C. The samples were then denatured in boiling water for 5 min, the protein concentration of cell lysates was quantified using the Bicinchoninic Acid kit (Beyotime Institute of Biotechnology) and equal amounts of protein (10 µg) were separated by 10% SDS-PAGE (Sigma-Aldrich) and transferred to nitrocellulose membranes (Sigma-Aldrich). The protein concentration of cell lysates was quantified using the Bicinchoninic Acid kit (Beyotime Institute of Biotechnology) and equal amounts of protein(10 µg) were separated by SDS-PAGE. The membranes were incubated overnight at 4°C with anti-Bax, anti-cyto-C, anti-caspase 3, anti-caspase 9, anti-ERK, anti-p-ERK, anti-AKT, anti-p-AKT, and anti-β-actin antibodies. The antibodies were used at a dilution of 1:400 in Tris-buffered saline Tween (Sigma-Aldrich), containing 50 mM Tris-HCl, 150 mM NaCl, and 0.05% (w/v) Tween 20, (pH 7.4) containing 5% (w/v) BSA. The membranes were then incubated for 2 h with horseradish peroxidase-conjugated anti-rabbit or anti-mouse secondary IgG antibodies (1:1,000; Santa Cruz Biotechnology, Inc.) at room temperature. The immunoreactive bands were visualized using an ECL kit.

Statistical analysis

Statistical analyses were performed using SPSS version 18 (SPSS Inc., Chicago, IL, USA). Data are expressed as the mean ± standard deviation of at least three independent experiments. The variance was homogenous permitting the use of standard analysis of variance (ANOVA). Following determination of statistical significance using ANOVA, individual comparisons were made using Tukey's multiple comparison test. P<0.05 was considered to indicate a statistically significant difference.

Results

Zinc protects MC3T3-E1 cells from AGE-induced apoptosis

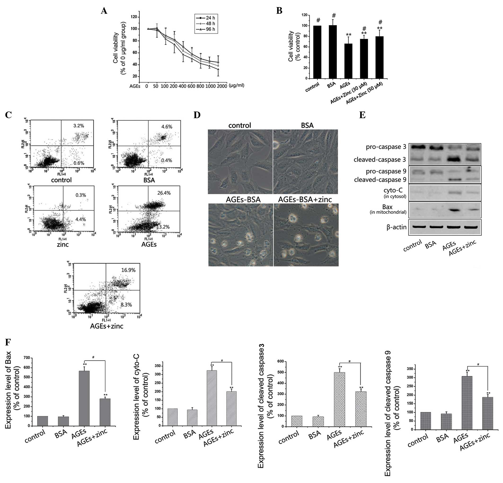
AGEs induce cell apoptosis; however, whether AGEs induce the apoptosis of mouse osteoblasts remains to be elucidated. To determine whether AGEs induce osteoblast apoptosis, the present study treated MC3T3-E1 cells with various doses of AGEs for 24, 48 and 72 h. Cell viability assays demonstrated that the AGEs inhibited cell growth in a dose- and time-dependent manner (Fig. 1A). The half maximal inhibitory concentration values of AGEs in the MC3T3-E1 cells at 24, 48 and 72 h were 936, 725 and 590 µg/ml, respectively. For subsequent experiments in the present study, 500 µg/ml AGEs were used (the concentration that apoptosis is clear). In order to determine the role of AGEs in promoting apoptosis and the anti-apoptotic effects of zinc, the MC3T3-E1 cells were treated with either BSA, or with 500 µg/ml AGEs in the presence or absence of 30 or 50 µM ZnSO4 for 48 h, and cell viability was detected using an MTT assay. When treated with BSA alone, the MC3T3-E1 cells proliferated at the same rate as the control cells, whereas treatment with 500 µg/ml AGEs significantly suppressed the viability of the MC3T3-E1 cells. Notably, cells cultured with AGEs and zinc combined (30 or 50µM) exhibited improved viability, compared with the AGE group (Fig. 1B). The percentage of apoptotic cells was markedly increased in the cells treated with AGEs, whereas zinc pretreatment resulted in a significant decrease in the percentage of apoptosis (Fig. 1C), as determined by flow cytometry. Similarly, cell survival was higher when the cells were exposed to AGEs and zinc combined, compared with the cells treated with AGEs alone, as observed in the inverted phase contrast microscopy images (SZ51; Olympus, Tokyo, Japan) (Fig. 1D). To further investigate the protective effects of zinc, western blotting was performed to detect the protein expression levels of caspase-3 and -9, cyto-C, and Bax. Treatment with zinc significantly downregulated the expression levels of mitochondrial cleaved-caspase-3, cleaved-caspase-9 and Bax, and of cytosolic cyto-C, compared with the AGE group. These data indicated that AGEs induced MC3T3-E1 cell apoptosis, and that zinc may protect MC3T3-E1 cells from AGE-induced apoptosis.

Figure 1

Effects of zinc on AGE-induced apoptosis in MC3T3-E1 mouse preosteoblast cells. (A) MC3T3-E1 cells were treated with AGEs (0–2,000 µg/ml) for 24, 48 and 72 h. Following treatment, cell viability was detected using an MTT assay. Results are presented as a percentage of the inhibition of cell viability, which was calculated from the mean absorbance ± standard deviation of triplicate samples. (B) MC3T3-E1 cells were treated with BSA or 500 µg/ml AGEs, in the presence or absence of 30 or 50 µM ZnSO4 for 48 h, and cell viability was detected using an MTT assay. Values are presented as the mean ± standard deviation of three independent experiments. **P<0.01, vs. control; #P<0.01, vs. AGE group. (C) MC3T3-E1 cells were treated with BSA or 500 µg/ml AGEs, in the presence or absence of 50 µM ZnSO4, for 48 h, and apoptosis was detected using flow cytometry following Annexin V-PI double staining. (D) Cells were treated, as described above, and cell morphology was observed under a microscope. Magnification, ×400. (E) Cells were treated, as described above, and the protein expression levels of cytosolic cyto-C, mitochondrial Bax, and caspase-3 and caspase-9 were detected using western blotting. (F) Values are presented as the mean ± standard deviation of three independent experiments. β-actin was used as a loading control. **P<0.01, vs. control; #P<0.01 AGE + zinc group, vs. AGE group. AGEs, advanced glycation end products; BSA, bovine serum albumin; PI, propidium iodide; cyto-C, cytochrome c; Bax, B-cell lymphoma 2-associated X protein.

Zinc inhibits MC3T3-E1 cells from AGE-induced ROS generation

A previous study demonstrated that high levels of glucose and AGEs increase intracellular ROS levels in renal cells, and contribute to the development and progression of diabetic renal injury (15). Furthermore, oxidative stress and apoptosis are closely associated. The present study investigated the effects of zinc on AGE-induced ROS generation. The MC3T3-E1 cells were treated with BSA, 50 µM ZnSO4, or 500 µg/ml AGEs, in the presence or absence of 50 µM ZnSO4, for 48 h, and intracellular ROS levels were measured using flow cytometry. As shown in Fig. 2, cellular ROS levels were four-fold higher in the AGEs-treated cells, compared with the control, whereas zinc significantly reduced of AGE-induced DCF-sensitive cellular ROS (Fig. 2). These data indicated that zinc may inhibit AGE-induced apoptosis in MC3T3-E1 cells by decreasing oxidative stress.

Figure 2

Zinc inhibits AGE-induced ROS production in MC3T3-E1 mouse preosteoblast cells. (A) MC3T3-E1 cells were treated with BSA, 50 µM ZnSO4 or 500 µg/ml AGEs in the presence or absence of 50 µM ZnSO4 for 48 h, and intracellular ROS levels were measured by flow cytometry using the DCFH-DA oxidation-sensitive fluorescent probe. (B) Levels of ROS are expressed as the mean ± standard deviation and are representative of three independent experiments. **P<0.01, vs. control; #P<0.01 AGE + zinc group, vs. AGE group. AGEs, advanced glycation end products; ROS, reactive oxygen species; BSA, bovine serum albumin; DCFH-DA, 2,7-dichlorodihydrofluorescein.

Zinc inhibits apoptosis through mitogen-activated protein kinase (MAPK)/ERK signaling in MC3T3-E1 cells

Since MAPK/ERK is implicated in the triggering of anti-apoptotic signal transduction pathways, the present study investigated whether the integrity of the pathway was required for the anti-apoptotic effects of zinc. To provide further insight into this signaling pathway leading to the protection of apoptosis in AGE-induced MC3T3-E1 cells, a specific MEK1 inhibitor, PD98059, was used at a concentration stated in a previous study (16). Treatment with zinc effectively protected the cells from AGE-induced apoptosis; however, when the cells were pretreated with zinc and PD98059 together, the protective effects of zinc were attenuated. Furthermore, zinc significantly increased the expression levels of p-ERK in the AGE-treated cells; however, co-treatment with 20 µM PD98059 effectively inhibited the upregulation of ERK phosphorylation. However, the expression levels of total-ERK were not altered significantly. Inhibition of the MEK pathway with PD98059 attenuated the protective effects of zinc, suggesting a role for the MAPK/ERK pathway in this effect (Fig. 3). These results suggested that the activation of ERK is a critical event in the anti-apoptotic effects of zinc in MC3T3-E1 cells.

Figure 3

Effects of zinc on the ERK pathway in AGE-induced apoptosis. (A) MC3T3-E1 cells mouse preosteoblasts were incubated with or without 20 µM PD98059 for 1 h, and were then exposed to 500 µg/ml AGEs, in the presence or absence of 50 µM ZnSO4, for 48 h. Apoptosis was determined using flow cytometry following Annexin V-PI double staining. (B) MC3T3-E1 cells were treated, as described above, and the expression levels of total ERK and p-ERK were detected using western blotting. Quantification of the expression levels of (C) total ERK and (D) p-ERK. Values are presented as the mean ± standard deviation of three independent experiments. β-actin was used as loading control. **P<0.01, vs. control; #P<0.01 AGE + zinc group, vs. AGE group. ERK, extracellular signal-regulated kinases; p-ERK; phosphorylated-ERK; AGEs, advanced glycation end products; PI, propidium iodide.

Zinc inhibits apoptosis through phosphoinositide 3-kinase (PI3K)/AKT signaling in MC3T3-E1 cells

The PI3K/Akt pathway is a zinc-sensing process, which links extracellular survival signals with apoptosis-associated pathways and has a critical role in cell survival by inhibiting apoptotic pathways (17). In order to investigate the effects of this signaling pathway on the protection of apoptosis in AGE-induced MC3T3-E1 cells, a specific PI3K/AKT inhibitor, LY294002, was used, at a concentration stated in a previous study (18). Treatment with zinc effectively protected the cells from AGE-induced apoptosis; however, when the cells were pretreated with LY294002, the protective effects of zinc were attenuated. Furthermore, zinc significantly increased the expression levels of p-AKT in the AGE-treated cells; whereas co-treatment with 10 µM LY294002 effectively inhibited the upregulation of AKT phosphorylation. The expression levels of total-AKT were not altered significantly. Furthermore, inhibition of the PI3K/AKT pathway by LY294002 attenuated the protective effects of zinc, suggesting a role for the PI3K/AKT pathway in this effect (Fig. 4). These results suggested that zinc protects cells from AGE-induced apoptosis through the PI3K/AKT pathway.

Figure 4

Effects of zinc on the AKT pathway in AGE-induced apoptosis. (A) MC3T3-E1 mouse preosteoblast cells were incubated with or without 10 µM LY294002 for 1 h, and were then exposed to 500 µg/ml AGEs, in the presence or absence of 50 µM ZnSO4. Apoptosis was determined using flow cytometry following Annexin V-PI double staining. (B) MC3T3-E1 cells were treated, as described above, and the protein expression levels of total AKT and p-AKT were detected using western-blotting. Quantification of the expression levels of (C) total AKT and (D) p-AKT. Values are presented as the mean ± standard deviation of three independent experiments. β-actin was used as a loading control. **P<0.01 vs. control; #P<0.01 AGE + zinc group, vs. AGE group. AGEs, advanced glycation end products; p-AKT, phosphorylated-AKT; PI, propidium iodide.

Discussion

Zinc is an essential trace element, which increases osteoblast proliferation and bone formation, and has been considered an important factor in bone metabolism (19). Zinc deficiency can alter the balance of bone remodeling, and low zinc intake has been reported to be associated with low bone mass in females (20). Therefore, it has been suggested that zinc supplementation may be a sustainable approach for the improvement of bone health. Fung et al (21) demonstrated that zinc supplementation results in a marked increase in total-body bone mass, compared with a placebo. Furthermore, zinc as an antioxidant may inhibit apoptosis. Kumar et al (22) demonstrated that zinc supplementation significantly decreases apoptosis and reduces the levels of ROS in the embryos of diabetic mice. The results of the present study revealed that pretreatment of cells with zinc markedly protected the cells from AGE-induced damage. Treatment with zinc decreased the production of intracellular ROS and significantly inhibited AGE-induced apoptosis of the MC3T3-E1 cells.

A previous study demonstrated that there are decreased bone levels of Zn2+ in postmenopausal females with osteoporosis, due to the reduction in osteoblast differentiation as bone mineralizing capacity decreases (20). Furthermore, a positive correlation has been detected between zinc levels and osteoprotegerin (OPG) levels in the serum (20,23). Zinc increases osteogenic function by stimulating osteoblast proliferation and OPG activity (23). In addition, zinc is required for normal immune function and enhances the in vitro effectiveness of insulin. Impaired immune function has previously been reported in patients with diabetes, and decreased serum zinc levels and hyperzincuria occur in a number of diabetic patients and animals (24). Furthermore, diabetes results in increased oxidative stress, which is important in its pathogenesis. A previous study demonstrated that zinc supplementation in healthy volunteers resulted in a reduction in plasma levels of lipid peroxidation products, compared with a control group; therefore, zinc supplementation may have beneficial effects on glycemic control (25). In addition, zinc has been demonstrated to have a stimulatory effect on osteoblastic bone formation, and zinc compounds may be considered a novel supplementation factor for the prevention and treatment of diabetes-induced osteoporosis. A previous study demonstrated that cell viability and zinc levels were reduced following exposure to AGEs, and were improved with the supplementation of zinc in the endothelial cells (26). The results of the present study demonstrated that zinc inhibited the AGE-induced production of ROS and apoptosis in MC3T3-E1 cells.

Previous studies have demonstrated that the ERK and/or AKT pathways may contribute to the cell protective effects of several growth factors via apoptotic inhibition (27,28). The present study investigated the possible signaling pathways that may mediate the protective effects of zinc in AGE-treated MC3T3-E1 cells. Western blot analysis demonstrated that zinc induced the phosphorylation of AKT and ERK in the MC3T3-E1 cells. In addition, treatment with PD98059 prevented the zinc-induced phosphorylation of ERK, and inhibited zinc-mediated anti-apoptotic effects (Fig. 3). Concordantly, treatment with the PI3K/Akt inhibitor, LY294002, inhibited zinc-induced AKT phosphorylation, suggesting that the PI3K/AKT pathway is involved with zinc-induced cell protection (Fig. 4). Therefore, it was concluded that zinc-mediated cell protection is associated with the ERK and AKT signaling pathways.

In conclusion, the results of the present study demonstrated that zinc exerted a cell protective effect against AGE-induced apoptosis in the MC3T3-E1 cells. The MAPK/ERK and PI3K/AKT signaling pathways were found to be involved in the potent anti-apoptotic effects of zinc in AGE-treated cells. Although further investigations are required to determine the therapeutic effects of zinc in the protection of MC3T3-E1 viability and diabetic osteoporosis in vivo, these results indicate the potential of using zinc as a novel therapeutic strategy to treat the complications of diabetes, particularly osteoporosis.

Abbreviations:

ROS

reactive oxygen species

PI

propidium iodide

MTT

3-[4,5-dimethylthiazol-2-y]-2,5-diphenyltetrazolium bromide

BSA

bovine serum albumin

DMSO

dimethyl sulfoxide

AGEs

advanced glycation end products

DCF-DA

2,7-dichlorofluorescein-diacetate

TBS

tris-buffered saline

α-MEM

α-minimal essential medium

References

1 

Hofbauer LC, Brueck CC, Singh SK and Dobnig H: Osteoporosis in patients with diabetes mellitus. J Bone Miner Res. 22:1317–1328. 2007. View Article : Google Scholar : PubMed/NCBI

2 

Das S and Crockett JC: Osteoporosis - a current view of pharmacological prevention and treatment. Drug Des Devel Ther. 7:435–448. 2013.PubMed/NCBI

3 

Schousboe JT, Tanner SB and Leslie WD: Definition of osteoporosis by bone density criteria in men: Effect of using female instead of male young reference data depends on skeletal site and densitometer manufacturer. J Clin Densitom. 17:301–306. 2014. View Article : Google Scholar

4 

Rachner TD, Khosla S and Hofbauer LC: Osteoporosis: Now and the future. Lancet. 377:1276–1287. 2011. View Article : Google Scholar : PubMed/NCBI

5 

Montagnani A, Gonnelli S, Alessandri M and Nuti R: Osteoporosis and risk of fracture in patients with diabetes: An update. Aging Clin Exp Res. 23:84–90. 2011. View Article : Google Scholar : PubMed/NCBI

6 

Lechleitner M, Pils K, Roller-Wirnsberger R, Beubler E, Gasser R, Mrak P, Hoppichler F and Pietschmann P: Diabetes and osteoporosis: Pathophysiological interactions and clinical importance for geriatric patients. Z Gerontol Geriatr. 46:390–397. 2013.In German. View Article : Google Scholar : PubMed/NCBI

7 

Wongdee K and Charoenphandhu N: Osteoporosis in diabetes mellitus: Possible cellular and molecular mechanisms. World J Diabetes. 2:41–48. 2011. View Article : Google Scholar : PubMed/NCBI

8 

Watanabe R and Okazaki R: Diabetes mellitus and osteoporosis. Diabetes mellitus and bone and calcium metabolism. Clin Calcium. 22:1307–1314. 2012.In Japanese. PubMed/NCBI

9 

Motyl KJ, McCauley LK and McCabe LR: Amelioration of type I diabetes-induced osteoporosis by parathyroid hormone is associated with improved osteoblast survival. J Cell Physiol. 227:1326–1334. 2012. View Article : Google Scholar

10 

Vlassara H and Uribarri J: Advanced glycation end products (AGE) and diabetes: Cause, effect, or both? Curr Diab Rep. 14:4532014. View Article : Google Scholar :

11 

Yamagishi S: Role of advanced glycation end products (AGEs) in osteoporosis in diabetes. Curr Drug Targets. 12:2096–2102. 2011. View Article : Google Scholar : PubMed/NCBI

12 

Yamaguchi M: Role of nutritional zinc in the prevention of osteoporosis. Mol Cell Biochem. 338:241–254. 2010. View Article : Google Scholar

13 

Zhang X, Zhao Y, Chu Q, Wang ZY, Li H and Chi ZH: Zinc modulates high glucose-induced apoptosis by suppressing oxidative stress in renal tubular epithelial cells. Biol Trace Elem Res. 158:259–267. 2014. View Article : Google Scholar : PubMed/NCBI

14 

Ruz M, Carrasco F, Rojas P, Codoceo J, Inostroza J, Basfi-fer K, Valencia A, Vásquez K, Galgani J, Pérez A, et al: Zinc as a potential coadjuvant in therapy for type 2 diabetes. Food Nutr Bull. 34:215–221. 2013.PubMed/NCBI

15 

Ha H and Lee HB: Reactive oxygen species and matrix remodeling in diabetic kidney. J Am Soc Nephrol. 14(8 Suppl 3): S246–S249. 2003. View Article : Google Scholar : PubMed/NCBI

16 

Yan YX, Gong YW, Guo Y, Lv Q, Guo C, Zhuang Y, Zhang Y, Li R and Zhang XZ: Mechanical strain regulates osteoblast proliferation through integrin-mediated ERK activation. PLoS One. 7:e357092012. View Article : Google Scholar : PubMed/NCBI

17 

Bruinsma JJ, Jirakulaporn T, Muslin AJ and Kornfeld K: Zinc ions and cation diffusion facilitator proteins regulate Ras-mediated signaling. Dev Cell. 2:567–578. 2002. View Article : Google Scholar : PubMed/NCBI

18 

Park SJ, Kim SH, Choi HS, Rhee Y and Lim SK: Fibroblast growth factor 2-induced cytoplasmic asparaginyl-tRNA synthetase promotes survival of osteoblasts by regulating anti-apoptotic PI3K/Akt signaling. Bone. 45:994–1003. 2009. View Article : Google Scholar : PubMed/NCBI

19 

Brzóska MM, Rogalska J, Galazyn-Sidorczuk M, Jurczuk M, Roszczenko A, Kulikowska-Karpińska E and Moniuszko-Jakoniuk J: Effect of zinc supplementation on bone metabolism in male rats chronically exposed to cadmium. Toxicology. 237:89–103. 2007. View Article : Google Scholar : PubMed/NCBI

20 

Gurban CV and Mederle O: The OPG/RANKL system and zinc ions are promoters of bone remodeling by osteoblast proliferation in postmenopausal osteoporosis. Rom J Morphol Embryol. 52(3 Suppl): 1113–1119. 2011.PubMed/NCBI

21 

Fung EB, Kwiatkowski JL, Huang JN, Gildengorin G, King JC and Vichinsky EP: Zinc supplementation improves bone density in patients with thalassemia: A double-blind, randomized, placebo-controlled trial. Am J Clin Nutr. 98:960–971. 2013. View Article : Google Scholar : PubMed/NCBI

22 

Kumar SD, Vijaya M, Samy RP, Dheen ST, Ren M, Watt F, Kang YJ, Bay BH and Tay SS: Zinc supplementation prevents cardiomyocyte apoptosis and congenital heart defects in embryos of diabetic mice. Free Radic Biol Med. 53:1595–1606. 2012. View Article : Google Scholar : PubMed/NCBI

23 

Liang D, Yang M, Guo B, Cao J, Yang L and Guo X: Zinc upregulates the expression of osteoprotegerin in mouse osteo-blasts MC3T3-E1 through PKC/MAPK pathways. Biol Trace Elem Res. 146:340–348. 2012. View Article : Google Scholar

24 

Niewoehner CB, Allen JI, Boosalis M, Levine AS and Morley JE: Role of zinc supplementation in type II diabetes mellitus. Am J Med. 81:63–68. 1986. View Article : Google Scholar : PubMed/NCBI

25 

Jayawardena R, Ranasinghe P, Galappatthy P, Malkanthi R, Constantine G and Katulanda P: Effects of zinc supplementation on diabetes mellitus: A systematic review and meta-analysis. Diabetol Metab Syndr. 4:132012. View Article : Google Scholar : PubMed/NCBI

26 

Zhuang X, Pang X, Zhang W, Wu W, Zhao J, Yang H and Qu W: Effects of zinc and manganese on advanced glycation end products (AGEs) formation and AGEs-mediated endothelial cell dysfunction. Life Sci. 90:131–139. 2012. View Article : Google Scholar

27 

Wijesekara N, Krishnamurthy M, Bhattacharjee A, Suhail A, Sweeney G and Wheeler MB: Adiponectin-induced ERK and Akt phosphorylation protects against pancreatic beta cell apoptosis and increases insulin gene expression and secretion. J Biol Chem. 285:33623–33631. 2010. View Article : Google Scholar : PubMed/NCBI

28 

García-Pérez AI, Galeano E, Nieto E, Estañ MC and Sancho P: Dequalinium induces cytotoxicity in human leukemia NB4 cells by downregulation of Raf/MEK/ERK and PI3K/Akt signaling pathways and potentiation of specific inhibitors of these pathways. Leuk Res. 38:795–803. 2014. View Article : Google Scholar : PubMed/NCBI

Related Articles

  • Abstract
  • View
  • Download
  • Twitter
Copy and paste a formatted citation
Spandidos Publications style
Xiong M, Liu L, Liu Z and Gao H: Inhibitory effect of zinc on the advanced glycation end product-induced apoptosis of mouse osteoblastic cells. Mol Med Rep 12: 5286-5292, 2015.
APA
Xiong, M., Liu, L., Liu, Z., & Gao, H. (2015). Inhibitory effect of zinc on the advanced glycation end product-induced apoptosis of mouse osteoblastic cells. Molecular Medicine Reports, 12, 5286-5292. https://doi.org/10.3892/mmr.2015.4088
MLA
Xiong, M., Liu, L., Liu, Z., Gao, H."Inhibitory effect of zinc on the advanced glycation end product-induced apoptosis of mouse osteoblastic cells". Molecular Medicine Reports 12.4 (2015): 5286-5292.
Chicago
Xiong, M., Liu, L., Liu, Z., Gao, H."Inhibitory effect of zinc on the advanced glycation end product-induced apoptosis of mouse osteoblastic cells". Molecular Medicine Reports 12, no. 4 (2015): 5286-5292. https://doi.org/10.3892/mmr.2015.4088
Copy and paste a formatted citation
x
Spandidos Publications style
Xiong M, Liu L, Liu Z and Gao H: Inhibitory effect of zinc on the advanced glycation end product-induced apoptosis of mouse osteoblastic cells. Mol Med Rep 12: 5286-5292, 2015.
APA
Xiong, M., Liu, L., Liu, Z., & Gao, H. (2015). Inhibitory effect of zinc on the advanced glycation end product-induced apoptosis of mouse osteoblastic cells. Molecular Medicine Reports, 12, 5286-5292. https://doi.org/10.3892/mmr.2015.4088
MLA
Xiong, M., Liu, L., Liu, Z., Gao, H."Inhibitory effect of zinc on the advanced glycation end product-induced apoptosis of mouse osteoblastic cells". Molecular Medicine Reports 12.4 (2015): 5286-5292.
Chicago
Xiong, M., Liu, L., Liu, Z., Gao, H."Inhibitory effect of zinc on the advanced glycation end product-induced apoptosis of mouse osteoblastic cells". Molecular Medicine Reports 12, no. 4 (2015): 5286-5292. https://doi.org/10.3892/mmr.2015.4088
Follow us
  • Twitter
  • LinkedIn
  • Facebook
About
  • Spandidos Publications
  • Careers
  • Cookie Policy
  • Privacy Policy
How can we help?
  • Help
  • Live Chat
  • Contact
  • Email to our Support Team