Spandidos Publications Logo
  • About
    • About Spandidos
    • Aims and Scopes
    • Abstracting and Indexing
    • Editorial Policies
    • Reprints and Permissions
    • Job Opportunities
    • Terms and Conditions
    • Contact
  • Journals
    • All Journals
    • Oncology Letters
      • Oncology Letters
      • Information for Authors
      • Editorial Policies
      • Editorial Board
      • Aims and Scope
      • Abstracting and Indexing
      • Bibliographic Information
      • Archive
    • International Journal of Oncology
      • International Journal of Oncology
      • Information for Authors
      • Editorial Policies
      • Editorial Board
      • Aims and Scope
      • Abstracting and Indexing
      • Bibliographic Information
      • Archive
    • Molecular and Clinical Oncology
      • Molecular and Clinical Oncology
      • Information for Authors
      • Editorial Policies
      • Editorial Board
      • Aims and Scope
      • Abstracting and Indexing
      • Bibliographic Information
      • Archive
    • Experimental and Therapeutic Medicine
      • Experimental and Therapeutic Medicine
      • Information for Authors
      • Editorial Policies
      • Editorial Board
      • Aims and Scope
      • Abstracting and Indexing
      • Bibliographic Information
      • Archive
    • International Journal of Molecular Medicine
      • International Journal of Molecular Medicine
      • Information for Authors
      • Editorial Policies
      • Editorial Board
      • Aims and Scope
      • Abstracting and Indexing
      • Bibliographic Information
      • Archive
    • Biomedical Reports
      • Biomedical Reports
      • Information for Authors
      • Editorial Policies
      • Editorial Board
      • Aims and Scope
      • Abstracting and Indexing
      • Bibliographic Information
      • Archive
    • Oncology Reports
      • Oncology Reports
      • Information for Authors
      • Editorial Policies
      • Editorial Board
      • Aims and Scope
      • Abstracting and Indexing
      • Bibliographic Information
      • Archive
    • Molecular Medicine Reports
      • Molecular Medicine Reports
      • Information for Authors
      • Editorial Policies
      • Editorial Board
      • Aims and Scope
      • Abstracting and Indexing
      • Bibliographic Information
      • Archive
    • World Academy of Sciences Journal
      • World Academy of Sciences Journal
      • Information for Authors
      • Editorial Policies
      • Editorial Board
      • Aims and Scope
      • Abstracting and Indexing
      • Bibliographic Information
      • Archive
    • International Journal of Functional Nutrition
      • International Journal of Functional Nutrition
      • Information for Authors
      • Editorial Policies
      • Editorial Board
      • Aims and Scope
      • Abstracting and Indexing
      • Bibliographic Information
      • Archive
    • International Journal of Epigenetics
      • International Journal of Epigenetics
      • Information for Authors
      • Editorial Policies
      • Editorial Board
      • Aims and Scope
      • Abstracting and Indexing
      • Bibliographic Information
      • Archive
    • Medicine International
      • Medicine International
      • Information for Authors
      • Editorial Policies
      • Editorial Board
      • Aims and Scope
      • Abstracting and Indexing
      • Bibliographic Information
      • Archive
  • Articles
  • Information
    • Information for Authors
    • Information for Reviewers
    • Information for Librarians
    • Information for Advertisers
    • Conferences
  • Language Editing
Spandidos Publications Logo
  • About
    • About Spandidos
    • Aims and Scopes
    • Abstracting and Indexing
    • Editorial Policies
    • Reprints and Permissions
    • Job Opportunities
    • Terms and Conditions
    • Contact
  • Journals
    • All Journals
    • Biomedical Reports
      • Information for Authors
      • Editorial Policies
      • Editorial Board
      • Aims and Scope
      • Abstracting and Indexing
      • Bibliographic Information
      • Archive
    • Experimental and Therapeutic Medicine
      • Information for Authors
      • Editorial Policies
      • Editorial Board
      • Aims and Scope
      • Abstracting and Indexing
      • Bibliographic Information
      • Archive
    • International Journal of Epigenetics
      • Information for Authors
      • Editorial Policies
      • Editorial Board
      • Aims and Scope
      • Abstracting and Indexing
      • Bibliographic Information
      • Archive
    • International Journal of Functional Nutrition
      • Information for Authors
      • Editorial Policies
      • Editorial Board
      • Aims and Scope
      • Abstracting and Indexing
      • Bibliographic Information
      • Archive
    • International Journal of Molecular Medicine
      • Information for Authors
      • Editorial Policies
      • Editorial Board
      • Aims and Scope
      • Abstracting and Indexing
      • Bibliographic Information
      • Archive
    • International Journal of Oncology
      • Information for Authors
      • Editorial Policies
      • Editorial Board
      • Aims and Scope
      • Abstracting and Indexing
      • Bibliographic Information
      • Archive
    • Medicine International
      • Information for Authors
      • Editorial Policies
      • Editorial Board
      • Aims and Scope
      • Abstracting and Indexing
      • Bibliographic Information
      • Archive
    • Molecular and Clinical Oncology
      • Information for Authors
      • Editorial Policies
      • Editorial Board
      • Aims and Scope
      • Abstracting and Indexing
      • Bibliographic Information
      • Archive
    • Molecular Medicine Reports
      • Information for Authors
      • Editorial Policies
      • Editorial Board
      • Aims and Scope
      • Abstracting and Indexing
      • Bibliographic Information
      • Archive
    • Oncology Letters
      • Information for Authors
      • Editorial Policies
      • Editorial Board
      • Aims and Scope
      • Abstracting and Indexing
      • Bibliographic Information
      • Archive
    • Oncology Reports
      • Information for Authors
      • Editorial Policies
      • Editorial Board
      • Aims and Scope
      • Abstracting and Indexing
      • Bibliographic Information
      • Archive
    • World Academy of Sciences Journal
      • Information for Authors
      • Editorial Policies
      • Editorial Board
      • Aims and Scope
      • Abstracting and Indexing
      • Bibliographic Information
      • Archive
  • Articles
  • Information
    • For Authors
    • For Reviewers
    • For Librarians
    • For Advertisers
    • Conferences
  • Language Editing
Login Register Submit
  • This site uses cookies
  • You can change your cookie settings at any time by following the instructions in our Cookie Policy. To find out more, you may read our Privacy Policy.

    I agree
Search articles by DOI, keyword, author or affiliation
Search
Advanced Search
presentation
Molecular Medicine Reports
Join Editorial Board Propose a Special Issue
Print ISSN: 1791-2997 Online ISSN: 1791-3004
Journal Cover
January-2017 Volume 15 Issue 1

Full Size Image

Sign up for eToc alerts
Recommend to Library

Journals

International Journal of Molecular Medicine

International Journal of Molecular Medicine

International Journal of Molecular Medicine is an international journal devoted to molecular mechanisms of human disease.

International Journal of Oncology

International Journal of Oncology

International Journal of Oncology is an international journal devoted to oncology research and cancer treatment.

Molecular Medicine Reports

Molecular Medicine Reports

Covers molecular medicine topics such as pharmacology, pathology, genetics, neuroscience, infectious diseases, molecular cardiology, and molecular surgery.

Oncology Reports

Oncology Reports

Oncology Reports is an international journal devoted to fundamental and applied research in Oncology.

Experimental and Therapeutic Medicine

Experimental and Therapeutic Medicine

Experimental and Therapeutic Medicine is an international journal devoted to laboratory and clinical medicine.

Oncology Letters

Oncology Letters

Oncology Letters is an international journal devoted to Experimental and Clinical Oncology.

Biomedical Reports

Biomedical Reports

Explores a wide range of biological and medical fields, including pharmacology, genetics, microbiology, neuroscience, and molecular cardiology.

Molecular and Clinical Oncology

Molecular and Clinical Oncology

International journal addressing all aspects of oncology research, from tumorigenesis and oncogenes to chemotherapy and metastasis.

World Academy of Sciences Journal

World Academy of Sciences Journal

Multidisciplinary open-access journal spanning biochemistry, genetics, neuroscience, environmental health, and synthetic biology.

International Journal of Functional Nutrition

International Journal of Functional Nutrition

Open-access journal combining biochemistry, pharmacology, immunology, and genetics to advance health through functional nutrition.

International Journal of Epigenetics

International Journal of Epigenetics

Publishes open-access research on using epigenetics to advance understanding and treatment of human disease.

Medicine International

Medicine International

An International Open Access Journal Devoted to General Medicine.

Journal Cover
January-2017 Volume 15 Issue 1

Full Size Image

Sign up for eToc alerts
Recommend to Library

  • Article
  • Citations
    • Cite This Article
    • Download Citation
    • Create Citation Alert
    • Remove Citation Alert
    • Cited By
  • Similar Articles
    • Related Articles (in Spandidos Publications)
    • Similar Articles (Google Scholar)
    • Similar Articles (PubMed)
  • Download PDF
  • Download XML
  • View XML
Article Open Access

MicroRNA expression profiles and networks in CXCL12‑stimulated human endometrial stromal cells

  • Authors:
    • Jie Mei
    • Ming‑Qing Li
    • Da‑Jin Li
    • Hai‑Xiang Sun
  • View Affiliations / Copyright

    Affiliations: Reproductive Medicine Center, Nanjing Drum Tower Hospital, The Affiliated Hospital of Nanjing University Medical School, Nanjing, Jiangsu 210008, P.R. China, Laboratory for Reproductive Immunology, Hospital of Obstetrics and Gynecology, Shanghai Medical School, Fudan University, Shanghai 200011, P.R. China
    Copyright: © Mei et al. This is an open access article distributed under the terms of Creative Commons Attribution License.
  • Pages: 249-255
    |
    Published online on: December 7, 2016
       https://doi.org/10.3892/mmr.2016.5997
  • Expand metrics +
Metrics: Total Views: 0 (Spandidos Publications: | PMC Statistics: )
Metrics: Total PDF Downloads: 0 (Spandidos Publications: | PMC Statistics: )
Cited By (CrossRef): 0 citations Loading Articles...

This article is mentioned in:



Abstract

The chemokine stromal cell-derived factor-1 (C-X-C motif chemokine ligand 12; CXCL12) is important in the recruitment of leukocytes to the peritoneal cavity and the regulation of endometriotic tissue growth in endometriosis patients. However, the alterations in microRNA (miRNA) expression induced by CXCL12 remain to be fully elucidated. The present study evaluated key miRNAs in CXCL12‑stimulated endometrial stromal cells (ESCs), and investigated the underlying cellular regulatory mechanisms of CXCL12 in endometriosis by building networks between miRNAs, genes and gene ontologies (GOs). Differential expression of miRNAs and mRNAs induced by CXCL12 stimulation in ESCs was measured using miRNA and gene chips, and it was observed that 35 miRNAs and 1,671 mRNAs were differentially expressed. Using potential target genes of the 35 miRNAs, intersections of these genes were examined and 63 intersection genes were identified. A total of 39 GOs were obtained for these intersection genes, based on information from GO databases, including immune cell chemoattractants, inflammatory and immune responses, and pathological processes of endometriotic lesions in endometriosis. In addition, miRNA‑gene networks were built according to the GO and Kyoto Encyclopedia of Genes and Genomes databases. The present study, to the best of our knowledge, provides the most complete miRNAome and mRNAome profiles, and the most detailed investigation of the underlying cellular regulatory mechanisms, of the effects of CXCL12 in endometriosis. These results may facilitate the complete elucidation of the role of CXCL12 in endometriosis, and its underlying epigenetic mechanisms.

Introduction

Endometriosis affects ~10% of women of reproductive age, and is a complex disease characterized by the presence of endometrial tissue outside the uterine cavity. This extra tissue subsequently leads to an ectopic growth, which results in an inflammatory response, adhesions and fibrosis, followed by chronic pelvic pain, dyspareunia and infertility (1).

Chemokines are small molecules produced during the inflammatory process and are responsible for the attraction of cells, depending on the selective receptors expressed on their membranes. Endometrial stromal cells (ESCs) exhibit the ability to invade and proliferate, and regulation of these processes is controlled by chemokines produced in the endometriotic milieu. In addition, these help recruit leukocytes to the peritoneal cavity (2,3). C-X-C motif chemokine ligand 12 (CXCL12) is the single natural ligand of chemokine receptors C-X-C chemokine receptor type (CXCR) 4 and CXCR7. The refluxed endometrial cells are attracted to the peritoneal cavity via the CXCL12/CXCR4 axis (4). Overexpression of CXCR4 in stromal cells has been observed by immunohistochemistry (5). The eutopic endometrial stromal cells from endometriosis patients are attracted to the peritoneal cavity via the interaction between CXCR4 expressed on their membrane and CXCL12 produced in the peritoneal cavity. Furthermore, the activation of the CXCL12/CXCR4 axis is associated with the alternative phenotype of endometriotic cells (6). Our previous study indicated that greater levels of CXCL12 secreted from ESCs in the endometriotic milieu suppress ESC apoptosis by increasing autophagy via the nuclear factor-κB signaling pathway (7). However, the systemic role of the CXCL12/CXCR4 axis and the molecular alterations induced by CXCL12 challenge in endometriosis remain to be fully elucidated.

Alterations in microRNA (miRNA) expression occur in numerous pathological and physiological processes, and miRNAs are associated with endometriosis. Dysregulation of miRNAs leads to alterations in cellular differentiation, proliferation and apoptotic processes involved in the pathogenesis of endometriosis (8). Thus, elucidating the biological consequences of dysregulated miRNAs and identifying their specific targets is necessary to understand the underlying molecular mechanisms associated with the disease.

Therefore, the present study aimed to fully elucidate the systemic role of CXCL12 in endometriosis, and investigate key miRNAs associated with CXCL12 stimulation of ESCs. Furthermore, the underlying cellular regulatory mechanisms of CXCL12 in ESCs were investigated by building networks between miRNAs, genes and gene ontologies (GOs).

Materials and methods

Subjects and sample collection

Female patients (n=20) of reproductive age from the Department of Obstetrics and Gynecology, Nanjing Drum Tower Hospital (Nanjing, China) were recruited as the subjects of the present study (May-June 2015). The present study was approved by the Research Ethics Committee of Nanjing Drum Tower Hospital and written informed consent was obtained from all patients prior to sampling; endometrial biopsies were obtained for research purposes only. The patients selected for inclusion in the study had not received any hormonal therapy or medication for 6 months prior to surgery and had not experienced any pelvic inflammatory-associated complications. Endometrial tissues were collected from 18 patients undergoing tubal ligation, and they were used for the control group and the CXCL12-treated group. Evaluation of endometrial histology was performed, as was a comparison of the date to the expected day of the menstrual cycle, to determine its phase. All endometrial samples used for in vitro experiments were histologically verified to be in the secretory phase of the menstrual cycle. All samples (>300 mg) were collected under sterile conditions and transported to the laboratory on ice in Dulbecco's modified Eagle's medium (DMEM)/F-12 medium (Gibco; Thermo Fisher Scientific, Inc., Waltham, MA, USA).

Cell culture and treatments

ESCs were purified and cultured from endometrial tissue as previously described (7). The ESCs exhibited 92% purity (Vimentin positive). ESCs from the same patients were used in control and treatment groups (healthy ESCs and recombinant human (rh)CXCL12-treated healthy ESCs). To clarify the miRNAome and mRNAome of CXCL12-treated ESCs, cells were treated with 100 ng/ml rhCXCL12 (R&D Systems, Inc., Minneapolis, MN, USA) for 48 h, whereas the control ESCs were cultured with 1% phosphate-buffered saline (PBS; Corning Incorporated, Corning, NY, USA) as the vehicle control. The rhCXCL12 treatment dose and exposure time were selected according to our previous study (7).

Isolation of total RNA

Total RNA from cultured healthy ESCs and corresponding rhCXCL12-treated healthy ESCs (n=18) was extracted using Qiagen miRNeasy Mini kit (Qiagen GmbH, Hilden, Germany). The quality of the extracted RNA was verified via absorbance measurements at wavelengths of 230, 260 and 280 nm using a spectrophotometer (NanoDrop 2000; Thermo Fisher Scientific, Inc.).

miRNA and mRNA microarray analysis

Total RNA was processed for miRNA and mRNA microarray analysis, using Affymetrix miRNA 4.0 and Affymetrix GeneChip Human 2.0 (Affymetrix, Inc., Santa Clara, CA, USA) as previously described (9). Following analysis, significantly differentially expressed miRNAs and mRNAs were selected according to their P-values (10).

Bioinformatics analysis

A comprehensive GO and miRNA-gene network was built to enrich the gene dataset. Genes that were differentially expressed underwent GO analysis (geneontology.org) to verify their primary function. This identification of the regulatory network of genes allowed their categorization into different hierarchies, based on their molecular function (11). Differential gene expression values and Sanger miRNA database (Gminix-Cloud Biotechnology Information, GCBI, http://www.gcbi.com.cn/gclib/html/index, Gminix Informatics Co., Ltd., Shanghai, China) interactions were used to investigate associations between miRNAs and genes, and to create an miRNA-gene network. An adjacency matrix of miRNAs and genes A = [ai, j] was created according to the attributed associations between genes and miRNA, where ai, j represents the weight of the association between gene ai and miRNA j.

The regulatory status of miRNAs and genes was evaluated via GCBI. (http://www.gcbi.com.cn/gclib/html/index, Gminix Informatics Co., Ltd.). The evaluation criteria included the degrees of miRNA; the number of genes regulated by that particular miRNA, and the degree of each gene; and the number of miRNAs that regulated that particular gene. Those that exhibited the greatest degree values were identified as the most important in the analysis of the network (12).

Statistical analysis

GO analysis for all miRNA and the regulated-genes were obtained, based on the GO and Kyoto Encyclopedia of Genes and Genomes (www.genome.jp/kegg/) databases. P-values and the false discovery rate were calculated using Fisher's and χ2 tests (SPSS 19.0; IBM SPSS, Armonk, NY, USA), and 39 GOs were identified, with P<0.001 considered to indicate a statistically significant difference.

Results

Microarray data

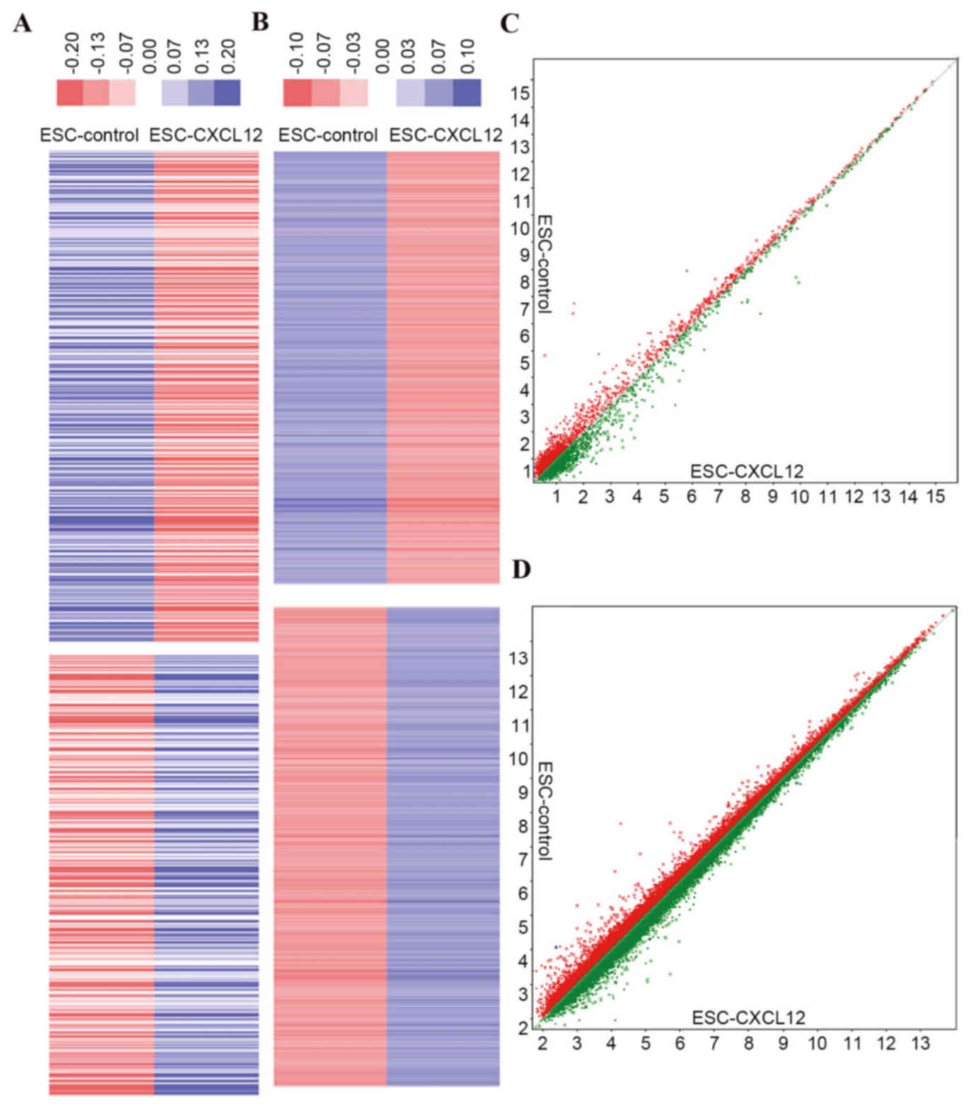
miRNAs and mRNAs induced by rhCXCL12 treatment in ESCs were measured by miRNA and gene chips. A total of 35 miRNAs and 1,671 mRNAs (Fig. 1) were differentially expressed in CXCL12-treated ESCs compared with controls.

Figure 1.

Microarray analysis of control and CXCL12-treated ESCs. RNA from healthy (secretory phase) and corresponding healthy ESCs treated with 100 ng/ml recombinant human CXCL12 for 48 h (n=18) were characterized by microRNA and mRNA microarray. The heatmap indicates (A) miRNAs and (B) mRNAs with expression change fold >2.0. miRNAs and mRNAs that were downregulated are indicated in blue and those that were upregulated are indicated in red. A Bland-Altman plot indicates the ratio of (C) miRNA and (D) mRNA expression in healthy ESCs (vertical axis) vs. that in CXCL12-treated healthy ESCs (horizontal axis; n=18). CXCL12, C-X-C motif chemokine ligand 12; ESCs, endometrial stromal cells; miRNA, microRNA.

GO analysis

The primary functions of the genes that were differentially expressed were analyzed via GO. Potential target genes of the 35 miRNAs were used to search for intersections of these miRNAs with 1,671 differentially expressed mRNAs. A total of 63 intersection genes were identified. The 39 mRNAs that exhibited a negative association with the above 22 miRNAs were analyzed and are presented in Table I. GOs for all of the above intersection genes were obtained, based on the GO and Kyoto Encyclopedia of Genes and Genomes (www.genome.jp/kegg/) databases. P-values and the false discovery rate were calculated using Fisher's and χ2 tests, and 39 GOs were identified according to the standard of P<0.001. The present study identified three classes of GOs (associated with immune cell chemoattractants, inflammatory and immune responses, and pathological processes of endometriotic lesions in endometriosis) strictly associated with CXCL12 challenge (Fig. 2), indicating that these GOs may be important in regulating the role of CXCL12 in endometriosis.

Figure 2.

Histogram of significant GOs. The vertical axis represents the GO category, and the horizontal axis represents -log (P-value) of the GO; the greater the value, the greater the GO significance level. GO, gene ontology.

Table I.

Differentially expressed miRNA and predicted targets.

Table I.

Differentially expressed miRNA and predicted targets.

miRNAUp/downregulatedFold changeGene IDUp/downregulated
hsa-miR-150-5pDown0.028877827CCL5Up
hsa-miR-4306Down0.374462719ELAVL3Up
SLA2
hsa-miR-4286Down0.410782037ZFP36L1Up
hsa-miR-4539Down0.416821327ELAVL3Up
HSF5
RAB39B
hsa-miR-6507-5pDown0.424400129RGS21Up
ZFP36L1
hsa-miR-29b-2-5pDown0.440211274ANKS4BUp
hsa-miR-18b-5pDown0.440222564HSF5Up
hsa-miR-1290Down0.44241555ELAVL3Up
EN2
hsa-miR-502-5pDown0.447388476ELAVL3Up
LIMD2
hsa-miR-550a-3-5pDown0.488144777GP1BAUp
HOXB13
hsa-miR-1260aDown0.495246952ELAVL3Up
HOXB13
LIMD2
SLA2
hsa-miR-6886-3pDown0.498411064DPCR1Up
hsa-miR-466Up2.127169505SORL1Down
hsa-miR-4708-5pUp2.223631924IFNGDown
hsa-miR-424-5pUp
2.348038396DSELDown
PDK4
SH3BGRL2
hsa-miR-8084Up2.398208347LRCH2Down
hsa-miR-498Up3.346560277RNASEH2BDown
SH3BGRL2
hsa-miR-4476Up4.050657207FAM155ADown
hsa-miR-4428Up4.247547261SORL1Down
hsa-miR-4668-5pUp4.362360508SCDDown
hsa-miR-1184Up5.207536333DSELDown
SH3BGRL2
hsa-miR-3613-3pUp5.322665855DSELDown
LRCH2
SH3BGRL2
VNN2

[i] A total of 22 differentially expressed miRNAs were identified in the microarray, and 39 intersection genes were predicted to have a negative association with these miRNAs. miRNA, microRNA.

miRNA regulatory networks

Interactions between miRNAs and genes in the Sanger miRNA database led to the subsequent creation of an miRNA-gene network where significant miRNAs and genes were identified from the intersections between potential target genes of miRNAs and 1,671 differentially expressed mRNAs. A miRNA-GO network was constructed according to interactions between significant GOs and genes and associations between miRNAs and genes (Fig. 3).

Figure 3.

miRNA-GO network representing miRNA and GO interactions. Red boxes or circles denote upregulated miRNAs or mRNAs, respectively; blue boxes or circles denote downregulated miRNAs or mRNAs, respectively; and lines indicate the inhibitory effect of miRNAs on genes. The larger the area of the box or circle, the greater the degree of the miRNA or gene. GO, gene ontology; miRNA, microRNA.

Discussion

Local, peritoneal inflammation is characteristic of endometriosis, and previous studies have suggested that various components of the immune system, including chemokines, enhance the implantation of endometrial cells and the progression of the disease (3,13). The CXCL12-CXCR4 axis has been demonstrated to exhibit immune functions, including lymphocyte chemotaxis and non-immune functions, including roles in tissue repair, angiogenesis and the invasion and migration involved in endometriosis (5,14). Our previous study indicated that this chemokine is involved in the regulation of ESC autophagy (7). This suggested that the CXCL12-CXCR4 axis may have a broad role in the regulation of endometriosis.

Endometriotic tissue exhibits various molecular differences compared with healthy endometrial tissue, including variations in gene expression, production of proteins, responsiveness to steroids and cytokines, immune components, adhesion molecules, and proteolytic enzymes (15,16). The occurrence and development of endometriosis may be based on these aberrations in molecular processes, and may be caused by as yet unknown triggers, including miRNA, which initiate these molecular alterations. Certain studies have investigated the role of miRNA expression dysregulation, histone modification and DNA methylation in endometriotic cells (17). Aberrant gene expression associated with epigenetic mechanisms may induce differentiation and the subsequent appearance of an endometriotic phenotype in healthy endometrial cells (15,16).

Our previous study demonstrated a greater secretion of CXCL12 in eutopic and ectopic ESCs derived from patients with endometriosis (7). The present study treated healthy ESCs with CXCL12 to mimic the conditions in ectopic ESCs. To further elucidate the role of the CXCL12/CXCR4 axis in endometriosis, the present study detected the miRNA and miRNAome profiles in CXCL12-stimulated ESCs. The 22 miRNAs most closely associated with the CXCL12/CXCR4 axis in ESCs were reported. The present study aimed to provide the most complete miRNAome profiles, and the most detailed microRNA-gene regulatory networks described to date for the role of CXCL12 in endometriosis. The results of the present study provide preliminary data to advance the understanding of the pathogenesis of endometriosis.

Microarray data analysis revealed a total of 35 miRNAs and 1,671 mRNAs significantly expressed in CXCL12-treated ESCs. Bioinformatics analysis indicated that 63 mRNAs had a negative correlation with 21 differentially expressed miRNAs, and 39 significant GOs for all of the above intersection genes were obtained. GOs regarding CXCL12-challenge in ESCs were associated with: i) Chemoattractants for immune cells, including macrophages, neutrophils, natural killer (NK) cells, T cells and dendritic cells, and chemokine biosynthetic regulation; ii) inflammatory and immune responses, including regulation of chronic inflammatory responses, T cell activation, innate immune responses, antigen processing and presentation, adaptive immune responses, and interleukin production; iii) pathological processes of endometriotic lesions in endometriosis, including cell-cell adhesion, mesenchymal to epithelial transition, blood coagulation, fibrinolysis, cell proliferation, cell cycle arrest, cell-cell adhesion, Janus kinase/signal transducers and activators of transcription (STAT) signaling, and chemokine-mediated signaling.

The upregulation of CXCL12 in reflux eutopic endometrium recruits immune cells, including macrophages, NK cells, T cells and dendritic cells into the peritoneal cavity. These immune cells do not remove endometrial fragments in the pelvic cavity; rather an inflammatory microenvironment foundation is created, facilitating the implantation, neo-angiogenesis and proliferation of ectopic endometrial tissue (18). Conditions for the progression of the disease may include increased levels of activated peritoneal macrophages, reduced NK cell activity, an abnormal T lymphocyte response and a significantly increased number of regulatory T cells (19).

CXCL12 in ESCs may directly mediate the pathological process and appearance of lesions in endometriosis, via effects on autophagy, cell-cell adhesion, mesenchymal to epithelial transition, blood coagulation, fibrinolysis and cell growth. The role of CXCL12 in ESC autophagy, which is indicated by GO analysis, is consistent with the findings of our previous study (7). The GO analysis indicated the potential role of CXCL12 in epithelial mesenchymal transition (EMT). Inflammation is regarded as an inducer of EMT in cancer progression, and EMT is considered to link inflammation and cancer (20). Epithelial cells are converted to mesenchymal cells during embryogenesis, tissue remodeling and wound healing, via EMT. The process is characterized by alterations in molecular pathways and networks; the loss of E-cadherin expression is an essential step driving this program in the initiation of human cancers (21). During arsenite-induced malignant transformation of skin cancer cells, STAT3 regulates EMT and malignant transformation (22). Although EMT occurs in endometriosis, the underlying mechanism remains to be fully elucidated. Further studies are required to identify the exact underlying mechanism of CXCL12-induced EMT in endometriosis.

miRNAs are small endogenous, single-stranded, non-coding RNA molecules that regulate the translation of specific targeted protein-coding genes (23). miRNAs regulate the expression of 50–60% of human genes without altering DNA sequences, via various epigenetic mechanisms. Numerous genes may be targeted by a single miRNA molecule and various cellular functions are induced via partial or full base-pairing with the 3′-untranslated region of the target mRNA (24).

A wide range of physiological and pathological processes have been revealed to involve miRNAs, including the cell cycle (in embryogenesis, development, differentiation and proliferation), metabolism, cell-cell communication, cell survival, apoptosis, immune responses and oncogenesis (25). Microarray studies have indicated the presence of a group of specific miRNAs that are differentially expressed between healthy endometrium without endometriosis, eutopic endometrial tissue with endometriosis and endometriotic lesions, suggesting the importance of miRNAs in the pathology of endometriosis (26,27). Identification of key miRNAs via bioinformatics analysis provides information regarding an initial group of expressed miRNAs that are altered in CXCL12-treated ESCs and, therefore, may target genes that regulate this process. The results of the present study provide preliminary data to advance the full elucidation of the role of CXCL12 in endometriosis, and its underlying epigenetic mechanisms.

In conclusion, the miRNA profiles in CXCL12-overexpressed ESCs were identified in the present study using miRNA microarray analysis. The findings suggested that aberrant miRNA expression may be the epigenetic mechanism underlying the actions of CXCL12 in endometriosis, and this may provide novel and promising candidates to act as a diagnostic biomarkers and therapeutic targets of endometriosis. The present study, to the best of our knowledge, provides the most complete miRNAome profile for the evaluation of miRNAs in of CXCL12-stimulated ESCs, and the most detailed miRNA-gene regulatory network, targeting genes and GOs for investigation of the underlying miRNA mechanisms of CXCL12 in ESCs. The data from the present study will be validated in our further studies regarding endometriosis.

Acknowledgements

The present study was supported by the National Natural Science Foundation of China (grant no. 81601354), the National Science Foundation of Jiangsu Province, China (grant no. BK20160128), and the Fundamental Research Funds for the Central Universities (grant no. 021414380180) (all to J. M.), the National Natural Science Foundation of China (grant no. 81471513 and 91542108), the Development Fund of Shanghai Talents (grant no. 201557) and the Shanghai Rising-Star Program (grant no. 16QA1400800) (all to M-Q. L.).

References

1 

Bulun SE: Endometriosis. N Engl J Med. 360:268–279. 2009. View Article : Google Scholar : PubMed/NCBI

2 

Li MQ, Wang Y, Chang KK, Meng YH, Liu LB, Mei J, Wang Y, Wang XQ, Jin LP and Li DJ: CD4+Foxp3+ regulatory T cell differentiation mediated by endometrial stromal cell-derived TECK promotes the growth and invasion of endometriotic lesion. Cell Death Dis. 5:e14362014. View Article : Google Scholar : PubMed/NCBI

3 

Borrelli GM, Carvalho KI, Kallas EG, Mechsner S, Baracat EC and Abrão MS: Chemokines in the pathogenesis of endometriosis and infertility. J Reprod Immunol. 981–9. (2013)2013.PubMed/NCBI

4 

Balkwill F: Cancer and the chemokine network. Nat Rev Cancer. 4:540–550. 2004. View Article : Google Scholar : PubMed/NCBI

5 

Ruiz A, Salvo VA, Ruiz LA, Báez P, García M and Flores I: Basal and steroid hormone-regulated expression of CXCR4 in humanendometrium and endometriosis. Reprod Sci. 17:894–903. 2010. View Article : Google Scholar : PubMed/NCBI

6 

Leconte M, Chouzenoux S, Nicco C, Chéreau C, Arkwright S, Santulli P, Weill B, Chapron C, Dousset B and Batteux F: Role of the CXCL12-CXCR4 axis in the development of deep rectal endometriosis. J Reprod Immunol. 103:45–52. 2014. View Article : Google Scholar : PubMed/NCBI

7 

Mei J, Zhu XY, Jin LP, Duan ZL, Li DJ and Li MQ: Estrogen promotes the survival of human secretory phase endometrial stromal cells via CXCL12/CXCR4 upregulation-mediated autophagy inhibition. Hum Reprod. 30:1677–1689. 2015. View Article : Google Scholar : PubMed/NCBI

8 

Burney RO, Hamilton AE, Aghajanova L, Vo KC, Nezhat CN, Lessey BA and Giudice LC: MicroRNA expression profiling of eutopic secretory endometrium in women with versus without endometriosis. Mol Hum Reprod. 15:625–631. 2009. View Article : Google Scholar : PubMed/NCBI

9 

Bao Y, Gao Y, Jin Y, Cong W, Pan X and Cui X: MicroRNA expression profiles and networks in mouse lung infected with H1N1 influenza virus. Mol Genet Genomics. 290:1885–1897. 2015. View Article : Google Scholar : PubMed/NCBI

10 

Clarke R, Ressom HW, Wang A, Xuan J, Liu MC, Gehan EA and Wang Y: The properties of high-dimensional data spaces: Implications for exploring gene and protein expression data. Nat Rev Cancer. 8:37–49. 2008. View Article : Google Scholar : PubMed/NCBI

11 

Gene Ontology Consortium, . The gene ontology (GO) project in 2006. Nucleic Acids Res. 34:(Database issue). D322–D326. 2006. View Article : Google Scholar : PubMed/NCBI

12 

Joung JG, Hwang KB, Nam JW, Kim SJ and Zhang BT: Discovery of microRNA-mRNA modules via population-based probabilistic learning. Bioinformatics. 23:1141–1147. 2007. View Article : Google Scholar : PubMed/NCBI

13 

Ramey JW and Archer DF: Peritoneal fluid: Its relevance to the development of endometriosis. Fertil Steril. 60:1–14. 1993.PubMed/NCBI

14 

Ahn SH, Edwards AK, Singh SS, Young SL, Lessey BA and Tayade C: IL-17A Contributes to the pathogenesis of endometriosis by triggering proinflammatory cytokines and angiogenic growth factors. J Immunol. 195:2591–2600. 2015. View Article : Google Scholar : PubMed/NCBI

15 

Nasu K, Nishida M, Kawano Y, Tsuno A, Abe W, Yuge A, Takai N and Narahara H: Aberrant expression of apoptosis-related molecules in endometriosis: A possible mechanism underlying the pathogenesis of endometriosis. Reprod Sci. 18:206–218. 2011. View Article : Google Scholar : PubMed/NCBI

16 

Guo SW: Epigenetics of endometriosis. Mol Hum Reprod. 15:587–607. 2009. View Article : Google Scholar : PubMed/NCBI

17 

Abe W, Nasu K, Nakada C, Kawano Y, Moriyama M and Narahara H: miR-196b targets c-myc and Bcl-2 expression, inhibits proliferation and induces apoptosis in endometriotic stromal cells. Hum Reprod. 28:750–761. 2013. View Article : Google Scholar : PubMed/NCBI

18 

Barrier BF: Immunology of endometriosis. Clin Obstet Gynecol. 53:397–402. 2010. View Article : Google Scholar : PubMed/NCBI

19 

Berbic M, Hey-Cunningham AJ, Ng C, Tokushige N, Ganewatta S, Markham R, Russell P and Fraser IS: The role of Foxp3+ regulatory T-cells in endometriosis: A potential controlling mechanism for a complex, chronic immunological condition. Hum Reprod. 25:900–907. 2010. View Article : Google Scholar : PubMed/NCBI

20 

Zhou C, Liu J, Tang Y and Liang X: Inflammation linking EMT and cancer stem cells. Oral Oncol. 48:1068–1075. 2012. View Article : Google Scholar : PubMed/NCBI

21 

Tellez CS, Juri DE, Do K, Bernauer AM, Thomas CL, Damiani LA, Tessema M, Leng S and Belinsky SA: EMT and stem cell-like properties associated with miR-205 and miR-200 epigenetic silencing are early manifestations during carcinogen-induced transformation of human lung epithelial cells. Cancer Res. 71:3087–3097. 2011. View Article : Google Scholar : PubMed/NCBI

22 

Lu X, Luo F, Liu Y, Zhang A, Li J, Wang B, Xu W, Shi L, Liu X, Lu L and Liu Q: The IL-6/STAT3 pathway via miR-21 is involved in the neoplastic and metastatic properties of arsenite-transformed human keratinocytes. Toxicol Lett. 237:191–199. 2015. View Article : Google Scholar : PubMed/NCBI

23 

Bartel DP: MicroRNAs: Genomics, biogenesis, mechanism, and function. Cell. 116:281–297. 2004. View Article : Google Scholar : PubMed/NCBI

24 

Engels BM and Hutvagner G: Principles and effects of microRNA-mediated post-transcriptional gene regulation. Oncogene. 25:6163–6169. 2006. View Article : Google Scholar : PubMed/NCBI

25 

Teague EM Ohlsson, Print CG and Hull ML: The role of microRNAs in endometriosis and associated reproductive conditions. Hum Reprod Update. 16:142–165. 2010. View Article : Google Scholar : PubMed/NCBI

26 

Braza-Boïls A, Marí-Alexandre J, Gilabert J, Sánchez-Izquierdo D, España F, Estellés A and Gilabert-Estellés J: MicroRNA expression profile in endometriosis: Its relation to angiogenesis and fibrinolytic factors. Hum Reprod. 29:978–988. 2014. View Article : Google Scholar : PubMed/NCBI

27 

Filigheddu N, Gregnanin I, Porporato PE, Surico D, Perego B, Galli L, Patrignani C, Graziani A and Surico N: Differential expression of microRNAs between eutopic and ectopic endometrium in ovarian endometriosis. J Biomed Biotech. 2010:3695492010.

Related Articles

  • Abstract
  • View
  • Download
  • Twitter
Copy and paste a formatted citation
Spandidos Publications style
Mei J, Li MQ, Li DJ and Sun HX: MicroRNA expression profiles and networks in CXCL12‑stimulated human endometrial stromal cells. Mol Med Rep 15: 249-255, 2017.
APA
Mei, J., Li, M., Li, D., & Sun, H. (2017). MicroRNA expression profiles and networks in CXCL12‑stimulated human endometrial stromal cells. Molecular Medicine Reports, 15, 249-255. https://doi.org/10.3892/mmr.2016.5997
MLA
Mei, J., Li, M., Li, D., Sun, H."MicroRNA expression profiles and networks in CXCL12‑stimulated human endometrial stromal cells". Molecular Medicine Reports 15.1 (2017): 249-255.
Chicago
Mei, J., Li, M., Li, D., Sun, H."MicroRNA expression profiles and networks in CXCL12‑stimulated human endometrial stromal cells". Molecular Medicine Reports 15, no. 1 (2017): 249-255. https://doi.org/10.3892/mmr.2016.5997
Copy and paste a formatted citation
x
Spandidos Publications style
Mei J, Li MQ, Li DJ and Sun HX: MicroRNA expression profiles and networks in CXCL12‑stimulated human endometrial stromal cells. Mol Med Rep 15: 249-255, 2017.
APA
Mei, J., Li, M., Li, D., & Sun, H. (2017). MicroRNA expression profiles and networks in CXCL12‑stimulated human endometrial stromal cells. Molecular Medicine Reports, 15, 249-255. https://doi.org/10.3892/mmr.2016.5997
MLA
Mei, J., Li, M., Li, D., Sun, H."MicroRNA expression profiles and networks in CXCL12‑stimulated human endometrial stromal cells". Molecular Medicine Reports 15.1 (2017): 249-255.
Chicago
Mei, J., Li, M., Li, D., Sun, H."MicroRNA expression profiles and networks in CXCL12‑stimulated human endometrial stromal cells". Molecular Medicine Reports 15, no. 1 (2017): 249-255. https://doi.org/10.3892/mmr.2016.5997
Follow us
  • Twitter
  • LinkedIn
  • Facebook
About
  • Spandidos Publications
  • Careers
  • Cookie Policy
  • Privacy Policy
How can we help?
  • Help
  • Live Chat
  • Contact
  • Email to our Support Team