Spandidos Publications Logo
  • About
    • About Spandidos
    • Aims and Scopes
    • Abstracting and Indexing
    • Editorial Policies
    • Reprints and Permissions
    • Job Opportunities
    • Terms and Conditions
    • Contact
  • Journals
    • All Journals
    • Oncology Letters
      • Oncology Letters
      • Information for Authors
      • Editorial Policies
      • Editorial Board
      • Aims and Scope
      • Abstracting and Indexing
      • Bibliographic Information
      • Archive
    • International Journal of Oncology
      • International Journal of Oncology
      • Information for Authors
      • Editorial Policies
      • Editorial Board
      • Aims and Scope
      • Abstracting and Indexing
      • Bibliographic Information
      • Archive
    • Molecular and Clinical Oncology
      • Molecular and Clinical Oncology
      • Information for Authors
      • Editorial Policies
      • Editorial Board
      • Aims and Scope
      • Abstracting and Indexing
      • Bibliographic Information
      • Archive
    • Experimental and Therapeutic Medicine
      • Experimental and Therapeutic Medicine
      • Information for Authors
      • Editorial Policies
      • Editorial Board
      • Aims and Scope
      • Abstracting and Indexing
      • Bibliographic Information
      • Archive
    • International Journal of Molecular Medicine
      • International Journal of Molecular Medicine
      • Information for Authors
      • Editorial Policies
      • Editorial Board
      • Aims and Scope
      • Abstracting and Indexing
      • Bibliographic Information
      • Archive
    • Biomedical Reports
      • Biomedical Reports
      • Information for Authors
      • Editorial Policies
      • Editorial Board
      • Aims and Scope
      • Abstracting and Indexing
      • Bibliographic Information
      • Archive
    • Oncology Reports
      • Oncology Reports
      • Information for Authors
      • Editorial Policies
      • Editorial Board
      • Aims and Scope
      • Abstracting and Indexing
      • Bibliographic Information
      • Archive
    • Molecular Medicine Reports
      • Molecular Medicine Reports
      • Information for Authors
      • Editorial Policies
      • Editorial Board
      • Aims and Scope
      • Abstracting and Indexing
      • Bibliographic Information
      • Archive
    • World Academy of Sciences Journal
      • World Academy of Sciences Journal
      • Information for Authors
      • Editorial Policies
      • Editorial Board
      • Aims and Scope
      • Abstracting and Indexing
      • Bibliographic Information
      • Archive
    • International Journal of Functional Nutrition
      • International Journal of Functional Nutrition
      • Information for Authors
      • Editorial Policies
      • Editorial Board
      • Aims and Scope
      • Abstracting and Indexing
      • Bibliographic Information
      • Archive
    • International Journal of Epigenetics
      • International Journal of Epigenetics
      • Information for Authors
      • Editorial Policies
      • Editorial Board
      • Aims and Scope
      • Abstracting and Indexing
      • Bibliographic Information
      • Archive
    • Medicine International
      • Medicine International
      • Information for Authors
      • Editorial Policies
      • Editorial Board
      • Aims and Scope
      • Abstracting and Indexing
      • Bibliographic Information
      • Archive
  • Articles
  • Information
    • Information for Authors
    • Information for Reviewers
    • Information for Librarians
    • Information for Advertisers
    • Conferences
  • Language Editing
Spandidos Publications Logo
  • About
    • About Spandidos
    • Aims and Scopes
    • Abstracting and Indexing
    • Editorial Policies
    • Reprints and Permissions
    • Job Opportunities
    • Terms and Conditions
    • Contact
  • Journals
    • All Journals
    • Biomedical Reports
      • Information for Authors
      • Editorial Policies
      • Editorial Board
      • Aims and Scope
      • Abstracting and Indexing
      • Bibliographic Information
      • Archive
    • Experimental and Therapeutic Medicine
      • Information for Authors
      • Editorial Policies
      • Editorial Board
      • Aims and Scope
      • Abstracting and Indexing
      • Bibliographic Information
      • Archive
    • International Journal of Epigenetics
      • Information for Authors
      • Editorial Policies
      • Editorial Board
      • Aims and Scope
      • Abstracting and Indexing
      • Bibliographic Information
      • Archive
    • International Journal of Functional Nutrition
      • Information for Authors
      • Editorial Policies
      • Editorial Board
      • Aims and Scope
      • Abstracting and Indexing
      • Bibliographic Information
      • Archive
    • International Journal of Molecular Medicine
      • Information for Authors
      • Editorial Policies
      • Editorial Board
      • Aims and Scope
      • Abstracting and Indexing
      • Bibliographic Information
      • Archive
    • International Journal of Oncology
      • Information for Authors
      • Editorial Policies
      • Editorial Board
      • Aims and Scope
      • Abstracting and Indexing
      • Bibliographic Information
      • Archive
    • Medicine International
      • Information for Authors
      • Editorial Policies
      • Editorial Board
      • Aims and Scope
      • Abstracting and Indexing
      • Bibliographic Information
      • Archive
    • Molecular and Clinical Oncology
      • Information for Authors
      • Editorial Policies
      • Editorial Board
      • Aims and Scope
      • Abstracting and Indexing
      • Bibliographic Information
      • Archive
    • Molecular Medicine Reports
      • Information for Authors
      • Editorial Policies
      • Editorial Board
      • Aims and Scope
      • Abstracting and Indexing
      • Bibliographic Information
      • Archive
    • Oncology Letters
      • Information for Authors
      • Editorial Policies
      • Editorial Board
      • Aims and Scope
      • Abstracting and Indexing
      • Bibliographic Information
      • Archive
    • Oncology Reports
      • Information for Authors
      • Editorial Policies
      • Editorial Board
      • Aims and Scope
      • Abstracting and Indexing
      • Bibliographic Information
      • Archive
    • World Academy of Sciences Journal
      • Information for Authors
      • Editorial Policies
      • Editorial Board
      • Aims and Scope
      • Abstracting and Indexing
      • Bibliographic Information
      • Archive
  • Articles
  • Information
    • For Authors
    • For Reviewers
    • For Librarians
    • For Advertisers
    • Conferences
  • Language Editing
Login Register Submit
  • This site uses cookies
  • You can change your cookie settings at any time by following the instructions in our Cookie Policy. To find out more, you may read our Privacy Policy.

    I agree
Search articles by DOI, keyword, author or affiliation
Search
Advanced Search
presentation
Molecular Medicine Reports
Join Editorial Board Propose a Special Issue
Print ISSN: 1791-2997 Online ISSN: 1791-3004
Journal Cover
March-2017 Volume 15 Issue 3

Full Size Image

Sign up for eToc alerts
Recommend to Library

Journals

International Journal of Molecular Medicine

International Journal of Molecular Medicine

International Journal of Molecular Medicine is an international journal devoted to molecular mechanisms of human disease.

International Journal of Oncology

International Journal of Oncology

International Journal of Oncology is an international journal devoted to oncology research and cancer treatment.

Molecular Medicine Reports

Molecular Medicine Reports

Covers molecular medicine topics such as pharmacology, pathology, genetics, neuroscience, infectious diseases, molecular cardiology, and molecular surgery.

Oncology Reports

Oncology Reports

Oncology Reports is an international journal devoted to fundamental and applied research in Oncology.

Experimental and Therapeutic Medicine

Experimental and Therapeutic Medicine

Experimental and Therapeutic Medicine is an international journal devoted to laboratory and clinical medicine.

Oncology Letters

Oncology Letters

Oncology Letters is an international journal devoted to Experimental and Clinical Oncology.

Biomedical Reports

Biomedical Reports

Explores a wide range of biological and medical fields, including pharmacology, genetics, microbiology, neuroscience, and molecular cardiology.

Molecular and Clinical Oncology

Molecular and Clinical Oncology

International journal addressing all aspects of oncology research, from tumorigenesis and oncogenes to chemotherapy and metastasis.

World Academy of Sciences Journal

World Academy of Sciences Journal

Multidisciplinary open-access journal spanning biochemistry, genetics, neuroscience, environmental health, and synthetic biology.

International Journal of Functional Nutrition

International Journal of Functional Nutrition

Open-access journal combining biochemistry, pharmacology, immunology, and genetics to advance health through functional nutrition.

International Journal of Epigenetics

International Journal of Epigenetics

Publishes open-access research on using epigenetics to advance understanding and treatment of human disease.

Medicine International

Medicine International

An International Open Access Journal Devoted to General Medicine.

Journal Cover
March-2017 Volume 15 Issue 3

Full Size Image

Sign up for eToc alerts
Recommend to Library

  • Article
  • Citations
    • Cite This Article
    • Download Citation
    • Create Citation Alert
    • Remove Citation Alert
    • Cited By
  • Similar Articles
    • Related Articles (in Spandidos Publications)
    • Similar Articles (Google Scholar)
    • Similar Articles (PubMed)
  • Download PDF
  • Download XML
  • View XML
Review

Chromolaena odorata: A neglected weed with a wide spectrum of pharmacological activities (Review)

  • Authors:
    • Kavitha Vijayaraghavan
    • Johanna Rajkumar
    • Syed Nasir Abbas Bukhari
    • Badr Al‑Sayed
    • Mohammed Ali Seyed
  • View Affiliations / Copyright

    Affiliations: School of Life Sciences, B.S. Abdur Rahman University, Chennai, Tamil Nadu 600048, India, Department of Biotechnology, Rajalakshmi Engineering College, Chennai, Tamil Nadu 602105, India, Faculty of Pharmacy, Universiti Kebangsaan Malaysia, Kuala Lumpur 50300, Malaysia, Faculty of Medicine, University of Tabuk, Tabuk 71491, Saudi Arabia
  • Pages: 1007-1016
    |
    Published online on: January 19, 2017
       https://doi.org/10.3892/mmr.2017.6133
  • Expand metrics +
Metrics: Total Views: 0 (Spandidos Publications: | PMC Statistics: )
Metrics: Total PDF Downloads: 0 (Spandidos Publications: | PMC Statistics: )
Cited By (CrossRef): 0 citations Loading Articles...

This article is mentioned in:



Abstract

The study of wound‑healing plants has acquired an interdisciplinary nature with a systematic investigational approach. Several biochemicals are involved in the healing process of the body, including antioxidants and cytokines. Although several pharmaceutical preparations and formulations are available for wound care and management, it remains necessary to search for efficacious treatments, as certain current formulations cause adverse effects or lack efficacy. Phytochemicals or biomarkers from numerous plants suggest they have positive effects on different stages of the wound healing process via various mechanisms. Several herbal medicines have displayed marked activity in the management of wounds and various natural compounds have verified in vivo wound healing potential, and can, therefore, be considered as potential drugs of natural origin. Chromolaena odorata (L.) R.M. King and H. Robinson is considered a tropical weed. However, it exhibits anti‑inflammatory, antipyretic, analgesic, antimicrobial, cytotoxic and numerous other relevant medicinal properties on an appreciable scale, and is known in some parts of the world as a traditional medicine used to treat various ailments. To understand its specific role as nature's gift for healing wounds and its contribution to affordable healthcare, this plant must be scientifically assessed based on the available literature. This review aims to summarize the role of C. odorata and its biomarkers in the wound healing activities of biological systems, which are crucial to its potential future drug design, development and application for the treatment of wounds.

Introduction

Wounds are physical injuries that can be classified as ‘open’ or ‘closed’, based on the underlying cause, and ‘acute’ or ‘chronic’, based on the physiology of wound healing (1–3). Wound healing is essential for the restoration of disrupted anatomical integrity and disturbed function of the affected area (4,5). Healing is a complex and intricate process, initiated in response to an injury, that serves to restore the function and integrity of the damaged tissues (6). Chronic wounds are a major concern for patients and clinicians, affecting a large number of patients and leading to a serious reduction in their quality of life (7). Recent estimates indicate that ~6 million people suffer from chronic wounds worldwide (7,8), while in the US, traumatic wounds result in >300,000 hospitalizations annually (7,8).

The restoration of the affected area is the main aim of quality wound rehabilitation. Surgical wounds account for the vast majority of skin injuries, with ~80% of these wounds requiring the use of some form of closure product, such as sutures, staples or tape, while numerous wound management strategies use hemostasis products, fabric bandages and surgical dressings (9,10).

Wound healing is a normal biological process in the human body that is achieved via four rigidly coordinated phases: Hemostasis, inflammation, proliferation and remodeling (4,6). Wound healing, therefore, involves a number of processes, including inflammation, cell proliferation and contraction of the collagen lattice (11–13). In addition, the healing process may be hampered by the presence of oxygen free radicals or microbial infection (5,6). Over the last 15 years, the in vitro tests developed to investigate wound healing have exploited all of these processes as targets for enhancing its management. Since the different phases of the wound healing process overlap, an ideal plant-based remedy should affect at least two phases before it can be considered to have scientific support for its use (12–14). Despite significant advances in the pharmaceutical industry, the pursuit of effective and low cost therapies for wound healing remains a challenge for modern medicine due to the potentially chronic nature of injuries and the side effects associated with current therapies (15–19). In the search for novel therapeutic options, plants and their metabolites represent an important potential source of biomolecules.

Plant-derived wound healing agents

Numerous medicinal plants have been reported to possess wound healing activity (20–28). During the 20th century, 80% of the world population depended on traditional medicine for their primary healthcare requirements (29). Medicinal plants continue to serve an important role in healthcare as a source of novel drugs, and herbal and food supplements. However, several ethnic groups have failed to retain their historical collective knowledge of such medicinal plant use (30); the disappearance of traditional cultural and natural resources due to population growth, urbanization, and the erosion of botanical knowledge in developing countries may result in the potentially permanent loss of such unrecorded knowledge and information (31). Folk and tribal medicine practices employ numerous plants and animal products for the treatment of cuts, wounds and burns (12). Some of these plants have been screened scientifically to evaluate their wound healing activity in different pharmacological models and human subjects; however, the potential of most of these plants remains unexplored (29–31). It is, therefore, critical to ensure that the agents that are currently used in traditional systems of medicine do not disappear from use before they can be fully assessed and documented (32).

Research on wound healing agents is one of the emerging areas in modern biomedical sciences (33–37). For medicinal plants to properly contribute to affordable healthcare, they must be scientifically assessed; phytochemical screenings are often considered as the first step towards the discovery of useful drugs (38,39). Successive solvent extraction techniques, as well as chromatographic separations and spectroscopic methods, have been used to determine the chemical constituents of plants and study their bioactivity as it applies to traditional medicine (32,37). A number of secondary metabolites and active compounds isolated from plants have been demonstrated as active facilitators of wound healing in animal models. Important examples include: Tannins from Terminalia arjuna (40); oleanolic acid from Anredera diffusa (41); polysaccharides from Opuntia ficus-indica (42); gentiopicroside, sweroside and swertiamarin from Gentiana lutea (43); shikonin derivatives (deoxyshikonin, acetyl shikonin, 3-hydroxy-isovaleryl shikonin and 5,8-odimethyl acetyl shikonin) from Onosma argentatum (44); asiaticoside, asiatic acid and madecassic acid from Centella asiatica (45–47); quercetin, isorhamnetin and kaempferol from Hippophae rhamnoides (48); curcumin from Curcuma longa (49); oleoresin from Copaifera langsdorffii (50); proanthocyanidins and resveratrol from grapes (51,52), acylated iridoid glycosides from Scrophularia nodosa (53); phenolic acids (protocatechuic, p-hydroxybenzoic, p-coumaric, ferulic and vanillic acids) from C. odorata (54,55); glycoprotein fraction of Aloe vera (56); (+)-epi-alpha-bisabolol from Peperomia galioides (57); fukinolic and cimicifugic acids from Cimicifuga spp. (58); and xyloglucan from Tamarindus indicus (59).

A major challenge to the pharmacological validation of wound healing plants, is that the exact mechanism of the process of wound healing is not clearly understood; wound healing is known to be a complicated process involving a number of stages, including inflammation, epithelization, antioxidant defense and biochemical changes (hydroxyproline), granulation, neovascularization and wound contraction (60), however, the precise mechanistic details remain unclear. The majority of research studies into medicinal plants are, therefore, restricted to screening plants to simply evaluate their wound healing effects and investigate the mechanistic details. This review aims to evaluate the current knowledge and information available regarding the underutilized and neglected medicinal plant C. odorata, including its mechanism of action in vitro and in vivo, and to examine the ethnopharmacological claims of the usefulness of this plant. This may contribute to encouraging the global acceptance of wound healing agents of plant origin and the recognition of their important natural role in wound healing. To support this, a study reported that ~31% of these medicinal plants have been used to treat wounds, 29% have been used to treat cuts, 10% to treat burns, and 22% to treat cuts and wounds (27,61).

Chromolaena odorata as nature's wound healer

C. odorata [Linn (L.)] King and Robinson (formerly known as Eupatorium odoratum L. Table I), belongs to the kingdom Plantae, subkingdom Tracheobionta (vascular plants), superdivision Spermatophyta (seed plants), division Magnoliophyta (flowering plants), class Magnoliopsida (dicotyledons), subclass Asteridae, order Asterales, family Compositae, genus Chromolaena DC (Thoroughwort), and species C. odorata (L.) (62–67). It belongs to the largest family of flowering plants, which contains about 900 genera and 13,000 species (62–67). C. odorata is also known as Eupatorium conyzoides Vahl, Eupatorium brachiatum Siam weed. ex Wiestr, Eupatorium atriplicifolium Vahl and Osmia odorata (L.) Schultz-Bip. It is colloquially known in English by names including Siam weed, triffid weed, bitter bush, Jack in the Bush, Christmas bush and baby tea, and by numerous other names in other countries and languages (68).

Table I.

General information about C. odorata.

Table I.

General information about C. odorata.

Scientific nameChromolaena odorata
Taxonomic nameChromolaena odorata (Linn)
King & Robinson
FamilyAsteraceae (Compositae)
Genus Chromolaena
SynonymEupatorium odoratum
Organism typeHerb (54,64)
HabitatAgricultural areas, natural forests, planted forests, range/grasslands, riparian zones, ruderal/disturbed, scrub/shrublands (74).
Common namesSiam weeds (64,65,66,67,69,80); Triffed weeds (64,65); Bitter bush/Jack in the bush (64,65); Pokok kapal terbang or aeroplane plant (69,80); Pokok Jerman (69)

The genus Chromolaena includes 1,200 species of small herbs, shrubs or subshrubs distributed chiefly in the Americas, a few in Europe, Asia, and tropical Africa (54,55,67,69,70). C. odorata, and closely related Eupatorium spp., have been discovered in Europe including France, Thailand, China and Indo-China (54,55,66,69,71). Compared with other large families, such as Leguminosae, the number of important economic products derived from the family Compositae is relatively small (62,65). C. odorata is a diffuse and scrambling perennial shrub that grows to a height of 3–7 m in the open (72–75). It is a prolific weed that thrives in the majority of soil types, is found in abundance on open wasteland and along roadsides, and prevents the establishment of other flora (76,77). C. odorata is a poisonous plant that contains exceptionally high levels of nitrates in young plants, at 5–6 times greater than the level toxic to wildlife (78). It is considered a menace because it affects plantations and other ecosystems due to its invasive nature (66,79).

As outlined in Fig. 1, C. odorata has been reported to exhibit antibacterial, antiplasmodic, antiprotozoal, antitrypanosomal, antifungal, antihypertensive, anti-inflammatory, astringent, diuretic, hepatotropic (54,55,66,80–82), immunomodulatory (83) and anticancer effects (84–90). It is also applied topically as an antidote to the sting of the spine of the common sea catfish (86). Traditionally, fresh leaves or a decoction of C. odorata have been used throughout Vietnam and other tropical countries for the treatment of leech bites, soft tissue wounds, burn wounds, skin infections, rashes, diabetes and periodontitis, and as an insect repellent (54,55,91–93). A poultice of the leaves is traditionally applied to cuts or wounds to stop bleeding and promote healing (69,76,93). Eupolin, a product made from Chromolaena spp., has already been licensed for use in Vietnam for the treatment of soft tissue burns and wounds (69,94–97). An aqueous decoction of the roots is used as an antipyretic and analgesic remedy, and a leaf extract with salt is used as a gargle for sore throats and colds (69). The fresh leaves and extracts of C. odorata are traditional herbal treatments in certain developing countries, including Thailand, India and Vietnam, for burns, soft tissue wounds, and skin infections (81,94,96).

Figure 1.

Cellular and bio-physiologic events associated with treatment with Chromolaena odorata extract.

Chemical constituents of Chromolaena odorata

Several chemical analyses of C. odorata L. have been undertaken that have identified constituents including monoterpenes, sesquiterpenes hydrocarbons, triterpenes/steroids, alkaloids and flavonoids (98–100). The leaves of this plant have been found to be a rich source of flavonoids including quercetin, sinensetin, sakuranetin, padmatin, kaempferol and salvagenin (86,98). The leaves of C. odorata also contain the highest concentration of allelochemicals isolated from a plant (98). A study in Vietnam revealed that the aqueous extract of the leaf contained flavonoids (salvigenin, sakuranetin, isosakuranetin, kaempferide, betulenol, 2-5-7-3 tetra-o-methyl quercetagetin, tamarixetin, two chalcones and odoratin and its alcoholic compound), essential oils (geyren, bornyl acetate and β-eubeden), saponin triterpenoids, tannins, organic acids and numerous trace substances (99). Another study by Heiss et al (100) demonstrated that the crude ethanol extract of C. odorata contains phenolic acids (protocatechuic, p-hydroxybenzoic, p-coumaric, ferulic and vanillic acids) and complex mixtures of lipophilic flavonoid aglycones (flavanones, flavonols, flavones and chalcones). To date, studies on C. odorata have resulted in the isolation of 17 compounds, including 5aα, 6,9,9aβ,10-pentahydro-10β-hydroxy-7-methylanthra[1,2-d] [1,3]dioxol-5-one, 1,2-methylenedioxy-6-methylanthraquinone, 3-hydroxy-1,2,4-trimethoxy-6-methylanthraquinone, 3-hydroxy-1,2-dimethoxy-6-methylanthraquinone and 7-methoxy-7-epi-medioresinol, as well as 12 known compounds including odoratin, 3β-acetyloleanolic acid, ursolic acid, ombuin, 4,2′-dihydroxy-4′,5′,6′-trimethoxychalcone, (−)-pinoresinol, austrocortinin, tianshic acid, cleomiscosin D, (−)-medioresinol, (−)-syringaresinol, and cleomiscosin A (99). Fig. 2 presents the chemical structures of a few of the important bioactive compounds in C. odorata, including stigmasterol, scutellarein tetramethyl ether (Scu; 4′,5,6,7-tetramethoxy-flavone), flavonoids (98,99,101,102), and the phytoprostane compound chromomoric acid C-1 (100).

Figure 2.

Chemical structures of bioactive components of Chromolaena odorata. (A) Stigmasterol, (B) Scutellarein tetramethyl ether, (C) Quercetin, (D-1) Aromadendrin 4′-methyl ether: R1 = OH; R2, R3 = H; R4 = CH3, (D-2) Eriodictyol 7,4′-dimethyl ether: R1 = H; R2, R4 = CH3; R3 = OH, (D-3) Naringenin 4′-methyl ether: R1, R2, R3 = H; R4 = CH3, (D-4)Taxifolin 4′-methyl ether: R1, R3 = OH; R2 = H; R4 = CH3, (D-5)Taxifolin 7′-methyl ether: R1, R3 = OH; R2 = CH3; R4 = H, (E) Sinensetin, (F) Caryophyllene oxide, (G-1) Quercetin 7,4′-dimethyl ether: R1, R3 = H; R2, R4 = CH3, (G-2)Kaempferol 4′-methyl ether: R1, R2, R3 = H; R4 = CH3, (G-3)Quercetin 3-O-rutinoside: R1 = glu (6–1)rham; R2, R4 = H; R3 = OH, (G-4)Kaempferol 3-O-rutinoside: R1 = glu (6–1)rham; R2, R3, R4 = H, (G-5)Quercetin 4′-methyl ether: R1, R2 = H; R3 = OH; R4 = CH3, (G-6) Quercetin 7′-methyl ether: R1, R4 = H; R2 = CH3; R3 = OH, (H) Isosakuranetin.

Pharmacological activities and wound healing mechanism

Wound healing is an intricate process by which the skin or other organs and tissues self-repair following injury (103). In normal skin, the epidermis and dermis form a protective barrier against the external environment. The moment the injury occurs and this protective barrier breaks, the process of wound healing is immediately activated, and can continue for months or years (3). Wound healing involves continuous cell-cell and cell-matrix interactions (104), and requires the collaborative efforts of numerous different tissues and cell types, including platelet aggregation and blood clotting, fibrin formation, inflammation, angiogenesis and reepithelialization (105,106). Healing is considered complete once the disrupted surfaces are firmly knitted together by collagen (107). Optimal wound healing involves minimizing tissue damage and providing adequate tissue perfusion and oxygenation, proper nutrition and a moist wound healing environment to restore function to the injury site (108).

The most established effect of C. odorata is on wound healing. The constituents of the plant extracts modulate one or more of the overlapping wound healing stages. Extracts of the leaves and other plant parts of C. odorata (Table II) have been demonstrated to be beneficial in the treatment of wounds and other disorders (54,55,69,71–73,92,109–112). For its traditional usage in wound healing, a paste of ground leaves is applied topically to the affected area (97,113). In vitro and in vivo studies of these extracts have demonstrated that they enhanced fibroblast, endothelial cell and keratinocyte proliferation; stimulated keratinocyte migration in vitro (54,55); upregulated the keratinocyte-induced production of extracellular matrix (ECM) proteins and basement membrane components; and inhibited collagen lattice contraction by fibroblasts (85,90,94,95).

Table II.

Biological activity of different parts of C. odorata.

Table II.

Biological activity of different parts of C. odorata.

Serial no.Part of plantBiological activityRefs.
1Aqueous extract of aerial part and essential oilAnti-malarial, anti-inflammatory, antibacterial70,135
2Ethanol, dichloromethane and methanol extract of whole plantAnalgesic, anti-inflammatory, antipyretic, antibacterial 73,82,101,102,110,111
3Methanol, ethanol and aqueous extract of the leafAntioxidant, anti-inflammatory, wound healing properties, anti-staphylococcal, induces apoptosis and autophagy 54,55,66,85,87,109
4FlowerAntibacterial, Mycobacterium tuberculosis, anticancer87,92
5Methanol extract of whole plantPlatelet activating factor receptor binding inhibitory activity69

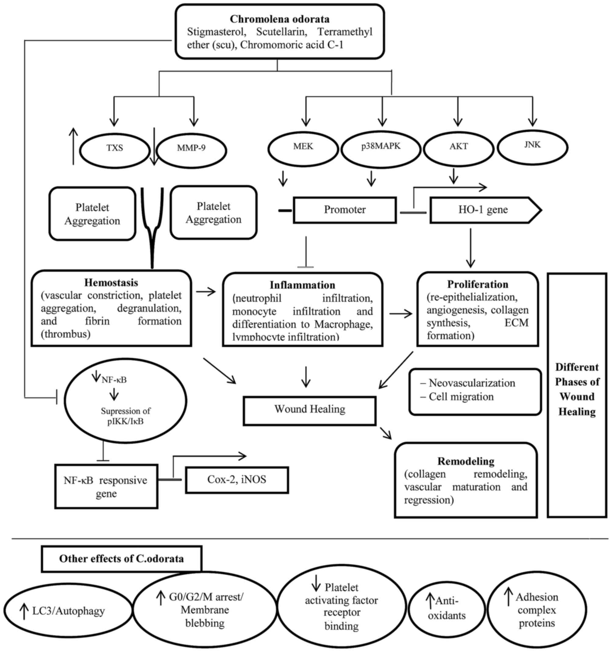
The process of wound healing involves four overlapping phases: Hemostasis (cessation of bleeding), inflammation, proliferation and remodeling (114–116). Thromboxane synthase is the primary regulator of hemostasis; the enzyme that converts prostaglandin H2 to thromboxane A2, which has potent vasoconstriction and platelet aggregation activity (117). Plasminogen activator inhibitor type 1 is also involved in hemostasis by inhibiting fibrinolysis, which prevents failure of the hemostasis (118). Subsequently, during the inflammatory phase, free radicals are released from neutrophils to kill bacteria (119,120), and heme and heme proteins locally accumulate at the wound site. Heme and heme proteins exert prooxidative and proinflammatory effects via increasing the expression level of adhesion molecules, increasing vascular permeability and increasing leukocyte infiltration, which induce wound healing. Heme oxygenase-1 (HO-1) is anti-inflammatory and is an antioxidant involved in a variety of wound healing processes. HO-1 produces biliverdin/bilirubin, iron, and carbon monoxide from heme, which have potent antioxidant effects. HO-1 overexpression accelerates wound healing by reducing inflammation, increasing proliferation, and inhibiting endothelial cell apoptosis (121). Matrix metalloproteinases (MMPs) are also important in wound healing via effects on remodeling of the ECM (122). MMP-9 is key effector among MMP proteins (123). Various reports have demonstrated that C. odorata extract accelerates hemostasis (124–126) and wound healing (54,94,95). In addition, Scu and stigmasterol also exhibit hemostatic (127) and anti-inflammatory activities (101,102,128). The phytoprostane compound chromomoric acid C-I has been identified in C. odorata as a strong inducer of nuclear factor, erythroid 2 like 2 (Nrf2) activity, which is a major regulator of various genes, including NADPH:quinone reductase, glutathione S-transferase, γ-glutamylcysteine synthetase, UDP-glucuronosyltransferases and epoxide hydrolase, with defensive, anti-inflammatory and detoxifying functions (100). The mechanisms of the wound healing phases of C. odorata are briefly demonstrated in Fig. 3.

Figure 3.

Schematic diagram showing the cellular and bio-physiologic events associated with the Chromolaena odorata wound healing mechanism of action and other pharmacological activities. C. odorata extract or its bioactive principles stimulate hemostatic activity by stimulation of TXS and repression of MMP-9 expressions. It also activates MEK, p38 MAPK, AKT and JNK kinase pathways which initiated the expression of HO-1. The induction of HO-1 will inhibit an inflammation and stimulate cell proliferation, thereby enhancing neovascularization and cell migration that helps to accomplish wound healing. C. odorata also increase antioxidant, antidiabetic activity, adhesion complex proteins expression and induce apoptosis and autophagy in tumor cells (modified from Pandith et al, 2013). TXS, thromboxane synthase; MMP, matrix metalloproteinase; MEK, MAPK kinase; MAPK, mitogen-activated protein kinase; AKT, protein kinase B; JNK, c-Jun N-terminal kinase; HO, heme oxygenase; ECM, extracellular matrix; NF-κB, nuclear factor κ-light-chain-enhancer of activated B cells; pIKK, phosphatidylinositol 3-kinase-related-kinase; Cox-2, cyclooxygenase-2; iNOS, inducible nitric oxide synthase; LC3, light chain 3; PAF, platelet activating factor.

Inflammation is a response to tissue injury caused by infection, trauma, chemicals, heat, or unrecognized particles (129). During the acute response, inflammation causes an influx of neutrophils to the wound area. Free radicals are produced from these cells as part of the characteristic ‘respiratory burst’ activity (130). Free radicals are also generated by wound-associated non-phagocytic cells by mechanisms involving non-phagocytic NADPH oxidase (131). Therefore, the wound area has high levels of oxygen- and nitrogen-centered reactive species, and their derivative molecules. Oxidative stress is caused by these radicals and causes lipid peroxidation, DNA damage and enzyme inactivation, including free-radical scavenging proteins. Reports of the effects of oxidants in the pathogenesis of various diseases suggests that antioxidants may be useful as therapeutics in such conditions. In patients, topical application of free-radical-scavenging molecules has been reported to markedly improve wound healing and prevent from oxidative damage to tissues (132).

Inflammation upregulates several proinflammatory cytokines. Cyclooxygenase-2 and inducible nitric oxide synthase are important proinflammatory enzymes in inflammation (133,134). They produce proinflammatory mediators, prostaglandin E2 and nitric oxide, which enhance the expression of proinflammatory cytokines including tumor necrosis factor-α and interleukin-1β. C. odorata is capable of anti-inflammatory activity in vitro and in vivo (135–138). The Scu, isosakuranetin and stigmasterol have also been reported to possess anti-inflammatory activity (69,127,128,139–141).

Wound repair involves an immune-mediated physiological mechanism (4), and several plants and herbs have been traditionally and experimentally used to treat skin disorders, including wounds (142,143). Enhanced healing activity has been attributed to increased collagen formation and angiogenesis (144,145). Collagen is a principal component of connective tissue, and provides a structural framework for the regenerating tissue (146). Furthermore, angiogenesis is required to improve circulation to the wound site, thus, providing oxygen and nutrients for the healing process (147–149). Histological analysis of healed wounds treated with C. odorata extract revealed increased fibroblast proliferation, collagen synthesis and neovascularization, resulting in an increased wound tensile strength and accelerated healing wound, compared with untreated wounds (100–102). The proliferative phase of wound healing follows, and usually overlaps with, the inflammatory phase, and is characterized by epithelial cell proliferation and migration over the provisional matrix within the wound (re-epithelialization) (4,21). It is well established that C. odorata enhances the proliferation of various cell types, including dermal fibroblasts, endothelial cells and epidermal keratinocytes, which may partially explain the beneficial clinical effects on the wound healing process (54,55,85,86,94,95,101,102).

Reactive oxygen species (ROS) disrupt wound healing due to their damaging effects on cells and tissues. ROS are able to degrade absorbable synthetic biomaterials (150,151). Free-radical-scavenging enzymes are cytoprotective and are essential for the reducing, deactivating and removing of ROS, and for wound healing regulation. Inflammatory disease pathology involves excessive ROS generation by polymorphonuclear leukocytes (PMNLs). Natural compounds with antioxidant activity may be useful in reducing or regulating the oxidative damage caused by ROS produced from PMNLs. A previous study reported that Chromolaena species inhibit ROS generation via opsonized zymosan-stimulated PMNLs (83).

C. odorata may also contribute to wound healing by stimulating the production of antioxidants at the wound site, therefore protecting tissues from oxidative damage and providing a favorable environment for tissue healing (145). The antioxidant enzymes superoxide dismutase and catalase are known to quench the superoxide radical and prevent free radical-mediated damage to cells (152). Other active compounds within C. odorata, including triterpenes, alkaloids, flavonoids, and biomolecules (153) have been reported to have antioxidant activity and may, therefore, support wound healing (154). Thus, the enhanced wound healing stimulated by C. odorata may be due to the free radical scavenging action of the plant, as well as enhanced antioxidant enzyme levels. Similarly, Tephrosia purpurea has been reported to contain same flavonoids, which may be one of the potential mechanisms contributing to its enhancement of wound healing (153). In conclusion, flavonoids can scavenge ROS and free radicals, which are reactive intermediates that are potentially implicated in delaying wound healing (155–159).

Conclusion

Although C. odorata exhibits a wide spectrum of pharmacological activities, the field of wound healing is fraught with challenges, including understanding wounds themselves, and investigating the known and unknown constituents of natural products. For >30 years, researchers have investigated the healing efficacy of C. odorata in attempts to justify the inclusion of this plant in the management strategy of wound healing. This review has aimed to summarize these findings, in the hopes of enhancing the understanding of the benefits of C. odorata and contributing to assessments of its usefulness as claimed by the communities that use it for its wound healing properties. While the plant is commonly available, it is primarily known worldwide as a harmful weed. However, due to the increasing global interest in medicinal herbs, it has been predicted that medicinal herbs and plants are likely to be the focus of medicinal practice in the future. C. odorata and its constituents have proven to be helpful in enhancing wound healing activities, therefore, further research is expected to examine the purified constituents to enhance understanding of the mechanisms underlying its wound healing activity. This envisaged preclinical research may ultimately progress to translational clinical trials. C. odorata has been proven safe for application (84–85) and, therefore, its activity as a wound-healing agent for superficial and internal wounds, such as gastric ulcers, should be further investigated for its potential to provide affordable healthcare for wound management.

Glossary

Abbreviations

Abbreviations:

ECM

extracellular matrix

HO-1

heme oxygenase-1

MMP

matrix metalloproteinase

PMNL

polymorphonuclear leukocytes

ROS

reactive oxygen species

References

1 

Bennet RG: Fundamentals of cutaneous surgery. Mosby C.V.; St. Louis, MO: pp. 7781988

2 

Singh M, Govindarajan R, Nath V, Rawat AK and Mehrotra S: Antimicrobial, wound healing and antioxidant activity of Plagiochasma appendiculatum Lehm. et Lind. Journal of Ethnopharmacology. 107:67–72. 2006. View Article : Google Scholar : PubMed/NCBI

3 

Nagori BP and Solanki R: Role of medicinal plants in wound healing. Res J Med Plant. 5:392–405. 2011. View Article : Google Scholar

4 

Singer AJ and Clark RA: Cutaneous wound healing. N Engl J Med. 341:738–746. 1999. View Article : Google Scholar : PubMed/NCBI

5 

Edlich RF, Winters KL, Britt LD, Long WB III, Gubler KD and Drake DB: Difficult wounds: An update. J Long Term Eff Med Implants. 15:289–302. 2005. View Article : Google Scholar : PubMed/NCBI

6 

Wietecha MS and DiPietro LA: Therapeutic approaches to the regulation of wound angiogenesis. Adv Wound Care (New Rochelle). 2:81–86. 2013. View Article : Google Scholar : PubMed/NCBI

7 

Wound Management, Forecast to 2021: Established and emerging products, technologies and markets in the Americas, Europe, Asia/Pacific and Rest of World. http://woundcare-today.com/news/world-at-glance/projected-global-wound-prevalence-by-wound-typesMarch;2013.

8 

WHO report. http://www.who.int/mediacentre/factsheets/fs365/en/2014.

9 

Hostetler SG, Xiang H, Gupta S, Sen C and Gordillo JM: Discharge patterns of injury-related hospitalizations with an acute wound in the United States. Wounds. 18:340–351. 2006.

10 

Belmont PJ, Schoenfeld AJ and Goodman G: Epidemiology of combat wounds in operation iraqi freedom and operation enduring freedom: Orthopaedic burden of disease. J Surg Orthop Adv. 19:2–7. 2010.PubMed/NCBI

11 

Bodeker G and Hughes MA: Wound healing, traditional treatments and research policy. Etkin N, Prendergast H and Houghton P: Plants for Food and Medicine. 345–349. 1998.

12 

Bodeker GC, Ryan TJ and Ong CK: Traditional Approaches to Wound Healing. Clin Dermatol. 17:93–98. 1999. View Article : Google Scholar : PubMed/NCBI

13 

Burford G, Bodeker G and Ryan TJ: Skin and wound care: Traditional, complementary and alternative medicine in public health dermatology. Bodeker G and Burford G: Traditional, Complementary & Alternative Medicine: Policy and Public Health Perspectives. Imperial College Press; London: 2007

14 

Trung LT and Bodeker G: Traditional medicine and the infrastructure for burn care in Vietnam. Trop Doct. 27:39–42. 1997. View Article : Google Scholar : PubMed/NCBI

15 

Porras-Reyes BH, Lewis WH, Roman J, Simchowitz L and Mustoe TA: Enhancement of wound healing by the alkaloid taspine defining mechanism of action. Proc Soc Exp Biol Med. 203:18–25. 1993. View Article : Google Scholar : PubMed/NCBI

16 

Suh DY and Hunt TK: Time line of wound healing. Clin Podiatr Med Surg. 15:1–9. 1998.PubMed/NCBI

17 

Udupa SL, Shetty S, Udupa AL and Somayaji SN: Effect of Ocimum sanctum Linn. on normal and dexamethasone suppressed wound healing. Ind J Exp Biol. 44:49–54. 2006.

18 

Ghosh PK and Gaba A: Phyto-extracts in wound healing. J Pharm Pharm Sci. 16:760–820. 2013. View Article : Google Scholar : PubMed/NCBI

19 

Barreto RS, Albuquerque-Júnior RL, Araújo AA, Almeida JR, Santos MR, Barreto AS, DeSantana JM, Siqueira-Lima PS, Quintans JS and Quintans-Júnior LJ: A systematic review of the wound-healing effects of monoterpenes and iridoid derivatives. Molecules. 19:846–862. 2014. View Article : Google Scholar : PubMed/NCBI

20 

Soni H and Singhai AK: A recent update of botanicals for wound healing activity. Int Res J Pharm. 3:1–7. 2013.

21 

Fleischner AM: Plant extracts: To accelerate healing and inflammation. Cosmet Toilet. 100:45–58. 1985.

22 

Getie M, Mariam GT, Reitz R and Neubert RH: Evaluation of the release profiles of flavonoids from topical formulations of the crude extract of the leaves of Dodonea viscosa (Sapindaceae). Pharmazie. 57:320–322. 2002.PubMed/NCBI

23 

Tsuchiya H, Sato M, Miyazaki T, Fujiwara S, Tanigaki S, Ohyama M, Tanaka T and Iinuma M: Comparative study on the antibacterial activity of phytochemical flavaones against methicillin-resistant Staphylococcus aureus. J Ethnopharmacol. 50:27–34. 1996. View Article : Google Scholar : PubMed/NCBI

24 

Divakar MC, Devi LS, Kumar S and Rao SB: Studies on wound healing property of Polyscias scutellaria leaf saponins. Ind J Nat Prod. 17:37–42. 2001.

25 

Padmaja PN, Bairy KL and Kulkrani DR: Pro-healing effect of betel nut and its polyphenols. Fitoterapia. 65:298–300. 2000.

26 

Scortichini M and Rossi MP: Preliminary in vitro evaluation of the antimicrobial activity of terpenes and terpenoids towards Erwinia amylovora (Burrill). J Appl Bacteriol. 71:109–112. 1991. View Article : Google Scholar

27 

Biswas TK and Mukherjee B: Plants medicines of Indian origin for wound healing activity: A review. Int J Low Extrem Wounds. 2:25–39. 2003. View Article : Google Scholar : PubMed/NCBI

28 

Purna SK and Babu M: Collagen based dressing - A review. Burns. 26:54–62. 2006.

29 

Azaizeh H, Fulder S, Khalil K and Said O: Ethnobotanical knowledge of local Arab practitioners in the Middle Eastern Region. J Fitoterapia. 74:98–108. 2003. View Article : Google Scholar

30 

Ragupathy S, Steven NG, Maruthakkutti M, Velusamy B and Ul-Huda MM: Consensus of the ‘Malasars’ traditional aboriginal knowledge of medicinal plants in the Velliangiri holy hills, India. J Ethnobiol Ethnomed. 4:82008. View Article : Google Scholar : PubMed/NCBI

31 

Au DT, Wu J, Jiang Z, Chen H, Lu G and Zhao Z: Ethnobotanical study of medicinal plants used by Hakka in Guangdong, China. J Ethnopharmacol. 117:41–50. 2008. View Article : Google Scholar : PubMed/NCBI

32 

Kumar B, Vijayakumar M, Govindarajan R and Pushpangadan P: Ethnopharmacological approaches to wound healing-exploring medicinal plants of India. J Ethnopharmacol. 114:103–113. 2007. View Article : Google Scholar : PubMed/NCBI

33 

de Fátima A, Modolo LV, Sanches AC and Porto RR: Wound healing agents: The role of natural and non-natural products in drug development. Mini Rev Med Chem. 8:879–888. 2008. View Article : Google Scholar : PubMed/NCBI

34 

Fleck CA and Simman R: Modern collagen wound dressings: Function and purpose. J Am Col Certif Wound Spec. 2:50–54. 2011.PubMed/NCBI

35 

Korkina L, Kostyuk V, De Luca C and Pastore S: Plant phenylpropanoids as emerging anti-inflammatory agents. Mini Rev Med Chem. 11:823–835. 2011. View Article : Google Scholar : PubMed/NCBI

36 

Morgan C and Nigam Y: Naturally derived factors and their role in the promotion of angiogenesis for the healing of chronic wounds. Angiogenesis. 16:493–502. 2013. View Article : Google Scholar : PubMed/NCBI

37 

Majumder P: Taxo-cognostic, Phyto-physicochemical & Biological screening of a plant: Taxo-cognostic, Phytochemical, Physicochemical parameters & Biological screening of Zyziphus oenoplia (L.) Mill plant root. LAP Lambert Academic Publishing; 2012

38 

Akinmoladun AC, Obuotor EM and Farombi EO: Evaluation of antioxidant and free radical scavenging capacities of some Nigerian indigenous medicinal plants. J Med Food. 13:444–451. 2010. View Article : Google Scholar : PubMed/NCBI

39 

Kameshwaran S, Senthilkumar R, Thenmozhi S and Dhanalakshmi M: Wound healing potential of ethanolic extract of tecoma stans flowers in rats. Pharmacologia. 5:215–221. 2014. View Article : Google Scholar

40 

Chaudhari M and Mengi S: Evaluation of phytoconstituents of Terminalia arjuna for wound healing activity in rats. Phytother Res. 20:799–805. 2006. View Article : Google Scholar : PubMed/NCBI

41 

Moura-Letts G, Villegas LF, Marçalo A, Vaisberg AJ and Hammond GB: In vivo wound-healing activity of oleanolic acid derived from the acid hydrolysis of Anredera diffusa. J Nat Prod. 69:978–979. 2006. View Article : Google Scholar : PubMed/NCBI

42 

Trombetta D, Puglia C, Perri D, Licata A, Pergolizzi S, Lauriano ER, De Pasquale A, Saija A and Bonina FP: Effect of polysaccharides from Opunta ficus-indica (L.) cladodes on the healing of dermal wounds in the rat. Phytomedicine. 13:352–358. 2006. View Article : Google Scholar : PubMed/NCBI

43 

Oztürk N, Korkmaz S, Oztürk Y and Başer KH: Effects of gentiopicroside, sweroside and swertiamarine, secoiridoids from Gentian (Gentiana lutea sp. symphyandra), on cultured chicken embryonic fibroblasts. Planta Med. 72:289–294. 2006. View Article : Google Scholar : PubMed/NCBI

44 

Ozgen U, Ikbal M, Hacimuftuoglu A, Houghton PJ, Gocer F, Dogan H and Coskun M: Fibroblast growth stimulation by extracts and compounds of Onosma argentatum roots. J Ethnopharmacol. 104:100–103. 2006. View Article : Google Scholar : PubMed/NCBI

45 

Maquart FX, Chastang F, Simeon A, Birembaut P, Gillery P and Wegrowski Y: Triterpenes from Centella asiatica stimulate extracellular matrix accumulation in rat experimental wounds. Eur J Dermatol. 9:289–296. 1999.PubMed/NCBI

46 

Shukla A, Rasik AM, Jain GK, Shankar R, Kulshrestha DK and Dhawan BN: In vitro and in vivo wound healing activity of asiaticoside isolated from Centella asiatica. J Ethnopharmacol. 65:1–11. 1999. View Article : Google Scholar : PubMed/NCBI

47 

Hong SS, Kim JH, Li H and Shim CK: Advanced formulation and pharmacological activity of hydrogel of the titrated extract of C. asiatics. Arch Pharmacol Res. 28:502–508. 2005. View Article : Google Scholar

48 

Fu SC, Hui CW, Li LC, Cheuk YC, Qin L, Gao J and Chan KM: Total flavones of Hippophae rhamnoides promotes early restoration of ultimate stress of healing patellar tendon in a rat model. Med Eng Phys. 27:313–321. 2005. View Article : Google Scholar : PubMed/NCBI

49 

Jagetia GC and Rajanikant GK: Role of curcumin, a naturally occurring phenolic compound of turmeric in accelerating the repair of excision wound, in mice whole-body exposed to various doses of gamma-radiation. J Surg Res. 120:127–138. 2004. View Article : Google Scholar : PubMed/NCBI

50 

Paiva LA, de Alencar Cunha KM, Santos FA, Gramosa NV, Silveira ER and Rao VS: Investigation on the wound healing activity of oleo-resin from Copaifera langsdorffi in rats. Phytother Res. 16:737–739. 2002. View Article : Google Scholar : PubMed/NCBI

51 

Bråkenhielm E, Cao R and Cao Y: Suppression of angiogenesis, tumor growth, and wound healing by resveratrol, a natural compound in red wine and grapes. FASEB J. 15:1798–1800. 2001.PubMed/NCBI

52 

Khanna S, Venojarvi M, Roy S, Sharma N, Trikha P, Bagchi D, Bagchi M and Sen CK: Dermal wound healing properties of redox-active grape seed proanthocyanidins. Free Radic Biol Med. 33:1089–1096. 2002. View Article : Google Scholar : PubMed/NCBI

53 

Stevenson PC, Simmonds MS, Sampson J, Houghton PJ and Grice P: Wound healing activity of acylated iridoid glycosides from Scrophularia nodosa. Phytother Res. 16:33–35. 2002. View Article : Google Scholar : PubMed/NCBI

54 

Phan TT, Wang L, See P, Grayer RJ, Chan SY and Lee ST: Phenolic compounds of Chromolaena odorata protect cultured skin cells from oxidative damage: Implication for cutaneous wound healing. Biol Pharm Bull. 24:1373–1379. 2001. View Article : Google Scholar : PubMed/NCBI

55 

Phan TT, Hughes MA and Cherry GW: Effects of an aqueous extract from the leaves of Chromolaena odorata (Eupolin) on the proliferation of human keratinocytes and on their migration in an in vitro model of reepithelialization. Wound Repair Regen. 9:305–313. 2001. View Article : Google Scholar : PubMed/NCBI

56 

Choi SW, Son BW, Son YS, Park YI, Lee S and Chung MH: The wound-healing effect of a glycoprotein fraction isolated from Aloe vera. Br J Dermatol. 145:535–545. 2001. View Article : Google Scholar : PubMed/NCBI

57 

Villegas LF, Marçalo A, Martin J, Fernández ID, Maldonado H, Vaisberg AJ and Hammond GB: (+)-epi-Alpha-bisabolol [correction of bisbolol] is the wound-healing principle of Peperomia galioides: Investigation of the in vivo wound-healing activity of related terpenoids. J Nat Prod. 64:1357–1359. 2001. View Article : Google Scholar : PubMed/NCBI

58 

Kusano A, Seyama Y, Nagai M, Shibano M and Kusano G: Effects of fukinolic acid and cimicifugic acids from Cimicifuga species on collagenolytic activity. Biol Pharm Bull. 24:1198–1201. 2001. View Article : Google Scholar : PubMed/NCBI

59 

Burgalassi S, Raimondi L, Pirisino R, Banchelli G, Boldrini E and Saettone MF: Effect of xyloglucan (tamarind seed polysaccharide) on conjuctival cell adhesion to laminin and corneal epithelium wound healing. Euro J Ophthalmol. 10:71–76. 2000.

60 

Joshi A, Sengar N, Prasad SK, Goel RK, Singh A and Hemalatha S: Wound-healing potential of the root extract of Albizzia lebbeck. Planta Med. 79:737–743. 2013. View Article : Google Scholar : PubMed/NCBI

61 

Singh MR, Saraf S, Vyas A, Jain V and Singh D: Innovative approaches in wound healing: Trajectory and advances. Artificial Cells Nanomed Biotechnol. 41:202–212. 2013. View Article : Google Scholar

62 

Heywood VH, Harborne JB and Turner BL: Biology and Chemistry of the Compositae. 1. Academic Press; London: 1977

63 

Binggeli P: Chromolaena odorata (L.) King & Robinson (Asteraceae). http://members.lycos.co.uk/WoodyPlantEcologyWoody Plant Ecology-Invasive Woody Plants. Pierre Binggeli; 1999

64 

Bamikole MA, Ikhatua UJ and Osemwenkhae AE: Converting bush to meat: A case of Chromolaena odorata feeding to rabbits. Pakistan Journal of Nutrition. 3:258–261. 2004. View Article : Google Scholar

65 

Igboh MN, Ikewuchi JC and Ikewuchi CC: Chemical profile of Chromolaena odorata L. (King and Robinson) leaves. Pakistan Journal of Nutrition. 8:521–524. 2009. View Article : Google Scholar

66 

Akinmoladun AC, Ibukun EC and DanOloge IA: Phytochemical constituents and antioxidant properties of extracts from the leaves of Chromolaena odorata. Sci Res Essays. 2:191–194. 2007.

67 

Akinmutimi AH and Akufo A: The effect of graded levels of dietary inclusion of siam weed (Chromolina odorata) leaf meal in grower rabbits diet in a tropical environment. J Ani Vet Adv. 5:707–711. 2006.

68 

King RM and Robinson H: Studies in the Eupatoriae (Compositae). The Genus Chromolaena. Phytologia. 20:196–209. 1970. View Article : Google Scholar

69 

Ling SK, Pisar MM and Man S: Platelet-activating factor (PAF) receptor binding antagonist activity of the methanol extracts and isolated flavonoids from Chromolaena odorata (L.) King and Robinson. Biol Pharm Bull. 30:1150–1152. 2007. View Article : Google Scholar : PubMed/NCBI

70 

Owoyele VB, Adediji JO and Soladoye AO: Anti-inflammatory activity of aqueous leaf extract of Chromolaena odorata. Inflammopharmacol. 13:479–484. 2005. View Article : Google Scholar

71 

Akinmoladun AC, Obuotor EM and Farombi EO: Evaluation of antioxidant and free radical scavenging capacities of some Nigerian indigenous medicinal plants. J Med Food. 13:444–451. 2010. View Article : Google Scholar : PubMed/NCBI

72 

Ambika SR: Jayachandra: Influence of light on seed germination in Eupatorium odoratum L. Ind Forester. 106:637–640. 1980.

73 

Irobi ON: Activities of Chromolaena odorata (Compositae) leaf extract against Pseudomonas aeruginosa and Streptococcus faecalis. J Ethnopharmacol. 37:81–83. 1992. View Article : Google Scholar : PubMed/NCBI

74 

Bennett FD and Rao VP: Distribution of an introduced weed Eupatorium odoratum L. in Asia and Africa and possibilities of its biological control. PANS C. 14:277–281. 1968.

75 

Rai SN: Eupatorium and weedicides. Ind Forester. 102:449–454. 1976.

76 

Warea O: Chromolaena (Siam) weed. Pest Advisory Leaflet no. 43. Secretariat of the Pacific Community. 2004.

77 

Bani G: Status and management of Chromolaena odorata in congo. Proceedings of the fifth international workshop on biological control and management of Chromolaena odorata. 71–73. 2002.

78 

Sajise PE, Palis RK, Norcio NV and Lales JS: The Biology C. odorata L. King and Robinson. Flowering behaviour, pattern of growth and nitrate metabolism. Phil Weed Sci Bull. 1:17–24. 1974.

79 

Muniappan R and Bamba J: Biological control of Chromolaena odorata: Successes and Failures. Proceedings of the X International Symposium on Biological Control of Weeds. 81. 1999, Montana State University; Bozeman, Montana, USA: Neal R: Spencer [ed.]. 2000; pp. 81–85

80 

Rejitha G: Diuretic activity of Eupatorium odoratum L inn. J Pharm Res. 2:844–846. 2009.

81 

Vital PG and Windell LR: Antimicrobial activity and cytotoxicity of Chromolaena odorata (L. f.) King and Robinson and Uncaria perrottetii (A. Rich) Merr. Extracts. J Med Plants Res. 3:511–518. 2009.

82 

Hanh TT, Hang DT, Van Minh C and Dat NT: Anti-inflammatory effects of fatty acids isolated from Chromolaena odorata. Asian Pac J Trop Med. 4:760–763. 2011. View Article : Google Scholar : PubMed/NCBI

83 

Taleb-Contini SH, Kanashiro A, Kabeya LM, Polizello AC, Lucisano-Valim YM and Oliveira DC: Immunomodulatory effects of methoxylated flavonoids from two Chromolaena species: Structure-activity relationships. Phytother Res. 20:573–575. 2006. View Article : Google Scholar : PubMed/NCBI

84 

Nasasombat S and Teckchuen N: Antimicrobial, antioxidant and anticancer activities of Thai local vegetables. J Med Plants Res. 3:443–449. 2009.

85 

Thang PT, Patrick S, Teik LS and Yung CS: Anti-oxidant effects of the extracts from the leaves of Chromolaena odorata on human dermal fibroblasts and epidermal keratinocytes against hydrogen peroxide and hypoxanthine-xanthine oxidase induced damage. Burns. 27:319–327. 2001. View Article : Google Scholar : PubMed/NCBI

86 

Torrenegra RD and Rodríguez OE: Chemical and biological activity of leaf extracts of Chromolaena leivensis. Nat Prod Commun. 6:947–950. 2011.PubMed/NCBI

87 

Harun FB, Syed Sahil Jamalullail SM, Yin KB, Othman Z, Tilwari A and Balaram P: Autophagic cell death is induced by acetone and ethyl acetate extracts from Eupatorium odoratum in vitro: Effects on MCF-7 and vero cell lines. Sci World J. 439–479. 2012.

88 

Kouamé PB, Jacques C, Bedi G, Silvestre V, Loquet D, Barillé-Nion S, Robins RJ and Tea I: Phytochemicals isolated from leaves of Chromolaena odorata: Impact on viability and clonogenicity of cancer cell lines. Phytother Res. 27:835–840. 2013. View Article : Google Scholar : PubMed/NCBI

89 

Subramoniam A, Asha VV, Nair SA, Sasidharan SP, Sureshkumar PK, Rajendran KN, Karunagaran D and Ramalingam K: Chlorophyll revisited: Anti-inflammatory activities of chlorophyll a and inhibition of expression of TNF-α gene by the same. Inflammation. 35:959–966. 2012. View Article : Google Scholar : PubMed/NCBI

90 

Leonora PN and Elena SC: Anti-immunosuppressive Effects of Chromolaena odorata (Lf.) King & Robinson (Asteraceae) leaf extract in cyclophosphamide-injected Balb/C mice. philippine. J Sci. 141:35–43. 2012.

91 

Vaisakh MN and Pandey A: The invasive weed with healing properties: A review on Chromolaena odorata. Int J Pharmaceutical Sci Res. 3:80–83. 2013.

92 

Suksamrarn A, Chotipong A, Suavansri T, Boongird S, Timsuksai P, Vimuttipong S and Chuaynugul A: Antimycobacterial activity and cytotoxicity of flavonoids from the flowers of Chromolaena odorata. Arch Pharm Pres. 27:507–511. 2004. View Article : Google Scholar

93 

Wang L, Waltenberger B, Pferschy-Wenzig EM, Blunder M, Liu X, Malainer C, Blazevic T, Schwaiger S, Rollinger JM, Heiss EH, et al: Natural product agonists of peroxisome proliferator-activated receptor gamma (PPARγ): A review. Biochem Pharmacol. 92:73–89. 2014. View Article : Google Scholar : PubMed/NCBI

94 

Phan TT, Hughes MA and Cherry GW: Enhanced proliferation of fibroblasts and endothelial cells treated with an extract of the leaves of Chromolaena odorata (Eupolin), an herbal remedy for treating wounds. Plast Reconstr Surg. 101:756–765. 1998. View Article : Google Scholar : PubMed/NCBI

95 

Phan TT, Allen J, Hughes MA, Cherry G and Wojnarowska F: Upregulation of adhesion complex proteins and fibronectin by human keratinocytes treated with an aqueous extract from the leaves of Chromolaena odorata (Eupolin). Eur J Dermatol. 10:5222000.PubMed/NCBI

96 

Raina R, Parwez S, Verma PK and Pankaj NK: Medicinal plants and their role in wound healing. OnlineVet J. 3:212008.

97 

Ayyanar M and Ignacimuthu S: Ethnomedicinal plants used by the tribals of Tirunelveli hills to treat poisonous bites and skin diseases. Ind J Trad Knowled. 4:229–236. 2005.

98 

Akinmoladun AC, Ibukun EO and Don-Ologe IA: Phytochemicals constituents and antioxidant properties of extracts from the leaves of Chromolaena odorata. Sci Res Essay. 2:191–194. 2007.

99 

Zhang ML, Irwin D, Li XN, Sauriol F, Shi XW, Wang YF, Huo CH, Li LG, Gu YC and Shi QW: PPARγ agonist from Chromolaena odorata. J Nat Prod. 75:2076–2081. 2012. View Article : Google Scholar : PubMed/NCBI

100 

Heiss EH, Tran TV, Zimmermann K, Schwaiger S, Vouk C, Mayerhofer B, Malainer C, Atanasov AG, Stuppner H and Dirsch VM: Identification of chromomoric acid C-I as an Nrf2 activator in Chromolaena odorata. J Nat Prod. 77:503–508. 2014. View Article : Google Scholar : PubMed/NCBI

101 

Pandith H, Zhang X, Thongpraditchote S, Wongkrajang Y, Gritsanapan W and Baek SJ: Effect of Siam weed extract and its bioactive component scutellarein tetramethyl ether on anti-inflammatory activity through NF-κB pathway. J Ethnopharmacol. 147:434–441. 2013. View Article : Google Scholar : PubMed/NCBI

102 

Pandith H, Zhang X, Liggett J, Min KW, Gritsanapan W and Baek SJ: Hemostatic and wound healing properties of chromolaena odorata Leaf Extract. ISRN Dermatol. 2013:1682692013. View Article : Google Scholar : PubMed/NCBI

103 

Okuno Y, Nakamura-Ishizu A, Kishi K, Suda T and Kubota Y: Bone marrow-derived cells serves as proangiogenic macrophages but no endothelial cells in wound healing. Blood. 117:5264–5272. 2011. View Article : Google Scholar : PubMed/NCBI

104 

Martin A: The use of antioxidants in healing. Dermatol. Surg. 22:156–160. 1996.

105 

Martin P: Wound healing-aiming for perfect skin regeneration. Science. 276:75–81. 1997. View Article : Google Scholar : PubMed/NCBI

106 

Martin P and Leibovich SJ: Inflammatory cells during wound repair: The good, the bad and the ugly. Trends Cell Biol. 15:599–607. 2005. View Article : Google Scholar : PubMed/NCBI

107 

Buffoni F, Banchelli G, Cambi S, Ignesti G, Pirisino R, Raimondi L and Vannelli G: Skin wound healing: Some biochemical parameters in guinea-pig. J Pharm Pharmacol. 45:784–790. 1993. View Article : Google Scholar : PubMed/NCBI

108 

Pierce GF and Mustoe TA: Pharmacologic enhancement of wound healing. Annu Rev Med. 46:467–481. 1995. View Article : Google Scholar : PubMed/NCBI

109 

Ling SK, Mazura MP, Khoo MGH, Virmala S, Ong BK, Mastura M, Azah Nor MA, Salbiah M, Siti Asha ABL and Rasadah MA: Chemical constituents and therapeutic potential of the leaf extracts from Chromolaena odorata. In: Highlights of FRIM's IRPA Projects 2005. Identifying Potential Commercial Collaboratons Project Evaluation Meeting. Nik Zanariah NM, Norhara H, Nor Azman H and Chan HT: Forest Research Institute Malaysia; Malaysia: pp. 108–114. 2005

110 

Odunbaku OA, Ilusanya OA and Akasoro KS: Antibacterial activity of ethanolic leaf extract of Ficus exasperata on Escherichia coli and Staphylococcus albus. Sci Res Essay. 3:562–564. 2008.

111 

Owoyele BV, Oguntoye SO, Dare K, Ogunbiyi BA, Aruboula EA and Soladoye AO: Analgesic, anti-inflammatory and antipyretic activities from flavonoid fractions of Chromolaena odorata. J Med Plants Res. 2:219–225. 2008.

112 

Bamba D, Bessière JM, Marion C, Pélissier Y and Fourasté I: Essential Oil of Eupatorium odoratum. Planta Med. 59:184–185. 1993. View Article : Google Scholar : PubMed/NCBI

113 

Ayyanar M and Ignacimuthu S: Herbal medicines for wound healing among tribal people in Southern India: Ethnobotanical and Scientific evidences. Int J Appl Res Nat Prod. 2:29–42. 2009.

114 

Reddy JS, Rao PR and Reddy MS: Wound healing effects of Heliotropium indicum, Plumbago zeylanicum and Acalypha indica in rats. J Ethnopharmacol. 79:249–251. 2002. View Article : Google Scholar : PubMed/NCBI

115 

Gosain A and DiPietro LA: Aging and wound healing. World J Surg. 28:321–326. 2004. View Article : Google Scholar : PubMed/NCBI

116 

Nguyen DT, Orgrill DP and Murphy GF: The pathophysiologic basis for wound healing and cutaneous regeneration. Biomaterials for Treating Skin Loss. Orgill D and Blanco G: Woodhead Publishing; Cambrdige: pp. 22–57. 2009

117 

Vezza R, Mezzasoma AM, Venditti G and Gresele P: Prostaglandin endoperoxides and thromboxane A2 activate the same receptor isoforms in human platelets. Thromb Haemost. 87:114–121. 2002.PubMed/NCBI

118 

Aso Y: Plasminogen activator inhibitor (PAI)-1 in vascular inflammation and thrombosis. Front Biosci. 12:2957–2966. 2007. View Article : Google Scholar : PubMed/NCBI

119 

Phan TT, Hughes MA, Cherry GW, Le TT and Pham HM: An aqueous extract of the leaves of Chromolaena odorata (formerly Eupatorium odoratum) (Eupolin) inhibits hydrated collagen lattice contraction by normal human dermal fibroblasts. J Altern Complement Med. 2:335–343. 1996. View Article : Google Scholar : PubMed/NCBI

120 

Fialkow L, Wang Y and Downey GP: Reactive oxygen and nitrogen species as signaling molecules regulating neutrophil function. Free Radical Biol Med. 42:153–164. 2007. View Article : Google Scholar

121 

Wagener FA, van Beurden HE, von den Hoff JW, Adema GJ and Figdor CG: The heme-heme oxygenase system: A molecular switch in wound healing. Blood. 102:521–528. 2003. View Article : Google Scholar : PubMed/NCBI

122 

Stamenkovic I: Extracellular matrix remodelling: The role of matrix metalloproteinases. J Pathol. 200:448–464. View Article : Google Scholar : PubMed/NCBI

123 

Hirose Y, Chiba K, Karasugi T, Nakajima M, Kawaguchi Y, Mikami Y, Furuichi T, Mio F, Miyake A, Miyamoto T, et al: A functional polymorphism in THBS2 that affects alternative splicing and MMP binding is associated with lumbar-disc herniation. Am J Human Genetic. 82:1122–1129. 2002. View Article : Google Scholar

124 

Akah PA: Mechanism of hemostatic activity of Eupatorium odoratum. Int J Crude DrugRes. 28:253–256. 1990. View Article : Google Scholar

125 

Wongkrajang Y, Muagklum S, Peungvicha P, Jaiaraj P and Opartkiattikul N: Eupatorium odoratum linn: An enhancer of hemostasis. Mahidol Univ J Pharmaceut Sci. 17:9–13. 1990.

126 

Wongkrajang Y, Thongpraditchote S, Nakornchai S, Chuakul W, Muangklum K and Jaiaraj P: Hemostatic activities of Eupatorium odoratum Linn.: Calcium removal extract. Mahidol Univ J Pharmaceut Sci. 21:143–148. 1994.

127 

Triratana T, Suwannuraks R and Naengchomnong W: Effect of Eupatorium odoratum on blood coagulation. J Med Assoc Thailand. 74:283–287. 1991.

128 

Gabay O, Sanchez C, Salvat C, Chevy F, Breton M, Nourissat G, Wolf C, Jacques C and Berenbaum F: Stigmasterol: A phytosterol with potential anti-osteoarthritic properties. Osteoarthritis Cartilage. 18:106–116. 2010. View Article : Google Scholar : PubMed/NCBI

129 

Parimala DB, Tamilchelvan N and Ramasubramaniaraja R: Inflammation and medicinal plants-an ethnomedical approach. J Phytol. 2:49–56. 2010.

130 

Baboir BM: Oxygen-dependent microbial killing by phagocytes (first of two parts). New Eng J Med. 29:629–668. 1978.

131 

Griendling KK: NAD(P)H oxidase: Role in cardiovascular biology and diseases. Circ Res. 86:494–501. 2000. View Article : Google Scholar : PubMed/NCBI

132 

Thiem B and Goślińska O: Antimicrobial activity of Rubus chamaemorus leaves. Fitoterapia. 75:93–95. 2003. View Article : Google Scholar

133 

Kim JH, Kim DH, Baek SH, Lee HJ, Kim MR, Kwon HJ and Lee CH: Rengyolone inhibits inducible nitric oxide synthase expression and nitric oxide production by down-regulation of NF-kappaB and p38 MAP kinase activity in LPS stimulated RAW 264.7 cells. Biochem Pharmacol. 71:1198–1205. 2006. View Article : Google Scholar : PubMed/NCBI

134 

Pan CH, Kim ES, Jung SH, Nho CW and Lee JK: Tectorigenin inhibits IFN-gamma/LPS-induced inflammatory responses in murine macrophage RAW 264.7 cells. Arch Pharma Res. 31:1447–1456. 2008. View Article : Google Scholar

135 

Pisutthanan N, Liawruangrath S, Bremner J and Liawruangrath B: Chemical constituents and biological activities of Chromolaena odorata. J Sci Fac Chiang Mai Univ. 32:139–148. 2005.

136 

Lessio C, de Assunção Silva F, Glória MA, Di Tommaso AB, Gori Mouro M, Di Marco GS, Schor N and Higa EM: Cyclosporine A and NAC on the inducible nitric oxide synthase expression and nitric oxide synthesis in rat renal artery cultured cells. Kidney Int. 68:2508–2516. 2005. View Article : Google Scholar : PubMed/NCBI

137 

Park JW, Kwon OK, Jang HY, Jeong H, Oh SR, Lee HK, Han SB and Ahn KS: A leaf methanolic extract of Wercklea insignis attenuates the lipopolysaccharide-induced inflammatory response by blocking the NF-κB signaling pathway in RAW 264.7 macrophages. Inflammation. 35:321–331. 2012. View Article : Google Scholar : PubMed/NCBI

138 

Sun J, Zhang X, Broderick M and Fein H: Measurement of nitric oxide production in biological systems by using griess reaction assay. Sensors. 3:276–284. 2003. View Article : Google Scholar

139 

Lee IS, Jin W, Zhang X, Hung TM, Song KS, Seong YH and Bae K: Cytotoxic and COX-2 inhibitory constituents from the aerial parts of Aralia cordata. Arch Pharmacal Res. 29:548–555. 2006. View Article : Google Scholar

140 

Dat NT, Lee K, Hong YS, Kim YH, Minh CV and Lee JJ: A peroxisome proliferator-activated receptor-gamma agonist and other constituents from Chromolaena odorata. Planta Med. 75:803–807. 2009. View Article : Google Scholar : PubMed/NCBI

141 

Karodi R, Jadhav M, Rub R and Bafna A: Evaluation of the wound healing activity of a crude extract of Rubia cordifolia L. (Indian madder) in mice. Int J Appl Res Nat Prod. 2:12–18. 2009.

142 

Csupor D, Blazsó G, Balogh A and Hohmann J: The traditional Hungarian medicinal plant Centaurea sadleriana Janka accelerates wound healing in rats. J Ethnopharmacol. 127:193–195. 2010. View Article : Google Scholar : PubMed/NCBI

143 

Trabucchi E, Baruffaldi Preis F, Baratti C and Montorsi W: Topical treatment of experimental skin lesions in rats: Macroscopic, microscopic and scanning electron-microscopic evaluation of the healing process. Int J Tissue React. 8:533–544. 1986.PubMed/NCBI

144 

Shukla A, Rasik AM and Dhawan BN: Asiaticoside-induced elevation of antioxidant levels in healing wounds. Phytother Res. 13:50–54. 1999. View Article : Google Scholar : PubMed/NCBI

145 

Cohen IK, Diegelmann RF and Lindblad WJ: Wound healing. Biochem Clin Asp Philadelphia; Saunders: 1992

146 

Szabo S, Kusstatscher S, Sakoulas G, Sandor Z, Vincze A and Jadus M: Growth factors: New ‘endogeneous drug’ for ulcer healing. Scand J Gastroenterol Suppl. 210:15–18. 1995. View Article : Google Scholar : PubMed/NCBI

147 

Buntrock P, Jentzsch KD and Heder G: Stimulation of wound healing, using brain extract with fibroblast growth factor (FGF) activity. II. Histological and morphometric examination of cells and capillaries. Exp Pathol. 21:62–67. 1982. View Article : Google Scholar : PubMed/NCBI

148 

Habibipour S, Oswald TM, Zhang F, Joshi P, Zhou XC, Dorsett-Martin W and Lineaweaver WC: Effect of sodium diphenylhydantion on skin wound healing in rats. Plast Reconstr Surg. 112:1620–1627. 2003. View Article : Google Scholar : PubMed/NCBI

149 

Aliyev E, Sakallioğlu U, Eren Z and Açikgöz G: The effect of polylactide membranes on the levels of reactive oxygen species in periodontal flaps during wound healing. Biomaterials. 25:4633–4637. 2004. View Article : Google Scholar : PubMed/NCBI

150 

Umachigi SP, Kumar GS, Jayaveera K, Kishore KD, Ashok KC and Dhanapal R: Antimicrobial, wound healing and antioxidant activities of Anthocephalus cadamba. Afr J Tradit Complement Altern Med. 4:481–487. 2007. View Article : Google Scholar : PubMed/NCBI

151 

Shirwaikar A, Malini S and Kumari SC: Protective effect of Pongamia pinnata flowers against cisplatin and gentamicin-induced nephrotoxicity in rats. Ind J Exp Biol. 41:58–62. 2003.

152 

Sumitra M, Manikandan P and Suguna L: Efficacy of Butea monosperma on dermal wound healing in rats. J Biochem Cell Biol. 37:566–573. 2005. View Article : Google Scholar

153 

Saleem M and Aftab A: Tephrosia purpurea ameliorates benzoyl peroxide induced cutaneous toxicity in mice: Diminution of oxidative stress. Pharma Pharmacol Commun. 5:455–461. 1999. View Article : Google Scholar

154 

Lewis DA and Hanson PJ: Antiulcer drugs of plant origin. Prog Med Chem. 8:210–229. 1991.

155 

Srinivasa Rao K, Chaudhury PK and Pradhan A: Evaluation of anti-oxidant activities and total phenolic content of Chromolaena odorata. Food Chem Toxicol. 48:729–732. 2010. View Article : Google Scholar : PubMed/NCBI

156 

Onkaramurthy M, Veerapur VP, Thippeswamy BS, Reddy TN, Rayappa H and Badami S: Anti-diabetic and anti-cataract effects of Chromolaena odorata Linn., in streptozotocin-induced diabetic rats. J Ethnopharmacol. 145:363–172. 2013. View Article : Google Scholar : PubMed/NCBI

157 

Ukwueze SE, Duru O and Shorinwa O: Evaluation of the cutaneous wound healing activity of solvent fractions of Chromolaena odorata linn. IAJPR. 3:3316–3323. 2013.

158 

Boudjeko T, Megnekou R, Woguia AL, Kegne FM, Ngomoyogoli JE, Tchapoum CD and Koum O: Antioxidant and immunomodulatory properties of polysaccharides from Allanblackia floribunda Oliv stem bark and Chromolaena odorata (L.) King and H.E. Robins leaves. BMC Res Notes. 8:7592015. View Article : Google Scholar : PubMed/NCBI

159 

Pitakpawasutthi Y, Thitikornpong W, Palanuvej C and Ruangrungsi N: Chlorogenic acid content, essential oil compositions, and in vitro antioxidant activities of Chromolaena odorata leaves. J Adv Pharm Technol Res. 7:37–42. 2016. View Article : Google Scholar : PubMed/NCBI

Related Articles

  • Abstract
  • View
  • Download
  • Twitter
Copy and paste a formatted citation
Spandidos Publications style
Vijayaraghavan K, Rajkumar J, Bukhari SN, Al‑Sayed B and Seyed MA: Chromolaena odorata: A neglected weed with a wide spectrum of pharmacological activities (Review). Mol Med Rep 15: 1007-1016, 2017.
APA
Vijayaraghavan, K., Rajkumar, J., Bukhari, S.N., Al‑Sayed, B., & Seyed, M.A. (2017). Chromolaena odorata: A neglected weed with a wide spectrum of pharmacological activities (Review). Molecular Medicine Reports, 15, 1007-1016. https://doi.org/10.3892/mmr.2017.6133
MLA
Vijayaraghavan, K., Rajkumar, J., Bukhari, S. N., Al‑Sayed, B., Seyed, M. A."Chromolaena odorata: A neglected weed with a wide spectrum of pharmacological activities (Review)". Molecular Medicine Reports 15.3 (2017): 1007-1016.
Chicago
Vijayaraghavan, K., Rajkumar, J., Bukhari, S. N., Al‑Sayed, B., Seyed, M. A."Chromolaena odorata: A neglected weed with a wide spectrum of pharmacological activities (Review)". Molecular Medicine Reports 15, no. 3 (2017): 1007-1016. https://doi.org/10.3892/mmr.2017.6133
Copy and paste a formatted citation
x
Spandidos Publications style
Vijayaraghavan K, Rajkumar J, Bukhari SN, Al‑Sayed B and Seyed MA: Chromolaena odorata: A neglected weed with a wide spectrum of pharmacological activities (Review). Mol Med Rep 15: 1007-1016, 2017.
APA
Vijayaraghavan, K., Rajkumar, J., Bukhari, S.N., Al‑Sayed, B., & Seyed, M.A. (2017). Chromolaena odorata: A neglected weed with a wide spectrum of pharmacological activities (Review). Molecular Medicine Reports, 15, 1007-1016. https://doi.org/10.3892/mmr.2017.6133
MLA
Vijayaraghavan, K., Rajkumar, J., Bukhari, S. N., Al‑Sayed, B., Seyed, M. A."Chromolaena odorata: A neglected weed with a wide spectrum of pharmacological activities (Review)". Molecular Medicine Reports 15.3 (2017): 1007-1016.
Chicago
Vijayaraghavan, K., Rajkumar, J., Bukhari, S. N., Al‑Sayed, B., Seyed, M. A."Chromolaena odorata: A neglected weed with a wide spectrum of pharmacological activities (Review)". Molecular Medicine Reports 15, no. 3 (2017): 1007-1016. https://doi.org/10.3892/mmr.2017.6133
Follow us
  • Twitter
  • LinkedIn
  • Facebook
About
  • Spandidos Publications
  • Careers
  • Cookie Policy
  • Privacy Policy
How can we help?
  • Help
  • Live Chat
  • Contact
  • Email to our Support Team