Spandidos Publications Logo
  • About
    • About Spandidos
    • Aims and Scopes
    • Abstracting and Indexing
    • Editorial Policies
    • Reprints and Permissions
    • Job Opportunities
    • Terms and Conditions
    • Contact
  • Journals
    • All Journals
    • Oncology Letters
      • Oncology Letters
      • Information for Authors
      • Editorial Policies
      • Editorial Board
      • Aims and Scope
      • Abstracting and Indexing
      • Bibliographic Information
      • Archive
    • International Journal of Oncology
      • International Journal of Oncology
      • Information for Authors
      • Editorial Policies
      • Editorial Board
      • Aims and Scope
      • Abstracting and Indexing
      • Bibliographic Information
      • Archive
    • Molecular and Clinical Oncology
      • Molecular and Clinical Oncology
      • Information for Authors
      • Editorial Policies
      • Editorial Board
      • Aims and Scope
      • Abstracting and Indexing
      • Bibliographic Information
      • Archive
    • Experimental and Therapeutic Medicine
      • Experimental and Therapeutic Medicine
      • Information for Authors
      • Editorial Policies
      • Editorial Board
      • Aims and Scope
      • Abstracting and Indexing
      • Bibliographic Information
      • Archive
    • International Journal of Molecular Medicine
      • International Journal of Molecular Medicine
      • Information for Authors
      • Editorial Policies
      • Editorial Board
      • Aims and Scope
      • Abstracting and Indexing
      • Bibliographic Information
      • Archive
    • Biomedical Reports
      • Biomedical Reports
      • Information for Authors
      • Editorial Policies
      • Editorial Board
      • Aims and Scope
      • Abstracting and Indexing
      • Bibliographic Information
      • Archive
    • Oncology Reports
      • Oncology Reports
      • Information for Authors
      • Editorial Policies
      • Editorial Board
      • Aims and Scope
      • Abstracting and Indexing
      • Bibliographic Information
      • Archive
    • Molecular Medicine Reports
      • Molecular Medicine Reports
      • Information for Authors
      • Editorial Policies
      • Editorial Board
      • Aims and Scope
      • Abstracting and Indexing
      • Bibliographic Information
      • Archive
    • World Academy of Sciences Journal
      • World Academy of Sciences Journal
      • Information for Authors
      • Editorial Policies
      • Editorial Board
      • Aims and Scope
      • Abstracting and Indexing
      • Bibliographic Information
      • Archive
    • International Journal of Functional Nutrition
      • International Journal of Functional Nutrition
      • Information for Authors
      • Editorial Policies
      • Editorial Board
      • Aims and Scope
      • Abstracting and Indexing
      • Bibliographic Information
      • Archive
    • International Journal of Epigenetics
      • International Journal of Epigenetics
      • Information for Authors
      • Editorial Policies
      • Editorial Board
      • Aims and Scope
      • Abstracting and Indexing
      • Bibliographic Information
      • Archive
    • Medicine International
      • Medicine International
      • Information for Authors
      • Editorial Policies
      • Editorial Board
      • Aims and Scope
      • Abstracting and Indexing
      • Bibliographic Information
      • Archive
  • Articles
  • Information
    • Information for Authors
    • Information for Reviewers
    • Information for Librarians
    • Information for Advertisers
    • Conferences
  • Language Editing
Spandidos Publications Logo
  • About
    • About Spandidos
    • Aims and Scopes
    • Abstracting and Indexing
    • Editorial Policies
    • Reprints and Permissions
    • Job Opportunities
    • Terms and Conditions
    • Contact
  • Journals
    • All Journals
    • Biomedical Reports
      • Information for Authors
      • Editorial Policies
      • Editorial Board
      • Aims and Scope
      • Abstracting and Indexing
      • Bibliographic Information
      • Archive
    • Experimental and Therapeutic Medicine
      • Information for Authors
      • Editorial Policies
      • Editorial Board
      • Aims and Scope
      • Abstracting and Indexing
      • Bibliographic Information
      • Archive
    • International Journal of Epigenetics
      • Information for Authors
      • Editorial Policies
      • Editorial Board
      • Aims and Scope
      • Abstracting and Indexing
      • Bibliographic Information
      • Archive
    • International Journal of Functional Nutrition
      • Information for Authors
      • Editorial Policies
      • Editorial Board
      • Aims and Scope
      • Abstracting and Indexing
      • Bibliographic Information
      • Archive
    • International Journal of Molecular Medicine
      • Information for Authors
      • Editorial Policies
      • Editorial Board
      • Aims and Scope
      • Abstracting and Indexing
      • Bibliographic Information
      • Archive
    • International Journal of Oncology
      • Information for Authors
      • Editorial Policies
      • Editorial Board
      • Aims and Scope
      • Abstracting and Indexing
      • Bibliographic Information
      • Archive
    • Medicine International
      • Information for Authors
      • Editorial Policies
      • Editorial Board
      • Aims and Scope
      • Abstracting and Indexing
      • Bibliographic Information
      • Archive
    • Molecular and Clinical Oncology
      • Information for Authors
      • Editorial Policies
      • Editorial Board
      • Aims and Scope
      • Abstracting and Indexing
      • Bibliographic Information
      • Archive
    • Molecular Medicine Reports
      • Information for Authors
      • Editorial Policies
      • Editorial Board
      • Aims and Scope
      • Abstracting and Indexing
      • Bibliographic Information
      • Archive
    • Oncology Letters
      • Information for Authors
      • Editorial Policies
      • Editorial Board
      • Aims and Scope
      • Abstracting and Indexing
      • Bibliographic Information
      • Archive
    • Oncology Reports
      • Information for Authors
      • Editorial Policies
      • Editorial Board
      • Aims and Scope
      • Abstracting and Indexing
      • Bibliographic Information
      • Archive
    • World Academy of Sciences Journal
      • Information for Authors
      • Editorial Policies
      • Editorial Board
      • Aims and Scope
      • Abstracting and Indexing
      • Bibliographic Information
      • Archive
  • Articles
  • Information
    • For Authors
    • For Reviewers
    • For Librarians
    • For Advertisers
    • Conferences
  • Language Editing
Login Register Submit
  • This site uses cookies
  • You can change your cookie settings at any time by following the instructions in our Cookie Policy. To find out more, you may read our Privacy Policy.

    I agree
Search articles by DOI, keyword, author or affiliation
Search
Advanced Search
presentation
Molecular Medicine Reports
Join Editorial Board Propose a Special Issue
Print ISSN: 1791-2997 Online ISSN: 1791-3004
Journal Cover
September-2017 Volume 16 Issue 3

Full Size Image

Sign up for eToc alerts
Recommend to Library

Journals

International Journal of Molecular Medicine

International Journal of Molecular Medicine

International Journal of Molecular Medicine is an international journal devoted to molecular mechanisms of human disease.

International Journal of Oncology

International Journal of Oncology

International Journal of Oncology is an international journal devoted to oncology research and cancer treatment.

Molecular Medicine Reports

Molecular Medicine Reports

Covers molecular medicine topics such as pharmacology, pathology, genetics, neuroscience, infectious diseases, molecular cardiology, and molecular surgery.

Oncology Reports

Oncology Reports

Oncology Reports is an international journal devoted to fundamental and applied research in Oncology.

Experimental and Therapeutic Medicine

Experimental and Therapeutic Medicine

Experimental and Therapeutic Medicine is an international journal devoted to laboratory and clinical medicine.

Oncology Letters

Oncology Letters

Oncology Letters is an international journal devoted to Experimental and Clinical Oncology.

Biomedical Reports

Biomedical Reports

Explores a wide range of biological and medical fields, including pharmacology, genetics, microbiology, neuroscience, and molecular cardiology.

Molecular and Clinical Oncology

Molecular and Clinical Oncology

International journal addressing all aspects of oncology research, from tumorigenesis and oncogenes to chemotherapy and metastasis.

World Academy of Sciences Journal

World Academy of Sciences Journal

Multidisciplinary open-access journal spanning biochemistry, genetics, neuroscience, environmental health, and synthetic biology.

International Journal of Functional Nutrition

International Journal of Functional Nutrition

Open-access journal combining biochemistry, pharmacology, immunology, and genetics to advance health through functional nutrition.

International Journal of Epigenetics

International Journal of Epigenetics

Publishes open-access research on using epigenetics to advance understanding and treatment of human disease.

Medicine International

Medicine International

An International Open Access Journal Devoted to General Medicine.

Journal Cover
September-2017 Volume 16 Issue 3

Full Size Image

Sign up for eToc alerts
Recommend to Library

  • Article
  • Citations
    • Cite This Article
    • Download Citation
    • Create Citation Alert
    • Remove Citation Alert
    • Cited By
  • Similar Articles
    • Related Articles (in Spandidos Publications)
    • Similar Articles (Google Scholar)
    • Similar Articles (PubMed)
  • Download PDF
  • Download XML
  • View XML
Article Open Access

Interleukin‑6 RNA knockdown ameliorates acute lung injury induced by intestinal ischemia reperfusion in rats by upregulating interleukin‑10 expression

  • Authors:
    • Bing Yuan
    • Liu‑Lin Xiong
    • Mu‑Dong Wen
    • Piao Zhang
    • Hong‑Yu Ma
    • Ting‑Hua Wang
    • Yun‑Hui Zhang
  • View Affiliations / Copyright

    Affiliations: Department of Respiration, First People's Hospital of Yunnan Province, Kunming, Yunnan 650000, P.R. China, Institute of Neuroscience, Kunming Medical University, Kunming, Yunnan 650031, P.R. China
    Copyright: © Yuan et al. This is an open access article distributed under the terms of Creative Commons Attribution License.
  • Pages: 2529-2537
    |
    Published online on: July 6, 2017
       https://doi.org/10.3892/mmr.2017.6932
  • Expand metrics +
Metrics: Total Views: 0 (Spandidos Publications: | PMC Statistics: )
Metrics: Total PDF Downloads: 0 (Spandidos Publications: | PMC Statistics: )
Cited By (CrossRef): 0 citations Loading Articles...

This article is mentioned in:



Abstract

Acute lung injury (ALI) is a common complication following intestinal ischemia/reperfusion (II/R) injury and contributes to the associated high mortality rate. However, the underlying mechanism is poorly understood and treatments are limited. RNA interference (RNAi) has been demonstrated to provide a promising disease treatment strategy both in vitro and in vivo. Therefore, the present study aimed to test whether blocking the proinflammatory cytokine IL‑6 by RNAi may protect the lungs from remote organ injury following II/R, and to investigate the potential underlying mechanisms. A total of 176 adult healthy male Sprague‑Dawley rats were randomly divided into sham, II/R, negative‑control and IL‑6‑short hairpin (sh)RNA groups. The rats underwent II/R injury with occlusion of the superior mesenteric artery and coeliac artery to induce ischemia for 40 min, and were subsequently reperfused for 0‑48 h. The negative‑control group received a control lentiviral vector containing scrambled or non‑specific sequences, and the IL‑6‑shRNA groups were administered with a vector containing an IL‑6 shRNA sequence to affect RNAi‑mediated knockdown of IL‑6. ALI severity was determined by lung edema (lung wet/dry ratio) and histological analysis (lung injury scores). IL‑6 localization, and mRNA and protein expression levels, were detected by immunofluorescence, reverse transcription‑quantitative polymerase chain reaction and western blot analysis, respectively. IL‑10 expression induced by IL‑6 knockdown in lung tissues was additionally detected. IL‑6 RNAi was revealed to significantly reduce the expression of IL‑6, which was associated with upregulated IL‑10 expression in lung tissues. Consequently, the severities of ALI and edema induced by II/R were substantially improved. In conclusion, the present study demonstrated that IL‑6 RNAi may protect the lung from ALI induced by II/R, and that this protective role may be associated with upregulation of IL‑10. These findings may contribute to the development of an IL‑6‑RNAi‑based therapeutic strategy for the treatment of II/R‑induced ALI.

Introduction

Intestinal ischemia-reperfusion (II/R) is a common pathophysiological basis for numerous clinical diseases (1–3). It has been demonstrated that II/R is a multifactorial and complex pathophysiologic process that contributes to multi organ failure and is associated with high mortality rates (4). In addition to local damage to the bowel, II/R leads to remote organ dysfunction (5,6), particularly in the lung, resulting in acute lung injury (ALI) (3,7), characterized by an excess elevation of pro-inflammatory cytokines and activated neutrophils (8–10).

Animal models and clinical data support the concept that interleukin (IL)-1, IL-6, tumor necrosis factor (TNF), and IL-8 are typical cytokines involved in acute inflammation (7). Furthermore, it had been demonstrated that high levels of IL-6, a multifunctional cytokine, may be a marker of severity of inflammatory responses and are associated with inflammatory and immune diseases (11–14). IL-6 contributes to the inflammatory responses associated with II/R and serves important roles in the acute phase reaction and in the progression of ALI (15–17). It has been demonstrated that pretreatment with dexmedetomidine hydrochloride is useful for reducing lung damage caused by II/R, and this treatment was associated with decreased levels of TNF-β, IL-6, toll-like receptor 4 (TLR4) and myeloid differentiation primary response gene 88 (18). Similarly, various studies have revealed that decreased levels of IL-6 are associated with attenuation of the inflammatory response in ALI (18–20). Additional evidence has suggested that IL-6 is directly involved in the mediation of inflammation via regulation of other inflammatory cytokine responses and neutrophil extravasation (17). In addition, a recent study demonstrated that IL-6 regulated intestinal epithelial tight junction permeability, and this effect was mediated by c-jun N-terminal kinase, activation of activator protein-1 (AP-1) and subsequent AP-1 activation of the claudin-2 gene (21). However, for the diseases caused by II/R, IL-6 instead was demonstrated to have potent anti-inflammatory roles in the liver following II/R injury, and may inhibit endotoxin-induced local acute inflammation of the trachea (22,23). Therefore, as IL-6 has been suggested to be involved in the development of almost all chronic inflammatory diseases (14), and may exert a potential protective effect on II/R-associated injuries, the exact role of IL-6 in acute inflammatory diseases requires further elucidation. Furthermore, whether IL-6 knockdown may serve as an effective strategy for the treatment of these diseases, and clarification of the potential underlying mechanisms requires additional further investigation. Previous studies have suggested that IL-10 may serve a protective role in II/R-induced ALI (24–26); thus, this requires further examination.

The RNA interference (RNAi) technique has become a reliable and powerful technique to inhibit the expression of targeted genes in both in vitro and in vivo (27–30). Accordingly, the present study aimed to test the hypothesis that blocking the proinflammatory cytokine IL-6 by RNAi may alleviate ALI following II/R, via upregulation of IL-10 expression.

Materials and methods

Animals and ethical statement

The present study used 176 adult male Sprague Dawley rats (weight, 200–220 g), provided by the Experimental Animal Center of Sichuan University (Chengdu, China). Study protocols were followed according to the guidelines for laboratory animal care and safety as issued by the United States National Institutes of Health. All animals were raised in plastic cages (n=2/cage) with soft bedding and free access to food and water in a temperature (21–25°C) and humidity (45–50%)-controlled room. Animal care and all experimental protocols were approved by the Animal Care & Welfare Committee of Kunming Medical University (Kunming, China).

Experiments

To investigate the function of IL-6 in the lungs of rats following II/R, human immunodeficiency virus (HIV) based lentiviral vectors were used to deliver double-stranded short hairpin RNA (shRNA) sequences to affect RNAi-mediated target gene knockdown in tissue. The recombinant IL-6 lentiviral vectors along with the specific shRNA sequences were designed and constructed by GeneCopoeia™ (Guangzhou, China).

Screening for effective RNAi sequences

To screen for sequence segments that effectively mediate IL-6 knockdown, IL-6 gene sequences were obtained from the National Center for Biotechnology Information database (Bethesda, MD, USA), and three potential shRNAs sequences targeting IL-6 mRNA and one nonsense shRNA as a negative control were designed and purchased from GeneCopoeia. To test their knockdown efficacy in vitro, four 6-well plates of PC12 cells purchased from the Animal Research Institute of the Chinese Academy of Medical Sciences (Beijing, China) were seeded at 8×104/well and cultured at 37°C in 5% CO2. When the cells reached 50–60% confluency, the culture medium was replaced. Cells were then transfected with 1 µg shRNA fragment and 3 µl SuperFectin™ II DNA Transfection reagent (Shanghai Pufei Biological Technology Co., Ltd, Shanghai, China) according to the manufacturer's protocol. After an 18 h transfection, the medium was replaced with Dulbecco's modified Eagle's medium (DMEM; Hyclone; GE Healthcare Life Sciences, Logan, UT, USA) supplemented with 10% fetal bovine serum (FBS; Gibco; Thermo Fisher Scientific, Inc., Waltham, MA, USA) and 50 U/ml penicillin-streptomycin (Hyclone; GE Healthcare Life Sciences). Subsequently, total RNA of PC12 cells was extracted 48 h post-transfection and the interference efficiency of IL-6 shRNA was examined by reverse transcription-quantitative polymerase chain reaction (RT-qPCR) amplification as described in the following section. The most effective shRNA was selected to produce the recombinant lentivirus (31).

Production of the recombinant lentivirus

The procedure used to produce lentivirus was based on the Lenti-Pac™ HIV Expression Packaging kit user manual as previously described (31). In addition, mCherry fluorescent protein (mCherryFP) was fused to the plasmid vector. Briefly, 293Tα lentiviral packaging cells (GeneCopeia Co., Guangzhou, China) were cultured in DMEM supplemented with 10% heat-inactivated FBS and incubated at 37°C in 5% CO2. Following this, 1.25 µg lentiviral expression plasmid, 2.5 µl (0.5 µg/µl) Lenti-Pac HIV Expression Packaging mix and EndoFectin™ Lenti transfection reagent (all from GeneCopeia Co.) were diluted with Opti-Minimal Essential medium (Invitrogen; Thermo Fisher Scientific, Inc.) for 25 min at room temperature. When cell confluence reached 70–80%, the mixture was added to the culture medium of 293Tα cells. The culture medium was replaced 8 h after transfection with DMEM supplemented with 10% FBS. In addition, 10 µl TiterBoost reagent (GeneCopeia Co.) was added to improve the percentage of virus generation. A total of 72 h post-transfection, the culture medium was collected, centrifuged at 4°C, 3,000 × g for 30 min, and the supernatant was filtered. Lentiviral stocks were aliquoted and stored at −80°C for further use.

II/R model and animal grouping

Animals were randomly divided into the following groups as indicated in Table I: Sham, II/R (II/R without any injections), negative-control (NC; II/R+Lv-NC vector) and IL-6 shRNA (II/R+RSH048925-HIVmU6).

Table I.

Animal grouping and samples used.

Table I.

Animal grouping and samples used.

GroupLung wet/dry ratioH&E/IFWB/RT-qPCR
Sham  8  8  8
II/R404040
Negative-controlN  8  8
IL-6 shRNAN  8  8

[i] H&E, hematoxylin and eosin; IF, immunofluorescence; WB, western blotting; RT-qPCR, reverse transcription-quantitative polymerase chain reaction; II/R, intestinal ischemia/reperfusion (reperfusion at 0, 8, 16, 24 or 48 h); N, none; shRNA, short hairpin RNA; IL-6, interleukin-6.

II/R was generated by blocking the superior mesenteric (SMA) and coeliac (CA) arteries as described previously (32,33). Rats were fasted with no restriction of water access for 24 h prior to surgery. Following this, the rats were anesthetized by intraperitoneal injection with ketamine-xylazine, which was provided by Kunming Medical University (Yunnan, China) (100 and 20 mg/kg, respectively) and placed in a supine position. The intestines were separated gently until the SMA and CA were isolated, and traumatic microvascular clips were used to clamp the SMA and CA for 40 min. After 40 min ischemia, the artery clamps were removed and intestinal perfusion was induced for 0, 8, 16, 24 or 48 h. Sham control animals underwent the same surgical procedure with the exception of the SMA and CA clamping.

Lentivirus injection

For IL-6 RNAi, the respective prepared lentivirus constructs were injected into the right lung tissue of 16 subject rats over 3 min immediately following arterial clamping. After clamping arteries for 40 min, the SMA and CA clamps were loosened and the skin was sutured. Subsequently, 0.5 ml saline was injected into the enterocoelia. A total of 16 II/R NC rats were injected with the Lv-NC vector as a control.

Tissue collection

At the end of each experimental time point, experimental and sham animals were sacrificed by cutting the abdominal aorta following intraperitoneal injection of ketamine-xylazine (100 and 20 mg/kg, respectively). Following this, the lung tissues were removed immediately for further analysis.

Measurement of lung edema

Lung edema was determined by the lung wet/dry weight ratio as described previously (34). The harvested lung tissue was immediately weighed to obtain the wet weight. Subsequently, the tissue was dried in an oven at 90°C for 24 h and reweighed to obtain the dry weight.

Histological analysis

Histological analysis of the lung tissue was performed by hematoxylin-eosin (H&E) staining. At the end point of the various reperfusion times, all rats were sacrificed by cutting the abdominal aorta following intraperitoneal injection of ketamine-xylazine (100 and 20 mg/kg, respectively), and harvested lung tissues were fixed in 4% paraformaldehyde in 0.1 M ice-cold phosphate buffer, pH 7.4, for >72 h at 4°C. Subsequently, fixed lung tissues were embedded in paraffin and sectioned at a thickness of 5 µm, transferred to glass slides, and stained with H&E. Finally, the stained sections were observed under a light microscope to detect morphological alterations. The degree of lung injury was scored at 0 to 4 according to the severity of edema, neutrophil infiltration, hemorrhage and hyaline membrane formation as previously described (33). Furthermore, the number of red cells seeping into the alveolar interstitium and alveolar space from four fields of each section (3 sections/animal and 8 animals/group) were quantitatively analyzed. Each slide was evaluated by three investigators blinded to the experimental information.

RT-qPCR

At the end of the reperfusion period, the ischemic/reperfused lung tissues were frozen immediately and stored at −80°C until further required. The mRNA expression of IL-10 and IL-6 were assayed using RT-qPCR. Total RNA from the lung tissues was isolated using TRIzol® reagent (Invitrogen; Thermo Fisher Scientific, Inc.) according to the manufacturer's protocol, and reverse transcribed to cDNA with the RevertAid™ First Strand cDNA Synthesis kit (Takara Biotechnology, Co., Ltd., Dalian, China). Subsequently, RT-qPCR of cDNA was performed using the following primer sequences: Forward, 5′-AGAAGACCAGAGCAGATTTT-3′ and reverse, 5′-GAGAAAAGAGTTGTGCAATG-3′ for IL-6; annealing temperature, 52°C. Forward, 5′-CAGAAATCAAGGAGCATTTG-3′ and reverse, 5′-CTGCTCCACTGCCTTGCTTT-3′ for IL-10; annealing temperature, 50°C. Forward, 5′-GAAGATCAAGATCATTGCTCCT-3′ and reverse, 5′-TACTCCTGCTTGCTGATCCA-3′ for β-actin; annealing temperature, 52°C. β-actin served as an internal control. PCR cycling conditions were as follows: Initial denaturation at 95°C for 2 min, denaturation at 95°C for 15 sec and amplification at 53°C for 20 sec, followed by extension at 60°C for 30 sec for a total of 40 cycles. The quantitation cycle (Cq) of each sample was recorded, and data were analyzed by normalization to β-actin values using the 2−∆∆Cq method (35). The experiment was replicated three times.

Immunofluorescence staining

To examine the location of IL-6 and IL-10 following II/R, a comparative analysis of immunofluorescence staining was performed in lung tissue sections. Following routine de-paraffinization and rehydration, the slices were permeated in PBS containing 3% goat serum (Sigma-Aldrich; Merck KGaA, Darmstadt, Germany) for 30 min at 37°C and incubated overnight at 4°C with specific rabbit primary antibodies against IL-6 (Ab6672; 1:500; Abcam, Cambridge, UK) or IL-10 (Ab9969; 1:100; Abcam). Negative controls were performed by adding PBS instead of the primary antibody. The next day, sections were rinsed with PBS and incubated in the dark with an anti-rabbit cy3-labeled secondary antibody (111–165-003; 1:200; Jackson Laboratories, Bar Harbor, ME, USA), for 30 min at 37°C. The sections were subsequently washed three times with PBS, followed by incubation with DAPI (Beyotime Institute of Biotechnology, Shanghai, China) for 5 min to visualize the cell nuclei. Finally, sections were observed under a fluorescence microscope (Leica Microsystems GmbH, Wetzlar, Germany).

Western blot analysis

Lung samples were frozen immediately and stored at −80°C until further required. To examine whether the protein expression levels of IL-6 and IL-10 altered following II/R and IL-6 shRNA transfection, protein was extracted from lung samples from each group and lysed with radioimmunoprecipitation assay lysis buffer (Beyotime Institute of Biotechnology) containing 2% inhibitor cocktail (Roche Diagnostics, Basel, Switzerland). Samples were centrifuged at 12,000 × g for 15 min at 4°C and the supernatant was collected. A Bicinchoninic Acid protein assay kit (Beyotime Institute of Biotechnology) was used to detect the protein concentration. Protein (100 µg) was separated by sodium dodecyl sulfate-polyacrylamide gel electrophoresis (15%) at 60 V for 30 min and 100 V for 1.5 h, following which proteins were transferred onto polyvinylidene difluoride membranes (EMD Millipore, Billerica, MA, USA) for 4 h at 350 mA. The membranes were subsequently blocked in 5% skimmed milk in TBS containing Tween-20 (TBST) for 1 h at room temperature and incubated with rabbit anti-rat primary antibodies against IL-6 (1:800) or IL-10 (1:2,500) overnight at 4°C. β-actin (ABM40028; 1:1,000; Abbkine Scientific Co., Ltd., Wuhan, China) served as an internal control. Subsequently, the membranes were rinsed four times with TBST and incubated with a horseradish peroxidase conjugated goat anti-rabbit IgG secondary antibody (ab6721; 1:5,000; Abcam) for 1.5 h. Finally, membranes were rinsed four times with TBST and the immune complexes were detected using ChemiDoc XRS System with Image Lab Software version 2.0 (Bio-Rad Laboratories, Inc., Hercules, CA, USA) with enhanced chemiluminescence reagent (BL520A; Bio-Rad Laboratories, Inc.).

Statistical analysis

Statistical analysis was performed using SPSS software version 18.0 (SPSS, Inc., Chicago, IL, USA). Data are expressed as the mean ± standard deviation and were analyzed using a Student's t-test with a two-tailed distribution. For multiple group comparisons, one-way analysis of variance followed by Tukey's post hoc test was used. P<0.05 was considered to indicate a statistically significant difference.

Results

Lung edema and damaged morphology induced by II/R

Lung edema and morphological alterations were detected by lung wet/dry weight ratio and H&E staining following II/R. As presented in Fig. 1A, compared with the sham group, rats subjected to II/R injury demonstrated significantly increased lung wet/dry weight ratio, reaching the highest level 24 h post-reperfusion (P<0.05). The lung injury scores of the II/R rats were significantly higher compared with the sham group at 8, 16, 24 and 48 h post-reperfusion (P<0.05; Fig. 1B). H&E staining revealed that II/R injured rats exhibited histological evidence of ALI based on a grading system that assessed congestion, intra-alveolar cellular infiltration and hemorrhage (Fig. 1C).

Figure 1.

Assessment of lung injury following II/R. (A) Lung wet/dry weight ratio in sham and II/R groups at the indicated times following reperfusion. (B) Lung injury scores of the sham and II/R groups at the indicated times following reperfusion. Data are presented as the mean ± standard deviation (n=8). *P<0.05 vs. sham group. (C) Representative photomicrographs of hematoxylin and eosin stained lung sections in sham and II/R groups following reperfusion (original magnification, ×400). II/R, intestinal ischemia/reperfusion.

Expression of IL-6 in lung tissues following II/R

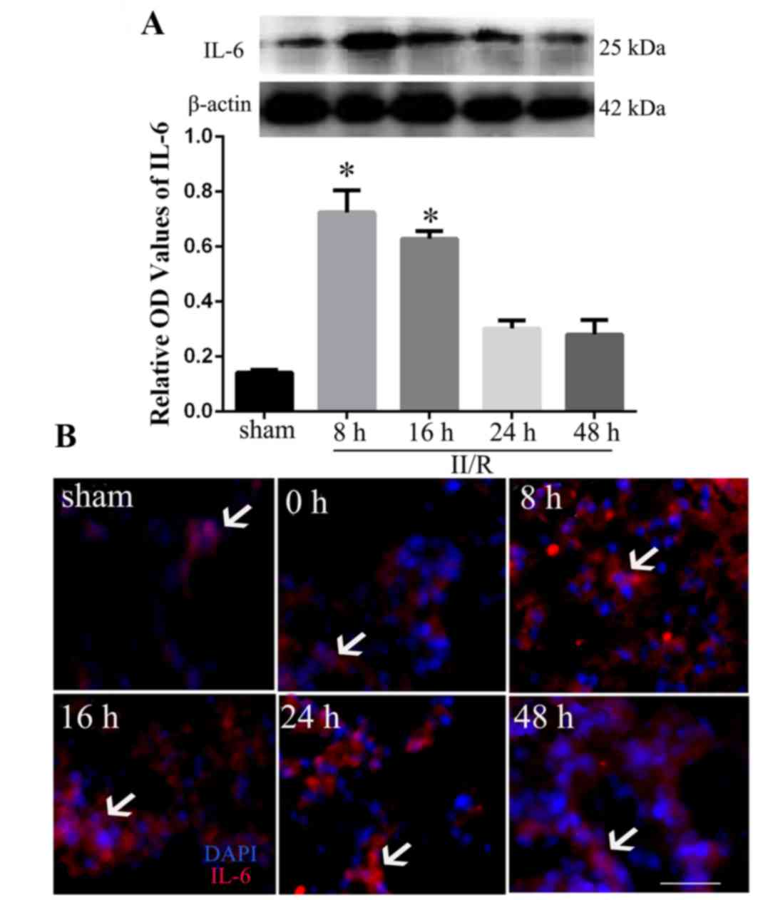
To determine whether IL-6 may be associated with the ALI following II/R, the protein expression levels of IL-6 were measured in the lungs by western blot analysis 8, 16, 24 and 48 h after reperfusion. The results revealed that IL-6 protein expression levels significantly increased in rats subjected to II/R compared with sham operated rats, with the highest level observed 8 h post-reperfusion (P<0.05; Fig. 2A). Furthermore, immunofluorescence staining identified that II/R induced significantly increased intensities of IL-6 immunofluorescence in invading neutrophils, with the strongest intensity observed at 8 and 16 h after reperfusion (Fig. 2B).

Figure 2.

Alterations in lung IL-6 expression levels following II/R. (A) Representative western blot images and quantification of IL-6 protein expression levels in sham and II/R groups. Data are presented as the mean ± standard deviation (n=8). *P<0.05 vs. sham group. (B) Representative photomicrographs of IL-6 revealed increased immunofluorescence intensity in the II/R groups compared with the sham group, with the highest intensities observed 8 and 16 h post reperfusion. IL-6-positive cells stained in red are indicated by white arrows. Nuclei were counterstained with DAPI. Scale bar=50 µm. II/R, intestinal ischemia/reperfusion; OD, optical density; IL-6, interleukin-6.

Identification of lentiviral recombinants

Lentivirus-introduced IL-6 RNAi was used to regulate the expression of IL-6. Details of the lentivirus constructs with the inserted shRNA sequence are presented in Fig. 3A. Compared with the transfection (transfection reagent+random sequence) or negative control groups, IL-6 mRNA expression levels were reduced in the IL-6 shRNA plasmid transfection groups, and the shRNA-F2 sequence exhibited the highest RNAi efficiency (P<0.01; Fig. 3B). Therefore, the shRNA-F2 segment was used to construct a plasmid and generate a lentiviral recombinant, following which a recombinant containing the targeted gene with mCherryFP (IL-6-shRNA) was packaged into 293Tα cells. Immunofluorescence detection revealed that 293Tα cells emitted red fluorescence, confirming successful transfection (Fig. 3C). These results confirmed the efficacy of the lentivirus-mediated IL-6 RNAi in these experimental conditions.

Figure 3.

Packaging and RNAi efficacy of recombinant lentivirus. (A) Vector schematic for the IL-6 shRNA construct RSH048925-HIVmU6. (B) The effectiveness of the shRNA IL-6 fragments was assessed by reverse transcription-quantitative polymerase chain reaction in the PC12 cell line. Data are presented as the mean ± standard deviation (n=8). F1, F2 and F3 represent fragments 1, 2 and 3 respectively. *P<0.05; #P<0.01. (C) The successfully recombined IL-6-shRNA mCherryFP (IL-6-shRNA) lentivirus packaged in 293Tα cells emitted red fluorescence as visualized under a fluorescence microscope, indicating successful transfection. Scale bar=50 µm. mCherryFP, mCherry fluorescent protein. shRNA, short hairpin RNA; IL-6, interleukin-6.

Protective role of IL-6 knockdown on lung injury

As presented in Fig. 4A, the addition of the IL-6 shRNA lentivirus significantly decreased the expression of IL-6. The distribution of red cells (biconcave red in the alveolar interstitium and alveolar space) in the two groups was identified by H&E staining. A total of 16 h after reperfusion, the number of red cells in the pulmonary alveoli in the IL-6 shRNA group was dramatically decreased compared with the negative control group, which had a large number of red cells (P<0.05; Fig. 4B). As a result, the lung injury scores of rats were improved in the IL-6 shRNA group compared with the negative control group (P<0.05; Fig. 4C). These results supported the hypothesis that transfection of a shRNA lentivirus may downregulate the expression of IL-6 and alleviate the effects of the inflammatory response.

Figure 4.

Alterations in IL-6 expression and lung injury following shRNA-mediated IL-6 knockdown. (A) Representative western blot images and quantification of IL-6 protein expression levels in the lung following 16 h II/R. (B) H&E staining of the distribution of red cells in the alveolar interstitium and alveolar space (original magnification, ×200) and quantitative analysis of the number of red blood cells in the negative control and IL-6 shRNA groups. (C) Lung injury scores evaluated by H&E staining of the negative control and IL-6 shRNA groups. Data are presented as the mean ± standard deviation (n=8). *P<0.05. II/R, intestinal ischemia/reperfusion; H&E, hematoxylin and eosin; IL-6, interleukin-6; OD, optical density; shRNA, short hairpin RNA.

Role of IL-6 knockdown on the expression of IL-10

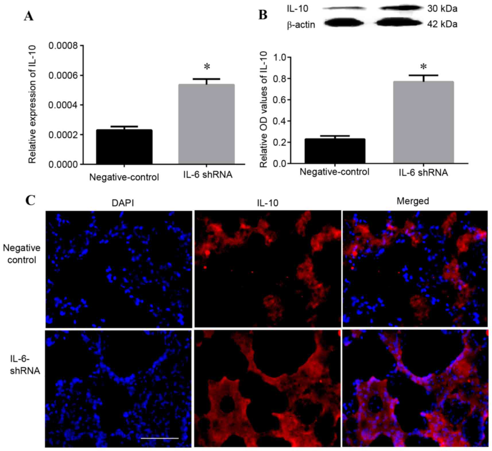
To investigate the effect of IL-6 on the expression of IL-10, the mRNA (Fig. 5A) and protein (Fig. 5B) expression levels of IL-10 were analyzed by RT-qPCR and western blot analysis, respectively. The results revealed that 16 h after reperfusion, mRNA and protein expression levels of IL-10 were increased compared with the negative control group (P<0.05). Furthermore, immunofluorescence analysis demonstrated that following IL-6 shRNA transfection, the density of IL-10 immunoreactivity in lung tissue was significantly increased compared with the control Lv-NC-transfected group (Fig. 5C).

Figure 5.

Alterations in IL-10 expression following IL-6 knockdown. IL-10 (A) mRNA and (B) protein expression levels 16 h after reperfusion as assessed by reverse transcription-quantitative polymerase chain reaction and western blot analysis, respectively. The results were quantified and normalized to β-actin values. Data are presented as the mean ± standard deviation (n=8). *P<0.05. (C) IL-10 immunoreactivity in the lung tissues from negative controls and IL-6 shRNA injected rats 16 h post-reperfusion. Scale bar=100 µm. IL, interleukin; shRNA, short hairpin RNA; OD, optical density.

Discussion

An II/R model was used in the present study to induce ALI, including lung edema and elevated lung injury scores, and IL-6 expression levels were demonstrated to be elevated. To understand the physiological role of IL-6 in mediating II/R-associated lung injuries, an IL-6 shRNA lentiviral construct was used to specifically suppress IL-6 expression in the lungs of experimental animals. RT-qPCR and western blot analysis revealed that IL-6 silencing contributed to a progressive and parallel reduction in IL-6 mRNA and protein expression levels, which was followed by improved lung injury scores and increased IL-10 expression. Therefore, these results provided experimental support for the clinical application of IL-6 knockdown in the treatment of ALI caused by II/R.

The results of the histological analyses performed in this study closely associate with those identified in previous studies (36–38), thus confirming the presence of ALI caused by II/R and the success of this rat model. In the present study, subsequent analyses were performed at various time intervals to determine the period at which the observed phenomena were most significant. From this, it was determined that the most severe lung injury occurred 24 h post-reperfusion, as indicated by lung edema and increased lung injury scores. Furthermore, it was observed that the mRNA and protein expression levels of IL-6 increased in lung tissues following II/R, suggesting that elevated IL-6 may be associated with lung injury caused by II/R (18). In support of this, previous studies have reported that intra-alveolar cell infiltrates, alveolar hemorrhages and excessive elevation of proinflammatory cytokines including IL-1, IL-6, TNF and IL-8 are important factors in the occurrence and development of II/R-mediated ALI (9,10,39). In addition, TLR4 has been demonstrated to serve an important role in the pathogenesis of II/R-induced ALI and inflammation, and p38 kinase and nuclear factor-κB may be involved in TLR4 signaling-mediated lung inflammatory processes during II/R (3,40), illustrating the complexity of this physiological response.

IL-6 is a pleiotropic acute reactant cytokine involved in inflammatory responses (17) that may be promptly and transiently produced in response to infections and tissue injuries, contributing to host defenses via stimulation of acute phase responses, hematopoiesis, and immune reactions (40). Furthermore, IL-6 exerts various effects in addition to those on hepatocytes and lymphocytes that are frequently detected in chronic inflammatory diseases (14,41,42). The present study primarily investigated acute inflammatory disease following II/R treatment, which differs from previous studies that focused on the chronic inflammatory process (14).

Conversely, IL-6 may have an anti-inflammatory effect in vitro and in vivo, as IL-6 administration has been demonstrated to inhibit TNF-α and IL-1β signaling, reduce aggregation of polymorphonuclear cells (PMNs), and protect against the damage caused by toxins in vivo (43). Together, these disparate findings indicated that the function of IL-6 on the process of ALI is complex; therefore, further confirmation of the exact role of IL-6 in acute inflammatory diseases associated with II/R is required.

The present study demonstrated that IL-6 knockdown led to significantly increased expression of IL-10, and markedly reduced lung edema scores and leakage of red blood cells to the pulmonary alveoli in II/R model rats compared with the control group. These results are particularly relevant as no specific therapeutic treatments are currently available for ALI caused by II/R. Based on the observation that oxidative stress and mast cells interact together and promote II/R-induced ALI (44), previous studies have revealed that osthol, valproic acid, protocatechuic acid and cyclic arginine-glycine-aspartate peptide are able to affect survival and the development of ALI in a rat model of II/R. These factors may impact recovery following lung injury via anti-oxidant and anti-inflammatory effects (33,45–48). Support for the potential use of IL-6 knockdown in II/R-associated ALI, as studied here, is provided by numerous reports. Goodman et al (49) injected IL-6 into the healthy endotrachea of mice, and demonstrated that this led to PMN aggregation and pulmonary edema in murine lung tissue, suggesting that IL-6 may cause lung injury. Conversely, Bhatia et al (50) confirmed that injection of an IL-6 antibody may decrease the level of C-reactive protein (CRP) in patients with sepsis to healthy levels, suggesting that IL-6 inhibits CRP. Furthermore, another study reported that IL-6 serves a protective role in inflammation, as increased IL-6 was negatively correlated with sepsis mortality (17). However, few studies have placed emphasis on the protective effect of IL-6 knockdown and its regulation of inflammatory cytokines in ALI induced by II/R. Therefore, to the best of our knowledge, this is the first study to demonstrate a protective effect of IL-6 RNA knockdown on ALI after II/R, and further, to demonstrate the potential underlying mechanism of IL-10 upregulation. These data provide the foundation for the potential application of IL-6 RNAi for the treatment of II/R-associated ALI.

In conclusion, the present study demonstrated that II/R may induce ALI and enhance the expression of IL-6 in an II/R rat model. In addition, IL-6 inhibition in lungs by an IL-6-shRNA-lentivirus alleviated the inflammatory response. This protective role was associated with upregulated IL-10 expression in lung tissues. Therefore, the results of the present study may serve as a basis for the development of novel treatment strategies for ALI and associated clinical diseases including systemic inflammatory response syndrome and multiple organ dysfunction syndrome evoked by II/R.

Acknowledgements

The present study was supported by the Program for Innovative Research Team (in Science and Technology) in University of Yunnan Province and a grant from the Key Natural Science Foundation of Yunnan (grant no. 2013FZ264).

References

1 

Tadros T, Traber DL, Heggers JP and Herndon DN: Effects of interleukin-1alpha administration on intestinal ischemia and reperfusion injury, mucosal permeability and bacterial translocation in burn and sepsis. Ann Surg. 237:101–109. 2003. View Article : Google Scholar : PubMed/NCBI

2 

Kumar S, Boehm J and Lee JC: p38 MAP kinases: Key signalling molecules as therapeutic targets for inflammatory diseases. Nat Rev Drug Discov. 2:717–726. 2003. View Article : Google Scholar : PubMed/NCBI

3 

Tendler DA: Acute intestinal ischemia and infarction. Semin Gastrointest Dis. 14:66–76. 2003.PubMed/NCBI

4 

Kim K, Li YQ, Jin G, Chong W, Liu BL, Lu J, Lee K, Demoya M, Velmahos G and Alam HB: Effect of valproicacid on acute lung injury in a rodent model of intestinal ischemia reperfusion. Resuscitation. 83:243–248. 2012. View Article : Google Scholar : PubMed/NCBI

5 

Harward TR, Brooks DL, Flynn TC and Seeger JM: Multiple organ dysfunction after mesenteric artery revascularization. J Vasc Surg. 18:459–469. 1993. View Article : Google Scholar : PubMed/NCBI

6 

Cui T, Miksa M, Wu R, Komura H, Zhou M, Dong W, Wang Z, Higuchi S, Chaung W, Blau SA, et al: Milk fat globule epidermal growth factor 8 attenuates acute lung injury in mice after intestinal ischemia and reperfusion. Am J Respir Crit Care Med. 181:238–246. 2010. View Article : Google Scholar : PubMed/NCBI

7 

Narita K, Kuwabara Y and Fujii Y: Lung injury after intestinal ischemia-reperfusion may be avoided by the reduced absorption of locally produced cytokines. Surg Today. 34:937–942. 2004. View Article : Google Scholar : PubMed/NCBI

8 

Sayan H, Ozacmak VH, Sen F, Cabuk M, Atik DY, Igdem AA and Ozacmak ID: Pharmacological preconditioning with erythropoietin reduces ischemia-reperfusion injury in the small intestine of rats. Life Sci. 84:364–371. 2009. View Article : Google Scholar : PubMed/NCBI

9 

Sukhotnik I, Slijper N, Pollak Y, Chemodanov E, Shaoul R, Coran AG and Mogilner JG: Parenteral omega-3 fatty acids (Omegaven) modulate intestinal recovery after intestinal ischemia-reperfusion in a rat model. J Pediatr Surg. 46:1353–1360. 2011. View Article : Google Scholar : PubMed/NCBI

10 

Grommes J and Soehnlein O: Contribution of neutrophils to acute lung injury. Mol Med. 17:293–307. 2011. View Article : Google Scholar : PubMed/NCBI

11 

Damas P, Ledoux D, Nys M, Vrindts Y, De Groote D, Franchimont P and Lamy M: Cytokine serum level during severe sepsis in human IL-6 as a marker of severity. Ann Surg. 215:356–362. 1992. View Article : Google Scholar : PubMed/NCBI

12 

Farmer DG, McDiarmid SV, Kuniyoshi J, Robert ME, Shaked A and Busuttil RW: Intragraft expression of messenger RNA for interleukin-6 and tumor necrosis factoralpha is a predictor of rat small intestine transplant rejection. J Surg Res. 57:138–142. 1994. View Article : Google Scholar : PubMed/NCBI

13 

McDiarmid SV, Farmer DG, Kuniyoshi JS, Robert M, Khadavi A, Shaked A and Busuttil RW: The correlation of intragraft cytokine expression with rejection in rat small intestine transplantation. Transplantation. 58:690–697. 1994. View Article : Google Scholar : PubMed/NCBI

14 

Tanaka T, Narazaki M and Kishimoto T: IL-6 in inflammation, immunity, and disease. Cold Spring Harb Perspect Biol. 6:a0162952014. View Article : Google Scholar : PubMed/NCBI

15 

Molmenti EP, Ziambaras T and Perlmutter DH: Evidence for an acute phase response in human intestinal epithelial cells. J Biol Chem. 268:14116–14124. 1993.PubMed/NCBI

16 

Beagley KW, Eldridge JH, Lee F, Kiyono H, Everson MP, Koopman WJ, Hirano T, Kishimoto T and McGhee JR: Interleukins and IgA synthesis. Human and murine interleukin 6 induce high rate IgA secretion in IgA-committed B cells. J Exp Med. 169:2133–2148. 1989. View Article : Google Scholar : PubMed/NCBI

17 

Kimizuka K, Nakao A, Nalesnik MA, Demetris AJ, Uchiyama T, Ruppert K, Fink MP, Stolz DB and Murase N: Exogenous IL-6 inhibits acute inflammatory responses and prevents ischemia/reperfusion injury after intestinal transplantation. Am J Transplant. 4:482–494. 2004. View Article : Google Scholar : PubMed/NCBI

18 

Shen J and Fu G, Jiang L, Xu J, Li L and Fu G: Effect of dexmedetomidine pretreatment on lung injury following intestinal ischemia-reperfusion. Exp Ther Med. 6:1359–1364. 2013.PubMed/NCBI

19 

He DK, Shao YR, Zhang L, Shen J, Zhong ZY, Wang J and Xu G: Adenovirus-delivered angiopoietin-1 suppresses NF-κB and p38 MAPK and attenuates inflammatory responses in phosgene-induced acute lung injury. Inhal Toxicol. 26:185–192. 2014. View Article : Google Scholar : PubMed/NCBI

20 

O'Dea KP, Dokpesi JO, Tatham KC, Wilson MR and Takata M: Regulation of monocyte subset proinflammatory responses within the lung microvasculature by the p38 MAPK/MK2 pathway. Am J Physiol Lung Cell Mol Physiol. 301:L812–L821. 2011. View Article : Google Scholar : PubMed/NCBI

21 

Al-Sadi R, Ye D, Boivin M, Guo S, Hashimi M, Ereifej L and Ma TY: Interleukin-6 modulation of intestinal epithelial tight junction permeability is mediated by JNK pathway activation of claudin-2 gene. PLoS One. 9:e853452014. View Article : Google Scholar : PubMed/NCBI

22 

Ulich TR, Yin S, Guo K, Yi ES, Remick D and del Castillo J: Intratracheal injection of endotoxin and cytokines. II. Interleukin-6 and transforming growth factor beta inhibit acute inflammation. Am J Pathol. 138:1097–1101. 1991.PubMed/NCBI

23 

Camargo CA Jr, Madden JF, Gao W, Selvan RS and Clavien PA: Interleukin-6 protects liver against warm ischemia/reperfusion injury and promotes hepatocyte proliferation in the rodent. Hepatology. 26:1513–1520. 1997. View Article : Google Scholar : PubMed/NCBI

24 

Wei D, Huang ZH, Zhang RH, Wang CL, Xu MJ, Liu BJ, Wang GH and Xu T: Roles of p38 MAPK in the regulation of the inflammatory response to swine influenza virus-induced acute lung injury in mice. Acta Virol. 58:374–379. 2014. View Article : Google Scholar : PubMed/NCBI

25 

Guido BC, Zanatelli M, Tavares-de-Lima W, Oliani SM and Damazo AS: Annexin-A1 peptide down-regulates the leukocyte recruitment and up-regulates interleukin-10 release into lung after intestinal ischemia-reperfusion in mice. J Inflamm (Lond). 10:102013. View Article : Google Scholar : PubMed/NCBI

26 

Gloor B, Todd KE, Lane JS, Rigberg DA and Reber HA: Mechanism of increased lung injury after acute pancreatitis in IL-10 knockout mice. J Surg Res. 80:110–114. 1998. View Article : Google Scholar : PubMed/NCBI

27 

Napoli C, Lemieux C and Jorgensen R: Introduction of a chimeric chalcone synthase gene into petunia results in reversible co-suppression of homologous genes in trans. Plant Cell. 2:279–289. 1990. View Article : Google Scholar : PubMed/NCBI

28 

Younis A, Siddique MI, Kim CK and Lim KB: RNA interference (RNAi) induced gene silencing: A promising approach of hi-tech plant breeding. Int J Biol Sci. 10:1150–1158. 2014. View Article : Google Scholar : PubMed/NCBI

29 

Bosher JM and Labouesse M: RNA interference: Genetic wand and genetic watchdog. Nat Cell Biol. 2:E31–E36. 2000. View Article : Google Scholar : PubMed/NCBI

30 

Kim DH and Rossi JJ: Strategies for silencing human disease using RNA interference. Nat Rev Genet. 8:173–184. 2007. View Article : Google Scholar : PubMed/NCBI

31 

Liu R, Zhao W, Zhao Q, Liu SJ, Liu J, He M, Xu Y, Wang W, Liu W, Xia QJ, et al: Endoplasmic reticulum protein 29 protects cortical neurons from apoptosis and promoting corticospinal tract regeneration to improve neural behavior via caspase and Erk signal in rats with spinal cord transection. Mol Neurobiol. 50:1035–1048. 2014. View Article : Google Scholar : PubMed/NCBI

32 

Crisafulli C, Mazzon E, Galuppo M, Paterniti I, Caminiti R and Cuzzocrea S: Olprinone attenuates the development of ischemia/reperfusion injury of the gut. Intensive Care Med. 36:1235–1247. 2010. View Article : Google Scholar : PubMed/NCBI

33 

Kim K, Li Y, Jin G, Chong W, Liu B, Lee K, Demoya M, Velmahos GC and Alam HB: Effect of valproic acid on acute lung injury in a rodent model of intestinal ischemia reperfusion. Resuscitation. 83:243–248. 2012. View Article : Google Scholar : PubMed/NCBI

34 

Pei YH, Cai XM, Chen J, Sun BD, Sun ZR, Wang X and Qian XM: The role of p38 MAPK in acute paraquat-induced lung injury in rats. Inhal Toxicol. 26:880–884. 2014. View Article : Google Scholar : PubMed/NCBI

35 

Livak KJ and Schmittgen TD: Analysis of relative gene expression data using real-time quantitative PCR and the 2(−Delta Delta C (T)) method. Methods. 25:402–408. 2001. View Article : Google Scholar : PubMed/NCBI

36 

Zheng DY, Zhou M, Jin J, He M, Wang Y, Du J, Xiao XY, Li PY, Ye AZ, Liu J and Wang TH: Inhibition of P38 MAPK downregulates the expression of IL-1β to protect lung from acute injury in intestinal ischemia reperfusion rats. Mediators Inflamm. 2016:93480372016. View Article : Google Scholar : PubMed/NCBI

37 

Jiang L, Tan Y, Tian J, Ma HY, Li JT and Luo CZ: Morphological character of lung injury and its functional implication in adult rats subjected to brain ischemia. Ibrain. 1:1–8. 2015.

38 

Zhou M and Wang TH: Temporal and spatial pattern of lung injury in rats subjected to intestinal ischemia reperfusion. Idiscovery. 1:1–8. 2015.

39 

Zarubin T and Han J: Activation and signaling of the p38 MAP kinase pathway. Cell Res. 15:11–18. 2005. View Article : Google Scholar : PubMed/NCBI

40 

Ben DF, Yu XY, Ji GY, Zheng DY, Lv KY, Ma B and Xia ZF: TLR4 mediates lung injury and inflammation in intestinal ischemia-reperfusion. J Surg Res. 174:326–333. 2012. View Article : Google Scholar : PubMed/NCBI

41 

Hirano T, Akira S, Taga T and Kishimoto T: Biological and clinical aspects of interleukin 6. Immunol Today. 11:443–449. 1990. View Article : Google Scholar : PubMed/NCBI

42 

Akira S, Taga T and Kishimoto T: Interleukin-6 in biology and medicine. Adv Immunol. 54:1–78. 1993. View Article : Google Scholar : PubMed/NCBI

43 

Riffo-Vasquez Y and Spina D: Role of cytokines and chemokines in bronchial hyperresponsiveness and airway inflammation. Pharmacol Ther. 94:185–211. 2002. View Article : Google Scholar : PubMed/NCBI

44 

Zhao W, Gan X, Su G, Wanling G, Li S, Hei Z, Yang C and Wang H: The interaction between oxidative stress and mast cell activation plays a role in acute lung injuries induced by intestinal ischemia-reperfusion. J Surg Res. 187:542–552. 2014. View Article : Google Scholar : PubMed/NCBI

45 

Mo LQ, Chen Y, Song L, Wu GM, Tang N, Zhang YY, Wang XB, Liu KX and Zhou J: Osthole prevents intestinal ischemia-reperfusion-induced lung injury in a rodent model. J Surg Res. 189:285–294. 2014. View Article : Google Scholar : PubMed/NCBI

46 

Zabot GP, Carvalhal GF, Marroni NP, Hartmann RM, da Silva VD and Fillmann HS: Glutamine prevents oxidative stress in a model of mesenteric ischemia and reperfusion. World J Gastroenterol. 20:11406–11414. 2014. View Article : Google Scholar : PubMed/NCBI

47 

Matsuo S, Yang WL, Aziz M, Jacob A and Wang P: Cyclic arginine-glycine-aspartate attenuates acute lung injury in mice after intestinal ischemia/reperfusion. Crit Care. 17:R192013. View Article : Google Scholar : PubMed/NCBI

48 

Wang GZ, Yao JH, Jing HR, Zhang F, Lin MS, Shi L, Wu H, Gao DY, Liu KX and Tian XF: Suppression of the p66shc adapter protein by protocatechuic acid prevents the development of lung injury induced by intestinal ischemia reperfusion in mice. J Trauma Acute Care Surg. 73:1130–1137. 2012. View Article : Google Scholar : PubMed/NCBI

49 

Goodman RB, Pugin J, Lee JS and Matthay MA: Cytokine-mediated inflammation in acute lung injury. Cytokine Growth Factor Rev. 14:523–535. 2003. View Article : Google Scholar : PubMed/NCBI

50 

Bhatia M and Moochhala S: Role of inflammatory mediators in the pathophysiology of acute respiratory distress syndrome. J Pathol. 202:145–156. 2004. View Article : Google Scholar : PubMed/NCBI

Related Articles

  • Abstract
  • View
  • Download
  • Twitter
Copy and paste a formatted citation
Spandidos Publications style
Yuan B, Xiong LL, Wen MD, Zhang P, Ma HY, Wang TH and Zhang YH: Interleukin‑6 RNA knockdown ameliorates acute lung injury induced by intestinal ischemia reperfusion in rats by upregulating interleukin‑10 expression. Mol Med Rep 16: 2529-2537, 2017.
APA
Yuan, B., Xiong, L., Wen, M., Zhang, P., Ma, H., Wang, T., & Zhang, Y. (2017). Interleukin‑6 RNA knockdown ameliorates acute lung injury induced by intestinal ischemia reperfusion in rats by upregulating interleukin‑10 expression. Molecular Medicine Reports, 16, 2529-2537. https://doi.org/10.3892/mmr.2017.6932
MLA
Yuan, B., Xiong, L., Wen, M., Zhang, P., Ma, H., Wang, T., Zhang, Y."Interleukin‑6 RNA knockdown ameliorates acute lung injury induced by intestinal ischemia reperfusion in rats by upregulating interleukin‑10 expression". Molecular Medicine Reports 16.3 (2017): 2529-2537.
Chicago
Yuan, B., Xiong, L., Wen, M., Zhang, P., Ma, H., Wang, T., Zhang, Y."Interleukin‑6 RNA knockdown ameliorates acute lung injury induced by intestinal ischemia reperfusion in rats by upregulating interleukin‑10 expression". Molecular Medicine Reports 16, no. 3 (2017): 2529-2537. https://doi.org/10.3892/mmr.2017.6932
Copy and paste a formatted citation
x
Spandidos Publications style
Yuan B, Xiong LL, Wen MD, Zhang P, Ma HY, Wang TH and Zhang YH: Interleukin‑6 RNA knockdown ameliorates acute lung injury induced by intestinal ischemia reperfusion in rats by upregulating interleukin‑10 expression. Mol Med Rep 16: 2529-2537, 2017.
APA
Yuan, B., Xiong, L., Wen, M., Zhang, P., Ma, H., Wang, T., & Zhang, Y. (2017). Interleukin‑6 RNA knockdown ameliorates acute lung injury induced by intestinal ischemia reperfusion in rats by upregulating interleukin‑10 expression. Molecular Medicine Reports, 16, 2529-2537. https://doi.org/10.3892/mmr.2017.6932
MLA
Yuan, B., Xiong, L., Wen, M., Zhang, P., Ma, H., Wang, T., Zhang, Y."Interleukin‑6 RNA knockdown ameliorates acute lung injury induced by intestinal ischemia reperfusion in rats by upregulating interleukin‑10 expression". Molecular Medicine Reports 16.3 (2017): 2529-2537.
Chicago
Yuan, B., Xiong, L., Wen, M., Zhang, P., Ma, H., Wang, T., Zhang, Y."Interleukin‑6 RNA knockdown ameliorates acute lung injury induced by intestinal ischemia reperfusion in rats by upregulating interleukin‑10 expression". Molecular Medicine Reports 16, no. 3 (2017): 2529-2537. https://doi.org/10.3892/mmr.2017.6932
Follow us
  • Twitter
  • LinkedIn
  • Facebook
About
  • Spandidos Publications
  • Careers
  • Cookie Policy
  • Privacy Policy
How can we help?
  • Help
  • Live Chat
  • Contact
  • Email to our Support Team