Spandidos Publications Logo
  • About
    • About Spandidos
    • Aims and Scopes
    • Abstracting and Indexing
    • Editorial Policies
    • Reprints and Permissions
    • Job Opportunities
    • Terms and Conditions
    • Contact
  • Journals
    • All Journals
    • Oncology Letters
      • Oncology Letters
      • Information for Authors
      • Editorial Policies
      • Editorial Board
      • Aims and Scope
      • Abstracting and Indexing
      • Bibliographic Information
      • Archive
    • International Journal of Oncology
      • International Journal of Oncology
      • Information for Authors
      • Editorial Policies
      • Editorial Board
      • Aims and Scope
      • Abstracting and Indexing
      • Bibliographic Information
      • Archive
    • Molecular and Clinical Oncology
      • Molecular and Clinical Oncology
      • Information for Authors
      • Editorial Policies
      • Editorial Board
      • Aims and Scope
      • Abstracting and Indexing
      • Bibliographic Information
      • Archive
    • Experimental and Therapeutic Medicine
      • Experimental and Therapeutic Medicine
      • Information for Authors
      • Editorial Policies
      • Editorial Board
      • Aims and Scope
      • Abstracting and Indexing
      • Bibliographic Information
      • Archive
    • International Journal of Molecular Medicine
      • International Journal of Molecular Medicine
      • Information for Authors
      • Editorial Policies
      • Editorial Board
      • Aims and Scope
      • Abstracting and Indexing
      • Bibliographic Information
      • Archive
    • Biomedical Reports
      • Biomedical Reports
      • Information for Authors
      • Editorial Policies
      • Editorial Board
      • Aims and Scope
      • Abstracting and Indexing
      • Bibliographic Information
      • Archive
    • Oncology Reports
      • Oncology Reports
      • Information for Authors
      • Editorial Policies
      • Editorial Board
      • Aims and Scope
      • Abstracting and Indexing
      • Bibliographic Information
      • Archive
    • Molecular Medicine Reports
      • Molecular Medicine Reports
      • Information for Authors
      • Editorial Policies
      • Editorial Board
      • Aims and Scope
      • Abstracting and Indexing
      • Bibliographic Information
      • Archive
    • World Academy of Sciences Journal
      • World Academy of Sciences Journal
      • Information for Authors
      • Editorial Policies
      • Editorial Board
      • Aims and Scope
      • Abstracting and Indexing
      • Bibliographic Information
      • Archive
    • International Journal of Functional Nutrition
      • International Journal of Functional Nutrition
      • Information for Authors
      • Editorial Policies
      • Editorial Board
      • Aims and Scope
      • Abstracting and Indexing
      • Bibliographic Information
      • Archive
    • International Journal of Epigenetics
      • International Journal of Epigenetics
      • Information for Authors
      • Editorial Policies
      • Editorial Board
      • Aims and Scope
      • Abstracting and Indexing
      • Bibliographic Information
      • Archive
    • Medicine International
      • Medicine International
      • Information for Authors
      • Editorial Policies
      • Editorial Board
      • Aims and Scope
      • Abstracting and Indexing
      • Bibliographic Information
      • Archive
  • Articles
  • Information
    • Information for Authors
    • Information for Reviewers
    • Information for Librarians
    • Information for Advertisers
    • Conferences
  • Language Editing
Spandidos Publications Logo
  • About
    • About Spandidos
    • Aims and Scopes
    • Abstracting and Indexing
    • Editorial Policies
    • Reprints and Permissions
    • Job Opportunities
    • Terms and Conditions
    • Contact
  • Journals
    • All Journals
    • Biomedical Reports
      • Information for Authors
      • Editorial Policies
      • Editorial Board
      • Aims and Scope
      • Abstracting and Indexing
      • Bibliographic Information
      • Archive
    • Experimental and Therapeutic Medicine
      • Information for Authors
      • Editorial Policies
      • Editorial Board
      • Aims and Scope
      • Abstracting and Indexing
      • Bibliographic Information
      • Archive
    • International Journal of Epigenetics
      • Information for Authors
      • Editorial Policies
      • Editorial Board
      • Aims and Scope
      • Abstracting and Indexing
      • Bibliographic Information
      • Archive
    • International Journal of Functional Nutrition
      • Information for Authors
      • Editorial Policies
      • Editorial Board
      • Aims and Scope
      • Abstracting and Indexing
      • Bibliographic Information
      • Archive
    • International Journal of Molecular Medicine
      • Information for Authors
      • Editorial Policies
      • Editorial Board
      • Aims and Scope
      • Abstracting and Indexing
      • Bibliographic Information
      • Archive
    • International Journal of Oncology
      • Information for Authors
      • Editorial Policies
      • Editorial Board
      • Aims and Scope
      • Abstracting and Indexing
      • Bibliographic Information
      • Archive
    • Medicine International
      • Information for Authors
      • Editorial Policies
      • Editorial Board
      • Aims and Scope
      • Abstracting and Indexing
      • Bibliographic Information
      • Archive
    • Molecular and Clinical Oncology
      • Information for Authors
      • Editorial Policies
      • Editorial Board
      • Aims and Scope
      • Abstracting and Indexing
      • Bibliographic Information
      • Archive
    • Molecular Medicine Reports
      • Information for Authors
      • Editorial Policies
      • Editorial Board
      • Aims and Scope
      • Abstracting and Indexing
      • Bibliographic Information
      • Archive
    • Oncology Letters
      • Information for Authors
      • Editorial Policies
      • Editorial Board
      • Aims and Scope
      • Abstracting and Indexing
      • Bibliographic Information
      • Archive
    • Oncology Reports
      • Information for Authors
      • Editorial Policies
      • Editorial Board
      • Aims and Scope
      • Abstracting and Indexing
      • Bibliographic Information
      • Archive
    • World Academy of Sciences Journal
      • Information for Authors
      • Editorial Policies
      • Editorial Board
      • Aims and Scope
      • Abstracting and Indexing
      • Bibliographic Information
      • Archive
  • Articles
  • Information
    • For Authors
    • For Reviewers
    • For Librarians
    • For Advertisers
    • Conferences
  • Language Editing
Login Register Submit
  • This site uses cookies
  • You can change your cookie settings at any time by following the instructions in our Cookie Policy. To find out more, you may read our Privacy Policy.

    I agree
Search articles by DOI, keyword, author or affiliation
Search
Advanced Search
presentation
Molecular Medicine Reports
Join Editorial Board Propose a Special Issue
Print ISSN: 1791-2997 Online ISSN: 1791-3004
Journal Cover
September-2017 Volume 16 Issue 3

Full Size Image

Sign up for eToc alerts
Recommend to Library

Journals

International Journal of Molecular Medicine

International Journal of Molecular Medicine

International Journal of Molecular Medicine is an international journal devoted to molecular mechanisms of human disease.

International Journal of Oncology

International Journal of Oncology

International Journal of Oncology is an international journal devoted to oncology research and cancer treatment.

Molecular Medicine Reports

Molecular Medicine Reports

Covers molecular medicine topics such as pharmacology, pathology, genetics, neuroscience, infectious diseases, molecular cardiology, and molecular surgery.

Oncology Reports

Oncology Reports

Oncology Reports is an international journal devoted to fundamental and applied research in Oncology.

Experimental and Therapeutic Medicine

Experimental and Therapeutic Medicine

Experimental and Therapeutic Medicine is an international journal devoted to laboratory and clinical medicine.

Oncology Letters

Oncology Letters

Oncology Letters is an international journal devoted to Experimental and Clinical Oncology.

Biomedical Reports

Biomedical Reports

Explores a wide range of biological and medical fields, including pharmacology, genetics, microbiology, neuroscience, and molecular cardiology.

Molecular and Clinical Oncology

Molecular and Clinical Oncology

International journal addressing all aspects of oncology research, from tumorigenesis and oncogenes to chemotherapy and metastasis.

World Academy of Sciences Journal

World Academy of Sciences Journal

Multidisciplinary open-access journal spanning biochemistry, genetics, neuroscience, environmental health, and synthetic biology.

International Journal of Functional Nutrition

International Journal of Functional Nutrition

Open-access journal combining biochemistry, pharmacology, immunology, and genetics to advance health through functional nutrition.

International Journal of Epigenetics

International Journal of Epigenetics

Publishes open-access research on using epigenetics to advance understanding and treatment of human disease.

Medicine International

Medicine International

An International Open Access Journal Devoted to General Medicine.

Journal Cover
September-2017 Volume 16 Issue 3

Full Size Image

Sign up for eToc alerts
Recommend to Library

  • Article
  • Citations
    • Cite This Article
    • Download Citation
    • Create Citation Alert
    • Remove Citation Alert
    • Cited By
  • Similar Articles
    • Related Articles (in Spandidos Publications)
    • Similar Articles (Google Scholar)
    • Similar Articles (PubMed)
  • Download PDF
  • Download XML
  • View XML
Article

Downregulation of microRNA‑199a‑5p protects cardiomyocytes in cyanotic congenital heart disease by attenuating endoplasmic reticulum stress

  • Authors:
    • Yang Zhou
    • Wei‑Kun Jia
    • Zhao Jian
    • Liang Zhao
    • Chen‑Cheng Liu
    • Yong Wang
    • Ying‑Bin Xiao
  • View Affiliations / Copyright

    Affiliations: Department of Cardiovascular Surgery, Xinqiao Hospital of The Third Military Medical University, Chongqing 400037, P.R. China
  • Pages: 2992-3000
    |
    Published online on: July 6, 2017
       https://doi.org/10.3892/mmr.2017.6934
  • Expand metrics +
Metrics: Total Views: 0 (Spandidos Publications: | PMC Statistics: )
Metrics: Total PDF Downloads: 0 (Spandidos Publications: | PMC Statistics: )
Cited By (CrossRef): 0 citations Loading Articles...

This article is mentioned in:



Abstract

Chronic hypoxia is a key pathological change in patients with cyanotic congenital heart defect (CCHD). It has been demonstrated that enhanced myocardial unfolded protein response (UPR) increases the capacity to buffer endoplasmic reticulum (ER) stress and to avoid subsequent apoptosis caused by the hypoxia that underlies CCHD. The present study was performed to determine the regulatory role of microRNAs (miRNAs) in this cytoprotective UPR process. The results revealed that miR‑199a‑5p was markedly downregulated in the cardiac tissue of patients with CCHD and in human myocardial cells cultured in hypoxic conditions. The two major UPR modulators, 78 kDa glucose‑regulated protein (GRP78) and activating transcription factor 6 (ATF6), were potential target genes of miR‑199a‑5p in CCHD myocardial specimens. In addition, the miR‑199a‑5p mimic and inhibitor were evidently able to change GRP78 and ATF6 gene expression and ER stress‑associated apoptosis in hypoxia‑treated cardiomyocytes. The interaction between miR‑199a‑5p and the ATF6 and GRP78 3'‑UTR binding sites in myocardial cells was also confirmed by luciferase assay. Thus, it is concluded that myocardial downregulation of miR‑199a‑5p favors the UPR against hypoxia‑induced ER stress in CCHD, which contributes to myocardial protection.

Introduction

Congenital heart defects occur in ~1% of newborn children and can be divided into two main groups: Cyanotic congenital heart defects (CCHD) and acyanotic congenital heart defects (ACHD) (1). Patients with CCHD often presents with cyanosis that results from systemic hypoxia due to deoxygenated blood bypassing the pulmonary circulation, which is caused by heart structural defects including tetralogy of Fallot (2). The heart of a patient with CCHD is also chronically perfused with hypoxic blood. However, cardiac failure rarely occurs in infants with CCHD, who can survive for a period of time and resist the hypoxic-ischemic challenge caused by cardiac surgery (3). An exploration of the underlying mechanism by which the hearts of children with CCHD adapt to long-term hypoxia may improve cardioprotection in infants with CCHD, but remains to be fully elucidated.

The endoplasmic reticulum (ER), a vital organelle responsible for the correct three-dimensional folding of newly translated proteins into their native conformation, is vulnerable to exogenous toxicants (4) and suboptimal cellular microenvironments, including hypoxia (5). The abnormity of energy metabolism caused by inadequate oxygen can adversely affect ER protein folding and initiate ER stress, and sustained and strong ER stress leads to cell apoptosis. However, cells can initiate the unfolded protein response (UPR) to defuse the crisis of ER stress by reducing the generation of new unfolded proteins, facilitating the refolding of denatured proteins and promoting the degradation of misfolded proteins (6).

A previous study (7) noted the enhanced UPR process in myocardial samples from patients with chronic hypoxic CCHD. The levels of the 78 kDa glucose-regulated protein (GRP78), a major indicator and molecular chaperone of UPR, were higher in cyanotic patients. In addition, among the classic three ER stress sensors, the activating transcription factor 6 (ATF6) pathway was markedly activated in patients with CCHD. In unstressed cells, GRP78 binds to ATF6, which is maintained in an inactive 90 kDa form (ATF6-p90). Upon initial ER stress, the insufficient GRP78 releases ATF6-p90, which is translocated from the ER to the Golgi apparatus where it is cleaved into a 50 kDa ATF6-p50 fragment that enters to the nucleus to mediate the transcriptional activation of several genes that ameliorate ER stress, including GRP78 (8). Similarly, another study also reported that enhanced GRP78 and ATF6 protected the heart from ischemic damage (9). However, little is known about the endogenous signals that control GRP78 and ATF6 genes expression, particularly in the hypoxic/ischemic heart.

A number of studies (10,11) suggest the importance of microRNAs (miRNAs) for the regulation of gene expression in cardiac tissues under physiological and pathological conditions, and during the heart development process. A previous study also implicated miRNAs in the regulation of UPR (12). Therefore, the present study sought to identify the miRNAs involved in the regulation of UPR-associated gene expression, including GRP78 and ATF6, within the hypoxic myocardium. miRNA-199a-5p (miR-199a-5p) has been reported to be an abundant miRNA species expressed in myocardium (13,14). The downregulation of miR-199a-5p has been reported to serve an important role in preventing cardiac hypertrophy and subsequent heart failure (15). miR-199a-5p is also involved in pathogenesis of selenium deficiency cardiomyopathy (Keshan disease) (16). Several lines of evidence suggest that miR-199a-5p is sensitive to oxygen tension and that its levels decrease rapidly following hypoxia. Hypoxia-inducible factor-1α (HIF-1α) is a validated target of miR-199a-5p in various cells (17). Furthermore, miR-199a-5p downregulation also results in the upregulation of sirtuin-1, which in turn contributes to HIF-1α stabilization (18).

Using bioinformatics prediction programs based on the human genome, it was previously identified that oxysensitive miR-199a-5p can simultaneously interact with the 3′-untranslated region (3′-UTR) of GRP78 and ATF6, which has been identified in cell types including prostate cancer cells and monocytes from patients with α-1-antitrypsin deficiency (19,20). It is well established that miRNAs are not only expressed differentially, but also act differentially in a tissue- and disease-specific manner (21,22). To the best of our knowledge, there have been no reports on miR-199a-5p-mediated influences on UPR-associated molecules in cardiomyocytes during either normoxia or hypoxia.

The aim of the present study was to determine whether changes in miR-199a-5p serve an important role in regulating UPR in the hearts of patients with CCHD. Initially, the levels of miR-199a-5p and the effect on ATF6 and GRP78 expression in cardiomyocytes from patients with CCHD were evaluated. Subsequently, using an in vitro human cardiomyocyte culture model under normoxic and hypoxic conditions, the biological effects of miR-199a-5p in promoting UPR and apoptosis inhibition by effecting ATF6 and GRP78 expression were demonstrated. The results may demonstrate a novel mechanism for cardioprotection in CCHD.

Materials and methods

Patients

Subjects with congenital heart disease were recruited from the Department of Cardiovascular Surgery, Xinqiao Hospital of Third Military Medical University (Chongqing, China) between 2013 and 2014. The two separate cohorts comprised 17 patients with a diagnosis of CCHD and 15 ACHD individuals. Clinical characteristics of the patients are summarized in Table I. The parents of all subjects provided written informed consent and the study protocol was approved by the Ethics Committee of the Third Military Medical University. During cardiac surgery, ventricular specimens were collected from the right ventricular outflow tract immediately following cardiopulmonary bypass. Each specimen was immediately placed in liquid nitrogen for protein and RNA extraction.

Table I.

Clinical characteristics of patients.

Table I.

Clinical characteristics of patients.

CharacteristicAcyanotic (n=15)Cyanotic (n=17)
Age at surgery (year)a6.7 (2.6–17)7.5 (2.9–16)
Weight at surgery (kg)a17.6 (12.8–52.8)15.7 (11.4–49.2)
Artery oxygen saturationb97.3±1.3 84.4±5.5d
Hemoglobin (g/dl)b12.6±1.1 16.9±1.8d
Diagnosesc
  Ventricular septal defect60
  Atrial septal defect40
  Tetralogy of Fallot017
  Pulmonary atresia with ventricular septal defect20
  Pulmonary arteriovenous malformation30

{ label (or @symbol) needed for fn[@id='tfn1-mmr-16-03-2992'] } Data are given as

a medians with ranges

b mean ± standard deviation or

c number of patients.

d P<0.01 vs. acyanotic patients.

Cell culture

Human cardiac myocytes (HCMs; cat. no. C12810) from normal ventricle tissue of the adult heart along with the Myocytes Growth Medium kit (cat. no. C22070) were purchased from PromoCell GmbH (Heidelberg, Germany). The HCMs express markers of cardiac differentiation and possess proliferation capacity. The culture system contained final concentrations of 0.5 ng/ml epidermal growth factor, 2 ng/ml basic fibroblast growth factor, 5 µg/ml insulin, 5% fetal bovine serum (Gibco; Thermo Fisher Scientific, Inc., Waltham, MA, USA) and 0.5% penicillin/streptomycin. Cells were maintained at 37°C under normoxia (21% O2, 5% CO2 and 74% N2), moderate hypoxia (3% O2, 5% CO2 and 92% N2) or severe hypoxia (1% O2, 5% CO2 and 94% N2). The medium was changed 24 h after seeding and then every other day. Accutase (Innovative Cell Technologies, Inc., San Diego, CA, USA) was used to detach HCMs from culture plates for subsequent analysis. HEK293T cells (American Type Culture Collection, Manassas VA, USA) used for transfection were cultured in Dulbecco's modified Eagle's medium (Gibco; Thermo Fisher Scientific, Inc.) containing 10% fetal bovine serum under 5% CO2 and 37°C.

RNA extraction and reverse transcription-quantitative polymerase chain reaction (RT-qPCR)

Total RNA and small RNA-enriched RNA fractions were extracted using RNAiso (Takara Biotechnology Co., Ltd., Dalian, China) and the PureLink miRNA Isolating kit (Invitrogen; Thermo Fisher Scientific, Inc.), respectively. RNA samples were reverse transcribed using the PrimeScript® RT reagent kit (Takara Biotechnology Co., Ltd.). RT-qPCR was performed to analyze ATF6 and GRP78 mRNA expression using the Power SYBR Green PCR Master Mix kit (Applied Biosystems; Thermo Fisher Scientific, Inc.). The following PCR primers were used in the experiments: i) GRP78, forward 5′-GATAATCAACCAACTGTTAC-3′ and reverse 5′-GTATCCTCTTCACCAGTTGG-3′; ii) ATF6, forward 5′-TGAACTTCGAGGATGGGTTC-3′ and reverse 5′-TCACTCCCTGAGTTCCTGCT-3′ and iii) GAPDH, forward 5′-CGGATTTGGTCGTATTGGG-3′ and reverse 5′-TCTCGCTCCTGGAAGATGG-3′. Mature miR-199a-5p levels were measured using the GeneCopoeia All-in-One miRNA qRT-PCR Detection kit (GeneCopoeia, Inc., Rockville, MD, USA). GAPDH mRNA and U6 snRNA were used as loading controls. Relative expression analysis was performed using the 2−ΔΔCq method (23).

Transfection of miR-199a-5p mimic and inhibitor

The miR-199a-5p mimic, miR-199a-5p inhibitor and negative controls were obtained from Shanghai GenePharma Co., Ltd. (Shanghai, China). The sequences were as follows: Has-miR-199a-5p mimic, 5′-CCCAGUGUUCAGACUACCUGUUC-3′ (Sense), 5′-ACAGGUAGUCUGAACACUGGGUU-3′ (Anti-sense); mimic negative control, 5′-UUCUCCGAACGUGUCACGUTT-3′ (Sense), 5′-ACGUGACACGUUCGGAGAATT-3′ (Anti-sense); Has-miR-199a-5p inhibitor, 5′-GAACAGGUAGUCUGAACACUGGG-3′; and inhibitor negative control, 5′-CAGUACUUUUGUGUAGUACAA-3′. HCM cells and HEK293 cells were transfected 24 h after seeding into 6-well plates at a density of 1.2×105 cells/well. Transfection of miR-199a-5p mimic (100 nM) and inhibitor (100 nM) with a negative control were performed using Lipofectamine 2000 (Invitrogen; Thermo Fisher Scientific, Inc.). After 6 h, the transfection solution was removed and replaced with 2 ml fresh medium. Transfection efficiency (>90%) was validated by RT-qPCR prior to proceeding to further experiments (data not shown).

Western blot analysis

Rabbit polyclonal antibodies against GRP78 and GAPDH (cat. nos. ab108613 and ab9485; Abcam, Cambridge, MA, USA), C/EBP homologous protein (CHOP), ATF6-p90 and ATF6-p50 (cat. nos. sc793 and sc14253; Santa Cruz Biotechnology, Dallas, TX, USA) were used as primary antibodies. Total protein was extracted using a radioimmunoprecipitation assay lysis buffer (cat. no. P0013B; Beyotime Institute of Biotechnology, Haimen, China), and a bicinchoninic acid concentration measurement kit (cat. no. P0012; Beyotime Institute of Biotechnology) was used for the protein determination. A 5% gel for concentration and an 8% gel for separation were selected for SDS-PAGE, and 50–70 µg total protein was loaded per lane. For blotting, the proteins were transferred to polyvinylidene difluoride membranes by wet transfer. The free sites were blocked with 5% non-fat milk powder for 1 h at room temperature, and the membrane was incubated in primary antibody diluted (1:1,000) in Primary Antibody Dilution Buffer (cat. no. P0023A; Beyotime Institute of Biotechnology) at 4°C overnight. Following washing 3 times for 10 min in TBS with Tween, the membranes were incubated with a horseradish peroxidase-conjugated goat anti-rabbit immunoglobulin G secondary antibody (cat. no. A0208; diluted 1:1,000; Beyotime Institute of Biotechnology) for 1 h at 37°C. Protein bands were visualized using a Pierce Fast Western Blot kit, ECL Substrate (cat. no. 35055; Thermo Fisher Scientific, Inc.). The intensity of the individual bands was measured with a ChemiDoc XRS system using the Quantity One (version 4.6.3; Bio-Rad Laboratories, Inc., Hercules, CA, USA) or ImageJ (version 1.45s; National Institutes of Health, Bethesda, MD, USA) software.

Apoptosis assay

An Annexin V-FITC/propidium iodide (PI) apoptosis detection kit (BD Biosciences Pharmingen, San Diego, CA, USA) was used according to the manufacturer's protocol. Immunofluorescent staining of cells was analyzed by flow cytometry (Beckman Coulter, Brea, CA, USA).

Luciferase reporter plasmid transfection

The 3′-UTR of ATF6 or GRP78 containing a miR-199a-5p-binding site amplified from HCM cell cDNA or the mutant UTRs with 6-bp deletions in the binding site (positions 2–7 of the seed region) was cloned into the Xba1 site of pGL3-promoter vector (Promega Corporation, Madison, WI, USA). The primers were used for the cloning were reported previously by Dai et al (24): GRP78 3′UTR, forward 5′-TCTAGACTTTTCATTAGCAGTTGCTCACA-3′ and reverse 5′-TCTAGACCCAACATACCAAATACTCCCTC-3′; ATF6 3′UTR, forward 5′-TCTAGAGATCAATGGGCAGGACTACGA-3′ and reverse 5′-TCTAGACCAAATAGATGGGTAGATGATGAAA-3′. The deletion mutations of the 3′-UTR were introduced by the design of suitable PCR primers. The PCR experiments and construction of the 3′UTR-containing plasmid based on pmiR-RB-Report™ were completed by Guangzhou RiboBio Co., Ltd. (Guangzhou, China). The constructed vectors were co-transfected with miR-199a-5p mimics into human embryonic kidney (HEK) 293T cells or HCM cells using Lipofectamine 2000 (Invitrogen; Thermo Fisher Scientific, Inc.). Empty vector and pRL-TK (Promega Corporation) were added as the negative and internal controls. Cells were lysed after 48 h of transfection and the activities of the firefly and Renilla luciferases were measured consecutively using the Dual-Luciferase Reporter Assay System (Promega Corporation).

Statistical analysis

Results are presented as the mean ± standard deviation. Differences were evaluated by the unpaired Student's t-test for comparing the means of the two groups or one-way analysis of variance followed by a least significance difference test for multiple comparisons. Statistical analyses were performed with SPSS software version 13.0 (SPSS, Inc., Chicago, IL, USA). P<0.05 was considered to indicate a statistically significant difference.

Results

Expression of miR-199a-5p and its potential targets differ in CCHD and ACHD myocardial tissues

Western blot analysis indicated that the CCHD cardiac specimens exhibited higher GRP78 protein levels compared with the ACHD group. Adaptation to chronic hypoxia in CCHD hearts also resulted in higher p90 full-length ATF6 (native translational form) and p50 cleaved ATF6 (active form) protein levels (Fig. 1A). RT-qPCR results indicated that the CCHD group exhibited a significant increase in GRP78 and ATF6 mRNA levels compared with the ACHD group (Fig. 1B). A 5-fold downregulation in miR-199a-5p levels in CCHD patients was also observed (Fig. 1C). Among the CCHD group, myocardial miR-199a-5p expression correlated well with arterial oxygen saturation (SaO2), indicating that the degree of hypoxia was associated with decreased miR-199a-5p (Fig. 1D). When exploring whether miR-199a-5p may be clinically relevant to GRP78 and ATF6 expression, an inverse correlation between miR-199a-5p levels and these two protein levels in CCHD patients was identified (Fig. 1E and F).

Figure 1.

Myocardial ATF6 and GRP78 expression and miR-199a-5p levels in patients with cyanotic CHD and a cyanotic CHD. (A) Representative western blot analysis and the group data of GRP78 and ATF6 (including full-length p90 and cleaved p50) protein expression in patients with cyanotic CHD and a cyanotic CHD. (B) RT-qPCR revealed differences in cardiac ATF6 and GRP78 mRNA expression between the two groups. (C) Individual data derived from the RT-qPCR analysis for miR-199a-5p expression in the myocardium from patients of the two groups. (D) Correlation between myocardial miR-199a-5p expression levels and SaO2 was observed in patients with cyanotic CHD. miR-199a-5p negatively correlated with (E) GRP78 and (F) ATF6α-p90 protein levels in the heart tissue of patients with cyanotic CHD. Data are presented as the mean ± standard deviation (n=17 for CCHD and n=15 for ACHD). Spearman's correlation coefficient and P-values for each correlation analysis are presented. **P<0.01 vs. the ACHD group. ATF6, activating transcription factor 6; GRP78, 78 kDa glucose-regulated protein; miR, microRNA; CHD, congenital heart defects; RT-qPCR, reverse transcription-quantitative polymerase chain reaction.

Moderate hypoxia enhances anti-apoptotic UPR and downregulates miR-199a-5p in cultured human cardiomyocytes

Subsequently, suitable in vitro models were established to simulate CCHD by culturing HCM cells in different oxygen environments (21, 3 and 1% O2) for 5 days. The results demonstrated that Annexin V+ apoptotic rates markedly increased under 1% O2 hypoxia compared with 21% O2 normoxia; however, the apoptotic rate did not significantly increase at 3% O2 compared with 21% O2 (Fig. 2A). Additionally, the protein expression of CHOP, a pro-apoptotic transcription factor induced by ER stress, increased significantly following culture in 1% O2 conditions, but was not significantly altered by 3% O2 compared with normoxic conditions (Fig. 2B). Notably, GRP78 expression at the mRNA and protein levels was significantly higher under 3% O2 compared with 1% O2 culture. ATF6 expression was increased by hypoxia (3 and 1%) compared with 21% O2, and not different between the 3 and 1% O2 groups (Fig. 2B and C). This suggested that 3% O2 may invoke the protective roles of UPR under hypoxia, while 1% O2 resulted in decompensated ER stress and cell apoptosis. Thus, it was hypothesized that moderate in vitro hypoxia (3% O2) represented the pathological process observed in patients with CCHD.

Figure 2.

Moderate and severe hypoxia cause different apoptosis rates and changes in GRP78, ATF6 and miR-199a-5p levels. (A) Flow cytometry plots of Annexin V/PI staining in HCM cells following 21, 3 and 1% O2 treatments for 5 days. Percentages of all Annexin V+ (PI+/−) apoptotic cells were evaluated. (B) Western blot analysis of GRP78, ATF6α-p50, ATF6α-p90 and CHOP protein expression in HCM cells cultured under different oxygen tension. (C) Induction of GRP78 and ATF6 mRNA expression in HCM cells following varying degrees of hypoxia as detected by reverse transcription-quantitative polymerase chain reaction. (D) miR-199a-5p expression levels were determined in 48 and 96 h hypoxia-cultured HCM cells. Values presented as the mean ± standard deviation from three independent experiments. *P<0.05, **P<0.01 and &&P<0.01 compared with the respective 21% O2-cultured group; #P<0.05 and ##P<0.01 vs. the 3% O2-cultured group. HCM, human cardiac myocyte; PI, propidium iodide; GRP78, 78 kDa glucose-regulated protein; ATF6, activating transcription factor 6; CHOP, C/EBP homologous protein; miR, microRNA.

As demonstrated in Fig. 2D, exposure to low oxygen levels decreased miR-199a-5p levels. Culture in 1% O2 did not have a greater effect on miR-199a-5p levels compared with culture in 3% O2. Additionally, for the 3% O2 group, prolonged (96 h) hypoxia was more potent at inhibiting miR-199a-5p than short-term (48 h) hypoxia. These results indicate that moderate and persistent hypoxia in patients with CCHD is enough to maintain miR-199a-5p at a significantly reduced level.

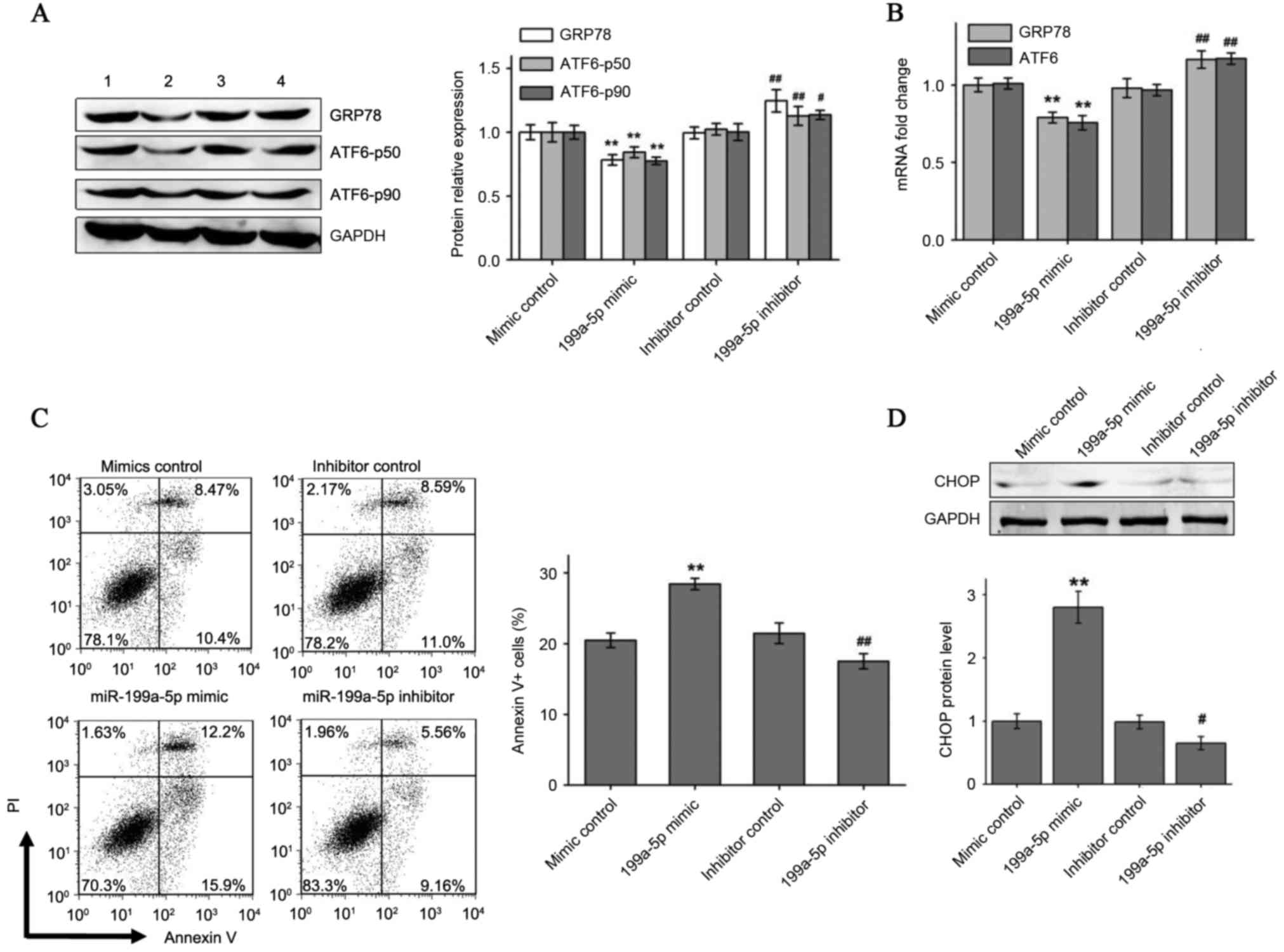
miR-199a-5p overexpression decreased hypoxia-induced ATF6 and GRP78 expression and increased apoptosis

To explore whether hypoxia-induced ATF6 and GRP78 expression can be modulated by miR-199a-5p, exogenously synthetic miRNA mimic and inhibitor were transfected to enhance or knockdown miR-199a-5p levels in HCM cells cultured under 3% O2 for 96 h. As presented in Fig. 3A and B, it was identified that transfection with the miR-199a-5p mimic significantly reduced hypoxic induction of ATF6 and GRP78 protein and mRNA expression compared with the negative mimic control. By contrast, the miR-199a-5p inhibitor, but not the inhibitor control, increased ATF6 and GRP78 expression in hypoxic HCMs. Flow cytometry analysis indicated an increased percentage of Annexin V+ apoptotic HCMs under hypoxia when overexpressing miR-199a-5p. By contrast, HCMs transfected with the miR-199a-5p inhibitor demonstrated a significant reduction in apoptosis percentages under hypoxia compared with the inhibitor control (Fig. 3C). Pro-apoptotic CHOP protein levels also exhibited varying trends similar to the flow cytometry results following transfection with miR-199a-5p mimic and inhibitor in hypoxia-cultured HCM cells (Fig. 3D).

Figure 3.

miR-199a-5p mimic and inhibitor affect ER stress-associated apoptosis by regulating the expression of GRP78 and ATF6. (A) GRP78 and full-length and cleaved ATF6 protein levels and (B) GRP78 and ATF6 mRNA levels were measured by western blotting and reverse transcription-quantitative polymerase chain reaction, respectively, in 3% O2 cultured HCM cells transfected with miR-199a-5p mimic or miR-199a-5p inhibitor. Numbers 1–4 at the top of the western blot lanes indicate the mimic control, miR-199a-5p mimic, the inhibitor control and the miR-199a-5p inhibitor groups, respectively. (C) miR-199a-5p mimic significantly increased hypoxia-induced cell apoptosis and miR-199a-5p inhibitor reduced apoptosis in hypoxic cells. (D) miR-199a-5p mimic or inhibitor changed CHOP expression in 3% O2 cultured HCM cells. Data are presented as the mean ± standard deviation of three independent experiments. **P<0.01 vs. mimic control group; #P<0.05 and ##P<0.01 vs. inhibitor control group. miR, microRNA; ER, endoplasmic reticulum; HCMs, human cardiac myocyte; GRP78, 78 kDa glucose-regulated protein; ATF6, activating transcription factor 6; PI, propidium iodide; CHOP, C/EBP homologous protein.

GRP78 and ATF6 were confirmed to be target genes for miR-199a-5p

To confirm whether miR-199a-5pcan directly targetthe ATF6 and GRP78 3′UTRs, a luciferase reporter plasmid containing wild type ATF6 or GRP78 3′-UTR, and mutants lacking the miR-199a-5p binding sites were co-transfected with the miR-199a-5p mimic into HEK293T and HCM cells. It was first observed that the miR-199a-5p mimic downregulated the relative luciferase activity of wild-type GRP78 and ATF6 in HEK293T cells cultured in normoxia, a well-established and widely used protocol for miRNA luciferase reporter analysis. By contrast, co-transfection of miR-199a-5p mimics and the vector lacking any 3′-UTR sequences (mutant control) demonstrated no such repressive effects (Fig. 4A). The results in the human myocardial cell line also demonstrated that miR-199a-5p significantly decreased luciferase gene expression in HCM cells transfected with the reporter vectors containing the ATF6 or GRP78 3′-UTRs compared with the mutant controls and that the inhibition effect was more pronounced compared with the HEK293T cells (Fig. 4B). The effects of endogenous miR-199a-5p on the GRP78 and ATF6 3′-UTR reporters in HCM cells under normoxia and hypoxia were also examined. In HCM cells under 3% O2 hypoxia and following reporter transfection, the wild-type reporters were less repressed compared with the 21% O2 group (Fig. 4C). These results demonstrated that exogenous miR-199a-5p can suppress GRP78 and ATF6 expression in normoxic myocardial cells by targeting their 3′-UTRs, and that hypoxia weakens this suppressive effect by downregulating intracellular miR-199a-5p levels.

Figure 4.

Establishment of GRP78 and ATF6 as target genes for miR-199a-5p by luciferase reporter gene assay. miR-199a-5p mimics decreased the expression of luciferase activities elicited by vectors containing the 3′-UTR of wild-type GRP78 and ATF6 mRNAs, but not 3′UTR binding site mutants in (A) HEK293 cells and (B) HCM cells. Relative luciferase activity was determined by normalizing firefly to Renilla (control) luciferase activity. (C) HCM cells transfected with a reporter containing either wild-type or mutant GRP78 or ATF6 3′-UTRs were cultured under 21 or 3% O2 for 48 h. The effect of different endogenous miR-199a-5p levels under normoxia and hypoxia on luciferase activity was compared. *P<0.05 and **P<0.01. Data are presented as the mean ± standard deviation of three independent experiments. 3′-UTR, 3′-untranslated region; WT, wild-type 3′-UTR; GRP78, 78 kDa glucose-regulated protein; MT, mutant 3′-UTR; ATF6, activating transcription factor 6; miR, microRNA; UTR, untranslated region; HEK, human embryonic kidney cells; HCM, human cardiac myocyte.

Discussion

To the best of our knowledge, the present study is the first to report a mechanism whereby oxygen-sensitive miR-199a-5p levels change and regulate UPR activation by controlling GRP78 and ATF6, the two major ER stress sensors and UPR effectors, thus protecting CCHD patient cardiac myocytes during chronic hypoxia.

A previous study (25) confirmed that the ATF6 pathway was activated in the hypoxic myocardium of patients with CCHD. In addition to functional ATF6-p50, enhanced gene expression of native ATF6-p90 was also useful in promoting the persistent UPR process by generating ATF6-p50. It was noted that ATF6 p90 and p50 were consistently changed in the cardiac tissue of patients with CCHD and in hypoxic cultured myocardial cells. In addition, the level of GRP78, a universal ER stress sensor and cytoprotective ER chaperone closely associated with, but not limited to, the ATF6 pathway, was also observed to be upregulated in CCHD. It remains to be elucidated how GRP78 and ATF6 expression are induced by hypoxia, although HIFs are key modulators for many genes during low oxygen conditions. It has been reported (26) that there are no HIF binding sites in the GRP78 promoter and extrinsic HIFs have no effect on the GRP78 promoter activity. Additionally, until now there have been no reports that ATF6 expression is directly regulated by HIFs. Thus, it is possible that GRP78 and ATF6 expression under hypoxic stress is mainly regulated in a HIF-independent manner.

miRNAs fine-tune the activity of various protein-coding genes. A recent study (27) reported that miR-199a-5p is sensitive to hypoxia and decreases quickly to very low levels, resulting in the release of mRNA targets from its inhibitory effect, which has already been demonstrated to be an important mechanism for the promotion of hypoxia-induced gene expression, as in the case of HIF-1α and vascular endothelial growth factor. The present study demonstrated that cardiac tissue expression of miR-199a-5p was markedly decreased in CCHD individuals undergoing chronic hypoxia. There is a strong linear association between miR-199a-5p levels and the expression of its potential targets GRP78 and ATF6, in addition to the oxygen saturation that may clinically distinguish patients with CCHD from other congenital heart defects. Notably, to the best of our knowledge, the present study has obtained the first evidence to demonstrate the causal association between decreased miR-199a-5p levels, and upregulated GRP78 and ATF6 expression by conducting experiments in hypoxic cultured HCMs and by luciferase reporter gene assays. It is possible that cardiac-enriched miR-199a-5p imposes an important repression of GRP78 and ATF6 to basal expression under normoxic conditions. In hypoxia, the downregulation of miR-199a-5p partially represses this effect, resulting in an increase in expression of the two genes.

Although it has been reported (22) that miR-199a-5p can affect the expression of GRP78 and ATF6 in a number of cell types, the present study confirmed this regulation mechanism for the first time in cardiomyocytes. The different luciferase reporter results between HEK293 and HCM cells suggest that these regulatory roles may be more pronounced in myocardial cells compared with other cells. The reason may be that the particular cellular contexts in cardiomyocytes are particularly propitious for miR-199a-5p to target the GRP78 and ATF6 3′-UTRs. miRNAs post-transcriptionally downregulate gene expression by either degrading or translationally repressing target mRNAs. This is dependent upon the complementarity, number of base pairs and accessibility of the binding sites. As the mRNA and protein variation of GRP78 and ATF6 (p90) in the present study exhibited a largely synchronous trend in vivo and in vitro, particularly when exogenously altering the miR-199a-5p level, it was suggested that translational repression, in addition to mRNA destabilization, may be involved in the regulatory mechanism of GRP78 and ATF6 expression by miR-199a-5p (28).

The results of the present study also demonstrated that chronic and moderate hypoxia, as observed in clinical patient with CCHD, can persistently maintain myocardial miR-199a-5p at lower levels. Low oxygen availability induces changes (up- or downregulation) in the expression of a specific subset of miRNAs known as hypoxia miRs (29). Transcription factors, including HIFs, can directly activate the transcription of a subset of upregulated hypoxia miRs including miR-210. However, the mechanisms by which hypoxia selectively represses other hypoxia miRs have been less well-characterized. Haghikia et al (30) demonstrated that signal transducer and activator of transcription 3 (STAT3) protein acts as a potent suppressor of miR-199a-5p transcription. Coincidentally, the activation of the STAT3 signal pathway in patients with CCHD has been previously identified (31). It is speculated that miR-199a-5p is negatively regulated by an enhanced STAT3 pathway under hypoxic conditions, although this requires further study for verification.

In summary, the results of the present study provide a novel adaptation mechanism of cardiac myocytes to chronic hypoxia in patients with CCHD. It is proposed that miR-199a-5p may be a new potential clinical diagnostic and therapeutic target for the protection of cardiocytes against hypoxia.

Acknowledgements

The present study was supported the National Natural Science Foundation of China (grant no. 81270228).

Glossary

Abbreviations

Abbreviations:

ACHD

acyanotic congenital heart defects

ATF6

activating transcription factor 6

CCHD

cyanotic congenital heart defects

ER

endoplasmic reticulum

GRP78

78 kDa glucose-regulated protein

HCMs

human cardiac myocytes

HIF

hypoxia-inducible factor

miRNAs

microRNAs

SaO2

arterial oxygen saturations

UPR

unfolded protein response

STAT3

signal transducer and activator of transcription 3

UTR

untranslated region

References

1 

van der Bom T, Zomer AC, Zwinderman AH, Meijboom FJ, Bouma BJ and Mulder BJ: The changing epidemiology of congenital heart disease. Nat Rev Cardiol. 8:50–60. 2011. View Article : Google Scholar : PubMed/NCBI

2 

Miyague NI, Cardoso SM, Meyer F, Ultramari FT, Araújo FH, Rozkowisk I and Toschi AP: Epidemiological study of congenital heart defects in children and adolescents. Analysis of 4,538 cases. Arq Bras Cardiol. 80:269–278. 2003. View Article : Google Scholar : PubMed/NCBI

3 

Oechslin E: Management of adults with cyanotic congenital heart disease. Heart. 101:485–494. 2015. View Article : Google Scholar : PubMed/NCBI

4 

Lou Y, Wang Z, Xu Y, Zhou P, Cao J, Li Y, Chen Y, Sun J and Fu L: Resveratrol prevents doxorubicin-induced cardiotoxicity in H9c2 cells through the inhibition of endoplasmic reticulum stress and the activation of the Sirt1 pathway. Int J Mol Med. 36:873–880. 2015.PubMed/NCBI

5 

Schönenberger MJ and Kovacs WJ: Hypoxia signaling pathways: Modulators of oxygen-related organelles. Front Cell Dev Biol. 3:422015. View Article : Google Scholar : PubMed/NCBI

6 

Fu XL and Gao DS: Endoplasmic reticulum proteins quality control and the unfolded protein response: The regulative mechanism of organisms against stress injuries. Biofactors. 40:569–585. 2014. View Article : Google Scholar : PubMed/NCBI

7 

Jian Z, Li JB, Ma RY, Chen L, Wang XF and Xiao YB: Pivotal role of activating transcription factor 6α in myocardial adaptation to chronic hypoxia. Int J Biochem Cell Biol. 44:972–979. 2012. View Article : Google Scholar : PubMed/NCBI

8 

Glembotski CC: Roles for ATF6 and the sarco/endoplasmic reticulum protein quality control system in the heart. J Mol Cell Cardiol. 71:11–15. 2014. View Article : Google Scholar : PubMed/NCBI

9 

Thuerauf DJ, Marcinko M, Gude N, Rubio M, Sussman MA and Glembotski CC: Activation of the unfolded protein response in infarcted mouse heart and hypoxic cultured cardiac myocytes. Circ Res. 99:275–282. 2006. View Article : Google Scholar : PubMed/NCBI

10 

Zhou J, Dong X, Zhou Q, Wang H, Qian Y, Tian W, Ma D and Li X: microRNA expression profiling of heart tissue during fetal development. Int J Mol Med. 33:1250–1260. 2014.PubMed/NCBI

11 

Azzouzi HE, Leptidis S, Doevendans PA and De Windt LJ: HypoxamiRs: Regulators of cardiac hypoxia and energy metabolism. Trends Endocrinol Metab. 26:502–508. 2015. View Article : Google Scholar : PubMed/NCBI

12 

Maurel M and Chevet E: Endoplasmic reticulum stress signaling: The microRNA connection. Am J Physiol Cell Physiol. 304:C1117–C1126. 2013. View Article : Google Scholar : PubMed/NCBI

13 

Topkara VK and Mann DL: Role of microRNAs in cardiac remodeling and heart failure. Cardiovasc Drugs Ther. 25:171–182. 2011. View Article : Google Scholar : PubMed/NCBI

14 

Lee DS, Chen JH, Lundy DJ, Liu CH, Hwang SM, Pabon L, Shieh RC, Chen CC, Wu SN, Yan YT, et al: Defined MicroRNAs induce aspects of maturation in mouse and human embryonic-stem-cell-derived cardiomyocytes. Cell Rep. 12:1960–1967. 2015. View Article : Google Scholar : PubMed/NCBI

15 

Song XW, Li Q, Lin L, Wang XC, Li DF, Wang GK, Ren AJ, Wang YR, Qin YW, Yuan WJ and Jing Q: MicroRNAs are dynamically regulated in hypertrophic hearts, and miR-199a is essential for the maintenance of cell size in cardiomyocytes. J Cell Physiol. 225:437–443. 2010. View Article : Google Scholar : PubMed/NCBI

16 

Xing Y, Liu Z, Yang G, Gao D and Niu X: MicroRNA expression profiles in rats with selenium deficiency and the possible role of the Wnt/β-catenin signaling pathway in cardiac dysfunction. Int J Mol Med. 35:143–152. 2015.PubMed/NCBI

17 

Ding G, Huang G, Liu HD, Liang HX, Ni YF, Ding ZH, Ni GY and Hua HW: MiR-199a suppresses the hypoxia-induced proliferation of non-small cell lung cancer cells through targeting HIF1α. Mol Cell Biochem. 384:173–180. 2013. View Article : Google Scholar : PubMed/NCBI

18 

Rane S, He M, Sayed D, Vashistha H, Malhotra A, Sadoshima J, Vatner DE, Vatner SF and Abdellatif M: Downregulation of miR-199a derepresses hypoxia-inducible factor-1alpha and Sirtuin 1 and recapitulates hypoxia preconditioning in cardiac myocytes. Circ Res. 104:879–886. 2009. View Article : Google Scholar : PubMed/NCBI

19 

Su SF, Chang YW, Andreu-Vieyra C, Fang JY, Yang Z, Han B, Lee AS and Liang G: miR-30d, miR-181a and miR-199a-5p cooperatively suppress the endoplasmic reticulum chaperone and signaling regulator GRP78 in cancer. Oncogene. 32:4694–4701. 2013. View Article : Google Scholar : PubMed/NCBI

20 

Hassan T, Carroll TP, Buckley PG, Cummins R, O'Neill SJ, McElvaney NG and Greene CM: miR-199a-5p silencing regulates the unfolded protein response in chronic obstructive pulmonary disease and α1-antitrypsin deficiency. Am J Respir Crit Care Med. 189:263–273. 2014. View Article : Google Scholar : PubMed/NCBI

21 

Liang Y, Ridzon D, Wong L and Chen C: Characterization of microRNA expression profiles in normal human tissues. BMC Genomics. 8:1662007. View Article : Google Scholar : PubMed/NCBI

22 

Nam JW, Rissland OS, Koppstein D, Abreu-Goodger C, Jan CH, Agarwal V, Yildirim MA, Rodriguez A and Bartel DP: Global analyses of the effect of different cellular contexts on microRNA targeting. Mol Cell. 53:1031–1043. 2014. View Article : Google Scholar : PubMed/NCBI

23 

Livak KJ and Schmittgen TD: Analysis of relative gene expression data using real-time quantitative PCR and the 2(−Delta Delta C(T)) Method. Methods. 25:402–408. 2001. View Article : Google Scholar : PubMed/NCBI

24 

Dai BH, Geng L, Wang Y, Sui CJ, Xie F, Shen RX, Shen WF and Yang JM: microRNA-199a-5p protects hepatocytes from bile acid-induced sustained endoplasmic reticulum stress. Cell Death Dis. 4:e6042013. View Article : Google Scholar : PubMed/NCBI

25 

Namba T, Ishihara T, Tanaka K, Hoshino T and Mizushima T: Transcriptional activation of ATF6 by endoplasmic reticulum stressors. Biochem Biophys Res Commun. 355:543–548. 2007. View Article : Google Scholar : PubMed/NCBI

26 

Chang SC, Erwin AE and Lee AS: Glucose-regulated protein (GRP94 and GRP78) genes share common regulatory domains and are coordinately regulated by common trans-acting factors. Mol Cell Biol. 9:2153–2162. 1989. View Article : Google Scholar : PubMed/NCBI

27 

Dai L, Lou W, Zhu J, Zhou X and Di W: miR-199a inhibits the angiogenic potential of endometrial stromal cells under hypoxia by targeting HIF-1α/VEGF pathway. Int J Clin Exp Pathol. 8:4735–4744. 2015.PubMed/NCBI

28 

Guo H, Ingolia NT, Weissman JS and Bartel DP: Mammalian microRNAs predominantly act to decrease target mRNA levels. Nature. 466:835–840. 2010. View Article : Google Scholar : PubMed/NCBI

29 

Nallamshetty S, Chan SY and Loscalzo J: Hypoxia: A master regulator of microRNA biogenesis and activity. Free Radic Biol Med. 64:20–30. 2013. View Article : Google Scholar : PubMed/NCBI

30 

Haghikia A, Missol-Kolka E, Tsikas D, Venturini L, Brundiers S, Castoldi M, Muckenthaler MU, Eder M, Stapel B, Thum T, et al: Signal transducer and activator of transcription 3-mediated regulation of miR-199a-5p links cardiomyocyte and endothelial cell function in the heart: A key role for ubiquitin-conjugating enzymes. Eur Heart J. 32:1287–1297. 2011. View Article : Google Scholar : PubMed/NCBI

31 

Gu Q, Kong Y, Yu ZB, Bai L and Xiao YB: Hypoxia-induced SOCS3 is limiting STAT3 phosphorylation and NF-κB activation in congenital heart disease. Biochimie. 93:909–920. 2011. View Article : Google Scholar : PubMed/NCBI

Related Articles

  • Abstract
  • View
  • Download
  • Twitter
Copy and paste a formatted citation
Spandidos Publications style
Zhou Y, Jia WK, Jian Z, Zhao L, Liu CC, Wang Y and Xiao YB: Downregulation of microRNA‑199a‑5p protects cardiomyocytes in cyanotic congenital heart disease by attenuating endoplasmic reticulum stress. Mol Med Rep 16: 2992-3000, 2017.
APA
Zhou, Y., Jia, W., Jian, Z., Zhao, L., Liu, C., Wang, Y., & Xiao, Y. (2017). Downregulation of microRNA‑199a‑5p protects cardiomyocytes in cyanotic congenital heart disease by attenuating endoplasmic reticulum stress. Molecular Medicine Reports, 16, 2992-3000. https://doi.org/10.3892/mmr.2017.6934
MLA
Zhou, Y., Jia, W., Jian, Z., Zhao, L., Liu, C., Wang, Y., Xiao, Y."Downregulation of microRNA‑199a‑5p protects cardiomyocytes in cyanotic congenital heart disease by attenuating endoplasmic reticulum stress". Molecular Medicine Reports 16.3 (2017): 2992-3000.
Chicago
Zhou, Y., Jia, W., Jian, Z., Zhao, L., Liu, C., Wang, Y., Xiao, Y."Downregulation of microRNA‑199a‑5p protects cardiomyocytes in cyanotic congenital heart disease by attenuating endoplasmic reticulum stress". Molecular Medicine Reports 16, no. 3 (2017): 2992-3000. https://doi.org/10.3892/mmr.2017.6934
Copy and paste a formatted citation
x
Spandidos Publications style
Zhou Y, Jia WK, Jian Z, Zhao L, Liu CC, Wang Y and Xiao YB: Downregulation of microRNA‑199a‑5p protects cardiomyocytes in cyanotic congenital heart disease by attenuating endoplasmic reticulum stress. Mol Med Rep 16: 2992-3000, 2017.
APA
Zhou, Y., Jia, W., Jian, Z., Zhao, L., Liu, C., Wang, Y., & Xiao, Y. (2017). Downregulation of microRNA‑199a‑5p protects cardiomyocytes in cyanotic congenital heart disease by attenuating endoplasmic reticulum stress. Molecular Medicine Reports, 16, 2992-3000. https://doi.org/10.3892/mmr.2017.6934
MLA
Zhou, Y., Jia, W., Jian, Z., Zhao, L., Liu, C., Wang, Y., Xiao, Y."Downregulation of microRNA‑199a‑5p protects cardiomyocytes in cyanotic congenital heart disease by attenuating endoplasmic reticulum stress". Molecular Medicine Reports 16.3 (2017): 2992-3000.
Chicago
Zhou, Y., Jia, W., Jian, Z., Zhao, L., Liu, C., Wang, Y., Xiao, Y."Downregulation of microRNA‑199a‑5p protects cardiomyocytes in cyanotic congenital heart disease by attenuating endoplasmic reticulum stress". Molecular Medicine Reports 16, no. 3 (2017): 2992-3000. https://doi.org/10.3892/mmr.2017.6934
Follow us
  • Twitter
  • LinkedIn
  • Facebook
About
  • Spandidos Publications
  • Careers
  • Cookie Policy
  • Privacy Policy
How can we help?
  • Help
  • Live Chat
  • Contact
  • Email to our Support Team