Spandidos Publications Logo
  • About
    • About Spandidos
    • Aims and Scopes
    • Abstracting and Indexing
    • Editorial Policies
    • Reprints and Permissions
    • Job Opportunities
    • Terms and Conditions
    • Contact
  • Journals
    • All Journals
    • Oncology Letters
      • Oncology Letters
      • Information for Authors
      • Editorial Policies
      • Editorial Board
      • Aims and Scope
      • Abstracting and Indexing
      • Bibliographic Information
      • Archive
    • International Journal of Oncology
      • International Journal of Oncology
      • Information for Authors
      • Editorial Policies
      • Editorial Board
      • Aims and Scope
      • Abstracting and Indexing
      • Bibliographic Information
      • Archive
    • Molecular and Clinical Oncology
      • Molecular and Clinical Oncology
      • Information for Authors
      • Editorial Policies
      • Editorial Board
      • Aims and Scope
      • Abstracting and Indexing
      • Bibliographic Information
      • Archive
    • Experimental and Therapeutic Medicine
      • Experimental and Therapeutic Medicine
      • Information for Authors
      • Editorial Policies
      • Editorial Board
      • Aims and Scope
      • Abstracting and Indexing
      • Bibliographic Information
      • Archive
    • International Journal of Molecular Medicine
      • International Journal of Molecular Medicine
      • Information for Authors
      • Editorial Policies
      • Editorial Board
      • Aims and Scope
      • Abstracting and Indexing
      • Bibliographic Information
      • Archive
    • Biomedical Reports
      • Biomedical Reports
      • Information for Authors
      • Editorial Policies
      • Editorial Board
      • Aims and Scope
      • Abstracting and Indexing
      • Bibliographic Information
      • Archive
    • Oncology Reports
      • Oncology Reports
      • Information for Authors
      • Editorial Policies
      • Editorial Board
      • Aims and Scope
      • Abstracting and Indexing
      • Bibliographic Information
      • Archive
    • Molecular Medicine Reports
      • Molecular Medicine Reports
      • Information for Authors
      • Editorial Policies
      • Editorial Board
      • Aims and Scope
      • Abstracting and Indexing
      • Bibliographic Information
      • Archive
    • World Academy of Sciences Journal
      • World Academy of Sciences Journal
      • Information for Authors
      • Editorial Policies
      • Editorial Board
      • Aims and Scope
      • Abstracting and Indexing
      • Bibliographic Information
      • Archive
    • International Journal of Functional Nutrition
      • International Journal of Functional Nutrition
      • Information for Authors
      • Editorial Policies
      • Editorial Board
      • Aims and Scope
      • Abstracting and Indexing
      • Bibliographic Information
      • Archive
    • International Journal of Epigenetics
      • International Journal of Epigenetics
      • Information for Authors
      • Editorial Policies
      • Editorial Board
      • Aims and Scope
      • Abstracting and Indexing
      • Bibliographic Information
      • Archive
    • Medicine International
      • Medicine International
      • Information for Authors
      • Editorial Policies
      • Editorial Board
      • Aims and Scope
      • Abstracting and Indexing
      • Bibliographic Information
      • Archive
  • Articles
  • Information
    • Information for Authors
    • Information for Reviewers
    • Information for Librarians
    • Information for Advertisers
    • Conferences
  • Language Editing
Spandidos Publications Logo
  • About
    • About Spandidos
    • Aims and Scopes
    • Abstracting and Indexing
    • Editorial Policies
    • Reprints and Permissions
    • Job Opportunities
    • Terms and Conditions
    • Contact
  • Journals
    • All Journals
    • Biomedical Reports
      • Information for Authors
      • Editorial Policies
      • Editorial Board
      • Aims and Scope
      • Abstracting and Indexing
      • Bibliographic Information
      • Archive
    • Experimental and Therapeutic Medicine
      • Information for Authors
      • Editorial Policies
      • Editorial Board
      • Aims and Scope
      • Abstracting and Indexing
      • Bibliographic Information
      • Archive
    • International Journal of Epigenetics
      • Information for Authors
      • Editorial Policies
      • Editorial Board
      • Aims and Scope
      • Abstracting and Indexing
      • Bibliographic Information
      • Archive
    • International Journal of Functional Nutrition
      • Information for Authors
      • Editorial Policies
      • Editorial Board
      • Aims and Scope
      • Abstracting and Indexing
      • Bibliographic Information
      • Archive
    • International Journal of Molecular Medicine
      • Information for Authors
      • Editorial Policies
      • Editorial Board
      • Aims and Scope
      • Abstracting and Indexing
      • Bibliographic Information
      • Archive
    • International Journal of Oncology
      • Information for Authors
      • Editorial Policies
      • Editorial Board
      • Aims and Scope
      • Abstracting and Indexing
      • Bibliographic Information
      • Archive
    • Medicine International
      • Information for Authors
      • Editorial Policies
      • Editorial Board
      • Aims and Scope
      • Abstracting and Indexing
      • Bibliographic Information
      • Archive
    • Molecular and Clinical Oncology
      • Information for Authors
      • Editorial Policies
      • Editorial Board
      • Aims and Scope
      • Abstracting and Indexing
      • Bibliographic Information
      • Archive
    • Molecular Medicine Reports
      • Information for Authors
      • Editorial Policies
      • Editorial Board
      • Aims and Scope
      • Abstracting and Indexing
      • Bibliographic Information
      • Archive
    • Oncology Letters
      • Information for Authors
      • Editorial Policies
      • Editorial Board
      • Aims and Scope
      • Abstracting and Indexing
      • Bibliographic Information
      • Archive
    • Oncology Reports
      • Information for Authors
      • Editorial Policies
      • Editorial Board
      • Aims and Scope
      • Abstracting and Indexing
      • Bibliographic Information
      • Archive
    • World Academy of Sciences Journal
      • Information for Authors
      • Editorial Policies
      • Editorial Board
      • Aims and Scope
      • Abstracting and Indexing
      • Bibliographic Information
      • Archive
  • Articles
  • Information
    • For Authors
    • For Reviewers
    • For Librarians
    • For Advertisers
    • Conferences
  • Language Editing
Login Register Submit
  • This site uses cookies
  • You can change your cookie settings at any time by following the instructions in our Cookie Policy. To find out more, you may read our Privacy Policy.

    I agree
Search articles by DOI, keyword, author or affiliation
Search
Advanced Search
presentation
Molecular Medicine Reports
Join Editorial Board Propose a Special Issue
Print ISSN: 1791-2997 Online ISSN: 1791-3004
Journal Cover
January-2018 Volume 17 Issue 1

Full Size Image

Sign up for eToc alerts
Recommend to Library

Journals

International Journal of Molecular Medicine

International Journal of Molecular Medicine

International Journal of Molecular Medicine is an international journal devoted to molecular mechanisms of human disease.

International Journal of Oncology

International Journal of Oncology

International Journal of Oncology is an international journal devoted to oncology research and cancer treatment.

Molecular Medicine Reports

Molecular Medicine Reports

Covers molecular medicine topics such as pharmacology, pathology, genetics, neuroscience, infectious diseases, molecular cardiology, and molecular surgery.

Oncology Reports

Oncology Reports

Oncology Reports is an international journal devoted to fundamental and applied research in Oncology.

Experimental and Therapeutic Medicine

Experimental and Therapeutic Medicine

Experimental and Therapeutic Medicine is an international journal devoted to laboratory and clinical medicine.

Oncology Letters

Oncology Letters

Oncology Letters is an international journal devoted to Experimental and Clinical Oncology.

Biomedical Reports

Biomedical Reports

Explores a wide range of biological and medical fields, including pharmacology, genetics, microbiology, neuroscience, and molecular cardiology.

Molecular and Clinical Oncology

Molecular and Clinical Oncology

International journal addressing all aspects of oncology research, from tumorigenesis and oncogenes to chemotherapy and metastasis.

World Academy of Sciences Journal

World Academy of Sciences Journal

Multidisciplinary open-access journal spanning biochemistry, genetics, neuroscience, environmental health, and synthetic biology.

International Journal of Functional Nutrition

International Journal of Functional Nutrition

Open-access journal combining biochemistry, pharmacology, immunology, and genetics to advance health through functional nutrition.

International Journal of Epigenetics

International Journal of Epigenetics

Publishes open-access research on using epigenetics to advance understanding and treatment of human disease.

Medicine International

Medicine International

An International Open Access Journal Devoted to General Medicine.

Journal Cover
January-2018 Volume 17 Issue 1

Full Size Image

Sign up for eToc alerts
Recommend to Library

  • Article
  • Citations
    • Cite This Article
    • Download Citation
    • Create Citation Alert
    • Remove Citation Alert
    • Cited By
  • Similar Articles
    • Related Articles (in Spandidos Publications)
    • Similar Articles (Google Scholar)
    • Similar Articles (PubMed)
  • Download PDF
  • Download XML
  • View XML
Article

DJ‑1 alleviates high glucose‑induced endothelial cells injury via PI3K/Akt‑eNOS signaling pathway

  • Authors:
    • Hongan Tian
    • Shunzhen Li
    • Kaihu Yu
  • View Affiliations / Copyright

    Affiliations: Radiology Department, Xianning Central Hospital, The First Affiliated Hospital of Hubei University of Science and Technology, Xianning, Hubei 437100, P.R. China
  • Pages: 1205-1211
    |
    Published online on: November 6, 2017
       https://doi.org/10.3892/mmr.2017.7975
  • Expand metrics +
Metrics: Total Views: 0 (Spandidos Publications: | PMC Statistics: )
Metrics: Total PDF Downloads: 0 (Spandidos Publications: | PMC Statistics: )
Cited By (CrossRef): 0 citations Loading Articles...

This article is mentioned in:


Abstract

Hyperglycemia mediated endothelial cells (ECs) injury is closely associated with diabetic vascular complications. It was revealed that DJ‑1 possesses cellular protective effects by suppressing oxidative stress. The present study aimed to investigate the beneficial effects of DJ‑1 on high glucose (HG)‑induced human umbilical vein endothelial cell (HUVEC) injury and to elucidate its underlying mechanisms. HUVECs were incubated under 5.5 mM (control group) or 25 mM D‑glucose (HG group) and then transfected with recombinant adenoviral vectors to overexpression of DJ‑1. Cell proliferation and apoptosis were measured using the EdU incorporation assay and flow cytometry with Annexin V-FITC/propidium iodide double staining, respectively. Apoptotic‑related proteins were determined using western blot analysis. Reactive oxygen species (ROS) production, lactate dehydrogenase (LDH) and nitric oxide (NO) levels, the content of malondialdehyde (MDA), and the activities of superoxide dismutase (SOD) were measured. Results demonstrated that overexpression of DJ‑1 promoted cell proliferation and inhibited HUVECs apoptosis stimulated by HG. DJ‑1 also suppressed the HG‑induced reduction in the Bcl‑2/Bax ratio and HG activated ROS generation in HUVECs. Furthermore, HG significantly increased the levels of LDH and MDA, and reduced the level of SOD; however, these effects were reversed by Ad‑DJ‑1 transfection. Furthermore, the cellular protective effect of overexpression of DJ‑1 enhanced p‑Akt/Akt ratio, eNOS activation and NO production, and these trends were partially reversed by a phosphatidylinositol‑4,5‑bisphosphate 3‑kinase (PI3K) inhibitor (LY294002). Taken together, the present study highlighted the involvement of DJ‑1 in HG‑related EC injury and identified that DJ‑1 exerts a cellular protective effect in HUVECs exposed to HG induced oxidative stress via activation of the PI3K/Akt‑eNOS signaling pathway.

Introduction

Type 2 diabetes mellitus (T2DM) is a chronic metabolic syndrome that has an increasing prevalence, especially in China (1). T2DM is characterized by high blood glucose levels, relative insufficiency of insulin secretion from pancreatic beta cells and insulin resistance, worse still, persistent increased blood glucose will result in vascular complications including microvascular complications (2,3). The life-threatening T2DM associated microvascular complications include long-term damage, dysfunction and failure of the vital organs such as retinopathy, nephropathy neuropathy and cardiovascular diseases (4,5). Of note, the metabolic changes of diabetes induce endothelial cells (ECs) dysfunction, which is critical to the initiation and progression of vascular complications (6). Accumulating evidence indicates that hyperglycemia induced by T2DM could increase cell apoptosis, which has emerged as one of the key mechanisms leading to ECs damage (7). Thus, there is an urgent need to identify the therapeutic strategies against ECs damage, which could be useful for prevention and treatment of diabetic vascular lesions.

DJ-1 was first identified as a novel oncogene (8), and subsequent studies have identified its role in the pathogenesis of neurodegenerative disorders, such as Parkinson's disease (9) and Alzheimer's disease (10). Indeed, DJ-1 exerts ubiquitously in variety of EC types, containing human umbilical vein endothelial cells (HUVECs) (11) and corneal ECs (12). Mutations in the gene encoding DJ-1 can cause familial Parkinsonism and overexpression of DJ-1 protects neurons against oxidative stress-induced cell death (13,14). Besides, various studies have shown that DJ-1 could decrease oxidative damage and increase antioxidant gene levels, which contributing to its pro-survival activity (15–17). The evidence described above suggests DJ-1 possesses potential therapeutic activities for oxidative stress associated ECs dysfunction. Although a recent study showed that overexpression of DJ-1 protects endothelial progenitor cells against angiotensin II-induced dysfunction by reducing reactive oxygen species (ROS) production (18), it is still unclear whether DJ-1 could also play an antioxidant role in ECs injuries.

It has been well established that high glucose (HG) could induce endothelial apoptosis, dysfunction and inflammation, resulting in ECs injury (19–21). Given above findings, we therefore studied the potential protective effects of DJ-1 on HG-induced ECs damage and investigated the relationship between its effect and the modulation of PI3K/Akt-eNOS signaling pathway.

Materials and methods

Cell culture and treatment

HUVECs were purchased from AllCells Biotechnology Co., Ltd. (Shanghai, China). The culture medium was DMEM with either 5.5 mM (control group) or 25 mM (HG group) D-glucose, containing 10% fetal bovine serum, penicillin (100 U/ml) and streptomycin (100 mg/ml). Cells were incubated in a humidified incubator with 5% CO2 at 37°C. Recombinant adenoviral vectors, including green fluorescent protein expression (GFP) vectors pAdEasy-1 pShuttle-bSYN and pGEM-3ZF (+) and carrying a human DJ-1 (PARK7) gene were constructed utilizing the AdEasy Vector system (22). pAdEasy-DJ-1 was linearized with PacI and transfected into HUVECs to generate adenovirus that encoded DJ-1 (Ad-DJ-1). The viral titers of adenoviral Ad-DJ-1 and Ad-GFP used for transfection were 1.0×109 and 2.5×109 pfu/ml.

EdU incorporation assay

Cell proliferation was determined with EdU incorporation assay. In brief, cells were seeded into 96-well plates at 1×104 cells/well and then 50 µM of EdU was added to each well with the incubation for 4 h. HUVECs were fixed with 4% formaldehyde and permeated with 0.5% Triton X-100 for 20 min. After washing with PBS, 100 µl of 1X Apollo reaction cocktail was added for an additional 30 min. Then HUVECs were stained with 100 µl of Hoechst 33342 for 30 min and the EdU positive cells (red cells) was counted under an inverted Nikon microscope (Nikon Corporation, Tokyo, Japan) at magnification, ×200.

Determination of cellular apoptosis

Cell apoptotic rates were measured by flow cytometric analysis using Annexin V-FITC/propidium iodide (PI) staining (Beyotime, Shanghai, China). In brief, HUVECs in groups were trypsinized and rinsed with PBS. Subsequently, cells were resuspended in Annexin V binding buffer and stained with 10 µl Annexin V-FITC for 15 min under dark. Then, 5 µl of PI was also added for an additional 5 min. Stained cells were analyzed by flow cytometry (FACS Calibur; Bio-Rad Laboratories, Inc., Hercules, CA, USA).

Measurement of ROS production

For ROS detection, an Image-iT LIVE Green ROS Detection kit (Invitrogen, Carlsbad, CA, USA) was used. HUVECs were incubated with DMEM containing 10 µM 2,7-dichlorodihydrofluorescein diacetate (H2DCF-DA) for 30 min and then washed with PBS. The results were obtained using flow cytometry analysis.

Biochemical assay

HUVECs (1×105 cells/ml) were plated in 6-well plates for 18 h and treated with the method described above. The appropriate volume of supernatant was collected to determine the release of lactate dehydrogenase (LDH) and nitric oxide (NO), the content of malondialdehyde (MDA), and the activities of superoxide dismutase (SOD) (Nanjing Jiancheng Bioengineering Institute, Nanjing, China) according to the manufacturer's instructions.

Western blot analysis

Total protein extracts were obtained with RIPA lysis buffer (Shanghai Biyuntian Bio-Technology Co., Ltd., Shanghai, China) containing protease inhibitor cocktail (Sigma-Aldrich, St. Louis, MO, USA). Protein lysates were then separated by 8–15% SDS-PAGE, transferred to polyvinylidene fluoride membranes (PVDF; MA, USA) and blocked with 1% bovine serum albumin (BSA). Then the membranes were probed with specific primary antibodies against PARK7/DJ-1 (1:10,000), Bcl-2 (1:500), Bax (1 µg/ml), caspase-3 (1:500; all from Abcam, Cambridge, MA, USA), and Akt (1:1,000), p-Akt (1:2,000), eNOS (1:1,000), p-eNOS (1:1,000; all from Cell Signaling Technology, Shanghai, China), and GAPDH (Sigma-Aldrich). Subsequently, after washing with TBST for three times, the blots were incubated in peroxidase conjugated immunoglobulin G anti-rabbit secondary antibody (1:5,000; Sigma-Aldrich) for 2 h. The immune complexes were visualized using an enhanced chemiluminescence kit (Millipore, Billerica, MA, USA) and quantified with the Quantity One v5.0 software (Bio-Rad Laboratories, Inc.).

Statistical analysis

All statistical analyses were undertaken using the SPSS 20.0 software (SPSS, Inc., Chicago, IL, USA). Data were presented as mean ± standard deviation. Comparisons among groups were carried out with a two-tailed Student t-test or one-way ANOVA. The value of P<0.05 was considered to be statistically significant.

Results

Overexpression of DJ-1 promotes proliferation in HG-induced HUVECs

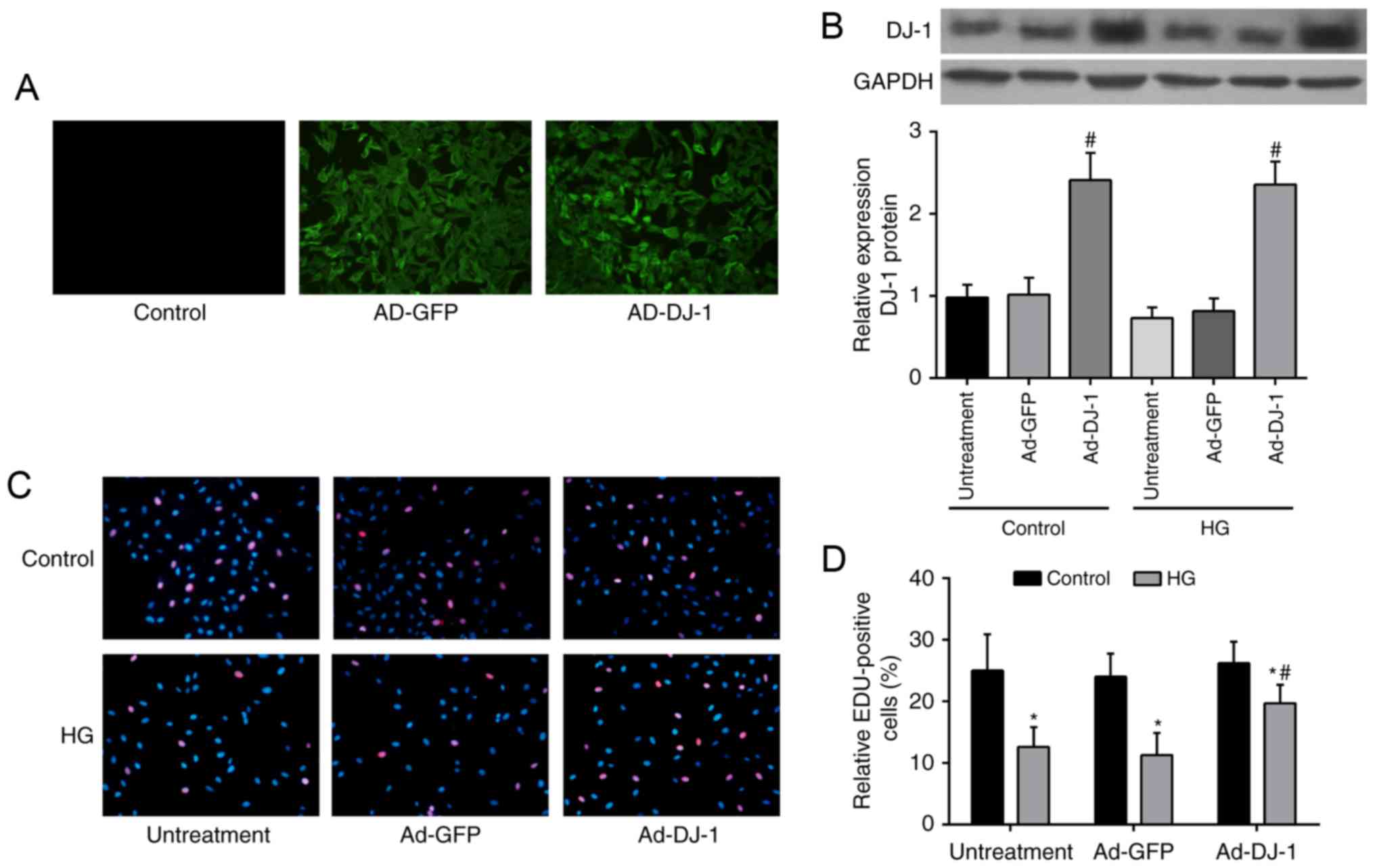
To determine whether DJ-1 affects the proliferation of HG-induced HUVECs, the adenoviral vector Ad-DJ-1 or Ad-GFP was used to overexpression of DJ-1 in HUVECs and the results were illustrated in Fig. 1A. The western blot analysis showed that DJ-1 protein expression was markedly increased in Ad-DJ-1 group, compared to that in Ad-GFP group (P<0.05; Fig. 1B). HUVECs exposed to HG showed significant decrease in proliferation ability comparing with control group, whereas overexpression of DJ-1 reversed the inhibitory effect caused by HG (P<0.05; Fig. 1C and D).

Figure 1.

Effects of DJ-1 on proliferation ability of HUVECs induced by HG. (A) Fluorescence showed that recombinant adenoviral vectors were successfully transfected into HUVECs. (B) Expression of DJ-1 protein was detected by western blot analysis in HUVECs in different groups. (C and D) Cell proliferation ability of HUVECs in different groups were measured using EdU incorporation assay. *P<0.05 compared with control group; #P<0.05 compared with Ad-GFP group. HUVECs, human umbilical vein endothelial cells; HG, high glucose.

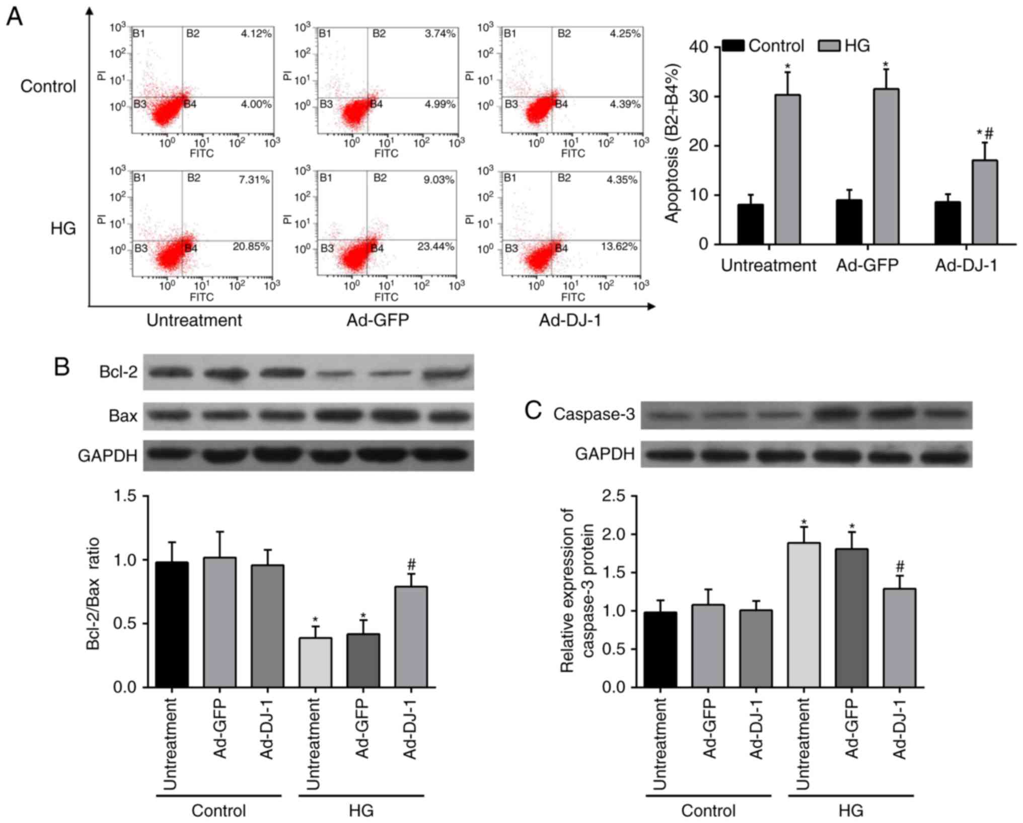
DJ-1 inhibits HG-induced apoptosis in HUVECs

Flow cytometry analysis with Annexin V-FITC and PI double staining was then used to determine the effect of DJ-1 on HG-induced apoptosis. In comparison with the control group, the results of flow cytometry displayed that HG caused an obvious increase on the cell apoptosis rates of HUVECs. Unexpectedly, this injury was restored by overexpression of DJ-1 (Fig. 2A). In addition, the expressions of pro-apoptotic proteins, including Bax (Fig. 2B) and caspase-3 (Fig. 2C), were elevated, whereas anti-apoptosis protein Bcl-2 (Fig. 2B) was decreased in HG-induced HUVECs. Overexpression of DJ-1 significantly reversed these effects.

Figure 2.

Overexpression of DJ-1 alleviates HG-induced apoptosis in HUVECs. (A) Cell apoptosis was measured by flow cytometry and apoptotic cells represent the percentage of Annexin V single positive and Annexin V/PI double positive cells (region B2+B4). (B) Western blot analysis showed the levels of Bcl-2 and Bax proteins in different groups. (C) Western blots of caspase-3 protein expression. GAPDH was used as an internal control. ICAM-1. #P<0.05 compared with control, *P<0.01 compared with Ad-GFP group. HG, high glucose; HUVECs, human umbilical vein endothelial cells; PI, propidium iodide.

DJ-1 possesses antioxidative property in HG-induced HUVECs

Oxidative stress plays a critical role in ECs apoptosis. Thereby, we investigated the levels of markers of oxidative stress, including ROS, LDH, MDA, and SOD in HUVECs. Treatment of cells with HG dramatically caused ROS generation compared with the control group. While, overexpression of DJ-1 suppressed ROS production in HUVECs exposed to HG (Fig. 3A). Besides, the subsequent tests showed that compared with the control group, HG significantly increased the levels of LDH, MDA, and reduced the level of SOD in the supernatant. Similarly, overexpression of DJ-1 effectively reduced above elevated oxidative stress markers (Fig. 3B-D).

Figure 3.

Suppressive effects of DJ-1 on HG-induced HUVECs ROS production. (A) The ROS levels in HUVECs were detected by flow cytometry. (B) LDH, (C) MDA, and (D) SOD levels in the culture medium of HUVECs were measured in different groups. *P<0.05 compared with control group; #P<0.05 compared with Ad-GFP group. HG, high glucose; HUVECs, human umbilical vein endothelial cells; ROS, reactive oxygen species; LDH, lactate dehydrogenase; MDA, malondialdehyde; SOD, superoxide dismutase.

DJ-1 activates PI3K/Akt-eNOS pathway in HG induced HUVECs

To reveal the mechanism underlying the above protective effects of DJ-1 on HG-induced HUVECs, we investigated whether PI3K/Akt-eNOS signaling pathway was involved. As shown in Fig. 4A, the treatment of cells with HG inhibited the phosphorylation of Akt. Interestingly, overexpression of DJ-1 significantly increased p-Akt level. However, LY294002, the PI3K inhibitor of Akt pathway, markedly suppressed the effect of DJ-1 on Akt phosphorylation level. As eNOS is an important downstream target of Akt, we then examined the alteration of eNOS and p-eNOS protein in HG-induced HUVECs. As a result, HG also inhibited the phosphorylation of eNOS in HUVECs, and this effect was reversed by overexpression of DJ-1. Similarly, the effects of DJ-1 on p-eNOS protein expression was blocked by LY294002 (Fig. 4B). Besides, we found that HG treatment significantly decreased the NO production in the culture medium, while overexpression of DJ-1 reversed this tendency (Fig. 4C).

Figure 4.

Overexpression of DJ-1 restored the impairment of the PI3K/Akt-eNOS pathway in HG-stimulated HUVECs. (A) The expression of phosphorylated Akt with or without an PI3K inhibitor LY294002 detected by western blot analysis. The Akt phosphorylation was calculated as the ratio of normalized arbitrary units of p-Akt over total Akt. (B) Representative western blots of total and phosphorylated eNOS. (C) The production of NO was measured in cultural medium of HUVECs in groups. *P<0.05 compared with control group; #P<0.05 compared with Ad-GFP group; %P<0.05 compared with HG + Ad-DJ-1 group. HG, high glucose; HUVECs, human umbilical vein endothelial cells; NO, nitric oxide.

Discussion

In the present studies, we found that DJ-1 significantly promoted HUVECs proliferation and protected it from HG-induced cell apoptosis through suppressing the oxidative stress. Moreover, we demonstrated that the protective effects of DJ-1 on ECs function rely heavily on the PI3K/Akt-eNOS signaling pathway. These findings provided new information about the role of DJ-1 in protecting ECs from HG mediated injury, representing a novel therapeutic strategy in the treatment of ECs damaged associated diabetic vascular lesions.

A variety of reports demonstrated that diabetes-associated hyperglycemia could induce apoptosis in pancreatic islet ECs (23), pancreatic beta-cells (24), and HUVECs (25), via an intrinsic apoptotic pathway. Similarly, we used (25) mM D-glucose to simulate hyperglycemia in this work and found cultured HUVECs showing reduction in cell proliferation ability and possessed of high cell apoptotic rates after treatment with HG. Of note, emerging evidence indicates a link between HG-induced apoptosis of ECs and ROS production (26). And as expected. We also showed HG triggered oxidative stress in HUVECs, which was detected via ROS production, levels of LDH, MDA, and SOD in cell supernatant.

The growing body of evidences demonstrated that DJ-1 is involved in various regulatory functions, including transcriptional regulation and anti-oxidative stress regulation (27). DJ-1 is a homodimeric protein, belonging to the Thi/Pfp1 superfamily and is abundant in most living things from humans to bacteria (28). With the increase in blood glucose levels, the levels of DJ-1 increase in pancreatic β-cells, to inhibit oxidative stress induced ROS (29). However, decreased expression of DJ1 has been detected in the islets of elderly T2DM patients in a gender dependent manner (29). These showed conflicting results concerning DJ-1 expression in this metabolic disease. Here, we focused on the function of DJ-1 on HG-induced cell dysfunction rather than the expression levels of DJ-1 in ECs. It has been shown that DJ-1 protects the morphology and function of the mitochondria and protects against cell injury (30), and in the present study, we revealed that DJ-1 reversed HG-induced HUVECs apoptosis. In accordance with our findings, Wang and Gao found that DJ-1 silencing in HeLa cells increased cell apoptotic rates while DJ-1 overexpression significantly inhibited cell apoptosis (31). In addition, DJ-1 transgene protects cortical neurons from H2O2-induced apoptosis and re-expression of DJ-1 into the cortical neurons from DJ-1-knockout mice could reduce H2O2-induced cell death via Akt1 signaling pathway (32). The Bcl-2 family proteins, consisting pro-apoptotic (Bax) and anti-apoptotic (Bcl-2) molecules, are known to participate in the regulation of the apoptotic pathway (33). DJ-1 increased the reduction of Bcl-2/Bax ratio and reduced the upregulation of caspase-3, caused by HG in the current study.

Furthermore, it was recognized that loss of DJ-1 increases ROS production (34). In corneal ECs, downregulation of DJ-1 increases caspase-3 activation and phospho-p53 under ultraviolet A oxidative stress and the decline in DJ-1 levels results to increased oxidative damage (12). Excessive DJ-1 expression also inhibited oxidative stress-induced HepG2 cell death (35) and pancreatic β-cell death (36). Thereby, the effects of DJ-1 against oxidative stress induced intracellular ROS production, were then explored in HUVECs. We showed that DJ-1 alleviates the HUVECs damage induced by HG by suppressing oxidative stress through detecting ROS, LDH, MDA and SOD levels. In accordance with our results, Shen et al demonstrated that overexpression of DJ-1 exerts protective effects against HG-induced tubular epithelial cells injury, as evidenced by increased SOD activity, the decreased release of LDH and the decreased MDA content (37).

Nevertheless, how DJ-1 regulates ROS is still not completely clear. DJ-1 is oxidized on its cysteine residues which are also critical for the ability of DJ-1 to manage ROS (38). Studies showed that DJ-1 exerts its antioxidant ability through interaction with nuclear factor erythroid 2-related factor2 (Nrf2) (12), paraoxonase-2 (39), receptor of activated C kinase 1, or activation of signaling pathway such as PI3K/Akt/mTOR (40), NF-κB and MAPK pathway (36). Of note, the PI3K/Akt signaling pathway is widely present in cells playing a regulatory role for eNOS, and is also involved in cell proliferation and apoptosis (41). As a vascular endothelial protective factor, eNOS exerts its role by adjusting the biosynthesis of NO. So far, there remains a lack of investigation on the effects of DJ-1 on PI3K/Akt-eNOS signaling pathway in HG induced HUVECs. Once activated, the phosphorylation of Akt can directly phosphorylate eNOS and induce the subsequent production of NO (42). We found that, accompanied with the inhibition of oxidative stress induced HUVECs apoptosis, DJ-1 also attenuated the decrease in the phosphorylation of Akt and eNOS when exposed to HG, as well as increased NO levels. It is known that impaired ECs function arises from decreased production and/or bioactivity of NO induced by eNOS phosphorylation (43,44). In addition, deficiencies in generation of eNOS-derived NO have been proposed as mechanisms responsible for ECs dysfunction in diabetes (45). Our subsequent chemical stressors analysis demonstrated that PI3K specific inhibitors, LY294002, significantly abolished the activation of this pathway induced by overexpression of DJ-1, suggesting that DJ-1 might exert its antiapoptotic effect by activating the PI3K/Akt-eNOS pathways.

Collectively, our preliminary study showed that DJ-1 could antagonize endothelial dysfunction by attenuating oxidative stress via activation of the PI3K/Akt-eNOS signaling pathway. As increasing evidence have validated the important role of oxidative stress in the pathological process of diabetic vascular complications (46–48), the results of the present study highlights DJ-1 as a potential therapeutic target. Accordingly, further studies should focus on the function of DJ-1 in the hyperglycemia related ECs dysfunction in the future.

Acknowledgements

Financial support for this study was provided by Xianning Central Hospital, the First Affiliated Hospital of Hubei University of Science and Technology (no. 2016XYA004).

Glossary

Abbreviations

Abbreviations:

T2DM

type 2 diabetes mellitus

ECs

endothelial cells

HUVECs

human umbilical vein endothelial cells

HG

high glucose

ROS

reactive oxygen species

NO

nitric oxide

References

1 

Wang L, Gao P, Zhang M, Huang Z, Zhang D, Deng Q, Li Y, Zhao Z, Qin X, Jin D, et al: Prevalence and ethnic pattern of diabetes and prediabetes in China in 2013. JAMA:. 317:2515–2523. 2017. View Article : Google Scholar : PubMed/NCBI

2 

Ashcroft FM and Rorsman P: Diabetes mellitus and the β cell: The last ten years. Cell. 148:1160–1171. 2012. View Article : Google Scholar : PubMed/NCBI

3 

Guariguata L, Whiting DR, Hambleton I, Beagley J, Linnenkamp U and Shaw JE: Global estimates of diabetes prevalence for 2013 and projections for 2035. Diabetes Res Clin Pract. 103:137–149. 2014. View Article : Google Scholar : PubMed/NCBI

4 

Oelze M, Schuhmacher S and Daiber A: Organic nitrates and nitrate resistance in diabetes: The role of vascular dysfunction and oxidative stress with emphasis on antioxidant properties of pentaerithrityl tetranitrate. Exp Diabetes Res. 2010:2131762010. View Article : Google Scholar : PubMed/NCBI

5 

Beckman JA, Creager MA and Libby P: Diabetes and atherosclerosis: Epidemiology, pathophysiology and management. JAMA. 287:2570–2581. 2002. View Article : Google Scholar : PubMed/NCBI

6 

Advani A and Gilbert RE: The endothelium in diabetic nephropathy. Semin Nephrol. 32:199–207. 2012. View Article : Google Scholar : PubMed/NCBI

7 

Dhar A, Dhar I, Desai KM and Wu L: Methylglyoxal scavengers attenuate endothelial dysfunction induced by methylglyoxal and high concentrations of glucose. Br J Pharmacol. 161:1843–1856. 2010. View Article : Google Scholar : PubMed/NCBI

8 

Nagakubo D, Taira T, Kitaura H, Ikeda M, Tamai K, Iguchi-Ariga SM and Ariga H: DJ-1, a novel oncogene which transforms mouse NIH3T3 cells in cooperation with ras. Biochem Biophys Res Commun. 231:509–513. 1997. View Article : Google Scholar : PubMed/NCBI

9 

Shi M, Bradner J, Hancock AM, Chung KA, Quinn JF, Peskind ER, Galasko D, Jankovic J, Zabetian CP, Kim HM, et al: Cerebrospinal fluid biomarkers for Parkinson disease diagnosis and progression. Ann Neurol. 69:570–580. 2011. View Article : Google Scholar : PubMed/NCBI

10 

Kitamura Y, Inden M, Kimoto Y, Takata K, Yanagisawa D, Hijioka M, Ashihara E, Tooyama I, Shimohama S and Ariga H: Effects of a DJ-1-binding compound on spatial learning and memory impairment in a mouse model of Alzheimer's disease. J Alzheimers Dis. 55:67–72. 2017. View Article : Google Scholar : PubMed/NCBI

11 

Kinumi T, Kimata J, Taira T, Ariga H and Niki E: Cysteine-106 of DJ-1 is the most sensitive cysteine residue to hydrogen peroxide-mediated oxidation in vivo in human umbilical vein endothelial cells. Biochem Biophys Res Commun. 317:722–728. 2004. View Article : Google Scholar : PubMed/NCBI

12 

Liu C, Chen Y, Kochevar IE and Jurkunas UV: Decreased DJ-1 leads to impaired Nrf2-regulated antioxidant defense and increased UV-A-induced apoptosis in corneal endothelial cells. Invest Ophthalmol Vis Sci. 55:5551–5560. 2014. View Article : Google Scholar : PubMed/NCBI

13 

Lev N, Ickowicz D, Melamed E and Offen D: Oxidative insults induce DJ-1 upregulation and redistribution: Implications for neuroprotection. Neurotoxicology. 29:397–405. 2008. View Article : Google Scholar : PubMed/NCBI

14 

Inden M, Taira T, Kitamura Y, Yanagida T, Tsuchiya D, Takata K, Yanagisawa D, Nishimura K, Taniguchi T, Kiso Y, et al: PARK7 DJ-1 protects against degeneration of nigral dopaminergic neurons in Parkinson's disease rat model. Neurobiol Dis. 24:144–158. 2006. View Article : Google Scholar : PubMed/NCBI

15 

Dongworth RK, Mukherjee UA, Hall AR, Astin R, Ong SB, Yao Z, Dyson A, Szabadkai G, Davidson SM, Yellon DM and Hausenloy DJ: DJ-1 protects against cell death following acute cardiac ischemia-reperfusion injury. Cell Death Dis. 5:e10822014. View Article : Google Scholar : PubMed/NCBI

16 

Kim DK, Kim HS, Kim AR, Kim JH, Kim B, Noh G, Kim HS, Beaven MA, Kim YM and Choi WS: DJ-1 regulates mast cell activation and IgE-mediated allergic responses. J Allergy Clin Immunol. 131:1653–1662. 2013. View Article : Google Scholar : PubMed/NCBI

17 

Hwang S, Song S, Hong YK, Choi G, Suh YS, Han SY, Lee M, Park SH, Lee JH, Lee S, et al: Drosophila DJ-1 decreases neural sensitivity to stress by negatively regulating Daxx-like protein through dFOXO. PLoS Genet. 9:e10034122013. View Article : Google Scholar : PubMed/NCBI

18 

Han T, Liu M and Yang S: DJ-1 alleviates angiotensin II-induced endothelial progenitor cell damage by activating the PPARgamma/HO-1 pathway. J Cell Biochem. Jun 10–2017.(Epub ahead of print).

19 

Cai S, Khoo J and Channon KM: Augmented BH4 by gene transfer restores nitric oxide synthase function in hyperglycemic human endothelial cells. Cardiovasc Res. 65:823–831. 2005. View Article : Google Scholar : PubMed/NCBI

20 

Fan W, Han D, Sun Z, Ma S, Gao L, Chen J, Li X, Li X, Fan M, Li C, et al: Endothelial deletion of mTORC1 protects against hindlimb ischemia in diabetic mice via activation of autophagy, attenuation of oxidative stress and alleviation of inflammation. Free Radic Biol Med. 108:725–740. 2017. View Article : Google Scholar : PubMed/NCBI

21 

Tang ST, Wang F, Shao M, Wang Y and Zhu HQ: MicroRNA-126 suppresses inflammation in endothelial cells under hyperglycemic condition by targeting HMGB1. Vascul Pharmacol. 88:48–55. 2017. View Article : Google Scholar : PubMed/NCBI

22 

He TC, Zhou S, da Costa LT, Yu J, Kinzler KW and Vogelstein B: A simplified system for generating recombinant adenoviruses. Proc Natl Acad Sci USA. 95:2509–2514. 1998. View Article : Google Scholar : PubMed/NCBI

23 

Gong L, Liu FQ, Wang J, Wang XP, Hou XG, Sun Y, Qin WD, Wei SJ, Zhang Y, Chen L and Zhang MX: Hyperglycemia induces apoptosis of pancreatic islet endothelial cells via reactive nitrogen species-mediated Jun N-terminal kinase activation. Biochim Biophys Acta. 1813:1211–1219. 2011. View Article : Google Scholar : PubMed/NCBI

24 

Chen J, Saxena G, Mungrue IN, Lusis AJ and Shalev A: Thioredoxin-interacting protein: A critical link between glucose toxicity and beta-cell apoptosis. Diabetes. 57:938–944. 2008. View Article : Google Scholar : PubMed/NCBI

25 

Zhong ZY and Tang Y: Upregulation of periostin prevents high glucose-induced mitochondrial apoptosis in human umbilical vein endothelial cells via activation of nrf2/ho-1 signaling. Cell Physiol Biochem. 39:71–80. 2016. View Article : Google Scholar : PubMed/NCBI

26 

Zhao H, Ma T, Fan B, Yang L, Han C, Luo J and Kong L: Protective effect of trans-α-viniferin against high glucose-induced oxidative stress in human umbilical vein endothelial cells through the SIRT1 pathway. Free Radic Res. 50:68–83. 2016. View Article : Google Scholar : PubMed/NCBI

27 

Won KJ, Jung SH, Jung SH, Lee KP, Lee HM, Lee DY, Park ES, Kim J and Kim B: DJ-1/park7 modulates vasorelaxation and blood pressure via epigenetic modification of endothelial nitric oxide synthase. Cardiovasc Res. 101:473–481. 2014. View Article : Google Scholar : PubMed/NCBI

28 

Bonifati V, Rizzu P, van Baren MJ, Schaap O, Breedveld GJ, Krieger E, Dekker MC, Squitieri F, Ibanez P, Joosse M, et al: Mutations in the DJ-1 gene associated with autosomal recessive early-onset parkinsonism. Science. 299:256–259. 2003. View Article : Google Scholar : PubMed/NCBI

29 

Jain D, Jain R, Eberhard D, Eglinger J, Bugliani M, Piemonti L, Marchetti P and Lammert E: Age- and diet-dependent requirement of DJ-1 for glucose homeostasis in mice with implications for human type 2 diabetes. J Mol Cell Biol. 4:221–230. 2012. View Article : Google Scholar : PubMed/NCBI

30 

Lin TK, Liou CW, Chen SD, Chuang YC, Tiao MM, Wang PW, Chen JB and Chuang JH: Mitochondrial dysfunction and biogenesis in the pathogenesis of Parkinson's disease. Chang Gung Med J. 32:589–599. 2009.PubMed/NCBI

31 

Wang H and Gao W: DJ-1 expression in cervical carcinoma and its effects on cell viability and apoptosis. Med Sci Monit. 22:2943–2949. 2016. View Article : Google Scholar : PubMed/NCBI

32 

Ma J, Wu R, Zhang Q, Wu JB, Lou J, Zheng Z, Ding JQ and Yuan Z: DJ-1 interacts with RACK1 and protects neurons from oxidative-stress-induced apoptosis. Biochem J. 462:489–497. 2014. View Article : Google Scholar : PubMed/NCBI

33 

Bhola PD and Letai A: Mitochondria-judges and executioners of cell death sentences. Mol Cell. 61:695–704. 2016. View Article : Google Scholar : PubMed/NCBI

34 

Giaime E, Yamaguchi H, Gautier CA, Kitada T and Shen J: Loss of DJ-1 does not affect mitochondrial respiration but increases ROS production and mitochondrial permeability transition pore opening. Plos One. 7:e405012012. View Article : Google Scholar : PubMed/NCBI

35 

Jo HS, Yeo EJ, Shin MJ, Choi YJ, Yeo HJ, Cho SB, Park JH, Lee CH, Eum WS and Choi SY: Tat-DJ-1 enhances cell survival by inhibition of oxidative stress, NF-κB and MAPK activation in HepG2 cells. Biotechnol Lett. 39:511–521. 2017. View Article : Google Scholar : PubMed/NCBI

36 

Jo HS, Cha HJ, Kim SJ, Yeo HJ, Cho SB, Park JH, Lee CH, Yeo EJ, Choi YJ, Eum WS and Choi SY: Tat-DJ-1 inhibits oxidative stress-mediated RINm5F cell death through suppression of NF-κB and MAPK activation. Med Chem Res. 25:2589–2598. 2016. View Article : Google Scholar : PubMed/NCBI

37 

Shen ZY, Sun Q, Xia ZY, Meng QT, Lei SQ, Zhao B, Tang LH, Xue R and Chen R: Overexpression of DJ-1 reduces oxidative stress and attenuates hypoxia/reoxygenation injury in NRK-52E cells exposed to high glucose. Int J Mol Med. 38:729–736. 2016. View Article : Google Scholar : PubMed/NCBI

38 

Canet-Avilés RM, Wilson MA, Miller DW, Ahmad R, McLendon C, Bandyopadhyay S, Baptista MJ, Ringe D, Petsko GA and Cookson MR: The Parkinson's disease protein DJ-1 is neuroprotective due to cysteine-sulfinic acid-driven mitochondrial localization. Proc Natl Acad Sci USA. 101:9103–9108. 2004. View Article : Google Scholar : PubMed/NCBI

39 

Parsanejad M, Bourquard N, Qu D, Zhang Y, Huang E, Rousseaux MW, Aleyasin H, Irrcher I, Callaghan S, Vaillant DC, et al: DJ-1 interacts with and regulates paraoxonase-2, an enzyme critical for neuronal survival in response to oxidative stress. Plos One. 9:e1066012014. View Article : Google Scholar : PubMed/NCBI

40 

Wang B, Qin H, Wang Y, Chen W, Luo J, Zhu X, Wen W and Lei W: Effect of DJ-1 overexpression on the proliferation, apoptosis, invasion and migration of laryngeal squamous cell carcinoma SNU-46 cells through PI3K/AKT/mTOR. Oncol Rep. 32:1108–1116. 2014. View Article : Google Scholar : PubMed/NCBI

41 

Xie L, Wu Y, Fan Z, Liu Y and Zeng J: Astragalus polysaccharide protects human cardiac microvascular endothelial cells from hypoxia/reoxygenation injury: The role of PI3K/AKT, Bax/Bcl-2 and caspase-3. Mol Med Rep. 14:904–910. 2016. View Article : Google Scholar : PubMed/NCBI

42 

Yan J, Tie G, Park B, Yan Y, Nowicki PT and Messina LM: Recovery from hind limb ischemia is less effective in type 2 than in type 1 diabetic mice: roles of endothelial nitric oxide synthase and endothelial progenitor cells. J Vasc Surg. 50:1412–1422. 2009. View Article : Google Scholar : PubMed/NCBI

43 

Han F, Guo Y, Xu L, Hou N, Han F and Sun X: Induction of haemeoxygenase-1 directly improves endothelial function in isolated aortas from obese rats through the Ampk-Pi3k/Akt-Enos pathway. Cell Physiol Biochem. 36:1480–1490. 2015. View Article : Google Scholar : PubMed/NCBI

44 

Wang XM, Song SS, Xiao H, Gao P, Li XJ and Si LY: Fibroblast growth factor 21 protects against high glucose induced cellular damage and dysfunction of endothelial nitric-oxide synthase in endothelial cells. Cell Physiol Biochem. 34:658–671. 2014. View Article : Google Scholar : PubMed/NCBI

45 

Xing Y, Lai J, Liu X, Zhang N, Ming J, Liu H and Zhang X: Netrin-1 restores cell injury and impaired angiogenesis in vascular endothelial cells upon high glucose by PI3K/AKT-eNOS. J Mol Endocrinol. 58:167–177. 2017. View Article : Google Scholar : PubMed/NCBI

46 

Ceriello A, Testa R and Genovese S: Clinical implications of oxidative stress and potential role of natural antioxidants in diabetic vascular complications. Nutr Metab Cardiovasc Dis. 26:285–292. 2016. View Article : Google Scholar : PubMed/NCBI

47 

Bansal S, Chawla D, Siddarth M, Banerjee BD, Madhu SV and Tripathi AK: A study on serum advanced glycation end products and its association with oxidative stress and paraoxonase activity in type 2 diabetic patients with vascular complications. Clin Biochem. 46:109–114. 2013. View Article : Google Scholar : PubMed/NCBI

48 

Pinna C, Morazzoni P and Sala A: Proanthocyanidins from Vitis vinifera inhibit oxidative stress-induced vascular impairment in pulmonary arteries from diabetic rats. Phytomedicine. 25:39–44. 2017. View Article : Google Scholar : PubMed/NCBI

Related Articles

  • Abstract
  • View
  • Download
  • Twitter
Copy and paste a formatted citation
Spandidos Publications style
Tian H, Li S and Yu K: DJ‑1 alleviates high glucose‑induced endothelial cells injury via PI3K/Akt‑eNOS signaling pathway. Mol Med Rep 17: 1205-1211, 2018.
APA
Tian, H., Li, S., & Yu, K. (2018). DJ‑1 alleviates high glucose‑induced endothelial cells injury via PI3K/Akt‑eNOS signaling pathway. Molecular Medicine Reports, 17, 1205-1211. https://doi.org/10.3892/mmr.2017.7975
MLA
Tian, H., Li, S., Yu, K."DJ‑1 alleviates high glucose‑induced endothelial cells injury via PI3K/Akt‑eNOS signaling pathway". Molecular Medicine Reports 17.1 (2018): 1205-1211.
Chicago
Tian, H., Li, S., Yu, K."DJ‑1 alleviates high glucose‑induced endothelial cells injury via PI3K/Akt‑eNOS signaling pathway". Molecular Medicine Reports 17, no. 1 (2018): 1205-1211. https://doi.org/10.3892/mmr.2017.7975
Copy and paste a formatted citation
x
Spandidos Publications style
Tian H, Li S and Yu K: DJ‑1 alleviates high glucose‑induced endothelial cells injury via PI3K/Akt‑eNOS signaling pathway. Mol Med Rep 17: 1205-1211, 2018.
APA
Tian, H., Li, S., & Yu, K. (2018). DJ‑1 alleviates high glucose‑induced endothelial cells injury via PI3K/Akt‑eNOS signaling pathway. Molecular Medicine Reports, 17, 1205-1211. https://doi.org/10.3892/mmr.2017.7975
MLA
Tian, H., Li, S., Yu, K."DJ‑1 alleviates high glucose‑induced endothelial cells injury via PI3K/Akt‑eNOS signaling pathway". Molecular Medicine Reports 17.1 (2018): 1205-1211.
Chicago
Tian, H., Li, S., Yu, K."DJ‑1 alleviates high glucose‑induced endothelial cells injury via PI3K/Akt‑eNOS signaling pathway". Molecular Medicine Reports 17, no. 1 (2018): 1205-1211. https://doi.org/10.3892/mmr.2017.7975
Follow us
  • Twitter
  • LinkedIn
  • Facebook
About
  • Spandidos Publications
  • Careers
  • Cookie Policy
  • Privacy Policy
How can we help?
  • Help
  • Live Chat
  • Contact
  • Email to our Support Team