Spandidos Publications Logo
  • About
    • About Spandidos
    • Aims and Scopes
    • Abstracting and Indexing
    • Editorial Policies
    • Reprints and Permissions
    • Job Opportunities
    • Terms and Conditions
    • Contact
  • Journals
    • All Journals
    • Oncology Letters
      • Oncology Letters
      • Information for Authors
      • Editorial Policies
      • Editorial Board
      • Aims and Scope
      • Abstracting and Indexing
      • Bibliographic Information
      • Archive
    • International Journal of Oncology
      • International Journal of Oncology
      • Information for Authors
      • Editorial Policies
      • Editorial Board
      • Aims and Scope
      • Abstracting and Indexing
      • Bibliographic Information
      • Archive
    • Molecular and Clinical Oncology
      • Molecular and Clinical Oncology
      • Information for Authors
      • Editorial Policies
      • Editorial Board
      • Aims and Scope
      • Abstracting and Indexing
      • Bibliographic Information
      • Archive
    • Experimental and Therapeutic Medicine
      • Experimental and Therapeutic Medicine
      • Information for Authors
      • Editorial Policies
      • Editorial Board
      • Aims and Scope
      • Abstracting and Indexing
      • Bibliographic Information
      • Archive
    • International Journal of Molecular Medicine
      • International Journal of Molecular Medicine
      • Information for Authors
      • Editorial Policies
      • Editorial Board
      • Aims and Scope
      • Abstracting and Indexing
      • Bibliographic Information
      • Archive
    • Biomedical Reports
      • Biomedical Reports
      • Information for Authors
      • Editorial Policies
      • Editorial Board
      • Aims and Scope
      • Abstracting and Indexing
      • Bibliographic Information
      • Archive
    • Oncology Reports
      • Oncology Reports
      • Information for Authors
      • Editorial Policies
      • Editorial Board
      • Aims and Scope
      • Abstracting and Indexing
      • Bibliographic Information
      • Archive
    • Molecular Medicine Reports
      • Molecular Medicine Reports
      • Information for Authors
      • Editorial Policies
      • Editorial Board
      • Aims and Scope
      • Abstracting and Indexing
      • Bibliographic Information
      • Archive
    • World Academy of Sciences Journal
      • World Academy of Sciences Journal
      • Information for Authors
      • Editorial Policies
      • Editorial Board
      • Aims and Scope
      • Abstracting and Indexing
      • Bibliographic Information
      • Archive
    • International Journal of Functional Nutrition
      • International Journal of Functional Nutrition
      • Information for Authors
      • Editorial Policies
      • Editorial Board
      • Aims and Scope
      • Abstracting and Indexing
      • Bibliographic Information
      • Archive
    • International Journal of Epigenetics
      • International Journal of Epigenetics
      • Information for Authors
      • Editorial Policies
      • Editorial Board
      • Aims and Scope
      • Abstracting and Indexing
      • Bibliographic Information
      • Archive
    • Medicine International
      • Medicine International
      • Information for Authors
      • Editorial Policies
      • Editorial Board
      • Aims and Scope
      • Abstracting and Indexing
      • Bibliographic Information
      • Archive
  • Articles
  • Information
    • Information for Authors
    • Information for Reviewers
    • Information for Librarians
    • Information for Advertisers
    • Conferences
  • Language Editing
Spandidos Publications Logo
  • About
    • About Spandidos
    • Aims and Scopes
    • Abstracting and Indexing
    • Editorial Policies
    • Reprints and Permissions
    • Job Opportunities
    • Terms and Conditions
    • Contact
  • Journals
    • All Journals
    • Biomedical Reports
      • Information for Authors
      • Editorial Policies
      • Editorial Board
      • Aims and Scope
      • Abstracting and Indexing
      • Bibliographic Information
      • Archive
    • Experimental and Therapeutic Medicine
      • Information for Authors
      • Editorial Policies
      • Editorial Board
      • Aims and Scope
      • Abstracting and Indexing
      • Bibliographic Information
      • Archive
    • International Journal of Epigenetics
      • Information for Authors
      • Editorial Policies
      • Editorial Board
      • Aims and Scope
      • Abstracting and Indexing
      • Bibliographic Information
      • Archive
    • International Journal of Functional Nutrition
      • Information for Authors
      • Editorial Policies
      • Editorial Board
      • Aims and Scope
      • Abstracting and Indexing
      • Bibliographic Information
      • Archive
    • International Journal of Molecular Medicine
      • Information for Authors
      • Editorial Policies
      • Editorial Board
      • Aims and Scope
      • Abstracting and Indexing
      • Bibliographic Information
      • Archive
    • International Journal of Oncology
      • Information for Authors
      • Editorial Policies
      • Editorial Board
      • Aims and Scope
      • Abstracting and Indexing
      • Bibliographic Information
      • Archive
    • Medicine International
      • Information for Authors
      • Editorial Policies
      • Editorial Board
      • Aims and Scope
      • Abstracting and Indexing
      • Bibliographic Information
      • Archive
    • Molecular and Clinical Oncology
      • Information for Authors
      • Editorial Policies
      • Editorial Board
      • Aims and Scope
      • Abstracting and Indexing
      • Bibliographic Information
      • Archive
    • Molecular Medicine Reports
      • Information for Authors
      • Editorial Policies
      • Editorial Board
      • Aims and Scope
      • Abstracting and Indexing
      • Bibliographic Information
      • Archive
    • Oncology Letters
      • Information for Authors
      • Editorial Policies
      • Editorial Board
      • Aims and Scope
      • Abstracting and Indexing
      • Bibliographic Information
      • Archive
    • Oncology Reports
      • Information for Authors
      • Editorial Policies
      • Editorial Board
      • Aims and Scope
      • Abstracting and Indexing
      • Bibliographic Information
      • Archive
    • World Academy of Sciences Journal
      • Information for Authors
      • Editorial Policies
      • Editorial Board
      • Aims and Scope
      • Abstracting and Indexing
      • Bibliographic Information
      • Archive
  • Articles
  • Information
    • For Authors
    • For Reviewers
    • For Librarians
    • For Advertisers
    • Conferences
  • Language Editing
Login Register Submit
  • This site uses cookies
  • You can change your cookie settings at any time by following the instructions in our Cookie Policy. To find out more, you may read our Privacy Policy.

    I agree
Search articles by DOI, keyword, author or affiliation
Search
Advanced Search
presentation
Molecular Medicine Reports
Join Editorial Board Propose a Special Issue
Print ISSN: 1791-2997 Online ISSN: 1791-3004
Journal Cover
February-2018 Volume 17 Issue 2

Full Size Image

Sign up for eToc alerts
Recommend to Library

Journals

International Journal of Molecular Medicine

International Journal of Molecular Medicine

International Journal of Molecular Medicine is an international journal devoted to molecular mechanisms of human disease.

International Journal of Oncology

International Journal of Oncology

International Journal of Oncology is an international journal devoted to oncology research and cancer treatment.

Molecular Medicine Reports

Molecular Medicine Reports

Covers molecular medicine topics such as pharmacology, pathology, genetics, neuroscience, infectious diseases, molecular cardiology, and molecular surgery.

Oncology Reports

Oncology Reports

Oncology Reports is an international journal devoted to fundamental and applied research in Oncology.

Experimental and Therapeutic Medicine

Experimental and Therapeutic Medicine

Experimental and Therapeutic Medicine is an international journal devoted to laboratory and clinical medicine.

Oncology Letters

Oncology Letters

Oncology Letters is an international journal devoted to Experimental and Clinical Oncology.

Biomedical Reports

Biomedical Reports

Explores a wide range of biological and medical fields, including pharmacology, genetics, microbiology, neuroscience, and molecular cardiology.

Molecular and Clinical Oncology

Molecular and Clinical Oncology

International journal addressing all aspects of oncology research, from tumorigenesis and oncogenes to chemotherapy and metastasis.

World Academy of Sciences Journal

World Academy of Sciences Journal

Multidisciplinary open-access journal spanning biochemistry, genetics, neuroscience, environmental health, and synthetic biology.

International Journal of Functional Nutrition

International Journal of Functional Nutrition

Open-access journal combining biochemistry, pharmacology, immunology, and genetics to advance health through functional nutrition.

International Journal of Epigenetics

International Journal of Epigenetics

Publishes open-access research on using epigenetics to advance understanding and treatment of human disease.

Medicine International

Medicine International

An International Open Access Journal Devoted to General Medicine.

Journal Cover
February-2018 Volume 17 Issue 2

Full Size Image

Sign up for eToc alerts
Recommend to Library

  • Article
  • Citations
    • Cite This Article
    • Download Citation
    • Create Citation Alert
    • Remove Citation Alert
    • Cited By
  • Similar Articles
    • Related Articles (in Spandidos Publications)
    • Similar Articles (Google Scholar)
    • Similar Articles (PubMed)
  • Download PDF
  • Download XML
  • View XML
Article

Ethanol extract from Cnidium monnieri (L.) Cusson induces cell cycle arrest and apoptosis via regulation of the p53‑independent pathway in HepG2 and Hep3B hepatocellular carcinoma cells

  • Authors:
    • Eun Gyeong Lim
    • Guen Tae Kim
    • Bo Min Kim
    • Eun Ji Kim
    • Sang‑Yong Kim
    • Young Min Kim
  • View Affiliations / Copyright

    Affiliations: Department of Biological Sciences and Biotechnology, College of Life Science and Nano Technology, Hannam University, Daejeon 34054, Republic of Korea, Department of Food Science and Bio Technology, Shinansan University, Ansan, Gyeonggi‑do 425-792, Republic of Korea
  • Pages: 2572-2580
    |
    Published online on: November 29, 2017
       https://doi.org/10.3892/mmr.2017.8183
  • Expand metrics +
Metrics: Total Views: 0 (Spandidos Publications: | PMC Statistics: )
Metrics: Total PDF Downloads: 0 (Spandidos Publications: | PMC Statistics: )
Cited By (CrossRef): 0 citations Loading Articles...

This article is mentioned in:



Abstract

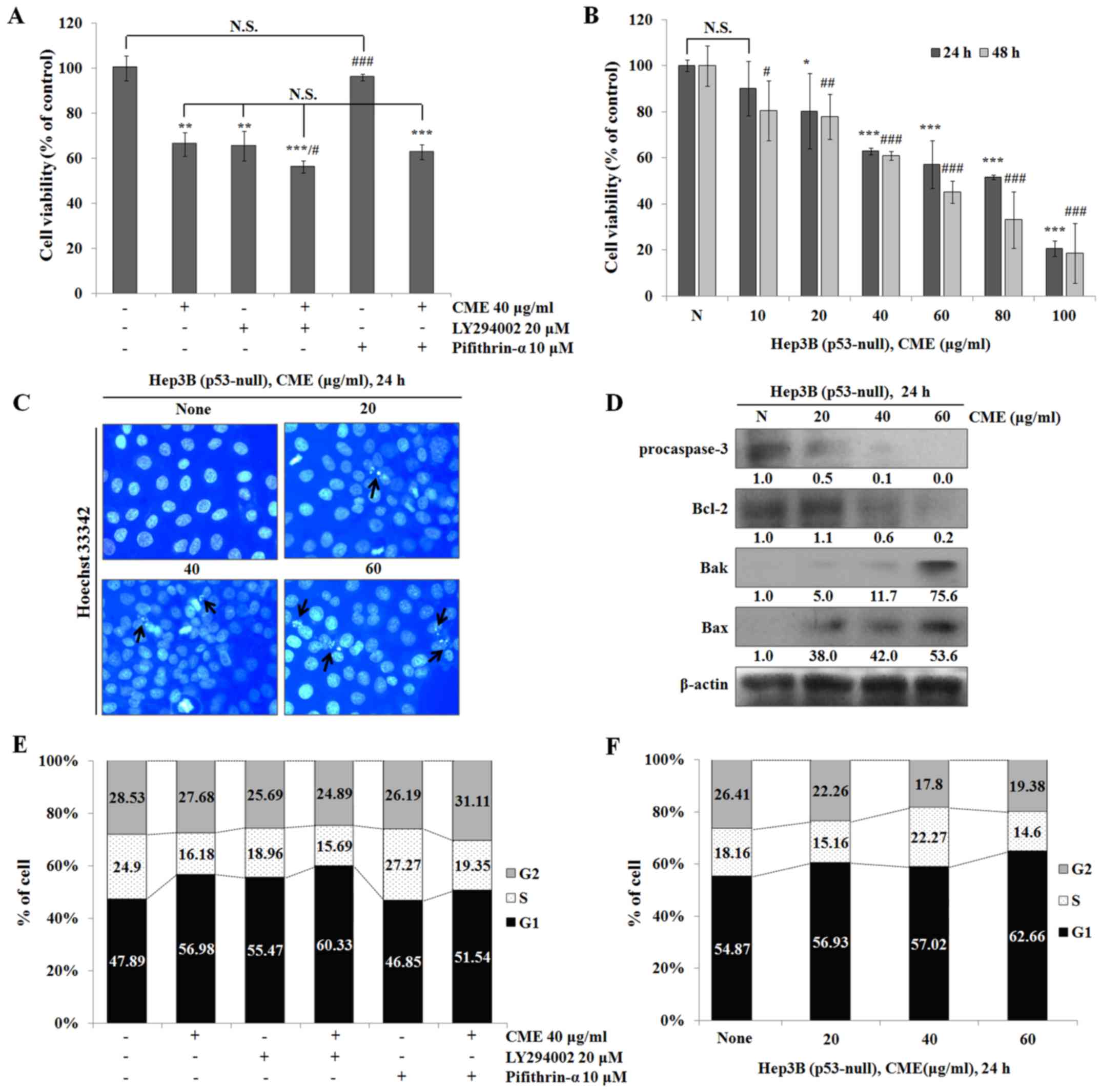
Cnidium monnieri (L.) Cusson is a frequently used traditional Chinese medicine that treats gynecological diseases and carbuncles. However, the mechanism of action of C. monnieri remains to be fully elucidated. The present study examined the cell cycle arrest and apoptotic effects resulting from ethanol extract of C. monnieri (CME) in HepG2 (wild‑type p53) and Hep3B (p53‑null) hepatocellular carcinoma cells. An MTT assay was used to confirm the anti‑proliferative effect of CME. The cells were stained with Hoechst 33342 or propidium iodide. It was demonstrated that proliferation of HepG2 cells was suppressed by CME. Cell cycle arrest occurred in the G1 phase following treatment with CME and the number of apoptotic bodies was increased. The expression levels of cell cycle‑associated proteins, including protein kinase B (Akt), glycogen synthase kinase‑3β (GSK‑3β), p53, cyclin E and cyclin‑dependent kinase 2 (CDK2) were determined by western blot analysis. The protein levels of phosphorylated (p)‑Akt, p‑GSK‑3β, p‑MDM2 and cyclin E were decreased, whereas the protein levels of p53, p21 and p‑CDK2 (Thr14/Tyr15) were increased following treatment with CME. Furthermore, treatment or co‑treatment with LY294002 (phosphoinositide‑3‑kinase/Akt inhibitor) or Pifithrin‑α (p53 inhibitor) with CME resulted in CME‑induced G1 arrest which occurred through the p53‑independent signaling pathway in hepatocellular carcinoma cells. In conclusion, CME induces G1 arrest and apoptosis via the Akt/GSK‑3β signaling pathway which is regulated by MDM2‑induced degradation of p21, rather than p53.
View Figures

Figure 1

Figure 2

Figure 3

Figure 4

Figure 5

Figure 6

View References

1 

Wang Y, Nie H, Zhao X, Qin Y and Gong X: Bicyclol induces cell cycle arrest and autophagy in HepG2 human hepatocellular carcinoma cells through the PI3K/AKT and Ras/Raf/MEK/ERK pathways. BMC Cancer. 16:7422016. View Article : Google Scholar : PubMed/NCBI

2 

Sun Y, Tao C, Huang X, He H, Shi H, Zhang Q and Wu H: Metformin induces apoptosis of human hepatocellular carcinoma HepG2 cells by activating an AMPK/p53/miR-23a/FOXA1 pathway. Onco Targets Ther. 9:2845–2853. 2016.PubMed/NCBI

3 

Hsu SC, Kuo CL, Lin JP, Lee JH, Lin CC, Su CC, Lin HJ and Chung JG: Crude extracts of Euchresta formosana radix induce cytotoxicity and apoptosis in human hepatocellular carcinoma cell line (Hep3B). Anticancer Res. 27:2415–2425. 2007.PubMed/NCBI

4 

Grizzi F, Franceschini B, Hamrick C, Frezza EE, Cobos E and Chiriva-Internati M: Usefulness of cancer-testis antigens as biomarkers for the diagnosis and treatment of hepatocellular carcinoma. J Transl Med. 5:32007. View Article : Google Scholar : PubMed/NCBI

5 

Lee SH, Jung DW, Kim GT, Park SY, Kim SY, Park OJ and Kim YM: Quercetin of plants extracts regulates Sestrin2 and induces apoptosis in HT-29 colon cancer cells. J Cancer Prev. 17:244–250. 2012.

6 

Parkash O, Kumar A and Kumar P Ajeet: Anticancer Potential of Plants and Natural Products: A review. Am J Pharmacol Sci. 1:104–115. 2013.

7 

Tai Y, Sun YM, Zou X, Pan Q, Lan YD, Huo Q, Zhu JW, Guo F, Zheng CQ, Wu CZ and Liu H: Effect of polygonatum odoratum extract on human breast cancer MDA-MB-231 cell proliferation and apoptosis. Exp Ther Med. 12:2681–2687. 2016. View Article : Google Scholar : PubMed/NCBI

8 

Park C, Jeong JS, Jeong JW, Kim SO, Kim YJ, Kim GY, Hong SH and Choi YH: Ethanol extract of Kalopanax septemlobus leaf inhibits HepG2 human hepatocellular carcinoma cell proliferation via inducing cell cycle arrest at G1 phase. Asian Pac J Trop Med. 9:344–350. 2016. View Article : Google Scholar : PubMed/NCBI

9 

Byambaragchaa M, de la Cruz J, Yang SH and Hwang SG: Anti-metastatic potential of ethanol extract of Saussurea involucrata against hepatic cancer in vitro. Asian Pac J Cancer Prev. 14:5397–5402. 2013. View Article : Google Scholar : PubMed/NCBI

10 

Choi EJ and Kim GH: Antioxidant and anticancer activity of Artemisia princeps var. orientalis extract in HepG2 and Hep3B hepatocellular carcinoma cells. Chin J Cancer Res. 25:536–543. 2013.PubMed/NCBI

11 

Nicholson KM and Anderson NG: The protein kinase B/Akt signalling pathway in human malignancy cellular signaling. Cell Signal. 14:381–395. 2002. View Article : Google Scholar : PubMed/NCBI

12 

Romorini L, Garate X, Neiman G, Luzzani C, Furmento VA, Guberman AS, Sevlever GE, Scassa ME and Miriuka SG: AKT/GSK3β signaling pathway is critically involved in human pluripotent stem cell survival. Sci Rep. 6:356602016. View Article : Google Scholar : PubMed/NCBI

13 

Thotala DK, Hallahan DE and Yazlovitskaya EM: Glycogen synthase kinase 3β inhibitors protect hippocampal neurons from radiation-induced apoptosis by regulating MDM2-p53 pathway. Cell Death Differ. 19:387–396. 2012. View Article : Google Scholar : PubMed/NCBI

14 

Watcharasit P, Bijur GN, Song L, Zhu J, Chen X and Jope RS: Glycogen synthase kinase-3beta (GSK3beta) binds to and promotes the actions of p53. J Biol Chem. 278:48872–48879. 2003. View Article : Google Scholar : PubMed/NCBI

15 

Tan J, Zhuang L, Leong HS, Iyer NG, Liu ET and Yu Q: Pharmacologic Mmodulation of glycogen synthase kinase-3beta promotes p53-dependent apoptosis through a direct Bax-mediated mitochondrial pathway in colorectal cancer cells. Cancer Res. 65:9012–9020. 2005. View Article : Google Scholar : PubMed/NCBI

16 

Karimian A, Ahmadi Y and Yousefi B: Multiple functions of p21 in cell cycle, apoptosis and transcriptional regulation after DNA damage. DNA Repair (Amst). 42:63–71. 2016. View Article : Google Scholar : PubMed/NCBI

17 

Meng J, Zhang HH, Zhou CX, Li C, Zhang F and Mei QB: The histone deacetylase inhibitor trichostatin A induces cell cycle arrest and apoptosis in colorectal cancer cells via p53-dependent and -independent pathways. Oncol Rep. 28:384–388. 2012.PubMed/NCBI

18 

Zhang R, Wang Y, Li J, Jin H, Song S and Huang S: The Chinese herb isolate yuanhuacine (YHL-14) induces G2/M arrest in human cancer cells by up-regulating p21 protein expression through an p53 protein-independent cascade. J Biol Chem. 289:6394–6403. 2014. View Article : Google Scholar : PubMed/NCBI

19 

Jiang G, Liu J, Ren B, Tang Y, Owusu L, Li M, Zhang J, Liu L and Li W: Anti-tumor effects of osthole on ovarian cancer cells in vitro. J Ethnopharmacol. 193:368–376. 2016. View Article : Google Scholar : PubMed/NCBI

20 

Yang LL, Wang MC, Chen LG and Wang CC: Cytotoxic activity of coumarins from the fruits of Cnidium monnieri on leukemia cell lines. Planta Med. 69:1091–1095. 2003. View Article : Google Scholar : PubMed/NCBI

21 

Zhu YP: Chinese Material Medica: Chemistry, Pharmacology, and Applications. Harwood Academic Publishers; Amsterdam: pp. 6241998

22 

Li HB and Chen F: Simultaneous separation and purification of five bioactive coumarins from the Chinese medicinal plant Cnidium monnieri by high-speed counter-current chromatography. J Sep Sci. 28:268–272. 2005. View Article : Google Scholar : PubMed/NCBI

23 

Zhao T, Pan H, Feng Y, Li H and Zhao Y: Petroleum ether extract of Chenopodium album L. prevents cell growth and induces apoptosis of human lung cancer cells. Exp Ther Med. 12:3301–3307. 2016. View Article : Google Scholar : PubMed/NCBI

24 

Wang R, Zhang Q, Peng X, Zhou C, Zhong Y, Chen X, Qiu Y, Jin M, Gong M and Kong D: Stellettin B induces G1 arrest, apoptosis and autophagy in Hhuman non-small cell lung cancer A549 cells via blocking PI3K/Akt/mTOR pathway. Sci Rep. 6:270712016. View Article : Google Scholar : PubMed/NCBI

25 

Chien SY, Wu YC, Chung JG, Yang JS, Lu HF, Tsou MF, Wood WG, Kuo SJ and Chen DR: Quercetin-induced apoptosis acts through mitochondrial- and caspase-3-dependent pathways in human breast cancer MDA-MB-231 cells. Hum Exp Toxicol. 28:493–503. 2009. View Article : Google Scholar : PubMed/NCBI

26 

Degli Esposti M and Dive C: Mitochondrial membrane permeabilisation by Bax/Bak. Biochem Biophys Res Commun. 304:455–461. 2003. View Article : Google Scholar : PubMed/NCBI

27 

Rössig L, Badorff C, Holzmann Y, Zeiher AM and Dimmeler S: Glycogen synthase kinase-3 couples AKT-dependent signaling to the regulation of p21Cip1 degradation. J Biol Chem. 277:9684–9689. 2002. View Article : Google Scholar : PubMed/NCBI

28 

Kulikov R, Boehme KA and Blattner C: Glycogen synthase kinase 3-dependent phosphorylation of Mdm2 regulates p53 abundance. Mol Cell Biol. 25:7170–7180. 2005. View Article : Google Scholar : PubMed/NCBI

29 

Abbas T and Dutta A: p21 in cancer: Intricate networks and multiple activities. Nat Rev Cancer. 9:400–414. 2009. View Article : Google Scholar : PubMed/NCBI

30 

Zhang Z, Wang H, Li M, Agrawal S, Chen X and Zhang R: MDM2 is a negative regulator of p21WAF1/CIP1, independent of p53. J Biol Chem. 279:16000–16006. 2004. View Article : Google Scholar : PubMed/NCBI

31 

Sutherland C: What are the bona fide GSK3 substrates? Int J Alzheimers Dis 2011. 5056072011.

32 

Yuan L, Zhang Y, Xia J, Liu B, Zhang Q, Liu J, Luo L, Peng Z, Song Z and Zhu R: Resveratrol induces cell cycle arrest via a p53-independent pathway in A549 cells. Mol Med Rep. 11:2459–2464. 2015. View Article : Google Scholar : PubMed/NCBI

33 

Shen G, Xu C, Chen C, Hebbar V and Kong AN: p53-independent G1 cell cycle arrest of human colon carcinoma cells HT-29 by sulforaphane is associated with induction of p21CIP1 and inhibition of expression of cyclin D1. Cancer Chemother Pharmacol. 57:317–327. 2006. View Article : Google Scholar : PubMed/NCBI

34 

Kim EJ, Kim GT, Kim BM, Lim EG, Kim SY, Ha SH, Kim YM and Yoo JG: Cell cycle arrest effects by artemisia annua linné in Hep3B liver cancer cell. KSBB J. 30:175–181. 2015. View Article : Google Scholar

35 

Gartel AL and Tyner AL: The role of the cyclin-dependent kinase inhibitor p21 in apoptosis. Mol Cancer Ther. 1:639–649. 2002.PubMed/NCBI

Related Articles

  • Abstract
  • View
  • Download
  • Twitter
Copy and paste a formatted citation
Spandidos Publications style
Lim E, Kim G, Kim B, Kim E, Kim SY and Kim Y: Ethanol extract from Cnidium monnieri (L.) Cusson induces cell cycle arrest and apoptosis via regulation of the p53‑independent pathway in HepG2 and Hep3B hepatocellular carcinoma cells. Mol Med Rep 17: 2572-2580, 2018.
APA
Lim, E., Kim, G., Kim, B., Kim, E., Kim, S., & Kim, Y. (2018). Ethanol extract from Cnidium monnieri (L.) Cusson induces cell cycle arrest and apoptosis via regulation of the p53‑independent pathway in HepG2 and Hep3B hepatocellular carcinoma cells. Molecular Medicine Reports, 17, 2572-2580. https://doi.org/10.3892/mmr.2017.8183
MLA
Lim, E., Kim, G., Kim, B., Kim, E., Kim, S., Kim, Y."Ethanol extract from Cnidium monnieri (L.) Cusson induces cell cycle arrest and apoptosis via regulation of the p53‑independent pathway in HepG2 and Hep3B hepatocellular carcinoma cells". Molecular Medicine Reports 17.2 (2018): 2572-2580.
Chicago
Lim, E., Kim, G., Kim, B., Kim, E., Kim, S., Kim, Y."Ethanol extract from Cnidium monnieri (L.) Cusson induces cell cycle arrest and apoptosis via regulation of the p53‑independent pathway in HepG2 and Hep3B hepatocellular carcinoma cells". Molecular Medicine Reports 17, no. 2 (2018): 2572-2580. https://doi.org/10.3892/mmr.2017.8183
Copy and paste a formatted citation
x
Spandidos Publications style
Lim E, Kim G, Kim B, Kim E, Kim SY and Kim Y: Ethanol extract from Cnidium monnieri (L.) Cusson induces cell cycle arrest and apoptosis via regulation of the p53‑independent pathway in HepG2 and Hep3B hepatocellular carcinoma cells. Mol Med Rep 17: 2572-2580, 2018.
APA
Lim, E., Kim, G., Kim, B., Kim, E., Kim, S., & Kim, Y. (2018). Ethanol extract from Cnidium monnieri (L.) Cusson induces cell cycle arrest and apoptosis via regulation of the p53‑independent pathway in HepG2 and Hep3B hepatocellular carcinoma cells. Molecular Medicine Reports, 17, 2572-2580. https://doi.org/10.3892/mmr.2017.8183
MLA
Lim, E., Kim, G., Kim, B., Kim, E., Kim, S., Kim, Y."Ethanol extract from Cnidium monnieri (L.) Cusson induces cell cycle arrest and apoptosis via regulation of the p53‑independent pathway in HepG2 and Hep3B hepatocellular carcinoma cells". Molecular Medicine Reports 17.2 (2018): 2572-2580.
Chicago
Lim, E., Kim, G., Kim, B., Kim, E., Kim, S., Kim, Y."Ethanol extract from Cnidium monnieri (L.) Cusson induces cell cycle arrest and apoptosis via regulation of the p53‑independent pathway in HepG2 and Hep3B hepatocellular carcinoma cells". Molecular Medicine Reports 17, no. 2 (2018): 2572-2580. https://doi.org/10.3892/mmr.2017.8183
Follow us
  • Twitter
  • LinkedIn
  • Facebook
About
  • Spandidos Publications
  • Careers
  • Cookie Policy
  • Privacy Policy
How can we help?
  • Help
  • Live Chat
  • Contact
  • Email to our Support Team