Spandidos Publications Logo
  • About
    • About Spandidos
    • Aims and Scopes
    • Abstracting and Indexing
    • Editorial Policies
    • Reprints and Permissions
    • Job Opportunities
    • Terms and Conditions
    • Contact
  • Journals
    • All Journals
    • Oncology Letters
      • Oncology Letters
      • Information for Authors
      • Editorial Policies
      • Editorial Board
      • Aims and Scope
      • Abstracting and Indexing
      • Bibliographic Information
      • Archive
    • International Journal of Oncology
      • International Journal of Oncology
      • Information for Authors
      • Editorial Policies
      • Editorial Board
      • Aims and Scope
      • Abstracting and Indexing
      • Bibliographic Information
      • Archive
    • Molecular and Clinical Oncology
      • Molecular and Clinical Oncology
      • Information for Authors
      • Editorial Policies
      • Editorial Board
      • Aims and Scope
      • Abstracting and Indexing
      • Bibliographic Information
      • Archive
    • Experimental and Therapeutic Medicine
      • Experimental and Therapeutic Medicine
      • Information for Authors
      • Editorial Policies
      • Editorial Board
      • Aims and Scope
      • Abstracting and Indexing
      • Bibliographic Information
      • Archive
    • International Journal of Molecular Medicine
      • International Journal of Molecular Medicine
      • Information for Authors
      • Editorial Policies
      • Editorial Board
      • Aims and Scope
      • Abstracting and Indexing
      • Bibliographic Information
      • Archive
    • Biomedical Reports
      • Biomedical Reports
      • Information for Authors
      • Editorial Policies
      • Editorial Board
      • Aims and Scope
      • Abstracting and Indexing
      • Bibliographic Information
      • Archive
    • Oncology Reports
      • Oncology Reports
      • Information for Authors
      • Editorial Policies
      • Editorial Board
      • Aims and Scope
      • Abstracting and Indexing
      • Bibliographic Information
      • Archive
    • Molecular Medicine Reports
      • Molecular Medicine Reports
      • Information for Authors
      • Editorial Policies
      • Editorial Board
      • Aims and Scope
      • Abstracting and Indexing
      • Bibliographic Information
      • Archive
    • World Academy of Sciences Journal
      • World Academy of Sciences Journal
      • Information for Authors
      • Editorial Policies
      • Editorial Board
      • Aims and Scope
      • Abstracting and Indexing
      • Bibliographic Information
      • Archive
    • International Journal of Functional Nutrition
      • International Journal of Functional Nutrition
      • Information for Authors
      • Editorial Policies
      • Editorial Board
      • Aims and Scope
      • Abstracting and Indexing
      • Bibliographic Information
      • Archive
    • International Journal of Epigenetics
      • International Journal of Epigenetics
      • Information for Authors
      • Editorial Policies
      • Editorial Board
      • Aims and Scope
      • Abstracting and Indexing
      • Bibliographic Information
      • Archive
    • Medicine International
      • Medicine International
      • Information for Authors
      • Editorial Policies
      • Editorial Board
      • Aims and Scope
      • Abstracting and Indexing
      • Bibliographic Information
      • Archive
  • Articles
  • Information
    • Information for Authors
    • Information for Reviewers
    • Information for Librarians
    • Information for Advertisers
    • Conferences
  • Language Editing
Spandidos Publications Logo
  • About
    • About Spandidos
    • Aims and Scopes
    • Abstracting and Indexing
    • Editorial Policies
    • Reprints and Permissions
    • Job Opportunities
    • Terms and Conditions
    • Contact
  • Journals
    • All Journals
    • Biomedical Reports
      • Information for Authors
      • Editorial Policies
      • Editorial Board
      • Aims and Scope
      • Abstracting and Indexing
      • Bibliographic Information
      • Archive
    • Experimental and Therapeutic Medicine
      • Information for Authors
      • Editorial Policies
      • Editorial Board
      • Aims and Scope
      • Abstracting and Indexing
      • Bibliographic Information
      • Archive
    • International Journal of Epigenetics
      • Information for Authors
      • Editorial Policies
      • Editorial Board
      • Aims and Scope
      • Abstracting and Indexing
      • Bibliographic Information
      • Archive
    • International Journal of Functional Nutrition
      • Information for Authors
      • Editorial Policies
      • Editorial Board
      • Aims and Scope
      • Abstracting and Indexing
      • Bibliographic Information
      • Archive
    • International Journal of Molecular Medicine
      • Information for Authors
      • Editorial Policies
      • Editorial Board
      • Aims and Scope
      • Abstracting and Indexing
      • Bibliographic Information
      • Archive
    • International Journal of Oncology
      • Information for Authors
      • Editorial Policies
      • Editorial Board
      • Aims and Scope
      • Abstracting and Indexing
      • Bibliographic Information
      • Archive
    • Medicine International
      • Information for Authors
      • Editorial Policies
      • Editorial Board
      • Aims and Scope
      • Abstracting and Indexing
      • Bibliographic Information
      • Archive
    • Molecular and Clinical Oncology
      • Information for Authors
      • Editorial Policies
      • Editorial Board
      • Aims and Scope
      • Abstracting and Indexing
      • Bibliographic Information
      • Archive
    • Molecular Medicine Reports
      • Information for Authors
      • Editorial Policies
      • Editorial Board
      • Aims and Scope
      • Abstracting and Indexing
      • Bibliographic Information
      • Archive
    • Oncology Letters
      • Information for Authors
      • Editorial Policies
      • Editorial Board
      • Aims and Scope
      • Abstracting and Indexing
      • Bibliographic Information
      • Archive
    • Oncology Reports
      • Information for Authors
      • Editorial Policies
      • Editorial Board
      • Aims and Scope
      • Abstracting and Indexing
      • Bibliographic Information
      • Archive
    • World Academy of Sciences Journal
      • Information for Authors
      • Editorial Policies
      • Editorial Board
      • Aims and Scope
      • Abstracting and Indexing
      • Bibliographic Information
      • Archive
  • Articles
  • Information
    • For Authors
    • For Reviewers
    • For Librarians
    • For Advertisers
    • Conferences
  • Language Editing
Login Register Submit
  • This site uses cookies
  • You can change your cookie settings at any time by following the instructions in our Cookie Policy. To find out more, you may read our Privacy Policy.

    I agree
Search articles by DOI, keyword, author or affiliation
Search
Advanced Search
presentation
Molecular Medicine Reports
Join Editorial Board Propose a Special Issue
Print ISSN: 1791-2997 Online ISSN: 1791-3004
Journal Cover
July-2018 Volume 18 Issue 1

Full Size Image

Sign up for eToc alerts
Recommend to Library

Journals

International Journal of Molecular Medicine

International Journal of Molecular Medicine

International Journal of Molecular Medicine is an international journal devoted to molecular mechanisms of human disease.

International Journal of Oncology

International Journal of Oncology

International Journal of Oncology is an international journal devoted to oncology research and cancer treatment.

Molecular Medicine Reports

Molecular Medicine Reports

Covers molecular medicine topics such as pharmacology, pathology, genetics, neuroscience, infectious diseases, molecular cardiology, and molecular surgery.

Oncology Reports

Oncology Reports

Oncology Reports is an international journal devoted to fundamental and applied research in Oncology.

Experimental and Therapeutic Medicine

Experimental and Therapeutic Medicine

Experimental and Therapeutic Medicine is an international journal devoted to laboratory and clinical medicine.

Oncology Letters

Oncology Letters

Oncology Letters is an international journal devoted to Experimental and Clinical Oncology.

Biomedical Reports

Biomedical Reports

Explores a wide range of biological and medical fields, including pharmacology, genetics, microbiology, neuroscience, and molecular cardiology.

Molecular and Clinical Oncology

Molecular and Clinical Oncology

International journal addressing all aspects of oncology research, from tumorigenesis and oncogenes to chemotherapy and metastasis.

World Academy of Sciences Journal

World Academy of Sciences Journal

Multidisciplinary open-access journal spanning biochemistry, genetics, neuroscience, environmental health, and synthetic biology.

International Journal of Functional Nutrition

International Journal of Functional Nutrition

Open-access journal combining biochemistry, pharmacology, immunology, and genetics to advance health through functional nutrition.

International Journal of Epigenetics

International Journal of Epigenetics

Publishes open-access research on using epigenetics to advance understanding and treatment of human disease.

Medicine International

Medicine International

An International Open Access Journal Devoted to General Medicine.

Journal Cover
July-2018 Volume 18 Issue 1

Full Size Image

Sign up for eToc alerts
Recommend to Library

  • Article
  • Citations
    • Cite This Article
    • Download Citation
    • Create Citation Alert
    • Remove Citation Alert
    • Cited By
  • Similar Articles
    • Related Articles (in Spandidos Publications)
    • Similar Articles (Google Scholar)
    • Similar Articles (PubMed)
  • Download PDF
  • Download XML
  • View XML
Article Open Access

Actinidia chinensis planch polysaccharide protects against hypoxia‑induced apoptosis of cardiomyocytes in vitro

  • Authors:
    • Qiang Wang
    • Yunfa Xu
    • Ying Gao
    • Qi Wang
  • View Affiliations / Copyright

    Affiliations: Radiology Department, The 2nd Traditional Chinese Medicine Hospital of Shenyang, Shenyang, Liaoning 110101, P.R. China
    Copyright: © Wang et al. This is an open access article distributed under the terms of Creative Commons Attribution License.
  • Pages: 193-201
    |
    Published online on: May 3, 2018
       https://doi.org/10.3892/mmr.2018.8953
  • Expand metrics +
Metrics: Total Views: 0 (Spandidos Publications: | PMC Statistics: )
Metrics: Total PDF Downloads: 0 (Spandidos Publications: | PMC Statistics: )
Cited By (CrossRef): 0 citations Loading Articles...

This article is mentioned in:



Abstract

Cardiac hypertrophy is frequently accompanied by ischemic heart disease. Actinidia chinensis planch polysaccharide (ACP) is the main active compound from Actinidia chinensis planch. In the present study, a cardiac hypertrophy model was produced by treating cells with Angiotensin II (Ang II), which was used to investigate whether ACP protected against cardiac hypertrophy in vitro. It was demonstrated that ACP alleviated Ang II‑induced cardiac hypertrophy. In addition, pretreatment with ACP prior to hypoxic culture reduced the disruption of the mitochondrial membrane potential as investigated by flow cytometry. Cell Counting kit‑8 analysis demonstrated that ACP maintained the cell viability of cardiomyocytes. The flow cytometric analysis revealed that ACP inhibited hypoxia‑induced apoptosis in cardiomyocytes treated with Ang II. Additionally, reverse transcription‑polymerase chain reaction and western blotting assays demonstrated that ACP decreased the expression of apoptosis‑associated genes including apoptosis‑inducing factor mitochondria associated 1, the cysteinyl aspartate specific proteinases caspases‑3/8/9, and cleaved caspases‑3/8/9. The results of the present study also demonstrated that ACP inhibited the activation of the extracellular signal‑regulated kinase 1/2 (ERK1/2) and phosphoinositide 3‑kinase/protein kinase B (PI3K/AKT) signaling pathways. Furthermore, the specific activation of ERK1/2 and PI3K/AKT reversed the apoptotic‑inhibitory effect of ACP. In conclusion, the protective effects of ACP against hypoxia‑induced apoptosis may depend on depressing the ERK1/2 and PI3K/AKT signaling pathways in cardiomyocytes treated with Ang II.

Introduction

Ischemic heart disease (IHD) is a major threat to human health, which increases the burden on the heart muscle (1). It is estimated that >7 million succumbed to heart diseases in 2010 (2). Cardiac hypertrophy is a critical phenotype that occurs in response to long-term cardiac overload (3,4), which is frequently coupled with inflammation, myocardial fibrosis and cell death. The characteristics of cardiac hypertrophy consist of cell surface enlargement, increased protein synthesis and alteration of expression level of associated genes. Therefore, preventing and reversing myocardial hypertrophy has become the main target of cardiovascular disease treatment. Accordingly, it is essential to develop drugs that can protect against myocardial injury.

Actinidia chinensis planch contains polyphenolic acid. Its main active compound is Actinidia chinensis planch polysaccharide (ACP) (5). ACP exhibits antibacterial, antiviral and anti-tumor effects (6,7). However, little is known about the effects of ACP on cardiomyocytes, and the underlying mechanisms have not yet been fully elucidated and require further exploration. In addition, investigating the potential molecular mechanisms will provide important theoretical and practical significance for the treatment of IHD. During the progression of IHD, a number of cellular responses are involved, including gene transcription, protein translation and cellular signal transduction (8,9). It has been reported that apoptosis may be the cellular basis for the pathological progression of cardiac hypertrophy, induced by repeated ischemic events, to heart failure (4,10,11). Currently, there are two main pathways associated with apoptosis, the caspase-dependent and non-caspase-dependent pathways (12). The former includes the death receptor-mediated extrinsic pathway and the intrinsic mitochondrial pathway, which is associated with caspase-8 and caspase-9 (4,13). Apoptosis-inducing factor mitochondria associated 1 (AIF) is associated with non-caspase-dependent pathways. It has been demonstrated that caspase-3 serves a pivotal role in the majority of apoptotic processes (14). Furthermore, it is reported that the hypoxic conditions of cardiomyocytes could induce cell apoptosis in vitro (15,16), which mimic the process of ischemia of myocardial cells in the body. Phosphoinositide 3-kinase (PI3K) is a lipid kinase and the downstream target is serine/threonine kinase protein kinase B (AKT), a conserved signal transduction enzyme. The PI3K/AKT signaling pathway is critical to regulate cellular activation, inflammatory responses and apoptosis (17). In addition, the extracellular signal-regulated kinase (ERK1/2) signaling pathway serves a key role in cell proliferation, survival, transformation and apoptosis (18). It is well known that ERK1/2 and PI3K/AKT can be activated by phosphorylation. The protective effects of the ERK1/2 and PI3K/AKT signaling pathways in cardiomyocytes have been studied extensively (19–21).

In the present study, the protective effect and mechanisms of ACP on the cardiomyocytes of rats was investigated. The results of the present study indicated that ACP could protect against apoptosis induced by hypoxia in cardiomyocytes treated with Angiotensin II (Ang II). The potential mechanisms may be associated with inhibiting the activation of ERK1/2 and PI3K/AKT. The results of the present study provide important information for the theoretical study and clinical treatment of the IHD.

Materials and methods

Cell culture and treatment

H9c2 cells were purchased from American Type Culture Collection (Manassas, VA, USA). Purified ACP was acquired from Xian Tianrui Biological Technology Co., Ltd. (Xi'an, China). Ang II used in this study was purchased from Sigma-Aldrich (Merck KGaA, Darmstadt, Germany). Cells were maintained in Dulbecco's modified Eagle media (DMEM; Gibco; Thermo Fisher Scientific, Inc., Waltham, MA, USA) supplemented with 10% heat-inactivated fetal bovine serum (Sangon Biotech Co., Ltd., Shanghai, China), 100 U/ml penicillin and 10 µg/ml streptomycin (Takara Biotechnology Co., Ltd., Dalian, China) in a humid atmosphere of 5% CO2 and 95% air at 37°C. Hypoxia treatment was used to mimic myocardial ischemia in the body (22). At ~80% confluence, H9c2 cells were cultured in serum-free medium overnight at 37°C and five treatment groups were applied for the subsequent experiments: i) Normal group, H9c2 cells were cultured with 0.1% DMSO; ii) model group (MG), H9c2 cells were treated with 1 µM Ang II for 48 h; iii) hypoxia treatment group (MGH), H9c2 cells were treated 1 µM Ang II for 48 h, then the cells were incubated at 37°C in a humidified atmosphere containing 95% N2 and 5% CO2 for 8 h; iv) ACP pretreatment groups, Ang II-treated (1 µM, 48 h) H9c2 cells were incubated in the medium containing ACP at different doses (1.25 and 2.5 mg/ml) for 6 h prior to hypoxia treatment for 8 h. For the specific activation of ERK1/2 and PI3K/AKT, according to previous studies (23,24), the cells were treated with recombinant human epidermal growth factor (EGF; 100 ng/ml) and insulin-like growth factor 1 (IGF-I; 100 ng/ml) for 12 h, respectively. Then the cells were subjected to treatment with ACP and hypoxia.

Cell viability measurement

Cells in a 96-well plate at a density of 1×104 cells per well were serum starved overnight prior to detection and then maintained as described above. Cell viability was analyzed by Cell Counting kit-8 (CCK-8; Nanjing KeyGen Biotech Co., Ltd., Nanjing, China) according to the manufacturer's protocol. The absorbance at 450 nm was measured on a spectrophotometric plate reader (Bio-Rad Laboratories, Inc., Hercules, CA, USA). Each group was repeated in three different wells.

Mitochondrial membrane potential (MMP) analysis

Cells in a 96-well plate at a density of 1×104 cell/well were treated as aforementioned. Under normal conditions, the MMP is high and the JC-1 probe exhibits a predominantly red fluorescence. The MMP is reduced in an apoptotic or necrotic state and JC-1 dye fluoresces green. Cells were incubated with the JC-1 (BioVision, Inc., Milpitas, CA, USA) working solution for 20 min at 37°C in the dark. The MMP was detected using a flow cytometer and CellQuest software version 3.3 (BD Biosciences, Franklin Lakes, NJ, USA) according to the manufacturer's protocols.

Measurement of apoptosis

Following treatment as described above, H9c2 cells (2×105/well) in a 6-well plate were stained by Annexin-V and propidium iodide using the fluorescein isothiocyanate (FITC) Annexin-V apoptosis detection kit (Invitrogen; Thermo Fisher Scientific, Inc.) as described previously (25). Then, flow cytometry was carried out using a flow cytometer and CellQuest software version 3.3 (BD Biosciences) according to the manufacturer's protocols.

Leucine incorporation assay

The protein synthesis rate was examined as previously described (26). According to the manufacturer's protocols, the incorporation of 3H-Leu [counts per minute CPM)] was measured by liquid scintillation counter (Perkin Elmer, Inc., Waltham, MA, USA).

Bradford assay

H9c2 cells were treated as aforementioned. Bradford reagent (Beijing Solarbio Science & Technology Co., Ltd., Beijing, China) was added to each sample according to the manufacturer's protocol. Then the samples were analyzed to determine their absorbance at 595 nm. A standard curve of bovine serum albumin (BSA; Gibco; Thermo Fisher Scientific, Inc.) was used as a control for all experiments. The protein content was detected by spectrophotometry (Nanodrop; Thermo Fisher Scientific, Inc., Pittsburgh, PA, USA).

Immunofluorescence staining assay

The cells in control, Ang II and ACP+Ang II groups were prepared on slides for the subsequent experiments. The slides were blocked by 5% BSA for 30 min at room temperature prior to the cardiac troponin-T specific monoclonal antibody (cat. no. ab8259; 1:200; Abcam, Cambridge, UK) being added at 4°C, overnight. Then the slides were incubated with the anti-immunoglobulin G/FITC (cat. no. ab150117; 1 µg/ml; Abcam, Cambridge, UK) secondary antibody at room temperature for 1 h; nuclei were stained with DAPI for 15 min at 37°C. The slides were mounted, a coverslip was added and then the slides were observed with a fluorescence microscope (Olympus Corporation, Tokyo, Japan). Then, 4 fields in each group were randomly selected for analysis. The cell surface area was analyzed by Image Pro-Plus software version 6.1 (Media Cybernetics, Inc., Rockville, MD, USA).

Total RNA isolation and reverse transcription-quantitative polymerase chain reaction (RT-qPCR)

Total RNA was extracted with the TRIzol reagent, according to the manufacturer's instructions (Life Technologies; Thermo Fisher Scientific, Inc.). The RNA (2 µg) was reverse transcribed using oligo (dT) primer (Takara Biotechnology Co., Ltd.) and the M-MLV reverse transcriptase (Promega Corporation, Madison, WI, USA). The protocol was 65°C for 5 min; 25°C for 10 min; 42°C for 50 min; 70°C for 15 min; and holding at 4°C. The mRNA expression was quantified using ABI 7500 Real-time PCR system (Applied Biosystems; Thermo Fisher Scientific, Inc.) and SYBR-Green method (27,28) SYBR Premix Taq™ II kit (Takara Bio, Inc., Otsu, Japan) was adopted for the amplification. Relative expression levels were calculated using the 2−∆∆Cq method, according to the previous description (29,30). The amplification cycling conditions were as follows: 10 min at 95°C, then 40 cycles of 15 sec at 95°C, 30 sec at 60°C and then a final extension step of 7 min at 72°C. Primer sequences for RT-qPCR were: AIF forward, 5′-CCGGGTAAATGCAGAGCTTC-3′ and reverse, 5′-GCTCTGCATTTACCCGGAAG-3′; caspase-3 forward, 5′-AGAGCTGGACTGCGGTATTGAG-3′ and reverse, 5′-GAACCATGACCCGTCCCTTG-3′; caspase-8 forward, 5′-GAGGAAATGGTGAGGGAGCT-3′ and reverse, 5′-GCTCGAGTTGTCTTGCAGTT-3′; caspase-9 forward, 5′-CATTGGTTCTGGCAGAGCTC-3′ and reverse, 5′-TCAGGTCGTTCTTCACCTCC-3′; GAPDH forward, 5′-GGCACAGTCAAGGCTGAGAATG-3′ and reverse, 5′-ATGGTGGTGAAGACGCCAGTA-3′.

Western blot analysis

Total proteins were extracted using the Total protein extraction kit (Beijing Solarbio Science & Technology Co., Ltd.). The concentration of proteins was determined by BCA Protein Assay kit (Thermo Fisher Scientific, Inc.) according to the manufacturer's instructions. Equivalent amounts (15 µg) of protein were separated by 10% SDS-PAGE and transferred onto a polyvinylidene difluoride membrane (Bio-Rad Laboratories, Inc.). For non-specific blocking, 5% non-fat milk was used. The blots were then incubated with primary antibodies at 4°C overnight. The next day, the blots were incubated with a horseradish peroxidase-conjugated secondary antibody at room temperature for 1 h. Blots were developed using the enhanced chemiluminescence Western Blotting Substrate (Pierce; Thermo Fisher Scientific, Inc.). The antibodies used were anti-cleaved caspase-3 (cat. no. 9664; 1:1,000), anti-cleaved caspase-8 (cat. no. 9496; 1:1,000), anti-cleaved caspase-9 (cat. no. 9505; 1:1,000), anti-AIF (cat. no. 5318; 1:1,000), anti-phosphorylated (p)-ERK1/2 (cat. no. 4370; 1:2,000), anti-p-AKT (cat. no. 4060; 1:2,000), anti-p-PIK3 (cat. no. 4228; 1:1,000), anti-ERK1/2 (cat. no. 4695; 1:1,000), anti-AKT (cat. no. 4685; 1:1,000), anti-PIK3 (cat. no. 3358; 1:1,000) and anti-GAPDH (cat. no. 5174; 1:1,000), all of which were from Cell Signaling Technology, Inc. (Danvers, MA, USA). The horseradish peroxidase-conjugated secondary antibody (cat. no. sc-2004; 1:5,000) was from Santa Cruz Biotechnology, Inc., (Dallas, TX, USA). Signals were visualized using BeyoECL Plus (Beyotime Institute of Biotechnology, Haimen, China). The density of the protein band was quantified with Quantity One Basic software version 4.4.0 (Bio-Rad).

Statistical analysis

All experiments in the present study were repeated independently ≥3 times. All the data were analyzed using GraphPad software version 6.0 (GraphPad Software, Inc., La Jolla, CA, USA) by one-way analysis of variance followed by Tukey's multiple comparison test. Data was expressed as the mean ± standard deviation. P<0.05 was considered to indicate a statistically significant difference.

Results

Analysis of the cytotoxicity of ACP in cardiomyocytes

To optimize the concentration used in the present study, the cytotoxicity of ACP at different doses on cardiomyocytes was examined, as described by a previous study (31). The CCK-8 assay revealed that cell viability began to be inhibited at 5 mg/ml, although there was no significant difference compared with the control group until 10 mg/ml. Thus, the viability of cardiomyocytes was suppressed by ACP at 10 mg/ml (Fig. 1). Therefore, the concentrations of 1.25 and 2.5 mg/ml were used for the subsequent experiments.

Figure 1.

Cytotoxicity of ACP on cardiomyocytes. Cell viability was determined using the Cell Counting kit-8 method. **P<0.01 vs. 0 mg/ml ACP. ACP, Actinidia chinensis planch polysaccharide.

ACP alleviates Ang II induced cardiac hypertrophy

As shown in Fig. 2A, the cardiac phenotype of the obtained cells was identified. The surface area of the cell was enlarged in cardiomyocytes stimulated with Ang II, while ACP significantly reduced the cardiac hypertrophy compared with the Ang II treated group (P<0.01; Fig. 2A and B). Additionally, the leucine incorporation assay demonstrated that ACP significantly decreased the elevation in protein synthesis rate induced by treatment with Ang II. (P<0.05; Fig. 2C). In addition, the Bradford assay demonstrated that the protein content was significantly decreased by ACP treatment compared with Ang II alone (P<0.05; Fig. 2D).

Figure 2.

Effects of ACP on Ang-II-induced cardiac hypertrophy. (A) Immunofluorescence staining for cardiac troponin T following treatment with ACP and Ang II. Scale bar, 20 µM. (B) The relative cell area was measured by Image Pro-Plus software. (C) Analysis of protein synthesis rate. (D) Bradford assay for analysis of the relative protein concentration. Data were presented as the mean ± standard deviation (n=3). Ang II (1 µM) and ACP (1.25 mg/ml) treatment was applied. *P<0.05 and **P<0.01 vs. control; #P<0.05 and ##P<0.01 vs. Ang II. ACP, Actinidia chinensis planch polysaccharide; Ang II, angiotensin II; FITC, fluorescein isothiocyanate; DAPI, 4′,6-diamidino-2-phenylindole; CPM, counts per minute.

ACP improves the survival of cardiomyocytes

It is known that mitochondrial dysfunction will trigger a cellular crisis (32,33). It was demonstrated using flow cytometric analysis that the disruption of the MMP was increased in the MGH group when compared with the model group. The MMP was recovered effectively by pretreatment with ACP (Fig. 3A and B). In addition, the CCK-8 assay demonstrated that cell viability was significantly improved in the ACP pretreatment groups compared with the MGH group (P<0.05; Fig. 3C). These results suggested that ACP could improve the survival of cardiomyocytes.

Figure 3.

ACP maintained the cell survival of cardiomyocytes. (A) Flow cytometry analysis of MMP. (B) Quantitative analysis of flow cytometric data. (C) Cell viability analysis using the Cell Counting kit-8 method. ACP (1.25 and 2.5 mg/ml) pretreatment groups: MGH+1.25, MGH+2.5. Data were presented as the mean ± standard deviation (n=4). *P<0.05 and **P<0.01 vs. CK; #P<0.05 vs. MGH. ACP, Actinidia chinensis planch polysaccharide; CK, control mock; MG, model group; MGH, hypoxia treatment group; MMP, mitochondrial membrane potential.

ACP mitigates apoptosis induced by hypoxia in hypertrophic cardiomyocytes

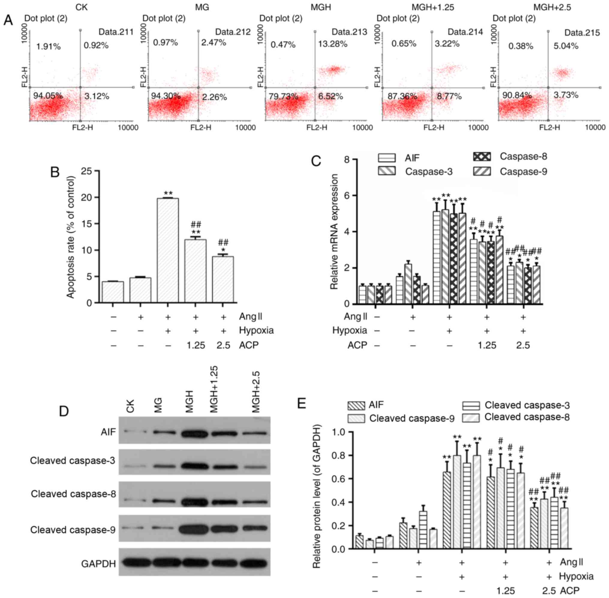
Disruption of the MMP is recognized as an important event during the early stage of apoptosis (34,35). The flow cytometric analysis demonstrated that cell apoptosis was low in the model group whereas it was significantly increased in the MGH group in comparison (P<0.01; Fig. 4A and B). However, cell apoptosis was significantly decreased in the ACP pretreatment groups compared with the MGH group (P<0.01; Fig. 4A and B). Furthermore, the mRNA expression of apoptosis-associated genes including AIF and caspase-3/8/9 were downregulated in the ACP pretreatment groups compared with the MGH group (Fig. 4C). Western blot analysis demonstrated the protein levels of AIF and cleaved caspase-3/8/9 were decreased in the ACP pretreatment groups compared with the MGH group (Fig. 4D and E).

Figure 4.

ACP decreased hypoxia-induced apoptosis in vitro. (A) Apoptosis of cardiomyocytes was detected by flow cytometric analysis. (B) Determination of cell apoptosis rate. (C) Quantitative analysis of AIF and caspase-3/8/9 mRNA expression. (D) Western blot analysis and (E) quantification of AIF and cleaved caspase-3/8/9. GAPDH was used as the loading control. ACP (1.25 and 2.5 mg/ml) pretreatment groups: (MGH+1.25, MGH+2.5). Data were presented as the mean ± standard deviation (n=4). *P<0.05 and **P<0.01 vs. CK; #P<0.05 and ##P<0.01 vs. MGH. AIF, Apoptosis-inducing factor mitochondria associated 1; ACP, Actinidia chinensis planch polysaccharide; CK, control mock; MG, model group; MGH, hypoxia treatment group; Ang II, angiotensin II.

ACP inhibits the phosphorylation of ERK1/2 and PI3K/AKT

It has been reported that the ERK1/2 and PI3K/AKT signaling pathways contribute to the maintenance of myocardial morphology and function (36). Western blot analysis indicated that the phosphorylation levels of ERK1/2 and PI3K/AKT were increased in the model group compared to control group; while it was further increased in the MGH groups. The expression of p-ERK1/2, p-PI3K and p-AKT were depressed in the ACP pretreatment groups when compared with the MGH group (Fig. 5).

Figure 5.

ACP inhibited the phosphorylation of ERK1/2 and PI3K/AKT in H9c2 cells. Western blot analysis of (A) p-ERK1/2, (B) p-PIK3 and p-AKT. GAPDH was used as the loading control. (C) Quantitative analysis of western blots. The different ACP pretreatment concentrations of ACP applied were 1.25 and 2.5 mg/ml. Data were presented as the mean ± standard deviation (n=4). *P<0.05 and **P<0.01 vs. control; #P<0.05 and ##P<0.01 vs. MGH (+Ang II/+Hypoxia/-ACP). ACP, Actinidia chinensis planch polysaccharide; MGH, hypoxia treatment group; p, phosphorylated; PI3K, phosphoinositide 3-kinase; AKT, protein kinase B; ERK 1/2, extracellular signal-regulated kinase 1/2; Ang II, angiotensin II.

Specific activation of ERK1/2 and PI3K/AKT reverses the inhibitory effect of ACP on apoptosis

Furthermore, specific activators were used to determine the involvement of ERK1/2 and PI3K/AKT in the protective role of ACP. Recombinant human EGF and IGF-I are activators for ERK1/2 and PI3K/AKT, respectively. Results from flow cytometry analysis demonstrated that the activation of ERK1/2 and PI3K/AKT did not inhibit hypoxia-induced apoptosis even in the presence of ACP (Fig. 6). It was suggested that the protective effects of are ACP likely dependent on inhibiting the activation of the ERK1/2 and PI3K/AKT signaling pathways.

Figure 6.

Activation of ERK1/2 and PI3K/AKT reversed the apoptotic effect of ACP. (A) Flow cytometric analysis for the detection of apoptosis. (B) Quantitative analysis of the rate of apoptosis. The ACP (2.5 mg/ml) pretreatment groups included the following: (MGH+2.5), EGF (100 ng/ml) and ACP (2.5 mg/ml) treatment group (EGF+ MGH+2.5), and the IGF-I (100 ng/ml) and ACP (2.5 mg/ml) treatment group (IGF-I + MGH+2.5). *P<0.05 and **P<0.01 vs. CK; ##P<0.01 vs. MGH; ++P<0.01 vs. MGH+ACP. ACP, Actinidia chinensis planch polysaccharide; CK, control mock; MG, model group; MGH, hypoxia treatment group; EGF, epidermal growth factor; IGF-I, insulin-like growth factor 1; Ang II, angiotensin II; PI, propidium iodide; FITC, fluorescein isothiocyanate.

Discussion

IHD is a major threat to human health. Cardiac hypertrophy is a common complication during the progression of IHD. It is recognized that apoptosis serves an important role during the progression from cardiac hypertrophy to heart failure (37,38). It is hypothesized that cell apoptosis possesses a close connection with the development of the heart diseases. As the center of cellular energy and metabolism, the mitochondria serve a critical role in the progression of cellular apoptosis (39). It has been reported that ACP possesses multiple bioactivities (6,7). In the present study, the potential effects of ACP on cardiomyocytes of rats were investigated in vitro.

In the present study, Ang II was used to induce cardiac hypertrophy. In addition, pretreatment with ACP reduced cardiac hypertrophy. The collapse of the MMP leads to release of pro-apoptotic molecules into the cytoplasm (40). Pretreatment with ACP rescued the disruption of the MMP and improved the cell viability of cardiomyocytes. It was indicated that the prevention of mitochondrial dysfunction could protect against myocardial injury (41). Furthermore, the rate of apoptosis was decreased in the ACP pretreatment groups compared with the MGH group. Several important molecules are involved in apoptosis signals including AIF (42) and caspases-3/8/9 (43). The results of the present study demonstrated that the expression of AIF and caspase-3/8/9 was downregulated in the ACP pretreatment groups compared with those of the MGH group at the transcriptional and translational levels. These results suggested that ACP could protect against cardiomyocyte apoptosis by regulating the apoptosis-associated genes (AIF and caspase-3/8/9), which is in agreement with the published anti-apoptotic effect of ACP in Neuro-2A cells (39). However, a previous study demonstrated that ACP inhibited growth and induced apoptosis in human gastric cancer cells (31). These results may be attributed to several factors, including the difference in the dosage of ACP, cell types and pathological processes. A previous study demonstrated that the endoplasmic reticulum stress-mediated pathway is involved in apoptosis (44). However, the role of endoplasmic reticulum-mediated apoptosis in the present study model is not clear. Additionally, it is known that the ERK1/2 and PI3K/AKT signaling pathways are involved in cardio-protection (45,46). Notably, the results of the present study demonstrated that pretreatment with ACP inhibited the expression of p-ERK1/2 and p-PI3K/AKT. In addition, the activation of ERK1/2 and PI3K/AKT reversed the inhibitory effect of ACP on apoptosis. It is possible that ACP inhibited the phosphorylation of ERK1/2 and PI3K/AKT thereby decreasing myocardial apoptosis induced by hypoxia. However, it was reported that ERK1/2 and PI3K/AKT were activated in multiple types of cancer, promoting cell survival and inhibiting apoptosis (47–49). Nevertheless, previous studies have demonstrated that instead of inhibiting cell death, the sustained activation of ERK1/2 and PI3K/AKT rendered cells more sensitive to metabolic stress (50–53). This implies dual roles for ERK1/2 and PI3K/AKT in tumor progression and the stress response (50). Currently, it has been reported that several downstream targets were regulated by PI3K/AKT, including Forkhead box protein O1, mammalian target of rapamycin and endogenous nitric oxide synthase (54). However, the downstream targets of ERK1/2 and PI3K/AKT are not clear in the present study. Furthermore, the mechanisms of cardiac protection involve a complex signaling cascade, and how ERK1/2 and PI3K/AKT signals crosstalk with other signaling pathways requires further investigation.

In conclusion, the present study identified that ACP decreased mitochondrial dysfunction and improved cell viability of cardiomyocytes treated with Ang II. In addition, ACP decreased hypoxia-induced apoptosis in cardiomyocytes treated with Ang II. Furthermore, ACP inhibited the activation of ERK1/2 and PI3K/AKT signaling pathways. It can be hypothesized that the protective effects of ACP on hypoxia-induced apoptosis may depend on inactivating the ERK1/2 and PI3K/AKT signaling pathways. The results of the present study demonstrated the potential application of ACP and provide important molecular evidence for the clinical treatment of cardiac diseases.

Acknowledgements

Not applicable.

Funding

No funding was received.

Availability of data and materials

All data generated and/or analyzed during this study are included in this published article.

Authors' contributions

QiaW wrote the main manuscript. YX and YG performed the experiments. QiaW and QW designed the study. YX performed data analysis. QiaW and QW contributed to manuscript revisions and all authors reviewed the manuscript.

Ethics approval and consent to participate

Not applicable.

Consent for publication

Not applicable.

Competing interests

The authors declare that they have no competing interests.

References

1 

Morrone D, Marzilli M, Kolm P and Weintraub WS: Do clinical trials in ischemic heart disease meet the needs of those with ischemia? J Am Coll Cardiol. 65:1596–1598. 2015. View Article : Google Scholar : PubMed/NCBI

2 

Lozano R, Naghavi M, Foreman K, Lim S, Shibuya K, Aboyans V, Abraham J, Adair T, Aggarwal R, Ahn SY, et al: Global and regional mortality from 235 causes of death for 20 age groups in 1990 and 2010: A systematic analysis for the global burden of disease study 2010. Lancet. 380:2095–2128. 2012. View Article : Google Scholar : PubMed/NCBI

3 

Sag CM, Santos CX and Shah AM: Redox regulation of cardiac hypertrophy. J Mol Cell Cardiol. 73:103–111. 2014. View Article : Google Scholar : PubMed/NCBI

4 

Fumarola C and Guidotti GG: Stress-induced apoptosis: Toward a symmetry with receptor-mediated cell death. Apoptosis. 9:77–82. 2004. View Article : Google Scholar : PubMed/NCBI

5 

Zhou XF, Zhang P, Pi HF, Zhang YH, Ruan HL, Wang H and Wu JZ: Triterpenoids from the roots of actinidia chinensis. Chem Biodivers. 6:1202–1207. 2009. View Article : Google Scholar : PubMed/NCBI

6 

Lim S, Han SH, Kim J, Lee HJ, Lee JG and Lee EJ: Inhibition of hardy kiwifruit (Actinidia aruguta) ripening by 1-methylcyclopropene during cold storage and anticancer properties of the fruit extract. Food Chem. 190:150–157. 2016. View Article : Google Scholar : PubMed/NCBI

7 

Concha-Meyer AA, D'Ignoti V, Saez B, Diaz RI and Torres CA: Effect of storage on the physico-chemical and antioxidant properties of strawberry and kiwi leathers. J Food Sci. 81:C569–C577. 2016. View Article : Google Scholar : PubMed/NCBI

8 

Lyon RC, Zanella F, Omens JH and Sheikh F: Mechanotransduction in cardiac hypertrophy and failure. Circ Res. 116:1462–1476. 2015. View Article : Google Scholar : PubMed/NCBI

9 

Maillet M, van Berlo JH and Molkentin JD: Molecular basis of physiological heart growth: Fundamental concepts and new players. Nat Rev Mol Cell Biol. 14:38–48. 2013. View Article : Google Scholar : PubMed/NCBI

10 

Li Q, Wang F, Zhang YM, Zhou JJ and Zhang Y: Activation of cannabinoid type 2 receptor by JWH133 protects heart against ischemia/reperfusion-induced apoptosis. Cell Physiol Biochem. 31:693–702. 2013. View Article : Google Scholar : PubMed/NCBI

11 

Mitrega KA, Nozynski J, Porc M, Spalek AM and Krzeminski TF: Dihydropyridines' metabolites-induced early apoptosis after myocardial infarction in rats; new outlook on preclinical study with M-2 and M-3. Apoptosis. 21:195–208. 2016. View Article : Google Scholar : PubMed/NCBI

12 

Qiu Q, Yang C, Xiong W, Tahiri H, Payeur M, Superstein R, Carret AS, Hamel P, Ellezam B, Martin B, et al: SYK is a target of lymphocyte-derived microparticles in the induction of apoptosis of human retinoblastoma cells. Apoptosis. 20:1613–1622. 2015. View Article : Google Scholar : PubMed/NCBI

13 

Thornberry NA and Lazebnik Y: Caspases: Enemies within. Science. 281:1312–1316. 1998. View Article : Google Scholar : PubMed/NCBI

14 

Santos N, Silva RF, Pinto M, Silva EBD, Tasat DR and Amaral A: Active caspase-3 expression levels as bioindicator of individual radiosensitivity. An Acad Bras Cienc. 89 1 Suppl 0:S649–S659. 2017. View Article : Google Scholar

15 

McDougal AD and Dewey CF Jr: Modeling oxygen requirements in ischemic cardiomyocytes. J Biol Chem. 292:11760–11776. 2017. View Article : Google Scholar : PubMed/NCBI

16 

Yang Y, Ding S, Xu G, Chen F and Ding F: MicroRNA-15a inhibition protects against hypoxia/reoxygenation-induced apoptosis of cardiomyocytes by targeting mothers against decapentaplegic homolog 7. Mol Med Rep. 15:3699–3705. 2017. View Article : Google Scholar : PubMed/NCBI

17 

Dorn GW II and Force T: Protein kinase cascades in the regulation of cardiac hypertrophy. J Clin Invest. 115:527–537. 2005. View Article : Google Scholar : PubMed/NCBI

18 

Sun J, Sun G, Meng X, Wang H, Luo Y, Qin M, Ma B, Wang M, Cai D, Guo P, et al: Isorhamnetin protects against doxorubicin-induced cardiotoxicity in vivo and in vitro. PLoS One. 8:e645262013. View Article : Google Scholar : PubMed/NCBI

19 

Chanda D, Luiken JJ and Glatz JF: Signaling pathways involved in cardiac energy metabolism. FEBS Lett. 590:2364–2374. 2016. View Article : Google Scholar : PubMed/NCBI

20 

Daskalopoulos EP, Dufeys C, Bertrand L, Beauloye C and Horman S: AMPK in cardiac fibrosis and repair: Actions beyond metabolic regulation. J Mol Cell Cardiol. 91:188–200. 2016. View Article : Google Scholar : PubMed/NCBI

21 

Saxena A, Shinde AV, Haque Z, Wu YJ, Chen W, Su Y and Frangogiannis NG: The role of Interleukin Receptor Associated Kinase (IRAK)-M in regulation of myofibroblast phenotype in vitro and in an experimental model of non-reperfused myocardial infarction. J Mol Cell Cardiol. 89:223–231. 2015. View Article : Google Scholar : PubMed/NCBI

22 

Sepuri NBV, Angireddy R, Srinivasan S, Guha M, Spear J, Lu B, Anandatheerthavarada HK, Suzuki CK and Avadhani NG: Mitochondrial LON protease-dependent degradation of cytochrome c oxidase subunits under hypoxia and myocardial ischemia. Biochimica Biophys Acta. 1858:519–528. 2017. View Article : Google Scholar

23 

Huang P, Xu X, Wang L, Zhu B, Wang X and Xia J: The role of EGF-EGFR signalling pathway in hepatocellular carcinoma inflammatory microenvironment. J Cell Mol Med. 18:218–230. 2014. View Article : Google Scholar : PubMed/NCBI

24 

Zhang M, Zhou Q, Liang QQ, Li CG, Holz JD, Tang D, Sheu TJ, Li TF, Shi Q and Wang YJ: IGF-1 regulation of type II collagen and MMP-13 expression in rat endplate chondrocytes via distinct signaling pathways. Osteoarthritis Cartilage. 17:100–106. 2009. View Article : Google Scholar : PubMed/NCBI

25 

Cai XY, Xia Y, Yang SH, Liu XZ, Shao ZW, Liu YL, Yang W and Xiong LM: Ropivacaine- and bupivacaine-induced death of rabbit annulus fibrosus cells in vitro: Involvement of the mitochondrial apoptotic pathway. Osteoarthritis Cartilage. 23:1763–1775. 2015. View Article : Google Scholar : PubMed/NCBI

26 

Kirchman D, K'Nees E and Hodson R: Leucine incorporation and its potential as a measure of protein synthesis by bacteria in natural aquatic systems. Appl Environ Microbiol. 49:599–607. 1985.PubMed/NCBI

27 

Richards GP, Watson MA and Kingsley DH: A SYBR green, real-time RT-PCR method to detect and quantitate Norwalk virus in stools. J Virol Methods. 116:63–70. 2004. View Article : Google Scholar : PubMed/NCBI

28 

Du Z, Li S, Liu L, Yang Q, Zhang H and Gao C: NADPH oxidase 3associated oxidative stress and caspase 3-dependent apoptosis in the cochleae of D-galactose induced aged rats. Mol Med Rep. 12:7883–7890. 2015. View Article : Google Scholar : PubMed/NCBI

29 

Arocho A, Chen B, Ladanyi M and Pan Q: Validation of the 2-DeltaDeltaCt calculation as an alternate method of data analysis for quantitative PCR of BCR-ABL P210 transcripts. Diagn Mol Pathol. 15:56–61. 2006. View Article : Google Scholar : PubMed/NCBI

30 

Livak KJ and Schmittgen TD: Analysis of relative gene expression data using real-time quantitative PCR and the 2(-Delta Delta C(T)) method. Methods. 25:402–408. 2001. View Article : Google Scholar : PubMed/NCBI

31 

Song WY, Xu GH and Zhang GJ: Effect of Actinidia chinensis planch polysaccharide on the growth and apoptosis and p-p38 expression in human gastric cancer SGC-7901 cells. Zhongguo Zhong xi yi jie he za zhi. 34:329–333. 2014.(In Chinese). PubMed/NCBI

32 

Verma P, Singh A, Nthenge-Ngumbau DN, Rajamma U, Sinha S, Mukhopadhyay K and Mohanakumar KP: Attention deficit-hyperactivity disorder suffers from mitochondrial dysfunction. BBA Clin. 6:153–158. 2016. View Article : Google Scholar : PubMed/NCBI

33 

Jamshidzadeh A, Heidari R, Abasvali M, Zarei M, Ommati MM, Abdoli N, Khodaei F, Yeganeh Y, Jafari F, Zarei A, et al: Taurine treatment preserves brain and liver mitochondrial function in a rat model of fulminant hepatic failure and hyperammonemia. Biomedicine Pharmacother. 86:514–520. 2017. View Article : Google Scholar

34 

Yan X, Wang L, Yang X, Qiu Y, Tian X, Lv Y, Tian F, Song G and Wang T: Fluoride induces apoptosis in H9c2 cardiomyocytes via the mitochondrial pathway. Chemosphere. 182:159–165. 2017. View Article : Google Scholar : PubMed/NCBI

35 

Liang W, Liao Y, Zhang J, Huang Q, Luo W, Yu J, Gong J, Zhou Y, Li X, Tang B, et al: Heat shock factor 1 inhibits the mitochondrial apoptosis pathway by regulating second mitochondria-derived activator of caspase to promote pancreatic tumorigenesis. J Exp Clin Cancer Res. 36:642017. View Article : Google Scholar : PubMed/NCBI

36 

Jeong JJ, Ha YM, Jin YC, Lee EJ, Kim JS, Kim HJ, Seo HG, Lee JH, Kang SS, Kim YS and Chang KC: Rutin from Lonicera japonica inhibits myocardial ischemia/reperfusion-induced apoptosis in vivo and protects H9c2 cells against hydrogen peroxide-mediated injury via ERK1/2 and PI3K/Akt signals in vitro. Food Chem Toxicol. 47:1569–1576. 2009. View Article : Google Scholar : PubMed/NCBI

37 

Fazal L, Laudette M, Paula-Gomes S, Pons S, Conte C, Tortosa F, Sicard P, Sainte-Marie Y, Bisserier M, Lairez O, et al: Multifunctional mitochondrial epac1 controls myocardial cell death. Circ Res. 120:645–657. 2017. View Article : Google Scholar : PubMed/NCBI

38 

Krech J, Tong G, Wowro S, Walker C, Rosenthal LM, Berger F and Schmitt KRL: Moderate therapeutic hypothermia induces multimodal protective effects in oxygen-glucose deprivation/reperfusion injured cardiomyocytes. Mitochondrion. 35:1–10. 2017. View Article : Google Scholar : PubMed/NCBI

39 

Roberts ER and Thomas KJ: The role of mitochondria in the development and progression of lung cancer. Comput Struct Biotechnol J. 6:e2013030192013. View Article : Google Scholar : PubMed/NCBI

40 

Gharanei M, Hussain A, Janneh O and Maddock HL: Doxorubicin induced myocardial injury is exacerbated following ischaemic stress via opening of the mitochondrial permeability transition pore. Toxicol Appl Pharmacol. 268:149–156. 2013. View Article : Google Scholar : PubMed/NCBI

41 

Ahmed LA and El-Maraghy SA: Nicorandil ameliorates mitochondrial dysfunction in doxorubicin-induced heart failure in rats: Possible mechanism of cardioprotection. Biochem Pharmacol. 86:1301–1310. 2013. View Article : Google Scholar : PubMed/NCBI

42 

Susin SA, Lorenzo HK, Zamzami N, Marzo I, Snow BE, Brothers GM, Mangion J, Jacotot E, Costantini P, Loeffler M, et al: Molecular characterization of mitochondrial apoptosis-inducing factor. Nature. 397:441–446. 1999. View Article : Google Scholar : PubMed/NCBI

43 

Grutter MG: Caspases: Key players in programmed cell death. Curr Opi Struct Biol. 10:649–655. 2000. View Article : Google Scholar

44 

Nasu K, Nishida M, Kawano Y, Tsuno A, Abe W, Yuge A, Takai N and Narahara H: Aberrant expression of apoptosis-related molecules in endometriosis: A possible mechanism underlying the pathogenesis of endometriosis. Reprod Sci. 18:206–218. 2011. View Article : Google Scholar : PubMed/NCBI

45 

Hu Y, Li L, Yin W, Shen L, You B and Gao H: Protective effect of proanthocyanidins on anoxia-reoxygenation injury of myocardial cells mediated by the PI3K/Akt/GSK-3beta pathway and mitochondrial ATP-sensitive potassium channel. Mol Med Rep. 10:2051–2058. 2014. View Article : Google Scholar : PubMed/NCBI

46 

Wang Z, Zhang H, Xu X, Shi H, Yu X, Wang X, Yan Y, Fu X, Hu H, Li X and Xiao J: bFGF inhibits ER stress induced by ischemic oxidative injury via activation of the PI3K/Akt and ERK1/2 pathways. Toxicol Lett. 212:137–146. 2012. View Article : Google Scholar : PubMed/NCBI

47 

Manning BD and Cantley LC: AKT/PKB signaling: navigating downstream. Cell. 129:1261–1274. 2007. View Article : Google Scholar : PubMed/NCBI

48 

Ramalingam M, Kwon YD and Kim SJ: Insulin as a potent stimulator of Akt, ERK and inhibin-βE signaling in osteoblast-like UMR-106 cells. Biomol Ther (Seoul). 24:589–594. 2016. View Article : Google Scholar : PubMed/NCBI

49 

Pillai VB, Kanwal A, Fang YH, Sharp WW, Samant S, Arbiser J and Gupta MP: Honokiol, an activator of Sirtuin-3 (SIRT3) preserves mitochondria and protects the heart from doxorubicin-induced cardiomyopathy in mice. Oncotarget. 8:34082–34098. 2017. View Article : Google Scholar : PubMed/NCBI

50 

Los M, Maddika S, Erb B and Schulze-Osthoff K: Switching Akt: From survival signaling to deadly response. Bioessays. 31:492–495. 2009. View Article : Google Scholar : PubMed/NCBI

51 

Coloff JL, Mason EF, Altman BJ, Gerriets VA, Liu T, Nichols AN, Zhao Y, Wofford JA, Jacobs SR, Ilkayeva O, et al: Akt requires glucose metabolism to suppress puma expression and prevent apoptosis of leukemic T cells. J Biol Chem. 286:5921–5933. 2011. View Article : Google Scholar : PubMed/NCBI

52 

Elstrom RL, Bauer DE, Buzzai M, Karnauskas R, Harris MH, Plas DR, Zhuang H, Cinalli RM, Alavi A, Rudin CM and Thompson CB: Akt stimulates aerobic glycolysis in cancer cells. Cancer Res. 64:3892–3899. 2004. View Article : Google Scholar : PubMed/NCBI

53 

Nogueira V, Park Y, Chen CC, Xu PZ, Chen ML, Tonic I, Unterman T and Hay N: Akt determines replicative senescence and oxidative or oncogenic premature senescence and sensitizes cells to oxidative apoptosis. Cancer cell. 14:458–470. 2008. View Article : Google Scholar : PubMed/NCBI

54 

Matsui T and Rosenzweig A: Convergent signal transduction pathways controlling cardiomyocyte survival and function: The role of PI 3-kinase and Akt. J Mol Cell Cardiol. 38:63–71. 2005. View Article : Google Scholar : PubMed/NCBI

Related Articles

  • Abstract
  • View
  • Download
  • Twitter
Copy and paste a formatted citation
Spandidos Publications style
Wang Q, Xu Y, Gao Y and Wang Q: Actinidia chinensis planch polysaccharide protects against hypoxia‑induced apoptosis of cardiomyocytes in vitro. Mol Med Rep 18: 193-201, 2018.
APA
Wang, Q., Xu, Y., Gao, Y., & Wang, Q. (2018). Actinidia chinensis planch polysaccharide protects against hypoxia‑induced apoptosis of cardiomyocytes in vitro. Molecular Medicine Reports, 18, 193-201. https://doi.org/10.3892/mmr.2018.8953
MLA
Wang, Q., Xu, Y., Gao, Y., Wang, Q."Actinidia chinensis planch polysaccharide protects against hypoxia‑induced apoptosis of cardiomyocytes in vitro". Molecular Medicine Reports 18.1 (2018): 193-201.
Chicago
Wang, Q., Xu, Y., Gao, Y., Wang, Q."Actinidia chinensis planch polysaccharide protects against hypoxia‑induced apoptosis of cardiomyocytes in vitro". Molecular Medicine Reports 18, no. 1 (2018): 193-201. https://doi.org/10.3892/mmr.2018.8953
Copy and paste a formatted citation
x
Spandidos Publications style
Wang Q, Xu Y, Gao Y and Wang Q: Actinidia chinensis planch polysaccharide protects against hypoxia‑induced apoptosis of cardiomyocytes in vitro. Mol Med Rep 18: 193-201, 2018.
APA
Wang, Q., Xu, Y., Gao, Y., & Wang, Q. (2018). Actinidia chinensis planch polysaccharide protects against hypoxia‑induced apoptosis of cardiomyocytes in vitro. Molecular Medicine Reports, 18, 193-201. https://doi.org/10.3892/mmr.2018.8953
MLA
Wang, Q., Xu, Y., Gao, Y., Wang, Q."Actinidia chinensis planch polysaccharide protects against hypoxia‑induced apoptosis of cardiomyocytes in vitro". Molecular Medicine Reports 18.1 (2018): 193-201.
Chicago
Wang, Q., Xu, Y., Gao, Y., Wang, Q."Actinidia chinensis planch polysaccharide protects against hypoxia‑induced apoptosis of cardiomyocytes in vitro". Molecular Medicine Reports 18, no. 1 (2018): 193-201. https://doi.org/10.3892/mmr.2018.8953
Follow us
  • Twitter
  • LinkedIn
  • Facebook
About
  • Spandidos Publications
  • Careers
  • Cookie Policy
  • Privacy Policy
How can we help?
  • Help
  • Live Chat
  • Contact
  • Email to our Support Team