Spandidos Publications Logo
  • About
    • About Spandidos
    • Aims and Scopes
    • Abstracting and Indexing
    • Editorial Policies
    • Reprints and Permissions
    • Job Opportunities
    • Terms and Conditions
    • Contact
  • Journals
    • All Journals
    • Oncology Letters
      • Oncology Letters
      • Information for Authors
      • Editorial Policies
      • Editorial Board
      • Aims and Scope
      • Abstracting and Indexing
      • Bibliographic Information
      • Archive
    • International Journal of Oncology
      • International Journal of Oncology
      • Information for Authors
      • Editorial Policies
      • Editorial Board
      • Aims and Scope
      • Abstracting and Indexing
      • Bibliographic Information
      • Archive
    • Molecular and Clinical Oncology
      • Molecular and Clinical Oncology
      • Information for Authors
      • Editorial Policies
      • Editorial Board
      • Aims and Scope
      • Abstracting and Indexing
      • Bibliographic Information
      • Archive
    • Experimental and Therapeutic Medicine
      • Experimental and Therapeutic Medicine
      • Information for Authors
      • Editorial Policies
      • Editorial Board
      • Aims and Scope
      • Abstracting and Indexing
      • Bibliographic Information
      • Archive
    • International Journal of Molecular Medicine
      • International Journal of Molecular Medicine
      • Information for Authors
      • Editorial Policies
      • Editorial Board
      • Aims and Scope
      • Abstracting and Indexing
      • Bibliographic Information
      • Archive
    • Biomedical Reports
      • Biomedical Reports
      • Information for Authors
      • Editorial Policies
      • Editorial Board
      • Aims and Scope
      • Abstracting and Indexing
      • Bibliographic Information
      • Archive
    • Oncology Reports
      • Oncology Reports
      • Information for Authors
      • Editorial Policies
      • Editorial Board
      • Aims and Scope
      • Abstracting and Indexing
      • Bibliographic Information
      • Archive
    • Molecular Medicine Reports
      • Molecular Medicine Reports
      • Information for Authors
      • Editorial Policies
      • Editorial Board
      • Aims and Scope
      • Abstracting and Indexing
      • Bibliographic Information
      • Archive
    • World Academy of Sciences Journal
      • World Academy of Sciences Journal
      • Information for Authors
      • Editorial Policies
      • Editorial Board
      • Aims and Scope
      • Abstracting and Indexing
      • Bibliographic Information
      • Archive
    • International Journal of Functional Nutrition
      • International Journal of Functional Nutrition
      • Information for Authors
      • Editorial Policies
      • Editorial Board
      • Aims and Scope
      • Abstracting and Indexing
      • Bibliographic Information
      • Archive
    • International Journal of Epigenetics
      • International Journal of Epigenetics
      • Information for Authors
      • Editorial Policies
      • Editorial Board
      • Aims and Scope
      • Abstracting and Indexing
      • Bibliographic Information
      • Archive
    • Medicine International
      • Medicine International
      • Information for Authors
      • Editorial Policies
      • Editorial Board
      • Aims and Scope
      • Abstracting and Indexing
      • Bibliographic Information
      • Archive
  • Articles
  • Information
    • Information for Authors
    • Information for Reviewers
    • Information for Librarians
    • Information for Advertisers
    • Conferences
  • Language Editing
Spandidos Publications Logo
  • About
    • About Spandidos
    • Aims and Scopes
    • Abstracting and Indexing
    • Editorial Policies
    • Reprints and Permissions
    • Job Opportunities
    • Terms and Conditions
    • Contact
  • Journals
    • All Journals
    • Biomedical Reports
      • Information for Authors
      • Editorial Policies
      • Editorial Board
      • Aims and Scope
      • Abstracting and Indexing
      • Bibliographic Information
      • Archive
    • Experimental and Therapeutic Medicine
      • Information for Authors
      • Editorial Policies
      • Editorial Board
      • Aims and Scope
      • Abstracting and Indexing
      • Bibliographic Information
      • Archive
    • International Journal of Epigenetics
      • Information for Authors
      • Editorial Policies
      • Editorial Board
      • Aims and Scope
      • Abstracting and Indexing
      • Bibliographic Information
      • Archive
    • International Journal of Functional Nutrition
      • Information for Authors
      • Editorial Policies
      • Editorial Board
      • Aims and Scope
      • Abstracting and Indexing
      • Bibliographic Information
      • Archive
    • International Journal of Molecular Medicine
      • Information for Authors
      • Editorial Policies
      • Editorial Board
      • Aims and Scope
      • Abstracting and Indexing
      • Bibliographic Information
      • Archive
    • International Journal of Oncology
      • Information for Authors
      • Editorial Policies
      • Editorial Board
      • Aims and Scope
      • Abstracting and Indexing
      • Bibliographic Information
      • Archive
    • Medicine International
      • Information for Authors
      • Editorial Policies
      • Editorial Board
      • Aims and Scope
      • Abstracting and Indexing
      • Bibliographic Information
      • Archive
    • Molecular and Clinical Oncology
      • Information for Authors
      • Editorial Policies
      • Editorial Board
      • Aims and Scope
      • Abstracting and Indexing
      • Bibliographic Information
      • Archive
    • Molecular Medicine Reports
      • Information for Authors
      • Editorial Policies
      • Editorial Board
      • Aims and Scope
      • Abstracting and Indexing
      • Bibliographic Information
      • Archive
    • Oncology Letters
      • Information for Authors
      • Editorial Policies
      • Editorial Board
      • Aims and Scope
      • Abstracting and Indexing
      • Bibliographic Information
      • Archive
    • Oncology Reports
      • Information for Authors
      • Editorial Policies
      • Editorial Board
      • Aims and Scope
      • Abstracting and Indexing
      • Bibliographic Information
      • Archive
    • World Academy of Sciences Journal
      • Information for Authors
      • Editorial Policies
      • Editorial Board
      • Aims and Scope
      • Abstracting and Indexing
      • Bibliographic Information
      • Archive
  • Articles
  • Information
    • For Authors
    • For Reviewers
    • For Librarians
    • For Advertisers
    • Conferences
  • Language Editing
Login Register Submit
  • This site uses cookies
  • You can change your cookie settings at any time by following the instructions in our Cookie Policy. To find out more, you may read our Privacy Policy.

    I agree
Search articles by DOI, keyword, author or affiliation
Search
Advanced Search
presentation
Molecular Medicine Reports
Join Editorial Board Propose a Special Issue
Print ISSN: 1791-2997 Online ISSN: 1791-3004
Journal Cover
August-2018 Volume 18 Issue 2

Full Size Image

Sign up for eToc alerts
Recommend to Library

Journals

International Journal of Molecular Medicine

International Journal of Molecular Medicine

International Journal of Molecular Medicine is an international journal devoted to molecular mechanisms of human disease.

International Journal of Oncology

International Journal of Oncology

International Journal of Oncology is an international journal devoted to oncology research and cancer treatment.

Molecular Medicine Reports

Molecular Medicine Reports

Covers molecular medicine topics such as pharmacology, pathology, genetics, neuroscience, infectious diseases, molecular cardiology, and molecular surgery.

Oncology Reports

Oncology Reports

Oncology Reports is an international journal devoted to fundamental and applied research in Oncology.

Experimental and Therapeutic Medicine

Experimental and Therapeutic Medicine

Experimental and Therapeutic Medicine is an international journal devoted to laboratory and clinical medicine.

Oncology Letters

Oncology Letters

Oncology Letters is an international journal devoted to Experimental and Clinical Oncology.

Biomedical Reports

Biomedical Reports

Explores a wide range of biological and medical fields, including pharmacology, genetics, microbiology, neuroscience, and molecular cardiology.

Molecular and Clinical Oncology

Molecular and Clinical Oncology

International journal addressing all aspects of oncology research, from tumorigenesis and oncogenes to chemotherapy and metastasis.

World Academy of Sciences Journal

World Academy of Sciences Journal

Multidisciplinary open-access journal spanning biochemistry, genetics, neuroscience, environmental health, and synthetic biology.

International Journal of Functional Nutrition

International Journal of Functional Nutrition

Open-access journal combining biochemistry, pharmacology, immunology, and genetics to advance health through functional nutrition.

International Journal of Epigenetics

International Journal of Epigenetics

Publishes open-access research on using epigenetics to advance understanding and treatment of human disease.

Medicine International

Medicine International

An International Open Access Journal Devoted to General Medicine.

Journal Cover
August-2018 Volume 18 Issue 2

Full Size Image

Sign up for eToc alerts
Recommend to Library

  • Article
  • Citations
    • Cite This Article
    • Download Citation
    • Create Citation Alert
    • Remove Citation Alert
    • Cited By
  • Similar Articles
    • Related Articles (in Spandidos Publications)
    • Similar Articles (Google Scholar)
    • Similar Articles (PubMed)
  • Download PDF
  • Download XML
  • View XML
Article

microRNA‑574 inhibits cell proliferation and invasion in glioblastoma multiforme by directly targeting zinc finger E‑box‑binding homeobox 1

Retraction in: /10.3892/mmr.2022.12884
  • Authors:
    • Youyan Mao
    • Fangmeng Wei
    • Chenghong Wei
    • Chengjun Wei
  • View Affiliations / Copyright

    Affiliations: Department of Laboratory, Weifang People's Hospital, Weifang, Shandong 261000, P.R. China, Department of Laboratory, Weifang Traditional Chinese Hospital, Weifang, Shandong 261041, P.R. China
  • Pages: 1826-1834
    |
    Published online on: May 31, 2018
       https://doi.org/10.3892/mmr.2018.9106
  • Expand metrics +
Metrics: Total Views: 0 (Spandidos Publications: | PMC Statistics: )
Metrics: Total PDF Downloads: 0 (Spandidos Publications: | PMC Statistics: )
Cited By (CrossRef): 0 citations Loading Articles...

This article is mentioned in:



Abstract

Accumulated evidence has demonstrated that dysregulation of microRNAs (miRNAs) contributes to tumourigenesis and tumour development of glioblastoma multiforme (GBM). Therefore, miRNAs may be promising candidates in the development of prognosis biomarkers and effective therapeutic targets for patients with GBM. A number of studies have reported that miRNA‑574 (miR‑574) is aberrantly expressed in multiple types of human cancers. However, the expression pattern, biological functions and molecular mechanism of miR‑574 in GBM are yet to be elucidated. Therefore, the present study aimed to determine the expression level and biological functions of miR‑574 in GBM and the underlying molecular mechanisms. In the present study, miR‑574 levels were measured by reverse transcription‑quantitative polymerase chain reaction (RT‑qPCR) and were demonstrated to be significantly downregulated in human GBM tissues and cell lines. Functional experiments indicated that restored expression of miR‑574 using mimics led to the inhibition of the cell proliferation and invasion of GBM cells, as determined by Cell Counting kit‑8 and Matrigel invasion assays, respectively. In addition, bioinformatics analysis predicted that zinc finger E‑box‑binding homeobox 1 (ZEB1) may be a target of miR‑574. Subsequent RT‑qPCR, western blot analysis and luciferase reporter assays confirmed that ZEB1 was a direct target of miR‑574 in GBM. Additionally, ZEB1 was demonstrated to be upregulated and inversely correlated with miR‑574 expression in clinical GBM tissues. Rescue experiments demonstrated that overexpression of ZEB1 attenuated the inhibitory effects of miR‑574 on the proliferation and invasion of GBM cells. Overall, the results of the present study highlighted the potential tumour inhibitory roles of miR‑574 in GBM, thereby indicating that miR‑574 may be a novel and efficient therapeutic target for the treatment of patients with GBM.

Introduction

As the most commonly occurring and malignant type of brain tumour affecting humans, glioma is derived from neural stromal cells and is responsible for 81% of all malignant brain tumours in adults (1,2). Based on the degree of malignancy, gliomas are classified into four histopathologic grades (3). Glioblastoma multiforme (GBM), the most aggressive type of malignant glioma, is characterised by extensive invasion, rapid growth, apoptosis resistance and abundant angiogenesis (4). Several risk factors for GBM have been validated, including genetic factors, biochemical environment, ionising radiation, nitroso compounds, air contamination and unhealthy lifestyles (3,4). Despite recent improvements in multimodal treatment methods, including surgery, postoperative radiotherapy and chemotherapy, the therapeutic outcome of these patients remains poor, with a 5-year overall survival rate of <10% (5). The median survival time of patients with GBM is reported to be <15 months following diagnosis (6). Therefore, an improved understanding of the mechanisms responsible for the occurrence and development of GBM is necessary to develop novel strategies in diagnosis, prognostic evaluation and clinical treatment for patients with this disease.

microRNAs (miRNAs) are endogenous, noncoding and small, 18–23 nucleotide-long RNAs (7). miRNAs are known to negatively modulate gene expression through base pairing with the 3′ untranslated regions (3′-UTRs) of their target genes and subsequently inhibiting the translation and/or promoting the degradation of the mRNA (8). To date, >1,000 miRNAs have been identified in the human genome; combined, these miRNAs are predicted to regulate >5,300 human genes that represent 30% of the human genome (9). Increasing evidence has demonstrated that aberrantly expressed miRNAs may be associated with numerous disorders, particularly cancers (10). Dysregulation of miRNAs has been reported in almost all types of malignancy, including glioma (11), gastric cancer (12), lung cancer (13), ovarian cancer (14) and bladder cancer (15). miRNAs are involved in tumourigenesis and tumour development through participation in the regulation of diverse biological processes, including cell proliferation, cycle, apoptosis, angiogenesis, migration, invasion, metastasis and epithelial-mesenchymal transition (16–18). Therefore, further investigation into the biological role of GBM-associated miRNAs may aid the identification of novel therapeutic approaches for patients with this disease.

Numerous studies have reported that miRNA-574 (miR-574) is expressed aberrantly in multiple types of human cancer, including gastric cancer (19), breast cancer (20) and bladder cancer (21). However, the expression pattern, biological functions and molecular mechanism of miR-574 in GBM remain unclear. Therefore, the present study aimed to measure the expression level and biological functions of miR-574 in GBM and identify the underlying molecular mechanisms.

Materials and methods

Tissue specimens and cell lines

The present study was approved by the Ethics Committee of Weifang People's Hospital (Weifang, China). All patients who participated in this research signed the informed consent form prior to enrollment. GBM tissues and corresponding adjacent normal brain tissues were obtained from 28 patients with GBM (17 males, 11 females; age range, 45–72 years-old) that were treated with surgical resection at Weifang People's Hospital between July 2014 and September 2016. None of these patients with GBM had undergone radiotherapy or chemotherapy prior to tissue collection. All tissues were immediately frozen and stored in liquid nitrogen until RNA isolation.

Normal human astrocytes (NHA) were acquired from ScienCell Research Laboratories, Inc. (San Diego, CA, USA) and maintained in astrocyte medium (ScienCell Research Laboratories, Inc.), according to the manufacturer's protocol. A total of four human GBM cell lines, including T98G, LN229, U138 (also termed U138 MG) and U251 (also termed U251 MG), were purchased from the Shanghai Cell Bank of the Chinese Academy of Sciences (Shanghai, China). All GBM cell lines were maintained in Dulbecco's modified Eagle's medium (DMEM) with 10% fetal bovine serum (FBS), 100 U/ml penicillin and 100 ng/ml streptomycin, all of which were obtained from Invitrogen (Thermo Fisher Scientific, Inc., Waltham, MA, USA), and were cultured at 37°C in a humidified incubator containing 5% CO2.

Oligonucleotides, plasmids and cell transfection

miR-574 mimics and negative control miRNA (miR-NC) were obtained from Guangzhou RiboBio Co., Ltd. (Guangzhou, China). The miR sequences were as follows: miR-574 mimics, 5′-CACGCUCAUGCACACCCCACA-3′ and miR-NC, 5′-UUCUCCGAACGUGUCACGUTT-3′. Zinc finger E-box-binding homeobox 1 (ZEB1) overexpression vector pcDNA3.1-ZEB1 and empty vector pcDNA3.1 were chemically produced by Shanghai GenePharma Co., Ltd. (Shanghai, China). Cells were plated into 6-well plates with a density of 6×105 cells/well one night prior to transfection. Oligonucleotides (100 pmol) and plasmids (4 µg) were transfected into cells using Lipofectamine® 2000 (Invitrogen; Thermo Fisher Scientific, Inc.), according to the manufacturer's protocol. The culture medium was subsequently replaced with fresh DMEM containing 10% FBS at 8 h post-transfection.

Reverse transcription-quantitative polymerase chain reaction (RT-qPCR) of miRNAs and mRNAs

TRIzol reagent (Invitrogen; Thermo Fisher Scientific, Inc.) was used to isolate total RNA from tissue samples or cultured cells. For the analysis of miR-574 expression, total RNA was reverse transcribed into cDNA using a TaqMan MicroRNA Reverse Transcription kit (Applied Biosystems; Thermo Fisher Scientific, Inc.), according to the manufacturer's protocols. Subsequent qPCR was performed with a TaqMan MicroRNA qPCR assay kit (Applied Biosystems; Thermo Fisher Scientific, Inc.), according to the manufacturer's protocol. The thermocycling conditions for qPCR were as follows: 50°C for 2 min, 95°C for 10 min; 40 cycles of denaturation at 95°C for 15 sec and annealing/extension at 60°C for 60 sec. To quantify ZEB1 mRNA expression, cDNA was synthesised from total RNA with a PrimeScript RT Reagent kit (Takara Biotechnology Co., Ltd., Dalian, China), followed by qPCR with a SYBR Premix Ex Taq kit (Takara Biotechnology Co., Ltd.) using an ABI Prism 7300 System (Applied Biosystems; Thermo Fisher Scientific, Inc.). The thermocycling conditions for qPCR were as follows: 5 min at 95°C, followed by 40 cycles of 95°C for 30 sec and 65°C for 45 sec. U6 small nuclear RNA and GAPDH were used as internal controls for miR-574 and ZEB1 mRNA, respectively. The primers used were as follows: miR-574 forward, 5′-TACGATGAGTGTGTGTGTGTGAGTGT-3′ and reverse, 5′-GTCCTTGGTGCCCGAGTG-3′; U6 forward, 5′-GCTTCGGCAGCACATATACTAAAAT-3′ and reverse, 5′-CGCTTCACGAATTTGCGTGTCAT-3′; ZEB1 forward, 5′-TTCAAACCCATAGTGGTTGCT-3′ and reverse, 5′-TGGGAGATACCAAACCAACTG-3′ and GAPDH forward, 5′-ACCCAGAAGACTGTGGATGG-3′ and reverse, 5′-CAGTGAGCTTCCCGTTCAG-3′. Each sample was analysed in triplicate and data were analysed using the 2−ΔΔCq method (22).

Cell Counting kit-8 (CCK-8) assay

A CCK-8 assay was used to detect cell proliferative ability in vitro. Briefly, transfected cells were collected at 24 h post-transfection and were plated into 96-well plates at a density of 3×103 cells/well and incubated at 37°C with 5% CO2 for 0, 24, 48 and 72 h. At each time-point, 10 µl CCK-8 reagent (Beyotime Institute of Biotechnology, Haimen, China) was added into each well. Subsequently, the plates were incubated at 37°C with 5% CO2 for an additional 2 h. Finally, the absorbance at a wavelength of 450 nm was determined using a SpectraMax M3 microplate reader (Molecular Devices, LLC, Sunnyvale, CA, USA). Each assay was performed in triplicate and repeated three times.

Transwell matrigel invasion assay

Transwell chambers (8 µM pore size; Corning Incorporated, Corning, NY, USA) coated with Matrigel (100 µg/well; BD Biosciences, San Jose, CA, USA) were used to evaluate cell invasion capacity in vitro. After 24 h post-transfection, 5×104 transfected cells were suspended in 250 µl FBS-free DMEM and seeded in the upper chambers. A total of 600 µl DMEM containing 20% FBS was placed into the lower chambers as the chemoattractant. The chambers were incubated at 37°C in 5% CO2 for 24 h. Cells remaining in the upper chambers were gently removed using a cotton swab. The invasive cells attached to the lower surface of the chambers were fixed with 95% ethanol at room temperature for 15 min and stained with 0.1% crystal violet (Beyotime Institute of Biotechnology) at room temperature for 15 min. The number of invasive cells was manually counted in five randomly selected fields of view under an inverted light microscope (Olympus IX53; magnification, ×200; Olympus Corporation, Tokyo, Japan). Each assay was independently repeated three times.

Bioinformatics prediction and luciferase reporter assay

TargetScan (www.targetscan.org) and miRanda (www.microrna.org) were used to predict the potential targets of miR-574. Luciferase plasmids containing the wild-type or mutated putative miR-574 seed-matching sites in the 3′-UTR of ZEB1 were chemically synthesised by Shanghai GenePharma Co., Ltd. and termed pmirGLO-ZEB1-3′-UTR Wt and pmirGLO-ZEB1-3′-UTR Mut, respectively. For reporter assays, cells were seeded into 24-well plates at a density of 1.0×105 one day prior to transfection. Cells were transfected with miR-574 mimics (50 pmol) or miR-NC (50 pmol) along with pmirGLO-ZEB1-3′-UTR Wt (0.2 µg) or pmirGLO-ZEB1-3′-UTR Mut (0.2 µg) using Lipofectamine 2000, according to the manufacturer's protocol. The luciferase activity was assayed at 48 h after transfection using a Dual-Luciferase Reporter Assay system (Promega Corporation, Madison, WI, USA). Firefly luciferase activity was normalised to Renilla luciferase activity.

Western blot analysis

Tissues and cultured cells were lysed with radioimmunoprecipitation assay lysis buffer (Beyotime Institute of Biotechnology) containing protease inhibitors (EMD Millipore, Billerica, MA, USA). The total protein concentration was quantified with a bicinchoninic acid protein assay kit (Beyotime Institute of Biotechnology). Equal amounts of total protein (30 µg) were separated by 10% SDS-PAGE and were subsequently transferred onto polyvinylidene difluoride membranes (EMD Millipore) using an electroblotting method. After 2 h of blocking at room temperature in 5% non-fat milk in TBS containing 0.1% Tween-20 (TBST), the membranes were incubated at 4°C overnight with primary antibodies against ZEB1 (cat. no. sc-81428; 1:1,000 dilution; Santa Cruz Biotechnology, Inc., Dallas, TX, USA) or GAPDH (cat. no. sc-32233; 1:1,000 dilution; Santa Cruz Biotechnology, Inc.). Following washing three times with TBST, the membranes were probed with goat anti-mouse horseradish peroxidase-conjugated secondary antibodies (cat. no. sc-2005; 1:5,000 dilution; Santa Cruz Biotechnology, Inc.) at room temperature for 2 h. Finally, the protein bands were visualised using BeyoECL Plus kit (Beyotime Institute of Biotechnology) and analysed with ImageJ software (version 1.49; National Institutes of Health, Bethesda, MD, USA).

Statistical analysis

All data are presented as the mean ± standard deviation of ≥3 independent experiments and were analysed with Student's t-tests or one-way analysis of variance followed by Student-Newman-Keuls analysis. Spearman's correlation analysis was performed to determine the correlation between miR-574 and ZEB1 mRNA expression in GBM tissues. SPSS software (version 19.0; IBM Corp., Armonk, NY, USA) was used to perform statistical analysis. P<0.05 was considered to indicate a statistically significant difference.

Results

miR-574 expression is downregulated both in GBM tissues and cell lines

To determine the expression pattern of miR-57 in GBM, miR-574 expression was initially detected in 28 paired GBM tissues and corresponding adjacent normal brain tissues. RT-qPCR results demonstrated that miR-574 was significantly downregulated in GBM tissue samples compared with adjacent normal brain tissues (P<0.05; Fig. 1A). Subsequently, the expression levels of miR-574 in GBM cell lines was determined using RT-qPCR and NHA were used as controls. Consistent with the results from GBM tissues, miR-574 expression was downregulated in all examined GBM cell lines compared with NHA (P<0.05; Fig. 1B). The above results indicate that miR-574 may be involved in the regulation of GBM formation and progression.

Figure 1.

miR-574 is downregulated in human GBM tissues and human GBM cell lines. (A) RT-qPCR analysis of miR-574 expression in GBM tissues compared with corresponding adjacent normal brain tissues. (B) Expression of miR-574 in T98G, LN229, U138 and U251 human GBM cell lines and NHA was determined using RT-qPCR. *P<0.05, as indicated. miR, microRNA; GBM, glioblastoma multiforme; RT-qPCR, reverse transcription-quantitative polymerase chain reaction; NHA, normal human astrocytes.

miR-574 overexpression suppresses cell proliferation and invasion in GBM

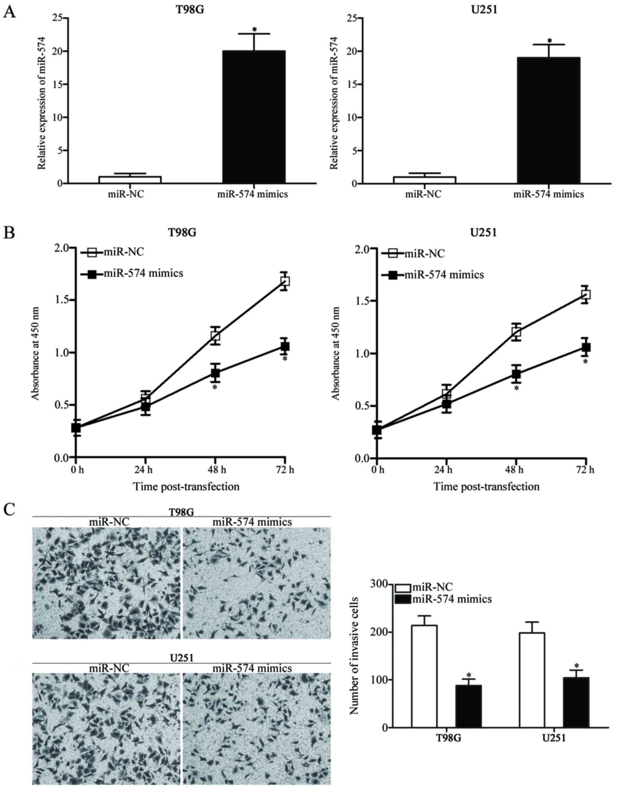
The dysregulation of miR-574 in GBM tissues and cell lines was further investigated. T98G and U251 cells, which exhibited relatively low miR-574 expression compared with other cell lines included in the present study (Fig. 1B), were transfected with miR-574 mimics to increase the endogenous miR-574 levels. Successful upregulation of miR-574 expression was observed in miR-574 mimic-transfected T98G and U251 cells compared with cells transfected with miR-NC (P<0.05; Fig. 2A). A CCK-8 assay was subsequently conducted at different time-points following transfection to evaluate the effect of miR-574 overexpression on GBM cell proliferation. The results demonstrated that miR-574 upregulation resulted in a significant decrease in proliferation compared with miR-NC-transfected T98G and U251 cells at 48 and 72 h (P<0.05; Fig. 2B). Furthermore, a Transwell Matrigel invasion assay was used to determine cell invasion capacity following transfection with miR-574 mimics or miR-NC; overexpression of miR-574 in T98G and U251 cells significantly reduced their invasion abilities compared with the miR-NC group (P<0.05; Fig. 2C). These results indicate that miR-574 may serve tumour-suppressive roles in GBM.

Figure 2.

miR-574 inhibits cell proliferation and invasion of GBM. (A) miR-574 mimics or miR-NC were transfected into T98G and U251 cells. At 48 h following transfection, reverse transcription-quantitative polymerase chain reaction was performed to detect miR-574 expression. (B) Cell Counting kit-8 assays were performed to assess cell proliferative ability in T98G and U251 cells transfected with miR-574 mimics or miR-NC. (C) Effect of miR-574 mimics on T98G and U251 cell invasion capacity was determined by a Transwell Matrigel invasion assay. Representative images of lower chambers are presented (magnification, ×200). *P<0.05 vs. miR-NC group. miR, microRNA; GBM, glioblastoma multiforme; NC, negative control.

ZEB1 is a direct target of miR-574 in GBM

To elucidate the mechanism by which miR-574 inhibited GBM cell proliferation and invasion, bioinformatics analysis was performed to identify the potential target genes of miR-574. ZEB1, which has been reported to participate in the regulation of the initiation and progression of GBM (23–26), was predicted as a candidate target of miR-574 and was further investigated in the present study for confirmation. The 3′-UTR of ZEB1 contains a conserved binding site for miR-574 (Fig. 3A). RT-qPCR and western blot analysis were performed to investigate whether miR-574 affects ZEB1 expression in GBM. These analyses revealed that ZEB1 expression was downregulated at both the mRNA (P<0.05; Fig. 3B) and protein (P<0.05; Fig. 3C) level in T98G and U251 cells following transfection with miR-574 mimics, compared with the miR-NC group. To further confirm that ZEB1 is a direct target of miR-574, a luciferase reporter assay was used to determine whether the 3′-UTR of ZEB1 may be directly targeted by miR-574. Introduction of miR-574 mimics in T98G and U251 cells transfected with the pmirGLO-ZEB1-3′-UTR Wt plasmid significantly inhibited the luciferase activity compared with the miR-NC group (P<0.05; Fig. 3D). However, mutation of the binding site completely eliminated the negative regulation of miR-574 overexpression on luciferase activity. Overall, these results indicate that ZEB1 is a direct target of miR-574 in GBM.

Figure 3.

ZEB1 is a direct target gene of miR-574 in GBM. (A) Putative wild-type binding sites of miR-574 in the 3′-UTR of ZEB1 mRNA and the sequence of the mutant 3′UTR of ZEB1. T98G and U251 cells were transfected with miR-574 mimics or miR-NC and (B) reverse transcription-quantitative polymerase chain reaction and (C) western blot analysis were conducted to determine ZEB1 mRNA and protein expression, respectively. (D) Luciferase reporter assay of T98G and U251 cells transfected with pmirGLO-ZEB1-3′-UTR Wt or pmirGLO-ZEB1-3′-UTR Mut and miR-574 mimics or miR-NC. *P<0.05 vs. miR-NC group. ZEB1, zinc finger E-box-binding homeobox 1; miR, microRNA; GBM, glioblastoma multiforme; UTR, untranslated region; NC, negative control; Wt, wild-type; Mut, mutant.

ZEB1 is upregulated and inversely correlated with miR-574 expression in GBM tissues

To further evaluate the association between miR-574 and ZEB1 in GBM, ZEB1 expression was determined in GBM tissues and corresponding adjacent normal brain tissues. RT-qPCR and western blot analysis indicated that the expression levels of ZEB1 mRNA (P<0.05; Fig. 4A) and protein (P<0.05; Fig. 4B) were significantly increased in GBM tissues compared with adjacent normal brain tissues. Additionally, Spearman's correlation analysis revealed an inverse association between miR-574 and ZEB1 mRNA expression in GBM tissues (r=−0.6485; P<0.001; Fig. 4C). These results further indicated that ZEB1 may be a target gene of miR-574 in GBM.

Figure 4.

ZEB1 is overexpressed in GBM tissues and negatively correlated with miR-574 expression. ZEB1 (A) mRNA and (B) protein levels were measured in GBM tissues and corresponding adjacent normal brain tissues using reverse transcription-quantitative polymerase chain reaction and western blot analysis, respectively. *P<0.05, as indicated. (C) Spearman's correlation analysis was used to investigate the association between ZEB1 mRNA and miR-574 expression levels in GBM tissues (r=−0.6485, P<0.001). ZEB1, zinc finger E-box-binding homeobox 1; GBM, glioblastoma multiforme; miR, microRNA.

Reintroduction of ZEB1 attenuates the inhibitory effects of miR-574 on the proliferation and invasion of GBM cells

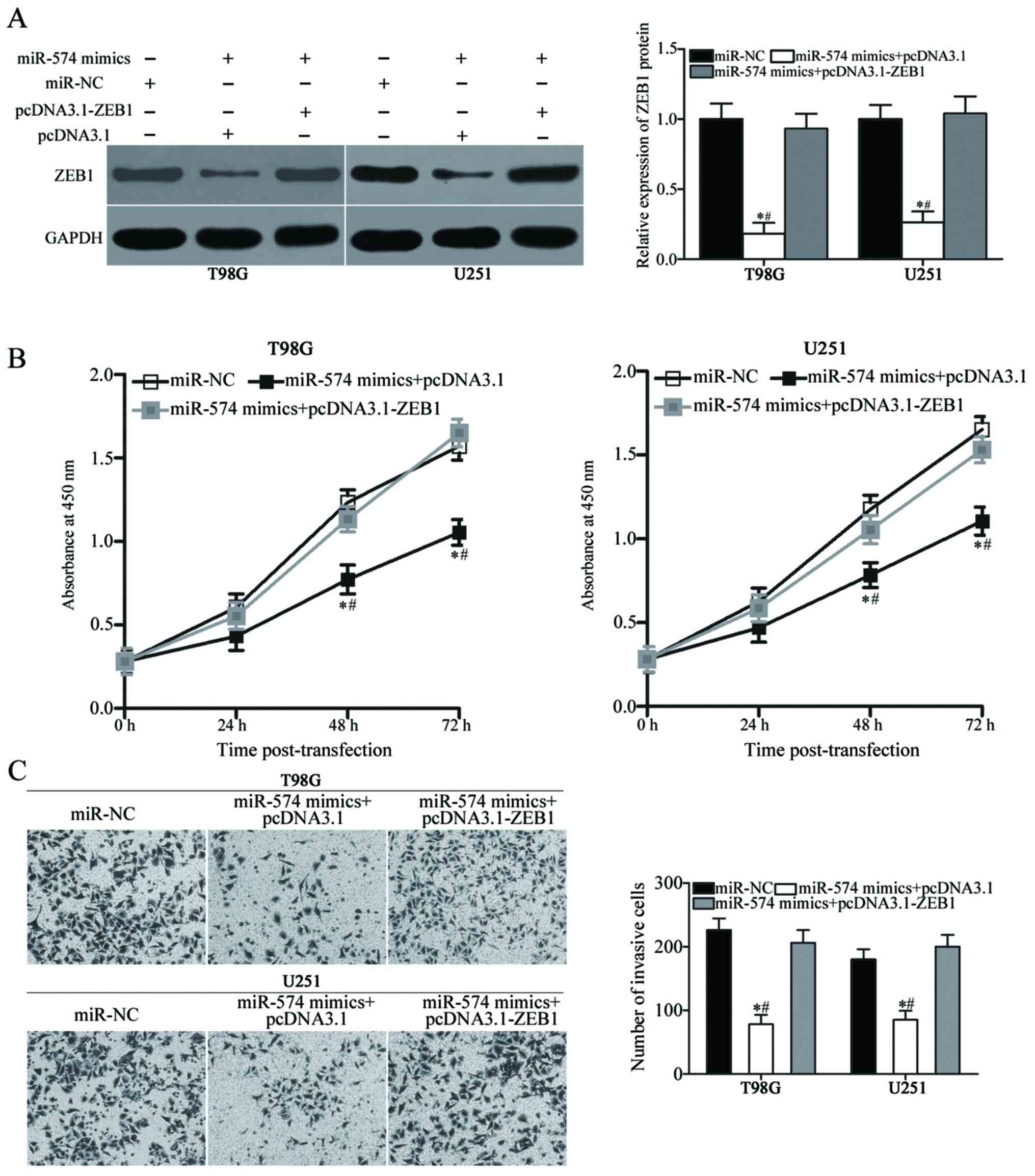
To further confirm that miR-574 mediates its tumour-suppressing effects in GBM via regulation of ZEB1, rescue experiments were performed in T98G and U251 cells co-transfected with miR-574 mimics and the ZEB1 overexpression vector, pcDNA3.1-ZEB1, or empty pcDNA3.1 vector. Following transfection, western blot analysis demonstrated that the decreased levels of ZEB1 as a result of miR-574 overexpression were rescued by co-transfection with pcDNA3.1-ZEB1 (P<0.05; Fig. 5A). Subsequently, CCK-8 and Transwell Matrigel invasion assays revealed that restored ZEB1 expression effectively prevented the inhibitory effects of miR-574 mimics on T98G and U251 cell proliferation (P<0.05 at 48 and 72 h; Fig. 5B) and invasion (P<0.05; Fig. 5C). Overall, these results illustrated that the tumour-suppressive roles of miR-574 in GBM were at least partially mediated by ZEB1.

Figure 5.

Restored ZEB1 expression reverses the inhibitory effects of miR-574 overexpression on cell proliferation and invasion in glioblastoma multiforme. miR-574 mimics were transfected into T98G and U251 cells in the presence of the ZEB1 overexpression vector, pcDNA3.1-ZEB1, or empty pcDNA3.1 vector. (A) At 72 h following co-transfection, western blot analysis was performed to detect ZEB1 expression in the transfected cells. (B) Cell Counting kit-8 and (C) Transwell Matrigel invasion assays were utilised to determine cell proliferation and invasion (magnification, ×200) in each group, respectively. *P<0.05 vs. miR-NC group; #P<0.05 vs. miR-574 mimics + pcDNA3.1-ZEB1 group. ZEB1, zinc finger E-box-binding homeobox 1; miR, microRNA; NC, negative control.

Discussion

Previous studies have demonstrated that dysregulation of miRNAs contributes to the tumourigenesis and tumour development of GBM (27–29). Therefore, miRNAs may be developed as promising prognosis biomarkers and effective therapeutic targets for patients with GBM (30). In the present study, miR-574 was markedly downregulated in GBM tissues and cell lines. Furthermore, ectopic expression of miR-574 decreased cell proliferation and invasion in GBM. ZEB1 was demonstrated to be a direct target of miR-574 in GBM and upregulation of ZEB1 in GBM tissues was negatively correlated with miR-574 expression, indicating that downregulation of miR-574 in GBM may, at least partially, contribute to ZEB1 upregulation. Finally, the results of the rescue experiments demonstrated that miR-574 may inhibit GBM cell proliferation and invasion partially through the negative regulation of ZEB1. These results indicate that the miR-574/ZEB1 pathway may by a therapeutic target for patients with GBM.

Several studies have demonstrated that miR-574 is aberrantly expressed in multiple types of human cancer. For instance, miR-574 levels were demonstrated to be downregulated in gastric cancer tissues and cell lines, with low miR-574 expression being associated with tumour stage and differentiation (19). In breast cancer, the expression level of miR-574 was lower in tumour tissues compared with paired adjacent tissues (20). Decreased miR-574 expression was also reported in bladder cancer (21) and osteosarcoma (31). However, miR-574 expression was reported to be elevated in lung cancer; miR-574 expression levels in non-small cell lung cancer was associated with tumour stage and metastasis (32,33). In addition, miR-574 expression was validated as an independent prognostic risk factor for patients with small cell lung cancer (34). Furthermore, miR-574 upregulation was observed in papillary thyroid carcinoma (35) and colorectal cancer (36). These contrasting results indicate that the expression pattern of miR-574 in human malignancies is tissue specific.

miR-574 has been demonstrated to serve tumour-suppressing roles in various types of cancer. For example, enforced expression of miR-574 attenuated cell growth and metastasis in gastric cancer (19). Furthermore, Ujihira et al (20) reported that miR-574 inhibition reversed the suppression of breast cancer cell proliferation induced by tamoxifen. Tatarano et al (21) demonstrated that miR-574 upregulation inhibited cell proliferation, migration and invasion in bladder cancer. Recently, Xu et al (31) revealed that ectopic expression of miR-574 reduced cell proliferation and promoted apoptosis of osteosarcoma. By contrast, miR-574 served as an oncogene in lung cancer through regulation of cell proliferation, migration, invasion and metastasis (33,34,37). A study by Wang et al (35) indicated that miR-574 overexpression increased the cell proliferation and migration of papillary thyroid carcinoma. Ji et al (36) verified that restored expression of miR-574 promoted cell growth, motility and attenuated cell differentiation and cell cycle progression in colorectal cancer. The above results demonstrated that the biological functions of miR-574 in carcinogenesis and cancer progression are tissue specific and may serve as novel therapeutic candidates for the treatment of certain tumours.

To date, only a few miR-574 targets have been experimentally identified, which include cullin 2 in gastric cancer, clathrin heavy chain in breast cancer, talin rod domain-containing 1 in bladder cancer, protein tyrosine phosphatase receptor type U and forkhead box N3 in lung cancer, and suppressor of cancer cell invasion in papillary thyroid carcinoma (20,21,31,20). In the present study, ZEB1 was verified as a direct target of miR-574 in GBM. ZEB1, located at the short arm of human chromosome 10, is a member of the zinc finger family (38). ZEB1 was previously reported to be abundantly expressed in a number of human cancers, including cervical cancer (39), lung cancer (40), gastric cancer (41), endometrial cancer (42) and bladder cancer (43). ZEB1 dysregulation serves roles in numerous biological processes in tumourigenesis and tumour development, including cell growth, cell cycle, apoptosis, metastasis, epithelial-mesenchymal transition and angiogenesis (44–47). The expression levels of ZEB1 were previously reported to be increased in GBM tumour tissues and cell lines (23), and ZEB1 knockdown inhibited GBM cell proliferation, migration, invasion, epithelial-mesenchymal transition and chemoresistance (23–26). Considering the effect of ZEB1 on GBM, regulation of the miR-574/ZEB1 pathway may offer novel and efficient therapeutic opportunities for the treatment of GBM.

In conclusion, miR-574 is downregulated in GBM tissues and cell lines. Restoration of the expression of miR-574 inhibits GBM cell proliferation and invasion in vitro. Furthermore, ZEB1 is a direct and functional target of miR-574 in GBM. Further research investigating the tumour-suppressive roles of miR-574 in GBM may be beneficial in the development of novel therapeutic methods for patients with GBM.

Acknowledgements

Not applicable.

Funding

No funding was received.

Availability of data and materials

The datasets used and/or analyzed during the present study are available from the corresponding author on reasonable request.

Authors' contributions

CJW made substantial contributions to the design of the present study. YM detected miR-574 and ZEB1 expression in GBM tissues and cell lines. FW performed CCK-8 and Transwell Matrigel invasion assays in T98G and U251 cells. CHW conducted luciferase reporter assays and statistical analysis. All authors read and approved the final manuscript.

Ethics approval and consent to participate

The present study was approved by the Ethics Committee of Weifang People's Hospital (Weifang, China). All patients who participated in this research provided informed consent prior to enrollment.

Consent for publication

Not applicable.

Competing interests

The authors declare that they have no competing interests.

References

1 

Jungk C, Chatziaslanidou D, Ahmadi R, Capper D, Bermejo JL, Exner J, von Deimling A, Herold-Mende C and Unterberg A: Chemotherapy with BCNU in recurrent glioma: Analysis of clinical outcome and side effects in chemotherapy-naive patients. BMC Cancer. 16:812016. View Article : Google Scholar : PubMed/NCBI

2 

Wu CX, Lin GS, Lin ZX, Zhang JD, Chen L, Liu SY, Tang WL, Qiu XX and Zhou CF: Peritumoral edema on magnetic resonance imaging predicts a poor clinical outcome in malignant glioma. Oncol Lett. 10:2769–2776. 2015. View Article : Google Scholar : PubMed/NCBI

3 

Wang Y and Jiang T: Understanding high grade glioma: Molecular mechanism, therapy and comprehensive management. Cancer Lett. 331:139–146. 2013. View Article : Google Scholar : PubMed/NCBI

4 

Zheng H, Ying H, Yan H, Kimmelman AC, Hiller DJ, Chen AJ, Perry SR, Tonon G, Chu GC, Ding Z, et al: Pten and p53 converge on c-Myc to control differentiation, self-renewal, and transformation of normal and neoplastic stem cells in glioblastoma. Cold Spring Harb Symp Quant Biol. 73:427–437. 2008. View Article : Google Scholar : PubMed/NCBI

5 

Stupp R, Hegi ME, Mason WP, van den Bent MJ, Taphoorn MJ, Janzer RC, Ludwin SK, Allgeier A, Fisher B, Belanger K, et al: Effects of radiotherapy with concomitant and adjuvant temozolomide versus radiotherapy alone on survival in glioblastoma in a randomised phase III study: 5-year analysis of the EORTC-NCIC trial. Lancet Oncol. 10:459–466. 2009. View Article : Google Scholar : PubMed/NCBI

6 

Ohgaki H, Dessen P, Jourde B, Horstmann S, Nishikawa T, Di Patre PL, Burkhard C, Schüler D, Probst-Hensch NM, Maiorka PC, et al: Genetic pathways to glioblastoma: A population-based study. Cancer Res. 64:6892–6899. 2004. View Article : Google Scholar : PubMed/NCBI

7 

He L and Hannon GJ: MicroRNAs: Small RNAs with a big role in gene regulation. Nat Rev Genet. 5:522–531. 2004. View Article : Google Scholar : PubMed/NCBI

8 

Bartel DP: MicroRNAs: Target recognition and regulatory functions. Cell. 136:215–233. 2009. View Article : Google Scholar : PubMed/NCBI

9 

Lewis BP, Burge CB and Bartel DP: Conserved seed pairing, often flanked by adenosines, indicates that thousands of human genes are microRNA targets. Cell. 120:15–20. 2005. View Article : Google Scholar : PubMed/NCBI

10 

Calin GA and Croce CM: MicroRNA signatures in human cancers. Nat Rev Cancer. 6:857–866. 2006. View Article : Google Scholar : PubMed/NCBI

11 

Jiang K, Zhi T, Xu W, Xu X, Wu W, Yu T, Nie E, Zhou X, Bao Z, Jin X, et al: MicroRNA-1468-5p inhibits glioma cell proliferation and induces cell cycle arrest by targeting RRM1. Am J Cancer Res. 7:784–800. 2017.PubMed/NCBI

12 

Yu L, Chen J, Liu Y, Zhang Z and Duan S: MicroRNA-937 inhibits cell proliferation and metastasis in gastric cancer cells by downregulating FOXL2. Cancer Biomark. 21:105–116. 2017. View Article : Google Scholar : PubMed/NCBI

13 

Xie Z, Chen W, Chen Y, Wang X, Gao W and Liu Y: miR-768-3p is involved in the proliferation, invasion and migration of non-small cell lung carcinomas. Int J Oncol. 51:1574–1582. 2017. View Article : Google Scholar : PubMed/NCBI

14 

Wang X, Qiu LW, Peng C, Zhong SP, Ye L and Wang D: MicroRNA-30c inhibits metastasis of ovarian cancer by targeting metastasis-associated gene 1. J Cancer Res Ther. 13:676–682. 2017. View Article : Google Scholar : PubMed/NCBI

15 

Ganji SM, Saidijam M, Amini R, Mousavi-Bahar SH, Shabab N, Seyedabadi S and Mahdavinezhad A: Evaluation of MicroRNA-99a and MicroRNA-205 expression levels in bladder cancer. Int J Mol Cell Med. 6:87–95. 2017.PubMed/NCBI

16 

Bartel DP: MicroRNAs: Genomics, biogenesis, mechanism, and function. Cell. 116:281–297. 2004. View Article : Google Scholar : PubMed/NCBI

17 

Hu Y, Li Y, Wu C, Zhou L, Han X, Wang Q, Xie X, Zhou Y and Du Z: MicroRNA-140-5p inhibits cell proliferation and invasion by regulating VEGFA/MMP2 signaling in glioma. Tumour Biol. 39:10104283176975582017. View Article : Google Scholar : PubMed/NCBI

18 

Li H, Yu L, Liu J, Bian X, Shi C, Sun C, Zhou X, Wen Y, Hua D, Zhao S, et al: miR-320a functions as a suppressor for gliomas by targeting SND1 and β-catenin, and predicts the prognosis of patients. Oncotarget. 8:19723–19737. 2017.PubMed/NCBI

19 

Su Y, Ni Z, Wang G, Cui J, Wei C, Wang J, Yang Q, Xu Y and Li F: Aberrant expression of microRNAs in gastric cancer and biological significance of miR-574-3p. Int Immunopharmacol. 13:468–475. 2012. View Article : Google Scholar : PubMed/NCBI

20 

Ujihira T, Ikeda K, Suzuki T, Yamaga R, Sato W, Horie-Inoue K, Shigekawa T, Osaki A, Saeki T, Okamoto K, et al: MicroRNA-574-3p, identified by microRNA library-based functional screening, modulates tamoxifen response in breast cancer. Sci Rep. 5:76412015. View Article : Google Scholar : PubMed/NCBI

21 

Tatarano S, Chiyomaru T, Kawakami K, Enokida H, Yoshino H, Hidaka H, Nohata N, Yamasaki T, Gotanda T, Tachiwada T, et al: Novel oncogenic function of mesoderm development candidate 1 and its regulation by MiR-574-3p in bladder cancer cell lines. Int J Oncol. 40:951–959. 2012. View Article : Google Scholar : PubMed/NCBI

22 

Livak KJ and Schmittgen TD: Analysis of relative gene expression data using real-time quantitative PCR and the 2(-Delta Delta C(T)) method. Methods. 25:402–408. 2001. View Article : Google Scholar : PubMed/NCBI

23 

Siebzehnrubl FA, Silver DJ, Tugertimur B, Deleyrolle LP, Siebzehnrubl D, Sarkisian MR, Devers KG, Yachnis AT, Kupper MD, Neal D, et al: The ZEB1 pathway links glioblastoma initiation, invasion and chemoresistance. EMBO Mol Med. 5:1196–1212. 2013. View Article : Google Scholar : PubMed/NCBI

24 

Yue S, Wang L, Zhang H, Min Y, Lou Y, Sun H, Jiang Y, Zhang W, Liang A, Guo Y, et al: miR-139-5p suppresses cancer cell migration and invasion through targeting ZEB1 and ZEB2 in GBM. Tumour Biol. 36:6741–6749. 2015. View Article : Google Scholar : PubMed/NCBI

25 

Zhang S, Wang W, Liu G, Xie S, Li Q, Li Y and Lin Z: Long non-coding RNA HOTTIP promotes hypoxia-induced epithelial-mesenchymal transition of malignant glioma by regulating the miR-101/ZEB1 axis. Biomed Pharmacother. 95:711–720. 2017. View Article : Google Scholar : PubMed/NCBI

26 

Pang H, Zheng Y, Zhao Y, Xiu X and Wang J: miR-590-3p suppresses cancer cell migration, invasion and epithelial-mesenchymal transition in glioblastoma multiforme by targeting ZEB1 and ZEB2. Biochem Biophys Res Commun. 468:739–745. 2015. View Article : Google Scholar : PubMed/NCBI

27 

Ma J, Yao Y, Wang P, Liu Y, Zhao L, Li Z, Li Z and Xue Y: MiR-152 functions as a tumor suppressor in glioblastoma stem cells by targeting Kruppel-like factor 4. Cancer Lett. 355:85–95. 2014. View Article : Google Scholar : PubMed/NCBI

28 

Banelli B, Forlani A, Allemanni G, Morabito A, Pistillo MP and Romani M: MicroRNA in Glioblastoma: An Overview. Int J Genomics. 2017:76390842017. View Article : Google Scholar : PubMed/NCBI

29 

Huang SW, Ali ND, Zhong L and Shi J: MicroRNAs as biomarkers for human glioblastoma: Progress and potential. Acta Pharmacol Sin. 2018. View Article : Google Scholar

30 

Areeb Z, Stylli SS, Koldej R, Ritchie DS, Siegal T, Morokoff AP, Kaye AH and Luwor RB: MicroRNA as potential biomarkers in Glioblastoma. J Neurooncol. 125:237–248. 2015. View Article : Google Scholar : PubMed/NCBI

31 

Xu H, Liu X, Zhou J, Chen X and Zhao J: miR-574-3p acts as a tumor promoter in osteosarcoma by targeting SMAD4 signaling pathway. Oncol Lett. 12:5247–5253. 2016. View Article : Google Scholar : PubMed/NCBI

32 

Foss KM, Sima C, Ugolini D, Neri M, Allen KE and Weiss GJ: miR-1254 and miR-574-5p: Serum-based microRNA biomarkers for early-stage non-small cell lung cancer. J Thorac Oncol. 6:482–488. 2011. View Article : Google Scholar : PubMed/NCBI

33 

Zhou R, Zhou X, Yin Z, Guo J, Hu T, Jiang S, Liu L, Dong X, Zhang S and Wu G: MicroRNA-574-5p promotes metastasis of non-small cell lung cancer by targeting PTPRU. Sci Rep. 6:357142016. View Article : Google Scholar : PubMed/NCBI

34 

Zhou R, Zhou X, Yin Z, Guo J, Hu T, Jiang S, Liu L, Dong X, Zhang S and Wu G: Tumor invasion and metastasis regulated by microRNA-184 and microRNA-574-5p in small-cell lung cancer. Oncotarget. 6:44609–44622. 2015. View Article : Google Scholar : PubMed/NCBI

35 

Wang X, Lu X, Geng Z, Yang G and Shi Y: LncRNA PTCSC3/miR-574-5p governs cell proliferation and migration of papillary thyroid carcinoma via Wnt/β-catenin signaling. J Cell Biochem. 118:4745–4752. 2017. View Article : Google Scholar : PubMed/NCBI

36 

Ji S, Ye G, Zhang J, Wang L, Wang T, Wang Z, Zhang T, Wang G, Guo Z, Luo Y, et al: miR-574-5p negatively regulates Qki6/7 to impact β-catenin/Wnt signalling and the development of colorectal cancer. Gut. 62:716–726. 2013. View Article : Google Scholar : PubMed/NCBI

37 

Li Q, Li X, Guo Z, Xu F, Xia J, Liu Z and Ren T: MicroRNA-574-5p was pivotal for TLR9 signaling enhanced tumor progression via down-regulating checkpoint suppressor 1 in human lung cancer. PLoS One. 7:e482782012. View Article : Google Scholar : PubMed/NCBI

38 

Shen A, Zhang Y, Yang H, Xu R and Huang G: Overexpression of ZEB1 relates to metastasis and invasion in osteosarcoma. J Surg Oncol. 105:830–834. 2012. View Article : Google Scholar : PubMed/NCBI

39 

Ma Y, Zheng X, Zhou J, Zhang Y and Chen K: ZEB1 promotes the progression and metastasis of cervical squamous cell carcinoma via the promotion of epithelial-mesenchymal transition. Int J Clin Exp Pathol. 8:11258–11267. 2015.PubMed/NCBI

40 

Larsen JE, Nathan V, Osborne JK, Farrow RK, Deb D, Sullivan JP, Dospoy PD, Augustyn A, Hight SK, Sato M, et al: ZEB1 drives epithelial-to-mesenchymal transition in lung cancer. J Clin Invest. 126:3219–3235. 2016. View Article : Google Scholar : PubMed/NCBI

41 

Jia B, Liu H, Kong Q and Li B: Overexpression of ZEB1 associated with metastasis and invasion in patients with gastric carcinoma. Mol Cell Biochem. 366:223–229. 2012. View Article : Google Scholar : PubMed/NCBI

42 

Singh M, Spoelstra NS, Jean A, Howe E, Torkko KC, Clark HR, Darling DS, Shroyer KR, Horwitz KB, Broaddus RR and Richer JK: ZEB1 expression in type I vs type II endometrial cancers: A marker of aggressive disease. Mod Pathol. 21:912–923. 2008. View Article : Google Scholar : PubMed/NCBI

43 

Ning Z, Wu K, Fan J, Wang B, Lv C, Zhu J, Wang X, Hsieh JT and He D: Aberrant expressions of beta-catenin and ZEB1 in bladder cancer and their significance. Xi Bao Yu Fen Zi Mian Yi Xue Za Zhi. 30:1080–1083. 2014.(In Chinese). PubMed/NCBI

44 

Song XF, Chang H, Liang Q, Guo ZF and Wu JW: ZEB1 promotes prostate cancer proliferation and invasion through ERK1/2 signaling pathway. Eur Rev Med Pharmacol Sci. 21:4032–4038. 2017.PubMed/NCBI

45 

Lin J, Zhan Y, Liu Y, Chen Z, Liang J, Li W, He A, Zhou L, Mei H, Wang F and Huang W: Increased expression of ZEB1-AS1 correlates with higher histopathological grade and promotes tumorigenesis in bladder cancer. Oncotarget. 8:24202–24212. 2017.PubMed/NCBI

46 

Jägle S, Dertmann A, Schrempp M and Hecht A: ZEB1 is neither sufficient nor required for epithelial-mesenchymal transition in LS174T colorectal cancer cells. Biochem Biophys Res Commun. 482:1226–1232. 2017. View Article : Google Scholar : PubMed/NCBI

47 

Liu L, Tong Q, Liu S, Cui J, Zhang Q, Sun W and Yang S: ZEB1 upregulates VEGF expression and stimulates angiogenesis in breast cancer. PLoS One. 11:e01487742016. View Article : Google Scholar : PubMed/NCBI

Related Articles

  • Abstract
  • View
  • Download
  • Twitter
Copy and paste a formatted citation
Spandidos Publications style
Mao Y, Wei F, Wei C and Wei C: microRNA‑574 inhibits cell proliferation and invasion in glioblastoma multiforme by directly targeting zinc finger E‑box‑binding homeobox 1 Retraction in /10.3892/mmr.2022.12884. Mol Med Rep 18: 1826-1834, 2018.
APA
Mao, Y., Wei, F., Wei, C., & Wei, C. (2018). microRNA‑574 inhibits cell proliferation and invasion in glioblastoma multiforme by directly targeting zinc finger E‑box‑binding homeobox 1 Retraction in /10.3892/mmr.2022.12884. Molecular Medicine Reports, 18, 1826-1834. https://doi.org/10.3892/mmr.2018.9106
MLA
Mao, Y., Wei, F., Wei, C., Wei, C."microRNA‑574 inhibits cell proliferation and invasion in glioblastoma multiforme by directly targeting zinc finger E‑box‑binding homeobox 1 Retraction in /10.3892/mmr.2022.12884". Molecular Medicine Reports 18.2 (2018): 1826-1834.
Chicago
Mao, Y., Wei, F., Wei, C., Wei, C."microRNA‑574 inhibits cell proliferation and invasion in glioblastoma multiforme by directly targeting zinc finger E‑box‑binding homeobox 1 Retraction in /10.3892/mmr.2022.12884". Molecular Medicine Reports 18, no. 2 (2018): 1826-1834. https://doi.org/10.3892/mmr.2018.9106
Copy and paste a formatted citation
x
Spandidos Publications style
Mao Y, Wei F, Wei C and Wei C: microRNA‑574 inhibits cell proliferation and invasion in glioblastoma multiforme by directly targeting zinc finger E‑box‑binding homeobox 1 Retraction in /10.3892/mmr.2022.12884. Mol Med Rep 18: 1826-1834, 2018.
APA
Mao, Y., Wei, F., Wei, C., & Wei, C. (2018). microRNA‑574 inhibits cell proliferation and invasion in glioblastoma multiforme by directly targeting zinc finger E‑box‑binding homeobox 1 Retraction in /10.3892/mmr.2022.12884. Molecular Medicine Reports, 18, 1826-1834. https://doi.org/10.3892/mmr.2018.9106
MLA
Mao, Y., Wei, F., Wei, C., Wei, C."microRNA‑574 inhibits cell proliferation and invasion in glioblastoma multiforme by directly targeting zinc finger E‑box‑binding homeobox 1 Retraction in /10.3892/mmr.2022.12884". Molecular Medicine Reports 18.2 (2018): 1826-1834.
Chicago
Mao, Y., Wei, F., Wei, C., Wei, C."microRNA‑574 inhibits cell proliferation and invasion in glioblastoma multiforme by directly targeting zinc finger E‑box‑binding homeobox 1 Retraction in /10.3892/mmr.2022.12884". Molecular Medicine Reports 18, no. 2 (2018): 1826-1834. https://doi.org/10.3892/mmr.2018.9106
Follow us
  • Twitter
  • LinkedIn
  • Facebook
About
  • Spandidos Publications
  • Careers
  • Cookie Policy
  • Privacy Policy
How can we help?
  • Help
  • Live Chat
  • Contact
  • Email to our Support Team