Spandidos Publications Logo
  • About
    • About Spandidos
    • Aims and Scopes
    • Abstracting and Indexing
    • Editorial Policies
    • Reprints and Permissions
    • Job Opportunities
    • Terms and Conditions
    • Contact
  • Journals
    • All Journals
    • Oncology Letters
      • Oncology Letters
      • Information for Authors
      • Editorial Policies
      • Editorial Board
      • Aims and Scope
      • Abstracting and Indexing
      • Bibliographic Information
      • Archive
    • International Journal of Oncology
      • International Journal of Oncology
      • Information for Authors
      • Editorial Policies
      • Editorial Board
      • Aims and Scope
      • Abstracting and Indexing
      • Bibliographic Information
      • Archive
    • Molecular and Clinical Oncology
      • Molecular and Clinical Oncology
      • Information for Authors
      • Editorial Policies
      • Editorial Board
      • Aims and Scope
      • Abstracting and Indexing
      • Bibliographic Information
      • Archive
    • Experimental and Therapeutic Medicine
      • Experimental and Therapeutic Medicine
      • Information for Authors
      • Editorial Policies
      • Editorial Board
      • Aims and Scope
      • Abstracting and Indexing
      • Bibliographic Information
      • Archive
    • International Journal of Molecular Medicine
      • International Journal of Molecular Medicine
      • Information for Authors
      • Editorial Policies
      • Editorial Board
      • Aims and Scope
      • Abstracting and Indexing
      • Bibliographic Information
      • Archive
    • Biomedical Reports
      • Biomedical Reports
      • Information for Authors
      • Editorial Policies
      • Editorial Board
      • Aims and Scope
      • Abstracting and Indexing
      • Bibliographic Information
      • Archive
    • Oncology Reports
      • Oncology Reports
      • Information for Authors
      • Editorial Policies
      • Editorial Board
      • Aims and Scope
      • Abstracting and Indexing
      • Bibliographic Information
      • Archive
    • Molecular Medicine Reports
      • Molecular Medicine Reports
      • Information for Authors
      • Editorial Policies
      • Editorial Board
      • Aims and Scope
      • Abstracting and Indexing
      • Bibliographic Information
      • Archive
    • World Academy of Sciences Journal
      • World Academy of Sciences Journal
      • Information for Authors
      • Editorial Policies
      • Editorial Board
      • Aims and Scope
      • Abstracting and Indexing
      • Bibliographic Information
      • Archive
    • International Journal of Functional Nutrition
      • International Journal of Functional Nutrition
      • Information for Authors
      • Editorial Policies
      • Editorial Board
      • Aims and Scope
      • Abstracting and Indexing
      • Bibliographic Information
      • Archive
    • International Journal of Epigenetics
      • International Journal of Epigenetics
      • Information for Authors
      • Editorial Policies
      • Editorial Board
      • Aims and Scope
      • Abstracting and Indexing
      • Bibliographic Information
      • Archive
    • Medicine International
      • Medicine International
      • Information for Authors
      • Editorial Policies
      • Editorial Board
      • Aims and Scope
      • Abstracting and Indexing
      • Bibliographic Information
      • Archive
  • Articles
  • Information
    • Information for Authors
    • Information for Reviewers
    • Information for Librarians
    • Information for Advertisers
    • Conferences
  • Language Editing
Spandidos Publications Logo
  • About
    • About Spandidos
    • Aims and Scopes
    • Abstracting and Indexing
    • Editorial Policies
    • Reprints and Permissions
    • Job Opportunities
    • Terms and Conditions
    • Contact
  • Journals
    • All Journals
    • Biomedical Reports
      • Information for Authors
      • Editorial Policies
      • Editorial Board
      • Aims and Scope
      • Abstracting and Indexing
      • Bibliographic Information
      • Archive
    • Experimental and Therapeutic Medicine
      • Information for Authors
      • Editorial Policies
      • Editorial Board
      • Aims and Scope
      • Abstracting and Indexing
      • Bibliographic Information
      • Archive
    • International Journal of Epigenetics
      • Information for Authors
      • Editorial Policies
      • Editorial Board
      • Aims and Scope
      • Abstracting and Indexing
      • Bibliographic Information
      • Archive
    • International Journal of Functional Nutrition
      • Information for Authors
      • Editorial Policies
      • Editorial Board
      • Aims and Scope
      • Abstracting and Indexing
      • Bibliographic Information
      • Archive
    • International Journal of Molecular Medicine
      • Information for Authors
      • Editorial Policies
      • Editorial Board
      • Aims and Scope
      • Abstracting and Indexing
      • Bibliographic Information
      • Archive
    • International Journal of Oncology
      • Information for Authors
      • Editorial Policies
      • Editorial Board
      • Aims and Scope
      • Abstracting and Indexing
      • Bibliographic Information
      • Archive
    • Medicine International
      • Information for Authors
      • Editorial Policies
      • Editorial Board
      • Aims and Scope
      • Abstracting and Indexing
      • Bibliographic Information
      • Archive
    • Molecular and Clinical Oncology
      • Information for Authors
      • Editorial Policies
      • Editorial Board
      • Aims and Scope
      • Abstracting and Indexing
      • Bibliographic Information
      • Archive
    • Molecular Medicine Reports
      • Information for Authors
      • Editorial Policies
      • Editorial Board
      • Aims and Scope
      • Abstracting and Indexing
      • Bibliographic Information
      • Archive
    • Oncology Letters
      • Information for Authors
      • Editorial Policies
      • Editorial Board
      • Aims and Scope
      • Abstracting and Indexing
      • Bibliographic Information
      • Archive
    • Oncology Reports
      • Information for Authors
      • Editorial Policies
      • Editorial Board
      • Aims and Scope
      • Abstracting and Indexing
      • Bibliographic Information
      • Archive
    • World Academy of Sciences Journal
      • Information for Authors
      • Editorial Policies
      • Editorial Board
      • Aims and Scope
      • Abstracting and Indexing
      • Bibliographic Information
      • Archive
  • Articles
  • Information
    • For Authors
    • For Reviewers
    • For Librarians
    • For Advertisers
    • Conferences
  • Language Editing
Login Register Submit
  • This site uses cookies
  • You can change your cookie settings at any time by following the instructions in our Cookie Policy. To find out more, you may read our Privacy Policy.

    I agree
Search articles by DOI, keyword, author or affiliation
Search
Advanced Search
presentation
Molecular Medicine Reports
Join Editorial Board Propose a Special Issue
Print ISSN: 1791-2997 Online ISSN: 1791-3004
Journal Cover
August-2018 Volume 18 Issue 2

Full Size Image

Sign up for eToc alerts
Recommend to Library

Journals

International Journal of Molecular Medicine

International Journal of Molecular Medicine

International Journal of Molecular Medicine is an international journal devoted to molecular mechanisms of human disease.

International Journal of Oncology

International Journal of Oncology

International Journal of Oncology is an international journal devoted to oncology research and cancer treatment.

Molecular Medicine Reports

Molecular Medicine Reports

Covers molecular medicine topics such as pharmacology, pathology, genetics, neuroscience, infectious diseases, molecular cardiology, and molecular surgery.

Oncology Reports

Oncology Reports

Oncology Reports is an international journal devoted to fundamental and applied research in Oncology.

Experimental and Therapeutic Medicine

Experimental and Therapeutic Medicine

Experimental and Therapeutic Medicine is an international journal devoted to laboratory and clinical medicine.

Oncology Letters

Oncology Letters

Oncology Letters is an international journal devoted to Experimental and Clinical Oncology.

Biomedical Reports

Biomedical Reports

Explores a wide range of biological and medical fields, including pharmacology, genetics, microbiology, neuroscience, and molecular cardiology.

Molecular and Clinical Oncology

Molecular and Clinical Oncology

International journal addressing all aspects of oncology research, from tumorigenesis and oncogenes to chemotherapy and metastasis.

World Academy of Sciences Journal

World Academy of Sciences Journal

Multidisciplinary open-access journal spanning biochemistry, genetics, neuroscience, environmental health, and synthetic biology.

International Journal of Functional Nutrition

International Journal of Functional Nutrition

Open-access journal combining biochemistry, pharmacology, immunology, and genetics to advance health through functional nutrition.

International Journal of Epigenetics

International Journal of Epigenetics

Publishes open-access research on using epigenetics to advance understanding and treatment of human disease.

Medicine International

Medicine International

An International Open Access Journal Devoted to General Medicine.

Journal Cover
August-2018 Volume 18 Issue 2

Full Size Image

Sign up for eToc alerts
Recommend to Library

  • Article
  • Citations
    • Cite This Article
    • Download Citation
    • Create Citation Alert
    • Remove Citation Alert
    • Cited By
  • Similar Articles
    • Related Articles (in Spandidos Publications)
    • Similar Articles (Google Scholar)
    • Similar Articles (PubMed)
  • Download PDF
  • Download XML
  • View XML
Article

Montelukast inhibits RANKL‑induced osteoclast formation and bone loss via CysLTR1 and P2Y12

  • Authors:
    • Ju‑Hee Kang
    • Hyungsik Lim
    • Dong‑Seok Lee
    • Mijung Yim
  • View Affiliations / Copyright

    Affiliations: College of Pharmacy and Research Institute of Pharmaceutical Sciences, Sookmyung Women's University, Seoul 140‑742, Republic of Korea, Department of Physics, Hunter College of The City University of New York, New York, NY 10065, USA, Department of Natural Sciences, School of Life Sciences, BK21 Plus KNU Creative BioResearch Group, College of Natural Sciences, Kyungpook National University, Daegu 41566, Republic of Korea
  • Pages: 2387-2398
    |
    Published online on: June 15, 2018
       https://doi.org/10.3892/mmr.2018.9179
  • Expand metrics +
Metrics: Total Views: 0 (Spandidos Publications: | PMC Statistics: )
Metrics: Total PDF Downloads: 0 (Spandidos Publications: | PMC Statistics: )
Cited By (CrossRef): 0 citations Loading Articles...

This article is mentioned in:



Abstract

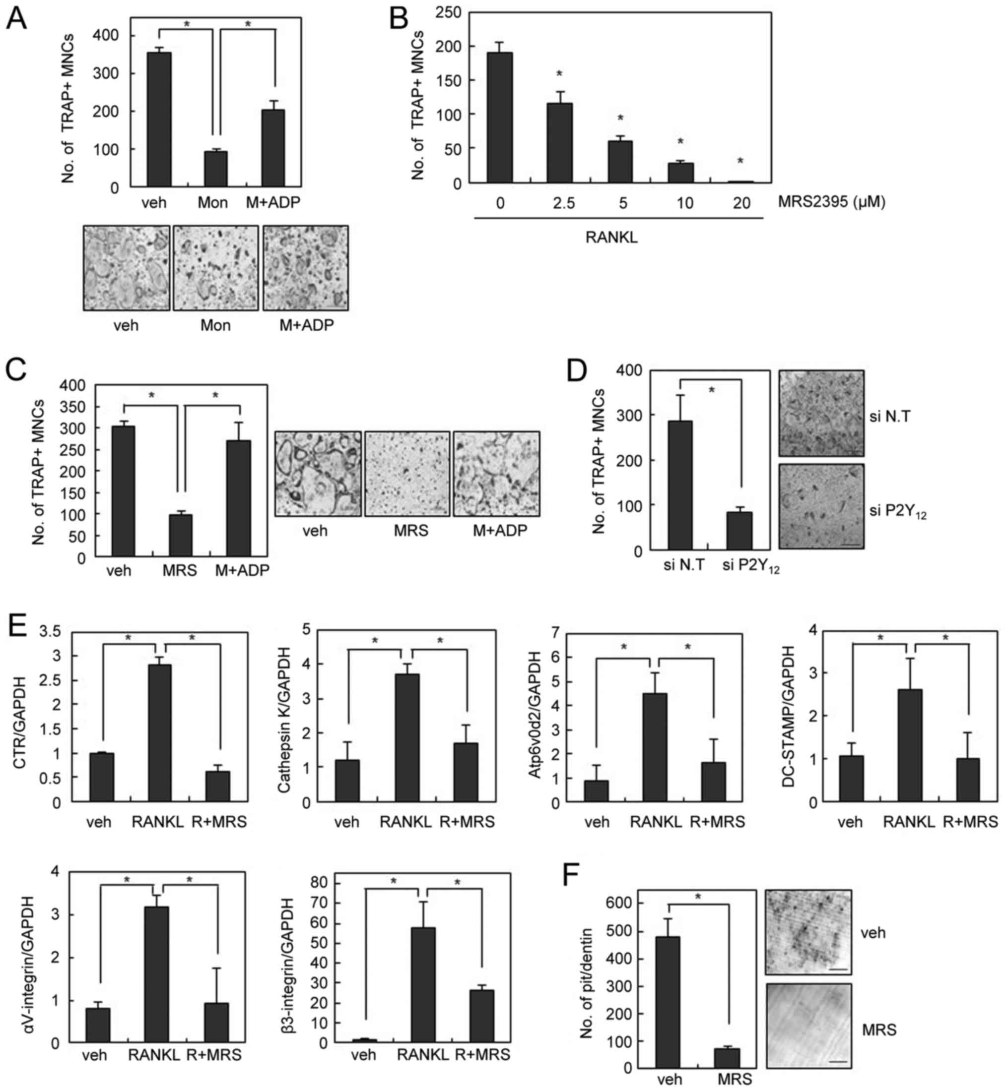
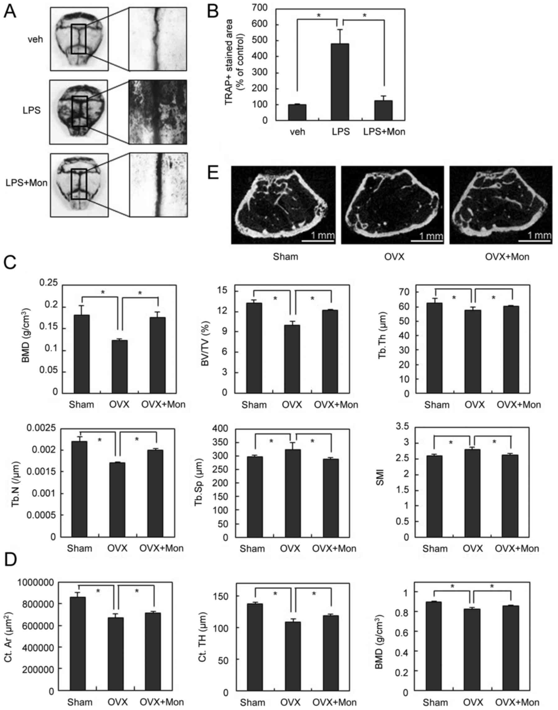
Osteoclasts (OCs) are resorptive cells responsible for bone erosion in diseases, including osteoporosis, periodontitis and rheumatoid arthritis. Montelukast is a cysteinyl leukotriene receptor 1 (CysLTR1) antagonist clinically used for the treatment of asthma. In the present study, the role of CysLTR1 on OC formation and bone loss was investigated using montelukast. Montelukast inhibited receptor activator of nuclear factor‑κB ligand (RANKL)‑induced OC formation in cultures of mouse bone marrow macrophages. Additionally, montelukast suppressed actin ring formation and bone resorption activity of differentiated OCs. The inhibitory effect of montelukast was associated with impaired activation of extracellular signal‑regulated kinase, AKT serine/threonine kinase, and/or phospholipase Cγ2 signaling pathways downstream of RANK, followed by decreased expression of nuclear factor of activated T cells c1. Notably, OC formation was efficiently restored by addition of adenosine diphosphate, a P2Y12 agonist, as well as by addition of CysLT. Furthermore, similar to montelukast, P2Y12 blockade by a pharmacological inhibitor or siRNAs suppressed OC differentiation. These data indicate the involvement of the P2Y12 receptor in the inhibitory effect of montelukast on osteoclastogenesis. In vivo, montelukast significantly inhibited inflammation‑induced osteoclastogenesis in the calvarial model. Montelukast also served a protective role in a murine ovariectomy (OVX)‑ and unloading‑induced bone loss model. Altogether, these results confirmed that the CysLTR1 antagonist exerted an inhibitory effect on OC formation in vitro and in vivo. It may be useful for the treatment of bone diseases associated with excessive bone resorption.
View Figures

Figure 1

Figure 2

Figure 3

Figure 4

Figure 5

Figure 6

View References

1 

Zaidi M: Skeletal remodeling in health and disease. Nat Med. 13:791–801. 2007. View Article : Google Scholar : PubMed/NCBI

2 

Rodan GA and Martin TJ: Therapeutic approaches to bone diseases. Science. 289:1508–1514. 2000. View Article : Google Scholar : PubMed/NCBI

3 

Boyle WJ, Simonet WS and Lacey DL: Osteoclast differentiation and activation. Nature. 423:337–342. 2003. View Article : Google Scholar : PubMed/NCBI

4 

Suda T, Takahashi N, Udagawa N, Jimi E, Gillespie MT and Martin TJ: Modulation of osteoclast differentiation and function by the new members of the tumor necrosis factor receptor and ligand families. Endocr Rev. 20:345–357. 1999. View Article : Google Scholar : PubMed/NCBI

5 

Lee ZH and Kim HH: Signal transduction by receptor activator of nuclear factor kappa B in osteoclasts. Biochem Biophys Res Commun. 305:211–214. 2003. View Article : Google Scholar : PubMed/NCBI

6 

Moon JB, Kim JH, Kim K, Youn BU, Ko A, Lee SY and Kim N: Akt induces osteoclast differentiation through regulating the GSK3β/NFATc1 signaling cascade. J Immunol. 188:163–169. 2012. View Article : Google Scholar : PubMed/NCBI

7 

Faccio R and Cremasco V: PLCgamma2: Where bone and immune cells find their common ground. Ann N Y Acad Sci. 1192:124–130. 2010. View Article : Google Scholar : PubMed/NCBI

8 

Takayanagi H, Kim S, Koga T, Nishina H, Isshiki M, Yoshida H, Saiura A, Isobe M, Yokochi T, Inoue J, et al: Induction and activation of the transcription factor NFATc1 (NFAT2) integrate RANKL signaling in terminal differentiation of osteoclasts. Dev Cell. 3:889–901. 2002. View Article : Google Scholar : PubMed/NCBI

9 

Sato K, Suematsu A, Nakashima T, Takemoto-Kimura S, Aoki K, Morishita Y, Asahara H, Ohya K, Yamaguchi A, Takai T, et al: Regulation of osteoclast differentiation and function by the CaMK-CREB pathway. Nat Med. 12:1410–1416. 2006. View Article : Google Scholar : PubMed/NCBI

10 

Negishi-Koga T and Takayanagi H: Ca2+-NFATc1 signaling is an essential axis of osteoclast differentiation. Immunol Rev. 131:241–256. 2009. View Article : Google Scholar

11 

Singh RK, Gupta S, Dastidar S and Ray A: Cysteinyl leukotrienes and their receptors: Molecular and functional characteristics. Pharmacology. 85:336–349. 2010. View Article : Google Scholar : PubMed/NCBI

12 

Nayak A: A review of montelukast in the treatment of asthma and allergic rhinitis. Expert Opin Pharmacother. 5:679–686. 2004. View Article : Google Scholar : PubMed/NCBI

13 

Theron AJ, Steel HC, Tintinger GR, Gravett CM, Anderson R and Feldman C: Cysteinyl leukotriene receptor-1 antagonists as modulators of innate immune cell function. J Immunol Res. 2014:6089302014. View Article : Google Scholar : PubMed/NCBI

14 

Hikiji H, Takato T, Shimizu T and Ishii S: The roles of prostanoids, leukotrienes and platelet-activating factor in bone metabolism and disease. Prog Lipid Res. 47:107–126. 2008. View Article : Google Scholar : PubMed/NCBI

15 

Livak KJ and Schmittgen TD: Analysis of relative gene expression data using real-time quantitative PCR and the 2(-Delta Delta C(T)) method. Method. 25:402–208. 2001. View Article : Google Scholar

16 

Ishijima M, Rittling SR, Yamashita T, Tsuji K, Kurosawa H, Nifuji A, Denhardt DT and Noda M: Enhancement of osteoclastic bone resorption and suppression of osteoblastic bone formation in response to reduced mechanical stress do not occur in the absence of osteopontin. J Exp Med. 193:399–404. 2001. View Article : Google Scholar : PubMed/NCBI

17 

Virchow JC and Bachert C: Efficacy and safety of montelukast in adults with asthma and allergic rhinitis. Respir Med. 100:1952–1959. 2006. View Article : Google Scholar : PubMed/NCBI

18 

Wagner EF and Karsenty G: Genetic control of skeletal development. Curr Opin Genet Dev. 11:527–532. 2001. View Article : Google Scholar : PubMed/NCBI

19 

Wada T, Nakashima T, Hiroshi N and Penninger JM: RANKL-RANK signaling in osteoclastogenesis and bone disease. Trends Mol Med. 12:17–25. 2006. View Article : Google Scholar : PubMed/NCBI

20 

Ha H, Lee JH, Kim HN, Kim HM, Kwak HB, Lee S, Kim HH and Lee ZH: alpha-Lipoic acid inhibits inflammatory bone resorption by suppressing prostaglandin E2 synthesis. J Immunol. 176:111–117. 2006. View Article : Google Scholar : PubMed/NCBI

21 

Riccioni G, Bucciarelli T, Mancini B, Di Ilio C and D'Orazio N: Antileukotriene drugs: Clinical application, effectiveness and safety. Curr Med Chem. 14:1966–1977. 2007. View Article : Google Scholar : PubMed/NCBI

22 

Paggiaro P and Bacci E: Montelukast in asthma: A review of its efficacy and place in therapy. Ther Adv Chronic Dis. 2:47–58. 2011. View Article : Google Scholar : PubMed/NCBI

23 

Kim N, Takami M, Rho J, Josien R and Choi Y: A novel member of the leukocyte receptor complex regulates osteoclast differentiation. J Exp Med. 195:201–209. 2002. View Article : Google Scholar : PubMed/NCBI

24 

Koga T, Inui M, Inoue K, Kim S, Suematsu A, Kobayashi E, Iwata T, Ohnishi H, Matozaki T, Kodama T, et al: Costimulatory signals mediated by the ITAM motif cooperate with RANKL for bone homeostasis. Nature. 428:758–763. 2004. View Article : Google Scholar : PubMed/NCBI

25 

Ferron M, Boudiffa M, Arsenault M, Rached M, Pata M, Giroux S, Elfassihi L, kisseleva M, Majerus PW, Rousseau F and Vacher J: Inositol polyphosphate 4-phosphatase B as a regulator of bone mass in mice and humans. Cell Metab. 14:466–477. 2011. View Article : Google Scholar : PubMed/NCBI

26 

Kim H, Kim T, Jeong BC, Cho IT, Han D, Takegahara N, Negishi-Koga T, Takayanagi H, Lee JH, Sul JY, et al: Tmem64 modulates calcium signaling during RANKL-mediated osteoclast differentiation. Cell Metab. 17:249–260. 2013. View Article : Google Scholar : PubMed/NCBI

27 

Di Capite J, Shirley A, Nelson C, Bates G and Parekh AB: Intercellular Ca2+ wave propagation involving positive feedback between CRAC channels and cysteinyl leukotrienes. FASEB J. 3:894–905. 2009. View Article : Google Scholar

28 

Tintinger GR, Feldman C, Theron AJ and Anderson R: Montelukast: More than a cysteinyl leukotriene receptor antagonist? Sci World J. 10:2403–2413. 2010. View Article : Google Scholar

29 

Fredriksson R, Lagerstrom MC, Lundin LG and Schioth HB: The G-protein-coupled receptors in the human genome form five main families. Phylogenetic analysis, paralogon groups and fingerprints. Mol Pharmacol. 63:1256–1272. 2003. View Article : Google Scholar : PubMed/NCBI

30 

Nonaka Y, Hiramoto T and Fujita N: Identification of endogenous surrogate ligands for human P2Y12 receptors by in silico and in vitro methods. Biochem Biophys Res Commun. 337:281–288. 2005. View Article : Google Scholar : PubMed/NCBI

31 

Finsterer J and Frank M: Repurposed drugs in metabolic disorders. Curr Top Med Chem. 13:2386–2394. 2013. View Article : Google Scholar : PubMed/NCBI

Related Articles

  • Abstract
  • View
  • Download
  • Twitter
Copy and paste a formatted citation
Spandidos Publications style
Kang JH, Lim H, Lee DS and Yim M: Montelukast inhibits RANKL‑induced osteoclast formation and bone loss via CysLTR1 and P2Y12. Mol Med Rep 18: 2387-2398, 2018.
APA
Kang, J., Lim, H., Lee, D., & Yim, M. (2018). Montelukast inhibits RANKL‑induced osteoclast formation and bone loss via CysLTR1 and P2Y12. Molecular Medicine Reports, 18, 2387-2398. https://doi.org/10.3892/mmr.2018.9179
MLA
Kang, J., Lim, H., Lee, D., Yim, M."Montelukast inhibits RANKL‑induced osteoclast formation and bone loss via CysLTR1 and P2Y12". Molecular Medicine Reports 18.2 (2018): 2387-2398.
Chicago
Kang, J., Lim, H., Lee, D., Yim, M."Montelukast inhibits RANKL‑induced osteoclast formation and bone loss via CysLTR1 and P2Y12". Molecular Medicine Reports 18, no. 2 (2018): 2387-2398. https://doi.org/10.3892/mmr.2018.9179
Copy and paste a formatted citation
x
Spandidos Publications style
Kang JH, Lim H, Lee DS and Yim M: Montelukast inhibits RANKL‑induced osteoclast formation and bone loss via CysLTR1 and P2Y12. Mol Med Rep 18: 2387-2398, 2018.
APA
Kang, J., Lim, H., Lee, D., & Yim, M. (2018). Montelukast inhibits RANKL‑induced osteoclast formation and bone loss via CysLTR1 and P2Y12. Molecular Medicine Reports, 18, 2387-2398. https://doi.org/10.3892/mmr.2018.9179
MLA
Kang, J., Lim, H., Lee, D., Yim, M."Montelukast inhibits RANKL‑induced osteoclast formation and bone loss via CysLTR1 and P2Y12". Molecular Medicine Reports 18.2 (2018): 2387-2398.
Chicago
Kang, J., Lim, H., Lee, D., Yim, M."Montelukast inhibits RANKL‑induced osteoclast formation and bone loss via CysLTR1 and P2Y12". Molecular Medicine Reports 18, no. 2 (2018): 2387-2398. https://doi.org/10.3892/mmr.2018.9179
Follow us
  • Twitter
  • LinkedIn
  • Facebook
About
  • Spandidos Publications
  • Careers
  • Cookie Policy
  • Privacy Policy
How can we help?
  • Help
  • Live Chat
  • Contact
  • Email to our Support Team