Spandidos Publications Logo
  • About
    • About Spandidos
    • Aims and Scopes
    • Abstracting and Indexing
    • Editorial Policies
    • Reprints and Permissions
    • Job Opportunities
    • Terms and Conditions
    • Contact
  • Journals
    • All Journals
    • Oncology Letters
      • Oncology Letters
      • Information for Authors
      • Editorial Policies
      • Editorial Board
      • Aims and Scope
      • Abstracting and Indexing
      • Bibliographic Information
      • Archive
    • International Journal of Oncology
      • International Journal of Oncology
      • Information for Authors
      • Editorial Policies
      • Editorial Board
      • Aims and Scope
      • Abstracting and Indexing
      • Bibliographic Information
      • Archive
    • Molecular and Clinical Oncology
      • Molecular and Clinical Oncology
      • Information for Authors
      • Editorial Policies
      • Editorial Board
      • Aims and Scope
      • Abstracting and Indexing
      • Bibliographic Information
      • Archive
    • Experimental and Therapeutic Medicine
      • Experimental and Therapeutic Medicine
      • Information for Authors
      • Editorial Policies
      • Editorial Board
      • Aims and Scope
      • Abstracting and Indexing
      • Bibliographic Information
      • Archive
    • International Journal of Molecular Medicine
      • International Journal of Molecular Medicine
      • Information for Authors
      • Editorial Policies
      • Editorial Board
      • Aims and Scope
      • Abstracting and Indexing
      • Bibliographic Information
      • Archive
    • Biomedical Reports
      • Biomedical Reports
      • Information for Authors
      • Editorial Policies
      • Editorial Board
      • Aims and Scope
      • Abstracting and Indexing
      • Bibliographic Information
      • Archive
    • Oncology Reports
      • Oncology Reports
      • Information for Authors
      • Editorial Policies
      • Editorial Board
      • Aims and Scope
      • Abstracting and Indexing
      • Bibliographic Information
      • Archive
    • Molecular Medicine Reports
      • Molecular Medicine Reports
      • Information for Authors
      • Editorial Policies
      • Editorial Board
      • Aims and Scope
      • Abstracting and Indexing
      • Bibliographic Information
      • Archive
    • World Academy of Sciences Journal
      • World Academy of Sciences Journal
      • Information for Authors
      • Editorial Policies
      • Editorial Board
      • Aims and Scope
      • Abstracting and Indexing
      • Bibliographic Information
      • Archive
    • International Journal of Functional Nutrition
      • International Journal of Functional Nutrition
      • Information for Authors
      • Editorial Policies
      • Editorial Board
      • Aims and Scope
      • Abstracting and Indexing
      • Bibliographic Information
      • Archive
    • International Journal of Epigenetics
      • International Journal of Epigenetics
      • Information for Authors
      • Editorial Policies
      • Editorial Board
      • Aims and Scope
      • Abstracting and Indexing
      • Bibliographic Information
      • Archive
    • Medicine International
      • Medicine International
      • Information for Authors
      • Editorial Policies
      • Editorial Board
      • Aims and Scope
      • Abstracting and Indexing
      • Bibliographic Information
      • Archive
  • Articles
  • Information
    • Information for Authors
    • Information for Reviewers
    • Information for Librarians
    • Information for Advertisers
    • Conferences
  • Language Editing
Spandidos Publications Logo
  • About
    • About Spandidos
    • Aims and Scopes
    • Abstracting and Indexing
    • Editorial Policies
    • Reprints and Permissions
    • Job Opportunities
    • Terms and Conditions
    • Contact
  • Journals
    • All Journals
    • Biomedical Reports
      • Information for Authors
      • Editorial Policies
      • Editorial Board
      • Aims and Scope
      • Abstracting and Indexing
      • Bibliographic Information
      • Archive
    • Experimental and Therapeutic Medicine
      • Information for Authors
      • Editorial Policies
      • Editorial Board
      • Aims and Scope
      • Abstracting and Indexing
      • Bibliographic Information
      • Archive
    • International Journal of Epigenetics
      • Information for Authors
      • Editorial Policies
      • Editorial Board
      • Aims and Scope
      • Abstracting and Indexing
      • Bibliographic Information
      • Archive
    • International Journal of Functional Nutrition
      • Information for Authors
      • Editorial Policies
      • Editorial Board
      • Aims and Scope
      • Abstracting and Indexing
      • Bibliographic Information
      • Archive
    • International Journal of Molecular Medicine
      • Information for Authors
      • Editorial Policies
      • Editorial Board
      • Aims and Scope
      • Abstracting and Indexing
      • Bibliographic Information
      • Archive
    • International Journal of Oncology
      • Information for Authors
      • Editorial Policies
      • Editorial Board
      • Aims and Scope
      • Abstracting and Indexing
      • Bibliographic Information
      • Archive
    • Medicine International
      • Information for Authors
      • Editorial Policies
      • Editorial Board
      • Aims and Scope
      • Abstracting and Indexing
      • Bibliographic Information
      • Archive
    • Molecular and Clinical Oncology
      • Information for Authors
      • Editorial Policies
      • Editorial Board
      • Aims and Scope
      • Abstracting and Indexing
      • Bibliographic Information
      • Archive
    • Molecular Medicine Reports
      • Information for Authors
      • Editorial Policies
      • Editorial Board
      • Aims and Scope
      • Abstracting and Indexing
      • Bibliographic Information
      • Archive
    • Oncology Letters
      • Information for Authors
      • Editorial Policies
      • Editorial Board
      • Aims and Scope
      • Abstracting and Indexing
      • Bibliographic Information
      • Archive
    • Oncology Reports
      • Information for Authors
      • Editorial Policies
      • Editorial Board
      • Aims and Scope
      • Abstracting and Indexing
      • Bibliographic Information
      • Archive
    • World Academy of Sciences Journal
      • Information for Authors
      • Editorial Policies
      • Editorial Board
      • Aims and Scope
      • Abstracting and Indexing
      • Bibliographic Information
      • Archive
  • Articles
  • Information
    • For Authors
    • For Reviewers
    • For Librarians
    • For Advertisers
    • Conferences
  • Language Editing
Login Register Submit
  • This site uses cookies
  • You can change your cookie settings at any time by following the instructions in our Cookie Policy. To find out more, you may read our Privacy Policy.

    I agree
Search articles by DOI, keyword, author or affiliation
Search
Advanced Search
presentation
Molecular Medicine Reports
Join Editorial Board Propose a Special Issue
Print ISSN: 1791-2997 Online ISSN: 1791-3004
Journal Cover
September-2018 Volume 18 Issue 3

Full Size Image

Sign up for eToc alerts
Recommend to Library

Journals

International Journal of Molecular Medicine

International Journal of Molecular Medicine

International Journal of Molecular Medicine is an international journal devoted to molecular mechanisms of human disease.

International Journal of Oncology

International Journal of Oncology

International Journal of Oncology is an international journal devoted to oncology research and cancer treatment.

Molecular Medicine Reports

Molecular Medicine Reports

Covers molecular medicine topics such as pharmacology, pathology, genetics, neuroscience, infectious diseases, molecular cardiology, and molecular surgery.

Oncology Reports

Oncology Reports

Oncology Reports is an international journal devoted to fundamental and applied research in Oncology.

Experimental and Therapeutic Medicine

Experimental and Therapeutic Medicine

Experimental and Therapeutic Medicine is an international journal devoted to laboratory and clinical medicine.

Oncology Letters

Oncology Letters

Oncology Letters is an international journal devoted to Experimental and Clinical Oncology.

Biomedical Reports

Biomedical Reports

Explores a wide range of biological and medical fields, including pharmacology, genetics, microbiology, neuroscience, and molecular cardiology.

Molecular and Clinical Oncology

Molecular and Clinical Oncology

International journal addressing all aspects of oncology research, from tumorigenesis and oncogenes to chemotherapy and metastasis.

World Academy of Sciences Journal

World Academy of Sciences Journal

Multidisciplinary open-access journal spanning biochemistry, genetics, neuroscience, environmental health, and synthetic biology.

International Journal of Functional Nutrition

International Journal of Functional Nutrition

Open-access journal combining biochemistry, pharmacology, immunology, and genetics to advance health through functional nutrition.

International Journal of Epigenetics

International Journal of Epigenetics

Publishes open-access research on using epigenetics to advance understanding and treatment of human disease.

Medicine International

Medicine International

An International Open Access Journal Devoted to General Medicine.

Journal Cover
September-2018 Volume 18 Issue 3

Full Size Image

Sign up for eToc alerts
Recommend to Library

  • Article
  • Citations
    • Cite This Article
    • Download Citation
    • Create Citation Alert
    • Remove Citation Alert
    • Cited By
  • Similar Articles
    • Related Articles (in Spandidos Publications)
    • Similar Articles (Google Scholar)
    • Similar Articles (PubMed)
  • Download PDF
  • Download XML
  • View XML
Article Open Access

Long non‑coding RNA HR1 participates in the expression of SREBP‑1c through phosphorylation of the PDK1/AKT/FoxO1 pathway

Corrigendum in: /10.3892/mmr.2024.13161
  • Authors:
    • Duan Li
    • Liwei Guo
    • Baoguo Deng
    • Min Li
    • Tingting Yang
    • Fan Yang
    • Zhijun Yang
  • View Affiliations / Copyright

    Affiliations: Department of Microbiology, School of Basic Medical Sciences, Xinxiang Medical University, Xinxiang, Henan 453003, P.R. China, School of Forensic Medicine, Xinxiang Medical University, Xinxiang, Henan 453003, P.R. China, Department of Chemistry, School of Basic Medical Sciences, Xinxiang Medical University, Xinxiang, Henan 453003, P.R. China
    Copyright: © Li et al. This is an open access article distributed under the terms of Creative Commons Attribution License.
  • Pages: 2850-2856
    |
    Published online on: July 16, 2018
       https://doi.org/10.3892/mmr.2018.9278
  • Expand metrics +
Metrics: Total Views: 0 (Spandidos Publications: | PMC Statistics: )
Metrics: Total PDF Downloads: 0 (Spandidos Publications: | PMC Statistics: )
Cited By (CrossRef): 0 citations Loading Articles...

This article is mentioned in:



Abstract

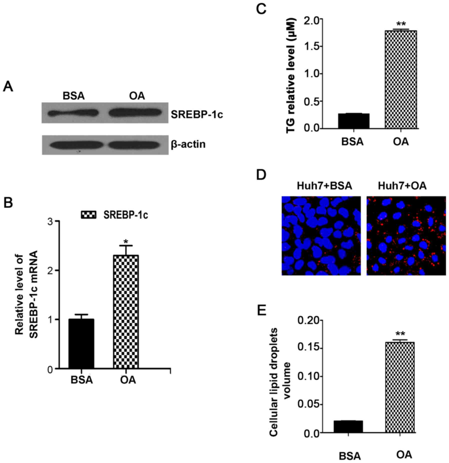
Sterol regulatory element binding protein‑1c (SREBP‑1c), which serves an essential role in the process of fat synthesis, is a key adjustment factor that regulates the dynamic balance of lipid metabolism. SREBP‑1c activates the transcription of multiple genes encoding for enzymes involved in the synthesis of triglycerides (TG) and fatty acids (FA) and accelerates lipid synthesis. Previous analysis indicated that long non‑coding RNA HCV regulated 1 (lncHR1) participates in lipid metabolism in vivo and regulates the level of SREBP‑1c protein. However, the mechanism of lncHR1 in regulating SREBP‑1c levels has not been revealed. In the present study, a fatty degeneration cell model was used to study how lncHR1 regulates the SREBP‑1c protein at the cellular level. Furthermore TG accumulation was assessed according to morphological analysis. Reverse transcription‑quantitative polymerase chain reaction and western blotting were used to detected the expression of SREBP‑1c. An activator and an inhibitor of phosphoinositide 3‑kinase/AKT phosphorylation (IGF‑1 and LY294002, respectively) were used to study the effect of lncHR1 on this pathway. It was verified that lncHR1 regulated SREBP‑1c levels and the phosphorylation of AKT in the steatosis cell model. Detailed molecular mechanisms mediated by lncHR1 were associated with the phosphorylation AKT/FoxO1 in Huh7 cell lines. Simultaneously, lncHR1 affected the location of FoxO1 inside and outside of the nucleus. Furthermore, the phosphorylation of PDK1 upstream of AKT was regulated through overexpression or knockdown lncHR1, as determined by western blotting. Taken together, these data show that lncHR1 inhibits SREBP‑1c levels through the phosphorylation of the PDK1/AKT/FoxO1 axis.
View Figures

Figure 1

Figure 2

Figure 3

Figure 4

View References

1 

Brown MS and Goldstein JL: The SREBP pathway: Regulation of cholesterol metabolism by proteolysis of a membrane-bound transcription factor. Cell. 89:331–340. 1997. View Article : Google Scholar : PubMed/NCBI

2 

Si Y, Liu S, Liu X, Jacobs JL, Cheng M, Niu Y, Jin Q, Wang T and Yang W: A human claudin-1-derived peptide inhibits hepatitis C virus entry. Hepatology. 56:507–515. 2012. View Article : Google Scholar : PubMed/NCBI

3 

Horton JD, Bashmakov Y, Shimomura I and Shimano H: Regulation of sterol regulatory element binding proteins in livers of fasted and refed mice. Proc Natl Acad Sci USA. 95:5987–5992. 1998. View Article : Google Scholar : PubMed/NCBI

4 

Repa JJ, Liang G, Ou J, Bashmakov Y, Lobaccaro JM, Shimomura I, Shan B, Brown MS, Goldstein JL and Mangelsdorf DJ: Regulation of mouse sterol regulatory element-binding protein-1c gene (SREBP-1c) by oxysterol receptors, LXRalpha and LXRbeta. Genes Dev. 14:2819–2830. 2000. View Article : Google Scholar : PubMed/NCBI

5 

Horton JD, Goldstein JL and Brown MS: SREBPs: Activators of the complete program of cholesterol and fatty acid synthesis in the liver. J Clin Invest. 109:1125–1131. 2002. View Article : Google Scholar : PubMed/NCBI

6 

Ferré P and Foufelle F: SREBP-1c transcription factor and lipid homeostasis: Clinical perspective. Horm Res. 68:72–82. 2007.PubMed/NCBI

7 

Chen G, Liang G, Ou J, Goldstein JL and Brown MS: Central role for liver X receptor in insulin-mediated activation of Srebp-1c transcription and stimulation of fatty acid synthesis in liver. Proc Natl Acad Sci USA. 101:11245–11250. 2004. View Article : Google Scholar : PubMed/NCBI

8 

Deng X, Yellaturu C, Cagen L, Wilcox HG, Park EA, Raghow R and Elam MB: Expression of the rat sterol regulatory element-binding protein-1c gene in response to insulin is mediated by increased transactivating capacity of specificity protein 1 (Sp1). J Biol Chem. 282:17517–17529. 2007. View Article : Google Scholar : PubMed/NCBI

9 

Kamei Y, Miura S, Suganami T, Akaike F, Kanai S, Sugita S, Katsumata A, Aburatani H, Unterman TG, Ezaki O and Ogawa Y: Regulation of SREBP1c gene expression in skeletal muscle: Role of retinoid X receptor/liver X receptor and forkhead-O1 transcription factor. Endocrinology. 149:2293–2305. 2008. View Article : Google Scholar : PubMed/NCBI

10 

Deng X, Zhang W, O-Sullivan I, Williams JB, Dong Q, Park EA, Raghow R, Unterman TG and Elam MB: FoxO1 inhibits sterol regulatory element-binding protein-1c (SREBP-1c) gene expression via transcription factors Sp1 and SREBP-1c. J Biol Chem. 287:20132–20143. 2012. View Article : Google Scholar : PubMed/NCBI

11 

Johnsson P, Lipovich L, Grandér D and Morris KV: Evolutionary conservation of long non-coding RNAs; sequence, structure, function. Biochim Biophys Acta. 1840:1063–1071. 2014. View Article : Google Scholar : PubMed/NCBI

12 

Gibb EA, Brown CJ and Lam WL: The functional role of long non-coding RNA in human carcinomas. Mol Cancer. 10:382011. View Article : Google Scholar : PubMed/NCBI

13 

Maass PG, Luft FC and Bahring S: Long non-coding RNA in health and disease. J Mol Med (Berl). 92:337–346. 2014. View Article : Google Scholar : PubMed/NCBI

14 

Panzitt K, Tschernatsch MM, Guelly C, Moustafa T, Stradner M, Strohmaier HM, Buck CR, Denk H, Schroeder R, Trauner M and Zatloukal K: Characterization of HULC, a novel gene with striking up-regulation in hepatocellular carcinoma, as noncoding RNA. Gastroenterology. 132:330–342. 2007. View Article : Google Scholar : PubMed/NCBI

15 

Li D, Cheng M, Niu Y, Chi X, Liu X, Fan J, Fan H, Chang Y and Yang W: Identification of a novel human long non-coding RNA that regulates hepatic lipid metabolism by inhibiting SREBP-1c. Int J Biol Sci. 13:349–357. 2017. View Article : Google Scholar : PubMed/NCBI

16 

Yan C, Chen J and Chen N: Long noncoding RNA MALAT1 promotes hepatic steatosis and insulin resistance by increasing nuclear SREBP-1c protein stability. Sci Rep. 6:226402016. View Article : Google Scholar : PubMed/NCBI

17 

Cheng M, Si Y, Yang Y, Liu X, Gong Q, Zhao J, Niu Y, Li X, Jin Q and Yang W: Recombinant human interleukin 28B: Anti-HCV potency, receptor usage and restricted cell-type responsiveness. J Antimicrob Chemother. 67:1080–1087. 2012. View Article : Google Scholar : PubMed/NCBI

18 

Latasa MJ, Moon YS, Kim KH and Sul HS: Nutritional regulation of the fatty acid synthase promoter in vivo: Sterol regulatory element binding protein functions through an upstream region containing a sterol regulatory element. Proc Natl Acad Sci USA. 97:10619–10624. 2000. View Article : Google Scholar : PubMed/NCBI

19 

Worby CA and Dixon JE: PTEN. Annu Rev Biochem. 83:641–669. 2014. View Article : Google Scholar : PubMed/NCBI

20 

Franke TF, Kaplan DR, Cantley LC and Toker A: Direct regulation of the Akt proto-oncogene product by phosphatidylinositol-3,4-bisphosphate. Science. 275:665–668. 1997. View Article : Google Scholar : PubMed/NCBI

21 

Jianhua L, Xueqin M and Jifen H: Expression and clinical significance of LXRα and SREBP-1c in placentas of preeclampsia. Open Med (Wars). 11:292–296. 2016.PubMed/NCBI

22 

Horton JD, Shimomura I, Ikemoto S, Bashmakov Y and Hammer RE: Overexpression of sterol regulatory element-binding protein-1a in mouse adipose tissue produces adipocyte hypertrophy, increased fatty acid secretion, and fatty liver. J Biol Chem. 278:36652–36660. 2003. View Article : Google Scholar : PubMed/NCBI

23 

Najafi-Shoushtari SH, Kristo F, Li Y, Shioda T, Cohen DE, Gerszten RE and Näär AM: MicroRNA-33 and the SREBP host genes cooperate to control cholesterol homeostasis. Science. 328:1566–1569. 2010. View Article : Google Scholar : PubMed/NCBI

24 

Li C, Liang G, Yang S, Sui J, Yao W, Shen X, Zhang Y, Peng H, Hong W, Xu S, et al: Dysregulated lncRNA-UCA1 contributes to the progression of gastric cancer through regulation of the PI3K-Akt-mTOR signaling pathway. Oncotarget. 8:93476–93491. 2017.PubMed/NCBI

25 

Plösch T, Gellhaus A, van Straten EM, Wolf N, Huijkman NC, Schmidt M, Dunk CE, Kuipers F and Winterhager E: The liver X receptor (LXR) and its target gene ABCA1 are regulated upon low oxygen in human trophoblast cells: A reason for alterations in preeclampsia? Placenta. 31:910–918. 2010. View Article : Google Scholar : PubMed/NCBI

26 

Metallo CM, Gameiro PA, Bell EL, Mattaini KR, Yang J, Hiller K, Jewell CM, Johnson ZR, Irvine DJ, Guarente L, et al: Reductive glutamine metabolism by IDH1 mediates lipogenesis under hypoxia. Nature. 481:380–384. 2011. View Article : Google Scholar : PubMed/NCBI

27 

Yecies JL, Zhang HH, Menon S, Liu S, Yecies D, Lipovsky AI, Gorgun C, Kwiatkowski DJ, Hotamisligil GS, Lee CH and Manning BD: Akt stimulates hepatic SREBP1c and lipogenesis through parallel mTORC1-dependent and independent pathways. Cell Metab. 14:21–32. 2011. View Article : Google Scholar : PubMed/NCBI

28 

Peterson TR, Sengupta SS, Harris TE, Carmack AE, Kang SA, Balderas E, Guertin DA, Madden KL, Carpenter AE, Finck BN and Sabatini DM: mTOR complex 1 regulates lipin 1 localization to control the SREBP pathway. Cell. 146:408–420. 2011. View Article : Google Scholar : PubMed/NCBI

29 

Porstmann T, Santos CR, Griffiths B, Cully M, Wu M, Leevers S, Griffiths JR, Chung YL and Schulze A: SREBP activity is regulated by mTORC1 and contributes to Akt-dependent cell growth. Cell Metab. 8:224–236. 2008. View Article : Google Scholar : PubMed/NCBI

30 

Wang Y, Kuang H, Xue J, Liao L, Yin F and Zhou X: LncRNA AB073614 regulates proliferation and metastasis of colorectal cancer cells via the PI3K/AKT signaling pathway. Biomed Pharmacother. 93:1230–1237. 2017. View Article : Google Scholar : PubMed/NCBI

Related Articles

  • Abstract
  • View
  • Download
  • Twitter
Copy and paste a formatted citation
Spandidos Publications style
Li D, Guo L, Deng B, Li M, Yang T, Yang F and Yang Z: Long non‑coding RNA HR1 participates in the expression of SREBP‑1c through phosphorylation of the PDK1/AKT/FoxO1 pathway Corrigendum in /10.3892/mmr.2024.13161. Mol Med Rep 18: 2850-2856, 2018.
APA
Li, D., Guo, L., Deng, B., Li, M., Yang, T., Yang, F., & Yang, Z. (2018). Long non‑coding RNA HR1 participates in the expression of SREBP‑1c through phosphorylation of the PDK1/AKT/FoxO1 pathway Corrigendum in /10.3892/mmr.2024.13161. Molecular Medicine Reports, 18, 2850-2856. https://doi.org/10.3892/mmr.2018.9278
MLA
Li, D., Guo, L., Deng, B., Li, M., Yang, T., Yang, F., Yang, Z."Long non‑coding RNA HR1 participates in the expression of SREBP‑1c through phosphorylation of the PDK1/AKT/FoxO1 pathway Corrigendum in /10.3892/mmr.2024.13161". Molecular Medicine Reports 18.3 (2018): 2850-2856.
Chicago
Li, D., Guo, L., Deng, B., Li, M., Yang, T., Yang, F., Yang, Z."Long non‑coding RNA HR1 participates in the expression of SREBP‑1c through phosphorylation of the PDK1/AKT/FoxO1 pathway Corrigendum in /10.3892/mmr.2024.13161". Molecular Medicine Reports 18, no. 3 (2018): 2850-2856. https://doi.org/10.3892/mmr.2018.9278
Copy and paste a formatted citation
x
Spandidos Publications style
Li D, Guo L, Deng B, Li M, Yang T, Yang F and Yang Z: Long non‑coding RNA HR1 participates in the expression of SREBP‑1c through phosphorylation of the PDK1/AKT/FoxO1 pathway Corrigendum in /10.3892/mmr.2024.13161. Mol Med Rep 18: 2850-2856, 2018.
APA
Li, D., Guo, L., Deng, B., Li, M., Yang, T., Yang, F., & Yang, Z. (2018). Long non‑coding RNA HR1 participates in the expression of SREBP‑1c through phosphorylation of the PDK1/AKT/FoxO1 pathway Corrigendum in /10.3892/mmr.2024.13161. Molecular Medicine Reports, 18, 2850-2856. https://doi.org/10.3892/mmr.2018.9278
MLA
Li, D., Guo, L., Deng, B., Li, M., Yang, T., Yang, F., Yang, Z."Long non‑coding RNA HR1 participates in the expression of SREBP‑1c through phosphorylation of the PDK1/AKT/FoxO1 pathway Corrigendum in /10.3892/mmr.2024.13161". Molecular Medicine Reports 18.3 (2018): 2850-2856.
Chicago
Li, D., Guo, L., Deng, B., Li, M., Yang, T., Yang, F., Yang, Z."Long non‑coding RNA HR1 participates in the expression of SREBP‑1c through phosphorylation of the PDK1/AKT/FoxO1 pathway Corrigendum in /10.3892/mmr.2024.13161". Molecular Medicine Reports 18, no. 3 (2018): 2850-2856. https://doi.org/10.3892/mmr.2018.9278
Follow us
  • Twitter
  • LinkedIn
  • Facebook
About
  • Spandidos Publications
  • Careers
  • Cookie Policy
  • Privacy Policy
How can we help?
  • Help
  • Live Chat
  • Contact
  • Email to our Support Team