Spandidos Publications Logo
  • About
    • About Spandidos
    • Aims and Scopes
    • Abstracting and Indexing
    • Editorial Policies
    • Reprints and Permissions
    • Job Opportunities
    • Terms and Conditions
    • Contact
  • Journals
    • All Journals
    • Oncology Letters
      • Oncology Letters
      • Information for Authors
      • Editorial Policies
      • Editorial Board
      • Aims and Scope
      • Abstracting and Indexing
      • Bibliographic Information
      • Archive
    • International Journal of Oncology
      • International Journal of Oncology
      • Information for Authors
      • Editorial Policies
      • Editorial Board
      • Aims and Scope
      • Abstracting and Indexing
      • Bibliographic Information
      • Archive
    • Molecular and Clinical Oncology
      • Molecular and Clinical Oncology
      • Information for Authors
      • Editorial Policies
      • Editorial Board
      • Aims and Scope
      • Abstracting and Indexing
      • Bibliographic Information
      • Archive
    • Experimental and Therapeutic Medicine
      • Experimental and Therapeutic Medicine
      • Information for Authors
      • Editorial Policies
      • Editorial Board
      • Aims and Scope
      • Abstracting and Indexing
      • Bibliographic Information
      • Archive
    • International Journal of Molecular Medicine
      • International Journal of Molecular Medicine
      • Information for Authors
      • Editorial Policies
      • Editorial Board
      • Aims and Scope
      • Abstracting and Indexing
      • Bibliographic Information
      • Archive
    • Biomedical Reports
      • Biomedical Reports
      • Information for Authors
      • Editorial Policies
      • Editorial Board
      • Aims and Scope
      • Abstracting and Indexing
      • Bibliographic Information
      • Archive
    • Oncology Reports
      • Oncology Reports
      • Information for Authors
      • Editorial Policies
      • Editorial Board
      • Aims and Scope
      • Abstracting and Indexing
      • Bibliographic Information
      • Archive
    • Molecular Medicine Reports
      • Molecular Medicine Reports
      • Information for Authors
      • Editorial Policies
      • Editorial Board
      • Aims and Scope
      • Abstracting and Indexing
      • Bibliographic Information
      • Archive
    • World Academy of Sciences Journal
      • World Academy of Sciences Journal
      • Information for Authors
      • Editorial Policies
      • Editorial Board
      • Aims and Scope
      • Abstracting and Indexing
      • Bibliographic Information
      • Archive
    • International Journal of Functional Nutrition
      • International Journal of Functional Nutrition
      • Information for Authors
      • Editorial Policies
      • Editorial Board
      • Aims and Scope
      • Abstracting and Indexing
      • Bibliographic Information
      • Archive
    • International Journal of Epigenetics
      • International Journal of Epigenetics
      • Information for Authors
      • Editorial Policies
      • Editorial Board
      • Aims and Scope
      • Abstracting and Indexing
      • Bibliographic Information
      • Archive
    • Medicine International
      • Medicine International
      • Information for Authors
      • Editorial Policies
      • Editorial Board
      • Aims and Scope
      • Abstracting and Indexing
      • Bibliographic Information
      • Archive
  • Articles
  • Information
    • Information for Authors
    • Information for Reviewers
    • Information for Librarians
    • Information for Advertisers
    • Conferences
  • Language Editing
Spandidos Publications Logo
  • About
    • About Spandidos
    • Aims and Scopes
    • Abstracting and Indexing
    • Editorial Policies
    • Reprints and Permissions
    • Job Opportunities
    • Terms and Conditions
    • Contact
  • Journals
    • All Journals
    • Biomedical Reports
      • Information for Authors
      • Editorial Policies
      • Editorial Board
      • Aims and Scope
      • Abstracting and Indexing
      • Bibliographic Information
      • Archive
    • Experimental and Therapeutic Medicine
      • Information for Authors
      • Editorial Policies
      • Editorial Board
      • Aims and Scope
      • Abstracting and Indexing
      • Bibliographic Information
      • Archive
    • International Journal of Epigenetics
      • Information for Authors
      • Editorial Policies
      • Editorial Board
      • Aims and Scope
      • Abstracting and Indexing
      • Bibliographic Information
      • Archive
    • International Journal of Functional Nutrition
      • Information for Authors
      • Editorial Policies
      • Editorial Board
      • Aims and Scope
      • Abstracting and Indexing
      • Bibliographic Information
      • Archive
    • International Journal of Molecular Medicine
      • Information for Authors
      • Editorial Policies
      • Editorial Board
      • Aims and Scope
      • Abstracting and Indexing
      • Bibliographic Information
      • Archive
    • International Journal of Oncology
      • Information for Authors
      • Editorial Policies
      • Editorial Board
      • Aims and Scope
      • Abstracting and Indexing
      • Bibliographic Information
      • Archive
    • Medicine International
      • Information for Authors
      • Editorial Policies
      • Editorial Board
      • Aims and Scope
      • Abstracting and Indexing
      • Bibliographic Information
      • Archive
    • Molecular and Clinical Oncology
      • Information for Authors
      • Editorial Policies
      • Editorial Board
      • Aims and Scope
      • Abstracting and Indexing
      • Bibliographic Information
      • Archive
    • Molecular Medicine Reports
      • Information for Authors
      • Editorial Policies
      • Editorial Board
      • Aims and Scope
      • Abstracting and Indexing
      • Bibliographic Information
      • Archive
    • Oncology Letters
      • Information for Authors
      • Editorial Policies
      • Editorial Board
      • Aims and Scope
      • Abstracting and Indexing
      • Bibliographic Information
      • Archive
    • Oncology Reports
      • Information for Authors
      • Editorial Policies
      • Editorial Board
      • Aims and Scope
      • Abstracting and Indexing
      • Bibliographic Information
      • Archive
    • World Academy of Sciences Journal
      • Information for Authors
      • Editorial Policies
      • Editorial Board
      • Aims and Scope
      • Abstracting and Indexing
      • Bibliographic Information
      • Archive
  • Articles
  • Information
    • For Authors
    • For Reviewers
    • For Librarians
    • For Advertisers
    • Conferences
  • Language Editing
Login Register Submit
  • This site uses cookies
  • You can change your cookie settings at any time by following the instructions in our Cookie Policy. To find out more, you may read our Privacy Policy.

    I agree
Search articles by DOI, keyword, author or affiliation
Search
Advanced Search
presentation
Molecular Medicine Reports
Join Editorial Board Propose a Special Issue
Print ISSN: 1791-2997 Online ISSN: 1791-3004
Journal Cover
May-2019 Volume 19 Issue 5

Full Size Image

Sign up for eToc alerts
Recommend to Library

Journals

International Journal of Molecular Medicine

International Journal of Molecular Medicine

International Journal of Molecular Medicine is an international journal devoted to molecular mechanisms of human disease.

International Journal of Oncology

International Journal of Oncology

International Journal of Oncology is an international journal devoted to oncology research and cancer treatment.

Molecular Medicine Reports

Molecular Medicine Reports

Covers molecular medicine topics such as pharmacology, pathology, genetics, neuroscience, infectious diseases, molecular cardiology, and molecular surgery.

Oncology Reports

Oncology Reports

Oncology Reports is an international journal devoted to fundamental and applied research in Oncology.

Experimental and Therapeutic Medicine

Experimental and Therapeutic Medicine

Experimental and Therapeutic Medicine is an international journal devoted to laboratory and clinical medicine.

Oncology Letters

Oncology Letters

Oncology Letters is an international journal devoted to Experimental and Clinical Oncology.

Biomedical Reports

Biomedical Reports

Explores a wide range of biological and medical fields, including pharmacology, genetics, microbiology, neuroscience, and molecular cardiology.

Molecular and Clinical Oncology

Molecular and Clinical Oncology

International journal addressing all aspects of oncology research, from tumorigenesis and oncogenes to chemotherapy and metastasis.

World Academy of Sciences Journal

World Academy of Sciences Journal

Multidisciplinary open-access journal spanning biochemistry, genetics, neuroscience, environmental health, and synthetic biology.

International Journal of Functional Nutrition

International Journal of Functional Nutrition

Open-access journal combining biochemistry, pharmacology, immunology, and genetics to advance health through functional nutrition.

International Journal of Epigenetics

International Journal of Epigenetics

Publishes open-access research on using epigenetics to advance understanding and treatment of human disease.

Medicine International

Medicine International

An International Open Access Journal Devoted to General Medicine.

Journal Cover
May-2019 Volume 19 Issue 5

Full Size Image

Sign up for eToc alerts
Recommend to Library

  • Article
  • Citations
    • Cite This Article
    • Download Citation
    • Create Citation Alert
    • Remove Citation Alert
    • Cited By
  • Similar Articles
    • Related Articles (in Spandidos Publications)
    • Similar Articles (Google Scholar)
    • Similar Articles (PubMed)
  • Download PDF
  • Download XML
  • View XML
Article Open Access

An lncRNA‑miRNA‑mRNA ceRNA network for adipocyte differentiation from human adipose‑derived stem cells

  • Authors:
    • Zhen Guo
    • Yali Cao
  • View Affiliations / Copyright

    Affiliations: Department of Breast Surgery, The No. 3 Hospital of Nanchang, Nanchang, Jiangxi 330000, P.R. China
    Copyright: © Guo et al. This is an open access article distributed under the terms of Creative Commons Attribution License.
  • Pages: 4271-4287
    |
    Published online on: March 21, 2019
       https://doi.org/10.3892/mmr.2019.10067
  • Expand metrics +
Metrics: Total Views: 0 (Spandidos Publications: | PMC Statistics: )
Metrics: Total PDF Downloads: 0 (Spandidos Publications: | PMC Statistics: )
Cited By (CrossRef): 0 citations Loading Articles...

This article is mentioned in:



Abstract

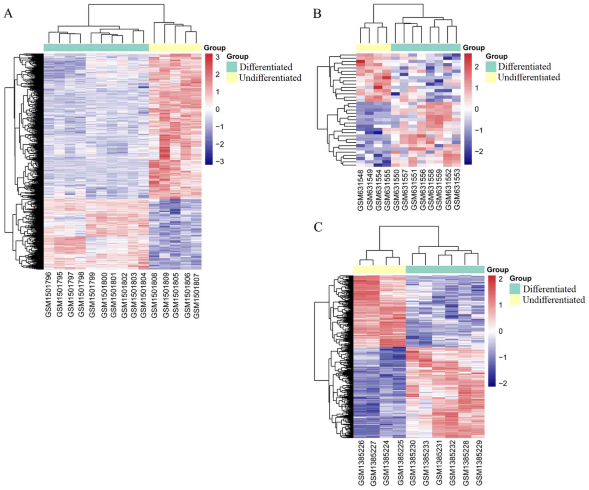
Human adipose tissue‑derived stromal stem cells (HASCs) represent a promising regenerative resource for breast reconstruction and augmentation. However, the mechanisms involved in inducing its adipogenic differentiation remain to be fully elucidated. The present study aimed to comprehensively investigate the expression changes in mRNAs, microRNAs (miRNAs) and long non‑coding (lnc)RNAs during the adipogenic differentiation of HASCs, and screen crucial lncRNA‑miRNA‑mRNA interaction axes using microarray datasets GSE57593, GSE25715 and GSE61302 collected from the Gene Expression Omnibus database. Following pretreatment, differentially expressed genes (DEGs), miRNAs (DE‑miRNAs) or lncRNAs (DE‑lncRNAs) between undifferentiated and differentiated HASCs were identified using the Linear Models for Microarray data method. A protein‑protein interaction (PPI) network was constructed for the DEGs based on protein databases, followed by module analysis. The ‘lncRNA‑miRNA‑mRNA’ competing endogenous RNA (ceRNA) network was constructed based on the interactions between miRNAs and mRNAs, lncRNAs and miRNAs predicted by the miRWalk and lnCeDB databases. The underlying functions of mRNAs were predicted using the clusterProfiler package. In the present study, 905 DEGs, 36 DE‑miRNAs and 577 DE‑lncRNAs were screened between undifferentiated HASCs and differentiated adipocyte cells. PPI network analysis demonstrated that LEP may be a hub gene, which was also enriched in significant module 5. LEP was predicted to be involved in the Janus kinase‑signal transducer and activator of transcription signaling pathway, and the regulation of inflammatory response. The upregulation of LEP was regulated by downregulated hsa‑miRNA (miR)‑130b‑5p and hsa‑miR‑23a‑5p (or hsa‑miR‑302d‑3p). These miRNAs also respectively interacted with RP11‑552F3.9 (or RP11‑15A1.7), ultimately forming the ceRNA axes. In conclusion, the present study revealed that the RP11‑552F3.9 (RP11‑15A1.7)‑hsa‑miR‑130b‑5p/hsa‑miR‑23a‑5p (hsa‑miR‑302d‑3p)‑LEP interaction axes may be crucial for inducing the adipogenic differentiation of HASCs via involvement in inflammation.
View Figures

Figure 1

Figure 2

Figure 3

Figure 4

Figure 5

Figure 6

View References

1 

Ghoncheh M, Pournamdar Z and Salehiniya H: Incidence and mortality and epidemiology of breast cancer in the world. Asian Pac J Cancer Prev. 17:43–46. 2016. View Article : Google Scholar : PubMed/NCBI

2 

Szychta P, Zadrozny M, Rykala J, Banasiak L and Witmanowski H: Autologous fat transfer to the subcutaneous tissue in the context of breast reconstructive procedures. Postepy Dermatol Alergol. 33:323–328. 2016. View Article : Google Scholar : PubMed/NCBI

3 

Soares MA, Ezeamuzie OC, Ham MJ, Duckworth AM, Rabbani PS, Saadeh PB and Ceradini DJ: Targeted protection of donor graft vasculature using a phosphodiesterase inhibitor increases survival and predictability of autologous fat grafts. Plast Reconstr Surg. 135:488–499. 2015. View Article : Google Scholar : PubMed/NCBI

4 

Kølle SF, Fischer-Nielsen A, Mathiasen AB, Elberg JJ, Oliveri RS, Glovinski PV, Kastrup J, Kirchhoff M, Rasmussen BS, Talman ML, et al: Enrichment of autologous fat grafts with ex-vivo expanded adipose tissue-derived stem cells for graft survival: A randomised placebo-controlled trial. Lancet. 382:1113–1120. 2013. View Article : Google Scholar : PubMed/NCBI

5 

Sterodimas A, Faria JD, Nicaretta B and Boriani F: Autologous fat transplantation versus adipose-derived stem cell-enriched lipografts: A study. Aesthet Surg J. 31:682–693. 2011. View Article : Google Scholar : PubMed/NCBI

6 

Tan SS, Zhi YN, Zhan W and Rozen W: Role of adipose-derived stem cells in fat grafting and reconstructive surgery. J Cutan Aesthet Surg. 9:152–156. 2016. View Article : Google Scholar : PubMed/NCBI

7 

Feng H, Qiu L, Zhang T, Yu H, Ma X, Su Y, Zheng H, Wang Y and Yi C: Heat-Shock Protein 70 Overexpression in adipose-derived stem cells enhances fat graft survival. Ann Plast Surg. 78:460–466. 2017. View Article : Google Scholar : PubMed/NCBI

8 

Sun X, Zou T, Zuo C, Zhang M, Shi B, Jiang Z, Cui H, Liao X, Li X, Tang Y, et al: IL-1α inhibits proliferation and adipogenic differentiation of human adipose-derived mesenchymal stem cells through NF-κB- and ERK1/2- mediated proinflammatory cytokines. Cell Biol Int. 42:794–803. 2018. View Article : Google Scholar : PubMed/NCBI

9 

Strong AL, Gimble JM and Bunnell BA: Analysis of the pro- and anti-inflammatory cytokines secreted by adult stem cells during differentiation. Stem Cells Int. 2015:4124672015. View Article : Google Scholar : PubMed/NCBI

10 

Satish L, Krill-Burger JM, Gallo PH, Etages SD, Liu F, Philips BJ, Ravuri S, Marra KG, Laframboise WA, Kathju S and Rubin JP: Expression analysis of human adipose-derived stem cells during in vitro differentiation to an adipocyte lineage. BMC Med Genomics. 8:412015. View Article : Google Scholar : PubMed/NCBI

11 

Kang T, Lu W, Xu W, Anderson L, Bacanamwo M, Thompson W, Chen YE and Liu D: MicroRNA-27 (miR-27) targets prohibitin and impairs adipocyte differentiation and mitochondrial function in human adipose-derived stem Cells. J Biol Chem. 288:34394–34402. 2013. View Article : Google Scholar : PubMed/NCBI

12 

Li H, Li T, Wang S, Wei J, Fan J, Li J, Han Q, Liao L, Shao C and Zhao RC: miR-17-5p and miR-106a are involved in the balance between osteogenic and adipogenic differentiation of adipose-derived mesenchymal stem cells. Stem Cell Res. 10:313–324. 2013. View Article : Google Scholar : PubMed/NCBI

13 

Nuermaimaiti N, Liu J, Liang X, Jiao Y, Zhang D, Liu L, Meng X and Guan Y: Effect of lncRNA HOXA11-AS1 on adipocyte differentiation in human adipose-derived stem cells. Biochem Biophys Res Commun. 495:1878–1884. 2018. View Article : Google Scholar : PubMed/NCBI

14 

Huang Y, Jin C, Zheng Y, Li X, Shan Z, Zhang Y, Jia L and Li W: Knockdown of lncRNA MIR31HG inhibits adipocyte differentiation of human adipose-derived stem cells via histone modification of FABP4. Sci Rep. 7:80802017. View Article : Google Scholar : PubMed/NCBI

15 

Shang G, Wang Y, Xu Y, Zhang S, Sun X, Guan H, Zhao X, Wang Y, Li Y and Zhao G: Long non-coding RNA TCONS_00041960 enhances osteogenesis and inhibits adipogenesis of rat bone marrow mesenchymal stem cell by targeting miR-204-5p and miR-125a-3p. J Cell Physiol. 233:6041–6051. 2018. View Article : Google Scholar : PubMed/NCBI

16 

Li M, Xie Z, Wang P, Li J, Liu W, Tang S, Liu Z, Wu X, Wu Y and Shen H: The long noncoding RNA GAS5 negatively regulates the adipogenic differentiation of MSCs by modulating the miR-18a/CTGF axis as a ceRNA. Cell Death Dis. 9:5542007. View Article : Google Scholar

17 

Irizarry RA, Hobbs B, Collin F, Beazer-Barclay YD, Antonellis KJ, Scherf U and Speed TP: Exploration, normalization, and summaries of high density oligonucleotide array probe level data. Biostatistics. 4:249–264. 2003. View Article : Google Scholar : PubMed/NCBI

18 

Ritchie ME, Phipson B, Wu D, Hu Y, Law CW, Shi W and Smyth GK: limma powers differential expression analyses for RNA-sequencing and microarray studies. Nucleic Acids Res. 43:e472015. View Article : Google Scholar : PubMed/NCBI

19 

Thissen D, Steinberg L and Kuang D: Quick and easy implementation of the benjamini-hochberg procedure for controlling the false positive rate in multiple comparisons. J Educ Behav Stat. 27:77–83. 2002. View Article : Google Scholar

20 

Szklarczyk D, Franceschini A, Wyder S, Forslund K, Heller D, Huerta-Cepas J, Simonovic M, Roth A, Santos A, Tsafou KP, et al: STRING v10: Protein-protein interaction networks, integrated over the tree of life. Nucleic Acids Res. 43:Database Issue. D447–D452. 2015. View Article : Google Scholar : PubMed/NCBI

21 

Kohl M, Wiese S and Warscheid B: Cytoscape: Software for visualization and analysis of biological networks. Methods Mol Biol. 696:291–303. 2011. View Article : Google Scholar : PubMed/NCBI

22 

Tang Y, Li M, Wang J, Pan Y and Wu FX: CytoNCA: A cytoscape plugin for centrality analysis and evaluation of protein interaction networks. Biosystems. 127:67–72. 2015. View Article : Google Scholar : PubMed/NCBI

23 

Bader GD and Hogue CW: An automated method for finding molecular complexes in large protein interaction networks. BMC Bioinformatics. 4:22003. View Article : Google Scholar : PubMed/NCBI

24 

Dweep H and Gretz N: miRWalk2. 0: A comprehensive atlas of microRNA-target interactions. Nat Methods. 12:6972015. View Article : Google Scholar : PubMed/NCBI

25 

Das S, Ghosal S, Sen R and Chakrabarti J: lnCeDB: Database of human long noncoding RNA acting as competing endogenous RNA. PLoS One. 9:e989652014. View Article : Google Scholar : PubMed/NCBI

26 

Kleiman A, Keats EC, Chan NG and Khan ZA: Elevated IGF2 prevents leptin induction and terminal adipocyte differentiation in hemangioma stem cells. Exp Mol Pathol. 94:126–136. 2013. View Article : Google Scholar : PubMed/NCBI

27 

Lee HS, Jang H, Jin OP, Choi J, Youm JH and Hong ST: Effect of leptin on the differentiation of adipose tissue-derived and bone marrow stromal cells into adipocytes. Tissue Eng Regen Med. 6:1134–1138. 2009.

28 

Thomas T, Gori F, Khosla S, Jensen MD, Burguera B and Riggs BL: Leptin acts on human marrow stromal cells to enhance differentiation to osteoblasts and to inhibit differentiation to adipocytes. Endocrinology. 140:1630–1638. 1999. View Article : Google Scholar : PubMed/NCBI

29 

Um S, Choi JR, Lee JH, Zhang Q and Seo B: Effect of leptin on differentiation of human dental stem cells. Oral Dis. 17:662–669. 2011. View Article : Google Scholar : PubMed/NCBI

30 

Wang YN, Yang M, Yu LH, Guo J, Chen N and He L: Leptin play the key role in astroglial differentiation of mouse neural stem cells and regulated the STAT3 signaling through Jak-STAT3 pathway. Sichuan Da Xue Xue Bao Yi Xue Ban. 45:552–556. 2014.(In Chinese). PubMed/NCBI

31 

Georas SN, Cumberland JE, Burke TF, Chen R, Schindler U and Casolaro V: Stat6 inhibits human interleukin-4 promoter activity in T cells. Blood. 92:4529–4538. 1998.PubMed/NCBI

32 

Tsao CH, Shiau MY, Chuang PH, Chang YH and Hwang J: Interleukin-4 regulates lipid metabolism by inhibiting adipogenesis and promoting lipolysis. J Lipid Res. 55:385–397. 2014. View Article : Google Scholar : PubMed/NCBI

33 

Shin KK, Kim YS, Kim JY, Bae YC and Jung JS: miR-137 controls proliferation and differentiation of human adipose tissue stromal cells. Cell Physiol Biochem. 33:758–768. 2014. View Article : Google Scholar : PubMed/NCBI

34 

Huang S, Wang S, Bian C, Yang Z, Zhou H, Zeng Y, Li H, Han Q and Zhao RC: Upregulation of miR-22 promotes osteogenic differentiation and inhibits adipogenic differentiation of human adipose tissue-derived mesenchymal stem cells by repressing HDAC6 protein expression. Stem Cells Dev. 21:2531–2540. 2012. View Article : Google Scholar : PubMed/NCBI

35 

Yang Z, Bian C, Zhou H, Huang S, Wang S, Liao L and Zhao RC: MicroRNA hsa-miR-138 inhibits adipogenic differentiation of human adipose tissue-derived mesenchymal stem cells through adenovirus EID-1. Stem Cells Dev. 20:259–267. 2011. View Article : Google Scholar : PubMed/NCBI

36 

Kim YJ, Hwang SJ, Yong CB and Jin SJ: MiR-21 regulates adipogenic differentiation through the modulation of TGF-β signaling in mesenchymal stem cells derived from human adipose tissue. Stem Cells. 27:3093–3102. 2009.PubMed/NCBI

37 

Lee EK, Mi JL, Abdelmohsen K, Kim W, Kim MM, Srikantan S, Martindale JL, Hutchison ER, Kim HH, Marasa BS, et al: miR-130 suppresses adipogenesis by inhibiting peroxisome proliferator-activated receptor gamma expression. Mol Cell Biol. 31:626–638. 2011. View Article : Google Scholar : PubMed/NCBI

38 

Guo Q, Chen Y, Guo L, Jiang T and Lin Z: miR-23a/b regulates the balance between osteoblast and adipocyte differentiation in bone marrow mesenchymal stem cells. Bone Res. 4:160222016. View Article : Google Scholar : PubMed/NCBI

39 

Kang JM, Han M, Park IS, Jung Y and Kim SH and Kim SH: Adhesion and differentiation of adipose-derived stem cells on a substrate with immobilized fibroblast growth factor. Acta Biomater. 8:1759–1767. 2012. View Article : Google Scholar : PubMed/NCBI

40 

Young DA, Yu SC, Engler AJ and Christman KL: Stimulation of adipogenesis of adult adipose-derived stem cells using substrates that mimic the stiffness of adipose tissue. Biomaterials. 34:8581–8588. 2013. View Article : Google Scholar : PubMed/NCBI

41 

Bae YH, Mui KL, Hsu BY, Liu SL, Cretu A, Razinia Z, Xu T, Puré E and Assoian RK: A FAK-Cas-Rac-lamellipodin signaling module transduces extracellular matrix stiffness into mechanosensitive cell cycling. Sci Signal. 7:ra572014. View Article : Google Scholar : PubMed/NCBI

42 

Hyväri L, Ojansivu M, Juntunen M, Kartasalo K, Miettinen S and Vanhatupa S: Focal adhesion kinase and ROCK signaling are switch-like regulators of human adipose stem cell differentiation towards osteogenic and adipogenic lineages. Stem Cells Int. 2018:21906572018. View Article : Google Scholar : PubMed/NCBI

43 

Le TN, Oscar C, Mouw JK, Sharmila C, Hector M, Angel M, Jillian R, Keely PJ, Weaver VM and Lindsay H: Loss of miR-203 regulates cell shape and matrix adhesion through ROBO1/Rac/FAK in response to stiffness. J Cell Biol. 212:707–719. 2016. View Article : Google Scholar : PubMed/NCBI

44 

Xu LL, Shi CM, Xu GF, Chen L, Zhu LL, Zhu L, Guo XR, Xu MY and Ji CB: TNF-α, IL-6, and leptin increase the expression of miR-378, an adipogenesis-related microRNA in human adipocytes. Cell Biochem Biophys. 70:771–776. 2014. View Article : Google Scholar : PubMed/NCBI

45 

Huang N, Wang J, Xie W, Lyu Q, Wu J, He J, Qiu W, Xu N and Zhang Y: MiR-378a-3p enhances adipogenesis by targeting mitogen-activated protein kinase 1. Biochem Biophys Res Commun. 457:37–42. 2015. View Article : Google Scholar : PubMed/NCBI

46 

Liu SY, Zhang YY, Gao Y, Zhang LJ, Chen HY, Zhou Q, Chai ML, Li QY, Jiang H, Yuan B, et al: MiR-378 plays an important role in the differentiation of bovine preadipocytes. Cell Physiol Biochem. 36:1552–1562. 2015. View Article : Google Scholar : PubMed/NCBI

47 

Gao B, Lin J, Jiang Z, Yang Z, Yu H, Ding L, Yu M, Cui Q, Dunavin N, Zhang M and Li M: Upregulation of chemokine CXCL10 enhances chronic pulmonary inflammation in tree shrew collagen-induced arthritis. Sci Rep. 8:99932018. View Article : Google Scholar : PubMed/NCBI

48 

Lu YF, Xu YY, Jin F, Wu Q, Shi JS and Liu J: Icariin is a PPARα activator inducing lipid metabolic gene expression in mice. Molecules. 19:181792014. View Article : Google Scholar : PubMed/NCBI

49 

Fujii-Yamamoto H, Kim JM, Arai K and Masai H: Cell cycle and developmental regulations of replication factors in mouse embryonic stem cells. J Biol Chem. 280:12976–12987. 2005. View Article : Google Scholar : PubMed/NCBI

50 

Jiao X, Katiyar S, Willmarth NE, Liu M, Ma X, Flomenberg N, Lisanti MP and Pestell RG: c-Jun induces mammary epithelial cellular invasion and breast cancer stem cell expansion. J Biol Chem. 285:8218–8226. 2010. View Article : Google Scholar : PubMed/NCBI

51 

Irie-Sasaki J, Sasaki T, Matsumoto W, Opavsky A, Cheng M, Welstead G, Griffiths E, Krawczyk C, Richardson CD, Aitken K, et al: CD45 is a JAK phosphatase and negatively regulates cytokine receptor signalling. Nature. 409:349–354. 2001. View Article : Google Scholar : PubMed/NCBI

52 

Kumar V, Cheng P, Condamine T, Mony S, Languino L, McCaffrey J, Hockstein N, Guarino M, Masters G, Penman E, et al: CD45 phosphatase inhibits STAT3 transcription factor activity in myeloid cells and promotes tumor-associated macrophage differentiation. Immunity. 44:303–315. 2016. View Article : Google Scholar : PubMed/NCBI

Related Articles

  • Abstract
  • View
  • Download
  • Twitter
Copy and paste a formatted citation
Spandidos Publications style
Guo Z and Cao Y: An lncRNA‑miRNA‑mRNA ceRNA network for adipocyte differentiation from human adipose‑derived stem cells. Mol Med Rep 19: 4271-4287, 2019.
APA
Guo, Z., & Cao, Y. (2019). An lncRNA‑miRNA‑mRNA ceRNA network for adipocyte differentiation from human adipose‑derived stem cells. Molecular Medicine Reports, 19, 4271-4287. https://doi.org/10.3892/mmr.2019.10067
MLA
Guo, Z., Cao, Y."An lncRNA‑miRNA‑mRNA ceRNA network for adipocyte differentiation from human adipose‑derived stem cells". Molecular Medicine Reports 19.5 (2019): 4271-4287.
Chicago
Guo, Z., Cao, Y."An lncRNA‑miRNA‑mRNA ceRNA network for adipocyte differentiation from human adipose‑derived stem cells". Molecular Medicine Reports 19, no. 5 (2019): 4271-4287. https://doi.org/10.3892/mmr.2019.10067
Copy and paste a formatted citation
x
Spandidos Publications style
Guo Z and Cao Y: An lncRNA‑miRNA‑mRNA ceRNA network for adipocyte differentiation from human adipose‑derived stem cells. Mol Med Rep 19: 4271-4287, 2019.
APA
Guo, Z., & Cao, Y. (2019). An lncRNA‑miRNA‑mRNA ceRNA network for adipocyte differentiation from human adipose‑derived stem cells. Molecular Medicine Reports, 19, 4271-4287. https://doi.org/10.3892/mmr.2019.10067
MLA
Guo, Z., Cao, Y."An lncRNA‑miRNA‑mRNA ceRNA network for adipocyte differentiation from human adipose‑derived stem cells". Molecular Medicine Reports 19.5 (2019): 4271-4287.
Chicago
Guo, Z., Cao, Y."An lncRNA‑miRNA‑mRNA ceRNA network for adipocyte differentiation from human adipose‑derived stem cells". Molecular Medicine Reports 19, no. 5 (2019): 4271-4287. https://doi.org/10.3892/mmr.2019.10067
Follow us
  • Twitter
  • LinkedIn
  • Facebook
About
  • Spandidos Publications
  • Careers
  • Cookie Policy
  • Privacy Policy
How can we help?
  • Help
  • Live Chat
  • Contact
  • Email to our Support Team