Spandidos Publications Logo
  • About
    • About Spandidos
    • Aims and Scopes
    • Abstracting and Indexing
    • Editorial Policies
    • Reprints and Permissions
    • Job Opportunities
    • Terms and Conditions
    • Contact
  • Journals
    • All Journals
    • Oncology Letters
      • Oncology Letters
      • Information for Authors
      • Editorial Policies
      • Editorial Board
      • Aims and Scope
      • Abstracting and Indexing
      • Bibliographic Information
      • Archive
    • International Journal of Oncology
      • International Journal of Oncology
      • Information for Authors
      • Editorial Policies
      • Editorial Board
      • Aims and Scope
      • Abstracting and Indexing
      • Bibliographic Information
      • Archive
    • Molecular and Clinical Oncology
      • Molecular and Clinical Oncology
      • Information for Authors
      • Editorial Policies
      • Editorial Board
      • Aims and Scope
      • Abstracting and Indexing
      • Bibliographic Information
      • Archive
    • Experimental and Therapeutic Medicine
      • Experimental and Therapeutic Medicine
      • Information for Authors
      • Editorial Policies
      • Editorial Board
      • Aims and Scope
      • Abstracting and Indexing
      • Bibliographic Information
      • Archive
    • International Journal of Molecular Medicine
      • International Journal of Molecular Medicine
      • Information for Authors
      • Editorial Policies
      • Editorial Board
      • Aims and Scope
      • Abstracting and Indexing
      • Bibliographic Information
      • Archive
    • Biomedical Reports
      • Biomedical Reports
      • Information for Authors
      • Editorial Policies
      • Editorial Board
      • Aims and Scope
      • Abstracting and Indexing
      • Bibliographic Information
      • Archive
    • Oncology Reports
      • Oncology Reports
      • Information for Authors
      • Editorial Policies
      • Editorial Board
      • Aims and Scope
      • Abstracting and Indexing
      • Bibliographic Information
      • Archive
    • Molecular Medicine Reports
      • Molecular Medicine Reports
      • Information for Authors
      • Editorial Policies
      • Editorial Board
      • Aims and Scope
      • Abstracting and Indexing
      • Bibliographic Information
      • Archive
    • World Academy of Sciences Journal
      • World Academy of Sciences Journal
      • Information for Authors
      • Editorial Policies
      • Editorial Board
      • Aims and Scope
      • Abstracting and Indexing
      • Bibliographic Information
      • Archive
    • International Journal of Functional Nutrition
      • International Journal of Functional Nutrition
      • Information for Authors
      • Editorial Policies
      • Editorial Board
      • Aims and Scope
      • Abstracting and Indexing
      • Bibliographic Information
      • Archive
    • International Journal of Epigenetics
      • International Journal of Epigenetics
      • Information for Authors
      • Editorial Policies
      • Editorial Board
      • Aims and Scope
      • Abstracting and Indexing
      • Bibliographic Information
      • Archive
    • Medicine International
      • Medicine International
      • Information for Authors
      • Editorial Policies
      • Editorial Board
      • Aims and Scope
      • Abstracting and Indexing
      • Bibliographic Information
      • Archive
  • Articles
  • Information
    • Information for Authors
    • Information for Reviewers
    • Information for Librarians
    • Information for Advertisers
    • Conferences
  • Language Editing
Spandidos Publications Logo
  • About
    • About Spandidos
    • Aims and Scopes
    • Abstracting and Indexing
    • Editorial Policies
    • Reprints and Permissions
    • Job Opportunities
    • Terms and Conditions
    • Contact
  • Journals
    • All Journals
    • Biomedical Reports
      • Information for Authors
      • Editorial Policies
      • Editorial Board
      • Aims and Scope
      • Abstracting and Indexing
      • Bibliographic Information
      • Archive
    • Experimental and Therapeutic Medicine
      • Information for Authors
      • Editorial Policies
      • Editorial Board
      • Aims and Scope
      • Abstracting and Indexing
      • Bibliographic Information
      • Archive
    • International Journal of Epigenetics
      • Information for Authors
      • Editorial Policies
      • Editorial Board
      • Aims and Scope
      • Abstracting and Indexing
      • Bibliographic Information
      • Archive
    • International Journal of Functional Nutrition
      • Information for Authors
      • Editorial Policies
      • Editorial Board
      • Aims and Scope
      • Abstracting and Indexing
      • Bibliographic Information
      • Archive
    • International Journal of Molecular Medicine
      • Information for Authors
      • Editorial Policies
      • Editorial Board
      • Aims and Scope
      • Abstracting and Indexing
      • Bibliographic Information
      • Archive
    • International Journal of Oncology
      • Information for Authors
      • Editorial Policies
      • Editorial Board
      • Aims and Scope
      • Abstracting and Indexing
      • Bibliographic Information
      • Archive
    • Medicine International
      • Information for Authors
      • Editorial Policies
      • Editorial Board
      • Aims and Scope
      • Abstracting and Indexing
      • Bibliographic Information
      • Archive
    • Molecular and Clinical Oncology
      • Information for Authors
      • Editorial Policies
      • Editorial Board
      • Aims and Scope
      • Abstracting and Indexing
      • Bibliographic Information
      • Archive
    • Molecular Medicine Reports
      • Information for Authors
      • Editorial Policies
      • Editorial Board
      • Aims and Scope
      • Abstracting and Indexing
      • Bibliographic Information
      • Archive
    • Oncology Letters
      • Information for Authors
      • Editorial Policies
      • Editorial Board
      • Aims and Scope
      • Abstracting and Indexing
      • Bibliographic Information
      • Archive
    • Oncology Reports
      • Information for Authors
      • Editorial Policies
      • Editorial Board
      • Aims and Scope
      • Abstracting and Indexing
      • Bibliographic Information
      • Archive
    • World Academy of Sciences Journal
      • Information for Authors
      • Editorial Policies
      • Editorial Board
      • Aims and Scope
      • Abstracting and Indexing
      • Bibliographic Information
      • Archive
  • Articles
  • Information
    • For Authors
    • For Reviewers
    • For Librarians
    • For Advertisers
    • Conferences
  • Language Editing
Login Register Submit
  • This site uses cookies
  • You can change your cookie settings at any time by following the instructions in our Cookie Policy. To find out more, you may read our Privacy Policy.

    I agree
Search articles by DOI, keyword, author or affiliation
Search
Advanced Search
presentation
Molecular Medicine Reports
Join Editorial Board Propose a Special Issue
Print ISSN: 1791-2997 Online ISSN: 1791-3004
Journal Cover
August-2019 Volume 20 Issue 2

Full Size Image

Sign up for eToc alerts
Recommend to Library

Journals

International Journal of Molecular Medicine

International Journal of Molecular Medicine

International Journal of Molecular Medicine is an international journal devoted to molecular mechanisms of human disease.

International Journal of Oncology

International Journal of Oncology

International Journal of Oncology is an international journal devoted to oncology research and cancer treatment.

Molecular Medicine Reports

Molecular Medicine Reports

Covers molecular medicine topics such as pharmacology, pathology, genetics, neuroscience, infectious diseases, molecular cardiology, and molecular surgery.

Oncology Reports

Oncology Reports

Oncology Reports is an international journal devoted to fundamental and applied research in Oncology.

Experimental and Therapeutic Medicine

Experimental and Therapeutic Medicine

Experimental and Therapeutic Medicine is an international journal devoted to laboratory and clinical medicine.

Oncology Letters

Oncology Letters

Oncology Letters is an international journal devoted to Experimental and Clinical Oncology.

Biomedical Reports

Biomedical Reports

Explores a wide range of biological and medical fields, including pharmacology, genetics, microbiology, neuroscience, and molecular cardiology.

Molecular and Clinical Oncology

Molecular and Clinical Oncology

International journal addressing all aspects of oncology research, from tumorigenesis and oncogenes to chemotherapy and metastasis.

World Academy of Sciences Journal

World Academy of Sciences Journal

Multidisciplinary open-access journal spanning biochemistry, genetics, neuroscience, environmental health, and synthetic biology.

International Journal of Functional Nutrition

International Journal of Functional Nutrition

Open-access journal combining biochemistry, pharmacology, immunology, and genetics to advance health through functional nutrition.

International Journal of Epigenetics

International Journal of Epigenetics

Publishes open-access research on using epigenetics to advance understanding and treatment of human disease.

Medicine International

Medicine International

An International Open Access Journal Devoted to General Medicine.

Journal Cover
August-2019 Volume 20 Issue 2

Full Size Image

Sign up for eToc alerts
Recommend to Library

  • Article
  • Citations
    • Cite This Article
    • Download Citation
    • Create Citation Alert
    • Remove Citation Alert
    • Cited By
  • Similar Articles
    • Related Articles (in Spandidos Publications)
    • Similar Articles (Google Scholar)
    • Similar Articles (PubMed)
  • Download PDF
  • Download XML
  • View XML
Article

Construction and analysis of a lncRNA‑miRNA‑mRNA network based on competitive endogenous RNA reveals functional lncRNAs in diabetic cardiomyopathy

  • Authors:
    • Kai Chen
    • Yunci Ma
    • Shaoyu Wu
    • Yuxin Zhuang
    • Xin Liu
    • Lin Lv
    • Guohua Zhang
  • View Affiliations / Copyright

    Affiliations: School of Traditional Chinese Medicine, Southern Medical University, Guangzhou, Guangdong 510515, P.R. China, Nanfang Hospital, Southern Medical University/The First School of Clinical Medicine, Southern Medical University, Guangzhou, Guangdong 510000, P.R. China, School of Pharmaceutical Sciences, Southern Medical University, Guangzhou, Guangdong 510515, P.R. China
  • Pages: 1393-1403
    |
    Published online on: June 6, 2019
       https://doi.org/10.3892/mmr.2019.10361
  • Expand metrics +
Metrics: Total Views: 0 (Spandidos Publications: | PMC Statistics: )
Metrics: Total PDF Downloads: 0 (Spandidos Publications: | PMC Statistics: )
Cited By (CrossRef): 0 citations Loading Articles...

This article is mentioned in:



Abstract

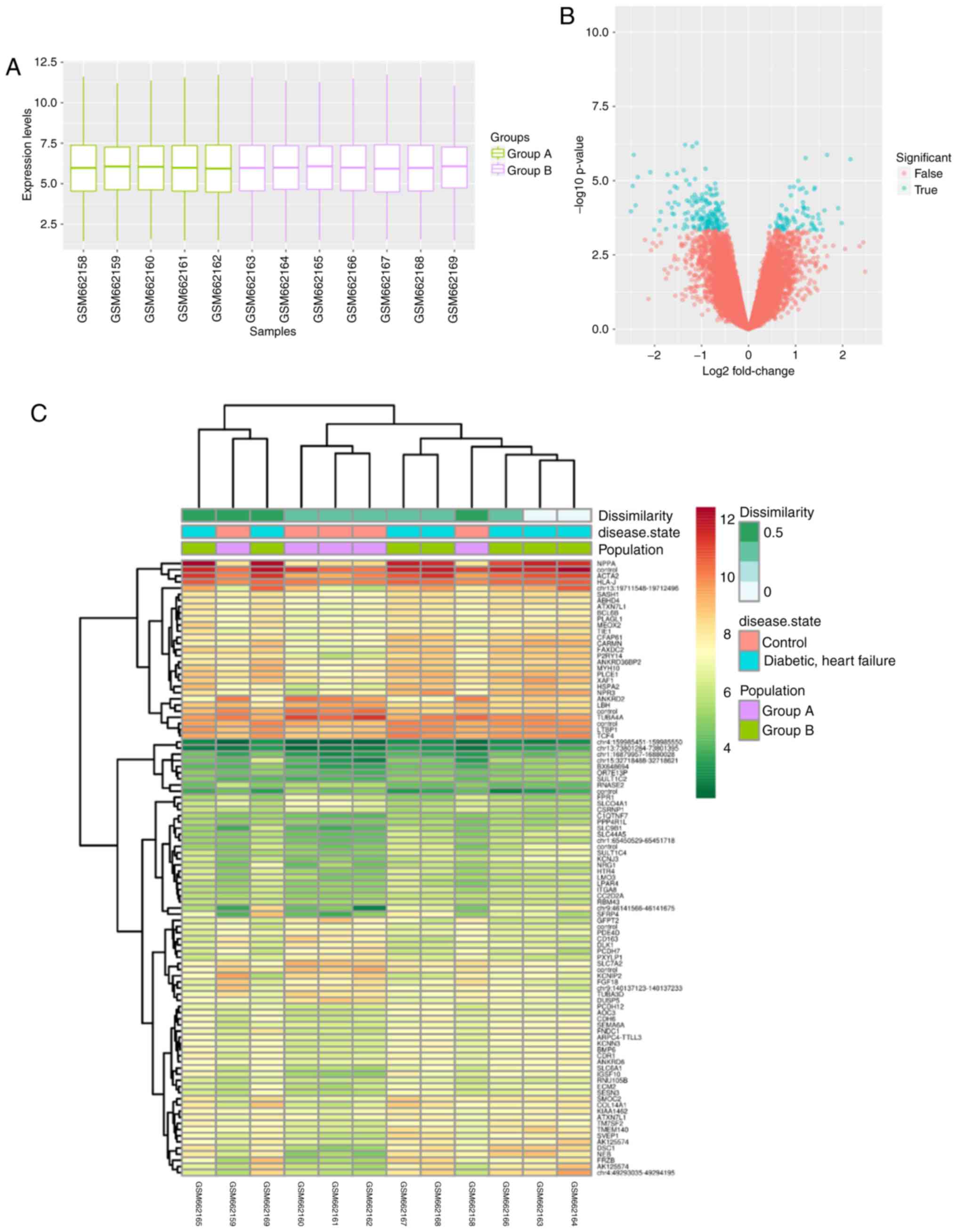
Diabetic cardiomyopathy (DCM) is a major cause of mortality in patients with diabetes, particularly those with type 2 diabetes. Long non‑coding RNAs (lncRNAs), including terminal differentiation‑induced lncRNA (TINCR), myocardial infarction‑associated transcript (MIAT) and H19, serve a key role in the regulation of DCM. MicroRNAs (miRNAs/miRs) can inhibit the expression of mRNA at the post‑transcriptional level, whereas lncRNAs can mask the inhibitory effects of miRNAs on mRNA. Together, miRNAs and lncRNAs form a competitive endogenous non‑coding RNA (ceRNA) network that regulates the occurrence and development of various diseases. However, the regulatory role of lncRNAs in DCM is unclear. In this study, a background network containing mRNAs, miRNAs and lncRNAs was constructed using starBase and a regulatory network of DCM was screened using Cytoscape. A functional lncRNA, X‑inactive specific transcript (XIST), was identified in the disease network and the main miRNAs (miR‑424‑5p and miR‑497‑5p) that are regulated by XIST were further screened to obtain the ceRNA regulatory network of DCM. In conclusion, the results of this study revealed that lncRNAs may serve an important role in DCM and provided novel insights into the pathogenesis of DCM.
View Figures

Figure 1

Figure 2

Figure 3

Figure 4

Figure 5

Figure 6

View References

1 

Jia G, Whaley-Connell A and Sowers JR: Diabetic cardiomyopathy: A hyperglycaemia-and insulin-resistance-induced heart disease. Diabetologia. 61:21–28. 2018. View Article : Google Scholar : PubMed/NCBI

2 

Seferović PM and Paulus WJ: Clinical diabetic cardiomyopathy: A two-faced disease with restrictive and dilated phenotypes. Eur Heart J. 36:1718–1727. 2015. View Article : Google Scholar : PubMed/NCBI

3 

Lam CS: Diabetic cardiomyopathy: An expression of stage B heart failure with preserved ejection fraction. Diab Vasc Dis Res. 12:234–238. 2015. View Article : Google Scholar : PubMed/NCBI

4 

Aneja A, Tang WH, Bansilal S, Garcia MJ and Farkouh ME: Diabetic cardiomyopathy: Insights into pathogenesis, diagnostic challenges, and therapeutic options. Am J Med. 121:748–757. 2008. View Article : Google Scholar : PubMed/NCBI

5 

Taft RJ, Pang KC, Mercer TR, Dinger M and Mattick JS: Non-coding RNAs: Regulators of disease. J Pathol. 220:126–139. 2010. View Article : Google Scholar : PubMed/NCBI

6 

Iwakawa H and Tomari Y: The functions of MicroRNAs: MRNA decay and translational repression. Trends Cell Biol. 25:651–665. 2015. View Article : Google Scholar : PubMed/NCBI

7 

Jandura A and Krause HM: The New RNA World: Growing Evidence for long noncoding RNA functionality. Trends Genet. 33:665–676. 2017. View Article : Google Scholar : PubMed/NCBI

8 

Li W, Notani D and Rosenfeld MG: Enhancers as non-coding RNA transcription units: Recent insights and future perspectives. Nat Rev Genet. 17:207–223. 2016. View Article : Google Scholar : PubMed/NCBI

9 

Thum T and Condorelli G: Long Noncoding RNAs and MicroRNAs in cardiovascular pathophysiology. Circ Res. 116:751–762. 2015. View Article : Google Scholar : PubMed/NCBI

10 

Salmena L, Poliseno L, Tay Y, Kats L and Pandolfi PP: A ceRNA Hypothesis: The rosetta stone of a hidden RNA language? Cell. 146:353–358. 2011. View Article : Google Scholar : PubMed/NCBI

11 

Smillie CL, Sirey T and Ponting CP: Complexities of post-transcriptional regulation and the modeling of ceRNA crosstalk. Crit Rev Biochem Mol Biol. 53:231–245. 2018. View Article : Google Scholar : PubMed/NCBI

12 

Shi X, Sun M, Liu H, Yao Y and Song Y: Long non-coding RNAs: A new frontier in the study of human diseases. Cancer Lett. 339:159–166. 2013. View Article : Google Scholar : PubMed/NCBI

13 

Dong Y, Liu C, Zhao Y, Ponnusamy M, Li P and Wang K: Role of noncoding RNAs in regulation of cardiac cell death and cardiovascular diseases. Cell Mol Life Sci. 75:291–300. 2018. View Article : Google Scholar : PubMed/NCBI

14 

Zhang M, Gu H, Chen J and Zhou X: Involvement of long noncoding RNA MALAT1 in the pathogenesis of diabetic cardiomyopathy. Int J Cardiol. 202:753–755. 2016. View Article : Google Scholar : PubMed/NCBI

15 

Zhou X, Zhang W, Jin M, Chen J, Xu W and Kong X: lncRNA MIAT functions as a competing endogenous RNA to upregulate DAPK2 by sponging miR-22-3p in diabetic cardiomyopathy. Cell Death Dis. 8:e29292017. View Article : Google Scholar : PubMed/NCBI

16 

Greco S, Fasanaro P, Castelvecchio S, D'Alessandra Y, Arcelli D, Di Donato M, Malavazos A, Capogrossi MC, Menicanti L and Martelli F: MicroRNA dysregulation in diabetic ischemic heart failure patients. Diabetes. 61:1633–1641. 2012. View Article : Google Scholar : PubMed/NCBI

17 

Ismail M, Suresh H, Nazrath N, Anisatu R, Marian P, Bruno V, Fabrizio S and Conrad B: GeoDiver: Differential gene expression analysis & gene-set analysis for GEO Datasets. Queen Mary J Intellectual Property. Apr 15–2017.doi: https://doi.org/10.1101/127753.

18 

Harel A, Inger A, Stelzer G, Strichman-Almashanu L, Dalah I, Safran M and Lancet D: GIFtS: Annotation landscape analysis with GeneCards. BMC Bioinformatics. 10:3482009. View Article : Google Scholar : PubMed/NCBI

19 

Bindea G, Mlecnik B, Hackl H, Charoentong P, Tosolini M, Kirilovsky A, Fridman WH, Pagès F, Trajanoski Z and Galon J: ClueGO: A Cytoscape plug-in to decipher functionally grouped gene ontology and pathway annotation networks. Bioinformatics. 25:1091–1093. 2009. View Article : Google Scholar : PubMed/NCBI

20 

Kanehisa M, Furumichi M, Tanabe M, Sato Y and Morishima K: KEGG: New perspectives on genomes, pathways, diseases and drugs. Nucleic Acids Res. 45:D353–D361. 2017. View Article : Google Scholar : PubMed/NCBI

21 

Su G, Morris JH, Demchak B and Bader GD: Biological network exploration with Cytoscape 3. Curr Protoc Bioinformatics. 47:1–24. 2014. View Article : Google Scholar : PubMed/NCBI

22 

Han JD, Bertin N, Hao T, Goldberg DS, Berriz GF, Zhang LV, Dupuy D, Walhout AJ, Cusick ME, Roth FP and Vidal M: Evidence for dynamically organized modularity in the yeast protein-protein interaction network. Nature. 430:88–93. 2004. View Article : Google Scholar : PubMed/NCBI

23 

Cline MS, Smoot M, Cerami E, Kuchinsky A, Landys N, Workman C, Christmas R, Avila-Campilo I, Creech M, Gross B, et al: Integration of biological networks and gene expression data using Cytoscape. Nat Protoc. 2:2366–2382. 2007. View Article : Google Scholar : PubMed/NCBI

24 

Zhou B, Wang B and Zhe H: Degree-layer theory of network topology. Phys Soc. 18–Sep;2014.

25 

Fromm B, Billipp T, Peck LE, Johansen M, Tarver JE, King BL, Newcomb JM, Sempere LF, Flatmark K, Hovig E and Peterson KJ: A Uniform system for the annotation of vertebrate microRNA genes and the evolution of the human microRNAome. Annu Rev Genet. 49:213–242. 2015. View Article : Google Scholar : PubMed/NCBI

26 

Miranda KC, Huynh T, Tay Y, Ang YS, Tam WL, Thomson AM, Lim B and Rigoutsos I: A pattern-based method for the identification of MicroRNA binding sites and their corresponding heteroduplexes. Cell. 126:1203–1217. 2006. View Article : Google Scholar : PubMed/NCBI

27 

Krek A, Grün D, Poy MN, Wolf R, Rosenberg L, Epstein EJ, MacMenamin P, da Piedade I, Gunsalus KC Stoffel M and Rajewsky N: Combinatorial microRNA target predictions. Nature Genet. 37:495–500. 2005. View Article : Google Scholar : PubMed/NCBI

28 

Betel D, Koppal A, Agius P, Sander C and Leslie C: Comprehensive modeling of microRNA targets predicts functional non-conserved and non-canonical sites. Genome Biol. 11:R902010. View Article : Google Scholar : PubMed/NCBI

29 

Carrel L and Willard HF: X-inactivation profile reveals extensive variability in X-linked gene expression in females. Nature. 434:400–404. 2005. View Article : Google Scholar : PubMed/NCBI

30 

Marques FZ, Vizi D, Khammy O, Mariani JA and Kaye DM: The transcardiac gradient of cardio-microRNAs in the failing heart. Eur J Heart Fail. 18:1000–1008. 2016. View Article : Google Scholar : PubMed/NCBI

31 

Ghosh G, Subramanian IV, Adhikari N, Zhang X, Joshi HP, Basi D, Chandrashekhar YS, Hall JL, Roy S, Zeng Y and Ramakrishnan S: Hypoxia-induced microRNA-424 expression in human endothelial cells regulates HIF-α isoforms and promotes angiogenesis. J Clin Invest. 120:4141–4154. 2010. View Article : Google Scholar : PubMed/NCBI

32 

Flavin RJ, Smyth PC, Laios A, O'Toole SA, Barrett C, Finn SP, Russell S, Ring M, Denning KM, Li J, et al: Potentially important microRNA cluster on chromosome 17p13.1 in primary peritoneal carcinoma. Mod Pathol. 22:197–205. 2009. View Article : Google Scholar : PubMed/NCBI

33 

Finnerty JR, Wang WX, Hébert SS, Wilfred BR, Mao G and Nelson PT: The miR-15/107 group of microRNA genes: Evolutionary biology, cellular functions, and roles in human diseases. J Mol Biol. 402:491–509. 2010. View Article : Google Scholar : PubMed/NCBI

34 

Chen X, Shi C, Wang C, Liu W, Chu Y, Xiang Z, Hu K, Dong P and Han X: The role of miR-497-5p in myofibroblast differentiation of LR-MSCs and pulmonary fibrogenesis. Sci Rep. 7:409582017. View Article : Google Scholar : PubMed/NCBI

35 

Jafarzadeh M, Soltani BM, Dokanehiifard S, Kay M, Aghdami N and Hosseinkhani S: Experimental evidences for hsa-miR-497-5p as a negative regulator of SMAD3 gene expression. Gene. 586:216–221. 2016. View Article : Google Scholar : PubMed/NCBI

36 

Gendrel AV and Heard E: Fifty years of X-inactivation research. Development. 138:5049–5055. 2011. View Article : Google Scholar : PubMed/NCBI

37 

Payer B and Lee JT: X chromosome dosage compensation: How mammals keep the balance. Annu Rev Genet. 42:733–772. 2008. View Article : Google Scholar : PubMed/NCBI

38 

Wei W, Liu Y, Lu Y, Yang B and Tang L: LncRNA XIST promotes pancreatic cancer proliferation through miR-133a/EGFR. J Cell Biochem. 118:3349–3358. 2017. View Article : Google Scholar : PubMed/NCBI

39 

Song H, He P, Shao T, Li Y, Li J and Zhang Y: Long non-coding RNA XIST functions as an oncogene in human colorectal cancer by targeting miR-132-3p. J BUON. 22:696–703. 2017.PubMed/NCBI

40 

Zhou T, Qin G, Yang L, Xiang D and Li S: LncRNA XIST regulates myocardial infarction by targeting miR-130a-3p. J Cell Physiol. 234:8659–8667. 2019. View Article : Google Scholar : PubMed/NCBI

41 

Uribarri J, Cai W, Ramdas M, Goodman S, Pyzik R, Chen X, Zhu L, Striker GE and Vlassara H: Restriction of advanced glycation end products improves insulin resistance in human type 2 diabetes: Potential role of AGER1 and SIRT1. Diabetes Care. 34:1610–1616. 2011. View Article : Google Scholar : PubMed/NCBI

42 

Prasad K: Low levels of serum soluble receptors for advanced glycation end products, biomarkers for disease state: Myth or Reality. Int J Angiol. 23:11–16. 2014. View Article : Google Scholar : PubMed/NCBI

43 

Tam XH, Shiu SW, Leng L, Bucala R, Betteridge DJ and Tan KC: Enhanced expression of receptor for advanced glycation end-products is associated with low circulating soluble isoforms of the receptor in Type 2 diabetes. Clin Sci (Lond). 120:81–89. 2011. View Article : Google Scholar : PubMed/NCBI

44 

Gao X, Zhang H, Schmidt AM and Zhang C: AGE/RAGE produces endothelial dysfunction in coronary arterioles in type 2 diabetic mice. Am J Physiol Heart Circ Physiol. 295:H491–H498. 2008. View Article : Google Scholar : PubMed/NCBI

45 

Villegas-Rodríguez ME, Uribarri J, Solorio-Meza SE, Fajardo-Araujo ME, Cai W, Torres-Graciano S, Rangel-Salazar R, Wrobel K and Garay-Sevilla ME: The AGE-RAGE axis and its relationship to markers of cardiovascular disease in newly diagnosed diabetic patients. PLoS One. 11:e01591752016. View Article : Google Scholar : PubMed/NCBI

46 

Soro-Paavonen A, Watson AM, Li J, Paavonen K, Koitka A, Calkin AC, Barit D, Coughlan MT, Drew BG, Lancaster GI, et al: Receptor for advanced glycation end products (RAGE) deficiency attenuates the development of atherosclerosis in diabetes. Diabetes. 57:2461–2469. 2008. View Article : Google Scholar : PubMed/NCBI

Related Articles

  • Abstract
  • View
  • Download
  • Twitter
Copy and paste a formatted citation
Spandidos Publications style
Chen K, Ma Y, Wu S, Zhuang Y, Liu X, Lv L and Zhang G: Construction and analysis of a lncRNA‑miRNA‑mRNA network based on competitive endogenous RNA reveals functional lncRNAs in diabetic cardiomyopathy. Mol Med Rep 20: 1393-1403, 2019.
APA
Chen, K., Ma, Y., Wu, S., Zhuang, Y., Liu, X., Lv, L., & Zhang, G. (2019). Construction and analysis of a lncRNA‑miRNA‑mRNA network based on competitive endogenous RNA reveals functional lncRNAs in diabetic cardiomyopathy. Molecular Medicine Reports, 20, 1393-1403. https://doi.org/10.3892/mmr.2019.10361
MLA
Chen, K., Ma, Y., Wu, S., Zhuang, Y., Liu, X., Lv, L., Zhang, G."Construction and analysis of a lncRNA‑miRNA‑mRNA network based on competitive endogenous RNA reveals functional lncRNAs in diabetic cardiomyopathy". Molecular Medicine Reports 20.2 (2019): 1393-1403.
Chicago
Chen, K., Ma, Y., Wu, S., Zhuang, Y., Liu, X., Lv, L., Zhang, G."Construction and analysis of a lncRNA‑miRNA‑mRNA network based on competitive endogenous RNA reveals functional lncRNAs in diabetic cardiomyopathy". Molecular Medicine Reports 20, no. 2 (2019): 1393-1403. https://doi.org/10.3892/mmr.2019.10361
Copy and paste a formatted citation
x
Spandidos Publications style
Chen K, Ma Y, Wu S, Zhuang Y, Liu X, Lv L and Zhang G: Construction and analysis of a lncRNA‑miRNA‑mRNA network based on competitive endogenous RNA reveals functional lncRNAs in diabetic cardiomyopathy. Mol Med Rep 20: 1393-1403, 2019.
APA
Chen, K., Ma, Y., Wu, S., Zhuang, Y., Liu, X., Lv, L., & Zhang, G. (2019). Construction and analysis of a lncRNA‑miRNA‑mRNA network based on competitive endogenous RNA reveals functional lncRNAs in diabetic cardiomyopathy. Molecular Medicine Reports, 20, 1393-1403. https://doi.org/10.3892/mmr.2019.10361
MLA
Chen, K., Ma, Y., Wu, S., Zhuang, Y., Liu, X., Lv, L., Zhang, G."Construction and analysis of a lncRNA‑miRNA‑mRNA network based on competitive endogenous RNA reveals functional lncRNAs in diabetic cardiomyopathy". Molecular Medicine Reports 20.2 (2019): 1393-1403.
Chicago
Chen, K., Ma, Y., Wu, S., Zhuang, Y., Liu, X., Lv, L., Zhang, G."Construction and analysis of a lncRNA‑miRNA‑mRNA network based on competitive endogenous RNA reveals functional lncRNAs in diabetic cardiomyopathy". Molecular Medicine Reports 20, no. 2 (2019): 1393-1403. https://doi.org/10.3892/mmr.2019.10361
Follow us
  • Twitter
  • LinkedIn
  • Facebook
About
  • Spandidos Publications
  • Careers
  • Cookie Policy
  • Privacy Policy
How can we help?
  • Help
  • Live Chat
  • Contact
  • Email to our Support Team