Spandidos Publications Logo
  • About
    • About Spandidos
    • Aims and Scopes
    • Abstracting and Indexing
    • Editorial Policies
    • Reprints and Permissions
    • Job Opportunities
    • Terms and Conditions
    • Contact
  • Journals
    • All Journals
    • Oncology Letters
      • Oncology Letters
      • Information for Authors
      • Editorial Policies
      • Editorial Board
      • Aims and Scope
      • Abstracting and Indexing
      • Bibliographic Information
      • Archive
    • International Journal of Oncology
      • International Journal of Oncology
      • Information for Authors
      • Editorial Policies
      • Editorial Board
      • Aims and Scope
      • Abstracting and Indexing
      • Bibliographic Information
      • Archive
    • Molecular and Clinical Oncology
      • Molecular and Clinical Oncology
      • Information for Authors
      • Editorial Policies
      • Editorial Board
      • Aims and Scope
      • Abstracting and Indexing
      • Bibliographic Information
      • Archive
    • Experimental and Therapeutic Medicine
      • Experimental and Therapeutic Medicine
      • Information for Authors
      • Editorial Policies
      • Editorial Board
      • Aims and Scope
      • Abstracting and Indexing
      • Bibliographic Information
      • Archive
    • International Journal of Molecular Medicine
      • International Journal of Molecular Medicine
      • Information for Authors
      • Editorial Policies
      • Editorial Board
      • Aims and Scope
      • Abstracting and Indexing
      • Bibliographic Information
      • Archive
    • Biomedical Reports
      • Biomedical Reports
      • Information for Authors
      • Editorial Policies
      • Editorial Board
      • Aims and Scope
      • Abstracting and Indexing
      • Bibliographic Information
      • Archive
    • Oncology Reports
      • Oncology Reports
      • Information for Authors
      • Editorial Policies
      • Editorial Board
      • Aims and Scope
      • Abstracting and Indexing
      • Bibliographic Information
      • Archive
    • Molecular Medicine Reports
      • Molecular Medicine Reports
      • Information for Authors
      • Editorial Policies
      • Editorial Board
      • Aims and Scope
      • Abstracting and Indexing
      • Bibliographic Information
      • Archive
    • World Academy of Sciences Journal
      • World Academy of Sciences Journal
      • Information for Authors
      • Editorial Policies
      • Editorial Board
      • Aims and Scope
      • Abstracting and Indexing
      • Bibliographic Information
      • Archive
    • International Journal of Functional Nutrition
      • International Journal of Functional Nutrition
      • Information for Authors
      • Editorial Policies
      • Editorial Board
      • Aims and Scope
      • Abstracting and Indexing
      • Bibliographic Information
      • Archive
    • International Journal of Epigenetics
      • International Journal of Epigenetics
      • Information for Authors
      • Editorial Policies
      • Editorial Board
      • Aims and Scope
      • Abstracting and Indexing
      • Bibliographic Information
      • Archive
    • Medicine International
      • Medicine International
      • Information for Authors
      • Editorial Policies
      • Editorial Board
      • Aims and Scope
      • Abstracting and Indexing
      • Bibliographic Information
      • Archive
  • Articles
  • Information
    • Information for Authors
    • Information for Reviewers
    • Information for Librarians
    • Information for Advertisers
    • Conferences
  • Language Editing
Spandidos Publications Logo
  • About
    • About Spandidos
    • Aims and Scopes
    • Abstracting and Indexing
    • Editorial Policies
    • Reprints and Permissions
    • Job Opportunities
    • Terms and Conditions
    • Contact
  • Journals
    • All Journals
    • Biomedical Reports
      • Information for Authors
      • Editorial Policies
      • Editorial Board
      • Aims and Scope
      • Abstracting and Indexing
      • Bibliographic Information
      • Archive
    • Experimental and Therapeutic Medicine
      • Information for Authors
      • Editorial Policies
      • Editorial Board
      • Aims and Scope
      • Abstracting and Indexing
      • Bibliographic Information
      • Archive
    • International Journal of Epigenetics
      • Information for Authors
      • Editorial Policies
      • Editorial Board
      • Aims and Scope
      • Abstracting and Indexing
      • Bibliographic Information
      • Archive
    • International Journal of Functional Nutrition
      • Information for Authors
      • Editorial Policies
      • Editorial Board
      • Aims and Scope
      • Abstracting and Indexing
      • Bibliographic Information
      • Archive
    • International Journal of Molecular Medicine
      • Information for Authors
      • Editorial Policies
      • Editorial Board
      • Aims and Scope
      • Abstracting and Indexing
      • Bibliographic Information
      • Archive
    • International Journal of Oncology
      • Information for Authors
      • Editorial Policies
      • Editorial Board
      • Aims and Scope
      • Abstracting and Indexing
      • Bibliographic Information
      • Archive
    • Medicine International
      • Information for Authors
      • Editorial Policies
      • Editorial Board
      • Aims and Scope
      • Abstracting and Indexing
      • Bibliographic Information
      • Archive
    • Molecular and Clinical Oncology
      • Information for Authors
      • Editorial Policies
      • Editorial Board
      • Aims and Scope
      • Abstracting and Indexing
      • Bibliographic Information
      • Archive
    • Molecular Medicine Reports
      • Information for Authors
      • Editorial Policies
      • Editorial Board
      • Aims and Scope
      • Abstracting and Indexing
      • Bibliographic Information
      • Archive
    • Oncology Letters
      • Information for Authors
      • Editorial Policies
      • Editorial Board
      • Aims and Scope
      • Abstracting and Indexing
      • Bibliographic Information
      • Archive
    • Oncology Reports
      • Information for Authors
      • Editorial Policies
      • Editorial Board
      • Aims and Scope
      • Abstracting and Indexing
      • Bibliographic Information
      • Archive
    • World Academy of Sciences Journal
      • Information for Authors
      • Editorial Policies
      • Editorial Board
      • Aims and Scope
      • Abstracting and Indexing
      • Bibliographic Information
      • Archive
  • Articles
  • Information
    • For Authors
    • For Reviewers
    • For Librarians
    • For Advertisers
    • Conferences
  • Language Editing
Login Register Submit
  • This site uses cookies
  • You can change your cookie settings at any time by following the instructions in our Cookie Policy. To find out more, you may read our Privacy Policy.

    I agree
Search articles by DOI, keyword, author or affiliation
Search
Advanced Search
presentation
Molecular Medicine Reports
Join Editorial Board Propose a Special Issue
Print ISSN: 1791-2997 Online ISSN: 1791-3004
Journal Cover
October-2019 Volume 20 Issue 4

Full Size Image

Sign up for eToc alerts
Recommend to Library

Journals

International Journal of Molecular Medicine

International Journal of Molecular Medicine

International Journal of Molecular Medicine is an international journal devoted to molecular mechanisms of human disease.

International Journal of Oncology

International Journal of Oncology

International Journal of Oncology is an international journal devoted to oncology research and cancer treatment.

Molecular Medicine Reports

Molecular Medicine Reports

Covers molecular medicine topics such as pharmacology, pathology, genetics, neuroscience, infectious diseases, molecular cardiology, and molecular surgery.

Oncology Reports

Oncology Reports

Oncology Reports is an international journal devoted to fundamental and applied research in Oncology.

Experimental and Therapeutic Medicine

Experimental and Therapeutic Medicine

Experimental and Therapeutic Medicine is an international journal devoted to laboratory and clinical medicine.

Oncology Letters

Oncology Letters

Oncology Letters is an international journal devoted to Experimental and Clinical Oncology.

Biomedical Reports

Biomedical Reports

Explores a wide range of biological and medical fields, including pharmacology, genetics, microbiology, neuroscience, and molecular cardiology.

Molecular and Clinical Oncology

Molecular and Clinical Oncology

International journal addressing all aspects of oncology research, from tumorigenesis and oncogenes to chemotherapy and metastasis.

World Academy of Sciences Journal

World Academy of Sciences Journal

Multidisciplinary open-access journal spanning biochemistry, genetics, neuroscience, environmental health, and synthetic biology.

International Journal of Functional Nutrition

International Journal of Functional Nutrition

Open-access journal combining biochemistry, pharmacology, immunology, and genetics to advance health through functional nutrition.

International Journal of Epigenetics

International Journal of Epigenetics

Publishes open-access research on using epigenetics to advance understanding and treatment of human disease.

Medicine International

Medicine International

An International Open Access Journal Devoted to General Medicine.

Journal Cover
October-2019 Volume 20 Issue 4

Full Size Image

Sign up for eToc alerts
Recommend to Library

  • Article
  • Citations
    • Cite This Article
    • Download Citation
    • Create Citation Alert
    • Remove Citation Alert
    • Cited By
  • Similar Articles
    • Related Articles (in Spandidos Publications)
    • Similar Articles (Google Scholar)
    • Similar Articles (PubMed)
  • Download PDF
  • Download XML
  • View XML
Article Open Access

miR‑320a upregulation contributes to the development of preeclampsia by inhibiting the growth and invasion of trophoblast cells by targeting interleukin 4

  • Authors:
    • Ning Xie
    • Zhi Jia
    • Li Li
  • View Affiliations / Copyright

    Affiliations: Department of Obstetrics, The Affiliated Hospital of Jining Medical University, Jining, Shandong 272029, P.R. China, Department of Anesthesiology, The Affiliated Hospital of Jining Medical University, Jining, Shandong 272029, P.R. China
    Copyright: © Xie et al. This is an open access article distributed under the terms of Creative Commons Attribution License.
  • Pages: 3256-3264
    |
    Published online on: August 8, 2019
       https://doi.org/10.3892/mmr.2019.10574
  • Expand metrics +
Metrics: Total Views: 0 (Spandidos Publications: | PMC Statistics: )
Metrics: Total PDF Downloads: 0 (Spandidos Publications: | PMC Statistics: )
Cited By (CrossRef): 0 citations Loading Articles...

This article is mentioned in:



Abstract

Preeclampsia (PE) is a serious pregnancy‑specific pathologic complication, and represents a primary cause of mother and fetus mortality. Abnormally expressed microRNAs (miRNAs) serve important regulatory roles in the development of PE. At present, the pathogenesis and molecular mechanism of PE remain unclear. The aim of the present study was to investigate the potential functions of miRNA (miR)‑320a in the human extravillous trophoblast cell line HTR‑8/SVneo and to identify the molecular mechanisms underlying miR‑320a function. Reverse transcription‑quantitative PCR was used in the present study to detect the levels of miR‑320a in the placentas of 57 pregnant patients with PE and 57 healthy pregnant patients. The effects of miR‑320a overexpression on the proliferation and invasion of HTR‑8/SVneo cells were determined using MTT and Transwell invasion assays. Western blot analysis and dual luciferase reporter assay were used to identify the genes targeted by miR‑320a. The present results suggested that miR‑320a expression level was decreased in placentas of patients with PE and the expression level of miR‑320a was found to be associated with the pathogenesis of PE (P<0.05). Overexpression of miR‑320a using miR‑320a mimics significantly inhibited cell proliferation and invasion in HTR‑8/SVneo cells in vitro (P<0.05). Furthermore, interleukin (IL)‑4 was identified to be a direct target gene of miR‑320a. miR‑320a could repress IL‑4 expression by binding to its 3' untranslated region (P<0.05). Mechanistic studies suggested that IL‑4 was a functional target gene of miR‑320a, and miR‑320a upregulation inhibited the proliferation and invasion of HTR‑8/SVneo cells by directly targeting IL‑4 (P<0.05). Collectively, to the best of our knowledge, the present study is the first to suggest that miR‑320a may be a downregulated miRNA during PE, and IL‑4 may act as a functional target gene of miR‑320a. The present study suggested that miR‑320a upregulation was involved in the development of PE by inhibiting the proliferation and invasion of trophoblast cells by targeting IL‑4, indicating that the miR‑320a/IL‑4 pathway may represent a novel therapeutic target for PE treatment.

Introduction

Preeclampsia (PE) is a major hypertensive and clinical multisystem disorder during pregnancy, occurring in 3–5% of pregnancies worldwide between 1980 and 2010 (1,2). PE has become one of the leading causes of maternal and neonatal morbidity (2). Dysregulated differentiation of human trophoblast cells leads to abnormal cell invasion, causing PE (3–5). Major efforts have been made to identify the molecular mechanism underlying PE, and the development of PE is thought to be a multifactorial process, including placental and endothelial dysfunction, abnormal spiral artery remodeling, impaired trophoblast cells invasion and increased trophoblasts apoptosis (6). Dysfunction of human trophoblast cells has been suggested to be an important factor in PE pathogenesis, and understanding the potential mechanisms underlying trophoblast cell behavior may facilitate the identification of new therapeutic biomarker for PE.

MicroRNAs (miRNAs) are a class of endogenous and highly conserved small non-coding RNAs, which serve regulatory roles by inhibiting the expression of target genes by binding to specific regions of the 3′-untranslated region (3′-UTR) of the target mRNAs, thus promoting transcript degradation and/or translational suppression (7,8). Accumulating evidence suggested that miRNAs are associated with many important cellular events, including differentiation, growth, migration and apoptosis (9). Dysregulated miRNAs are found in tumor tissues and cell lines, and miRNAs have shown to act as tumor suppressor genes or oncogenes in various types of human cancer (10). Accumulating evidence has indicated that miRNAs serve an important role in the pathogenesis of PE (11). Xiao et al (12) demonstrated that miR-144 regulates the proliferation, invasion and migration of human trophoblast cells by targeting PTEN in PE. Wu et al (13) showed that miR-181a-5p suppresses the migration and invasion of human trophoblast cells in PE by directly targeting insulin like growth factor 2 mRNA binding protein 2. Dai et al (14) reported that miR-155 inhibits the proliferation and migration of human trophoblast cells by downregulating CCND1. In addition, a previous study found that miR-203 contributes to PE development in the human placenta by targeting vascular endothelial growth factor A, and miR-203 may be used as a potential therapeutic biomarker in treating PE (15). Although a large number of miRNAs have been previously described, the roles and molecular regulatory mechanisms of specific miRNAs in PE require further investigation.

A previous study demonstrated that the level of miR-320a is decreased in different tumor samples, and can function as a tumor suppressor by downregulating the expression level of multiple target genes (16). miR-320a acts as an important regulator in the development of gastric cancer by directly targeting Ras-related protein Rab-14 (17). miR-320a is downregulated in human non-small cell lung cancer and suppresses tumor cell proliferation and invasion by targeting insulin-like growth factor 1 receptor (18). miR-320a regulates high mobility group box 1 in hepatocellular carcinoma, limiting cell invasion and metastasis (19). In addition, miR-320a represses the progression of colorectal cancer by targeting Rac1 (20). However, to the best of our knowledge, no previous study investigated the biological functions and mechanisms of miR-320a in PE development.

The aim of the present study was to determine the potential roles and molecular mechanisms of miR-320a in the proliferation and invasion of the trophoblast cell line HTR-8/SVeno. The decreased levels of miR-320a were determined in placental samples collected from patients with PE by reverse transcription-quantitative PCR (RT-qPCR). MTT and invasion assays were performed to detected cell proliferation and invasion in HTR-8/SVneo cells after transfection with miR-320a mimic or mimic control. In addition, it was tested whether interleukin (IL)-4 was a direct target of miR-320a by dual luciferase report assay and western blots analysis. In addition, following rescue experiments, miR-320a upregulation was found to suppress proliferation and invasion of HTR-8/SVneo cells in PE at least partly by directly regulating IL-4.

Materials and methods

Patients

Placenta samples (gestational age, 32–40 weeks) were obtained from pregnant patients with PE (n=57, age 19–34 years) and healthy patients (n=57, age 22–31 years) between January 2012 and December 2016 at the Department of Obstetrics, The Affiliated Hospital of Jining Medical University (Jining, China). The criteria for diagnosis of PE was as follows: Systolic blood pressure ≥140 mmHg or diastolic blood pressure ≥90 mmHg at 20 weeks post-gestation in a pregnant woman whose blood pressure was previously normal, 24 h urine protein ≥0.3 g. Exclusion criteria were as follows: Hypertensive emergencies, blood system diseases and abnormal pregnancy with other complications of obstetrics. The clinical characteristics are presented in Table I. The placentas were immediately snap-frozen in liquid nitrogen after surgery and stored at −80°C until further experimentation. The diagnosis of PE was based on The Royal College of Obstetricians and Gynaecologists guidelines (1). The study was approved by the Ethics Committee of The Affiliated Hospital of Jining Medical University (2017TJ05749). Written consent was obtained from all patients.

Table I.

Clinical characteristics of patients with PE and healthy patients.

Table I.

Clinical characteristics of patients with PE and healthy patients.

CharacteristicsPE pregnancies (n=57)Normal pregnancies (n=57)P-value
Maternal age, years27.12±4.1126.37±3.290.57
BMI, kg/m224.91±2.7825.53±3.140.61
SBP, mmHg154.06±7.65109.55±5.93<0.001
DBP, mmHg102.25±6.4870.69±5.07<0.001
24-h urine protein, g3.67±0.73Not detected<0.001
Gestational age, weeks35.33±3.2839.25±2.160.04
Infant birth weight, kg2.27±0.503.06±0.750.02

[i] PE, preeclampsia; BMI, body mass index; SBP, systolic blood pressure; DBP, diastolic blood pressure.

Biochemical testing

Peripheral blood (5 ml) was collected in EDTA anticoagulant tubes (Qiagen GmbH) from all patients. Serum was acquired by centrifugation at 3,000 × g for 10 min at 37°C. Body mass index was shown as weight divided by height squared (kg/m2). The 24 h urine protein level was quantified using a Fully Automated Chemistry Analyzer (AU400; Olympus Corporation).

Cell culture

The human extravillous trophoblast cells HTR-8/SVneo were purchased from the Cell Bank of The Chinese Academy of Sciences. HTR-8/SVneo cells were cultured in RPMI-1640 medium (Thermo Fisher Scientific, Inc.), and supplemented with 10% FBS (Thermo Fisher Scientific, Inc.), 100 µg/ml streptomycin and 100 U/ml penicillin in a humidified atmosphere with 5% CO2 at 37°C.

RT-qPCR

Total RNA was isolated from placenta samples and HTR-8/SVneo cells using TRIzol Reagent (Thermo Fisher Scientific, Inc.). Subsequently, RNA concentration was determined using a NanoDrop 2000 (Thermo Fisher Scientific, Inc.). RNA was reverse transcribed into cDNA using a PrimeScript RT Master Mix kit (Takara Bio, Inc.), according to the manufacturer's protocol. The thermocycling conditions were as follows: 95°C for 10 min, 42°C for 2 min, 37°C for 15 min, 85°C for 5 sec and 4°C for 30 min. qPCR was performed using a SYBR PrimeScript RT-qPCR kit (Takara Bio, Inc.) on a Roche Light-cycler 480 real-time qPCR System (Roche Applied Science), according to the manufacturer's protocol. The thermocycling conditions of the qPCR were as follows: Initial denaturation at 95°C for 30 sec, followed by 40 cycles of 95°C for 10 sec and 60°C for 30 sec. Primers for miR-320a, U6, IL-4 and GAPDH are presented in Table II. The primers were designed using Primer Premier software (version 5.0; Premier Biosoft International, Inc.), and purchased from Takara Biotechnology Co., Ltd. Expression level of miR-320a was normalized to the U6 expression level. IL-4 expression was normalized to GAPDH expression. Relative expression was calculated using the 2−∆∆Cq method (21).

Table II.

The sequences of primers for reverse transcription-quantitative PCR assay.

Table II.

The sequences of primers for reverse transcription-quantitative PCR assay.

GeneSequence (5′-3′)
miR-320aF: GTTGGATCCGGCGTTTCCTTCCGACATG
R: GCTGAATTCGTCCACTGCGGCTGTTCC
U6F: CTCGCTTCGGCAGCACA
R: ACGCTTCACGAATTTGCGT
IL-4F: GCAGTTCCACAGGCACAA
R: TGGTTGGCTTCCTTCACA
GAPDHF: CAAGGTCATCCATGACAACT
R: GTCCACCACCCTGTTGCTG

[i] miR, microRNA; IL-4, Interleukin 4.

Oligonucleotide and plasmid transfection

miR-320a mimic, mimic control, pcDNA3.1 empty vector and IL-4 overexpressing plasmid (pcDNA3.1-IL-4) were purchased from GenePharma Co., Ltd. The mimic control and pcDNA3.1 empty vector were used as negative controls for miR-320a mimic and pcDNA3.1-IL-4, respectively. The sequences of miR-320a mimic and mimic control were as follows: miR-320a mimic, 5′-AAAAGCUGGGUUGAGAGGGCGA-3′; mimic control, 5′-UUCUCCGAACGUGUCACGUTT-3′. For transfection, HTR-8/SVneo cells were inoculated in six-well plates at a density of 105 cells/well, and were cultured in a humidified atmosphere with 5% CO2 at 37°C overnight. Transient transfections of 100 pmol miR-320a mimic, 100 pmol mimic control, 2.5 µg pcDNA3.1 empty vector and 2.5 µg pcDNA3.1-IL-4 vector were performed using Lipofectamine 2000 (Invitrogen; Thermo Fisher Scientific, Inc.) at 70–80% confluency according to the manufacturer's protocol. Cells were collected at 48 h after transfection for RT-qPCR analysis.

Target gene prediction

The potential target genes of miR-320a were identified using three publicly available algorithms, including TargetScanHuman version 7.2 (22), PicTar version 2007 (23) and miRanda version 2010 (24).

Dual luciferase reporter assay

Human IL-4 mRNA 3′-UTR, including the complementary binding sequence of miR-320a, (5′…UUAUGAGUUUUUGAUAGCUUUAU…-3′), was obtained from GenePharma Co., Ltd. and inserted into the pmirGLO vector (Promega Corporation) to construct the wild-type IL-4 reporter plasmid. The mutant IL-4 mRNA 3′-UTR (5′…UUAUGAGUUUUUGAUGAUCCCAU…-3′) was also cloned into pmirGLO vector to construct the mutant IL-4 reporter plasmid. Co-transfection of the wild-type or the mutant IL-4 reporter plasmid and miR-320a mimic or mimic control was performed in HTR-8/SVneo cells using Lipofectamine 2000 (Invitrogen; Thermo Fisher Scientific, Inc.) according to the manufacturer's protocol. Renilla and Firefly luciferase values were detected at 24 h post-transfection using a dual luciferase reporter system kit (Promega Corporation) in a Varioskan Flash Microplate Reader (Thermo Fisher Scientific, Inc.), following the manufacturer's protocol. Renilla luciferase activity was used to normalize Firefly luciferase activity.

MTT assay

The proliferative ability of human trophoblast cells was assessed using an MTT assay. The transfected HTR-8/SVneo cells (~8,000 cells/well) were inoculated into each well of 96-well plates. After 0, 24, 48 and 72 h of transfection, 10 µl MTT (5 mg/ml; Sigma-Aldrich; Merck KGaA) was added into each well. Then, the cells were incubated in a humidified atmosphere with 5% CO2 at 37°C for 4 h, and the supernatant was discarded. Subsequently, 150 µl DMSO (Sigma-Aldrich; Merck KGaA) was added to dissolve the violet crystals for 10 min at 37°C. A microplate reader (Bio-Rad Laboratories, Inc.) was used to detect absorbance of each well at 450 nm wavelength.

Transwell invasion assay

Transwell inserts (Costar; Corning, Inc.) precoated with Matrigel (BD Biosciences) were used to examine cell invasion. In total, ~105 transfected HTR-8/SVneo cells were inoculated in the upper well in 250 µl RPMI 1640 medium, whereas the lower well contained 500 µl RPMI 1640 medium supplemented with 10% FBS (Sigma-Aldrich; Merck KGaA). After a 24-h incubation at 37°C with 5% CO2, non-invasive cells attached to the upper side of membranes were removed using cotton swabs. The invasive cells were fixed with 100% methanol (Beyotime Institute of Biotechnology) for 20 min at 37°C and stained with 0.1% crystal violet (Beyotime Institute of Biotechnology) for 10 min at 37°C. Stained cells were photographed and counted in five randomly-selected fields of view using a light microscope (DMI6000 B microscope; Leica Microsystems GmbH; magnification, ×200).

Western blot analysis

Total protein was extracted from HTR-8/SVneo cells using RIPA buffer (Beyotime Institute of Biotechnology), and concentration of samples was detected using a bicinchoninic acid assay kit (Beyotime Institute of Biotechnology), according to the manufacturer's protocol. Subsequently, 10% SDS-PAGE was used to separate proteins (30 µg) and proteins were transferred onto PVDF membranes (EMD Millipore). Then, membranes were treated with 5% non-fat milk for blocking for 60 min at 37°C, and incubated overnight at 4°C with the following primary antibodies: Anti-IL-4 (cat. no. ab62351; 1:1,000; Abcam) and anti-GAPDH (cat. no. ab181602; 1:2,000; Abcam). Subsequently, membranes were incubated with horseradish peroxidase-conjugated goat anti-rabbit secondary antibody (cat. no. ab7090; 1:2,000; Abcam) at 37°C for 60 min. Specific immunoreactive bands were visualized using a Pierce ECL western blotting kit (Thermo Fisher Scientific, Inc.). The positive bands were analyzed using ImageJ software (version 1.49; National Institutes of Health).

Statistical analysis

Statistical analysis was performed using SPSS 19.0 (IBM Corp.). Data are presented as the mean ± SD. Each assay was conducted in triplicate. Student's t-test was performed to compare two groups. One-way ANOVA followed by Bonferroni's post hoc test was performed to compare multiple groups. P<0.05 was considered to indicate a statistically significant difference.

Results

Clinical characteristics

Clinical characteristics were obtained from 57 pregnant patients with PE and 57 healthy patients. The clinical data are presented in Table I. The analysis of the clinical data suggested that diastolic blood pressure, systolic blood pressure and the level of 24 h urine protein in the PE group were higher than those in the healthy patients (P<0.05). The infant birth weight and gestational age were lower in the PE group than those in the healthy group (P<0.05). The maternal age and body mass index did not exhibit significant differences between the two groups. The high blood pressure and 24 h urine protein confirmed the diagnosis of PE.

miR-320a expression level is decreased in placentas of patients with PE

To investigate miR-320a expression level in placentas from patients with PE and healthy patients, RT-qPCR assay was performed. The relative levels of miR-320a were markedly downregulated in placentas from patients with PE compared with healthy patients (Fig. 1A; P<0.05). Additionally, patients with PE were divided into low and high miR-320a expression groups based on the mean 2−∆∆Cq value of miR-320a (1.32). Among the 57 patients with PE, 33 patients were in the low miR-320a expression group and 24 in the high miR-320a expression group. Interestingly, the analysis of the two groups suggested that the level of 24-h urine protein in the high miR-320a expression group was significantly higher than that in the low miR-320a expression group (Fig. 1B; P<0.05). The birth weight (Fig. 1C; P<0.05) and gestational age (Fig. 1D; P<0.05) were lower in the high miR-320a expression group compared with the low expression group. The present data suggested that the expression level of miR-320a was decreased in placentas of patients with PE and was found to be associated with the pathogenesis of PE.

Figure 1.

miR-320a is lowly expressed in placentas of patients with PE and is associated with the pathogenesis of PE. (A) miR-320a levels in the placentas of 57 patients with PE and 57 healthy patients were analyzed by reverse transcription-quantitative PCR assay. (B) Level of 24-h urine protein in the high miR-320a expression group was higher than that in the low miR-320a expression group. (C) Infant birth weight in PE pregnancies with high miR-320a expression was lower than that in PE pregnancies with low miR-320a expression. (D) Gestational age was lower in the high miR-320a expression group compared with that in the low miR-320a expression group. *P<0.05. PE, preeclampsia; miR, microRNA.

miR-320a overexpression represses the proliferation of HTR-8/SVneo cells

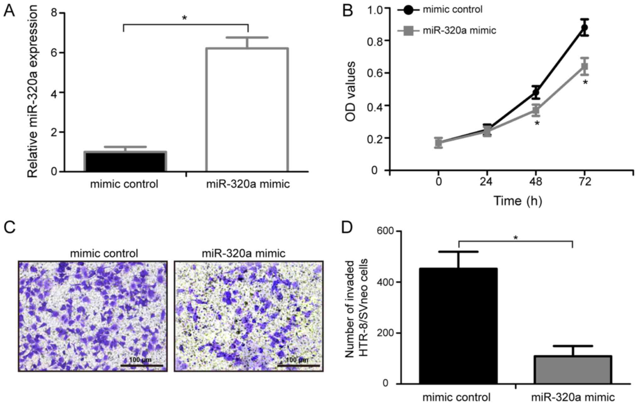
To identify the biological roles of miR-320a in PE, miR-320a mimic or mimic control were transfected into HTR-8/SVneo cells, and a MTT assay was performed to examine the effects of miR-320a on the proliferation of HTR-8/SVneo cells in vitro. RT-qPCR analysis showed that miR-320a expression levels in HTR-8/SVneo treated with miR-320a mimic were significantly upregulated compared with cells transfected with control mimic (Fig. 2A; P<0.05). Compared with cells transfected with control mimic, cells transfected with miR-320a exhibited a significantly decrease in cell proliferation at 48 and 72 h (Fig. 2B; P<0.05). The present data suggested that the upregulation of miR-320a is involved in the development of PE by inhibiting the proliferation of HTR-8/SVneo cells.

Figure 2.

miR-320a overexpression represses the proliferation and invasion of HTR-8/SVneo cells. (A) Expression levels of miR-320a were detected in HTR-8/SVneo cells after transfection with miR-320a mimic or mimic control. (B) Cell proliferation was examined by MTT assay in HTR-8/SVneo cells transfected with miR-320a mimic or mimic control. (C) Invasive ability in HTR-8/SVneo cells was detected using a Transwell invasion assay following transfection with miR-320a mimic or mimic control. Magnification, ×200. Scale bar, 100 µm. (D) Overexpression of miR-320a inhibited the invasive ability of HTR-8/SVneo cells compared with the mimic control. *P<0.05 vs. mimic control. miR, microRNA; OD, optical density.

miR-320a overexpression reduces the invasion of HTR-8/SVneo cells

To identify the possible function of miR-320a on human trophoblasts invasion, HTR-8/SVneo cells were transfected with either miR-320a mimic or mimic control and a Transwell invasion assay was performed (Fig. 2C). The present data suggested that over-expression of miR-320a markedly inhibited the invasive ability of HTR-8/SVneo cells compared with the mimic control (Fig. 2D; P<0.05). The present results demonstrated that the upregulation of miR-320a is involved in the development of PE by inhibiting the invasion of HTR-8/SVneo cells.

IL-4 is a direct target gene of miR-320a in HTR-8/SVneo cells

To investigate the molecular mechanism involved in the miR-320a-mediated regulation of proliferation and invasion of human trophoblasts, three computational algorithms, including TargetScanHuman, miRanda and PicTar, were used to analyze the possible targets of miR-320a. A previous study showed that IL-4 polymorphisms are associated with PE (25), and IL-4 was found to have a high score in the three computational algorithms. Therefore, IL-4 was selected as a candidate target gene of miR-320a for further analysis. To evaluate whether IL-4 was directly regulated by miR-320a, its 3′-UTR containing the complementary binding sequence of miR-320a, and a mutant 3′-UTR containing mutations in the miR-320a binding sequence, were introduced into the pmirGLO vector (Fig. 3A). After co-transfection with the wild-type IL-4 reporter plasmid and miR-320a mimic into HTR-8/SVneo cells, the luciferase activity ratio was significantly decreased, whereas co-transfection with mutant IL-4 reporter plasmid and miR-320a mimic did not affect the luciferase activity of HTR-8/SVneo cells (Fig. 3B). Additionally, the effect of miR-320a on IL-4 expression was also determined using western blot analysis, and the present results suggested that miR-320a mimic transfection significantly suppressed the protein expression level of IL-4 in HTR-8/SVneo cells (Fig. 3C; P<0.05). The present results indicated that IL-4 was a direct target gene of miR-320a in HTR-8/SVneo cells.

Figure 3.

IL-4 is a direct target of miR-320a in HTR-8/SVneo cells. (A) Wild-type and mutant 3′-UTR sequences of IL-4 mRNA interacting with miR-320a. (B) Luciferase activity ratio was determined using a dual luciferase reporter assay in HTR-8/SVneo cells co-transfected with wild-type or mutant IL-4 reporter plasmid and miR-320a mimic or mimic control. (C) Relative protein expression level of IL-4 in HTR-8/SVneo cells transfected with miR-320a mimic or mimic control was detected using western blotting. miR-320a mimic transfection suppressed the protein level of IL-4 in HTR-8/SVneo cells. *P<0.05. miR, microRNA; IL, interleukin; UTR, untranslated region.

miR-320a inhibits the proliferation and invasion of HTR-8/SVneo cells by directly targeting IL-4

To examine whether the inhibitory effects of miR-320a on cell proliferation and invasion of human trophoblasts were mediated by IL-4 downregulation, IL-4 was overexpressed by co-transfecting pcDNA3.1-IL-4 vector with miR-320a mimic in HTR-8/SVneo cells. Western blot analysis suggested that transfection of pcDNA3.1-IL-4 vector significantly increased the expression level of IL-4 in HTR-8/SVneo cells (Fig. 4A; P<0.05). In addition, the protein expression level of IL-4 in HTR-8/SVneo cells was also increased following co-transfection of the pcDNA3.1-IL-4 vector with miR-320a mimic (Fig. 4B; P<0.05). Notably, restoring the expression level of IL-4 partially decreased the inhibitory effect of miR-320a overexpression on HTR-8/SVneo cell proliferation (Fig. 4C; P<0.05). Consistent with the cell proliferation results, overexpression of IL-4 in HTR-8/SVneo cells reduced the inhibitory effect of miR-320a overexpression on cell invasion (Fig. 4D; P<0.05). Collectively, the present data suggested that IL-4 was a functional target gene of miR-320a, and miR-320a upregulation inhibited the proliferation and invasion of HTR-8/SVneo cells by directly targeting IL-4.

Figure 4.

miR-320a inhibits the proliferation and invasion of HTR-8/SVneo cells by directly targeting IL-4. (A) Western blot analysis of IL-4 expression in HTR-8/SVneo cells following transfection with pcDNA3.1-IL-4 vector or pcDNA3.1- empty vector. (B) Protein levels of IL-4 in HTR-8/SVneo cells were significantly increased following transfection with pcDNA3.1-IL-4 vector and miR-320a mimic compared with pcDNA3.1-empty vector with miR-320a mimic group. *P<0.05. (C) Restoring IL-4 expression partially reduced the suppressive effect of miR-320a overexpression on HTR-8/SVneo cell proliferation. *P<0.05 vs. pcDNA3.1-IL-4 vector with miR-320a mimic. (D) Invasive ability of HTR-8/SVneo cells co-transfected with pcDNA3.1-IL-4 vector or pcDNA3.1-empty vector with miR-320a mimic was determined using a Transwell invasion assay. *P<0.05. miR, microRNA; IL, interleukin; UTR, untranslated region; OD, optical density.

Discussion

The molecular mechanisms of PE pathogenesis are complex and are thought to be multifactorial processes (3–5). Abnormal proliferation and invasion of human trophoblasts serve crucial roles in the development of PE (26). Therefore, it is important to study the mechanism of trophoblast proliferation and invasion in order to identify novel reliable and effective molecular targets for treating PE. Accumulating evidence has indicated that miRNAs are dysregulated in placentas of patients with PE (27,28). The identification of dysregulated miRNAs and their target genes in the placenta of patients with PE has provided a basis for investigating the mechanisms underlying PE development (29,30). To the best of our knowledge, the present study was the first to suggest that miR-320a may be downregulated in patients with PE, and IL-4 was identified as a functional target gene of miR-320a. The present study suggested that miR-320a upregulation was involved in the development of PE by inhibiting the proliferation and invasion of trophoblast cells by targeting IL-4.

miR-320a has been found to be dysregulated in cerebral ischemia, myasthenia gravis and human tumors (31). Recently, several reports have demonstrated that miR-320a acts as a tumor suppressor gene by targeting Neuropilin 1 in colorectal cancer (32), Myc in hepatocellular carcinoma (33), and staphylococcal nuclease and tudor domain containing 1 in gliomas (34). Since miR-320a regulates multiple target genes, it may serve an important role in the regulatory network underlying the development of PE. To the best of our knowledge, the functions and potential mechanisms of miR-320a in PE have not been previously identified. The present results were in line with previous studies (32–34) suggesting that miR-320a is a downregulated miRNA in patients with PE. The present statistical analysis showed that patients with PE with high miR-320a expression had a higher level of 24-h urine protein, their children presented a lower birth weight, and the gestational age was decreased compared with patients with PE in the low miR-320a expression group, indicating that miR-320a may be associated with the pathogenesis of PE.

Furthermore, the function of miR-320a on cell proliferation and invasion were analyzed by using MTT and Transwell invasion assays, respectively, in HTR-8/SVneo cells after transfection with miR-320a mimic and mimic control. The present results suggested that transient overexpression of miR-320a induced a significant decrease in HTR-8/SVneo cell proliferation and invasion, suggesting that the upregulation of miR-320a is involved in the development of PE by inhibiting the proliferation and invasion of HTR-8/SVneo cells. The present results provided novel insights into the roles of miR-320a in PE development. miRNAs act by silencing their target genes; therefore, the identification of the potential targets of miR-320a was required in order to elucidate the mechanisms underlying miR-320a-mediated PE development. Using three bioinformatic tools, the potential target genes of miR-320a have been analyzed. IL-4 was selected for further experiments as it ranked the highest amongst the potential target genes. In addition, the association between IL-4 polymorphisms and PE was previously investigated (25). T helper 2 (Th2) cells produce IL-13, IL-6, IL-5 and IL-4, and these cytokines are associated with the production of antibody and inhibition of cell-mediated immunity (35). A previous study suggested that PE is associated with an overproduction of Th2-specific cytokines (36). An increased expression level of IL-4 is involved in PE during the second half of the pregnancy, probably by decreasing nitric oxide secretion and promoting human leukocyte antigen expression (37,38). To investigate this possibility, wild-type or mutant IL-4 reporter plasmid and miR-320a mimic or mimic control were transfected into HTR-8/SVneo cells, and Renilla and Firefly luciferase values were detected using a dual luciferase reporter assay. The present results suggested that miR-320a could repress IL-4 expression by binding to its 3′-UTR. Moreover, western blot assay suggested that IL-4 protein expression was significantly reduced in HTR-8/SVneo cells following transfection with miR-320a mimic. The present results suggested that IL-4 was a direct target gene of miR-320a in HTR-8/SVneo cells.

In addition, rescue experiments were performed to investigate whether miR-320a exerted its function via IL-4 downregulation in HTR-8/SVneo cells. The present results suggested that overexpression of IL-4 partly reversed the inhibitory effects of miR-320a on the proliferation and invasion of human trophoblasts. Collectively, the present data suggested that miR-320a was involved in the development of preeclampsia by targeting IL-4, suggesting that the miR-320a/IL-4 pathway may be a novel therapeutic target for PE treatment. Notably, the target genes of miR-320a are multiple and are not limited to IL-4; therefore, other potential target genes need to be investigated to further examine the regulatory network of miR-320a in the development of PE. The main limitation of the present study is that the molecular mechanisms underlying IL-4-regulated cell proliferation and invasion in human trophoblasts were not investigated and require further investigation.

Collectively, the present study suggested that miR-320a was lowly expressed in the placentas of patients with PE and miR-320a may be involved in the development of PE by inhibiting the proliferation and invasion of trophoblast cells by targeting IL-4. Therefore, therapeutic approaches targeting the miR-320a/IL-4 pathway may improve the treatment of PE.

Acknowledgements

Not applicable.

Funding

No funding was received.

Availability of data and materials

The datasets used and/or analyzed during the current study are available from the corresponding author on reasonable request.

Authors' contributions

NX and LL designed and carried out the experiments. NX and ZJ analyzed the data. LL and ZJ wrote and revised the manuscript. All authors read and approved the final manuscript.

Ethics approval and consent to participate

The present study was approved by The Affiliated Hospital of Jining Medical University (Jining, China). Written consent was obtained from all patients.

Patient consent for publication

Written informed consent was obtained from all patients prior to the start of the study.

Competing interests

The authors declare that they have no competing interest.

References

1 

Redman CW and Sargent IL: Latest advances in understanding preeclampsia. Science. 308:1592–1594. 2005. View Article : Google Scholar : PubMed/NCBI

2 

Mol BWJ, Roberts CT, Thangaratinam S, Magee LA, de Groot CJM and Hofmeyr GJ: Pre-eclampsia. Lancet. 387:999–1011. 2016. View Article : Google Scholar : PubMed/NCBI

3 

Amaral LM, Wallace K, Owens M and LaMarca B: Pathophysiology and current clinical management of preeclampsia. Curr Hypertens Rep. 19:612017. View Article : Google Scholar : PubMed/NCBI

4 

Ji L, Brkic J, Liu M, Fu G, Peng C and Wang YL: Placental trophoblast cell differentiation: Physiological regulation and pathological relevance to preeclampsia. Mol Aspects Med. 34:981–1023. 2013. View Article : Google Scholar : PubMed/NCBI

5 

Staun-Ram E and Shalev E: Human trophoblast function during the implantation process. Reprod Biol Endocrinol. 3:562005. View Article : Google Scholar : PubMed/NCBI

6 

Noris M, Perico N and Remuzzi G: Mechanisms of disease: Pre-eclampsia. Nat Clin Pract Nephrol. 1:98–114; quiz 120. 2005. View Article : Google Scholar : PubMed/NCBI

7 

He L and Hannon GJ: MicroRNAs: Small RNAs with a big role in gene regulation. Nat Rev Genet. 5:522–531. 2004. View Article : Google Scholar : PubMed/NCBI

8 

Bartel DP: MicroRNAs: Genomics, biogenesis, mechanism, and function. Cell. 116:281–297. 2004. View Article : Google Scholar : PubMed/NCBI

9 

Schickel R, Boyerinas B, Park SM and Peter ME: MicroRNAs: Key players in the immune system, differentiation, tumorigenesis and cell death. Oncogene. 27:5959–5974. 2008. View Article : Google Scholar : PubMed/NCBI

10 

Shenouda SK and Alahari SK: MicroRNA function in cancer: Oncogene or a tumor suppressor? Cancer Metastasis Rev. 28:369–378. 2009. View Article : Google Scholar : PubMed/NCBI

11 

Chen DB and Wang W: Human placental microRNAs and preeclampsia. Biol Reprod. 88:1302013. View Article : Google Scholar : PubMed/NCBI

12 

Xiao J, Tao T, Yin Y, Zhao L, Yang L and Hu L: miR-144 may regulate the proliferation, migration and invasion of trophoblastic cells through targeting PTEN in preeclampsia. Biomed Pharmacother. 94:341–353. 2017. View Article : Google Scholar : PubMed/NCBI

13 

Wu L, Song WY, Xie Y, Hu LL, Hou XM, Wang R, Gao Y, Zhang JN, Zhang L, Li WW, et al: miR-181a-5p suppresses invasion and migration of HTR-8/SVneo cells by directly targeting IGF2BP2. Cell Death Dis. 9:162018. View Article : Google Scholar : PubMed/NCBI

14 

Dai Y, Qiu Z, Diao Z, Shen L, Xue P, Sun H and Hu Y: MicroRNA-155 inhibits proliferation and migration of human extravillous trophoblast derived HTR-8/SVneo cells via down-regulating cyclin D1. Placenta. 33:824–829. 2012. View Article : Google Scholar : PubMed/NCBI

15 

Liu F, Wu K, Wu W, Chen Y, Wu H, Wang H and Zhang W: miR203 contributes to preeclampsia via inhibition of VEGFA expression. Mol Med Rep. 17:5627–5634. 2018.PubMed/NCBI

16 

Sun L, Liu B, Lin Z, Yao Y, Chen Y, Li Y, Chen J, Yu D, Tang Z, Wang B, et al: miR-320a acts as a prognostic factor and inhibits metastasis of salivary adenoid cystic carcinoma by targeting ITGB3. Mol Cancer. 14:962015. View Article : Google Scholar : PubMed/NCBI

17 

Li Y, Liu H, Shao J and Xing G: miR-320a serves as a negative regulator in the progression of gastric cancer by targeting RAB14. Mol Med Rep. 16:2652–2658. 2017. View Article : Google Scholar : PubMed/NCBI

18 

Wang J, Shi C, Cao L, Zhong L and Wang D: MicroRNA-320a is downregulated in non-small cell lung cancer and suppresses tumor cell growth and invasion by directly targeting insulin-like growth factor 1 receptor. Oncol Lett. 13:3247–3252. 2017. View Article : Google Scholar : PubMed/NCBI

19 

Lv G, Wu M, Wang M, Jiang X, Du J, Zhang K, Li D, Ma N, Peng Y, Wang L, et al: miR-320a regulates high mobility group box 1 expression and inhibits invasion and metastasis in hepatocellular carcinoma. Liver Int. 37:1354–1364. 2017. View Article : Google Scholar : PubMed/NCBI

20 

Zhao H, Dong T, Zhou H, Wang L, Huang A, Feng B, Quan Y, Jin R, Zhang W, Sun J, et al: miR-320a suppresses colorectal cancer progression by targeting Rac1. Carcinogenesis. 35:886–895. 2014. View Article : Google Scholar : PubMed/NCBI

21 

Livak KJ and Schmittgen TD: Analysis of relative gene expression data using real-time quantitative PCR and the 2(-Delta Delta C(T)) method. Methods. 25:402–408. 2001. View Article : Google Scholar : PubMed/NCBI

22 

Agarwal V, Bell GW, Nam JW and Bartel DP: Predicting effective microRNA target sites in mammalian mRNAs. Elife. 4:2015. View Article : Google Scholar

23 

Krek A, Grun D, Poy MN, Wolf R, Rosenberg L, Epstein EJ, MacMenamin P, da Piedade I, Gunsalus KC, Stoffel M and Rajewsky N: Combinatorial microRNA target predictions. Nat Genet. 37:495–500. 2005. View Article : Google Scholar : PubMed/NCBI

24 

John B, Enright AJ, Aravin A, Tuschl T, Sander C and Marks DS: Human MicroRNA targets. PLoS Biol. 2:e3632004. View Article : Google Scholar : PubMed/NCBI

25 

Chen J, Zhong M and Yu YH: Association between interleukin-4 polymorphisms and risk of pre-eclampsia in a population of Chinese pregnant women. Genet Mol Res. 16:2017. View Article : Google Scholar

26 

Zhang Z, Wang X, Zhang L, Shi Y, Wang J and Yan H: Wnt/β-catenin signaling pathway in trophoblasts and abnormal activation in preeclampsia (Review). Mol Med Rep. 16:1007–1013. 2017. View Article : Google Scholar : PubMed/NCBI

27 

Pineles BL, Romero R, Montenegro D, Tarca AL, Han YM, Kim YM, Draghici S, Espinoza J, Kusanovic JP, Mittal P, et al: Distinct subsets of microRNAs are expressed differentially in the human placentas of patients with preeclampsia. Am J Obstet Gynecol. 196:261, e1–e6. 2007. View Article : Google Scholar

28 

Zhu XM, Han T, Sargent IL, Yin GW and Yao YQ: Differential expression profile of microRNAs in human placentas from preeclamptic pregnancies vs. normal pregnancies. Am J Obstet Gynecol. 200:661, e1–e7. 2009. View Article : Google Scholar

29 

Jairajpuri DS and Almawi WY: MicroRNA expression pattern in pre-eclampsia (Review). Mol Med Rep. 13:2351–2358. 2016. View Article : Google Scholar : PubMed/NCBI

30 

Noguer-Dance M, Abu-Amero S, Al-Khtib M, Lefèvre A, Coullin P, Moore GE and Cavaillé J: The primate-specific microRNA gene cluster (C19MC) is imprinted in the placenta. Hum Mol Genet. 19:3566–3582. 2010. View Article : Google Scholar : PubMed/NCBI

31 

Lu C, Liao Z, Cai M and Zhang G: MicroRNA-320a downregulation mediates human liver cancer cell proliferation through the Wnt/beta-catenin signaling pathway. Oncol Lett. 13:573–578. 2017. View Article : Google Scholar : PubMed/NCBI

32 

Zhang Y, He X, Liu Y, Ye Y, Zhang H, He P, Zhang Q, Dong L, Liu Y and Dong J: microRNA-320a inhibits tumor invasion by targeting neuropilin 1 and is associated with liver metastasis in colorectal cancer. Oncol Rep. 27:685–694. 2012.PubMed/NCBI

33 

Xie F, Yuan Y, Xie L, Ran P, Xiang X, Huang Q, Qi G, Guo X, Xiao C and Zheng S: miRNA-320a inhibits tumor proliferation and invasion by targeting c-Myc in human hepatocellular carcinoma. Onco Targets Ther. 10:885–894. 2017. View Article : Google Scholar : PubMed/NCBI

34 

Li H, Yu L, Liu J, Bian X, Shi C, Sun C, Zhou X, Wen Y, Hua D, Zhao S, et al: miR-320a functions as a suppressor for gliomas by targeting SND1 and beta-catenin, and predicts the prognosis of patients. Oncotarget. 8:19723–19737. 2017.PubMed/NCBI

35 

Singh VK and Rai G: Cytokines in posterior uveitis: An update. Immunol Res. 23:59–74. 2001. View Article : Google Scholar : PubMed/NCBI

36 

Kang L, Chen CH, Yu CH, Chang CH and Chang FM: An association study of interleukin-4 gene and preeclampsia in Taiwan. Taiwan J Obstet Gynecol. 53:215–219. 2014. View Article : Google Scholar : PubMed/NCBI

37 

Hashemi V, Dolati S, Hosseini A, Gharibi T, Danaii S and Yousefi M: Natural killer T cells in Preeclampsia: An updated review. Biomed Pharmacother. 95:412–418. 2017. View Article : Google Scholar : PubMed/NCBI

38 

Vianna P, Mondadori AG, Bauer ME, Dornfeld D and Chies JA: HLA-G and CD8+ regulatory T cells in the inflammatory environment of pre-eclampsia. Reproduction. 152:741–751. 2016. View Article : Google Scholar : PubMed/NCBI

Related Articles

  • Abstract
  • View
  • Download
  • Twitter
Copy and paste a formatted citation
Spandidos Publications style
Xie N, Jia Z and Li L: miR‑320a upregulation contributes to the development of preeclampsia by inhibiting the growth and invasion of trophoblast cells by targeting interleukin 4. Mol Med Rep 20: 3256-3264, 2019.
APA
Xie, N., Jia, Z., & Li, L. (2019). miR‑320a upregulation contributes to the development of preeclampsia by inhibiting the growth and invasion of trophoblast cells by targeting interleukin 4. Molecular Medicine Reports, 20, 3256-3264. https://doi.org/10.3892/mmr.2019.10574
MLA
Xie, N., Jia, Z., Li, L."miR‑320a upregulation contributes to the development of preeclampsia by inhibiting the growth and invasion of trophoblast cells by targeting interleukin 4". Molecular Medicine Reports 20.4 (2019): 3256-3264.
Chicago
Xie, N., Jia, Z., Li, L."miR‑320a upregulation contributes to the development of preeclampsia by inhibiting the growth and invasion of trophoblast cells by targeting interleukin 4". Molecular Medicine Reports 20, no. 4 (2019): 3256-3264. https://doi.org/10.3892/mmr.2019.10574
Copy and paste a formatted citation
x
Spandidos Publications style
Xie N, Jia Z and Li L: miR‑320a upregulation contributes to the development of preeclampsia by inhibiting the growth and invasion of trophoblast cells by targeting interleukin 4. Mol Med Rep 20: 3256-3264, 2019.
APA
Xie, N., Jia, Z., & Li, L. (2019). miR‑320a upregulation contributes to the development of preeclampsia by inhibiting the growth and invasion of trophoblast cells by targeting interleukin 4. Molecular Medicine Reports, 20, 3256-3264. https://doi.org/10.3892/mmr.2019.10574
MLA
Xie, N., Jia, Z., Li, L."miR‑320a upregulation contributes to the development of preeclampsia by inhibiting the growth and invasion of trophoblast cells by targeting interleukin 4". Molecular Medicine Reports 20.4 (2019): 3256-3264.
Chicago
Xie, N., Jia, Z., Li, L."miR‑320a upregulation contributes to the development of preeclampsia by inhibiting the growth and invasion of trophoblast cells by targeting interleukin 4". Molecular Medicine Reports 20, no. 4 (2019): 3256-3264. https://doi.org/10.3892/mmr.2019.10574
Follow us
  • Twitter
  • LinkedIn
  • Facebook
About
  • Spandidos Publications
  • Careers
  • Cookie Policy
  • Privacy Policy
How can we help?
  • Help
  • Live Chat
  • Contact
  • Email to our Support Team