Spandidos Publications Logo
  • About
    • About Spandidos
    • Aims and Scopes
    • Abstracting and Indexing
    • Editorial Policies
    • Reprints and Permissions
    • Job Opportunities
    • Terms and Conditions
    • Contact
  • Journals
    • All Journals
    • Oncology Letters
      • Oncology Letters
      • Information for Authors
      • Editorial Policies
      • Editorial Board
      • Aims and Scope
      • Abstracting and Indexing
      • Bibliographic Information
      • Archive
    • International Journal of Oncology
      • International Journal of Oncology
      • Information for Authors
      • Editorial Policies
      • Editorial Board
      • Aims and Scope
      • Abstracting and Indexing
      • Bibliographic Information
      • Archive
    • Molecular and Clinical Oncology
      • Molecular and Clinical Oncology
      • Information for Authors
      • Editorial Policies
      • Editorial Board
      • Aims and Scope
      • Abstracting and Indexing
      • Bibliographic Information
      • Archive
    • Experimental and Therapeutic Medicine
      • Experimental and Therapeutic Medicine
      • Information for Authors
      • Editorial Policies
      • Editorial Board
      • Aims and Scope
      • Abstracting and Indexing
      • Bibliographic Information
      • Archive
    • International Journal of Molecular Medicine
      • International Journal of Molecular Medicine
      • Information for Authors
      • Editorial Policies
      • Editorial Board
      • Aims and Scope
      • Abstracting and Indexing
      • Bibliographic Information
      • Archive
    • Biomedical Reports
      • Biomedical Reports
      • Information for Authors
      • Editorial Policies
      • Editorial Board
      • Aims and Scope
      • Abstracting and Indexing
      • Bibliographic Information
      • Archive
    • Oncology Reports
      • Oncology Reports
      • Information for Authors
      • Editorial Policies
      • Editorial Board
      • Aims and Scope
      • Abstracting and Indexing
      • Bibliographic Information
      • Archive
    • Molecular Medicine Reports
      • Molecular Medicine Reports
      • Information for Authors
      • Editorial Policies
      • Editorial Board
      • Aims and Scope
      • Abstracting and Indexing
      • Bibliographic Information
      • Archive
    • World Academy of Sciences Journal
      • World Academy of Sciences Journal
      • Information for Authors
      • Editorial Policies
      • Editorial Board
      • Aims and Scope
      • Abstracting and Indexing
      • Bibliographic Information
      • Archive
    • International Journal of Functional Nutrition
      • International Journal of Functional Nutrition
      • Information for Authors
      • Editorial Policies
      • Editorial Board
      • Aims and Scope
      • Abstracting and Indexing
      • Bibliographic Information
      • Archive
    • International Journal of Epigenetics
      • International Journal of Epigenetics
      • Information for Authors
      • Editorial Policies
      • Editorial Board
      • Aims and Scope
      • Abstracting and Indexing
      • Bibliographic Information
      • Archive
    • Medicine International
      • Medicine International
      • Information for Authors
      • Editorial Policies
      • Editorial Board
      • Aims and Scope
      • Abstracting and Indexing
      • Bibliographic Information
      • Archive
  • Articles
  • Information
    • Information for Authors
    • Information for Reviewers
    • Information for Librarians
    • Information for Advertisers
    • Conferences
  • Language Editing
Spandidos Publications Logo
  • About
    • About Spandidos
    • Aims and Scopes
    • Abstracting and Indexing
    • Editorial Policies
    • Reprints and Permissions
    • Job Opportunities
    • Terms and Conditions
    • Contact
  • Journals
    • All Journals
    • Biomedical Reports
      • Information for Authors
      • Editorial Policies
      • Editorial Board
      • Aims and Scope
      • Abstracting and Indexing
      • Bibliographic Information
      • Archive
    • Experimental and Therapeutic Medicine
      • Information for Authors
      • Editorial Policies
      • Editorial Board
      • Aims and Scope
      • Abstracting and Indexing
      • Bibliographic Information
      • Archive
    • International Journal of Epigenetics
      • Information for Authors
      • Editorial Policies
      • Editorial Board
      • Aims and Scope
      • Abstracting and Indexing
      • Bibliographic Information
      • Archive
    • International Journal of Functional Nutrition
      • Information for Authors
      • Editorial Policies
      • Editorial Board
      • Aims and Scope
      • Abstracting and Indexing
      • Bibliographic Information
      • Archive
    • International Journal of Molecular Medicine
      • Information for Authors
      • Editorial Policies
      • Editorial Board
      • Aims and Scope
      • Abstracting and Indexing
      • Bibliographic Information
      • Archive
    • International Journal of Oncology
      • Information for Authors
      • Editorial Policies
      • Editorial Board
      • Aims and Scope
      • Abstracting and Indexing
      • Bibliographic Information
      • Archive
    • Medicine International
      • Information for Authors
      • Editorial Policies
      • Editorial Board
      • Aims and Scope
      • Abstracting and Indexing
      • Bibliographic Information
      • Archive
    • Molecular and Clinical Oncology
      • Information for Authors
      • Editorial Policies
      • Editorial Board
      • Aims and Scope
      • Abstracting and Indexing
      • Bibliographic Information
      • Archive
    • Molecular Medicine Reports
      • Information for Authors
      • Editorial Policies
      • Editorial Board
      • Aims and Scope
      • Abstracting and Indexing
      • Bibliographic Information
      • Archive
    • Oncology Letters
      • Information for Authors
      • Editorial Policies
      • Editorial Board
      • Aims and Scope
      • Abstracting and Indexing
      • Bibliographic Information
      • Archive
    • Oncology Reports
      • Information for Authors
      • Editorial Policies
      • Editorial Board
      • Aims and Scope
      • Abstracting and Indexing
      • Bibliographic Information
      • Archive
    • World Academy of Sciences Journal
      • Information for Authors
      • Editorial Policies
      • Editorial Board
      • Aims and Scope
      • Abstracting and Indexing
      • Bibliographic Information
      • Archive
  • Articles
  • Information
    • For Authors
    • For Reviewers
    • For Librarians
    • For Advertisers
    • Conferences
  • Language Editing
Login Register Submit
  • This site uses cookies
  • You can change your cookie settings at any time by following the instructions in our Cookie Policy. To find out more, you may read our Privacy Policy.

    I agree
Search articles by DOI, keyword, author or affiliation
Search
Advanced Search
presentation
Molecular Medicine Reports
Join Editorial Board Propose a Special Issue
Print ISSN: 1791-2997 Online ISSN: 1791-3004
Journal Cover
November-2019 Volume 20 Issue 5

Full Size Image

Sign up for eToc alerts
Recommend to Library

Journals

International Journal of Molecular Medicine

International Journal of Molecular Medicine

International Journal of Molecular Medicine is an international journal devoted to molecular mechanisms of human disease.

International Journal of Oncology

International Journal of Oncology

International Journal of Oncology is an international journal devoted to oncology research and cancer treatment.

Molecular Medicine Reports

Molecular Medicine Reports

Covers molecular medicine topics such as pharmacology, pathology, genetics, neuroscience, infectious diseases, molecular cardiology, and molecular surgery.

Oncology Reports

Oncology Reports

Oncology Reports is an international journal devoted to fundamental and applied research in Oncology.

Experimental and Therapeutic Medicine

Experimental and Therapeutic Medicine

Experimental and Therapeutic Medicine is an international journal devoted to laboratory and clinical medicine.

Oncology Letters

Oncology Letters

Oncology Letters is an international journal devoted to Experimental and Clinical Oncology.

Biomedical Reports

Biomedical Reports

Explores a wide range of biological and medical fields, including pharmacology, genetics, microbiology, neuroscience, and molecular cardiology.

Molecular and Clinical Oncology

Molecular and Clinical Oncology

International journal addressing all aspects of oncology research, from tumorigenesis and oncogenes to chemotherapy and metastasis.

World Academy of Sciences Journal

World Academy of Sciences Journal

Multidisciplinary open-access journal spanning biochemistry, genetics, neuroscience, environmental health, and synthetic biology.

International Journal of Functional Nutrition

International Journal of Functional Nutrition

Open-access journal combining biochemistry, pharmacology, immunology, and genetics to advance health through functional nutrition.

International Journal of Epigenetics

International Journal of Epigenetics

Publishes open-access research on using epigenetics to advance understanding and treatment of human disease.

Medicine International

Medicine International

An International Open Access Journal Devoted to General Medicine.

Journal Cover
November-2019 Volume 20 Issue 5

Full Size Image

Sign up for eToc alerts
Recommend to Library

  • Article
  • Citations
    • Cite This Article
    • Download Citation
    • Create Citation Alert
    • Remove Citation Alert
    • Cited By
  • Similar Articles
    • Related Articles (in Spandidos Publications)
    • Similar Articles (Google Scholar)
    • Similar Articles (PubMed)
  • Download PDF
  • Download XML
  • View XML

  • Supplementary Files
    • Supplementary_Data.pdf
Article Open Access

Downregulation of transgelin 2 promotes breast cancer metastasis by activating the reactive oxygen species/nuclear factor‑κB signaling pathway

  • Authors:
    • Liu Yang
    • Qi Hong
    • Si‑Guang Xu
    • Xia‑Ying Kuang
    • Gen‑Hong Di
    • Guang‑Yu Liu
    • Jiong Wu
    • Zhi‑Ming Shao
    • San‑Jian Yu
  • View Affiliations / Copyright

    Affiliations: Department of Breast Surgery, Key Laboratory of Breast Cancer in Shanghai, Fudan University Shanghai Cancer Center, Shanghai 200032, P.R. China, Department of Breast Surgery, The First Affiliated Hospital, Sun Yat‑Sen University, Guangzhou, Guangdong 510080, P.R. China
    Copyright: © Yang et al. This is an open access article distributed under the terms of Creative Commons Attribution License.
  • Pages: 4045-4258
    |
    Published online on: September 3, 2019
       https://doi.org/10.3892/mmr.2019.10643
  • Expand metrics +
Metrics: Total Views: 0 (Spandidos Publications: | PMC Statistics: )
Metrics: Total PDF Downloads: 0 (Spandidos Publications: | PMC Statistics: )
Cited By (CrossRef): 0 citations Loading Articles...

This article is mentioned in:



Abstract

Transgelin 2 (TAGLN2) is a cytoskeletal protein of the calponin family. Abnormal expression of TAGLN2 was observed in various types of cancer. Our previous study reported that TAGLN2 expression was reduced in lymph node‑positive breast cancer patients; however, the role of TAGLN2 in breast cancer metastasis remains unknown. In the present study, the role of TAGLN2 in breast cancer metastasis was investigated in vitro and in vivo via Transwell migration, luciferase and flow cytometry assays, and a mouse xenograft model. Proteins interacting with TAGLN2 were identified via co‑immunoprecipitation assays and liquid chromatography/mass spectrometry, and the signaling pathway associated with the effects of TAGLN2 was investigated. Additionally, western blotting and reverse transcription‑quantitative polymerase chain reaction were performed to further explore the potential pathway in which TAGLN2 may be involved and the mechanism underlying its effects in breast cancer metastasis. The present study reported that TAGLN2 expression was increased by 11.4‑fold in patients without distant metastasis compared with those positive for distant metastasis. Knockdown of TAGLN2 resulted in increased cell migration in vitro and promoted lung metastasis in vivo. Additionally, overexpression of TAGLN2 suppressed lung metastasis in a mouse model. Peroxiredoxin 1 (PRDX1), an important reactive oxygen species (ROS) regulator, was revealed to interact with TAGLN2. In addition, mitochondrial redistribution and PRDX1 downregulation were reported following TAGLN2 silencing, which promoted ROS production and nuclear factor (NF)‑κB activation in breast cancer cells. This induced the expression of metastasis‑associated genes, including C‑X‑C chemokine receptor 4, matrix metalloproteinase (MMP)1 and MMP2. The present study proposed TAGLN2 to function as a tumor suppressor and that loss of TAGLN2 may promote the metastasis of breast cancer by activating the ROS/NF‑κB signaling pathway.

Introduction

Notable developments have been made in the systemic therapy and early diagnosis of breast cancer; however, this disease remains to be the second leading cause of cancer-associated mortality in females (1,2). Distant metastasis represents as the major cause of mortality in patients with breast cancer (3). Metastasis is a multistep process characterized by the progressive accumulation of genetic alterations that results in aberrant cell growth, malignant transformation, vascular invasion and ultimately, metastasis (4–5). Gene expression and proteomics analyses have revealed several novel metastasis-associated factors underlying the development and progression of breast cancer (6–11); however, the role of these factors requires further investigation, yet metastasis remains a serious problem in the treatment of this disease.

Transgelin 2 (TAGLN2) is a 22-kDa protein and one of the earliest markers of differentiated smooth muscle (12). TAGLN2 belongs to the calponin family of proteins as it contains an N-terminal calponin homology domain and a C-terminal calponin-like domain (13). TAGLN2 binds to actin to facilitate the formation of cytoskeletal structures, such as stress fibers (14). The dysregulated expression of TAGLN2 has been observed in various types of cancer (7,15–18). A previous study indicated that TAGLN2 inhibited the motility of hepatocarcinoma cells by suppressing actin polymerization (16). In endometrial and ovarian cancers, TAGLN2 was downregulated in metastatic tumors compared with primary tumors (17). Downregulated TAGLN2 expression has been reported to be a prognostic indicator for shorter disease-free survival in Barrett's adenocarcinoma (15). A notable correlation was observed between reduced TAGLN2 expression and regional lymph node metastasis.

Reactive oxygen species (ROS) serve important roles in the migration and invasion of cancer cells (19–23). The stimulation of cell surface receptors with growth factors and integrin induces the production of ROS. The dynamic nature of actin and mitochondrial dysfunction have been associated with ROS production (24). ROS act within cells to activate downstream signaling pathways, including the nuclear factor-κB (NF-κB), and signaling transducer and activator of transcription 3 pathways that promote migration and invasion (25–29). Peroxiredoxin 1 (PRDX1) belongs to the peroxiredoxin family of antioxidant enzymes, which serve an important role in the maintenance of intracellular ROS levels (30–32). The reduced expression of PRDX1 results in decreased total antioxidant capacity, inducing ROS production (33). In breast cancer, PRDX1 functions as a specific sensor in redox-regulated senescence; silencing of PRDX1 increased the susceptibility for developing Ras-induced breast cancer (34). Thus, the dysfunction of PRDX1 may contribute to the progression of breast cancer.

Our previous results from differential proteomics and immunohistochemical analyses revealed that TAGLN2 was downregulated in MDA-MB-231HM cells, which has a high metastatic potential (7). Additionally, immunohistochemical analysis demonstrated that the expression of TAGLN2 was suppressed in lymph node-positive invasive ductal carcinoma tissues (7). These findings suggested that TAGLN2 may be negatively associated with breast cancer metastasis. Nevertheless, the biological mechanism by which TAGLN2 downregulation induces the metastatic phenotype of breast cancer cells remains unknown.

In the present study, it was demonstrated that TAGLN2 knockdown promoted MDA-MB-231 cell invasion and enhanced lung metastasis in vivo. In addition, TAGLN2 was determined to interact with PRDX1. Knockdown of TAGLN2 resulted in reduced PRDX1 expression, elevated ROS levels, mitochondrial redistribution and the activation of the NF-κB pathway, which led to the induction of metastasis-associated genes, including C-X-C chemokine receptor 4 (CXCR4), matrix metalloproteinase (MMP)1 and MMP2. The results of the present study suggest that loss of TAGLN2 expression may promote tumor invasion via ROS and the NF-κB pathway, PRDX1 downregulation and redistribution of the mitochondria.

Materials and methods

Cell lines and breast tumor specimens

A panel of breast cancer cell lines were obtained from the American Type Culture Collection in June 2015, including BT-549, MDA-MB-231 and MCF-7. The 293T cell line was obtained from the Cell Bank of China in 2015 and maintained in Dulbecco's modified Eagles medium (Gibco; Thermo Fisher Scientific, Inc.) containing 10% fetal bovine serum (Gibco; Thermo Fisher Scientific, Inc.), 100 U/ml penicillin and 100 µg/ml streptomycin (Invitrogen; Thermo Fisher Scientific, Inc.). Cell lines underwent DNA profiling of short tandem repeats in our laboratory in 2016. The cell lines were subjected to routine cell line quality examination, via morphological analysis and mycoplasma testing by HD Biosciences every 3 months until used in the present study. Frozen aliquots were stored in liquid nitrogen; cells were cultured for ≤6 months after thawing. All human breast cancers specimens were randomly obtained from patients aged 27–79 years old with pathologically confirmed stage I–III primary breast cancer with no distant metastasis; patients underwent surgery for breast cancer between March 2003 and December 2009 at the Fudan University Shanghai Cancer Center. The specimens were stored in liquid nitrogen until analysis. All specimens contained >90% tumor cells. All patients provided written informed consent. The study complied with the Declaration of Helsinki and was approved by the Ethics Committee of the Fudan University Shanghai Cancer Center.

Breast cancer subtypes were categorized as luminal, or based on human epidermal growth factor receptor 2 (HER2)-positive and triple negative according to the available estrogen receptor, progesterone receptor and HER2 status. TNM stage and T stage were defined according to the 6th American Joint Committee on Cancer (AJCC) TNM staging system, which include the status of tumor, lymph node and metastasis (35).

Small interfering (si)RNA, plasmid construction, transfection and luciferase assays

Specific siRNAs and negative controls (scrambled siRNA) were purchased from Shanghai GenePharma Co., Ltd. Cells cultured in 6-well plates were transfected with 100 pmol/well siRNA using Hilymax Transfection Agent (Dojindo Molecular Technologies, Inc.) according to the manufacturer's protocols. Scrambled siRNAs comprised random sequences with no detectable effects in human cell lines. Short hairpin (sh)RNAs were obtained from the RNAi Consortium (https://www.broadinstitute.org/scientific-community/science/projects/rnai-consortium/rnai-consortium). pLKO-shRNA vector was purchased from Addgene, Inc. (cat. no. 30,323). Green fluorescent protein-specific shRNAs were used as unrelated negative controls. The sequences of the siRNAs, shRNA and negative controls are listed in Table I. The vector pGL4.32 containing NF-κB transcription responsive elements (TREs) was from Promega Corporation (cat. no. E849A).

Table I.

Sequences of primers, siRNA and shRNAs.

Table I.

Sequences of primers, siRNA and shRNAs.

PurposesSequence typeSequence (5′-3′)
TAGLN2 clone primerSense GTCAGTGCGCTGCTCTCC
Antisense CCCTGACAGAAAGGAGCTTG
TAGLN2 FLAG clone primerSense GCGAAGCTTGCCAACAGGGGACCTGC
Antisense AGAATTCTCAGAGGATCTGGCGTGGC
TAGLN2 shRNA 586Top CCGGGAACGTGATCGGGTTACAGATCTCGAGATCTGTAACCCGATCACGTTCTTTTTTG
Bottom aattCAAAAAAGAACGTGATCGGGTTACAGATCTCGAGATCTGTAACCCGATCACGTTC
TAGLN2 shRNA 377Top CCGGCGCTATGGCATTAACACCACTCTCGAGAGTGGTGTTAATGCCATAGCGTTTTTTG
Bottom aattCAAAAAACGCTATGGCATTAACACCACTCTCGAGAGTGGTGTTAATGCCATAGCG
TAGLN2 shRNA 252Top CCGGCGGTGCTATGTGAGCTCATTACTCGAGTAATGAGCTCACATAGCACCGTTTTTTG
Bottom aattCAAAAAACGGTGCTATGTGAGCTCATTACTCGAGTAATGAGCTCACATAGCACCG
siRNA TAGLN2 252Target CGACCAATAGCTCAGATCCTT
siRNA TAGLN2 377Target CAGGTGATACTATCAACCAAA
siRNA negative control GUGGAUAUUGUUGCCAUCA

[i] shRNA, short hairpin RNA; siRNA, small interfering RNA; TAGLN2, transgelin 2. The lowercase letters represent restriction endonuclease site of EcoRI.

The coding DNA sequence of human TAGLN2 was cloned into the EcoRI/NotI sites of the pCDH vector (Systembio). The clone primer sequences were listed in Table I. For the luciferase assays, 293T-pGL4.32 cells were plated in 6-well plates and transfected with 100 pmol/well of the siRNA or a negative control. The luciferase plasmid was purchased from Beyotime Institute of Biotechnology. The luciferase activity was normalized to that of Renilla. The Bright-Glo™ Luciferase Assay System was used to analyze luciferase activity 48 h post-transfection.

Protein extraction and western blot analysis

Cells were lysed in SDS cell lysis buffer containing 50 mM Tris (pH 8.1) and 1% SDS, supplemented with protease inhibitors (Roche Diagnostics) for 30 min on ice. The homogenates were centrifuged at 18,000 × g for 10 min at 4°C. Supernatants were collected, and the protein concentration was determined by a Bradford's assay (Bio-Rad Laboratories, Inc.); 30 µg of the proteins was loaded for analysis. The proteins were separated via 10% SDS-PAGE and transferred to polyvinylidene fluoride membranes (EMD Millipore). The membranes were probed with primary antibodies against PRDX1 (1:1,000; cat. no. EPR5433; Epitomics, Abcam, Cambridge, UK), FLAG (1:500; cat. no. F7425; Sigma-Aldrich, Merck KGaA), TAGLN2 (1:1,000; cat. no. 60044-1-lg; ProteinTech Group, Inc.), IκB (1:3,000; cat. no. 66418-1-lg; ProteinTech Group, Inc.), p50 (1:200; cat. no. 15506-1-AP; ProteinTech Group, Inc.), p65 (1:1,000; cat. no 10745-1-AP; ProteinTech Group, Inc.), MMP1 (1:1,000; cat. no. 54376; Cell Signaling Technology), MMP2 (1:1,000; cat. no. 4022; Cell Signaling Technology), CXCR4 (1:1,000; cat. no. ab181020; Abcam, Cambridge, UK), Lamin B1 (1:3,000; cat. no. 12987-1-AP; ProteinTech Group, Inc.) and GAPDH (1:3,000; cat. no. 60004-1-lg; ProteinTech Group, Inc.) on the rocking table at 4°C overnight. After washing, the membranes were incubated with appropriate horseradish peroxidase-conjugated secondary antibodies at room temperature for 60 min: Goat anti-Rabbit IgG (1:3,000; SA00001-2; ProteinTech Group, Inc.), Goat anti-Mouse IgG (1:3,000; SA00001-1; ProteinTech Group, Inc.). The bands were developed via enhanced chemiluminescence (EMD Millipore). Quantity One software version 4.6.2 (Bio-Rad Laboratories, Inc.) was used to quantify protein expression.

Immunoprecipitation

Cells were harvested and lysed in IP buffer (50 mM Tris-Cl (pH 7.5), 150 mM NaCl, 1 mM EDTA, 1% Triton X-100) supplemented with proteinase inhibitors 1 mM PMSF, 10 µg/ml aprotonin, 5 µg/ml leupeptin, 0.5 µg/ml pepstatin and 5 mM NaF on ice for 30 min, centrifuged at 12,000 × g for 15 min at 4°C and the supernatants were collected in fresh tube. For immunoprecipitation, 2 mg lysate was incubated and rotated with 20–30 µl Anti-FLAGM2 Magnetic Beads (cat. no. M8823; Sigma-Aldrich; Merck KGaA) or complex of protein A/G magnetic beads (cat. no. B23202; Bimake.com) and primary antibody overnight at 4°C. The resulting immunoprecipitates were washed at least three times in IP buffer, before boiling with SDS sample buffer. Immunoprecipitated material was analyzed by mass spectrometry and western blotting.

Liquid chromatography/mass spectrometry (LC/MS) and LC/MS-MS platforms for protein identification

LC-MS/MS experiments were performed on LTQ-Orbitrap hybrid mass spectrometer (Thermo Fisher Scientific, Inc.) coupled to a Shimadzu LC-20AD LC system (Shimadzu Corporation) and SIL-20AC autosampler (Shimadzu Corporation). Tryptic peptides were separated by a PICOFRIT C18 reverse-phase column (0.075×100 mm, New Objective Inc.) at a flow rate of 300 nl/min with a 110 min-gradient. Each peptide mixture was loaded in solvent A [95% H2O, 5% acetonitrile (ACN), 0.1% formic acid (FA)] and eluted by 5% solvent B (5% H2O, 95% ACN, 0.1% FA) for 5 min followed by a linear gradient to 45% solvent B in the next 90 min, then the column was re-equilibrated at initial condition for 15 min. The entire eluant was sprayed into the LTQ-Orbitrap mass spectrometer via a dynamic nanospray probe (Thermo Fisher Scientific, Inc.) and analyzed in positive mode. The 3 most abundant precursor ions detected in the full MS survey scan (m/z range of 400–2000, R=60,000) by Orbitrap were isolated for further MS/MS analyzing in the linear ion trap. The automatic gain control target was set to 1,000,000 and 10,000 for MS scans and MS/MS scans, respectively. Tandem mass spectra were extracted by Bioworks (version 3.3.1 SP1, Thermo Fisher Scientific, Inc.) and submitted to Human UniProtKB/Swiss-Prot database (Proteome ID: UP000005640, 20199 entries) using TurboSequest v.28 (36) search engine.

ROS detection

Cell suspensions of MDA-MB-231 and MCF-7 were obtained in PBS and flow cytometry was performed. A total of 1×106 cells were stained with 2′,7′-dichlorodihydrofluorescein diacetate (DCFDA; 1 µM) at 37°C for 30 min (Thermo Fisher Scientific, Inc.) and then analyzed with a FACSCalibur™ flow cytometer (BD Biosciences). The percentage of positively-stained cells was quantified using CELLQuest™ software v5.1 (BD Biosciences).

RNA extraction and reverse transcription-quantitative polymerase chain reaction (RT-qPCR)

The tissues were homogenized with Polytron PT100 (Kinematica AG). Total RNA was extracted using TRIzol® (Invitrogen; Thermo Fisher Scientific, Inc.). Total RNA, isolated from cell lines or tissues, was reverse-transcribed using the ReverTra Ace® qPCR RT Kit (Toyobo Life Science). RT was conducted for 15 min at 42°C followed by 5 min at 98°C. The mRNA expression levels were quantified by qPCR using the SYBR® Green Real-time PCR Master Mix (Toyobo Life Science). qPCR was performed using an Applied Biosystems 7900HT real-time PCR system, and data were collected and analyzed using ABI SDS version 2.3. The thermocycling conditions were: 95°C for 30 sec followed by 40 cycles at 95°C for 5 sec and 65°C for 30 sec. The mRNA expression levels of GAPDH were used as the internal control for gene-specific mRNA analysis. The normalized expression of each sample was designated as the quantification cycle (Cq) and obtained by dividing the Cq value by the Cq value of GAPDH of the same sample. The relative amount of mRNA in each sample was calculated using the comparative Cq method (37). The results are presented as the fold change of expression in cells or cancer tissues. The sequences of primers were listed in Table II.

Table II.

List of primers employed reverse transcription-quantitative polymerase chain reaction.

Table II.

List of primers employed reverse transcription-quantitative polymerase chain reaction.

GeneSequence typeSequence (5′-3′)
TAGLN2Sense ACCCAGTGCCGAAAGGATG
Antisense TCAGTGGTGTTAATGCCATAGC
VCAM1Sense GCTGCTCAGATTGGAGACTCA
Antisense CGCTCAGAGGGCTGTCTATC
ICAM1Sense ATGCCCAGACATCTGTGTCC
Antisense GGGGTCTCTATGCCCAACAA
CX3CL1Sense ACCACGGTGTGACGAAATG
Antisense CTCCAAGATGATTGCGCGTTT
CCL2Sense CAGCCAGATGCAATCAATGCC
Antisense TGGAATCCTGAACCCACTTCT
CCR4Sense ATGAACCCCACGGATATAGCA
Antisense CACCACAGAATTTCCAAGCAGA
CXCR4Sense TACACCGAGGAAATGGGCTCA
Antisense AGATGATGGAGTAGATGGTGGG
IL6Sense AACCTGAACCTTCCAAAGATGG
Antisense TCTGGCTTGTTCCTCACTACT
MMP1Sense ACACATCTGACCTACAGGATTGA
Antisense GTGTGACATTACTCCAGAGTTGG
MMP2Sense CCCACTGCGGTTTTCTCGAAT
Antisense CAAAGGGGTATCCATCGCCAT
MMP9Sense TGTACCGCTATGGTTACACTCG
Antisense GGCAGGGACAGTTGCTTCT
β-actinSense TGACGTGGACATCCGCAAAG
Antisense CTGGAAGGTGGACAGCGAGG

[i] CCL2, chemokine ligand 2; CCR4, C-C motif chemokine receptor 4; CX3CL1, C-X3-C motif chemokine ligand 1; CXCR4, C-XC chemokine receptor type 4; ICAM1, intercellular adhesion molecule 1; IL, interleukin; MMP, matrix metalloproteinase; TAGLN2, transgelin 2; VCAM1, vascular cell adhesion protein 1.

Invasion assay

The invasive potential of cells was determined by plating 40,000 cells in the upper chamber of Matrigel (BD Biosciences)-coated Transwell invasion chambers according to the manufacturer's instructions. The cells were seeded in DMEM without growth factors; DMEM with 10% FBS was added to the lower chamber. The cells were incubated in 37°C for 24–48 h. The invasive cells were fixed in 95% ethanol for 20 min, and stained in hematoxylin for 2 min followed by eosin staining for 1 min in room temperature. The invasive cells were imaged under a light microscope (magnification, ×10) and counted using ImageJ 1.50i software (National Institutes of Health); 5 fields per view were analyzed.

Migration assay

Migration assay was conducted with Transparent PET Membrane 24 well 8.0 µm migration insert (Falcon; Corning Inc.) by seeding 36,000 cells into the top chamber in DMEM without growth factors and adding DMEM with 10% FBS to the bottom chamber. The cells were incubated at 37°C for 6 h. Cells were stained with 0.1% Crystal Violet Staining Solution for 30 min at room temperature and imaged under a light microscope (magnification, ×10). The number of migrated cells was counted with ImageJ 1.50i software (National Institutes of Health) and 5 fields per view were analyzed. SN50, an NF-κB inhibitor, from MedChemExpress (cat. no. HY-P0151) was dissolved in dimethyl sulfoxide (DMSO). MDA-MB-231 cells transfected with scramble or shTAGLN2 were treated with 18 µM SN50 or DMSO for 24 h before migration assay.

Mitochondrial and F-actin staining

Cells were cultured on coverslips and treated as aforementioned. Cells were fixed in 4% paraformaldehyde for 10 min at room temperature prior to permeabilization in PBS containing 0.1% Triton X-100 for 2 min. MitoTracker Red CMXRos (Thermo Fisher Scientific, Inc.) was used for mitochondrial staining at 37°C for 30 min. Phalloidin-fluorescein isothiocyanate (Sigma-Aldrich; Merck KGaA) was used for F-actin staining at 37°C for 30 min. Cells were rinsed 3 times with PBS and incubated with DAPI (1 µg/ml; cat. no. 9542; Sigma-Aldrich; Merck KGaA) at 37°C for 30 min. Slides were analyzed by Leica DMi6000 B inverted microscope (Leica Microsystems, Inc.) according to manufacturer's instruction and 3 fields per view were analyzed.

In vivo metastasis assay

Female athymic mice (Shanghai SLAC Laboratory Animal Co., Ltd.), 4–6 weeks of age, 18–22 g in weight were employed in the present study. A total of 5×106 MDA-MB-231 cells stably expressing scramble shRNA or shRNA-TAGLN2 were intravenously injected into mice via the tail vein (6 mice per group). At 6 weeks post-injection, mice in each group were sacrificed and the lungs were dissected for the analysis of metastasis.

In addition, 1×107 MDA-MB-231HM cells transfected with TAGLN2 or control vectors were injected into the mammary fat pad of mice (6 mice per group). The growth of tumors was monitored twice per week for ~2 weeks, when tumors were 1 cm3, the primary tumor was surgically removed under anesthesia. After 4 weeks, mice were sacrificed under anesthesia and the lungs were collected, fixed in 10% phosphate-buffered formalin solution for 12 h at room temperature and embedded in paraffin. Sections of the lungs were subjected to H&E staining for 3 min at room temperature; three slides per lung section were imaged under a light microscope (magnifications, ×10 and 20). The presence of metastatic nodes in the lung were determined by two independent pathologists, who were blinded to the experimental conditions.

Statistical analysis

The results of at least three experiments are expressed as the mean ± standard deviation. One-way ANOVA was used for comparisons between multiple groups and post hoc multiple comparisons were performed using Student-Newman-Keuls test. A Student's t-test was used for the test and control samples, respectively. A Fisher's exact test and a χ2 test were used to analyze categorical patient variables. P<0.05 was considered to indicate a statistically significant difference. Statistical calculations were performed using STATA software version 14.0 (StataCorp LLC); statistical analysis of the clinicopathological factors was performed with GraphPad Prism 6.0 software (GraphPad Software, Inc.) and SPSS Software version 17.0 (SPSS, Inc.).

Results

TAGLN2 is a suppressor of metastasis in human breast cancer

TAGLN2 was downregulated in MDA-MB-231HM cells, which are a highly metastatic variant of the parental MDA-MB-231 cell line (7). To further understand the link between TAGLN2 and breast cancer metastasis, we analyzed the expression of TAGLN2 in 158 primary tumor samples from patients with breast cancer at the Fudan University Shanghai Cancer Center. Associations between TAGLN2 expression and the clinicopathological parameters of the breast cancer patients were summarized in Table III. The results revealed that no significant association was observed between TAGLN2 expression and age, histological type, tumor size, stage, and ER, PR or HER2 status. However, TAGLN2 expression was upregulated by >4.9-fold in the tumor specimens from lymph node-negative patients compared with that of lymph node-positive patients. Additionally, TAGLN2 expression was upregulated by 11.4-fold in the primary tumors of metastasis-negative patients compared with those exhibiting metastasis (Table III). These findings suggested that low levels of TAGLN2 were associated with the metastatic behavior in breast cancer.

Table III.

Association between TAGLN2 expression and clinicopathologic parameters in breast cancer.

Table III.

Association between TAGLN2 expression and clinicopathologic parameters in breast cancer.

Clinicopathological parametersNumber of casesMedian expression of TAGLN2 (normalized Cq)aP-value
Age, years 0.676
  ≤402610.158±3.124
  >401329.972±3.962
Histological type 0.887
  DCIS2010.67±3.951
  IDC1389.973±3.542
TNM stage 0.523
  I+II1469.986±3.734
  III129.831±3.894
Lymph node status <0.001
  Negative768.780±3.751
  Positive8211.081±3.926
Tumor size 0.322
  T1 + T21329.888±3.619
  T3 + T42610.412±3.820
ER 0.713
  Negative619.875±3.756
  Positive9710.037±3.852
PR 0.923
  Negative669.891±3.762
  Positive9210.034±3.834
HER2 0.874
  Negative1259.806±3.782
  Positive3310.613±3.696
Distant metastasisb <0.001
  Absent1179.064±3.715
  Present4112.573±3.786
All cases1589.974±3.770

a Normalized Cq=Cq TAGLN2-Cq GAPDH.

b Metastasis defined as distant metastasis after surgery. DCIS, ductal carcinoma in situ; IDC, invasive ductal carcinoma; ER, estrogen receptor; PR, progesterone receptor; HER2, human epidermal growth factor receptor 2; TNM, tumor-node-metastasis; Based on Pearson χ2 test, for which P-vales are based on Fisher's exact test.

Loss of TAGLN2 is associated with an aggressive tumor phenotype

The present study reported that downregulation of TAGLN2 was associated with breast cancer metastasis; thus, it was proposed that knockdown of TAGLN2 in breast cancer cells could promote cell invasion and metastasis. We established cell lines exhibiting stable TAGLN2 silencing from the parental MDA-MB-231 and BT-549 cell lines using the pLKO-shRNA vector (Fig. 1A). The following experiments were conducted with shRNA252 in MDA-MB-231 and shRNA377 in BT-549 cells. The results indicated that knockdown of TAGLN2 significantly promoted the invasive abilities of MDA-MB-231 and BT-549 cells compared with the corresponding control (Fig. 1B and C).

Figure 1.

Loss of TAGLN2 promotes breast cancer cell invasion in vitro and metastasis in vivo. (A) Immunoblotting of TAGLN2 expression in MDA-MB-231 and BT549 cells transfected with TAGLN2 shRNA252, shRNA377, shRNA586 and scramble RNA. Data shown were representative of three independent experiments. Knockdown of TAGLN2 significantly promoted the invasion of (B) MDA-MB-231 and (C) BT-549 cell lines following transfection with pLKO.1-shRNA-TAGLN2 compared with cells transfected with scramble shRNA. Data were representative of three independent experiments. (D) Representative H&E-stained sections of the lung tissues isolated from mice injected with MDA-MB-231 cells transfected with shRNA-TAGLN2 or shRNA-scramble via the lateral tail vein. The arrowhead indicated tumor formation in the lung. The number of metastatic nodules in the lung were counted and analyzed; n=6 mice per group. Scale bar, 200 µm. *P<0.05 vs. scramble. shRNA, short hairpin RNA; TAGLN2, transgelin 2.

To further investigate the role of TAGLN2 in tumor metastasis in vivo, MDA-MB-231 cells that were stably depleted of TAGLN2 were injected into nude mice via the lateral tail vein. Histological analysis of the mice lungs revealed that knockdown of TAGLN2 could promote lung metastasis. The numbers and size of the lung nodules were significantly increased in the MDA-MB-231-shTAGLN2 group compared with that of the MDA-MB-231-scramble group (Fig. 1D). Collectively, the results of the present study suggest that TAGLN2 could be a negative regulator of breast cancer metastasis.

TAGLN2 directly interacts with PRDX1 and loss of TAGLN2 promotes ROS production

TAGLN2 has been reported as an actin-binding protein, and it may serve a role in regulating the cytoskeleton, which cooperatively functions in a variety of cellular processes and regulates the distribution of mitochondria (38). The present study revealed that mitochondria were sparsely distributed in TAGLN2-knockdown cells; however, no alterations in the morphology of F-actin were detected (Fig. 2A). To investigate the molecular mechanisms of TAGLN2 in breast cancer metastasis, we examined the proteins that interact with TAGLN2. TAGLN2 protein was immunoprecipitated from MDA-MB-231 lysates; the co-immunoprecipitated proteins were analyzed by MS, and the identified peptides were matched to protein databases to identify the parent proteins (Fig. 2B; Table IV). FLAG-tagged TAGLN2 vector was transfected in MDA-MB-231 cells and TAGLN2 was overexpressed; PRDX1 was determined to interact with TAGLN2 by immunoprecipitation analysis (Fig. 2C). In addition, the expression of PRDX1 was reduced in response to TAGLN2 silencing (Fig. 2D). We also downregulated TAGLN2 in MCF-7 cells (Fig. 2E).

Figure 2.

TAGLN2 promotes ROS production by interacting with PRDX1 and altering actin dynamics. (A) MDA-MB-231-scramble (left panel) and MDA-MB-231-shRNA-TAGLN2 (right panel) cells were stained for F-actin (green), mitochondria (red) and the nucleus (blue). Scale bar, 5 µm. (B) Liquid chromatography-MS analysis followed by MS/MS of immunoprecipitated FLAG-TAGLN2 from MDA-MB-231 cells revealed the interaction between PRDX1 and TAGLN2 in MDA-MB-231 cells. (C) Overexpression of TAGLN2, and co-immunoprecipitation of PRDX1 with TAGLN2. MDA-MB-231 cells were transfected with FLAG-tagged TAGLN2 and subjected to immunoprecipitation with anti-FLAG antibody followed by immunoblotting with antibodies. (D) Representative immunoblots of PRDX1 with TAGLN2 expression following TAGLN2 depletion in MDA-MB-231 cells. (E) The mRNA expression levels of TAGLN2 with TAGLN2 siRNA in MDA-MB-231 and MCF-7 cells. (F) Levels of ROS in MDA-MB-231 and MCF-7 cells treated with siRNA TAGLN2 as determined by flow cytometry, and presented as the fluorescence intensity of 2′,7′-dichlorodihydrofluorescein diacetate. (G) The data were representative of five independent experiments. *P<0.05 and ****P<0.00005 vs. control. MS, mass spectrometry; PRDX1, peroxiredoxin 1; ROS, reactive oxygen species; shRNA, short hairpin RNA; siRNA, small interfering RNA; TAGLN2, transgelin 2.

Table IV.

Parent proteins.

Table IV.

Parent proteins.

Protein name (Uniprot ID)MS-identified sequenceMH+zm/z
Transgelin-2 (TAGL2)NFSDNQLQEGK1279.592640.30
(P37802)TLM*NLGGLAVAR1231.682616.35
TLMNLGGLAVAR1215.692608.35
QM*EQISQFLQAAER1694.822847.91
DDGLFSGDPNWFPK1594.722797.86
QMEQISQFLQAAER1678.822839.91
YGINTTDIFQTVDLWEGK2100.0321050.52
Peroxiredoxin-1 (PRDX1) (Q06830)ATAVMPDGQFK1164.572582.79
QITVNDLPVGR1211.672606.34
QGGLGPM*NIPLVSDPK1638.852819.93
QGGLGPMNIPLVSDPK1622.862811.93
GLFIIDDKGILR1359.802680.40

[i] M* represents the oxidized Met residue.

Mitochondria are a major cellular source of ROS (39). PRDX1 is also involved in cellular ROS production (30). Flow cytometry was conducted to measure the levels of intracellular ROS following TAGLN2 downregulation (Fig. 2F). TAGLN2-depleted MDA-MB-231 and MCF-7 cells were stained with DCFDA; ROS production was then analyzed by flow cytometry (40). ROS levels were significantly increased by 21 and 12% in MDA-MB-231 and MCF-7 cells following TAGLN2 knockdown, respectively, compared with the corresponding controls (Fig. 2F and G). These results suggest that downregulation of TAGLN2 induced the rearrangement of the mitochondria and the abnormal expression of PRDX1, by which several mechanisms underlying ROS production were induced.

Downregulation of TAGLN2 activates the NF-κB pathway in breast cancer cell lines

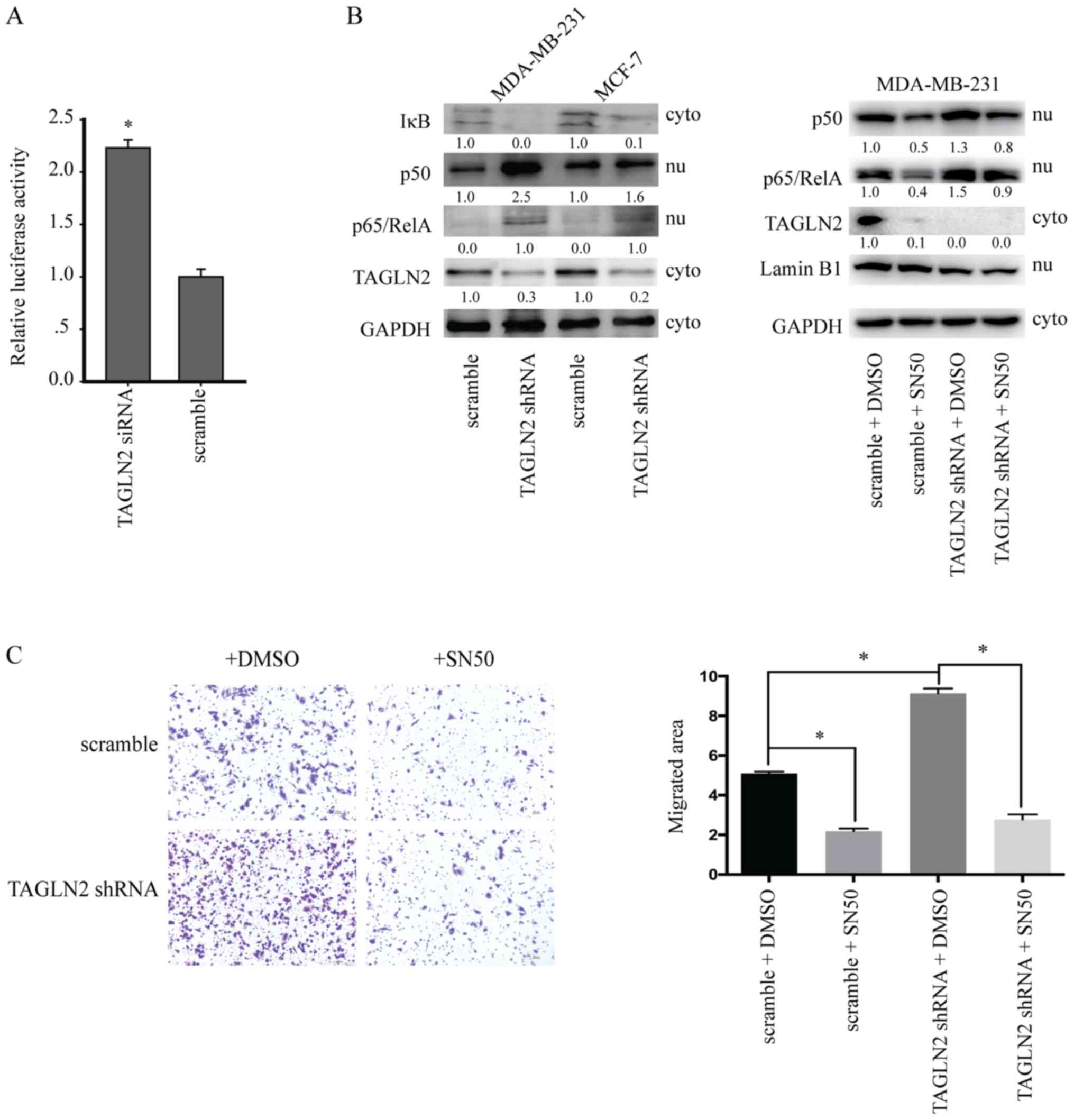
ROS have been reported to promote cellular migration and invasion by activating downstream signaling, including the NF-κB signaling pathway (41). Thus, we proposed that TAGLN2 knockdown could induce ROS production, activating the NF-κB signaling pathway. Therefore, a luciferase-reporter system was generated to monitor NF-κB activation. The luciferase activity within the reporter system increased in a dose-dependent manner following treatment with various concentrations of tumor necrosis factor-α (Fig. S1A). Furthermore, in cells transfected with the luciferase reporter vector and NF-κB transcription responsive elements (TREs) were treated with siRNA-TAGLN2 or scramble siRNA. As expected, cells with NF-κB TREs exhibited a 2.2-fold increase in luciferase expression in response to TAGLN2 knockdown (Fig. 3A). Western blot analysis was performed to examine NF-κB pathway activation. The results revealed that the expression levels of p50 and p65 were upregulated in MDA-MB-231 and MCF-7 cells transfected with shTAGLN2. Of note, IκB expression was suppressed following downregulation of TAGLN2 (Fig. 3B). In addition, the nuclear localization of p65 was analyzed, and served as a marker of activated NF-κB (Fig. S1B). In 10 human breast cancer cell lines, TAGLN2 expression was negatively correlated with the nuclear expression of p65 (Fig. S1C). Similar trends in the expression of p50 and p100 were observed in ZR-75-1, MCF-7, T47D, MDA-MB-231 and MDA-MB-468 cells (Fig. S1B and C). To further investigate the association between TAGLN2 and NF-κB activation, MDA-MB-231 cells transfected with scramble or shTAGLN2 were treated with 18 µM SN50, an NF-κB inhibitor, for 24 h. Following inhibition of the NF-κB signaling pathway, the pro-migratory effects of TAGLN2 downregulation were reversed (Fig. 3C). These results supported the findings of the luciferase reporter assay and revealed that knockdown of TAGLN2 promoted the activation of NF-κB pathway in breast cancer cells.

Figure 3.

Loss of TAGLN2 expression induces NF-κB activation. (A) Luciferase activity of an NF-κB-luciferase reporter plasmid in TAGLN2-overexpressing 293T cells was measured 48 h after stimulation with siRNA-TAGLN2 or scramble siRNA; luciferase activity was normalized to that of Renilla. Data were representative of three independent experiments. (B) Immunoblotting of IκB, p50, p65/RelA and TAGLN2 expression in MDA-MB-231 and MCF-7 cells transfected with pLKO.1-shRNA-TAGLN2 and pLKO.1-shRNA-scramble. The results of western blotting were representative of three independent experiments. (C) Cell migration was promoted in MDA-MB-231 cells transfected with pLKO.1-shRNA-TAGLN2 compared with cells treated with scramble shRNA. Treatment with 18 µM SN50 for 24 h reversed the effects of TAGLN2 downregulation on cell invasion. Data are representative of three independent experiments. *P<0.05 vs. scramble or as indicated. DMSO, dimethyl sulfoxide; NF-κB, nuclear factor-κB; shRNA, short hairpin RNA; siRNA, small interfering RNA; TAGLN2, transgelin 2.

Downregulation of TAGLN2 promotes microenvironment-associated gene expression in breast cancer cells

The present study reported that knockdown of TAGLN2 promoted the formation of lung metastases by breast cancer cells. To determine the genes that were associated with the metastatic phenotype, RT-qPCR analysis of the microenvironment-associated genes was conducted, including genes involved in the immune and inflammatory responses, such as cell adhesion molecules, chemokines and MMPs (42). The results indicated that interleukin-6, C-X-C motif chemokine ligand 1, CXCR4, MMP1 and MMP2 were significantly upregulated in MDA-MB-231 cells transfected with shTAGLN2 compared with the control (Fig. 4A). MMP1, MMP2 and MMP9 were significantly upregulated in MCF-7 cells following TAGLN2 knockdown compared with the control (Fig. 4B). Western blot analysis was performed to examine the expression of the metastasis-associated genes. In accordance with results of the RT-qPCR analysis, MMP1 and MMP2 were upregulated following downregulation of TAGLN2 in MDA-MB-231 and MCF-7 cells (Fig. 4C). Furthermore, MDA-MB-231 scramble and shTAGLN2-transfected cells were treated with SN50 to inhibit the NF-κB signaling pathway. The results demonstrated that the expression levels of MMP1 and MMP2 were downregulated in response to SN50 treatment compared with shTAGLN2 transfection alone (Fig. 4D). These findings suggested that downregulation of TAGLN2 promoted the expression of microenvironment-associated genes in breast cancer cells.

Figure 4.

Analysis of metastasis-associated genes in TAGLN2-knockdown cancer cells. (A) RT-qPCR analysis of ICAM1, VCAM1, IL6, CXCL1, CCL2, CXCR4, CCR4, MMP1, MMP2, and MMP9 mRNA expression in MDA-MB-231 cells treated with scramble or shTAGLN2; results are presented relative to β-actin expression. Data shown was representative of three independent experiments. (B) RT-qPCR analysis of ICAM1, VCAM1, IL6, CXCL1, CCL2, CXCR4, CCR4, MMP1, MMP2 and MMP9 mRNA expression in MCF-7 cells treated with shControl or shTAGLN2; results are presented as relative to β-actin expression. Data are representative of three independent experiments. (C) Immunoblotting of CXCR4, MMP1 and MMP2 expression in MDA-MB-231 and MCF-7 cells treated with scramble or shTAGLN2. Western blots were representative of three independent experiments. (D) RT-qPCR analysis of MMP1 and MMP2 in MDA-MB-231 cells transfected with scramble or shTAGLN2 under treatment of DMSO or SN50 (18 µM) for 24 h. Data are representative of three independent experiments. *P<0.05 vs. scramble or as indicated. CCL2, C-C motif chemokine ligand 2; CXCL1, C-X-C motif chemokine ligand 1; CCR4, C-C chemokine receptor type 4; CXCR4, including C-X-C chemokine receptor 4; DMSO, dimethyl sulfoxide; ICAM1, intercellular adhesion molecule 1; IL6, interleukin-6; MMP, matrix metalloproteinase; RT-qPCR, reverse transcription-quantitative polymerase chain reaction; shRNA, short hairpin RNA; TAGLN2, transgelin 2; VCAM1, vascular cell adhesion protein 1.

Overexpression of TAGLN2 suppresses in vivo breast cancer cell lung metastasis in a mouse model

To further examine the effects of TAGLN2 on host-tumor interactions in a mouse model, MDA-MB-231HM cells stably expressing the control or TAGLN2 overexpression vectors were injected into the mammary fat pad of athymic mice. Compared with the control group, the orthotropic transplantation of pCDH-CMV-TAGLN2-transfected MDA-MB-231HM cells resulted in fewer metastatic tubes in the lungs in vivo (Fig. 5A). Statistical analysis revealed a significant decrease in the number of metastatic tubes derived from the TAGLN2-overexpressing MDA-MB-231HM cells than of the control cells (Fig. 5B). Collectively, the findings of the present study suggested that overexpression of TAGLN2 suppressed breast cancer cell metastasis in a mouse model.

Figure 5.

Overexpression of TAGLN2 suppresses in vivo lung metastasis in a mouse model. (A) Hematoxylin-eosin staining of lung tissues from mice injected with MDA-MB-231HM cells transfected with pCDH-CMV-TAGLN2 or control vector. The red arrows the lung tubes formed. Scale bar, 200 µm. (B) Number of metastatic lung tubes in mice injected with MDA-MB-231HM cells transfected with pCDH-CMV-TAGLN2 or control vector. n=6 mice per group. *P<0.05. TAGLN2, transgelin 2.

Discussion

In the present study, loss of TAGLN2 was reported to promote breast cancer cell invasion and metastasis by increasing intracellular ROS levels and activation of the NF-κB signaling pathway. The effects of TAGLN2 may be mediated by its interaction with PRDX1 and the redistribution of the mitochondria (Fig. 6).

Figure 6.

Schematic representation of the effects of TAGLN2 on breast cancer metastasis. CXCR4, including C-X-C chemokine receptor 4; MMP, matrix metalloproteinase; NF-κB, nuclear factor-κB; P, phosphorylated; PRDX1, peroxiredoxin 1; ROS, reactive oxygen species; TAGLN2, transgelin 2.

TAGLN, which contains a calponin-like domain, functions as a tumor suppressor (43,44). Loss of TAGLN has been associated with the progression, differentiation and metastasis of colon cancer (18). TAGLN also inhibits tumor cell invasion via MMP9 suppression (45). Similar to TAGLN, TAGLN2 also belongs to the calponin family of proteins and may act as a tumor suppressor (14). Discrepancies in the functions of TAGLN2 have been reported previously. Upregulated TAGLN2 expression was associated with the development of gliomas (46), uterine cervical squamous carcinoma (47) and esophageal squamous carcinoma (48). On the contrary, Yoshida et al (17) reported that TAGLN2 was downregulated in metastatic tumors of the brain than in primary endometrial and ovarian cancers, suggesting TAGLN2 as a suppressor of metastasis. Zheng et al (49) revealed that knockdown of TAGLN2 improved the sensitivity of paclitaxel-resistant MCF-7 cells to paclitaxel treatment, and suppressed cellular migration and invasion; however, the mechanisms underlying the functions of TAGLN2 remain poorly understood. The results of the present study indicated that TAGLN2 was downregulated in metastasis-positive patients with breast cancer and MDA-MB-231HM cells. Therefore, TAGLN2 may be negatively associated with breast cancer metastasis. Depleted TAGLN2 expression by RNA interference could enhance the metastatic properties including invasion ability in vitro and promotion of lung metastasis in vivo of breast cancer cells. Xenograft models indicated that TAGLN2 inhibited the metastasis of breast cancer cells to the lungs. The findings of the present study suggest that TAGLN2 may serve as a suppressor of breast cancer metastasis.

Using LC/MS, we identified several TAGLN2-interacting proteins, including oxidation-regulation protein PRDX1, which has been reported to reduce the effects of ROS and regulate ROS-dependent signaling pathways (32,50). Additionally, downregulation of TAGLN2 was proposed to reduce the expression of PRDX1 in the present study, which may partially contribute to increases in ROS levels. Alternatively, TAGLN2 may regulate ROS levels through the redistribution of the mitochondria. The dynamic actin cytoskeleton and specific actin-binding proteins are required for the regular and ordered transport of the mitochondria (51–53). The actin cytoskeleton is a key component involved in the regulation of intracellular ROS production (54–55). TAGLN2 associated with the cytoskeleton may serve as a sensor of environmental stress and participate in the modulation of certain signaling pathways. Consistent with this notion, TAGLN2 depletion may result in the redistribution of mitochondria and elevated ROS levels; increased ROS production in response to TAGLN2 depletion suggests that TAGLN2 may function as a suppressor of metastasis via signaling pathways mediated by ROS. Activation of the NF-κB pathway induces the expression of microenvironment-associated genes that promote the metastasis of breast cancer cells (56). The findings of the present study may provide insight as to how cytoskeletal proteins may actively affect cancer metastasis. Therefore, inducing the expression of TAGLN2 could serve as a therapeutic strategy to suppress the expression of microenvironment-associated genes in various types of cancer.

Colonization is a critical, rate-limiting step of the metastatic cascade (57). The communication between tumor cells and surrounding cells serves an important role in colonization (58–59). CXCR4 is an important molecule involved in the spread and progression of breast cancer. Increased CXCR4 expression serves as an indicator of poor prognosis in patients with breast cancer. MMPs are crucial for the development of healthy tissue architecture, and serve critical roles in numerous physiological and pathological processes. Similar to CXCR4, MMPs also play key roles in tumor invasion and the induction of metastasis. The expression of MMPs has also been associated with the poor prognosis of patients with breast cancer (60). Our findings demonstrated that loss of TAGLN2 induces CXCR4, MMP1 and MMP2 expression, and promotes cancer metastasis. Additionally, TAGLN2 expression was associated with lymph node metastasis and distant metastasis, which are important prognostic factors in breast cancer patients. However, the clinical significance of TAGLN2 requires further investigation, in particular the outcomes of breast cancer patients of the same age, gender, ER/PR/HER-2 status, receiving similar treatment, and varying expression levels of TAGLN2, which we aim to study in the future. In addition, our in vivo analysis of lung metastasis for comparing MDA-MB-231 cells with TAGLN2 low/high-expression with the control cells may provide further insight into the role of TAGLN2 in the present study.

In summary, we identified TAGLN2 as a tumor suppressor associated with breast cancer metastasis, in which its effects could be mediated by redox signaling, and may be a novel role for TAGLN2 in the regulation of cancer cell metastasis. Therefore, TAGLN2 may be considered as a critical regulator of the ROS/NF-κB pathway in breast cancer.

Supplementary Material

Supporting Data

Acknowledgements

The authors would like to thank Dr Yin Chen and colleagues at the Shanghai Institute of Materia Medica, Chinese Academy of Science for their excellent guidance in the animal experiments. The authors would also like to thank Dr Dongyin Guan and Dr Dan Liu from Shanghai InnoStar Bio-Tech Co. Ltd. for their critical analysis of the manuscript.

Funding

The present study was supported by grants from the National Natural Science Foundation of China (grant nos. 81302303 and 81502293). The funders had no role in study design, data collection and analysis, decision to publish or preparation of the manuscript.

Availability of data and materials

The datasets used and/or analyzed during the current study are available from the corresponding author on reasonable request.

Authors' contributions

GHD, SJY, JW and ZMS made substantial contributions to the conception and design of the present study. LY, QH and SJY conducted the majority of the experiments. SGX and XYK assisted in the acquisition of data, including patient management. LY, QH and GYL assisted with the analysis and interpretation of data. SJY and JW wrote, reviewed and revised the manuscript. GHD and ZMS supervised the research. All authors participated in final approval of the version to be published and contributed to ensuing that questions related to the accuracy or integrity of any part of the work are appropriately investigated and resolved.

Ethics approval and consent to participate

The study was approved by the Ethics Committee of the Fudan University Shanghai Cancer Center. All patients provided written informed consent.

Patient consent for publication

Not applicable.

Competing interests

The authors declare that they have no competing interests.

Glossary

Abbreviations

Abbreviations:

TAGLN2

transgelin 2

PRDX1

peroxiredoxin 1

ROS

reactive oxygen species

ER

estrogen receptor

PR

progesterone receptor

HER2

human epidermal growth factor receptor 2

References

1 

Berry DA, Cronin KA, Plevritis SK, Fryback DG, Clarke L, Zelen M, Mandelblatt JS, Yakovlev AY, Habbema JD and Feuer EJ; Cancer Intervention and Surveillance Modeling Network (CISNET) Collaborators, : Effect of screening and adjuvant therapy on mortality from breast cancer. N Engl J Med. 353:1784–1792. 2005. View Article : Google Scholar : PubMed/NCBI

2 

Chen W, Zheng R, Baade PD, Zhang S, Zeng H, Bray F, Jemal A, Yu XQ and He J: Cancer statistics in China, 2015. CA Cancer J Clin. 66:115–132. 2016. View Article : Google Scholar : PubMed/NCBI

3 

Chaffer CL and Weinberg RA: A perspective on cancer cell metastasis. Science. 331:1559–1564. 2011. View Article : Google Scholar : PubMed/NCBI

4 

Eccles SA and Welch DR: Metastasis: Recent discoveries and novel treatment strategies. Lancet. 369:1742–1757. 2007. View Article : Google Scholar : PubMed/NCBI

5 

Lambert AW, Pattabiraman DR and Weinberg RA: Emerging biological principles of metastasis. Cell. 168:670–691. 2017. View Article : Google Scholar : PubMed/NCBI

6 

Geiger T, Madden SF, Gallagher WM, Cox J and Mann M: Proteomic portrait of human breast cancer progression identifies novel prognostic markers. Cancer Res. 72:2428–2439. 2012. View Article : Google Scholar : PubMed/NCBI

7 

Xu SG, Yan PJ and Shao ZM: Differential proteomic analysis of a highly metastatic variant of human breast cancer cells using two-dimensional differential gel electrophoresis. J Cancer Res Clin Oncol. 136:1545–1556. 2010. View Article : Google Scholar : PubMed/NCBI

8 

Bertucci F, Birnbaum D and Goncalves A: Proteomics of breast cancer: Principles and potential clinical applications. Mol Cell Proteomics. 5:1772–1786. 2006. View Article : Google Scholar : PubMed/NCBI

9 

Murugaesu N, Iravani M, van Weverwijk A, Ivetic A, Johnson DA, Antonopoulos A, Fearns A, Jamal-Hanjani M, Sims D, Fenwick K, et al: An in vivo functional screen identifies ST6GalNAc2 sialyltransferase as a breast cancer metastasis suppressor. Cancer Discov. 4:304–317. 2014. View Article : Google Scholar : PubMed/NCBI

10 

Ooms LM, Binge LC, Davies EM, Rahman P, Conway JR, Gurung R, Ferguson DT, Papa A, Fedele CG, Vieusseux JL, et al: The inositol polyphosphate 5-phosphatase PIPP regulates AKT1-dependent breast cancer growth and metastasis. Cancer Cell. 28:155–169. 2015. View Article : Google Scholar : PubMed/NCBI

11 

Okita Y, Kimura M, Xie R, Chen C, Shen LT, Kojima Y, Suzuki H, Muratani M, Saitoh M, Semba K, et al: The transcription factor MAFK induces EMT and malignant progression of triple-negative breast cancer cells through its target GPNMB. Sci Signal. 10(pii): eaak93972017. View Article : Google Scholar : PubMed/NCBI

12 

Stanier P, Abu-Hayyeh S, Murdoch JN, Eddleston J and Copp AJ: Paralogous sm22alpha (Tagln) genes map to mouse chromosomes 1 and 9: Further evidence for a paralogous relationship. Genomics. 51:144–147. 1998. View Article : Google Scholar : PubMed/NCBI

13 

Li M, Li S, Lou Z, Liao X, Zhao X, Meng Z, Bartlam M and Rao Z: Crystal structure of human transgelin. J Struct Biol. 162:229–236. 2008. View Article : Google Scholar : PubMed/NCBI

14 

Shapland C, Hsuan JJ, Totty NF and Lawson D: Purification and properties of transgelin: A transformation and shape change sensitive actin-gelling protein. J Cell Biol. 121:1065–1073. 1993. View Article : Google Scholar : PubMed/NCBI

15 

Elsner M, Rauser S, Maier S, Schöne C, Balluff B, Meding S, Jung G, Nipp M, Sarioglu H, Maccarrone G, et al: MALDI imaging mass spectrometry reveals COX7A2, TAGLN2 and S100-A10 as novel prognostic markers in Barrett's adenocarcinoma. J Proteomics. 75:4693–4704. 2012. View Article : Google Scholar : PubMed/NCBI

16 

Leung WK, Ching AK, Chan AW, Poon TC, Mian H, Wong AS, To KF and Wong N: A novel interplay between oncogenic PFTK1 protein kinase and tumor suppressor TAGLN2 in the control of liver cancer cell motility. Oncogene. 30:4464–4475. 2011. View Article : Google Scholar : PubMed/NCBI

17 

Yoshida A, Okamoto N, Tozawa-Ono A, Koizumi H, Kiguchi K, Ishizuka B, Kumai T and Suzuki N: Proteomic analysis of differential protein expression by brain metastases of gynecological malignancies. Human Cell. 26:56–66. 2013. View Article : Google Scholar : PubMed/NCBI

18 

Shields JM, Rogers-Graham K and Der CJ: Loss of transgelin in breast and colon tumors and in RIE-1 cells by Ras deregulation of gene expression through Raf-independent pathways. J Biol Chem. 277:9790–9799. 2002. View Article : Google Scholar : PubMed/NCBI

19 

Luanpitpong S, Talbott SJ, Rojanasakul Y, Nimmannit U, Pongrakhananon V, Wang L and Chanvorachote P: Regulation of lung cancer cell migration and invasion by reactive oxygen species and caveolin-1. J Biol Chem. 285:38832–38840. 2010. View Article : Google Scholar : PubMed/NCBI

20 

Zheng Y, Miyamoto DT, Wittner BS, Sullivan JP, Aceto N, Jordan NV, Yu M, Karabacak NM, Comaills V, Morris R, et al: Expression of β-globin by cancer cells promotes cell survival during blood-borne dissemination. Nat Commun. 8:143442017. View Article : Google Scholar : PubMed/NCBI

21 

Zhou G, Peng F, Zhong Y, Chen Y, Tang M and Li D: Rhein suppresses matrix metalloproteinase production by regulating the Rac1/ROS/MAPK/AP-1 pathway in human ovarian carcinoma cells. Int J Oncol. 50:933–941. 2017. View Article : Google Scholar : PubMed/NCBI

22 

Chen B, Liu J, Ho TT, Ding X and Mo YY: ERK-mediated NF-κB activation through ASIC1 in response to acidosis. Oncogenesis. 5:e2792016. View Article : Google Scholar : PubMed/NCBI

23 

Cao L, Chen X, Xiao X, Ma Q and Li W: Resveratrol inhibits hyperglycemia-driven ROS-induced invasion and migration of pancreatic cancer cells via suppression of the ERK and p38 MAPK signaling pathways. Int J Oncol. 49:735–743. 2016. View Article : Google Scholar : PubMed/NCBI

24 

Księżakowska-Łakoma K, Żyła M and Wilczyński JR: Mitochondrial dysfunction in cancer. Prz Menopauzalny. 13:136–144. 2014.PubMed/NCBI

25 

Morgan MJ and Liu ZG: Crosstalk of reactive oxygen species and NF-κB signaling. Cell Res. 21:103–115. 2011. View Article : Google Scholar : PubMed/NCBI

26 

Vasquez-Dunddel D, Pan F, Zeng Q, Gorbounov M, Albesiano E, Fu J, Blosser RL, Tam AJ, Bruno T, Zhang H, et al: STAT3 regulates arginase-I in myeloid-derived suppressor cells from cancer patients. J Clin Invest. 123:1580–1589. 2013. View Article : Google Scholar : PubMed/NCBI

27 

Yang CS, Kim JJ, Lee SJ, Hwang JH, Lee CH, Lee MS and Jo EK: TLR3-triggered reactive oxygen species contribute to inflammatory responses by activating signal transducer and activator of transcription-1. J Immunol. 190:6368–6377. 2013. View Article : Google Scholar : PubMed/NCBI

28 

Yoon S, Woo SU, Kang JH, Kim K, Kwon MH, Park S, Shin HJ, Gwak HS and Chwae YJ: STAT3 transcriptional factor activated by reactive oxygen species induces IL6 in starvation-induced autophagy of cancer cells. Autophagy. 6:1125–1138. 2010. View Article : Google Scholar : PubMed/NCBI

29 

Zhang Q, Raje V, Yakovlev VA, Yacoub A, Szczepanek K, Meier J, Derecka M, Chen Q, Hu Y, Sisler J, et al: Mitochondrial-localized Stat3 promotes breast cancer growth via phosphorylation of serine 727. J Biol Chem. 288:31280–31288. 2013. View Article : Google Scholar : PubMed/NCBI

30 

Egler RA, Fernandes E, Rothermund K, Sereika S, de Souza-Pinto N, Jaruga P, Dizdaroglu M and Prochownik EV: Regulation of reactive oxygen species, DNA damage and c-Myc function by peroxiredoxin 1. Oncogene. 24:8038–8050. 2005. View Article : Google Scholar : PubMed/NCBI

31 

Lv WP, Li MX and Wang L: Peroxiredoxin 1 inhibits lipopolysaccharide-induced oxidative stress in lung tissue by regulating P38/JNK signaling pathway. Eur Rev Med Pharmacol Sci. 21:1876–1883. 2017.PubMed/NCBI

32 

Ding C, Fan X and Wu G: Peroxiredoxin 1-an antioxidant enzyme in cancer. J Cell Mol Med. 21:193–202. 2017. View Article : Google Scholar : PubMed/NCBI

33 

Wang J, Lin D, Peng H, Huang Y, Huang J and Gu J: Cancer-derived immunoglobulin G promotes tumor cell growth and proliferation through inducing production of reactive oxygen species. Cell Death Dis. 4:e9452013. View Article : Google Scholar : PubMed/NCBI

34 

Cao J, Schulte J, Knight A, Leslie NR, Zagozdzon A, Bronson R, Manevich Y, Beeson C and Neumann CA: Prdx1 inhibits tumorigenesis via regulating PTEN/AKT activity. EMBO J. 28:1505–1517. 2009. View Article : Google Scholar : PubMed/NCBI

35 

Singletary SE and Connolly JL: Breast cancer staging: Working with the sixth edition of the AJCC Cancer Staging Manual. CA Cancer J Clin. 56:37–47; quiz 50-1. 2006. View Article : Google Scholar : PubMed/NCBI

36 

Lundgren DH, Han DK and Eng JK: Protein identification using TurboSEQUEST. Curr Protoc Bioinformatics Chapter. 13:Unit 13.3. 2005. View Article : Google Scholar

37 

Livak KJ and Schmittgen TD: Analysis of relative gene expression data using real-time quantitative PCR and the 2(-Delta Delta C(T)) method. Methods. 25:402–408. 2001. View Article : Google Scholar : PubMed/NCBI

38 

Meng T, Liu L, Hao R, Chen S and Dong Y: Transgelin-2: A potential oncogenic factor. Tumour Biol. 39:10104283177026502017. View Article : Google Scholar : PubMed/NCBI

39 

Collins Y, Chouchani ET, James AM, Menger KE, Cochemé HM and Murphy MP: Mitochondrial redox signalling at a glance. J Cell Sci. 125:801–806. 2012. View Article : Google Scholar : PubMed/NCBI

40 

Eruslanov E and Kusmartsev S: Identification of ROS using oxidized DCFDA and flow-cytometry. Methods Mol Biol. 594:57–72. 2010. View Article : Google Scholar : PubMed/NCBI

41 

Wang F, Yang JL, Yu KK, Xu M, Xu YZ, Chen L, Lu YM, Fang HS, Wang XY, Hu ZQ, et al: Activation of the NF-κB pathway as a mechanism of alcohol enhanced progression and metastasis of human hepatocellular carcinoma. Mol Cancer. 14:102015. View Article : Google Scholar : PubMed/NCBI

42 

Lu H, Ouyang W and Huang C: Inflammation, a key event in cancer development. Mol Cancer Res. 4:221–233. 2006. View Article : Google Scholar : PubMed/NCBI

43 

Assinder SJ, Stanton JA and Prasad PD: Transgelin: An actin-binding protein and tumour suppressor. Int J Biochem Cell Biol. 41:482–486. 2009. View Article : Google Scholar : PubMed/NCBI

44 

Yang Z, Chang YJ, Miyamoto H, Ni J, Niu Y, Chen Z, Chen YL, Yao JL, di Sant'Agnese PA and Chang C: Transgelin functions as a suppressor via inhibition of ARA54-enhanced androgen receptor transactivation and prostate cancer cell growth. Mol Endocrinol. 21:343–358. 2007. View Article : Google Scholar : PubMed/NCBI

45 

Nair RR, Solway J and Boyd DD: Expression cloning identifies transgelin (SM22) as a Novel repressor of 92-kDa type IV collagenase (MMP-9) expression. J Biol Chem. 281:26424–26436. 2006. View Article : Google Scholar : PubMed/NCBI

46 

Han MZ, Xu R, Xu YY, Zhang X, Ni SL, Huang B, Chen AJ, Wei YZ, Wang S, Li WJ, et al: TAGLN2 is a candidate prognostic biomarker promoting tumorigenesis in human gliomas. J Exp Clin Cancer Res. 36:1552017. View Article : Google Scholar : PubMed/NCBI

47 

Yakabe K, Murakami A, Kajimura T, Nishimoto Y, Sueoka K, Sato S, Nawata S and Sugino N: Functional significance of transgelin-2 in uterine cervical squamous cell carcinoma. J Obstet Gynaecol Res. 42:566–572. 2016. View Article : Google Scholar : PubMed/NCBI

48 

Du YY, Zhao LM, Chen L, Sang MX, Li J, Ma M and Liu JF: The tumor-suppressive function of miR-1 by targeting LASP1 and TAGLN2 in esophageal squamous cell carcinoma. J Gastroenterol Hepatol. 31:384–393. 2016. View Article : Google Scholar : PubMed/NCBI

49 

Zheng X, Chen S, Yang Q, Cai J, Zhang W, You H, Xing J and Dong Y: Salvianolic acid A reverses the paclitaxel resistance and inhibits the migration and invasion abilities of human breast cancer cells by inactivating transgelin 2. Cancer Biol Ther. 16:1407–1414. 2015. View Article : Google Scholar : PubMed/NCBI

50 

Ahmed W and Lingner J: PRDX1 and MTH1 cooperate to prevent ROS-mediated inhibition of telomerase. Genes Dev. 32:658–669. 2018. View Article : Google Scholar : PubMed/NCBI

51 

Boldogh IR and Pon LA: Interactions of mitochondria with the actin cytoskeleton. Biochim Biophys Acta. 1763:450–462. 2006. View Article : Google Scholar : PubMed/NCBI

52 

Rappaport L, Oliviero P and Samuel JL: Cytoskeleton and mitochondrial morphology and function. Mol Cell Biochem. 184:101–105. 1998. View Article : Google Scholar : PubMed/NCBI

53 

Moore AS, Wong YC, Simpson CL and Holzbaur EL: Dynamic actin cycling through mitochondrial subpopulations locally regulates the fission-fusion balance within mitochondrial networks. Nat Commun. 7:128862016. View Article : Google Scholar : PubMed/NCBI

54 

Breitenbach M, Laun P and Gimona M: The actin cytoskeleton, RAS-cAMP signaling and mitochondrial ROS in yeast apoptosis. Trends Cell Biol. 15:637–639. 2005. View Article : Google Scholar : PubMed/NCBI

55 

Bhat SS, Parray AA, Mushtaq U, Fazili KM and Khanday FA: Actin depolymerization mediated loss of SNTA1 phosphorylation and Rac1 activity has implications on ROS production, cell migration and apoptosis. Apoptosis. 21:737–748. 2016. View Article : Google Scholar : PubMed/NCBI

56 

Roy P, Sarkar UA and Basak S: The NF-κB activating pathways in multiple myeloma. Biomedicines. 6:E592018. View Article : Google Scholar : PubMed/NCBI

57 

Klein CA: Cancer. The metastasis cascade. Science. 321:1785–1787. 2008. View Article : Google Scholar : PubMed/NCBI

58 

Shahriari K, Shen F, Worrede-Mahdi A, Liu Q, Gong Y, Garcia FU and Fatatis A: Cooperation among heterogeneous prostate cancer cells in the bone metastatic niche. Oncogene. 36:2846–2856. 2017. View Article : Google Scholar : PubMed/NCBI

59 

Shibue T, Brooks MW and Weinberg RA: An integrin-linked machinery of cytoskeletal regulation that enables experimental tumor initiation and metastatic colonization. Cancer Cell. 24:481–498. 2013. View Article : Google Scholar : PubMed/NCBI

60 

Zhang J, Chen J, Wo D, Yan H, Liu P, Ma E, Li L, Zheng L, Chen D, Yu Z, et al: LRP6 ectodomain prevents SDF-1/CXCR4-induced breast cancer metastasis to lung. Clin Cancer Res. 25:4832–4845. 2019. View Article : Google Scholar : PubMed/NCBI

Related Articles

  • Abstract
  • View
  • Download
  • Twitter
Copy and paste a formatted citation
Spandidos Publications style
Yang L, Hong Q, Xu SG, Kuang XY, Di GH, Liu GY, Wu J, Shao ZM and Yu SJ: Downregulation of transgelin 2 promotes breast cancer metastasis by activating the reactive oxygen species/nuclear factor‑κB signaling pathway. Mol Med Rep 20: 4045-4258, 2019.
APA
Yang, L., Hong, Q., Xu, S., Kuang, X., Di, G., Liu, G. ... Yu, S. (2019). Downregulation of transgelin 2 promotes breast cancer metastasis by activating the reactive oxygen species/nuclear factor‑κB signaling pathway. Molecular Medicine Reports, 20, 4045-4258. https://doi.org/10.3892/mmr.2019.10643
MLA
Yang, L., Hong, Q., Xu, S., Kuang, X., Di, G., Liu, G., Wu, J., Shao, Z., Yu, S."Downregulation of transgelin 2 promotes breast cancer metastasis by activating the reactive oxygen species/nuclear factor‑κB signaling pathway". Molecular Medicine Reports 20.5 (2019): 4045-4258.
Chicago
Yang, L., Hong, Q., Xu, S., Kuang, X., Di, G., Liu, G., Wu, J., Shao, Z., Yu, S."Downregulation of transgelin 2 promotes breast cancer metastasis by activating the reactive oxygen species/nuclear factor‑κB signaling pathway". Molecular Medicine Reports 20, no. 5 (2019): 4045-4258. https://doi.org/10.3892/mmr.2019.10643
Copy and paste a formatted citation
x
Spandidos Publications style
Yang L, Hong Q, Xu SG, Kuang XY, Di GH, Liu GY, Wu J, Shao ZM and Yu SJ: Downregulation of transgelin 2 promotes breast cancer metastasis by activating the reactive oxygen species/nuclear factor‑κB signaling pathway. Mol Med Rep 20: 4045-4258, 2019.
APA
Yang, L., Hong, Q., Xu, S., Kuang, X., Di, G., Liu, G. ... Yu, S. (2019). Downregulation of transgelin 2 promotes breast cancer metastasis by activating the reactive oxygen species/nuclear factor‑κB signaling pathway. Molecular Medicine Reports, 20, 4045-4258. https://doi.org/10.3892/mmr.2019.10643
MLA
Yang, L., Hong, Q., Xu, S., Kuang, X., Di, G., Liu, G., Wu, J., Shao, Z., Yu, S."Downregulation of transgelin 2 promotes breast cancer metastasis by activating the reactive oxygen species/nuclear factor‑κB signaling pathway". Molecular Medicine Reports 20.5 (2019): 4045-4258.
Chicago
Yang, L., Hong, Q., Xu, S., Kuang, X., Di, G., Liu, G., Wu, J., Shao, Z., Yu, S."Downregulation of transgelin 2 promotes breast cancer metastasis by activating the reactive oxygen species/nuclear factor‑κB signaling pathway". Molecular Medicine Reports 20, no. 5 (2019): 4045-4258. https://doi.org/10.3892/mmr.2019.10643
Follow us
  • Twitter
  • LinkedIn
  • Facebook
About
  • Spandidos Publications
  • Careers
  • Cookie Policy
  • Privacy Policy
How can we help?
  • Help
  • Live Chat
  • Contact
  • Email to our Support Team