Spandidos Publications Logo
  • About
    • About Spandidos
    • Aims and Scopes
    • Abstracting and Indexing
    • Editorial Policies
    • Reprints and Permissions
    • Job Opportunities
    • Terms and Conditions
    • Contact
  • Journals
    • All Journals
    • Oncology Letters
      • Oncology Letters
      • Information for Authors
      • Editorial Policies
      • Editorial Board
      • Aims and Scope
      • Abstracting and Indexing
      • Bibliographic Information
      • Archive
    • International Journal of Oncology
      • International Journal of Oncology
      • Information for Authors
      • Editorial Policies
      • Editorial Board
      • Aims and Scope
      • Abstracting and Indexing
      • Bibliographic Information
      • Archive
    • Molecular and Clinical Oncology
      • Molecular and Clinical Oncology
      • Information for Authors
      • Editorial Policies
      • Editorial Board
      • Aims and Scope
      • Abstracting and Indexing
      • Bibliographic Information
      • Archive
    • Experimental and Therapeutic Medicine
      • Experimental and Therapeutic Medicine
      • Information for Authors
      • Editorial Policies
      • Editorial Board
      • Aims and Scope
      • Abstracting and Indexing
      • Bibliographic Information
      • Archive
    • International Journal of Molecular Medicine
      • International Journal of Molecular Medicine
      • Information for Authors
      • Editorial Policies
      • Editorial Board
      • Aims and Scope
      • Abstracting and Indexing
      • Bibliographic Information
      • Archive
    • Biomedical Reports
      • Biomedical Reports
      • Information for Authors
      • Editorial Policies
      • Editorial Board
      • Aims and Scope
      • Abstracting and Indexing
      • Bibliographic Information
      • Archive
    • Oncology Reports
      • Oncology Reports
      • Information for Authors
      • Editorial Policies
      • Editorial Board
      • Aims and Scope
      • Abstracting and Indexing
      • Bibliographic Information
      • Archive
    • Molecular Medicine Reports
      • Molecular Medicine Reports
      • Information for Authors
      • Editorial Policies
      • Editorial Board
      • Aims and Scope
      • Abstracting and Indexing
      • Bibliographic Information
      • Archive
    • World Academy of Sciences Journal
      • World Academy of Sciences Journal
      • Information for Authors
      • Editorial Policies
      • Editorial Board
      • Aims and Scope
      • Abstracting and Indexing
      • Bibliographic Information
      • Archive
    • International Journal of Functional Nutrition
      • International Journal of Functional Nutrition
      • Information for Authors
      • Editorial Policies
      • Editorial Board
      • Aims and Scope
      • Abstracting and Indexing
      • Bibliographic Information
      • Archive
    • International Journal of Epigenetics
      • International Journal of Epigenetics
      • Information for Authors
      • Editorial Policies
      • Editorial Board
      • Aims and Scope
      • Abstracting and Indexing
      • Bibliographic Information
      • Archive
    • Medicine International
      • Medicine International
      • Information for Authors
      • Editorial Policies
      • Editorial Board
      • Aims and Scope
      • Abstracting and Indexing
      • Bibliographic Information
      • Archive
  • Articles
  • Information
    • Information for Authors
    • Information for Reviewers
    • Information for Librarians
    • Information for Advertisers
    • Conferences
  • Language Editing
Spandidos Publications Logo
  • About
    • About Spandidos
    • Aims and Scopes
    • Abstracting and Indexing
    • Editorial Policies
    • Reprints and Permissions
    • Job Opportunities
    • Terms and Conditions
    • Contact
  • Journals
    • All Journals
    • Biomedical Reports
      • Information for Authors
      • Editorial Policies
      • Editorial Board
      • Aims and Scope
      • Abstracting and Indexing
      • Bibliographic Information
      • Archive
    • Experimental and Therapeutic Medicine
      • Information for Authors
      • Editorial Policies
      • Editorial Board
      • Aims and Scope
      • Abstracting and Indexing
      • Bibliographic Information
      • Archive
    • International Journal of Epigenetics
      • Information for Authors
      • Editorial Policies
      • Editorial Board
      • Aims and Scope
      • Abstracting and Indexing
      • Bibliographic Information
      • Archive
    • International Journal of Functional Nutrition
      • Information for Authors
      • Editorial Policies
      • Editorial Board
      • Aims and Scope
      • Abstracting and Indexing
      • Bibliographic Information
      • Archive
    • International Journal of Molecular Medicine
      • Information for Authors
      • Editorial Policies
      • Editorial Board
      • Aims and Scope
      • Abstracting and Indexing
      • Bibliographic Information
      • Archive
    • International Journal of Oncology
      • Information for Authors
      • Editorial Policies
      • Editorial Board
      • Aims and Scope
      • Abstracting and Indexing
      • Bibliographic Information
      • Archive
    • Medicine International
      • Information for Authors
      • Editorial Policies
      • Editorial Board
      • Aims and Scope
      • Abstracting and Indexing
      • Bibliographic Information
      • Archive
    • Molecular and Clinical Oncology
      • Information for Authors
      • Editorial Policies
      • Editorial Board
      • Aims and Scope
      • Abstracting and Indexing
      • Bibliographic Information
      • Archive
    • Molecular Medicine Reports
      • Information for Authors
      • Editorial Policies
      • Editorial Board
      • Aims and Scope
      • Abstracting and Indexing
      • Bibliographic Information
      • Archive
    • Oncology Letters
      • Information for Authors
      • Editorial Policies
      • Editorial Board
      • Aims and Scope
      • Abstracting and Indexing
      • Bibliographic Information
      • Archive
    • Oncology Reports
      • Information for Authors
      • Editorial Policies
      • Editorial Board
      • Aims and Scope
      • Abstracting and Indexing
      • Bibliographic Information
      • Archive
    • World Academy of Sciences Journal
      • Information for Authors
      • Editorial Policies
      • Editorial Board
      • Aims and Scope
      • Abstracting and Indexing
      • Bibliographic Information
      • Archive
  • Articles
  • Information
    • For Authors
    • For Reviewers
    • For Librarians
    • For Advertisers
    • Conferences
  • Language Editing
Login Register Submit
  • This site uses cookies
  • You can change your cookie settings at any time by following the instructions in our Cookie Policy. To find out more, you may read our Privacy Policy.

    I agree
Search articles by DOI, keyword, author or affiliation
Search
Advanced Search
presentation
Molecular Medicine Reports
Join Editorial Board Propose a Special Issue
Print ISSN: 1791-2997 Online ISSN: 1791-3004
Journal Cover
November-2019 Volume 20 Issue 5

Full Size Image

Sign up for eToc alerts
Recommend to Library

Journals

International Journal of Molecular Medicine

International Journal of Molecular Medicine

International Journal of Molecular Medicine is an international journal devoted to molecular mechanisms of human disease.

International Journal of Oncology

International Journal of Oncology

International Journal of Oncology is an international journal devoted to oncology research and cancer treatment.

Molecular Medicine Reports

Molecular Medicine Reports

Covers molecular medicine topics such as pharmacology, pathology, genetics, neuroscience, infectious diseases, molecular cardiology, and molecular surgery.

Oncology Reports

Oncology Reports

Oncology Reports is an international journal devoted to fundamental and applied research in Oncology.

Experimental and Therapeutic Medicine

Experimental and Therapeutic Medicine

Experimental and Therapeutic Medicine is an international journal devoted to laboratory and clinical medicine.

Oncology Letters

Oncology Letters

Oncology Letters is an international journal devoted to Experimental and Clinical Oncology.

Biomedical Reports

Biomedical Reports

Explores a wide range of biological and medical fields, including pharmacology, genetics, microbiology, neuroscience, and molecular cardiology.

Molecular and Clinical Oncology

Molecular and Clinical Oncology

International journal addressing all aspects of oncology research, from tumorigenesis and oncogenes to chemotherapy and metastasis.

World Academy of Sciences Journal

World Academy of Sciences Journal

Multidisciplinary open-access journal spanning biochemistry, genetics, neuroscience, environmental health, and synthetic biology.

International Journal of Functional Nutrition

International Journal of Functional Nutrition

Open-access journal combining biochemistry, pharmacology, immunology, and genetics to advance health through functional nutrition.

International Journal of Epigenetics

International Journal of Epigenetics

Publishes open-access research on using epigenetics to advance understanding and treatment of human disease.

Medicine International

Medicine International

An International Open Access Journal Devoted to General Medicine.

Journal Cover
November-2019 Volume 20 Issue 5

Full Size Image

Sign up for eToc alerts
Recommend to Library

  • Article
  • Citations
    • Cite This Article
    • Download Citation
    • Create Citation Alert
    • Remove Citation Alert
    • Cited By
  • Similar Articles
    • Related Articles (in Spandidos Publications)
    • Similar Articles (Google Scholar)
    • Similar Articles (PubMed)
  • Download PDF
  • Download XML
  • View XML
Article

Effects of TGF‑β1 on the migration and morphology of RAW264.7 cells in vitro

  • Authors:
    • Miho Ueta
    • Kazuki Takaoka
    • Michiyo Yamamura
    • Hanako Maeda
    • Joji Tamaoka
    • Yoshioro Nakano
    • Kazuma Noguchi
    • Hiromitsu Kishimoto
  • View Affiliations / Copyright

    Affiliations: Department of Oral and Maxillofacial Surgery, Hyogo College of Medicine, Nishinomiya, Hyogo 663‑8501, Japan, Department of Genetics, Hyogo College of Medicine, Nishinomiya, Hyogo 663‑8501, Japan
  • Pages: 4331-4339
    |
    Published online on: September 10, 2019
       https://doi.org/10.3892/mmr.2019.10662
  • Expand metrics +
Metrics: Total Views: 0 (Spandidos Publications: | PMC Statistics: )
Metrics: Total PDF Downloads: 0 (Spandidos Publications: | PMC Statistics: )
Cited By (CrossRef): 0 citations Loading Articles...

This article is mentioned in:



Abstract

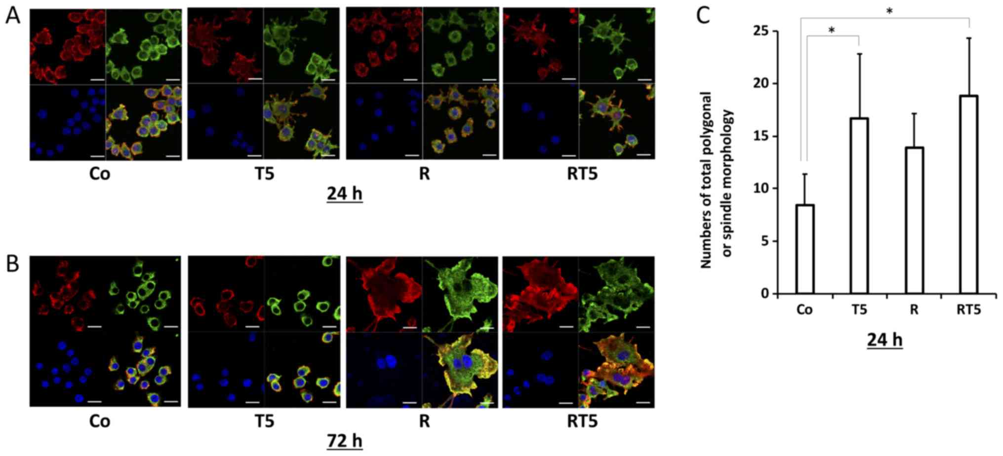
Osteoclasts (OCs) differentiate from monocyte/macrophage‑lineage hematopoietic precursor cells, which are known as OC precursors (OCPs). Several studies have investigated cell chemotaxis in the bone microenvironment; however, OCP migration ability in the bone microenvironment during OC differentiation is yet to be elucidated. As an initial investigation of this characteristic, the present study aimed to determine the effects of transforming growth factor (TGF)‑β1 on OCP migration in vitro. Pre‑osteoclastic RAW264.7 cells were cultured with and without TGF‑β1 (2, 5 or 20 ng/ml), receptor activator of NF‑κB ligand (RANKL; 50 ng/ml), and/or SB431542 (10 µM), a potent and specific inhibitor of TGF‑β1 receptor kinase activity. Cell proliferation was significantly inhibited in the presence of TGF‑β1 for 3 days, and the effect was reversed by SB431542. Tartrate‑resistant acid phosphatase (TRAP) activity in RAW264.7 cells was significantly increased by RANKL treatment, compared with TRAP activity in control cells on day 3. The highest TRAP activity in RAW264.7 cells was induced by the combined treatment with TGF‑β1 (2 ng/ml) and RANKL. When TGF‑β1 signaling was inhibited by addition of SB431542 to the medium during culture, OC differentiation was notably suppressed. These findings suggest that TGF‑β1 accelerates RANKL‑induced OC differentiation, but does not act in a dose‑dependent manner. The migration of RAW264.7 cells was promoted at 24 h, but was suppressed at 72 h, during RANKL‑induced osteoclast differentiation in the presence of TGF‑β1. These results were accompanied with the increased expression of small G‑proteins, RhoA and Rac, at 24 h, but their expression decreased at 72 h. RAW264.7 cells treated with TGF‑β1 for 24 h underwent morphological changes, from round to polygonal morphology. Furthermore, protrusions were completely lost and the cell morphology reverted from polygonal to round after TGF‑β1 treatment for 72 h. Therefore, our findings indicated that OCP migration may be modified by differentiation in vitro.
View Figures

Figure 1

Figure 2

Figure 3

Figure 4

Figure 5

Figure 6

Figure 7

View References

1 

Rodan GA and Martin TJ: Therapeutic approaches to bone diseases. Science. 289:1508–1514. 2000. View Article : Google Scholar : PubMed/NCBI

2 

Ota K, Quint P, Weivoda MM, Ruan M, Pederson L, Westendorf JJ, Khosla S and Oursler MJ: Transforming growth factor beta 1 induces CXCL16 and leukemia inhibitory factor expression in osteoclasts to modulate migration of osteoblast progenitors. Bone. 57:68–75. 2013. View Article : Google Scholar : PubMed/NCBI

3 

Boyce BF, Zuscik MJ and Xing L: Biology of bone and cartilageGenetics of bone biology and skeletal disease. Thakker RV, Eisman J, Igarashi T and Whyte MP: Elsevier; London, UK: pp. 3–24. 2012

4 

Boyce BF: Advances in the regulation of osteoclasts and osteoclast functions. J Dent Res. 92:860–867. 2013. View Article : Google Scholar : PubMed/NCBI

5 

Kikuta J, Iwai K, Saeki Y and Ishii M: S1P-targeted therapy for elderly rheumatoid arthritis patients with osteoporosis. Rheumatol Int. 31:967–969. 2011. View Article : Google Scholar : PubMed/NCBI

6 

Ishii M and Kikuta J: Sphingosine-1-phosphate signaling controlling osteoclasts and bone homeostasis. Biochim Biophys Acta. 1831:223–227. 2013. View Article : Google Scholar : PubMed/NCBI

7 

Yu X, Huang Y, Collin-Osdoby P and Osdoby P: Stromal cell-derived factor-1 (SDF-1) recruits osteoclast precursors by inducing chemotaxis, matrix metalloproteinase-9 (MMP-9) activity, and collagen transmigration. J Bone Miner Res. 18:1404–1418. 2003. View Article : Google Scholar : PubMed/NCBI

8 

Wright LM, Maloney W, Yu X, Kindle L, Collin-Osdoby P and Osdoby P: Stromal cell-derived factor-1 binding to its chemokine receptor CXCR4 on precursor cells promotes the chemotactic recruitment, development and survival of human osteoclasts. Bone. 36:840–853. 2005. View Article : Google Scholar : PubMed/NCBI

9 

Rahimi RA and Leof EB: TGF-beta Signaling: A tale of two responses. J Cell Biochem. 102:593–608. 2007. View Article : Google Scholar : PubMed/NCBI

10 

Janssens K, ten Dijke P, Janssens S and Van Hul W: Transforming growth factor-beta1 to the bone. Endocr Rev. 26:743–774. 2005. View Article : Google Scholar : PubMed/NCBI

11 

Tang SY and Alliston T: Regulation of postnatal bone homeostasis by TGFβ. Bonekey Rep. 9:2552013.

12 

Ikushima H and Miyazono K: TGF-b signal transduction spreading to a wider field: A broad variety of mechanisms for context-dependent effects of TGF-b. Cell Tissue Res. 347:37–49. 2012. View Article : Google Scholar : PubMed/NCBI

13 

Koseki T, Gao Y, Okahashi N, Murase Y, Tsujisawa T, Sato T, Yamato K and Nishirara T: Role of TGF-beta family in osteoclastogenesis induced by RANKL. Cell Signal. 14:31–36. 2002. View Article : Google Scholar : PubMed/NCBI

14 

Shui C, Riggs BL and Khosla S: The immunosuppressant rapamycin, alone or with transforming growth factor-beta, enhances osteoclast differentiation of RAW264.7 monocyte-macrophage cells in the presence of RANK-ligand. Calcif Tissue Int. 71:437–446. 2002. View Article : Google Scholar : PubMed/NCBI

15 

Chin SL, Johnson SA, Quinn J, Mirosavljevic D, Price JT, Dudley AC and Thomas DM: A role for alphaV integrinsubunitin TGF-beta-stimulated osteoclastogenesis. Biochem Biophys Res Commun. 307:1051–1058. 2003. View Article : Google Scholar : PubMed/NCBI

16 

Fox SW, Evans KE and Lovibond AC: Transforming growth factor-beta enables NFATc1 expression during osteoclastogenesis. Biochem Biophys Res Commun. 366:123–128. 2008. View Article : Google Scholar : PubMed/NCBI

17 

Yasui T, Kadono Y, Nakamura M, Oshima Y, Matsumoto T, Masuda H, Hirose J, Omata Y, Yasuda H, Imamura T, et al: Regulation of RANKL-induced osteoclastogenesis by TGF-b through molecular interaction between Smad3 and Traf6. J Bone Miner Res. 26:1447–1456. 2011. View Article : Google Scholar : PubMed/NCBI

18 

Kim JS, Kim JG, Moon MY, Jeon CY, Won HY, Kim HJ, Jeon YJ, Seo JY, Kim JI, Kim J, et al: Transforming growth factor-1 regulates macrophage migration via RhoA. Blood. 108:1821–1829. 2006. View Article : Google Scholar : PubMed/NCBI

19 

Takahashi N, Yamana H, Yoshiki S, Roodman GD, Mundy GR, Jones SJ, Boyde A and Suda T: Osteoclast-like cell formation and its regulation by osteotropic hormones in mouse bone marrow cultures. Endocrinology. 122:1373–1382. 1988. View Article : Google Scholar : PubMed/NCBI

20 

Hashitani S, Urade M, Nishimura N, Maeda T, Takaoka K, Noguchi K and Sakurai K: Apoptosis induction and enhancement of cytotoxicity of anticancer drugs by celecoxib, a selective cyclooxygenase-2 inhibitor, in human head and neck carcinoma cell lines. Int J Oncol. 23:665–672. 2003.PubMed/NCBI

21 

Hiromoto T, Noguchi K, Yamamura M, Zushi Y, Segawa E, Takaoka K, Moridera K, Kishimoto H and Urade M: Up-regulation of neurophil gelatinase-associated lipocalin in oral squamous cell carcinoma: Relation to cell differentiation. Oncol Rep. 26:1415–1421. 2013.

22 

Baksh D, Song L and Tuan RS: Adult mesenchymal stem cells: Characterization, differentiation, and application in cell and gene therapy. J Cell Mol Med. 8:301–316. 2004. View Article : Google Scholar : PubMed/NCBI

23 

Simonet WS, Lacey DL, Dunstan CR, Kelley M, Chang MS, Lüthy R, Nguyen HQ, Wooden S, Bennett L, Boone T, et al: Osteoprotegerin: A novel secreted protein involved in the regulation of bone density. Cell. 89:309–319. 1997. View Article : Google Scholar : PubMed/NCBI

24 

Ridley AJ: Rho GTPases and cell migration. J Cell Sci. 114:2713–2722. 2001.PubMed/NCBI

25 

Boyle WJ, Simonet WS and Lacey DL: Osteoclast differentiation and activation. Nature. 423:337–342. 2003. View Article : Google Scholar : PubMed/NCBI

26 

Blobe GC, Schiemann WP and Lodish HF: Role of transforming growth factor-beta in human disease. N Engl J Med. 342:1350–1358. 2000. View Article : Google Scholar : PubMed/NCBI

27 

Massague J: TGFbeta in cancer. Cell. 134:215–230. 2008. View Article : Google Scholar : PubMed/NCBI

28 

Tian M, Neil JR and Schiemann WP: Transforming growth factor-β and the hallmarks of cancer. Cell Signal. 23:951–962. 2011. View Article : Google Scholar : PubMed/NCBI

29 

Morrison CD, Parvani JG and Schiemann WP: The relevance of the TGF-β paradox to EMT-MET programs. Cancer Lett. 341:30–40. 2013. View Article : Google Scholar : PubMed/NCBI

30 

Park JH, Lee NK and Lee SY: Current understanding of RANK signaling in osteoclast differentiation and maturation. Mol Cells. 40:706–713. 2017.PubMed/NCBI

31 

Houde N, Chamoux E, Bisson M and Roux S: Transforming growth factor-beta1 (TGF-beta1) induces human osteoclast apoptosis by up-regulating Bim. J Biol Chem. 284:23397–23404. 2009. View Article : Google Scholar : PubMed/NCBI

32 

Cox EA, Sastry SK and Huttenlocher A: Integrin-mediated adhesion regulates cell polarity and membrane protrusion through the Rho family of GTPases. Mol Biol Cell. 12:265–277. 2001. View Article : Google Scholar : PubMed/NCBI

33 

Mitchison TJ and Cramer LP: Actin-based cell motility and cell locomotion. Cell. 84:371–379. 1996. View Article : Google Scholar : PubMed/NCBI

34 

Allen WE, Zicha D, Ridley AJ and Jones GE: A role for Cdc42 in macrophage chemotaxis. J Cell Biol. 141:1147–1157. 1998. View Article : Google Scholar : PubMed/NCBI

35 

Murphy-Ulirich JE: The de-adhesive activity of matricellular proteins: Is intermediate cell adhesion an adaptive state? J Clin Invest. 107:785–790. 2001. View Article : Google Scholar : PubMed/NCBI

Related Articles

  • Abstract
  • View
  • Download
  • Twitter
Copy and paste a formatted citation
Spandidos Publications style
Ueta M, Takaoka K, Yamamura M, Maeda H, Tamaoka J, Nakano Y, Noguchi K and Kishimoto H: Effects of TGF‑β1 on the migration and morphology of RAW264.7 cells in vitro. Mol Med Rep 20: 4331-4339, 2019.
APA
Ueta, M., Takaoka, K., Yamamura, M., Maeda, H., Tamaoka, J., Nakano, Y. ... Kishimoto, H. (2019). Effects of TGF‑β1 on the migration and morphology of RAW264.7 cells in vitro. Molecular Medicine Reports, 20, 4331-4339. https://doi.org/10.3892/mmr.2019.10662
MLA
Ueta, M., Takaoka, K., Yamamura, M., Maeda, H., Tamaoka, J., Nakano, Y., Noguchi, K., Kishimoto, H."Effects of TGF‑β1 on the migration and morphology of RAW264.7 cells in vitro". Molecular Medicine Reports 20.5 (2019): 4331-4339.
Chicago
Ueta, M., Takaoka, K., Yamamura, M., Maeda, H., Tamaoka, J., Nakano, Y., Noguchi, K., Kishimoto, H."Effects of TGF‑β1 on the migration and morphology of RAW264.7 cells in vitro". Molecular Medicine Reports 20, no. 5 (2019): 4331-4339. https://doi.org/10.3892/mmr.2019.10662
Copy and paste a formatted citation
x
Spandidos Publications style
Ueta M, Takaoka K, Yamamura M, Maeda H, Tamaoka J, Nakano Y, Noguchi K and Kishimoto H: Effects of TGF‑β1 on the migration and morphology of RAW264.7 cells in vitro. Mol Med Rep 20: 4331-4339, 2019.
APA
Ueta, M., Takaoka, K., Yamamura, M., Maeda, H., Tamaoka, J., Nakano, Y. ... Kishimoto, H. (2019). Effects of TGF‑β1 on the migration and morphology of RAW264.7 cells in vitro. Molecular Medicine Reports, 20, 4331-4339. https://doi.org/10.3892/mmr.2019.10662
MLA
Ueta, M., Takaoka, K., Yamamura, M., Maeda, H., Tamaoka, J., Nakano, Y., Noguchi, K., Kishimoto, H."Effects of TGF‑β1 on the migration and morphology of RAW264.7 cells in vitro". Molecular Medicine Reports 20.5 (2019): 4331-4339.
Chicago
Ueta, M., Takaoka, K., Yamamura, M., Maeda, H., Tamaoka, J., Nakano, Y., Noguchi, K., Kishimoto, H."Effects of TGF‑β1 on the migration and morphology of RAW264.7 cells in vitro". Molecular Medicine Reports 20, no. 5 (2019): 4331-4339. https://doi.org/10.3892/mmr.2019.10662
Follow us
  • Twitter
  • LinkedIn
  • Facebook
About
  • Spandidos Publications
  • Careers
  • Cookie Policy
  • Privacy Policy
How can we help?
  • Help
  • Live Chat
  • Contact
  • Email to our Support Team