Spandidos Publications Logo
  • About
    • About Spandidos
    • Aims and Scopes
    • Abstracting and Indexing
    • Editorial Policies
    • Reprints and Permissions
    • Job Opportunities
    • Terms and Conditions
    • Contact
  • Journals
    • All Journals
    • Oncology Letters
      • Oncology Letters
      • Information for Authors
      • Editorial Policies
      • Editorial Board
      • Aims and Scope
      • Abstracting and Indexing
      • Bibliographic Information
      • Archive
    • International Journal of Oncology
      • International Journal of Oncology
      • Information for Authors
      • Editorial Policies
      • Editorial Board
      • Aims and Scope
      • Abstracting and Indexing
      • Bibliographic Information
      • Archive
    • Molecular and Clinical Oncology
      • Molecular and Clinical Oncology
      • Information for Authors
      • Editorial Policies
      • Editorial Board
      • Aims and Scope
      • Abstracting and Indexing
      • Bibliographic Information
      • Archive
    • Experimental and Therapeutic Medicine
      • Experimental and Therapeutic Medicine
      • Information for Authors
      • Editorial Policies
      • Editorial Board
      • Aims and Scope
      • Abstracting and Indexing
      • Bibliographic Information
      • Archive
    • International Journal of Molecular Medicine
      • International Journal of Molecular Medicine
      • Information for Authors
      • Editorial Policies
      • Editorial Board
      • Aims and Scope
      • Abstracting and Indexing
      • Bibliographic Information
      • Archive
    • Biomedical Reports
      • Biomedical Reports
      • Information for Authors
      • Editorial Policies
      • Editorial Board
      • Aims and Scope
      • Abstracting and Indexing
      • Bibliographic Information
      • Archive
    • Oncology Reports
      • Oncology Reports
      • Information for Authors
      • Editorial Policies
      • Editorial Board
      • Aims and Scope
      • Abstracting and Indexing
      • Bibliographic Information
      • Archive
    • Molecular Medicine Reports
      • Molecular Medicine Reports
      • Information for Authors
      • Editorial Policies
      • Editorial Board
      • Aims and Scope
      • Abstracting and Indexing
      • Bibliographic Information
      • Archive
    • World Academy of Sciences Journal
      • World Academy of Sciences Journal
      • Information for Authors
      • Editorial Policies
      • Editorial Board
      • Aims and Scope
      • Abstracting and Indexing
      • Bibliographic Information
      • Archive
    • International Journal of Functional Nutrition
      • International Journal of Functional Nutrition
      • Information for Authors
      • Editorial Policies
      • Editorial Board
      • Aims and Scope
      • Abstracting and Indexing
      • Bibliographic Information
      • Archive
    • International Journal of Epigenetics
      • International Journal of Epigenetics
      • Information for Authors
      • Editorial Policies
      • Editorial Board
      • Aims and Scope
      • Abstracting and Indexing
      • Bibliographic Information
      • Archive
    • Medicine International
      • Medicine International
      • Information for Authors
      • Editorial Policies
      • Editorial Board
      • Aims and Scope
      • Abstracting and Indexing
      • Bibliographic Information
      • Archive
  • Articles
  • Information
    • Information for Authors
    • Information for Reviewers
    • Information for Librarians
    • Information for Advertisers
    • Conferences
  • Language Editing
Spandidos Publications Logo
  • About
    • About Spandidos
    • Aims and Scopes
    • Abstracting and Indexing
    • Editorial Policies
    • Reprints and Permissions
    • Job Opportunities
    • Terms and Conditions
    • Contact
  • Journals
    • All Journals
    • Biomedical Reports
      • Information for Authors
      • Editorial Policies
      • Editorial Board
      • Aims and Scope
      • Abstracting and Indexing
      • Bibliographic Information
      • Archive
    • Experimental and Therapeutic Medicine
      • Information for Authors
      • Editorial Policies
      • Editorial Board
      • Aims and Scope
      • Abstracting and Indexing
      • Bibliographic Information
      • Archive
    • International Journal of Epigenetics
      • Information for Authors
      • Editorial Policies
      • Editorial Board
      • Aims and Scope
      • Abstracting and Indexing
      • Bibliographic Information
      • Archive
    • International Journal of Functional Nutrition
      • Information for Authors
      • Editorial Policies
      • Editorial Board
      • Aims and Scope
      • Abstracting and Indexing
      • Bibliographic Information
      • Archive
    • International Journal of Molecular Medicine
      • Information for Authors
      • Editorial Policies
      • Editorial Board
      • Aims and Scope
      • Abstracting and Indexing
      • Bibliographic Information
      • Archive
    • International Journal of Oncology
      • Information for Authors
      • Editorial Policies
      • Editorial Board
      • Aims and Scope
      • Abstracting and Indexing
      • Bibliographic Information
      • Archive
    • Medicine International
      • Information for Authors
      • Editorial Policies
      • Editorial Board
      • Aims and Scope
      • Abstracting and Indexing
      • Bibliographic Information
      • Archive
    • Molecular and Clinical Oncology
      • Information for Authors
      • Editorial Policies
      • Editorial Board
      • Aims and Scope
      • Abstracting and Indexing
      • Bibliographic Information
      • Archive
    • Molecular Medicine Reports
      • Information for Authors
      • Editorial Policies
      • Editorial Board
      • Aims and Scope
      • Abstracting and Indexing
      • Bibliographic Information
      • Archive
    • Oncology Letters
      • Information for Authors
      • Editorial Policies
      • Editorial Board
      • Aims and Scope
      • Abstracting and Indexing
      • Bibliographic Information
      • Archive
    • Oncology Reports
      • Information for Authors
      • Editorial Policies
      • Editorial Board
      • Aims and Scope
      • Abstracting and Indexing
      • Bibliographic Information
      • Archive
    • World Academy of Sciences Journal
      • Information for Authors
      • Editorial Policies
      • Editorial Board
      • Aims and Scope
      • Abstracting and Indexing
      • Bibliographic Information
      • Archive
  • Articles
  • Information
    • For Authors
    • For Reviewers
    • For Librarians
    • For Advertisers
    • Conferences
  • Language Editing
Login Register Submit
  • This site uses cookies
  • You can change your cookie settings at any time by following the instructions in our Cookie Policy. To find out more, you may read our Privacy Policy.

    I agree
Search articles by DOI, keyword, author or affiliation
Search
Advanced Search
presentation
Molecular Medicine Reports
Join Editorial Board Propose a Special Issue
Print ISSN: 1791-2997 Online ISSN: 1791-3004
Journal Cover
April-2019 Volume 19 Issue 4

Full Size Image

Sign up for eToc alerts
Recommend to Library

Journals

International Journal of Molecular Medicine

International Journal of Molecular Medicine

International Journal of Molecular Medicine is an international journal devoted to molecular mechanisms of human disease.

International Journal of Oncology

International Journal of Oncology

International Journal of Oncology is an international journal devoted to oncology research and cancer treatment.

Molecular Medicine Reports

Molecular Medicine Reports

Covers molecular medicine topics such as pharmacology, pathology, genetics, neuroscience, infectious diseases, molecular cardiology, and molecular surgery.

Oncology Reports

Oncology Reports

Oncology Reports is an international journal devoted to fundamental and applied research in Oncology.

Experimental and Therapeutic Medicine

Experimental and Therapeutic Medicine

Experimental and Therapeutic Medicine is an international journal devoted to laboratory and clinical medicine.

Oncology Letters

Oncology Letters

Oncology Letters is an international journal devoted to Experimental and Clinical Oncology.

Biomedical Reports

Biomedical Reports

Explores a wide range of biological and medical fields, including pharmacology, genetics, microbiology, neuroscience, and molecular cardiology.

Molecular and Clinical Oncology

Molecular and Clinical Oncology

International journal addressing all aspects of oncology research, from tumorigenesis and oncogenes to chemotherapy and metastasis.

World Academy of Sciences Journal

World Academy of Sciences Journal

Multidisciplinary open-access journal spanning biochemistry, genetics, neuroscience, environmental health, and synthetic biology.

International Journal of Functional Nutrition

International Journal of Functional Nutrition

Open-access journal combining biochemistry, pharmacology, immunology, and genetics to advance health through functional nutrition.

International Journal of Epigenetics

International Journal of Epigenetics

Publishes open-access research on using epigenetics to advance understanding and treatment of human disease.

Medicine International

Medicine International

An International Open Access Journal Devoted to General Medicine.

Journal Cover
April-2019 Volume 19 Issue 4

Full Size Image

Sign up for eToc alerts
Recommend to Library

  • Article
  • Citations
    • Cite This Article
    • Download Citation
    • Create Citation Alert
    • Remove Citation Alert
    • Cited By
  • Similar Articles
    • Related Articles (in Spandidos Publications)
    • Similar Articles (Google Scholar)
    • Similar Articles (PubMed)
  • Download PDF
  • Download XML
  • View XML
Article Open Access

RNA sequencing discloses the genome‑wide profile of long noncoding RNAs in dilated cardiomyopathy

  • Authors:
    • Guangyong Huang
    • Jingwen Liu
    • Chuansheng Yang
    • Youzhang Xiang
    • Yuehai Wang
    • Jing Wang
    • Miaomiao Cao
    • Wenbo Yang
  • View Affiliations / Copyright

    Affiliations: Department of Cardiology, Liaocheng People's Hospital of Shandong University, Liaocheng, Shandong 252000, P.R. China, Shandong Institute for Endemic Disease Control, Jinan, Shandong 250014, P.R. China, Department of Cardiology, Ruijin Hospital, Shanghai Jiao Tong University School of Medicine, Shanghai 200025, P.R. China
    Copyright: © Huang et al. This is an open access article distributed under the terms of Creative Commons Attribution License.
  • Pages: 2569-2580
    |
    Published online on: February 5, 2019
       https://doi.org/10.3892/mmr.2019.9937
  • Expand metrics +
Metrics: Total Views: 0 (Spandidos Publications: | PMC Statistics: )
Metrics: Total PDF Downloads: 0 (Spandidos Publications: | PMC Statistics: )
Cited By (CrossRef): 0 citations Loading Articles...

This article is mentioned in:



Abstract

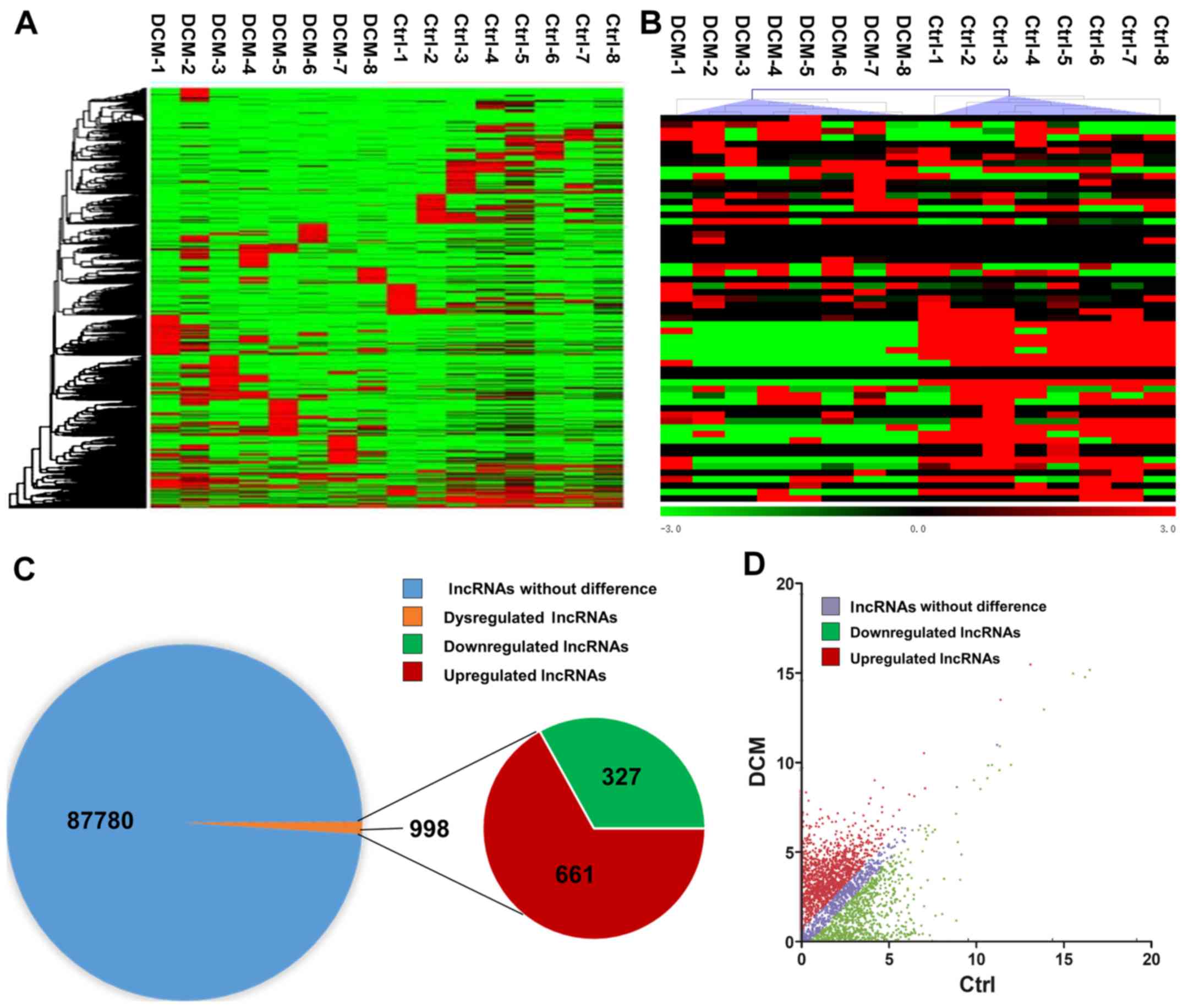
Dilated cardiomyopathy (DCM) is a common type of non‑ischemic cardiomyopathy, of which the underlying mechanisms have not yet been fully elucidated. Long noncoding RNAs (lncRNAs) have been reported to serve crucial physiological roles in various cardiac diseases. However, the genome‑wide expression profile of lncRNAs remains to be elucidated in DCM. In the present study, a case‑control study was performed to identify expression deviations in circulating lncRNAs between patients with DCM and controls by RNA sequencing. Partial dysregulated lncRNAs were validated by reverse transcription‑polymerase chain reaction. Gene Ontology, Kyoto Encyclopedia of Genes and Genomes pathway, and lncRNA‑messenger RNA (mRNA) co‑expression network analyses were employed to probe potential functions of these dysregulated lncRNAs in DCM. Comparison between 8 DCM and 8 control samples demonstrated that there were alterations in the expression levels of 988 lncRNAs and 1,418 mRNAs in total. The dysregulated lncRNAs were found to be mainly associated with system development, organ morphogenesis and metabolic regulation in terms of ‘biological processes’. Furthermore, the analysis revealed that the gap junction pathway, phagosome, and dilated and hypertrophic cardiomyopathy pathways may serve crucial roles in the development of DCM. The lncRNA‑mRNA co‑expression network also suggested that the target genes of the lncRNAs were different in patients with DCM as compared with those in the controls. In conclusion, the present study revealed the genome‑wide profile of circulating lncRNAs in DCM by RNA sequencing, and explored the potential functions of these lncRNAs in DCM using bioinformatics analysis. These findings provide a theoretical foundation for future studies of lncRNAs in DCM.
View Figures

Figure 1

Figure 2

Figure 3

Figure 4

Figure 5

Figure 6

Figure 7

Figure 8

Figure 9

View References

1 

Halliday BP, Baksi AJ, Gulati A, Ali A, Newsome S, Izgi C, Arzanauskaite M, Lota A, Tayal U, Vassiliou VS, et al: Outcome in dilated cardiomyopathy related to the extent, location, and pattern of late gadolinium enhancement. JACC Cardiovasc Imaging. Sep 6–2018.(Epub ahead of print). doi: 10.1016/j.jcmg.2018.07.015. View Article : Google Scholar : PubMed/NCBI

2 

Salerno M and Robinson AA: Risk stratification in nonischemic dilated cardiomyopathy in the era of personalized medicine: Can cardiac magnetic resonance with late gadolinium imaging ‘enhance’ our strategy? JACC Cardiovasc Imaging. 11:1285–1287. 2018. View Article : Google Scholar : PubMed/NCBI

3 

Yancy CW, Jessup M, Bozkurt B, Butler J, Casey DE Jr, Colvin MM, Drazner MH, Filippatos GS, Fonarow GC, Givertz MM, et al: 2017 ACC/AHA/HFSA Focused Update of the 2013 ACCF/AHA Guideline for the Management of Heart Failure: A Report of the American College of Cardiology/American Heart Association Task Force on Clinical Practice Guidelines and the Heart Failure Society of America. Circulation. 136:e137–e161. 2017. View Article : Google Scholar : PubMed/NCBI

4 

Garfinkel AC, Seidman JG and Seidman CE: Genetic pathogenesis of hypertrophic and dilated cardiomyopathy. Heart Fail Clin. 14:139–146. 2018. View Article : Google Scholar : PubMed/NCBI

5 

Harakalova M and Asselbergs FW: Systems analysis of dilated cardiomyopathy in the next generation sequencing era. Wiley Interdiscip Rev Syst Biol Med. 10:e14192018. View Article : Google Scholar : PubMed/NCBI

6 

Merlo M, Cannatà A, Gobbo M, Stolfo D, Elliott PM and Sinagra G: Evolving concepts in dilated cardiomyopathy. Eur J Heart Fail. 20:228–239. 2018. View Article : Google Scholar : PubMed/NCBI

7 

Thum T and Condorelli G: Long noncoding RNAs and microRNAs in cardiovascular pathophysiology. Circ Res. 116:751–762. 2015. View Article : Google Scholar : PubMed/NCBI

8 

Cabili MN, Trapnell C, Goff L, Koziol M, Tazon-Vega B, Regev A and Rinn JL: Integrative annotation of human large intergenic noncoding RNAs reveals global properties and specific subclasses. Genes Dev. 25:1915–1927. 2011. View Article : Google Scholar : PubMed/NCBI

9 

Eades G, Zhang YS, Li QL, Xia JX, Yao Y and Zhou Q: Long non-coding RNAs in stem cells and cancer. World J Clin Oncol. 5:134–141. 2014. View Article : Google Scholar : PubMed/NCBI

10 

Zhang Y, Li Y, Wang J and Lei P: Long noncoding RNA ferritin heavy polypeptide 1 pseudogene 3 controls glioma cell proliferation and apoptosis via regulation of the microRNA-224-5p/tumor protein D52 axis. Mol Med Rep. 18:4239–4246. 2018.PubMed/NCBI

11 

Lorenzen JM, Martino F and Thum T: Epigenetic modifications in cardiovascular disease. Basic Res Cardiol. 107:2452012. View Article : Google Scholar : PubMed/NCBI

12 

Ounzain S, Crippa S and Pedrazzini T: Small and long non-coding RNAs in cardiac homeostasis and regeneration. Biochim Biophys Acta. 1833:923–933. 2013. View Article : Google Scholar : PubMed/NCBI

13 

Calore M, De Windt LJ and Rampazzo A: Genetics meets epigenetics: Genetic variants that modulate noncoding RNA in cardiovascular diseases. J Mol Cell Cardiol. 89:27–34. 2015. View Article : Google Scholar : PubMed/NCBI

14 

Xie Z, Xia W and Hou M: Long intergenic noncoding RNA-p21 mediates cardiac senescence via the Wnt/β-catenin signaling pathway in doxorubicin-induced cardiotoxicity. Mol Med Rep. 17:2695–2704. 2018.PubMed/NCBI

15 

Yang KC, Yamada KA, Patel AY, Topkara VK, George I, Cheema FH, Ewald GA, Mann DL and Nerbonne JM: Deep RNA sequencing reveals dynamic regulation of myocardial noncoding RNAs in failing human heart and remodeling with mechanical circulatory support. Circulation. 129:1009–1021. 2014. View Article : Google Scholar : PubMed/NCBI

16 

Huang ZP, Ding Y, Chen J, Wu G, Kataoka M, Hu Y, Yang JH, Liu J, Drakos SG, Selzman CH, et al: Long non-coding RNAs link extracellular matrix gene expression to ischemic cardiomyopathy. Cardiovasc Res. 112:543–554. 2016. View Article : Google Scholar : PubMed/NCBI

17 

Liu R, Liao X, Li X, Wei H, Liang Q, Zhang Z, Yin M, Zeng X, Liang Z and Hu C: Expression profiles of long noncoding RNAs and mRNAs in post-cardiac arrest rat brains. Mol Med Rep. 17:6413–6424. 2018.PubMed/NCBI

18 

Taichman DB, McGoon MD, Harhay MO, Archer-Chicko C, Sager JS, Murugappan M, Chakinali MM, Palevsky HI and Gallop R: Wide variation in clinicians' assessment of New York Heart Association/World Health Organization functional class in patients with pulmonary arterial hypertension. Mayo Clin Proc. 84:586–592. 2009. View Article : Google Scholar : PubMed/NCBI

19 

Maron BJ, Towbin JA, Thiene G, Antzelevitch C, Corrado D, Arnett D, Moss AJ, Seidman CE and Young JB; American Heart Association; Council on ClinicalCardiology, Heart Failure and Transplantation Committee; Quality of Care and Outcomes Research and Functional Genomics and Translational BiologyInterdisciplinary Working Groups; Council on Epidemiology and Prevention, : Contemporary definitions and classification of the cardiomyopathies: An American Heart Association Scientific Statement from the Council on Clinical Cardiology, Heart Failure and Transplantation Committee; Quality of Care and Outcomes Research and Functional Genomics and Translational Biology Interdisciplinary Working Groups; and Council on Epidemiology and Prevention. Circulation. 113:1807–1816. 2006. View Article : Google Scholar : PubMed/NCBI

20 

WRITING COMMITTEE MEMBERS, Yancy CW, Jessup M, Bozkurt B, Butler J, Casey DE Jr, Drazner MH, Fonarow GC, Geraci SA, Horwich T, et al: 2013 ACCF/AHA guideline for the management of heart failure: A report of the American College of Cardiology Foundation/American Heart Association Task Force on practice guidelines. Circulation. 128:e240–e327. 2013.PubMed/NCBI

21 

Livak KJ and Schmittgen TD: Analysis of relative gene expression data using real-time quantitative PCR and the 2(-Delta Delta C(T)) method. Methods. 25:402–408. 2001. View Article : Google Scholar : PubMed/NCBI

22 

Yang W, Han Y, Yang C, Chen Y, Zhao W, Su X, Yang K and Jin W: MicroRNA-19b-1 reverses ischaemia-induced heart failure by inhibiting cardiomyocyte apoptosis and targeting Bcl2 l11/BIM. Heart Vessels. Jan 3–2019.(Epub ahead of print). doi: 10.1007/s00380-018-01336-3. View Article : Google Scholar

23 

Haeussler M, Zweig AS, Tyner C, Speir ML, Rosenbloom KR, Raney BJ, Lee CM, Lee BT, Hinrichs AS, Gonzalez JN, et al: The UCSC Genome Browser database: 2019 update. Nucleic Acids Res. 47:D853–D858. 2019. View Article : Google Scholar : PubMed/NCBI

24 

Kent WJ: BLAT-the BLAST-like alignment tool. Genome Res. 12:656–664. 2002. View Article : Google Scholar : PubMed/NCBI

25 

Huang da W, Sherman BT and Lempicki RA: Systematic and integrative analysis of large gene lists using DAVID bioinformatics resources. Nat Protoc. 4:44–57. 2009. View Article : Google Scholar : PubMed/NCBI

26 

Fatica A and Bozzoni I: Long non-coding RNAs: New players in cell differentiation and development. Nat Rev Genet. 15:7–21. 2014. View Article : Google Scholar : PubMed/NCBI

27 

Yang N, Chen J, Zhang H, Wang X, Yao H, Peng Y and Zhang W: lncRNA OIP5-AS1 loss-induced microRNA-410 accumulation regulates cell proliferation and apoptosis by targeting KLF10 via activating PTEN/PI3K/AKT pathway in multiple myeloma. Cell Death Dis. 8:e29752017. View Article : Google Scholar : PubMed/NCBI

28 

Cajigas I, Leib DE, Cochrane J, Luo H, Swyter KR, Chen S, Clark BS, Thompson J, Yates JR III, Kingston RE and Kohtz JD: Evf2 lncRNA/BRG1/DLX1 interactions reveal RNA-dependent inhibition of chromatin remodeling. Development. 142:2641–2652. 2015. View Article : Google Scholar : PubMed/NCBI

29 

Wang R, Shi Y, Chen L, Jiang Y, Mao C, Yan B, Liu S, Shan B, Tao Y and Wang X: The ratio of FoxA1 to FoxA2 in lung adenocarcinoma is regulated by lncRNA HOTAIR and chromatin remodeling factor LSH. Sci Rep. 5:178262015. View Article : Google Scholar : PubMed/NCBI

30 

Devaux Y, Zangrando J, Schroen B, Creemers EE, Pedrazzini T, Chang CP, Dorn GW II, Thum T and Heymans S; Cardiolinc network, : Long noncoding RNAs in cardiac development and ageing. Nat Rev Cardiol. 12:415–425. 2015. View Article : Google Scholar : PubMed/NCBI

31 

Gao L, Liu Y, Guo S, Yao R, Wu L, Xiao L, Wang Z, Liu Y and Zhang Y: Circulating long noncoding RNA HOTAIR is an essential mediator of acute myocardial infarction. Cell Physiol Biochem. 44:1497–1508. 2017.PubMed/NCBI

32 

Zhang Y, Zhang M, Xu W, Chen J and Zhou X: The long non-coding RNA H19 promotes cardiomyocyte apoptosis in dilated cardiomyopathy. Oncotarget. 8:28588–28594. 2017.PubMed/NCBI

33 

Wang K, Long B, Zhou LY, Liu F, Zhou QY, Liu CY, Fan YY and Li PF: CARL lncRNA inhibits anoxia-induced mitochondrial fission and apoptosis in cardiomyocytes by impairing miR-539-dependent PHB2 downregulation. Nat Commun. 5:35962014. View Article : Google Scholar : PubMed/NCBI

34 

Ounzain S, Micheletti R, Beckmann T, Schroen B, Alexanian M, Pezzuto I, Crippa S, Nemir M, Sarre A, Johnson R, et al: Genome-wide profiling of the cardiac transcriptome after myocardial infarction identifies novel heart-specific long non-coding RNAs. Eur Heart J. 36:353–368a. 2015. View Article : Google Scholar : PubMed/NCBI

35 

Fatkin D, Seidman CE and Seidman JG: Genetics and disease of ventricular muscle. Cold Spring Harb Perspect Med. 4:a0210632014. View Article : Google Scholar : PubMed/NCBI

36 

Burke MA, Cook SA, Seidman JG and Seidman CE: Clinical and mechanistic insights into the genetics of cardiomyopathy. J Am Coll Cardiol. 68:2871–2886. 2016. View Article : Google Scholar : PubMed/NCBI

37 

Herman DS, Lam L, Taylor MR, Wang L, Teekakirikul P, Christodoulou D, Conner L, DePalma SR, McDonough B, Sparks E, et al: Truncations of titin causing dilated cardiomyopathy. N Eng J Med. 366:619–628. 2012. View Article : Google Scholar

38 

Muelas N, Hackman P, Luque H, Garcés-Sánchez M, Azorín I, Suominen T, Sevilla T, Mayordomo F, Gómez L, Martí P, et al: MYH7 gene tail mutation causing myopathic profiles beyond Laing distal myopathy. Neurology. 75:732–741. 2010. View Article : Google Scholar : PubMed/NCBI

39 

Eilebrecht S, Benecke BJ and Benecke AG: Latent HIV-1 TAR regulates 7SK-responsive P-TEFb target genes and targets cellular immune responses in the absence of Tat. Genomics Proteomics Bioinformatics. 15:313–323. 2017. View Article : Google Scholar : PubMed/NCBI

Related Articles

  • Abstract
  • View
  • Download
  • Twitter
Copy and paste a formatted citation
Spandidos Publications style
Huang G, Liu J, Yang C, Xiang Y, Wang Y, Wang J, Cao M and Yang W: RNA sequencing discloses the genome‑wide profile of long noncoding RNAs in dilated cardiomyopathy. Mol Med Rep 19: 2569-2580, 2019.
APA
Huang, G., Liu, J., Yang, C., Xiang, Y., Wang, Y., Wang, J. ... Yang, W. (2019). RNA sequencing discloses the genome‑wide profile of long noncoding RNAs in dilated cardiomyopathy. Molecular Medicine Reports, 19, 2569-2580. https://doi.org/10.3892/mmr.2019.9937
MLA
Huang, G., Liu, J., Yang, C., Xiang, Y., Wang, Y., Wang, J., Cao, M., Yang, W."RNA sequencing discloses the genome‑wide profile of long noncoding RNAs in dilated cardiomyopathy". Molecular Medicine Reports 19.4 (2019): 2569-2580.
Chicago
Huang, G., Liu, J., Yang, C., Xiang, Y., Wang, Y., Wang, J., Cao, M., Yang, W."RNA sequencing discloses the genome‑wide profile of long noncoding RNAs in dilated cardiomyopathy". Molecular Medicine Reports 19, no. 4 (2019): 2569-2580. https://doi.org/10.3892/mmr.2019.9937
Copy and paste a formatted citation
x
Spandidos Publications style
Huang G, Liu J, Yang C, Xiang Y, Wang Y, Wang J, Cao M and Yang W: RNA sequencing discloses the genome‑wide profile of long noncoding RNAs in dilated cardiomyopathy. Mol Med Rep 19: 2569-2580, 2019.
APA
Huang, G., Liu, J., Yang, C., Xiang, Y., Wang, Y., Wang, J. ... Yang, W. (2019). RNA sequencing discloses the genome‑wide profile of long noncoding RNAs in dilated cardiomyopathy. Molecular Medicine Reports, 19, 2569-2580. https://doi.org/10.3892/mmr.2019.9937
MLA
Huang, G., Liu, J., Yang, C., Xiang, Y., Wang, Y., Wang, J., Cao, M., Yang, W."RNA sequencing discloses the genome‑wide profile of long noncoding RNAs in dilated cardiomyopathy". Molecular Medicine Reports 19.4 (2019): 2569-2580.
Chicago
Huang, G., Liu, J., Yang, C., Xiang, Y., Wang, Y., Wang, J., Cao, M., Yang, W."RNA sequencing discloses the genome‑wide profile of long noncoding RNAs in dilated cardiomyopathy". Molecular Medicine Reports 19, no. 4 (2019): 2569-2580. https://doi.org/10.3892/mmr.2019.9937
Follow us
  • Twitter
  • LinkedIn
  • Facebook
About
  • Spandidos Publications
  • Careers
  • Cookie Policy
  • Privacy Policy
How can we help?
  • Help
  • Live Chat
  • Contact
  • Email to our Support Team