Spandidos Publications Logo
  • About
    • About Spandidos
    • Aims and Scopes
    • Abstracting and Indexing
    • Editorial Policies
    • Reprints and Permissions
    • Job Opportunities
    • Terms and Conditions
    • Contact
  • Journals
    • All Journals
    • Oncology Letters
      • Oncology Letters
      • Information for Authors
      • Editorial Policies
      • Editorial Board
      • Aims and Scope
      • Abstracting and Indexing
      • Bibliographic Information
      • Archive
    • International Journal of Oncology
      • International Journal of Oncology
      • Information for Authors
      • Editorial Policies
      • Editorial Board
      • Aims and Scope
      • Abstracting and Indexing
      • Bibliographic Information
      • Archive
    • Molecular and Clinical Oncology
      • Molecular and Clinical Oncology
      • Information for Authors
      • Editorial Policies
      • Editorial Board
      • Aims and Scope
      • Abstracting and Indexing
      • Bibliographic Information
      • Archive
    • Experimental and Therapeutic Medicine
      • Experimental and Therapeutic Medicine
      • Information for Authors
      • Editorial Policies
      • Editorial Board
      • Aims and Scope
      • Abstracting and Indexing
      • Bibliographic Information
      • Archive
    • International Journal of Molecular Medicine
      • International Journal of Molecular Medicine
      • Information for Authors
      • Editorial Policies
      • Editorial Board
      • Aims and Scope
      • Abstracting and Indexing
      • Bibliographic Information
      • Archive
    • Biomedical Reports
      • Biomedical Reports
      • Information for Authors
      • Editorial Policies
      • Editorial Board
      • Aims and Scope
      • Abstracting and Indexing
      • Bibliographic Information
      • Archive
    • Oncology Reports
      • Oncology Reports
      • Information for Authors
      • Editorial Policies
      • Editorial Board
      • Aims and Scope
      • Abstracting and Indexing
      • Bibliographic Information
      • Archive
    • Molecular Medicine Reports
      • Molecular Medicine Reports
      • Information for Authors
      • Editorial Policies
      • Editorial Board
      • Aims and Scope
      • Abstracting and Indexing
      • Bibliographic Information
      • Archive
    • World Academy of Sciences Journal
      • World Academy of Sciences Journal
      • Information for Authors
      • Editorial Policies
      • Editorial Board
      • Aims and Scope
      • Abstracting and Indexing
      • Bibliographic Information
      • Archive
    • International Journal of Functional Nutrition
      • International Journal of Functional Nutrition
      • Information for Authors
      • Editorial Policies
      • Editorial Board
      • Aims and Scope
      • Abstracting and Indexing
      • Bibliographic Information
      • Archive
    • International Journal of Epigenetics
      • International Journal of Epigenetics
      • Information for Authors
      • Editorial Policies
      • Editorial Board
      • Aims and Scope
      • Abstracting and Indexing
      • Bibliographic Information
      • Archive
    • Medicine International
      • Medicine International
      • Information for Authors
      • Editorial Policies
      • Editorial Board
      • Aims and Scope
      • Abstracting and Indexing
      • Bibliographic Information
      • Archive
  • Articles
  • Information
    • Information for Authors
    • Information for Reviewers
    • Information for Librarians
    • Information for Advertisers
    • Conferences
  • Language Editing
Spandidos Publications Logo
  • About
    • About Spandidos
    • Aims and Scopes
    • Abstracting and Indexing
    • Editorial Policies
    • Reprints and Permissions
    • Job Opportunities
    • Terms and Conditions
    • Contact
  • Journals
    • All Journals
    • Biomedical Reports
      • Information for Authors
      • Editorial Policies
      • Editorial Board
      • Aims and Scope
      • Abstracting and Indexing
      • Bibliographic Information
      • Archive
    • Experimental and Therapeutic Medicine
      • Information for Authors
      • Editorial Policies
      • Editorial Board
      • Aims and Scope
      • Abstracting and Indexing
      • Bibliographic Information
      • Archive
    • International Journal of Epigenetics
      • Information for Authors
      • Editorial Policies
      • Editorial Board
      • Aims and Scope
      • Abstracting and Indexing
      • Bibliographic Information
      • Archive
    • International Journal of Functional Nutrition
      • Information for Authors
      • Editorial Policies
      • Editorial Board
      • Aims and Scope
      • Abstracting and Indexing
      • Bibliographic Information
      • Archive
    • International Journal of Molecular Medicine
      • Information for Authors
      • Editorial Policies
      • Editorial Board
      • Aims and Scope
      • Abstracting and Indexing
      • Bibliographic Information
      • Archive
    • International Journal of Oncology
      • Information for Authors
      • Editorial Policies
      • Editorial Board
      • Aims and Scope
      • Abstracting and Indexing
      • Bibliographic Information
      • Archive
    • Medicine International
      • Information for Authors
      • Editorial Policies
      • Editorial Board
      • Aims and Scope
      • Abstracting and Indexing
      • Bibliographic Information
      • Archive
    • Molecular and Clinical Oncology
      • Information for Authors
      • Editorial Policies
      • Editorial Board
      • Aims and Scope
      • Abstracting and Indexing
      • Bibliographic Information
      • Archive
    • Molecular Medicine Reports
      • Information for Authors
      • Editorial Policies
      • Editorial Board
      • Aims and Scope
      • Abstracting and Indexing
      • Bibliographic Information
      • Archive
    • Oncology Letters
      • Information for Authors
      • Editorial Policies
      • Editorial Board
      • Aims and Scope
      • Abstracting and Indexing
      • Bibliographic Information
      • Archive
    • Oncology Reports
      • Information for Authors
      • Editorial Policies
      • Editorial Board
      • Aims and Scope
      • Abstracting and Indexing
      • Bibliographic Information
      • Archive
    • World Academy of Sciences Journal
      • Information for Authors
      • Editorial Policies
      • Editorial Board
      • Aims and Scope
      • Abstracting and Indexing
      • Bibliographic Information
      • Archive
  • Articles
  • Information
    • For Authors
    • For Reviewers
    • For Librarians
    • For Advertisers
    • Conferences
  • Language Editing
Login Register Submit
  • This site uses cookies
  • You can change your cookie settings at any time by following the instructions in our Cookie Policy. To find out more, you may read our Privacy Policy.

    I agree
Search articles by DOI, keyword, author or affiliation
Search
Advanced Search
presentation
Molecular Medicine Reports
Join Editorial Board Propose a Special Issue
Print ISSN: 1791-2997 Online ISSN: 1791-3004
Journal Cover
July-2020 Volume 22 Issue 1

Full Size Image

Sign up for eToc alerts
Recommend to Library

Journals

International Journal of Molecular Medicine

International Journal of Molecular Medicine

International Journal of Molecular Medicine is an international journal devoted to molecular mechanisms of human disease.

International Journal of Oncology

International Journal of Oncology

International Journal of Oncology is an international journal devoted to oncology research and cancer treatment.

Molecular Medicine Reports

Molecular Medicine Reports

Covers molecular medicine topics such as pharmacology, pathology, genetics, neuroscience, infectious diseases, molecular cardiology, and molecular surgery.

Oncology Reports

Oncology Reports

Oncology Reports is an international journal devoted to fundamental and applied research in Oncology.

Experimental and Therapeutic Medicine

Experimental and Therapeutic Medicine

Experimental and Therapeutic Medicine is an international journal devoted to laboratory and clinical medicine.

Oncology Letters

Oncology Letters

Oncology Letters is an international journal devoted to Experimental and Clinical Oncology.

Biomedical Reports

Biomedical Reports

Explores a wide range of biological and medical fields, including pharmacology, genetics, microbiology, neuroscience, and molecular cardiology.

Molecular and Clinical Oncology

Molecular and Clinical Oncology

International journal addressing all aspects of oncology research, from tumorigenesis and oncogenes to chemotherapy and metastasis.

World Academy of Sciences Journal

World Academy of Sciences Journal

Multidisciplinary open-access journal spanning biochemistry, genetics, neuroscience, environmental health, and synthetic biology.

International Journal of Functional Nutrition

International Journal of Functional Nutrition

Open-access journal combining biochemistry, pharmacology, immunology, and genetics to advance health through functional nutrition.

International Journal of Epigenetics

International Journal of Epigenetics

Publishes open-access research on using epigenetics to advance understanding and treatment of human disease.

Medicine International

Medicine International

An International Open Access Journal Devoted to General Medicine.

Journal Cover
July-2020 Volume 22 Issue 1

Full Size Image

Sign up for eToc alerts
Recommend to Library

  • Article
  • Citations
    • Cite This Article
    • Download Citation
    • Create Citation Alert
    • Remove Citation Alert
    • Cited By
  • Similar Articles
    • Related Articles (in Spandidos Publications)
    • Similar Articles (Google Scholar)
    • Similar Articles (PubMed)
  • Download PDF
  • Download XML
  • View XML
Article Open Access

Ginsenoside metabolite 20(S)‑protopanaxadiol promotes neural stem cell transition from a state of proliferation to differentiation by inducing autophagy and cell cycle arrest

  • Authors:
    • Shali Chen
    • Ji He
    • Xiyuan Qin
    • Tiao Luo
    • Aparna Pandey
    • Jijia Li
    • Suyou Liu
    • Junli Luo
    • Qi Wang
    • Zhiyong Luo
  • View Affiliations / Copyright

    Affiliations: Department of Laboratory Medicine, Heping Hospital Affiliated to Changzhi Medical College, Changzhi, Shanxi 046000, P.R. China, Department of Biochemistry and Molecular Biology, School of Life Sciences, Central South University, Changsha, Hunan 410078, P.R. China, Xiangya School of Stomatology, Central South University, Changsha, Hunan 410078, P.R. China, Department of Pathogen Biology and Immunology, Guangdong Pharmaceutical University, Guangzhou, Guangdong 510008, P.R. China
    Copyright: © Chen et al. This is an open access article distributed under the terms of Creative Commons Attribution License.
  • Pages: 353-361
    |
    Published online on: April 21, 2020
       https://doi.org/10.3892/mmr.2020.11081
  • Expand metrics +
Metrics: Total Views: 0 (Spandidos Publications: | PMC Statistics: )
Metrics: Total PDF Downloads: 0 (Spandidos Publications: | PMC Statistics: )
Cited By (CrossRef): 0 citations Loading Articles...

This article is mentioned in:



Abstract

20(S)‑Protopanaxadiol (PPD) is an active ginseng metabolite and is the final form of protopanaxadiol saponins metabolized by human intestinal microflora. The neuroprotective effects and mechanisms underlying PPD on neural stem cells (NSCs) are not completely understood. The aim of the present study was to assess the effects of PPD on the proliferation and differentiation of neural stem cells. In the present study, following treatment with different concentrations of PPD for 24 h, the percentage of BrdU‑positive cells decreased significantly with increasing concentrations of PPD. Moreover, flow cytometric analysis results indicated that PPD treatment increased the proportion of cells in the G0/G1 and G2/M phase and decreased the proportion of cells in the S phase. The activation of autophagy, determined by an increased number of autophagic vacuoles and light chain 3 lipidation, was associated with an increase in the expression of the neuronal marker tubulin‑β3 following PPD treatment. PPD also partially rescued NSCs from the inhibitory effects of the autophagic inhibitor wortmannin, suggesting that the effect of PPD on NSC differentiation was associated with autophagy. Collectively, the results indicated that PPD promoted the transition of NSCs from a state of proliferation to differentiation through the induction of autophagy and cell cycle arrest. Therefore, the present study may provide a basis for the development of regenerative therapies based on ginsenoside, an approved and safe drug.

Introduction

Neurodegenerative diseases, including Parkinson's disease, Alzheimer's disease and amyotrophic lateral sclerosis, are a major cause of disability and death in elderly individuals, which seriously impact the physical and mental health of the affected individual (1–4). With an increasing aged population and the pressure of life, neurological diseases pose a large burden on an individual's life and health; therefore, identifying drugs that protect against neurodegeneration is important.

Ginsenosides are the active ingredients of ginseng, which has been used as a tonic drug in East Asia for >2,000 years (5). In recent years, a number of studies have reported that ginsenosides have certain roles in the prevention and treatment of neurological diseases. For example, Ginsenoside Rb1 promoted the proliferation and differentiation of neural stem cells (NSCs) in a rat model of Alzheimer's disease (6). Gerbil models of global ischemia have also indicated the significance of the ginsenosides in neurodegenerative diseases (7). However, research is still in its infancy, and effective physiological dosages and the mechanisms underlying the action of ginsenosides have not yet been fully elucidated. Ginsenosides can be classified into two categories, which display distinct pharmacological roles, based on the functional groups attached at the C6 position: 20(S)-protopanaxadiol (PPD) type and 20(S)-protopanaxatriol type (PPT) (8). In the present study, the effect of the ginsenoside de-glycosylated metabolite PPD on neurogenesis in rat NSC cultures was investigated. The results suggested that the treatment of NSCs with PPD significantly promoted the differentiation of NSCs by inducing autophagy and cell cycle arrest.

Materials and methods

NSC cultures

NSCs were prepared as previously described (9). A total of 160 pups were used in the present study. Postnatal day 1 Sprague-Dawley rats (specific pathogen-free grade) were purchased from the Slack Jinda Laboratory Animal Company (Hunan, China). The animals were maintained at 19–22°C with 40–50% humidity, 12-h light/dark cycles. Primary NSCs derived from postnatal day 1 rats were isolated and cultured as follows. Following sacrifice by decapitation, rat brains were dissected in ice-cold DMEM/F12 medium (1:1; Thermo Fisher Scientific, Inc.) supplemented with 2% penicillin and 50 µg/ml gentamycin. The subventricular zone was treated with 1 ml Stem Pro Accutase (Thermo Fisher Scientific, Inc.) for 10 min at 37°C. Following digestion, the samples were filtered using a 200-mesh sieve and centrifuged at 240 × g for 5 min at room temperature. The obtained NSCs (5-7×106) were cultured in fresh DMEM/F12 supplemented with basic fibroblast growth factor (20 ng/ml; PeproTech, Inc.), epidermal growth factor (20 ng/ml; PeproTech, Inc.), 2% B27 (Thermo Fisher Scientific, Inc.), glutamine (2 mM; Thermo Fisher Scientific, Inc.), penicillin (50 U/ml) and gentamycin (50 µg/ml; Thermo Fisher Scientific, Inc.) at 37°C with 5% CO2. The culture medium was replaced every 2 days and cells were subcultured every 5 days. Neurospheres were observed on days 1, 3 and 6 using an inverted microscope (magnification, ×400; Olympus Corporation). All procedures involving animals were approved by the Institutional Animal Care and Use Committee of Central South University (Changsha, China). All efforts were made to minimize animal suffering and reduce the number of animals used.

Cell viability and proliferation assays

Cell viability was assessed using the Cell Counting Kit-8 (CCK-8; Vazyme Biotech Co., Ltd.), according to the manufacturer's protocol. Ginsenoside PPD (purity, >95%) was obtained from the Department of Chemistry, Jilin University, and dissolved in DMSO to make a 100-mg/l stock solution. Neurospheres (passage 2) were digested to form single-cell suspensions. Cell suspensions (1×105/well) were seeded into 96-well plates in DMEM/F12 medium containing different concentrations of PPD (5, 10, 20 or 40 µM). The control group was incubated with DMEM/F12 medium containing 0.1% DMSO. Following incubation for 72 h at 37°C, 20 µl CCK-8 reagent was added to each well and incubated for a further 4 h at 37°C. Absorbance was measured at 450 nm using a microplate reader (BioTek Instruments, Inc.). The IC50 was calculated according to the optical density values using SPSS software (version 18.0; IBM Corp.).

Cell proliferation was assessed by BrdU incorporation. The single-cell suspensions (1×105 cells/well) were plated on a 20-mm coverslip (Fisherbrand; Thermo Fisher Scientific, Inc.) in a 6-well plates in DMEM/F12 medium containing different concentrations of PPD (5,10, 20 or 40 µM). Cells co-cultured with DMEM/F12 medium containing 0.1% DMSO were used as the control group. All cells were incubated with BrdU (15 µm/l; Sigma-Aldrich; Merck KGaA) for 24 h at 37°C with 5% CO2 subsequently assessed using an immunofluorescence assay.

Cell cycle assay

The cells were analyzed by flow cytometry (FC 500; Beckman Coulter, Inc.) and analyzing software (CXP 2.1; Beckman Coulter, Inc.). Cells were seeded (1×106 cells/well) into 6-well plates and incubated without or with PPD (10, 20 and 40 µM) for 24 h at 37°C with 5% CO2. Cells were harvested and permeabilized overnight at 4°C with pre-cooled 75% ethanol. Subsequently, cells were treated with 1 mg/ml RNase A for 30 min at 37°C and stained with 50 µg/ml propidium iodide in the dark for 15 min at room temperature. The cell cycle was analyzed by flow cytometry.

Cell differentiation assay

Single cell suspensions were seeded (3.5×105 cells/well) onto 20-mm round coverslip in 6-well plates. Cells were cultured in differentiation medium (DMEM/F12 medium without growth factors, but supplemented with 5% FBS (Gibco; Thermo Fisher Scientific, Inc.) and incubated without or with PPD (10, 20, 40 and 60 µM) for 72 h at 37°C with 5% CO2. Differentiation was measured by immunostaining and western blotting for neuronal markers tubulin-β3.

Detection of autophagy

Single cell suspensions (1×106) were transferred into a culture bottle and cultured in differentiation medium alone or with 20 µM PPD for 24, 48 or 72 h at 37°C with 5% CO2. Changes in the expression of autophagy markers, including LC3 and p62 were assessed by western blot analysis. Following cells cultured for 72 h, LC3 punctae formation and autophagic vacuoles were also monitored by immunofluorescence and Transmission electron microscopy (TEM).

To further assess the role of autophagy during NSCs differentiation, NSCs were treated with the autophagic inhibitor wortmannin (WM, 30 µM, Abcam; cat. no. ab120148) alone or incubated with 20 µM PPD in the differentiation medium for 72 h at 37°C with 5% CO2. Then, neuronal marker Microtubule-Associated Protein 2 (MAP2) expression was assessed by immunofluorescence.

Immunofluorescence

Following fixation with 4% formaldehyde, pre-coated chamber slides containing the growing cells were washed once with PBS, permeabilized with 0.1% Triton-100 for 5 min and blocked with 0.5% BSA for 30 min. Subsequently, cells were incubated with the following primary antibodies overnight at 4°C: Mouse monoclonal anti-BrdU (1:100; Sigma-Aldrich; Merck KGaA; cat. no. NA61), Rabbit monoclonal anti-tubulin-β3 (1:100; Abcam; cat. no. ab18207) and Rabbit polyclonal anti-LC3 (1:100; Bioworld Technology, Inc.; cat. no. AP0762). Cells were washed three times with PBS and incubated for 1 h at 25°C with the goat anti-rabbit IgG or goat anti-mouse IgG (1:300; Abcam; cat. nos. ab97050 and ab97022) secondary antibodies. Cells were washed with PBS and incubated with DAPI (1:200) for 10 min. Stained cells and LC3 punctae were observed in five randomly selected fields of view using an Eclipse confocal fluorescence microscope (Nikon Corporation) and analyzed using Image J 1.46r software (National Institutes of Health).

Western blot analysis

Cells were washed twice with PBS and lysed in RIPA buffer (50 mM Tris-HCl, 150 mM NaCl, 1.0 mM Na3VO4, 1 mM EDTA, 1% NP-40, 0.5% sodium deoxycholate, 0.1% SDS, 100 µg/ml phenylmethylsulfonyl fluoride, 30 µl/ml aprotinin and 4 µg/ml leupeptin, pH 7.5). Lysates were centrifuged for 10 min at 10,000 × g for 10 min at 4°. The protein concentrations of the collected supernatants were then determined by bicinchoninic acid Protein Assay kit (Abcam; cat. no. ab102536). Proteins (50 µg per lane) were separated via 10–15% SDS-PAGE for 1.5 h at 120 V and transferred to PVDF membranes for 1.5 h at 40 V. The membranes subsequently blocked with 5% skimmed milk in PBS plus 0.1% Tween-20 (PBST) for 60 min at room temperature. The membranes were incubated overnight at 4°C with primary antibodies (1:1,000) against Rabbit polyclonal anti-LC3 (Bioworld Technolgies, Inc.; cat. no. AP0762)), Rabbit p62 polyclonal antibody (Bioworld Technolgies, Inc.; cat. no. AP6006), Rabbit monoclonal anti-tubulin-β3 (Abcam; cat. no. ab18207) and Rabbit polyclonal β-actin (Abcam; cat. no. AP0714). LC3-I is ~14 kDa and lipidated LC3 (LC3-II) is ~16 kDa. Primary antibodies were diluted in 1X PBST containing 5% BSA. Following incubation, the membranes were washed with 1X PBST and incubated for 2 h at room temperature with a goat anti-rabbit horseradish peroxidase-conjugated IgG secondary antibody (1:2,500; Abcam; cat. no. ab97051). Bands were developed with ECL reagent (Thermo Fisher Scientific, Inc.; cat. no. 32209). Protein expression was quantified using Image Lab software 4.1 (Bio-Rad Laboratories, Inc.) with β-actin as the loading control.

TEM

At the end of incubation, cell monolayers were washed with PBS and scraped gently with a plastic cell scraper. The harvested cells were pelleted by centrifugation at 10,000 × g for 10 min at 37°C. Subsequently, cells were fixed with 4% glutaraldehyde for 3 h at 4°C, post-fixed with 1% perosmic acid for 2 h at room temperature, dehydrated with acetone and embedded in an epoxy resin. Serial ultrathin sections (70 nm) were placed on 400-mesh grids, and double-stained with 2% uranyl acetate and 0.4% lead citrate for 15 min each at room temperature. Sections were observed using a JEM1230 TEM (JEOL, Ltd.) at a magnification of ×8,000 in eight randomly selected fields of view. The percentage of autophagic vacuoles area in each per field was calculated.

Statistical analysis

Statistical analyses were performed using SPSS software (version 18.0; IBM Corp.). Data are presented as the mean ± standard deviation; all analyses were based on biological replicates (n=3) from the same independent experiment. Comparisons between groups were performed using one-way or two-way ANOVA followed by Tukey's post hoc test. P<0.05 was considered to indicate a statistically significant difference.

Results

PPD inhibits NSC viability and proliferation

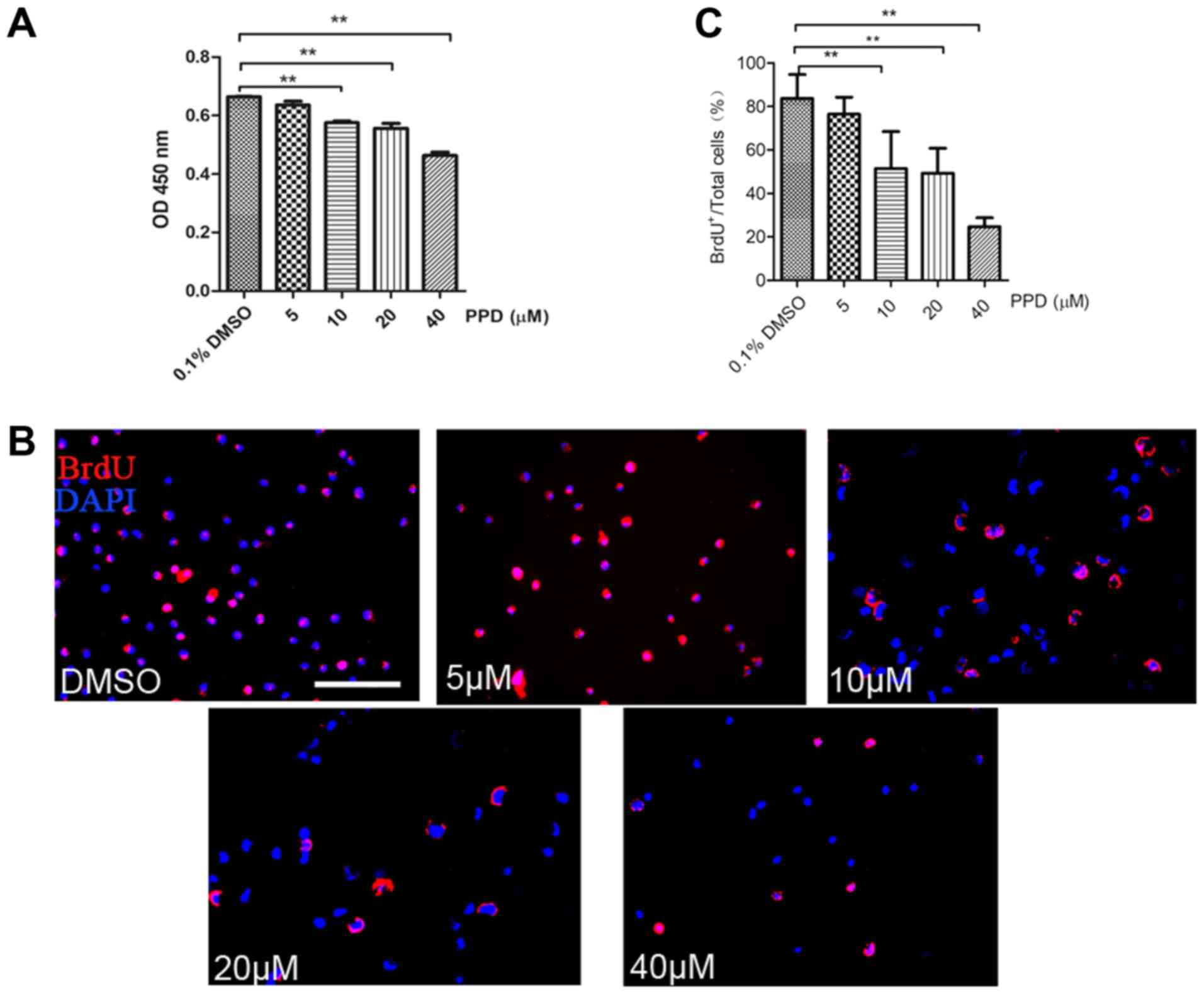
To investigate the effect of PPD on NSC proliferation in vitro, NSCs were treated with different concentrations of PPD for 72 h. Cell viability was evaluated using the CCK-8 assay. Cell viability displayed a dose-dependent relationship with increasing concentrations of PPD (Fig. 1A); the IC50 of PPD was calculated as 180.0±10.2 µM. The effect of PPD on cell proliferation was further evaluated using a BrdU incorporation assay. Following treatment with different concentrations of PPD for 24 h, the percentage of BrdU-positive cells in five randomly selected fields of view was calculated for each group. The percentage of BrdU-positive cells decreased significantly with increasing concentrations of PPD compared with the percentage in the control group (Fig. 1B and C). The results indicated that PPD inhibited NSC proliferation in vitro.

Figure 1.

PPD inhibits the viability and proliferation of NSCs in vitro. (A) NSCs were treated with 5, 10, 20 or 40 µM PPD for 72 h, and viability was assessed using a Cell Counting Kit-8 assay, cells incubated with DMEM/F12 medium containing 0.1% DMSO as control group. (B) NSCs were treated with 5, 10, 20 or 40 µM PPD for 24 h, and proliferation was analysed using a BrdU incorporation assay, cells incubated with DMEM/F12 medium containing 0.1% DMSO as control group; scale bar, 50 µm. (C) Proportion of BrdU-positive cells following PPD treatment. **P<0.01 vs. DMSO group. NSCs, neural stem cells; OD, optical density; PPD, 20(S)-protopanaxadiol.

PPD induces cell cycle arrest

To further investigate the effect of PPD on NSC proliferation, PPD-induced alterations to the cell cycle were investigated (Fig. 2A). Flow cytometric analysis indicated that PPD treatment increased the proportion of cells in the G0/G1 phase in a dose-dependent manner from 69.65% in the control group to 85.10% in the 40 µM PPD group (Fig. 2B). Furthermore, PPD treatment decreased the proportion of cells in the S phase from 26.53% in the control group to 13.07% in the 40 µM PPD group (Fig. 2C). The increased proportion of cells in the G2/M phase in the 10 and 20 µM PPD groups was significantly higher compared with the control group (Fig. 2D). The results suggested that PPD inhibited NSC proliferation, which may be associated with cell cycle arrest induction.

Figure 2.

PPD induces cell cycle arrest. (A) Representative plots displaying the distribution of NSCs in the G0/G1, S and G2/M phases following treatment with 0, 10, 20 or 40 µM PPD for 24 h. The distribution of cells in the (B) G0/G1, (C) S and (D) G2/M phases. *P<0.05 and **P<0.01 vs. DMSO group. NSCs, neural stem cells; PE, phycoerythrin; PPD, 20(S)-protopanaxadiol.

PPD promotes NSC differentiation by inducing autophagy

To investigate the effect of PPD treatment on cell differentiation, immunocytochemistry and western blot assays were performed. After a 72-h culture in differentiation medium, immunofluorescence expression of the neuronal marker tubulin-β3 was evaluated. The 20 µM PPD group displayed the most significant increase in tubulin-β3-positive cells compared with the control group (P<0.05; Fig. 3A and B). Western blotting also indicated that the expression level of tubulin-β3 was significantly increased in NSCs following treatment with 20 µM PPD, compared with the control group at each respective time point (P<0.05; Fig. 4A and B). These results indicated that PPD can effectively promote the differentiation of neural stem cells, with the highest effect at 20 µm. Therefore, in the subsequent experiments, 20 µm was selected to study the mechanism of PPD promoting the differentiation of neural stem cells.

Figure 3.

PPD promotes NSC differentiation. NSCs were treated with 10, 20, 40 or 60 µM PPD for 72 h. (A) Immunofluorescence images of NSC differentiation following PPD treatment, as indicated by tubulin-β3 immunostaining; scale bar, 100 µm. (B) The proportion of tubulin-β3-positive cells. *P<0.05 and **P<0.01 vs. DMSO group. NSC, neural stem cell; PPD, 20(S)-protopanaxadiol.

Figure 4.

PPD promotes NSC differentiation by inducing autophagy. (A) NSCs were treated with 20 µM PPD for 24, 48 or 72 h. The indicated protein levels were analyzed by western blotting. (B) Expression of tubulin-β3 (neuronal marker) was significantly increased in NSCs following treatment with 20 µM PPD. (C) In total, 20 µM PPD treatment for 48 h significantly increased the expression of LC3II compared with the respective control group, (D) p62 expression, which serves as another indicator of autophagy, was increased at 24 h in the PPD treatment group, which was significantly earlier than that at 48 h in the control group. *P<0.05 and **P<0.01 vs. DMSO group. LC3, light chain 3; PPD, 20(S)-protopanaxadiol.

To further investigate the effect of PPD on differentiation, NSC autophagy was assessed. LC3 is an essential component of autophagosomes that has been widely used as a marker of autophagy (10). Alterations in the protein expression levels of LC3II were determined by western blotting. It was demonstrated that 20 µM PPD treatment for 48 h significantly increased the expression of LC3II compared with the respective control group (P<0.01; Fig. 4A and C). p62 expression, which often serves as another index of autophagy, increased quickly and significantly at 24 h after PPD treatment, which was significantly earlier than 48 h in the control group (Fig. 4A and D). LC3 punctate structures were also detected using an immunofluorescence assay. Treatment with 20 µM PPD significantly increased the percentage of LC3 punctae formation compared with the control group (P<0.05; Fig. 5A and B). The TEM results also indicated that the proportion of NSC autophagosomes was higher by PPD treatment compared with the control group (Fig. 5C and D).

Figure 5.

LC3 punctae formation and autophagic vacuoles. (A) Immunofluorescence images of autophagy following treatment with 20 µM PPD, as indicated by LC3 immunostaining (scale bar, 100 µm). (B) The percentage of cells with LC3 punctate. (C) Transmission electron microscopy images displayed autophagosome formation in NSCs following treatment with 20 µM PPD for 72 h, the arrows indicate autophagic vacuoles. scale bar, 2 µm. (D) The percentage of autophagic vacuoles area in each per field. *P<0.05 vs. the DMSO group. LC3, light chain 3; PD, 20(S)-protopanaxadiol.

To further assess the role of autophagy during NSC differentiation, NSCs were treated with the autophagic inhibitor wortmannin (WM) alone or incubated with 20 µM PPD for 72 h in the differentiation medium. The results suggested that PPD partially rescued NSCs from WM-induced inhibitory effects on MAP2 expression, indicating that the effect of PPD on NSC differentiation was associated with autophagy (Fig. 6A and B).

Figure 6.

PPD partially rescues NSCs from WM-induced inhibitory effects on MAP2 expression. (A) Following treatment with or without PPD and WM, cells were immunostained for the neuronal marker MAP2; scale bar, 200 µm. (B) The proportion of MAP2-positive cells. *P<0.05 vs. the DMSO group. MAP2, microtubule-associated protein 2; PPD, 20(S)-protopanaxadiol; WM, wortmannin.

Discussion

Generation of new neurons involves proliferation of progenitors, withdrawal from the cell cycle and subsequent differentiation. Precursor cells continue to divide before acquiring a fully differentiated state, whereas terminal differentiation usually coincides with proliferation arrest and permanent exit from the cell cycle. The proportion of neural progenitors that remain in and exit from the cell cycle determines the degree of neurogenesis (11,12). The results from the present study suggested that treatment with PPD reduced the proliferation of NSCs, arrested the cell cycle at the G0/G1 and G2/M phases, and promoted NSC differentiation into neurons in vitro. Therefore, it was hypothesized that the therapeutic effect of PPD on nervous system injuries and degenerative disease may occur by promoting NSC cell cycle arrest and triggering neuronal differentiation. The results of the present study were consistent with a previous study, which reported that oral administration of ginsenoside Rb1 significantly increased cell survival but not proliferation in the hippocampus (13). Further investigation into the molecular mechanisms linking NSC cell cycle arrest to cell differentiation is required.

There is evidence for an active role for autophagy during NSC differentiation. Vázquez et al (14) reported an increase in the expression levels of the autophagy genes Autophagy Related 7, Beclin1, activating molecule in beclin1-regulated autophagy (Ambra1) and LC3 in the mouse embryonic olfactory bulb during the initial period of neuronal differentiation, along with a parallel increase in neuronal markers. Furthermore, Fimia et al (15) revealed that Ambra1 knockout in mouse embryos leads to severe neural tube defects associated with autophagy impairment, the accumulation of ubiquitinated proteins, unbalanced cell proliferation and excessive cell death. Chemical inhibitors, including 3-methyladenine and LY294002, can reverse retinoic acid-induced neuronal differentiation of neuroblastoma N2a cells, and RNA interference of Beclin 1 significantly delays this process (16).

Results from the present study indicated that LC3II expression was significantly increased following treatment with PPD for 48 h compared with the control group. The p62 expression, which often serves as another index of autophagy, increased quickly and significantly at 24 h after PPD treatment, which was significantly earlier than 48 h in the control group. Previous studies have reported that p62 protein, via LC3, might be involved in facilitating the clearance of polyubiquitinated protein aggregates by linking the aggregates to the autophagic machinery (17,18). Deterioration of the p62 promoter results in a blockade of p62 expression and can also impair the autophagic elimination of Tau aggregates (18). Based on the results of the present study, it was hypothesized that PPD may accelerate the process of linking polyubiquitinated protein aggregates to the autophagic machinery, which may also be the mechanism of PPD inhibiting NSCs proliferation and promoting cell differentiation. Future studies investigating the mechanisms underlying the effects of PPD on NSC differentiation and survival are required to verify the results of the present study.

In conclusion, the results indicated that PPD inhibited NSC proliferation and promoted NSC differentiation, potentially through a mechanism associated with autophagy and cell cycle arrest. However, the present study was only preliminary and included a number of limitations, such as the lack of in vivo experiments and a failure to present data regarding alterations to the expression levels of LC3II and tubulin-β3 in the presence of the autophagy inhibitor WM. The present study may provide a theoretical basis for the development of novel regenerative therapeutic strategies using ginsenoside, an approved and safe drug.

Acknowledgements

Not applicable.

Funding

The present study was supported by The National Natural Science Foundation of China (grant nos. 81673544, 81973710 and 81903107), The Hunan Provincial Natural Science Foundation of China (grant nos. 2016JJ4113 and 2018SK2110), The Hunan Innovation Projects for University Students in 2016, Xiangya Hospital Central South University Natural Science Foundation for the Youth (grant no. 2014Q06), and The Changzhi Medical College Research Startup Fund (grant no. QDZ201523).

Availability of data and materials

All data generated or analyzed during this study are included in this published article.

Authors' contributions

ZL, QW and JL conceived and designed the study. SC, JH, XQ, TL, SL and AP performed the experiments and data analyses. ZL, QW, SC and AP drafted the manuscript and figures.

Ethics approval and consent to participate

The present study was approved by the Institutional Animal Care and Use Committee of Central South University.

Patient consent for publication

Not applicable.

Competing interests

The authors declare that they have no competing interests.

Glossary

Abbreviations

Abbreviations:

LC3

light chain 3

NSCs

neural stem cells

PPD

20(S)-protopanaxadiol

PI

propidium iodide

TEM

transmission electron microscopy

References

1 

Blin P, Dureau-Pournin C, Foubert-Samier A, Grolleau A, Corbillon E, Jové J, Lassalle R, Robinson P, Poutignat N, Droz-Perroteau C and Moore N: Parkinson's disease incidence and prevalence assessment in France using the national healthcare insurance database. Eur J Neurol. 22:464–471. 2015. View Article : Google Scholar : PubMed/NCBI

2 

Bhullar KS and Rupasinghe HP: Polyphenols: Multipotent therapeutic agents in neurodegenerative diseases. Oxid Med Cell Longev. 2013:8917482013. View Article : Google Scholar : PubMed/NCBI

3 

Rocca WA, Petersen RC, Knopman DS, Hebert LE, Evans DA, Hall KS, Gao S, Unverzagt FW, Langa KM, Larson EB and White LR: Trends in the incidence and prevalence of Alzheimer's disease, dementia, and cognitive impairment in the United States. Alzheimers Dement. 7:80–93. 2011. View Article : Google Scholar : PubMed/NCBI

4 

Davinelli S, Maes M, Corbi G, Zarrelli A, Willcox DC and Scapagnini G: Dietary phytochemicals and neuro-inflammaging: From mechanistic insights to translational challenges. Immun Ageing. 13:162016. View Article : Google Scholar : PubMed/NCBI

5 

Shin BK, Kwon SW and Park JH: Chemical diversity of ginseng saponins from Panax ginseng. J Ginseng Res. 39:287–298. 2015. View Article : Google Scholar : PubMed/NCBI

6 

Zhao J, Lu S, Yu H, Duan S and Zhao J: Baicalin and ginsenoside Rb1 promote the proliferation and differentiation of neural stem cells in Alzheimer's disease model rats. Brain Res. 1678:187–194. 2018. View Article : Google Scholar : PubMed/NCBI

7 

Cheng Y, Shen LH and Zhang JT: Anti-amnestic and anti-aging effects of ginsenoside Rg1 and Rb1 and its mechanism of action. Acta Pharmacol Sin. 26:143–149. 2005. View Article : Google Scholar : PubMed/NCBI

8 

Wong A, Che C and Leung K: Recent advances in ginseng as cancer therapeutics: A functional and mechanistic overview. Nat Prod Rep. 32:256–272. 2015. View Article : Google Scholar : PubMed/NCBI

9 

Marshall GP II, Ross HH, Suslov O, Zheng T, Steindler DA and Laywell ED: Production of neurospheres from CNS tissue. Methods Mol Biol. 438:135–150. 2008. View Article : Google Scholar : PubMed/NCBI

10 

Klionsky DJ, Abdelmohsen K, Abe A, Abedin MJ, Abeliovich H, Acevedo Arozena A, Adachi H, Adams CM, Adams PD, Adeli K, et al: Guidelines for the use and interpretation of assays for monitoring autophagy (3rd edition). Autophagy. 12:1–222. 2016. View Article : Google Scholar : PubMed/NCBI

11 

Ruijtenberg S and van den Heuvel S: Coordinating cell proliferation and differentiation: Antagonism between cell cycle regulators and cell type-specific gene expression. Cell Cycle. 15:196–212. 2016. View Article : Google Scholar : PubMed/NCBI

12 

Zhang RL, Zhang ZG, Roberts C, LeTourneau Y, Lu M, Zhang L, Wang Y and Chopp M: Lengthening the G(1) phase of neural progenitor cells is concurrent with an increase of symmetric neuron generating division after stroke. J Cereb Blood Flow Metab. 28:602–611. 2008. View Article : Google Scholar : PubMed/NCBI

13 

Liu L, Hoang-Gia T, Wu H, Lee MR, Gu L, Wang C, Yun BS, Wang Q, Ye S and Sung CK: Ginsenoside Rb1 improves spatial learning and memory by regulation of cell genesis in the hippocampal subregions of rats. Brain Res. 1382:147–154. 2011. View Article : Google Scholar : PubMed/NCBI

14 

Vázquez P, Arroba AI, Cecconi F, de la Rosa EJ, Boya P and de Pablo F: Atg5 and Ambra1 differentially modulate neurogenesis in neural stem cells. Autophagy. 8:187–199. 2012. View Article : Google Scholar : PubMed/NCBI

15 

Fimia GM, Stoykova A, Romagnoli A, Giunta L, Di Bartolomeo S, Nardacci R, Corazzari M, Fuoco C, Ucar A, Schwartz P, et al: Ambra1 regulates autophagy and development of the nervous system. Nature. 447:1121–1125. 2007. View Article : Google Scholar : PubMed/NCBI

16 

Zeng M and Zhou JN: Roles of autophagy and mTOR signaling in neuronal differentiation of mouse neuroblastoma cells. Cell Signal. 20:659–665. 2008. View Article : Google Scholar : PubMed/NCBI

17 

Shvets E, Fass E, Scherz-Shouval R and Elazar Z: The N-terminus and Phe52 residue of LC3 recruit p62/SQSTM1 into autophagosomes. J Cell Sci. 121:2685–2695. 2008. View Article : Google Scholar : PubMed/NCBI

18 

Pankiv S, Clausen TH, Lamark T, Brech A, Bruun JA, Outzen H, Øvervatn A, Bjørkøy G and Johansen T: p62/SQSTM1 binds directly to Atg8/LC3 to facilitate degradation of ubiquitinated protein aggregates by autophagy. J Biol Chem. 282:24131–24145. 2007. View Article : Google Scholar : PubMed/NCBI

Related Articles

  • Abstract
  • View
  • Download
  • Twitter
Copy and paste a formatted citation
Spandidos Publications style
Chen S, He J, Qin X, Luo T, Pandey A, Li J, Liu S, Luo J, Wang Q, Luo Z, Luo Z, et al: Ginsenoside metabolite 20(S)‑protopanaxadiol promotes neural stem cell transition from a state of proliferation to differentiation by inducing autophagy and cell cycle arrest. Mol Med Rep 22: 353-361, 2020.
APA
Chen, S., He, J., Qin, X., Luo, T., Pandey, A., Li, J. ... Luo, Z. (2020). Ginsenoside metabolite 20(S)‑protopanaxadiol promotes neural stem cell transition from a state of proliferation to differentiation by inducing autophagy and cell cycle arrest. Molecular Medicine Reports, 22, 353-361. https://doi.org/10.3892/mmr.2020.11081
MLA
Chen, S., He, J., Qin, X., Luo, T., Pandey, A., Li, J., Liu, S., Luo, J., Wang, Q., Luo, Z."Ginsenoside metabolite 20(S)‑protopanaxadiol promotes neural stem cell transition from a state of proliferation to differentiation by inducing autophagy and cell cycle arrest". Molecular Medicine Reports 22.1 (2020): 353-361.
Chicago
Chen, S., He, J., Qin, X., Luo, T., Pandey, A., Li, J., Liu, S., Luo, J., Wang, Q., Luo, Z."Ginsenoside metabolite 20(S)‑protopanaxadiol promotes neural stem cell transition from a state of proliferation to differentiation by inducing autophagy and cell cycle arrest". Molecular Medicine Reports 22, no. 1 (2020): 353-361. https://doi.org/10.3892/mmr.2020.11081
Copy and paste a formatted citation
x
Spandidos Publications style
Chen S, He J, Qin X, Luo T, Pandey A, Li J, Liu S, Luo J, Wang Q, Luo Z, Luo Z, et al: Ginsenoside metabolite 20(S)‑protopanaxadiol promotes neural stem cell transition from a state of proliferation to differentiation by inducing autophagy and cell cycle arrest. Mol Med Rep 22: 353-361, 2020.
APA
Chen, S., He, J., Qin, X., Luo, T., Pandey, A., Li, J. ... Luo, Z. (2020). Ginsenoside metabolite 20(S)‑protopanaxadiol promotes neural stem cell transition from a state of proliferation to differentiation by inducing autophagy and cell cycle arrest. Molecular Medicine Reports, 22, 353-361. https://doi.org/10.3892/mmr.2020.11081
MLA
Chen, S., He, J., Qin, X., Luo, T., Pandey, A., Li, J., Liu, S., Luo, J., Wang, Q., Luo, Z."Ginsenoside metabolite 20(S)‑protopanaxadiol promotes neural stem cell transition from a state of proliferation to differentiation by inducing autophagy and cell cycle arrest". Molecular Medicine Reports 22.1 (2020): 353-361.
Chicago
Chen, S., He, J., Qin, X., Luo, T., Pandey, A., Li, J., Liu, S., Luo, J., Wang, Q., Luo, Z."Ginsenoside metabolite 20(S)‑protopanaxadiol promotes neural stem cell transition from a state of proliferation to differentiation by inducing autophagy and cell cycle arrest". Molecular Medicine Reports 22, no. 1 (2020): 353-361. https://doi.org/10.3892/mmr.2020.11081
Follow us
  • Twitter
  • LinkedIn
  • Facebook
About
  • Spandidos Publications
  • Careers
  • Cookie Policy
  • Privacy Policy
How can we help?
  • Help
  • Live Chat
  • Contact
  • Email to our Support Team