Spandidos Publications Logo
  • About
    • About Spandidos
    • Aims and Scopes
    • Abstracting and Indexing
    • Editorial Policies
    • Reprints and Permissions
    • Job Opportunities
    • Terms and Conditions
    • Contact
  • Journals
    • All Journals
    • Oncology Letters
      • Oncology Letters
      • Information for Authors
      • Editorial Policies
      • Editorial Board
      • Aims and Scope
      • Abstracting and Indexing
      • Bibliographic Information
      • Archive
    • International Journal of Oncology
      • International Journal of Oncology
      • Information for Authors
      • Editorial Policies
      • Editorial Board
      • Aims and Scope
      • Abstracting and Indexing
      • Bibliographic Information
      • Archive
    • Molecular and Clinical Oncology
      • Molecular and Clinical Oncology
      • Information for Authors
      • Editorial Policies
      • Editorial Board
      • Aims and Scope
      • Abstracting and Indexing
      • Bibliographic Information
      • Archive
    • Experimental and Therapeutic Medicine
      • Experimental and Therapeutic Medicine
      • Information for Authors
      • Editorial Policies
      • Editorial Board
      • Aims and Scope
      • Abstracting and Indexing
      • Bibliographic Information
      • Archive
    • International Journal of Molecular Medicine
      • International Journal of Molecular Medicine
      • Information for Authors
      • Editorial Policies
      • Editorial Board
      • Aims and Scope
      • Abstracting and Indexing
      • Bibliographic Information
      • Archive
    • Biomedical Reports
      • Biomedical Reports
      • Information for Authors
      • Editorial Policies
      • Editorial Board
      • Aims and Scope
      • Abstracting and Indexing
      • Bibliographic Information
      • Archive
    • Oncology Reports
      • Oncology Reports
      • Information for Authors
      • Editorial Policies
      • Editorial Board
      • Aims and Scope
      • Abstracting and Indexing
      • Bibliographic Information
      • Archive
    • Molecular Medicine Reports
      • Molecular Medicine Reports
      • Information for Authors
      • Editorial Policies
      • Editorial Board
      • Aims and Scope
      • Abstracting and Indexing
      • Bibliographic Information
      • Archive
    • World Academy of Sciences Journal
      • World Academy of Sciences Journal
      • Information for Authors
      • Editorial Policies
      • Editorial Board
      • Aims and Scope
      • Abstracting and Indexing
      • Bibliographic Information
      • Archive
    • International Journal of Functional Nutrition
      • International Journal of Functional Nutrition
      • Information for Authors
      • Editorial Policies
      • Editorial Board
      • Aims and Scope
      • Abstracting and Indexing
      • Bibliographic Information
      • Archive
    • International Journal of Epigenetics
      • International Journal of Epigenetics
      • Information for Authors
      • Editorial Policies
      • Editorial Board
      • Aims and Scope
      • Abstracting and Indexing
      • Bibliographic Information
      • Archive
    • Medicine International
      • Medicine International
      • Information for Authors
      • Editorial Policies
      • Editorial Board
      • Aims and Scope
      • Abstracting and Indexing
      • Bibliographic Information
      • Archive
  • Articles
  • Information
    • Information for Authors
    • Information for Reviewers
    • Information for Librarians
    • Information for Advertisers
    • Conferences
  • Language Editing
Spandidos Publications Logo
  • About
    • About Spandidos
    • Aims and Scopes
    • Abstracting and Indexing
    • Editorial Policies
    • Reprints and Permissions
    • Job Opportunities
    • Terms and Conditions
    • Contact
  • Journals
    • All Journals
    • Biomedical Reports
      • Information for Authors
      • Editorial Policies
      • Editorial Board
      • Aims and Scope
      • Abstracting and Indexing
      • Bibliographic Information
      • Archive
    • Experimental and Therapeutic Medicine
      • Information for Authors
      • Editorial Policies
      • Editorial Board
      • Aims and Scope
      • Abstracting and Indexing
      • Bibliographic Information
      • Archive
    • International Journal of Epigenetics
      • Information for Authors
      • Editorial Policies
      • Editorial Board
      • Aims and Scope
      • Abstracting and Indexing
      • Bibliographic Information
      • Archive
    • International Journal of Functional Nutrition
      • Information for Authors
      • Editorial Policies
      • Editorial Board
      • Aims and Scope
      • Abstracting and Indexing
      • Bibliographic Information
      • Archive
    • International Journal of Molecular Medicine
      • Information for Authors
      • Editorial Policies
      • Editorial Board
      • Aims and Scope
      • Abstracting and Indexing
      • Bibliographic Information
      • Archive
    • International Journal of Oncology
      • Information for Authors
      • Editorial Policies
      • Editorial Board
      • Aims and Scope
      • Abstracting and Indexing
      • Bibliographic Information
      • Archive
    • Medicine International
      • Information for Authors
      • Editorial Policies
      • Editorial Board
      • Aims and Scope
      • Abstracting and Indexing
      • Bibliographic Information
      • Archive
    • Molecular and Clinical Oncology
      • Information for Authors
      • Editorial Policies
      • Editorial Board
      • Aims and Scope
      • Abstracting and Indexing
      • Bibliographic Information
      • Archive
    • Molecular Medicine Reports
      • Information for Authors
      • Editorial Policies
      • Editorial Board
      • Aims and Scope
      • Abstracting and Indexing
      • Bibliographic Information
      • Archive
    • Oncology Letters
      • Information for Authors
      • Editorial Policies
      • Editorial Board
      • Aims and Scope
      • Abstracting and Indexing
      • Bibliographic Information
      • Archive
    • Oncology Reports
      • Information for Authors
      • Editorial Policies
      • Editorial Board
      • Aims and Scope
      • Abstracting and Indexing
      • Bibliographic Information
      • Archive
    • World Academy of Sciences Journal
      • Information for Authors
      • Editorial Policies
      • Editorial Board
      • Aims and Scope
      • Abstracting and Indexing
      • Bibliographic Information
      • Archive
  • Articles
  • Information
    • For Authors
    • For Reviewers
    • For Librarians
    • For Advertisers
    • Conferences
  • Language Editing
Login Register Submit
  • This site uses cookies
  • You can change your cookie settings at any time by following the instructions in our Cookie Policy. To find out more, you may read our Privacy Policy.

    I agree
Search articles by DOI, keyword, author or affiliation
Search
Advanced Search
presentation
Molecular Medicine Reports
Join Editorial Board Propose a Special Issue
Print ISSN: 1791-2997 Online ISSN: 1791-3004
Journal Cover
August-2020 Volume 22 Issue 2

Full Size Image

Sign up for eToc alerts
Recommend to Library

Journals

International Journal of Molecular Medicine

International Journal of Molecular Medicine

International Journal of Molecular Medicine is an international journal devoted to molecular mechanisms of human disease.

International Journal of Oncology

International Journal of Oncology

International Journal of Oncology is an international journal devoted to oncology research and cancer treatment.

Molecular Medicine Reports

Molecular Medicine Reports

Covers molecular medicine topics such as pharmacology, pathology, genetics, neuroscience, infectious diseases, molecular cardiology, and molecular surgery.

Oncology Reports

Oncology Reports

Oncology Reports is an international journal devoted to fundamental and applied research in Oncology.

Experimental and Therapeutic Medicine

Experimental and Therapeutic Medicine

Experimental and Therapeutic Medicine is an international journal devoted to laboratory and clinical medicine.

Oncology Letters

Oncology Letters

Oncology Letters is an international journal devoted to Experimental and Clinical Oncology.

Biomedical Reports

Biomedical Reports

Explores a wide range of biological and medical fields, including pharmacology, genetics, microbiology, neuroscience, and molecular cardiology.

Molecular and Clinical Oncology

Molecular and Clinical Oncology

International journal addressing all aspects of oncology research, from tumorigenesis and oncogenes to chemotherapy and metastasis.

World Academy of Sciences Journal

World Academy of Sciences Journal

Multidisciplinary open-access journal spanning biochemistry, genetics, neuroscience, environmental health, and synthetic biology.

International Journal of Functional Nutrition

International Journal of Functional Nutrition

Open-access journal combining biochemistry, pharmacology, immunology, and genetics to advance health through functional nutrition.

International Journal of Epigenetics

International Journal of Epigenetics

Publishes open-access research on using epigenetics to advance understanding and treatment of human disease.

Medicine International

Medicine International

An International Open Access Journal Devoted to General Medicine.

Journal Cover
August-2020 Volume 22 Issue 2

Full Size Image

Sign up for eToc alerts
Recommend to Library

  • Article
  • Citations
    • Cite This Article
    • Download Citation
    • Create Citation Alert
    • Remove Citation Alert
    • Cited By
  • Similar Articles
    • Related Articles (in Spandidos Publications)
    • Similar Articles (Google Scholar)
    • Similar Articles (PubMed)
  • Download PDF
  • Download XML
  • View XML
Article Open Access

miR‑217‑5p regulates myogenesis in skeletal muscle stem cells by targeting FGFR2

  • Authors:
    • Menghai Zhu
    • Gang Chen
    • Yi Yang
    • Jiantao Yang
    • Bengang Qin
    • Liqiang Gu
  • View Affiliations / Copyright

    Affiliations: Department of Orthopedic Trauma and Microsurgery, The First Affiliated Hospital, Sun Yat‑sen University, Guangzhou, Guangdong 510080, P.R. China
    Copyright: © Zhu et al. This is an open access article distributed under the terms of Creative Commons Attribution License.
  • Pages: 850-858
    |
    Published online on: May 7, 2020
       https://doi.org/10.3892/mmr.2020.11133
  • Expand metrics +
Metrics: Total Views: 0 (Spandidos Publications: | PMC Statistics: )
Metrics: Total PDF Downloads: 0 (Spandidos Publications: | PMC Statistics: )
Cited By (CrossRef): 0 citations Loading Articles...

This article is mentioned in:



Abstract

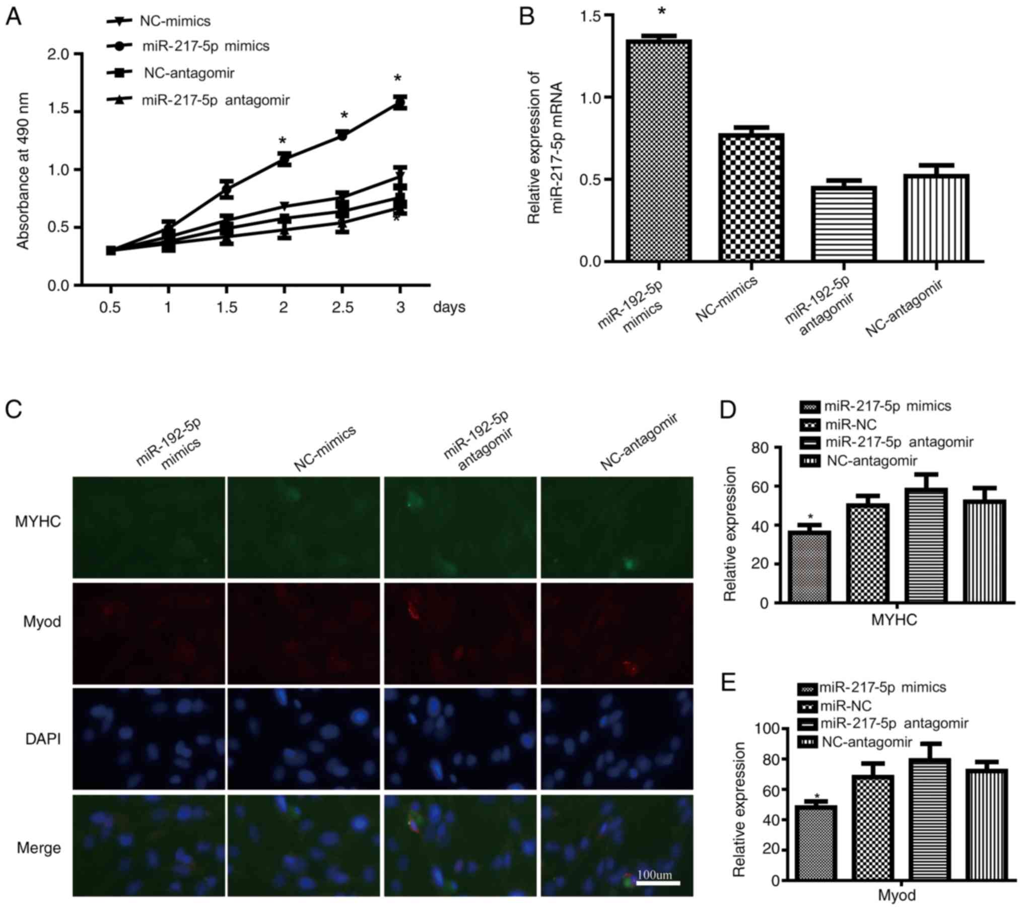
MicroRNA-217-5p (miR-217-5p) has been implicated in cell proliferation; however, its role in skeletal muscle stem cells (SkMSCs) remains unknown. The present study aimed to explore the roles of miR‑217‑5p in the biological characteristics of SkMSCs. SkMSCs were identified by cell surface markers using flow cytometry. The present study observed that miR‑217‑5p mimics accelerated the proliferation and suppressed the differentiation in SkMSCs. In addition, the results of the present study revealed that fibroblast growth factor receptor 2 (FGFR2) was a target of miR‑217‑5p, as miR‑217‑5p bound directly to the 3'‑untranslated region of FGFR2 mRNA, resulting in increased FGFR2 mRNA and protein levels. In addition, the present study suppressed the expression of FGFR2 in SkMSCs using a selective FGFR inhibitor AZD4547 and detected the efficiency of inhibition by reverse transcription‑quantitative PCR and western blotting. miR‑217‑5p levels were positively associated with FGFR2 expression, which was upregulated and accelerated the proliferation of SkMSCs compared with that of the miR‑NC group. Collectively, these results demonstrated that miR‑217‑5p may act as a myogenesis promoter in SkMSCs by directly targeting FGFR2 and may regulate the myogenesis of these cells.
View Figures

Figure 1

Figure 2

Figure 3

Figure 4

Figure 5

View References

1 

De Micheli AJ, Laurilliard EJ, Heinke CL, Ravichandran H, Fraczek P, Soueid-Baumgarten S, De Vlaminck I, Elemento O and Cosgrove BD: Single-cell analysis of the muscle stem cell hierarchy identifies heterotypic communication signals involved in skeletal muscle regeneration. Cell reports. 30:3583–3595.e5. 2020. View Article : Google Scholar : PubMed/NCBI

2 

Sacco A, Doyonnas R, Kraft P, Vitorovic S and Blau HM: Self-renewal and expansion of single transplanted muscle stem cells. Nature. 456:502–506. 2008. View Article : Google Scholar : PubMed/NCBI

3 

Sheehan SM and Allen RE: Skeletal muscle satellite cell proliferation in response to members of the fibroblast growth factor family and hepatocyte growth factor. J Cell Physiol. 181:499–506. 1999. View Article : Google Scholar : PubMed/NCBI

4 

Cerletti M, Jurga S, Witczak CA, Hirshman MF, Shadrach JL, Goodyear LJ and Wagers AJ: Highly efficient, functional engraftment of skeletal muscle stem cells in dystrophic muscles. Cell. 134:37–47. 2008. View Article : Google Scholar : PubMed/NCBI

5 

Madaro L, Torcinaro A, De Bardi M, Contino FF, Pelizzola M, Diaferia GR, Imeneo G, Bouchè M, Puri PL and De Santa F: Macrophages fine tune satellite cell fate in dystrophic skeletal muscle of mdx mice. PLoS Genet. 15:e10084082019. View Article : Google Scholar : PubMed/NCBI

6 

Chen X, Ouyang H, Wang Z, Chen B and Nie Q: A novel circular RNA generated by FGFR2 gene promotes myoblast proliferation and differentiation by sponging miR-133a-5p and miR-29b-1-5p. Cells. 7:E1992018. View Article : Google Scholar : PubMed/NCBI

7 

Fukuda S, Kaneshige A, Kaji T, Noguchi YT, Takemoto Y, Zhang L, Tsujikawa K, Kokubo H, Uezumi A, Maehara K, et al: Sustained expression of HeyL is critical for the proliferation of muscle stem cells in overloaded muscle. Elife. 8:e482842019. View Article : Google Scholar : PubMed/NCBI

8 

Tanaka KK, Hall JK, Troy AA, Cornelison DD, Majka SM and Olwin BB: Syndecan-4-expressing muscle progenitor cells in the SP engraft as satellite cells during muscle regeneration. Cell Stem Cell. 4:217–225. 2009. View Article : Google Scholar : PubMed/NCBI

9 

Kumar P, Ciftci S, Barthes J, Knopf-Marques H, Muller CB, Debry C, Vrana NE and Ghaemmaghami AM: A composite Gelatin/hyaluronic acid hydrogel as an ECM mimic for developing mesenchymal stem cell derived epithelial tissue patches. J Tissue Eng Regen Med. 14:45–57. 2020. View Article : Google Scholar : PubMed/NCBI

10 

Cao X, Tang S, Du F, Li H, Shen X, Li D, Wang Y, Zhang Z, Xia L, Zhu Q and Yin H: miR-99a-5p regulates the proliferation and differentiation of skeletal muscle satellite cells by targeting MTMR3 in chicken. Genes (Basel). 11:E3692020. View Article : Google Scholar : PubMed/NCBI

11 

Yin H, He H, Shen X, Zhao J, Cao X, Han S, Cui C, Chen Y, Wei Y, Xia L, et al: miR-9-5p inhibits skeletal muscle satellite cell proliferation and differentiation by targeting IGF2BP3 through the IGF2-PI3K/Akt signaling pathway. Int J Mol Sci. 21:E16552020. View Article : Google Scholar : PubMed/NCBI

12 

Fu L, Wang H, Liao Y, Zhou P, Xu Y, Zhao Y, Xie S, Zhao S and Li X: miR-208b modulating skeletal muscle development and energy homoeostasis through targeting distinct targets. RNA Biol. 17:743–754. 2020. View Article : Google Scholar : PubMed/NCBI

13 

Guan X, Gao Y, Zhou J, Wang J, Zheng F, Guo F, Chang A, Li X and Wang B: miR-223 regulates adipogenic and osteogenic differentiation of mesenchymal stem cells through a C/EBPs/miR-223/FGFR2 regulatory feedback loop. Stem Cells. 33:1589–1600. 2015. View Article : Google Scholar : PubMed/NCBI

14 

Jedari B, Rahmani A, Naderi M and Nadri S: MicroRNA-7 promotes neural differentiation of trabecular meshwork mesenchymal stem cell on nanofibrous scaffold. J Cell Biochem. 121:2818–2827. 2020. View Article : Google Scholar : PubMed/NCBI

15 

Phelps M, Stuelsatz P and Yablonka-Reuveni Z: Expression profile and overexpression outcome indicate a role for βKlotho in skeletal muscle fibro/adipogenesis. FEBS J. 283:1653–1668. 2016. View Article : Google Scholar : PubMed/NCBI

16 

Xiao Y, Guo Q, Jiang TJ, Yuan Y, Yang L, Wang GW and Xiao WF: miR4833p regulates osteogenic differentiation of bone marrow mesenchymal stem cells by targeting STAT1. Mol Med Rep. 20:4558–4566. 2019.PubMed/NCBI

17 

Zeng ZL, Lin XL, Tan LL, Liu YM, Qu K and Wang Z: MicroRNAs: Important regulators of induced pluripotent stem cell generation and differentiation. Stem Cell Rev Rep. 14:71–81. 2018. View Article : Google Scholar : PubMed/NCBI

18 

Zhang X, Wang Z, Li W, Huang R, Zheng D and Bi G: MicroRNA-217-5p ameliorates endothelial cell apoptosis induced by ox-LDL by targeting CLIC4. Nutr Metab Cardiovasc Dis. 30:523–533. 2020. View Article : Google Scholar : PubMed/NCBI

19 

Flum M, Kleemann M, Schneider H, Weis B, Fischer S, Handrick R and Otte K: miR-217-5p induces apoptosis by directly targeting PRKCI, BAG3, ITGAV and MAPK1 in colorectal cancer cells. J Cell Commun Signal. 12:451–466. 2018. View Article : Google Scholar : PubMed/NCBI

20 

Berrout J, Kyriakopoulou E, Moparthi L, Hogea AS, Berrout L, Ivan C, Lorger M, Boyle J, Peers C, Muench S, et al: TRPA1-FGFR2 binding event is a regulatory oncogenic driver modulated by miRNA-142-3p. Nat Commun. 8:9472017. View Article : Google Scholar : PubMed/NCBI

21 

Li X, Nie C, Tian B, Tan X, Han W, Wang J, Jin Y, Li Y, Guan X, Hong A and Chen X: miR-671-5p blocks the progression of human esophageal squamous cell carcinoma by suppressing FGFR2. Int J Biol Sci. 15:1892–1904. 2019. View Article : Google Scholar : PubMed/NCBI

22 

Nakano S, Nakamura K, Teramoto N, Yamanouchi K and Nishihara M: Basic fibroblast growth factor is pro-adipogenic in rat skeletal muscle progenitor clone, 2G11 cells. Anim Sci J. 87:99–108. 2016. View Article : Google Scholar : PubMed/NCBI

23 

Du YE, Tu G, Yang G, Li G, Yang D, Lang L, Xi L, Sun K, Chen Y, Shu K, et al: MiR-205/YAP1 in activated fibroblasts of breast tumor promotes VEGF-independent angiogenesis through STAT3 signaling. Theranostics. 7:3972–3988. 2017. View Article : Google Scholar : PubMed/NCBI

24 

Kwiatkowski BA, Kirillova I, Richard RE, Israeli D and Yablonka-Reuveni Z: FGFR4 and its novel splice form in myogenic cells: Interplay of glycosylation and tyrosine phosphorylation. J Cell Physiol. 215:803–817. 2008. View Article : Google Scholar : PubMed/NCBI

25 

Zhu M, Liu C, Li S, Zhang S, Yao Q and Song Q: Sclerostin induced tumor growth, bone metastasis and osteolysis in breast cancer. Sci Rep. 7:113992017. View Article : Google Scholar : PubMed/NCBI

26 

Livak KJ and Schmittgen TD: Analysis of relative gene expression data using real-time quantitative PCR and the 2(-Delta Delta C(T)) method. Methods. 25:402–408. 2001. View Article : Google Scholar : PubMed/NCBI

27 

Zou P, Zhu M, Lian C, Wang J, Chen Z, Zhang X, Yang Y, Chen X, Cui X, Liu J, et al: miR-192-5p suppresses the progression of lung cancer bone metastasis by targeting TRIM44. Sci Rep. 9:196192019. View Article : Google Scholar : PubMed/NCBI

28 

Schultz SS and Lucas PA: Human stem cells isolated from adult skeletal muscle differentiate into neural phenotypes. J Neurosci Methods. 152:144–155. 2006. View Article : Google Scholar : PubMed/NCBI

29 

Chu Q, Sun Y, Bi D, Cui J and Xu T: Up-regulated of miR-8159-5p and miR-217-5p by LPS stimulation negatively co-regulate TLR1 in miiuy croaker. Dev Comp Immunol. 67:117–125. 2017. View Article : Google Scholar : PubMed/NCBI

30 

Erdos Z, Barnum JE, Wang E, DeMaula C, Dey PM, Forest T, Bailey WJ and Glaab WE: Evaluation of the relative performance of pancreas specific microRNAs in rat plasma as biomarkers of pancreas injury. Toxicol Sci. 173:5–18. 2019. View Article : Google Scholar

31 

Du W, Tang H, Lei Z, Zhu J, Zeng Y, Liu Z and Huang JA: miR-335-5p inhibits TGF-β1-induced epithelial-mesenchymal transition in non-small cell lung cancer via ROCK1. Respir Res. 20:2252019. View Article : Google Scholar : PubMed/NCBI

32 

Choi YJ, Kim H, Kim JW, Song CW, Kim DS, Yoon S and Park HJ: Phthalazinone pyrazole enhances the hepatic functions of human embryonic stem cell-derived hepatocyte-like cells via suppression of the epithelial-mesenchymal transition. Stem Cell Rev Rep. 14:438–450. 2018. View Article : Google Scholar : PubMed/NCBI

33 

Schmidt M, Schüler SC, Hüttner SS, von Eyss B and von Maltzahn J: Adult stem cells at work: Regenerating skeletal muscle. Cell Mol Life Sci. 76:2559–2570. 2019. View Article : Google Scholar : PubMed/NCBI

34 

Dumont NA, Bentzinger CF, Sincennes MC and Rudnicki MA: Satellite cells and skeletal muscle regeneration. Compr Physiol. 5:1027–1059. 2015. View Article : Google Scholar : PubMed/NCBI

35 

Feige P, Brun CE, Ritso M and Rudnicki MA: Orienting muscle stem cells for regeneration in homeostasis, aging, and disease. Cell Stem Cell. 23:653–664. 2018. View Article : Google Scholar : PubMed/NCBI

36 

Sato T, Yamamoto T and Sehara-Fujisawa A: miR-195/497 induce postnatal quiescence of skeletal muscle stem cells. Nat Commun. 5:45972014. View Article : Google Scholar : PubMed/NCBI

37 

Tirone M, Giovenzana A, Vallone A, Zordan P, Sormani M, Nicolosi PA, Meneveri R, Gigliotti CR, Spinelli AE, Bocciardi R, et al: Severe heterotopic ossification in the skeletal muscle and endothelial cells recruitment to chondrogenesis are enhanced by monocyte/macrophage depletion. Front Immunol. 10:16402019. View Article : Google Scholar : PubMed/NCBI

38 

Zhao Y, Chen M, Lian D, Li Y, Li Y, Wang J, Deng S, Yu K and Lian Z: Non-coding RNA regulates the myogenesis of skeletal muscle satellite cells, injury repair and diseases. Cells. 8:E9882019. View Article : Google Scholar : PubMed/NCBI

39 

Kletukhina S, Neustroeva O, James V, Rizvanov A and Gomzikova M: Role of mesenchymal stem cell-derived extracellular vesicles in epithelial-mesenchymal transition. Int J Mol Sci. 20:E48132019. View Article : Google Scholar : PubMed/NCBI

40 

Sadej R, Lu X, Turczyk L, Novitskaya V, Lopez-Clavijo AF, Kordek R, Potemski P, Wakelam MJO, Romanska-Knight H and Berditchevski F: CD151 regulates expression of FGFR2 in breast cancer cells via PKC-dependent pathways. J Cell Sci. 131:jcs2206402018. View Article : Google Scholar : PubMed/NCBI

41 

Li L, Zhang S, Wei L, Wang Z, Ma W, Liu F and Qian Y: FGF2 and FGFR2 in patients with idiopathic pulmonary fibrosis and lung cancer. Oncol Lett. 16:2490–2494. 2018.PubMed/NCBI

42 

Vanmechelen M, Lambrechts D, Van Brussel T, Verbiest A, Couchy G, Schöffski P, Dumez H, Debruyne PR, Lerut E, Machiels JP, et al: Fibroblast growth factor receptor-2 polymorphism rs2981582 is correlated with progression-free survival and overall survival in patients with metastatic clear-cell renal cell carcinoma treated with sunitinib. Clin Genitourin Cancer. 17:e235–e246. 2019. View Article : Google Scholar : PubMed/NCBI

43 

Maehara O, Suda G, Natsuizaka M, Ohnishi S, Komatsu Y, Sato F, Nakai M, Sho T, Morikawa K, Ogawa K, et al: Fibroblast growth factor-2-mediated FGFR/Erk signaling supports maintenance of cancer stem-like cells in esophageal squamous cell carcinoma. Carcinogenesis. 38:1073–1083. 2017. View Article : Google Scholar : PubMed/NCBI

44 

Wang D, Yang L, Yu W and Zhang Y: Investigational fibroblast growth factor receptor 2 antagonists in early phase clinical trials to treat solid tumors. Expert Opin Investig Drugs. 28:903–916. 2019. View Article : Google Scholar : PubMed/NCBI

45 

Wang Y and Qin H: miR-338-3p targets RAB23 and suppresses tumorigenicity of prostate cancer cells. Am J Cancer Res. 8:2564–2574. 2018.PubMed/NCBI

46 

Shanmuganathan S and Angayarkanni N: Chebulagic acid and Chebulinic acid inhibit TGF-β1 induced fibrotic changes in the chorio-retinal endothelial cells by inhibiting ERK phosphorylation. Microvasc Res. 121:14–23. 2019. View Article : Google Scholar : PubMed/NCBI

47 

Xu Y, Xiao H, Luo H, Chen Y, Zhang Y, Tao L, Jiang Y, Chen Y and Shen X: Inhibitory effects of oxymatrine on TGF-β1-induced proliferation and abnormal differentiation in rat cardiac fibroblasts via the p38MAPK and ERK1/2 signaling pathways. Mol Med Rep. 16:5354–5362. 2017. View Article : Google Scholar : PubMed/NCBI

48 

Huang V, Place RF, Portnoy V, Wang J, Qi Z, Jia Z, Yu A, Shuman M, Yu J and Li LC: Upregulation of Cyclin B1 by miRNA and its implications in cancer. Nucleic Acids Res. 40:1695–1707. 2012. View Article : Google Scholar : PubMed/NCBI

49 

Vasudevan S: Posttranscriptional upregulation by microRNAs. Wiley Interdiscip Rev RNA. 3:311–330. 2012. View Article : Google Scholar : PubMed/NCBI

50 

Lu H, Buchan RJ and Cook SA: MicroRNA-223 regulates Glut4 expression and cardiomyocyte glucose metabolism. Cardiovasc Res. 86:410–420. 2010. View Article : Google Scholar : PubMed/NCBI

51 

Saifi M, Yogindran S, Nasrullah N, Nissar U, Gul I and Abdin MZ: Co-expression of anti-miR319g and miRStv_11 lead to enhanced steviol glycosides content in Stevia rebaudiana. BMC Plant Biol. 19:2742019. View Article : Google Scholar : PubMed/NCBI

52 

Alessandri G, Pagano S, Bez A, Benetti A, Pozzi S, Iannolo G, Baronio M, Invernici G, Caruso A, Muneretto C, et al: Isolation and culture of human muscle-derived stem cells able to differentiate into myogenic and neurogenic cell lineages. Lancet. 364:1872–1883. 2004. View Article : Google Scholar : PubMed/NCBI

Related Articles

  • Abstract
  • View
  • Download
  • Twitter
Copy and paste a formatted citation
Spandidos Publications style
Zhu M, Chen G, Yang Y, Yang J, Qin B and Gu L: miR‑217‑5p regulates myogenesis in skeletal muscle stem cells by targeting FGFR2. Mol Med Rep 22: 850-858, 2020.
APA
Zhu, M., Chen, G., Yang, Y., Yang, J., Qin, B., & Gu, L. (2020). miR‑217‑5p regulates myogenesis in skeletal muscle stem cells by targeting FGFR2. Molecular Medicine Reports, 22, 850-858. https://doi.org/10.3892/mmr.2020.11133
MLA
Zhu, M., Chen, G., Yang, Y., Yang, J., Qin, B., Gu, L."miR‑217‑5p regulates myogenesis in skeletal muscle stem cells by targeting FGFR2". Molecular Medicine Reports 22.2 (2020): 850-858.
Chicago
Zhu, M., Chen, G., Yang, Y., Yang, J., Qin, B., Gu, L."miR‑217‑5p regulates myogenesis in skeletal muscle stem cells by targeting FGFR2". Molecular Medicine Reports 22, no. 2 (2020): 850-858. https://doi.org/10.3892/mmr.2020.11133
Copy and paste a formatted citation
x
Spandidos Publications style
Zhu M, Chen G, Yang Y, Yang J, Qin B and Gu L: miR‑217‑5p regulates myogenesis in skeletal muscle stem cells by targeting FGFR2. Mol Med Rep 22: 850-858, 2020.
APA
Zhu, M., Chen, G., Yang, Y., Yang, J., Qin, B., & Gu, L. (2020). miR‑217‑5p regulates myogenesis in skeletal muscle stem cells by targeting FGFR2. Molecular Medicine Reports, 22, 850-858. https://doi.org/10.3892/mmr.2020.11133
MLA
Zhu, M., Chen, G., Yang, Y., Yang, J., Qin, B., Gu, L."miR‑217‑5p regulates myogenesis in skeletal muscle stem cells by targeting FGFR2". Molecular Medicine Reports 22.2 (2020): 850-858.
Chicago
Zhu, M., Chen, G., Yang, Y., Yang, J., Qin, B., Gu, L."miR‑217‑5p regulates myogenesis in skeletal muscle stem cells by targeting FGFR2". Molecular Medicine Reports 22, no. 2 (2020): 850-858. https://doi.org/10.3892/mmr.2020.11133
Follow us
  • Twitter
  • LinkedIn
  • Facebook
About
  • Spandidos Publications
  • Careers
  • Cookie Policy
  • Privacy Policy
How can we help?
  • Help
  • Live Chat
  • Contact
  • Email to our Support Team