Spandidos Publications Logo
  • About
    • About Spandidos
    • Aims and Scopes
    • Abstracting and Indexing
    • Editorial Policies
    • Reprints and Permissions
    • Job Opportunities
    • Terms and Conditions
    • Contact
  • Journals
    • All Journals
    • Oncology Letters
      • Oncology Letters
      • Information for Authors
      • Editorial Policies
      • Editorial Board
      • Aims and Scope
      • Abstracting and Indexing
      • Bibliographic Information
      • Archive
    • International Journal of Oncology
      • International Journal of Oncology
      • Information for Authors
      • Editorial Policies
      • Editorial Board
      • Aims and Scope
      • Abstracting and Indexing
      • Bibliographic Information
      • Archive
    • Molecular and Clinical Oncology
      • Molecular and Clinical Oncology
      • Information for Authors
      • Editorial Policies
      • Editorial Board
      • Aims and Scope
      • Abstracting and Indexing
      • Bibliographic Information
      • Archive
    • Experimental and Therapeutic Medicine
      • Experimental and Therapeutic Medicine
      • Information for Authors
      • Editorial Policies
      • Editorial Board
      • Aims and Scope
      • Abstracting and Indexing
      • Bibliographic Information
      • Archive
    • International Journal of Molecular Medicine
      • International Journal of Molecular Medicine
      • Information for Authors
      • Editorial Policies
      • Editorial Board
      • Aims and Scope
      • Abstracting and Indexing
      • Bibliographic Information
      • Archive
    • Biomedical Reports
      • Biomedical Reports
      • Information for Authors
      • Editorial Policies
      • Editorial Board
      • Aims and Scope
      • Abstracting and Indexing
      • Bibliographic Information
      • Archive
    • Oncology Reports
      • Oncology Reports
      • Information for Authors
      • Editorial Policies
      • Editorial Board
      • Aims and Scope
      • Abstracting and Indexing
      • Bibliographic Information
      • Archive
    • Molecular Medicine Reports
      • Molecular Medicine Reports
      • Information for Authors
      • Editorial Policies
      • Editorial Board
      • Aims and Scope
      • Abstracting and Indexing
      • Bibliographic Information
      • Archive
    • World Academy of Sciences Journal
      • World Academy of Sciences Journal
      • Information for Authors
      • Editorial Policies
      • Editorial Board
      • Aims and Scope
      • Abstracting and Indexing
      • Bibliographic Information
      • Archive
    • International Journal of Functional Nutrition
      • International Journal of Functional Nutrition
      • Information for Authors
      • Editorial Policies
      • Editorial Board
      • Aims and Scope
      • Abstracting and Indexing
      • Bibliographic Information
      • Archive
    • International Journal of Epigenetics
      • International Journal of Epigenetics
      • Information for Authors
      • Editorial Policies
      • Editorial Board
      • Aims and Scope
      • Abstracting and Indexing
      • Bibliographic Information
      • Archive
    • Medicine International
      • Medicine International
      • Information for Authors
      • Editorial Policies
      • Editorial Board
      • Aims and Scope
      • Abstracting and Indexing
      • Bibliographic Information
      • Archive
  • Articles
  • Information
    • Information for Authors
    • Information for Reviewers
    • Information for Librarians
    • Information for Advertisers
    • Conferences
  • Language Editing
Spandidos Publications Logo
  • About
    • About Spandidos
    • Aims and Scopes
    • Abstracting and Indexing
    • Editorial Policies
    • Reprints and Permissions
    • Job Opportunities
    • Terms and Conditions
    • Contact
  • Journals
    • All Journals
    • Biomedical Reports
      • Information for Authors
      • Editorial Policies
      • Editorial Board
      • Aims and Scope
      • Abstracting and Indexing
      • Bibliographic Information
      • Archive
    • Experimental and Therapeutic Medicine
      • Information for Authors
      • Editorial Policies
      • Editorial Board
      • Aims and Scope
      • Abstracting and Indexing
      • Bibliographic Information
      • Archive
    • International Journal of Epigenetics
      • Information for Authors
      • Editorial Policies
      • Editorial Board
      • Aims and Scope
      • Abstracting and Indexing
      • Bibliographic Information
      • Archive
    • International Journal of Functional Nutrition
      • Information for Authors
      • Editorial Policies
      • Editorial Board
      • Aims and Scope
      • Abstracting and Indexing
      • Bibliographic Information
      • Archive
    • International Journal of Molecular Medicine
      • Information for Authors
      • Editorial Policies
      • Editorial Board
      • Aims and Scope
      • Abstracting and Indexing
      • Bibliographic Information
      • Archive
    • International Journal of Oncology
      • Information for Authors
      • Editorial Policies
      • Editorial Board
      • Aims and Scope
      • Abstracting and Indexing
      • Bibliographic Information
      • Archive
    • Medicine International
      • Information for Authors
      • Editorial Policies
      • Editorial Board
      • Aims and Scope
      • Abstracting and Indexing
      • Bibliographic Information
      • Archive
    • Molecular and Clinical Oncology
      • Information for Authors
      • Editorial Policies
      • Editorial Board
      • Aims and Scope
      • Abstracting and Indexing
      • Bibliographic Information
      • Archive
    • Molecular Medicine Reports
      • Information for Authors
      • Editorial Policies
      • Editorial Board
      • Aims and Scope
      • Abstracting and Indexing
      • Bibliographic Information
      • Archive
    • Oncology Letters
      • Information for Authors
      • Editorial Policies
      • Editorial Board
      • Aims and Scope
      • Abstracting and Indexing
      • Bibliographic Information
      • Archive
    • Oncology Reports
      • Information for Authors
      • Editorial Policies
      • Editorial Board
      • Aims and Scope
      • Abstracting and Indexing
      • Bibliographic Information
      • Archive
    • World Academy of Sciences Journal
      • Information for Authors
      • Editorial Policies
      • Editorial Board
      • Aims and Scope
      • Abstracting and Indexing
      • Bibliographic Information
      • Archive
  • Articles
  • Information
    • For Authors
    • For Reviewers
    • For Librarians
    • For Advertisers
    • Conferences
  • Language Editing
Login Register Submit
  • This site uses cookies
  • You can change your cookie settings at any time by following the instructions in our Cookie Policy. To find out more, you may read our Privacy Policy.

    I agree
Search articles by DOI, keyword, author or affiliation
Search
Advanced Search
presentation
Molecular Medicine Reports
Join Editorial Board Propose a Special Issue
Print ISSN: 1791-2997 Online ISSN: 1791-3004
Journal Cover
August-2020 Volume 22 Issue 2

Full Size Image

Sign up for eToc alerts
Recommend to Library

Journals

International Journal of Molecular Medicine

International Journal of Molecular Medicine

International Journal of Molecular Medicine is an international journal devoted to molecular mechanisms of human disease.

International Journal of Oncology

International Journal of Oncology

International Journal of Oncology is an international journal devoted to oncology research and cancer treatment.

Molecular Medicine Reports

Molecular Medicine Reports

Covers molecular medicine topics such as pharmacology, pathology, genetics, neuroscience, infectious diseases, molecular cardiology, and molecular surgery.

Oncology Reports

Oncology Reports

Oncology Reports is an international journal devoted to fundamental and applied research in Oncology.

Experimental and Therapeutic Medicine

Experimental and Therapeutic Medicine

Experimental and Therapeutic Medicine is an international journal devoted to laboratory and clinical medicine.

Oncology Letters

Oncology Letters

Oncology Letters is an international journal devoted to Experimental and Clinical Oncology.

Biomedical Reports

Biomedical Reports

Explores a wide range of biological and medical fields, including pharmacology, genetics, microbiology, neuroscience, and molecular cardiology.

Molecular and Clinical Oncology

Molecular and Clinical Oncology

International journal addressing all aspects of oncology research, from tumorigenesis and oncogenes to chemotherapy and metastasis.

World Academy of Sciences Journal

World Academy of Sciences Journal

Multidisciplinary open-access journal spanning biochemistry, genetics, neuroscience, environmental health, and synthetic biology.

International Journal of Functional Nutrition

International Journal of Functional Nutrition

Open-access journal combining biochemistry, pharmacology, immunology, and genetics to advance health through functional nutrition.

International Journal of Epigenetics

International Journal of Epigenetics

Publishes open-access research on using epigenetics to advance understanding and treatment of human disease.

Medicine International

Medicine International

An International Open Access Journal Devoted to General Medicine.

Journal Cover
August-2020 Volume 22 Issue 2

Full Size Image

Sign up for eToc alerts
Recommend to Library

  • Article
  • Citations
    • Cite This Article
    • Download Citation
    • Create Citation Alert
    • Remove Citation Alert
    • Cited By
  • Similar Articles
    • Related Articles (in Spandidos Publications)
    • Similar Articles (Google Scholar)
    • Similar Articles (PubMed)
  • Download PDF
  • Download XML
  • View XML
Article Open Access

Effects of miR‑195‑5p on cell proliferation and apoptosis in gestational diabetes mellitus via targeting EZH2

  • Authors:
    • Xiaojie Liao
    • Zhuolin Zhou
    • Xiaoliu Zhang
  • View Affiliations / Copyright

    Affiliations: Department of Obstetrics, Jingmen No. 1 People's Hospital, Jingmen, Hubei 448000, P.R. China, Family Planning Ward, The First Affiliated Hospital of Guangxi Medical University, Nanning, Guangxi 530000, P.R. China
    Copyright: © Liao et al. This is an open access article distributed under the terms of Creative Commons Attribution License.
  • Pages: 803-809
    |
    Published online on: May 12, 2020
       https://doi.org/10.3892/mmr.2020.11142
  • Expand metrics +
Metrics: Total Views: 0 (Spandidos Publications: | PMC Statistics: )
Metrics: Total PDF Downloads: 0 (Spandidos Publications: | PMC Statistics: )
Cited By (CrossRef): 0 citations Loading Articles...

This article is mentioned in:



Abstract

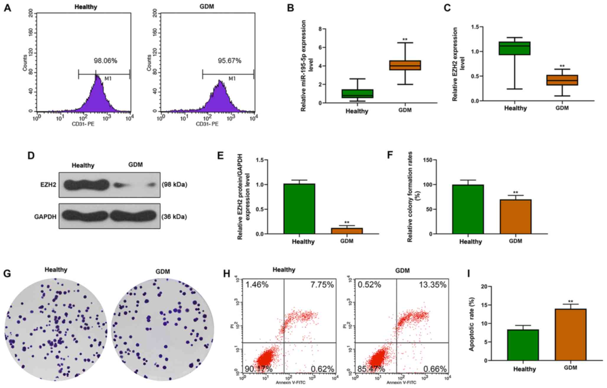
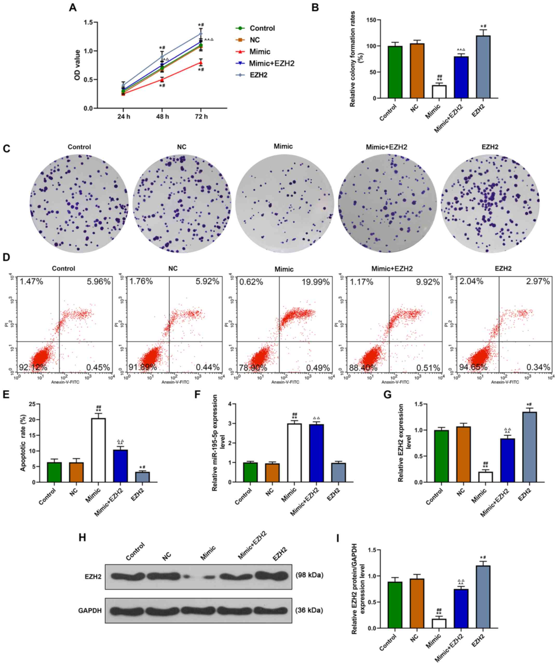
Gestational diabetes mellitus (GDM) is a type of diabetes mellitus (DM) that occurs during pregnancy. The present study aimed to investigate the roles of microRNA (miR)‑195‑5p and enhancer of zeste homolog 2 (EZH2) in GDM, and their potential association. Human umbilical vein endothelial cells (HUVECs) were collected from healthy and GDM umbilical cords, and the endothelial properties were detected by flow cytometry. mRNA expression levels of miR‑195‑5p and EZH2, and EZH2 protein expression levels were detected by reverse transcription‑quantitative PCR (RT‑qPCR) and western blot analysis, respectively. Cell colony formation and flow cytometry were performed to determine cell proliferation and apoptosis. Furthermore, the target gene of miR‑195‑5p was predicted and assessed using a dual‑luciferase reporter assay. The levels of cell viability, proliferation and apoptosis following the overexpression of miR‑195‑5p, EZH2 or miR‑195‑5p + EZH2, were detected using Cell Counting Kit‑8, colony formation and flow cytometry assays, respectively. In addition, the mRNA expression levels of miR‑195‑59 and EZH2, and EZH2 protein expression levels following transfection with overexpression plasmids were detected using RT‑qPCR and western blot analysis, respectively. It was identified that high mRNA expression of miR‑195‑5p, and low EZH2 mRNA and protein expression levels decreased the level of cell proliferation and the high apoptotic rate of GDM‑HUVECs. In addition, miR‑195‑5p was predicted and identified to target EZH2, and miR‑195‑5p overexpression was identified to inhibit cell proliferation and promote apoptosis. However, it was demonstrated that upregulation of EZH2 could alleviate the inhibition of cell proliferation and the increased apoptotic rate induced by miR‑195‑5p overexpression. Therefore, the present results suggested that miR‑195‑5p may inhibit cell viability, proliferation and promote apoptosis by targeting EZH2 in GDM‑induced HUVECs.
View Figures

Figure 1

Figure 2

Figure 3

View References

1 

Zhang Q, Padi SK, Tindall DJ and Guo B: Polycomb protein EZH2 suppresses apoptosis by silencing the proapoptotic miR-31. Cell Death Dis. 5:e14862014. View Article : Google Scholar : PubMed/NCBI

2 

Desoye G and Nolan CJ: The fetal glucose steal: An underappreciated phenomenon in diabetic pregnancy. Diabetologia. 59:1089–1094. 2016. View Article : Google Scholar : PubMed/NCBI

3 

Leach L: Placental vascular dysfunction in diabetic pregnancies: Intimations of fetal cardiovascular disease? Microcirculation. 18:263–269. 2011. View Article : Google Scholar : PubMed/NCBI

4 

Greene MF and Solomon CG: Gestational diabetes mellitus-time to treat. N Engl J Med. 352:2544–2546. 2005. View Article : Google Scholar : PubMed/NCBI

5 

Elliott HR, Sharp GC, Relton CL and Lawlor DA: Epigenetics and gestational diabetes: A review of epigenetic epidemiology studies and their use to explore epigenetic mediation and improve prediction. Diabetologia. 62:2171–2178. 2019. View Article : Google Scholar : PubMed/NCBI

6 

Fan Z, Cui H, Xu X, Lin Z, Zhang X, Kang L, Han B, Meng J, Yan Z, Yan X and Jiao S: MiR-125a suppresses tumor growth, invasion and metastasis in cervical cancer by targeting STAT3. Oncotarget. 6:25266–25280. 2015. View Article : Google Scholar : PubMed/NCBI

7 

Xie F, Hosany S, Zhong S, Jiang Y, Zhang F, Lin L, Wang X, Gao S and Hu X: MicroRNA-193a inhibits breast cancer proliferation and metastasis by downregulating WT1. PLoS One. 12:e01855652017. View Article : Google Scholar : PubMed/NCBI

8 

Wander PL, Boyko EJ, Hevner K, Parikh VJ, Tadesse MG, Sorensen TK, Williams MA and Enquobahrie DA: Circulating early- and mid-pregnancy microRNAs and risk of gestational diabetes. Diabetes Res Clin Pract. 132:1–9. 2017. View Article : Google Scholar : PubMed/NCBI

9 

Tagoma A, Alnek K, Kirss A, Uibo R and Haller-Kikkatalo K: MicroRNA profiling of second trimester maternal plasma shows upregulation of miR-195-5p in patients with gestational diabetes. Gene. 672:137–142. 2018. View Article : Google Scholar : PubMed/NCBI

10 

Floris I, Descamps B, Vardeu A, Mitić T, Posadino AM, Shantikumar S, Sala-Newby G, Capobianco G, Mangialardi G, Howard L, et al: Gestational diabetes mellitus impairs fetal endothelial cell functions through a mechanism involving microRNA-101 and histone methyltransferase enhancer of zester homolog-2. Arterioscler Thromb Vasc Biol. 35:664–674. 2015. View Article : Google Scholar : PubMed/NCBI

11 

Lewis PW, Muller MM, Koletsky MS, Cordero F, Lin S, Banaszynski LA, Garcia BA, Muir TW, Becher OJ and Allis CD: Inhibition of PRC2 activity by a gain-of-function H3 mutation found in pediatric glioblastoma. Science. 340:857–861. 2013. View Article : Google Scholar : PubMed/NCBI

12 

Xu CR, Li LC, Donahue G, Ying L, Zhang YW, Gadue P and Zaret KS: Dynamics of genomic H3K27me3 domains and role of EZH2 during pancreatic endocrine specification. EMBO J. 33:2157–2170. 2014. View Article : Google Scholar : PubMed/NCBI

13 

International Association of Diabetes and Pregnancy Study Groups Consensus Panel, . Metzger BE, Gabbe SG, Persson B, Buchanan TA, Catalano PA, Damm P, Dyer AR, Leiva A, Hod M, et al: International association of diabetes and pregnancy study groups recommendations on the diagnosis and classification of hyperglycemia in pregnancy. Diabetes Care. 33:676–682. 2010. View Article : Google Scholar : PubMed/NCBI

14 

Matsumoto T, Takaoka E, Ishida K, Nakayama N, Noguchi E, Kobayashi T and Kamata K: Abnormalities of endothelium-dependent responses in mesenteric arteries from Otsuka long-evans Tokushima fatty (OLETF) rats are improved by chronic treatment with thromboxane A2 synthase inhibitor. Atherosclerosis. 205:87–95. 2009. View Article : Google Scholar : PubMed/NCBI

15 

Livak KJ and Schmittgen TD: Analysis of relative gene expression data using real-time quantitative PCR and the 2(-Delta Delta C(T)) method. Methods. 25:402–408. 2001. View Article : Google Scholar : PubMed/NCBI

16 

Zinman B, Genuth S and Nathan DM: The diabetes control and complications trial/epidemiology of diabetes interventions and complications study: 30th anniversary presentations. Diabetes Care. 37:82014. View Article : Google Scholar : PubMed/NCBI

17 

Cefalu WT and Ratner RE: The diabetes control and complications trial/epidemiology of diabetes interventions and complications study at 30 years: The ‘gift’ that keeps on giving! Diabetes Care. 37:5–7. 2014. View Article : Google Scholar : PubMed/NCBI

18 

Hales CN and Barker DJ: The thrifty phenotype hypothesis. Br Med Bull. 60:5–20. 2001. View Article : Google Scholar : PubMed/NCBI

19 

Morwessel NJ: The genetic basis of diabetes mellitus. AACN Clin Issues. 9:539–554. 1998. View Article : Google Scholar : PubMed/NCBI

20 

Pishavar E and Behravan J: miR-126 as a therapeutic agent for diabetes mellitus. Curr Pharm Des. 23:3309–3314. 2017. View Article : Google Scholar : PubMed/NCBI

21 

Assmann TS, Duarte GCK, Brondani LA, de Freitas PHO, Martins EM, Canani LH and Crispim D: Polymorphisms in genes encoding miR-155 and miR-146a are associated with protection to type 1 diabetes mellitus. Acta Diabetol. 54:433–441. 2017. View Article : Google Scholar : PubMed/NCBI

22 

Morais Junior GS, Souza VC, Machado-Silva W, Henriques AD, Melo Alves A, Barbosa Morais D, Nobrega OT, Brito CJ and Dos Santos Silva RJ: Acute strength training promotes responses in whole blood circulating levels of miR-146a among older adults with type 2 diabetes mellitus. Clin Interv Aging. 12:1443–1450. 2017. View Article : Google Scholar : PubMed/NCBI

23 

Shan K, Liu C, Liu BH, Chen X, Dong R, Liu X, Zhang YY, Liu B, Zhang SJ, Wang JJ, et al: Circular noncoding RNA HIPK3 mediates retinal vascular dysfunction in diabetes mellitus. Circulation. 136:1629–1642. 2017. View Article : Google Scholar : PubMed/NCBI

24 

Banerjee RR: Piecing together the puzzle of pancreatic islet adaptation in pregnancy. Ann N Y Acad Sci. 1411:120–139. 2018. View Article : Google Scholar : PubMed/NCBI

25 

Lane-Cordova AD, Gunderson EP, Carnethon MR, Catov JM, Reiner AP, Lewis CE, Dude AM, Greenland P and Jacobs DR Jr: Pre-pregnancy endothelial dysfunction and birth outcomes: The coronary artery risk development in young adults (CARDIA) study. Hypertens Res. 41:282–289. 2018. View Article : Google Scholar : PubMed/NCBI

26 

Magee TR, Ross MG, Wedekind L, Desai M, Kjos S and Belkacemi L: Gestational diabetes mellitus alters apoptotic and inflammatory gene expression of trophobasts from human term placenta. J Diabetes Complications. 28:448–459. 2014. View Article : Google Scholar : PubMed/NCBI

27 

Li J, Ying H, Cai G, Guo Q and Chen L: Impaired proliferation of pancreatic beta cells, by reduced placental growth factor in pre-eclampsia, as a cause for gestational diabetes mellitus. Cell Prolif. 48:166–174. 2015. View Article : Google Scholar : PubMed/NCBI

28 

Tryggestad JB, Vishwanath A, Jiang S, Mallappa A, Teague AM, Takahashi Y, Thompson DM and Chernausek SD: Influence of gestational diabetes mellitus on human umbilical vein endothelial cell miRNA. Clin Sci (Lond). 130:1955–1967. 2016. View Article : Google Scholar : PubMed/NCBI

29 

Jin J, Wang C, Ouyang Y and Zhang D: Elevated miR-195-5p expression in deep vein thrombosis and mechanism of action in the regulation of vascular endothelial cell physiology. Exp Ther Med. 18:4617–4624. 2019.PubMed/NCBI

30 

Xu J, Wang Z, Lu W, Jiang H, Lu J, Qiu J and Ye G: EZH2 promotes gastric cancer cells proliferation by repressing p21 expression. Pathol Res Pract. 215:1523742019. View Article : Google Scholar : PubMed/NCBI

31 

Li Y, Li D, Zhao M, Huang S, Zhang Q, Lin H, Wang W, Li K, Li Z, Huang W, et al: Long noncoding RNA SNHG6 regulates p21 expression via activation of the JNK pathway and regulation of EZH2 in gastric cancer cells. Life Sci. 208:295–304. 2018. View Article : Google Scholar : PubMed/NCBI

32 

Lian R, Ma H, Wu Z, Zhang G, Jiao L, Miao W, Jin Q, Li R, Chen P, Shi H and Yu W: EZH2 promotes cell proliferation by regulating the expression of RUNX3 in laryngeal carcinoma. Mol Cell Biochem. 439:35–43. 2018. View Article : Google Scholar : PubMed/NCBI

33 

Yan JJ, Chang Y, Zhang YN, Lin JS, He XX and Huang HJ: miR-195 inhibits cell proliferation via targeting AEG-1 in hepatocellular carcinoma. Oncol Lett. 13:3118–3126. 2017. View Article : Google Scholar : PubMed/NCBI

34 

Yin Y, Hong S, Yu S, Huang Y, Chen S, Liu Y, Zhang Q, Li Y and Xiao H: MiR-195 inhibits tumor growth and metastasis in papillary thyroid carcinoma cell lines by targeting CCND1 and FGF2. Int J Endocrinol. 2017:61804252017. View Article : Google Scholar : PubMed/NCBI

35 

Han Li C and Chen Y: Targeting EZH2 for cancer therapy: Progress and perspective. Curr Protein Pept Sci. 16:559–570. 2015. View Article : Google Scholar : PubMed/NCBI

36 

Li Z, Hou P, Fan D, Dong M, Ma M, Li H, Yao R, Li Y, Wang G, Geng P, et al: The degradation of EZH2 mediated by lncRNA ANCR attenuated the invasion and metastasis of breast cancer. Cell Death Differ. 24:59–71. 2017. View Article : Google Scholar : PubMed/NCBI

37 

Pepin ME, Bickerton HH, Bethea M, Hunter CS, Wende AR and Banerjee RR: Prolactin receptor signaling regulates a pregnancy-specific transcriptional program in mouse islets. Endocrinology. 160:1150–1163. 2019. View Article : Google Scholar : PubMed/NCBI

Related Articles

  • Abstract
  • View
  • Download
  • Twitter
Copy and paste a formatted citation
Spandidos Publications style
Liao X, Zhou Z and Zhang X: Effects of miR‑195‑5p on cell proliferation and apoptosis in gestational diabetes mellitus via targeting EZH2. Mol Med Rep 22: 803-809, 2020.
APA
Liao, X., Zhou, Z., & Zhang, X. (2020). Effects of miR‑195‑5p on cell proliferation and apoptosis in gestational diabetes mellitus via targeting EZH2. Molecular Medicine Reports, 22, 803-809. https://doi.org/10.3892/mmr.2020.11142
MLA
Liao, X., Zhou, Z., Zhang, X."Effects of miR‑195‑5p on cell proliferation and apoptosis in gestational diabetes mellitus via targeting EZH2". Molecular Medicine Reports 22.2 (2020): 803-809.
Chicago
Liao, X., Zhou, Z., Zhang, X."Effects of miR‑195‑5p on cell proliferation and apoptosis in gestational diabetes mellitus via targeting EZH2". Molecular Medicine Reports 22, no. 2 (2020): 803-809. https://doi.org/10.3892/mmr.2020.11142
Copy and paste a formatted citation
x
Spandidos Publications style
Liao X, Zhou Z and Zhang X: Effects of miR‑195‑5p on cell proliferation and apoptosis in gestational diabetes mellitus via targeting EZH2. Mol Med Rep 22: 803-809, 2020.
APA
Liao, X., Zhou, Z., & Zhang, X. (2020). Effects of miR‑195‑5p on cell proliferation and apoptosis in gestational diabetes mellitus via targeting EZH2. Molecular Medicine Reports, 22, 803-809. https://doi.org/10.3892/mmr.2020.11142
MLA
Liao, X., Zhou, Z., Zhang, X."Effects of miR‑195‑5p on cell proliferation and apoptosis in gestational diabetes mellitus via targeting EZH2". Molecular Medicine Reports 22.2 (2020): 803-809.
Chicago
Liao, X., Zhou, Z., Zhang, X."Effects of miR‑195‑5p on cell proliferation and apoptosis in gestational diabetes mellitus via targeting EZH2". Molecular Medicine Reports 22, no. 2 (2020): 803-809. https://doi.org/10.3892/mmr.2020.11142
Follow us
  • Twitter
  • LinkedIn
  • Facebook
About
  • Spandidos Publications
  • Careers
  • Cookie Policy
  • Privacy Policy
How can we help?
  • Help
  • Live Chat
  • Contact
  • Email to our Support Team