Spandidos Publications Logo
  • About
    • About Spandidos
    • Aims and Scopes
    • Abstracting and Indexing
    • Editorial Policies
    • Reprints and Permissions
    • Job Opportunities
    • Terms and Conditions
    • Contact
  • Journals
    • All Journals
    • Oncology Letters
      • Oncology Letters
      • Information for Authors
      • Editorial Policies
      • Editorial Board
      • Aims and Scope
      • Abstracting and Indexing
      • Bibliographic Information
      • Archive
    • International Journal of Oncology
      • International Journal of Oncology
      • Information for Authors
      • Editorial Policies
      • Editorial Board
      • Aims and Scope
      • Abstracting and Indexing
      • Bibliographic Information
      • Archive
    • Molecular and Clinical Oncology
      • Molecular and Clinical Oncology
      • Information for Authors
      • Editorial Policies
      • Editorial Board
      • Aims and Scope
      • Abstracting and Indexing
      • Bibliographic Information
      • Archive
    • Experimental and Therapeutic Medicine
      • Experimental and Therapeutic Medicine
      • Information for Authors
      • Editorial Policies
      • Editorial Board
      • Aims and Scope
      • Abstracting and Indexing
      • Bibliographic Information
      • Archive
    • International Journal of Molecular Medicine
      • International Journal of Molecular Medicine
      • Information for Authors
      • Editorial Policies
      • Editorial Board
      • Aims and Scope
      • Abstracting and Indexing
      • Bibliographic Information
      • Archive
    • Biomedical Reports
      • Biomedical Reports
      • Information for Authors
      • Editorial Policies
      • Editorial Board
      • Aims and Scope
      • Abstracting and Indexing
      • Bibliographic Information
      • Archive
    • Oncology Reports
      • Oncology Reports
      • Information for Authors
      • Editorial Policies
      • Editorial Board
      • Aims and Scope
      • Abstracting and Indexing
      • Bibliographic Information
      • Archive
    • Molecular Medicine Reports
      • Molecular Medicine Reports
      • Information for Authors
      • Editorial Policies
      • Editorial Board
      • Aims and Scope
      • Abstracting and Indexing
      • Bibliographic Information
      • Archive
    • World Academy of Sciences Journal
      • World Academy of Sciences Journal
      • Information for Authors
      • Editorial Policies
      • Editorial Board
      • Aims and Scope
      • Abstracting and Indexing
      • Bibliographic Information
      • Archive
    • International Journal of Functional Nutrition
      • International Journal of Functional Nutrition
      • Information for Authors
      • Editorial Policies
      • Editorial Board
      • Aims and Scope
      • Abstracting and Indexing
      • Bibliographic Information
      • Archive
    • International Journal of Epigenetics
      • International Journal of Epigenetics
      • Information for Authors
      • Editorial Policies
      • Editorial Board
      • Aims and Scope
      • Abstracting and Indexing
      • Bibliographic Information
      • Archive
    • Medicine International
      • Medicine International
      • Information for Authors
      • Editorial Policies
      • Editorial Board
      • Aims and Scope
      • Abstracting and Indexing
      • Bibliographic Information
      • Archive
  • Articles
  • Information
    • Information for Authors
    • Information for Reviewers
    • Information for Librarians
    • Information for Advertisers
    • Conferences
  • Language Editing
Spandidos Publications Logo
  • About
    • About Spandidos
    • Aims and Scopes
    • Abstracting and Indexing
    • Editorial Policies
    • Reprints and Permissions
    • Job Opportunities
    • Terms and Conditions
    • Contact
  • Journals
    • All Journals
    • Biomedical Reports
      • Information for Authors
      • Editorial Policies
      • Editorial Board
      • Aims and Scope
      • Abstracting and Indexing
      • Bibliographic Information
      • Archive
    • Experimental and Therapeutic Medicine
      • Information for Authors
      • Editorial Policies
      • Editorial Board
      • Aims and Scope
      • Abstracting and Indexing
      • Bibliographic Information
      • Archive
    • International Journal of Epigenetics
      • Information for Authors
      • Editorial Policies
      • Editorial Board
      • Aims and Scope
      • Abstracting and Indexing
      • Bibliographic Information
      • Archive
    • International Journal of Functional Nutrition
      • Information for Authors
      • Editorial Policies
      • Editorial Board
      • Aims and Scope
      • Abstracting and Indexing
      • Bibliographic Information
      • Archive
    • International Journal of Molecular Medicine
      • Information for Authors
      • Editorial Policies
      • Editorial Board
      • Aims and Scope
      • Abstracting and Indexing
      • Bibliographic Information
      • Archive
    • International Journal of Oncology
      • Information for Authors
      • Editorial Policies
      • Editorial Board
      • Aims and Scope
      • Abstracting and Indexing
      • Bibliographic Information
      • Archive
    • Medicine International
      • Information for Authors
      • Editorial Policies
      • Editorial Board
      • Aims and Scope
      • Abstracting and Indexing
      • Bibliographic Information
      • Archive
    • Molecular and Clinical Oncology
      • Information for Authors
      • Editorial Policies
      • Editorial Board
      • Aims and Scope
      • Abstracting and Indexing
      • Bibliographic Information
      • Archive
    • Molecular Medicine Reports
      • Information for Authors
      • Editorial Policies
      • Editorial Board
      • Aims and Scope
      • Abstracting and Indexing
      • Bibliographic Information
      • Archive
    • Oncology Letters
      • Information for Authors
      • Editorial Policies
      • Editorial Board
      • Aims and Scope
      • Abstracting and Indexing
      • Bibliographic Information
      • Archive
    • Oncology Reports
      • Information for Authors
      • Editorial Policies
      • Editorial Board
      • Aims and Scope
      • Abstracting and Indexing
      • Bibliographic Information
      • Archive
    • World Academy of Sciences Journal
      • Information for Authors
      • Editorial Policies
      • Editorial Board
      • Aims and Scope
      • Abstracting and Indexing
      • Bibliographic Information
      • Archive
  • Articles
  • Information
    • For Authors
    • For Reviewers
    • For Librarians
    • For Advertisers
    • Conferences
  • Language Editing
Login Register Submit
  • This site uses cookies
  • You can change your cookie settings at any time by following the instructions in our Cookie Policy. To find out more, you may read our Privacy Policy.

    I agree
Search articles by DOI, keyword, author or affiliation
Search
Advanced Search
presentation
Molecular Medicine Reports
Join Editorial Board Propose a Special Issue
Print ISSN: 1791-2997 Online ISSN: 1791-3004
Journal Cover
August-2020 Volume 22 Issue 2

Full Size Image

Sign up for eToc alerts
Recommend to Library

Journals

International Journal of Molecular Medicine

International Journal of Molecular Medicine

International Journal of Molecular Medicine is an international journal devoted to molecular mechanisms of human disease.

International Journal of Oncology

International Journal of Oncology

International Journal of Oncology is an international journal devoted to oncology research and cancer treatment.

Molecular Medicine Reports

Molecular Medicine Reports

Covers molecular medicine topics such as pharmacology, pathology, genetics, neuroscience, infectious diseases, molecular cardiology, and molecular surgery.

Oncology Reports

Oncology Reports

Oncology Reports is an international journal devoted to fundamental and applied research in Oncology.

Experimental and Therapeutic Medicine

Experimental and Therapeutic Medicine

Experimental and Therapeutic Medicine is an international journal devoted to laboratory and clinical medicine.

Oncology Letters

Oncology Letters

Oncology Letters is an international journal devoted to Experimental and Clinical Oncology.

Biomedical Reports

Biomedical Reports

Explores a wide range of biological and medical fields, including pharmacology, genetics, microbiology, neuroscience, and molecular cardiology.

Molecular and Clinical Oncology

Molecular and Clinical Oncology

International journal addressing all aspects of oncology research, from tumorigenesis and oncogenes to chemotherapy and metastasis.

World Academy of Sciences Journal

World Academy of Sciences Journal

Multidisciplinary open-access journal spanning biochemistry, genetics, neuroscience, environmental health, and synthetic biology.

International Journal of Functional Nutrition

International Journal of Functional Nutrition

Open-access journal combining biochemistry, pharmacology, immunology, and genetics to advance health through functional nutrition.

International Journal of Epigenetics

International Journal of Epigenetics

Publishes open-access research on using epigenetics to advance understanding and treatment of human disease.

Medicine International

Medicine International

An International Open Access Journal Devoted to General Medicine.

Journal Cover
August-2020 Volume 22 Issue 2

Full Size Image

Sign up for eToc alerts
Recommend to Library

  • Article
  • Citations
    • Cite This Article
    • Download Citation
    • Create Citation Alert
    • Remove Citation Alert
    • Cited By
  • Similar Articles
    • Related Articles (in Spandidos Publications)
    • Similar Articles (Google Scholar)
    • Similar Articles (PubMed)
  • Download PDF
  • Download XML
  • View XML
Article Open Access

Troxerutin attenuates oxygen‑glucose deprivation and reoxygenation‑induced oxidative stress and inflammation by enhancing the PI3K/AKT/HIF‑1α signaling pathway in H9C2 cardiomyocytes

  • Authors:
    • Zhang‑Ping Yu
    • Han‑Qiao Yu
    • Jun Li
    • Chao Li
    • Xian Hua
    • Xiao‑Sheng Sheng
  • View Affiliations / Copyright

    Affiliations: Department of Cardiology, Jinhua People's Hospital, Jinhua, Zhejiang 321000, P.R. China
    Copyright: © Yu et al. This is an open access article distributed under the terms of Creative Commons Attribution License.
  • Pages: 1351-1361
    |
    Published online on: June 3, 2020
       https://doi.org/10.3892/mmr.2020.11207
  • Expand metrics +
Metrics: Total Views: 0 (Spandidos Publications: | PMC Statistics: )
Metrics: Total PDF Downloads: 0 (Spandidos Publications: | PMC Statistics: )
Cited By (CrossRef): 0 citations Loading Articles...

This article is mentioned in:



Abstract

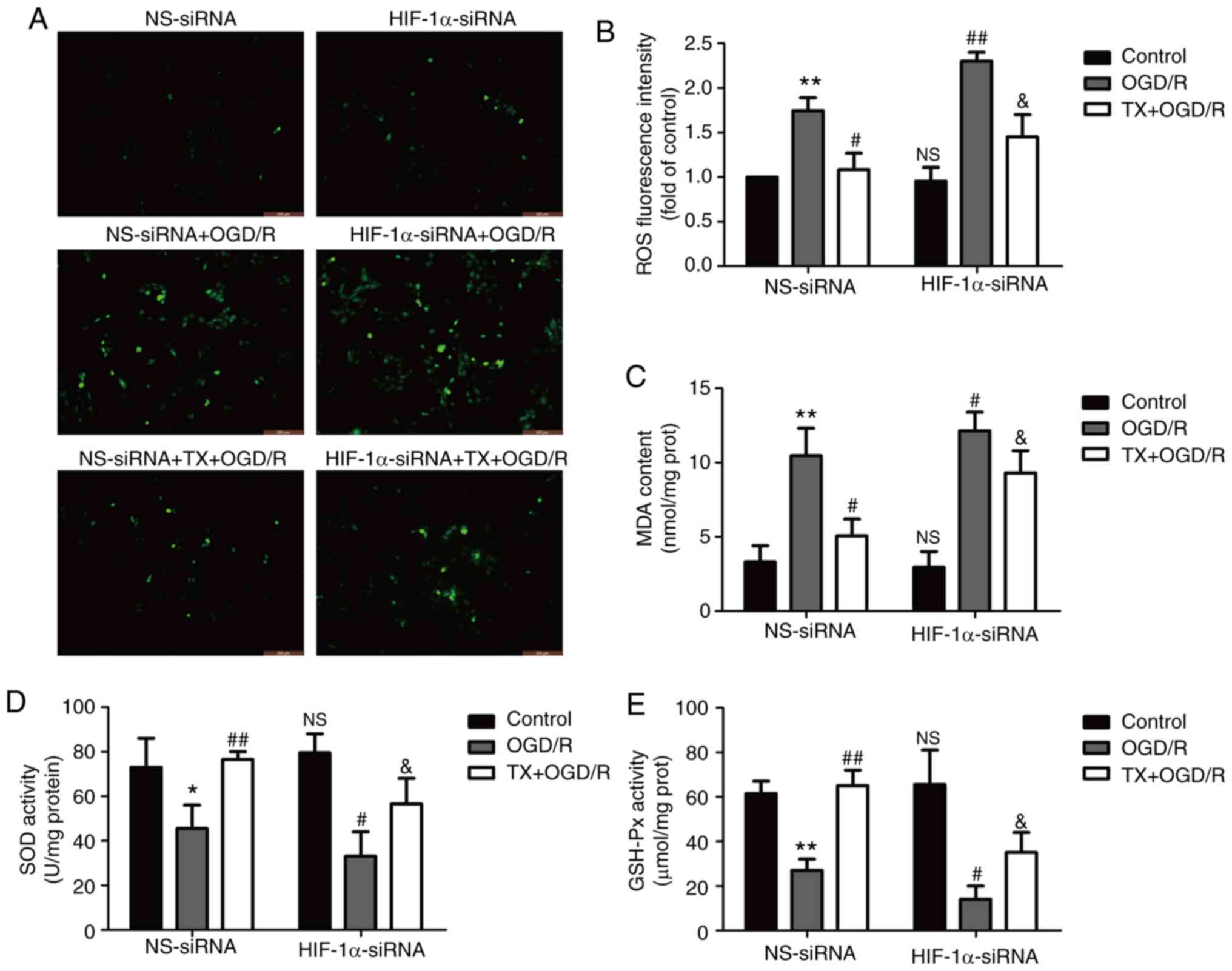
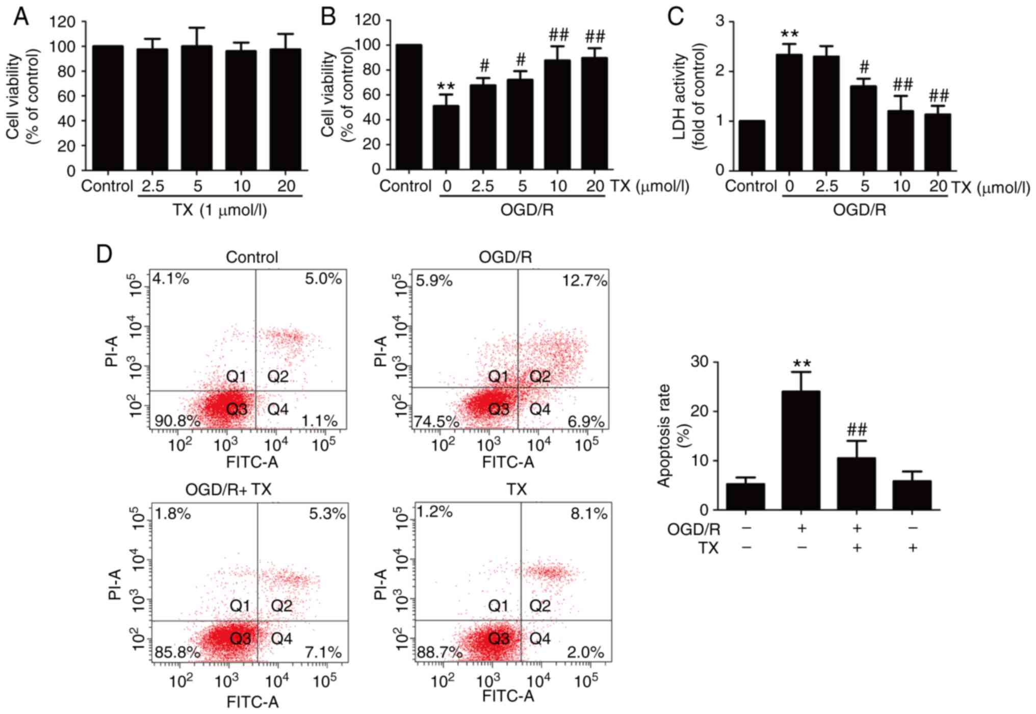
Myocardial ischemia‑reperfusion (MI/R) injury is a complex pathological process that occurs when tissues are reperfused following a prolonged period of ischemia. Troxerutin has been reported to have cardioprotective functions. However, the underlying mechanism by which troxerutin protects against MI/R injury has not been fully elucidated. The aim of the present study was to explore whether troxerutin‑mediated protection against oxygen‑glucose deprivation/reoxygenation (OGD/R)‑induced H9C2 cell injury was associated with the inhibition of oxidative stress and the inflammatory response by regulating the PI3K/AKT/hypoxia‑inducible factor‑1α (HIF‑1α) signaling pathway. The results of the present study suggested that troxerutin pretreatment prevented the OGD/R‑induced reduction in cell viability, and the increase in lactate dehydrogenase activity and apoptosis. Troxerutin reversed OGD/R‑induced the inhibition of the PI3K/AKT/HIF‑1α signaling pathway as demonstrated by the increased expression of PI3K and HIF‑1α, and the increased ratio of phosphorylated AKT/AKT. LY294002, a selective PI3K inhibitor, inhibited the PI3K/AKT/HIF‑1α signaling pathway and further attenuated the protective effect of troxerutin against OGD/R‑induced H9C2 cell damage. Furthermore, small interfering (si)RNA‑mediated knockdown of HIF‑1α reduced troxerutin‑induced protection against OGD/R injury. Troxerutin pretreatment alleviated OGD/R‑induced oxidative stress, as demonstrated by the reduced generation of reactive oxygen species and malonaldehyde content, and the increased activities of superoxide dismutase and glutathione peroxidase, which were reduced by HIF‑1α‑siRNA. Troxerutin‑induced decreases in the levels of interleukin (IL)‑1β, IL‑6 and tumor necrosis factor‑α in OGD/R conditions were also reduced by HIF‑1α‑siRNA. The results from the present study indicated that troxerutin aggravated OGD/R‑induced H9C2 cell injury by inhibiting oxidative stress and the inflammatory response. The primary underlying protective mechanism of troxerutin was mediated by the activation of the PI3K/AKT/HIF‑1α signaling pathway.
View Figures

Figure 1

Figure 2

Figure 3

Figure 4

Figure 5

Figure 6

View References

1 

Kalogeris T, Baines CP, Krenz M and Korthuis RJ: Ischemia/reperfusion. Compr Physiol. 7:113–170. 2016. View Article : Google Scholar : PubMed/NCBI

2 

Yang CF: Clinical manifestations and basic mechanisms of myocardial ischemia/reperfusion injury. Ci Ji Yi Xue Za Zhi. 30:209–215. 2018.PubMed/NCBI

3 

Hausenloy DJ and Yellon DM: Myocardial ischemia-reperfusion injury: A neglected therapeutic target. J Clin Invest. 123:92–100. 2013. View Article : Google Scholar : PubMed/NCBI

4 

Donato M, Evelson P and Gelpi RJ: Protecting the heart from ischemia/reperfusion injury: An update on remote ischemic preconditioning and postconditioning. Curr Opin Cardiol. 32:784–790. 2017. View Article : Google Scholar : PubMed/NCBI

5 

Hentia C, Rizzato A, Camporesi E, Yang Z, Muntean DM, Săndesc D and Bosco G: An overview of protective strategies against ischemia/reperfusion injury: The role of hyperbaric oxygen preconditioning. Brain Behav. 8:e009592018. View Article : Google Scholar : PubMed/NCBI

6 

Huang Z, Zhang L, Wang Y, Gao H, Li X, Huang X and Huang T: Effects of rutin and its derivatives on citrinin production by Monascus aurantiacus Li AS3.4384 in liquid fermentation using different types of media. Food Chem. 284:205–212. 2019. View Article : Google Scholar : PubMed/NCBI

7 

Zavvari Oskuye Z, Mirzaei Bavil F, Hamidian GR, Mehri K, Qadiri A, Ahmadi M, Oghbaei H, Vatankhah AM and Keyhanmanesh R: Troxerutin affects the male fertility in prepubertal type 1 diabetic male rats. Iran J Basic Med Sci. 22:197–205. 2019.PubMed/NCBI

8 

Raja B, Saranya D and Prabhu R: Role of flavonoid troxerutin on blood pressure, oxidative stress and regulation of lipid metabolism. Front Biosci (Elite Ed). 11:121–129. 2019. View Article : Google Scholar : PubMed/NCBI

9 

Xin X, Zhang M, Li X, Lai F and Zhao G: Biocatalytic synthesis of acylated derivatives of troxerutin: Their bioavailability and antioxidant properties in vitro. Microb Cell Fact. 17:1302018. View Article : Google Scholar : PubMed/NCBI

10 

Najafi M, Noroozi E, Javadi A and Badalzadeh R: Anti-arrhythmogenic and anti-inflammatory effects of troxerutin in ischemia/reperfusion injury of diabetic myocardium. Biomed Pharmacother. 102:385–391. 2018. View Article : Google Scholar : PubMed/NCBI

11 

Yu Y and Zheng G: Troxerutin protects against diabetic cardiomyopathy through NFkappaB/AKT/IRS1 in a rat model of type 2 diabetes. Mol Med Rep. 15:3473–3478. 2017. View Article : Google Scholar : PubMed/NCBI

12 

Mokhtari B, Badalzadeh R, Alihemmati A and Mohammadi M: Phosphorylation of GSK-3β and reduction of apoptosis as targets of troxerutin effect on reperfusion injury of diabetic myocardium. Eur J Pharmacol. 765:316–321. 2015. View Article : Google Scholar : PubMed/NCBI

13 

Badalzadeh R, Baradaran B, Alihemmati A, Yousefi B and Abbaszadeh A: Troxerutin preconditioning and ischemic postconditioning modulate inflammatory response after myocardial ischemia/reperfusion injury in rat model. Inflammation. 40:136–143. 2017. View Article : Google Scholar : PubMed/NCBI

14 

Gielis JF, Beckers PAJ, Briede JJ, Cos P and Van Schil PE: Oxidative and nitrosative stress during pulmonary ischemia-reperfusion injury: From the lab to the OR. Ann Transl Med. 5:1312017. View Article : Google Scholar : PubMed/NCBI

15 

Hernandez-Resendiz S, Chinda K, Ong SB, Cabrera-Fuentes H, Zazueta C and Hausenloy DJ: The role of redox dysregulation in the inflammatory response to Acute myocardial ischaemia-reperfusion injury-adding fuel to the fire. Curr Med Chem. 25:1275–1293. 2018. View Article : Google Scholar : PubMed/NCBI

16 

Cadenas S: ROS and redox signaling in myocardial ischemia-reperfusion injury and cardioprotection. Free Radic Biol Med. 117:76–89. 2018. View Article : Google Scholar : PubMed/NCBI

17 

Gonzalez-Montero J, Brito R, Gajardo AI and Rodrigo R: Myocardial reperfusion injury and oxidative stress: Therapeutic opportunities. World J Cardiol. 10:74–86. 2018. View Article : Google Scholar : PubMed/NCBI

18 

Katsuki S, Matoba T, Koga JI, Nakano K and Egashira K: Anti-inflammatory nanomedicine for cardiovascular disease. Front Cardiovasc Med. 4:872017. View Article : Google Scholar : PubMed/NCBI

19 

Sinning C, Westermann D and Clemmensen P: Oxidative stress in ischemia and reperfusion: Current concepts, novel ideas and future perspectives. Biomark Med. 11:11031–11040. 2017. View Article : Google Scholar : PubMed/NCBI

20 

Sun XH, Wang X, Zhang Y and Hui J: Exosomes of bone-marrow stromal cells inhibit cardiomyocyte apoptosis under ischemic and hypoxic conditions via miR-486-5p targeting the PTEN/PI3K/AKT signaling pathway. Thromb Res. 177:23–32. 2019. View Article : Google Scholar : PubMed/NCBI

21 

Yao H and Han X and Han X: The cardioprotection of the insulin-mediated PI3K/Akt/mTOR signaling pathway. Am J Cardiovasc Drugs. 14:433–442. 2014. View Article : Google Scholar : PubMed/NCBI

22 

Agani F and Jiang BH: Oxygen-independent regulation of HIF-1: Novel involvement of PI3K/AKT/mTOR pathway in cancer. Curr Cancer Drug Targets. 13:245–251. 2013. View Article : Google Scholar : PubMed/NCBI

23 

Brocato J, Chervona Y and Costa M: Molecular responses to hypoxia-inducible factor 1α and beyond. Mol Pharmacol. 85:651–657. 2014. View Article : Google Scholar : PubMed/NCBI

24 

Jianqiang P, Ping Z, Xinmin F, Zhenhua Y, Ming Z and Ying G: Expression of hypoxia-inducible factor 1 alpha ameliorate myocardial ischemia in rat. Biochem Biophys Res Commun. 465:691–695. 2015. View Article : Google Scholar : PubMed/NCBI

25 

Li M, Cui Y, He W, Deng X, Wang Y, Cai M, Wang Y, Pei J, Mei X and Wu P: Effects of triple-mutated hypoxia-inducible factor-1α on angiogenesis and cardiac function improvement in rats with myocardial infarction. Cell Physiol Biochem. 50:2329–2340. 2018. View Article : Google Scholar : PubMed/NCBI

26 

Man S, Chai H, Cui J, Yao J, Ma L and Gao W: Antitumor and anti-metastatic mechanisms of Rhizoma paridis saponins in Lewis mice. Environ Toxicol. 33:149–155. 2018. View Article : Google Scholar : PubMed/NCBI

27 

Movafagh S, Crook S and Vo K: Regulation of hypoxia-inducible factor-1a by reactive oxygen species: New developments in an old debate. J Cell Biochem. 116:696–703. 2015. View Article : Google Scholar : PubMed/NCBI

28 

Liang S, Wang Y and Liu Y: Dexmedetomidine alleviates lung ischemia-reperfusion injury in rats by activating PI3K/Akt pathway. Eur Rev Med Pharmacol Sci. 23:370–377. 2019.PubMed/NCBI

29 

Liang Z, Chi YJ, Lin GQ, Luo SH, Jiang QY and Chen YK: MiRNA-26a promotes angiogenesis in a rat model of cerebral infarction via PI3K/AKT and MAPK/ERK pathway. Eur Rev Med Pharmacol Sci. 22:3485–3492. 2018.PubMed/NCBI

30 

Wei J and Wu J, Xu W, Nie H, Zhou R, Wang R, Liu Y, Tang G and Wu J: Salvianolic acid B inhibits glycolysis in oral squamous cell carcinoma via targeting PI3K/AKT/HIF-1α signaling pathway. Cell Death Dis. 9:5992018. View Article : Google Scholar : PubMed/NCBI

31 

Shu L, Zhang W, Huang G, Huang C, Zhu X, Su G and Xu J: Troxerutin attenuates myocardial cell apoptosis following myocardial ischemia-reperfusion injury through inhibition of miR-146a-5p expression. J Cell Physiol. 234:9274–9282. 2019. View Article : Google Scholar : PubMed/NCBI

32 

Liu J, Sui H, Zhao J and Wang Y: Osmotin protects H9c2 cells from simulated ischemia-reperfusion injury through AdipoR1/PI3K/AKT signaling pathway. Front Physiol. 8:6112017. View Article : Google Scholar : PubMed/NCBI

33 

Livak KJ and Schmittgen TD: Analysis of relative gene expression data using real-time quantitative PCR and the 2(-Delta Delta C(T)) method. Methods. 25:402–408. 2001. View Article : Google Scholar : PubMed/NCBI

34 

Liu Q, Li J, Wang J, Li J, Janicki JS and Fan D: Effects and mechanisms of chinese herbal medicine in ameliorating myocardial ischemia-reperfusion injury. Evid Based Complement Alternat Med. 2013:9256252013. View Article : Google Scholar : PubMed/NCBI

35 

Shu L, Zhang W, Huang C, Huang G and Su G: Troxerutin protects against myocardial ischemia/reperfusion injury Via Pi3k/Akt pathway in rats. Cell Physiol Biochem. 44:1939–1948. 2017. View Article : Google Scholar : PubMed/NCBI

36 

Lee SH, Wolf PL, Escudero R, Deutsch R, Jamieson SW and Thistlethwaite PA: Early expression of angiogenesis factors in acute myocardial ischemia and infarction. N Engl J Med. 342:626–633. 2000. View Article : Google Scholar : PubMed/NCBI

37 

Semenza GL: HIF-1: Mediator of physiological and pathophysiological responses to hypoxia. J Appl Physiol (1985). 88:1474–1480. 2000. View Article : Google Scholar : PubMed/NCBI

38 

Sun N, Meng F, Xue N, Pang G, Wang Q and Ma H: Inducible miR-145 expression by HIF-1a protects cardiomyocytes against apoptosis via regulating SGK1 in simulated myocardial infarction hypoxic microenvironment. Cardiol J. 25:268–278. 2018.PubMed/NCBI

39 

Yu L, Zhang W, Huang C, Liang Q, Bao H, Gong Z, Xu M, Wang Z, Wen M and Cheng X: FoxO4 promotes myocardial ischemia-reperfusion injury: The role of oxidative stress-induced apoptosis. Am J Transl Res. 10:2890–2900. 2018.PubMed/NCBI

40 

Ma W, Wang S, Liu X, Tang F, Zhao P, Cheng K, Zheng Q, Zhuo Y, Zhao X, Li X and Feng W: Protective effect of troxerutin and cerebroprotein hydrolysate injection on cerebral ischemia through inhibition of oxidative stress and promotion of angiogenesis in rats. Mol Med Rep. 19:3148–3158. 2019.PubMed/NCBI

41 

Geetha R, Sathiya Priya C and Anuradha CV: Troxerutin abrogates mitochondrial oxidative stress and myocardial apoptosis in mice fed calorie-rich diet. Chem Biol Interact. 278:74–83. 2017. View Article : Google Scholar : PubMed/NCBI

42 

Sies H: Oxidative stress: A concept in redox biology and medicine. Redox Biol. 4:180–183. 2015. View Article : Google Scholar : PubMed/NCBI

43 

Czerska M, Mikołajewska K, Zieliński M, Gromadzińska J and Wąsowicz W: Today's oxidative stress markers. Med Pr. 66:393–405. 2015. View Article : Google Scholar : PubMed/NCBI

44 

Ong SB, Hernández-Reséndiz S, Crespo-Avilan GE, Mukhametshina RT, Kwek XY, Cabrera-Fuentes HA and Hausenloy DJ: Inflammation following acute myocardial infarction: Multiple players, dynamic roles, and novel therapeutic opportunities. Pharmacol Ther. 186:73–87. 2018. View Article : Google Scholar : PubMed/NCBI

45 

Zhào H, Liu Y, Zeng J, Li D, Zhang W and Huang Y: Troxerutin and cerebroprotein hydrolysate injection protects neurovascular units from oxygen-glucose deprivation and reoxygenation-induced injury in vitro. Evid Based Complement Alternat Med. 2018:98596722018. View Article : Google Scholar : PubMed/NCBI

46 

Shan Q, Zheng GH, Han XR, Wen X, Wang S, Li MQ, Zhuang J, Zhang ZF, Hu B, Zhang Y and Zheng YL: Troxerutin protects kidney tissue against BDE-47-induced inflammatory damage through CXCR4-TXNIP/NLRP3 signaling. Oxid Med Cell Longev. 2018:98654952018. View Article : Google Scholar : PubMed/NCBI

47 

Shan Q, Zhuang J, Zheng G, Zhang Z, Zhang Y, Lu J and Zheng Y: Troxerutin reduces kidney damage against BDE-47-induced apoptosis via inhibiting NOX2 activity and increasing Nrf2 activity. Oxid Med Cell Longev. 2017.6034692. View Article : Google Scholar

48 

Qiu Z, Lei S, Zhao B, Wu Y, Su W, Liu M, Meng Q, Zhou B, Leng Y and Xia ZY: NLRP3 inflammasome activation-mediated pyroptosis aggravates myocardial ischemia/reperfusion injury in diabetic rats. Oxid Med Cell Longev. 2017:97432802017. View Article : Google Scholar : PubMed/NCBI

49 

Shen Y, Liu X, Shi J and Wu X: Involvement of Nrf2 in myocardial ischemia and reperfusion injury. Int J Biol Macromol. 125:496–502. 2019. View Article : Google Scholar : PubMed/NCBI

Related Articles

  • Abstract
  • View
  • Download
  • Twitter
Copy and paste a formatted citation
Spandidos Publications style
Yu ZP, Yu HQ, Li J, Li C, Hua X and Sheng XS: Troxerutin attenuates oxygen‑glucose deprivation and reoxygenation‑induced oxidative stress and inflammation by enhancing the PI3K/AKT/HIF‑1α signaling pathway in H9C2 cardiomyocytes. Mol Med Rep 22: 1351-1361, 2020.
APA
Yu, Z., Yu, H., Li, J., Li, C., Hua, X., & Sheng, X. (2020). Troxerutin attenuates oxygen‑glucose deprivation and reoxygenation‑induced oxidative stress and inflammation by enhancing the PI3K/AKT/HIF‑1α signaling pathway in H9C2 cardiomyocytes. Molecular Medicine Reports, 22, 1351-1361. https://doi.org/10.3892/mmr.2020.11207
MLA
Yu, Z., Yu, H., Li, J., Li, C., Hua, X., Sheng, X."Troxerutin attenuates oxygen‑glucose deprivation and reoxygenation‑induced oxidative stress and inflammation by enhancing the PI3K/AKT/HIF‑1α signaling pathway in H9C2 cardiomyocytes". Molecular Medicine Reports 22.2 (2020): 1351-1361.
Chicago
Yu, Z., Yu, H., Li, J., Li, C., Hua, X., Sheng, X."Troxerutin attenuates oxygen‑glucose deprivation and reoxygenation‑induced oxidative stress and inflammation by enhancing the PI3K/AKT/HIF‑1α signaling pathway in H9C2 cardiomyocytes". Molecular Medicine Reports 22, no. 2 (2020): 1351-1361. https://doi.org/10.3892/mmr.2020.11207
Copy and paste a formatted citation
x
Spandidos Publications style
Yu ZP, Yu HQ, Li J, Li C, Hua X and Sheng XS: Troxerutin attenuates oxygen‑glucose deprivation and reoxygenation‑induced oxidative stress and inflammation by enhancing the PI3K/AKT/HIF‑1α signaling pathway in H9C2 cardiomyocytes. Mol Med Rep 22: 1351-1361, 2020.
APA
Yu, Z., Yu, H., Li, J., Li, C., Hua, X., & Sheng, X. (2020). Troxerutin attenuates oxygen‑glucose deprivation and reoxygenation‑induced oxidative stress and inflammation by enhancing the PI3K/AKT/HIF‑1α signaling pathway in H9C2 cardiomyocytes. Molecular Medicine Reports, 22, 1351-1361. https://doi.org/10.3892/mmr.2020.11207
MLA
Yu, Z., Yu, H., Li, J., Li, C., Hua, X., Sheng, X."Troxerutin attenuates oxygen‑glucose deprivation and reoxygenation‑induced oxidative stress and inflammation by enhancing the PI3K/AKT/HIF‑1α signaling pathway in H9C2 cardiomyocytes". Molecular Medicine Reports 22.2 (2020): 1351-1361.
Chicago
Yu, Z., Yu, H., Li, J., Li, C., Hua, X., Sheng, X."Troxerutin attenuates oxygen‑glucose deprivation and reoxygenation‑induced oxidative stress and inflammation by enhancing the PI3K/AKT/HIF‑1α signaling pathway in H9C2 cardiomyocytes". Molecular Medicine Reports 22, no. 2 (2020): 1351-1361. https://doi.org/10.3892/mmr.2020.11207
Follow us
  • Twitter
  • LinkedIn
  • Facebook
About
  • Spandidos Publications
  • Careers
  • Cookie Policy
  • Privacy Policy
How can we help?
  • Help
  • Live Chat
  • Contact
  • Email to our Support Team