Spandidos Publications Logo
  • About
    • About Spandidos
    • Aims and Scopes
    • Abstracting and Indexing
    • Editorial Policies
    • Reprints and Permissions
    • Job Opportunities
    • Terms and Conditions
    • Contact
  • Journals
    • All Journals
    • Oncology Letters
      • Oncology Letters
      • Information for Authors
      • Editorial Policies
      • Editorial Board
      • Aims and Scope
      • Abstracting and Indexing
      • Bibliographic Information
      • Archive
    • International Journal of Oncology
      • International Journal of Oncology
      • Information for Authors
      • Editorial Policies
      • Editorial Board
      • Aims and Scope
      • Abstracting and Indexing
      • Bibliographic Information
      • Archive
    • Molecular and Clinical Oncology
      • Molecular and Clinical Oncology
      • Information for Authors
      • Editorial Policies
      • Editorial Board
      • Aims and Scope
      • Abstracting and Indexing
      • Bibliographic Information
      • Archive
    • Experimental and Therapeutic Medicine
      • Experimental and Therapeutic Medicine
      • Information for Authors
      • Editorial Policies
      • Editorial Board
      • Aims and Scope
      • Abstracting and Indexing
      • Bibliographic Information
      • Archive
    • International Journal of Molecular Medicine
      • International Journal of Molecular Medicine
      • Information for Authors
      • Editorial Policies
      • Editorial Board
      • Aims and Scope
      • Abstracting and Indexing
      • Bibliographic Information
      • Archive
    • Biomedical Reports
      • Biomedical Reports
      • Information for Authors
      • Editorial Policies
      • Editorial Board
      • Aims and Scope
      • Abstracting and Indexing
      • Bibliographic Information
      • Archive
    • Oncology Reports
      • Oncology Reports
      • Information for Authors
      • Editorial Policies
      • Editorial Board
      • Aims and Scope
      • Abstracting and Indexing
      • Bibliographic Information
      • Archive
    • Molecular Medicine Reports
      • Molecular Medicine Reports
      • Information for Authors
      • Editorial Policies
      • Editorial Board
      • Aims and Scope
      • Abstracting and Indexing
      • Bibliographic Information
      • Archive
    • World Academy of Sciences Journal
      • World Academy of Sciences Journal
      • Information for Authors
      • Editorial Policies
      • Editorial Board
      • Aims and Scope
      • Abstracting and Indexing
      • Bibliographic Information
      • Archive
    • International Journal of Functional Nutrition
      • International Journal of Functional Nutrition
      • Information for Authors
      • Editorial Policies
      • Editorial Board
      • Aims and Scope
      • Abstracting and Indexing
      • Bibliographic Information
      • Archive
    • International Journal of Epigenetics
      • International Journal of Epigenetics
      • Information for Authors
      • Editorial Policies
      • Editorial Board
      • Aims and Scope
      • Abstracting and Indexing
      • Bibliographic Information
      • Archive
    • Medicine International
      • Medicine International
      • Information for Authors
      • Editorial Policies
      • Editorial Board
      • Aims and Scope
      • Abstracting and Indexing
      • Bibliographic Information
      • Archive
  • Articles
  • Information
    • Information for Authors
    • Information for Reviewers
    • Information for Librarians
    • Information for Advertisers
    • Conferences
  • Language Editing
Spandidos Publications Logo
  • About
    • About Spandidos
    • Aims and Scopes
    • Abstracting and Indexing
    • Editorial Policies
    • Reprints and Permissions
    • Job Opportunities
    • Terms and Conditions
    • Contact
  • Journals
    • All Journals
    • Biomedical Reports
      • Information for Authors
      • Editorial Policies
      • Editorial Board
      • Aims and Scope
      • Abstracting and Indexing
      • Bibliographic Information
      • Archive
    • Experimental and Therapeutic Medicine
      • Information for Authors
      • Editorial Policies
      • Editorial Board
      • Aims and Scope
      • Abstracting and Indexing
      • Bibliographic Information
      • Archive
    • International Journal of Epigenetics
      • Information for Authors
      • Editorial Policies
      • Editorial Board
      • Aims and Scope
      • Abstracting and Indexing
      • Bibliographic Information
      • Archive
    • International Journal of Functional Nutrition
      • Information for Authors
      • Editorial Policies
      • Editorial Board
      • Aims and Scope
      • Abstracting and Indexing
      • Bibliographic Information
      • Archive
    • International Journal of Molecular Medicine
      • Information for Authors
      • Editorial Policies
      • Editorial Board
      • Aims and Scope
      • Abstracting and Indexing
      • Bibliographic Information
      • Archive
    • International Journal of Oncology
      • Information for Authors
      • Editorial Policies
      • Editorial Board
      • Aims and Scope
      • Abstracting and Indexing
      • Bibliographic Information
      • Archive
    • Medicine International
      • Information for Authors
      • Editorial Policies
      • Editorial Board
      • Aims and Scope
      • Abstracting and Indexing
      • Bibliographic Information
      • Archive
    • Molecular and Clinical Oncology
      • Information for Authors
      • Editorial Policies
      • Editorial Board
      • Aims and Scope
      • Abstracting and Indexing
      • Bibliographic Information
      • Archive
    • Molecular Medicine Reports
      • Information for Authors
      • Editorial Policies
      • Editorial Board
      • Aims and Scope
      • Abstracting and Indexing
      • Bibliographic Information
      • Archive
    • Oncology Letters
      • Information for Authors
      • Editorial Policies
      • Editorial Board
      • Aims and Scope
      • Abstracting and Indexing
      • Bibliographic Information
      • Archive
    • Oncology Reports
      • Information for Authors
      • Editorial Policies
      • Editorial Board
      • Aims and Scope
      • Abstracting and Indexing
      • Bibliographic Information
      • Archive
    • World Academy of Sciences Journal
      • Information for Authors
      • Editorial Policies
      • Editorial Board
      • Aims and Scope
      • Abstracting and Indexing
      • Bibliographic Information
      • Archive
  • Articles
  • Information
    • For Authors
    • For Reviewers
    • For Librarians
    • For Advertisers
    • Conferences
  • Language Editing
Login Register Submit
  • This site uses cookies
  • You can change your cookie settings at any time by following the instructions in our Cookie Policy. To find out more, you may read our Privacy Policy.

    I agree
Search articles by DOI, keyword, author or affiliation
Search
Advanced Search
presentation
Molecular Medicine Reports
Join Editorial Board Propose a Special Issue
Print ISSN: 1791-2997 Online ISSN: 1791-3004
Journal Cover
August-2020 Volume 22 Issue 2

Full Size Image

Sign up for eToc alerts
Recommend to Library

Journals

International Journal of Molecular Medicine

International Journal of Molecular Medicine

International Journal of Molecular Medicine is an international journal devoted to molecular mechanisms of human disease.

International Journal of Oncology

International Journal of Oncology

International Journal of Oncology is an international journal devoted to oncology research and cancer treatment.

Molecular Medicine Reports

Molecular Medicine Reports

Covers molecular medicine topics such as pharmacology, pathology, genetics, neuroscience, infectious diseases, molecular cardiology, and molecular surgery.

Oncology Reports

Oncology Reports

Oncology Reports is an international journal devoted to fundamental and applied research in Oncology.

Experimental and Therapeutic Medicine

Experimental and Therapeutic Medicine

Experimental and Therapeutic Medicine is an international journal devoted to laboratory and clinical medicine.

Oncology Letters

Oncology Letters

Oncology Letters is an international journal devoted to Experimental and Clinical Oncology.

Biomedical Reports

Biomedical Reports

Explores a wide range of biological and medical fields, including pharmacology, genetics, microbiology, neuroscience, and molecular cardiology.

Molecular and Clinical Oncology

Molecular and Clinical Oncology

International journal addressing all aspects of oncology research, from tumorigenesis and oncogenes to chemotherapy and metastasis.

World Academy of Sciences Journal

World Academy of Sciences Journal

Multidisciplinary open-access journal spanning biochemistry, genetics, neuroscience, environmental health, and synthetic biology.

International Journal of Functional Nutrition

International Journal of Functional Nutrition

Open-access journal combining biochemistry, pharmacology, immunology, and genetics to advance health through functional nutrition.

International Journal of Epigenetics

International Journal of Epigenetics

Publishes open-access research on using epigenetics to advance understanding and treatment of human disease.

Medicine International

Medicine International

An International Open Access Journal Devoted to General Medicine.

Journal Cover
August-2020 Volume 22 Issue 2

Full Size Image

Sign up for eToc alerts
Recommend to Library

  • Article
  • Citations
    • Cite This Article
    • Download Citation
    • Create Citation Alert
    • Remove Citation Alert
    • Cited By
  • Similar Articles
    • Related Articles (in Spandidos Publications)
    • Similar Articles (Google Scholar)
    • Similar Articles (PubMed)
  • Download PDF
  • Download XML
  • View XML
Article Open Access

Effects of PYRIN-containing Apaf1-like protein 1 on isoflurane-induced postoperative cognitive dysfunction in aged rats

  • Authors:
    • Xiaona Zhang
    • Xiushuang Fan
    • Fan Li
    • Jinpeng Qiu
    • Yang Zhang
  • View Affiliations / Copyright

    Affiliations: Department of Anesthesiology, The First Hospital of Jilin University, Changchun, Jilin 130021, P.R. China, Department of Neurosurgery, The First Hospital of Jilin University, Changchun, Jilin 130021, P.R. China
    Copyright: © Zhang et al. This is an open access article distributed under the terms of Creative Commons Attribution License.
  • Pages: 1391-1399
    |
    Published online on: June 16, 2020
       https://doi.org/10.3892/mmr.2020.11244
  • Expand metrics +
Metrics: Total Views: 0 (Spandidos Publications: | PMC Statistics: )
Metrics: Total PDF Downloads: 0 (Spandidos Publications: | PMC Statistics: )
Cited By (CrossRef): 0 citations Loading Articles...

This article is mentioned in:



Abstract

Postoperative cognitive dysfunction (POCD) is a prevalent neurocognitive disorder following surgery and anesthesia, particularly in elderly patients. Isoflurane is a widely used anesthetic agent, which is associated with the development of POCD; however, the precise mechanisms remain unclear. In the present study, aged rats were exposed to 2% isoflurane to establish a POCD model. The expression of PYRIN‑containing Apaf1‑like protein 1 (PYPAF1) was knocked down using a lentivirus containing specific short hairpin RNA. Subsequently, the spatial learning ability of rats was assessed using the Morris water maze. In addition, mRNA and protein expression levels were detected using reverse transcription‑quantitative PCR and western blot analysis, respectively. Immunofluorescence double staining was also used to determine the expression of PYPAF1 and Iba‑1 in the hippocampus. Neural apoptosis was observed using TUNEL‑NeuN double staining. The results revealed that isoflurane exposure impaired the spatial learning ability of rats, while PYPAF1 knockdown alleviated cognitive impairment. In addition, isoflurane exposure induced activation of the PYPAF1 inflammasome, as evidenced by elevated expression of PYPAF1 and apoptosis‑associated speck‑like protein containing a caspase recruitment domain, while silencing of PYPAF1 partially reversed this effect. Furthermore, isoflurane exposure promoted the activation of microglia and caspase‑1, and the secretion of interleukin (IL)‑1β and IL‑18, all of which were alleviated following PYPAF1 silencing. Moreover, isoflurane exposure induced neuronal apoptosis, elevated the levels of Bax and cleaved caspase‑3, and inhibited the expression of Bcl‑2; all of these effects were partially abrogated following PYPAF1 silencing. In conclusion, the results of the present study indicated that PYPAF1 silencing partially abolished isoflurane‑induced cognitive impairment, neuroinflammation and neuronal apoptosis. Therefore, PYPAF1 may be a potential therapeutic target for treatment of POCD.

Introduction

Postoperative cognitive dysfunction (POCD) is a type of postoperative complication that occurs in the central nervous system (CNS) (1,2). POCD is regarded as a mild neurocognitive disorder without a formal definition (3,4) and the diagnosis requires a validated neuropsychological test battery (5). POCD occurs in the first few weeks following surgery; it severely impairs cognitive function and increases mortality in patients who are affected (6). POCD is now considered to be a public health concern, which has a negative impact on the quality of life of patients who are affected and causes a high burden for social medical care (7). According to data from the Ministry of Civil Affairs of China, in 2018, the elderly population (>60 years old) reached 249.49 million, accounting for 17.9% of the total population of China (8). Thus, POCD may become a major health issue, due to lack of efficient diagnosis in the coming decades (9). Isoflurane-inhaled anesthesia was reported to be associated with the development of POCD by influencing brain activity, yet the exact mechanism has not been elucidated (10). Therefore, a deeper understanding of the role that isoflurane plays in the development of POCD is of great importance to discover novel approaches to eliminate isoflurane-induced cognitive impairment.

Increasing evidence has demonstrated that neuroinflammation is critical in the pathogenesis of neurodegenerative diseases, including Alzheimer's disease (AD), Parkinson's disease and POCD (11,12). Surgery and anesthesia have been reported to induce neuroinflammatory responses and promote the secretion of proinflammatory cytokines, such as interleukin (IL)-1β, IL-6 and tumor necrosis factor-α, which further activate microglia to an inflammatory phenotype (13,14). Microglia, innate immune cells of the brain, serve a crucial role in brain homeostasis. Activation of microglia is considered a negative event and it is involved in the development of neurocognitive disorders, including POCD (15,16). Furthermore, exposure to isoflurane has been shown to impair the spatial learning memory of aged mice, accompanied by activation of microglia and neuroinflammation (17). Yet the precise mechanisms remain unclear.

Inflammasomes are cytosolic protein complexes assembled by pattern recognition receptors (PRRs), pathogen-associated molecular patterns and danger-associated molecular patterns (18). To date, five inflammasomes have been discovered, among which the PYRIN-containing Apaf1-like protein 1 (PYPAF1) inflammasome is the most investigated (19). The PYPAF1 inflammasome is comprised of a sensor protein PYPAF1, apoptosis-associated speck-like protein containing a caspase recruitment domain (ASC), aspartate-specific proteases and pro-caspase-1. PYPAF1 interacts with ASC, induces the activation of NF-κB and regulates inflammatory-associated processes (20). The PYPAF1 inflammasome activates the protease caspase-1, promotes the secretion of IL-1β and IL-18, and further induces neuroinflammation (21). Studies have shown that PYPAF1 may contribute to neuroinflammation in numerous cognitive impairment-related diseases (19), and inhibition of PYPAF1 activation has been found to inhibit inflammation in the brain (22); however, to the best of our knowledge, its role in POCD has not been elucidated.

In our preliminary studies, PYPAF1 was upregulated in the hippocampus of POCD rats. As PYPAF1 is associated with inflammation, it was hypothesized that PYPAF1 may have an important role in the development of POCD. The aim of the present study was to determine the possible mechanisms of POCD by examining PYPAF1 and inflammation, using a rat POCD model via isoflurane exposure. In addition, the role that PYPAF1 plays in microglial activation and neuroinflammation was investigated.

Materials and methods

Rat POCD model

A total of 138 healthy 20-month-old male Sprague Dawley (SD) rats (weight, 500–520 g; Liaoning Changsheng Biotechnology Co. Ltd.) were randomly divided into four groups: Control; isoflurane; isoflurane + short hairpin (sh)RNA-PYPAF1; and isoflurane + shRNA-negative control (NC). Rats were maintained in a standard experimental rodent room under a 12-h light/dark circle, at a temperature of 23±1°C and relative humidity of 50±1%, with free access to water and food. The animals were adaptively fed for 1 week before establishment of the animal model. For the isoflurane + shRNA-PYPAF1 group, rats were injected with 5 µl lentivirus containing PYPAF1-shRNA [108 transduction units (TU)/ml] into the right lateral ventricle; for the isoflurane + shRNA-NC group, rats were injected with 5 µl lentivirus carrying NC-shRNA (108 TU/ml) into the right lateral ventricle. A total of 3 days after lentiviral injection, rats in the isoflurane, isoflurane + shRNA-PYPAF1 and isoflurane + shRNA-NC groups were maintained in a chamber prefilled with 2% isoflurane in 100% oxygen for 4 h, rats in the control group were given 100% oxygen for 4 h (gas flow rate, 2 l/min) (23). A total of 18 rats in each group were randomly selected and euthanized by intraperitoneal injection of 200 mg/kg sodium pentobarbital on day 3, and six rats in each group were euthanized on day 7 following isoflurane exposure, and the hippocampi were collected. Hippocampi from 12 rats euthanized on day 3 and six rats euthanized on day 7 were cryopreserved in liquid nitrogen for molecular biological analysis. Hippocampi from six rats euthanized on day 7 were fixed with 4% paraformaldehyde at 4°C overnight for histological examinations. The other six rats in each group were used for behavioral testing. Another 18 SD rats were randomly divided into three groups (control, shRNA-PYPAF1 or shRNA-NC) for the assessment of transfection efficiency. All animal experiments were performed at the animal center at the First Hospital of Jilin University (Changchun, China) following the guidelines for the care and use of laboratory animals (24), and this study was approved by the First Hospital of Jilin University.

Construction of PYPAF1 shRNA lentiviral vectors

To generate PYPAF1-targeting shRNA expressing plasmids, double-stranded oligonucleotides encoding PYPAF1 shRNA were amplified in a system containing 5X oligo annealing buffer (1 mM EDTA, 50 mM NaCl, 10 mM Tris), sense and antisense primers containing the PYPAF1 shRNA sequence (Sangon Biotech Co., Ltd.) using the following reaction conditions: 95°C for 5 min, 90°C for 5 min, 85°C for 5 min and 80°C for 5 min, followed by overnight annealing at room temperature. The primer sequences were as follows: Forward, 5′-ccggcccGGCTATGTACTATCT GCTAttcaagagaTAGCAGATAGTACATAGCCttttt-3′ and reverse, 5′-aattaaaaaGGCTATGTACTATCTGCTAtctcttgaa TAGCAGATAGTACATAGCCggg-3′. After the Tet-pLKO-puro lentiviral vector (cat. no. 21915; Addgene, Inc.) was linearized with FastDigest AgeI and FastDigest EcoRI (cat. nos. FD1464 and FD0274; Thermo Fisher Scientific, Inc.), the oligonucleotides encoding PYPAF1 shRNA were inserted into the lentiviral vector with T4 DNA Ligase (cat. no. 2011A; Takara Biotechnology Co., Ltd.). The recombinant plasmids were then transformed into Escherichia coli DH5α-competent cells (cat. no. 9057; Takara Biotechnology Co., Ltd.). The plasmids were extracted from the positive clones using a Plasmid Maxi Preparation kit (cat. no. DP2802; BioTeke Corporation). A total of 24 h prior to transfection, 293T cells were plated into a 10-cm plate at density of 6×106. Tet-pLKO-puro-PYPAF1 shRNA lentiviral vectors (3 µg), packaging plasmid psPAX2 (5 µg; cat. no. 12260; Addgene, Inc.) and envelop plasmid pMD2.G (5 µg; cat. no. 12259; Addgene, Inc.) were co-transfected into 293T cells (Procell Life Science & Technology Co., Ltd.) using Lipofectamine® 3000 (cat. no. L3000-008; Invitrogen; Thermo Fisher Scientific, Inc.) at 37°C for 48 h to perform viral packaging. Lentivirus-containing supernatants were then centrifuged at 4,000 × g at 4°C for 10 min, filtered through a 0.45-µm filter and centrifuged at 4,000 × g at 4°C for 5 min. The lentivirus stock was collected and stored at −80°C. The shRNA sequences were as follows: PYPAF1 shRNA, sense, 5′-CCGGCCCGGCTATGTACTATCTGCTATTCAAGAGATAGCAGATAGTACATAGCCTTTTT-3′ and antisense, 5′-AATTAAAAAGGCTATGTACTATCTGCTATCTCTTGAATAGCAGATAGTACATAGCCGGG-3′; and NC-shRNA, sense, 5′-CCGGCCCTTCTCCGAACGTGTCACGTTTCAAGAGAACGTGACACGTTCGGAGAATTTTT-3′ and antisense, 5′-AATTAAAAATTCTCCGAACGTGTCACGTTCTCTTGAAACGTGACACGTTCGGAGAAGGG-3′.

Reverse transcription-quantitative PCR (RT-qPCR)

Hippocampal tissues were lysed and total RNA was extracted using commercial RNAprep pure kit (Tiangen Biotech Co., Ltd.). Total RNA was subsequently reverse transcribed into cDNA using oligo(dT)15, dNTP, M-MLV and RNase inhibitor (Tiangen Biotech Co., Ltd.). The RT conditions were as follows: 25°C for 10 min, 42°C for 50 min and 80°C for 10 min. qPCR was performed using 2X Power Taq PCR MasterMix (BioTeke Corporation) and SYBR-Green (Beijing Solarbio Science and Technology Co., Ltd.) on an Exicycler™ 96 RT-PCR system (Bioneer Corporation). The thermocycling conditions were as follows: Initial denaturation at 94°C for 5 min, followed by 40 cycles at 94°C for 10 sec, 60°C for 20 sec and 72°C for 30 sec, and a final extension step at 72°C for 6 min. The data were analyzed using the 2−ΔΔCq method (25). GAPDH was used as an internal control. The primers used are listed as follows: PYPAF1, forward, 5′-GCCTTGAAGAGGAGTGGATAG-3′ and reverse, 5′-TGGGTGTAGCGTCTGTTGAG-3′; IL-1β, forward, 5′-TTCAAATCTCACAGCAGCAT-3′ and reverse, 5′-CACGGGCAAGACATAGGTAG-3′; IL-18, forward, 5′-GCAGTAATACGGAGCATAAA-3′ and reverse, 5′-ATCCTTCACAGATAGGGTCA-3′; and GAPDH, forward, 5′-ACGTTGACATCCGTAAAGAC-3′ and reverse, 5′-TAGGAGCCAGGGCAGTAA-3′.

Western blot analysis

Hippocampal tissues were lysed with RIPA buffer and protein concentration was determined using a BCA protein quantification kit (both purchased from Beijing Solarbio Science and Technology Co., Ltd.). Proteins (40 µg) were separated by SDS-PAGE using 8 and 14% gels and transferred to PVDF membranes (EMD Millipore; Merck KGaA). After blocking with 5% skimmed milk for 1 h at room temperature, PVDF membranes were incubated with primary antibodies at 4°C overnight, followed by incubation with secondary antibodies at 37°C for 1 h. Subsequently, the protein bands were visualized using ECL reagent (Beijing Solarbio Science and Technology Co., Ltd.) and semi-quantified using Gel-Pro-Analyzer 4 (Media Cybernetics, Inc.). PYPAF1 antibody (1:1,000; cat. no. A5652; ABclonal Biotech Co., Ltd.), ASC antibody (1:1,000; cat. no. A1170; ABclonal Biotech Co., Ltd.), Bcl-2 antibody (1:2,000; cat. no. 12789-1-AP; Wuhan Sanying Biotechnology), Bax antibody (1:5,000; cat. no. 50599-2-lg; Wuhan Sanying Biotechnology), cleaved caspase-3 antibody (1:1,000; cat. no. 9654; Cell Signaling Technology, Inc.) and GAPDH antibody (1:10,000; cat. no. 60004-1-Ig; Wuhan Sanying Biotechnology) were the primary antibodies used. The secondary antibodies used were horseradish peroxidase (HRP)-conjugated goat anti-rabbit lgG (1:3,000; cat. no. SE134; Beijing Solarbio Science and Technology Co., Ltd.) and HRP-conjugated goat anti-mouse lgG (1:3,000; cat. no. SE131; Beijing Solarbio Science and Technology Co., Ltd.).

Immunofluorescence assay

Hippocampal samples were embedded in paraffin and sliced into 5-µm sections. The sections were dehydrated at 60°C in an incubator for 2 h, deparaffinized and heated in citric acid/sodium citrate solution at 95°C for 10 min. After blocking with goat serum (cat. no. SL038; Beijing Solarbio Science and Technology Co., Ltd.) for 15 min at room temperature, tissue sections were washed and incubated with PYPAF1 antibody (1:200; cat. no. NBP2-12446SS; Novus Biologicals, LLC) and ionized calcium binding adapter molecule-1 (Iba-1) antibody (1:200; cat.no. ab15690; Abcam) at 4°C overnight. Tissue sections were washed with PBS three times, incubated with FITC-labeled goat anti-mouse IgG (1:200; cat. no. A0568; Beyotime Institute of Biotechnology) and Cy3 labeled goat anti-rabbit IgG (1:200; cat. no. A0516; Beyotime Institute of Biotechnology) for 90 min at room temperature, and incubated with DAPI at room temperature for 5 min (Beyotime Institute of Biotechnology). Tissue sections were sealed with anti-fluorescence quenching reagent (Beijing Solarbio Science and Technology Co., Ltd.) and images were obtained using a fluorescence microscope (×400, magnification).

TUNEL-NeuN staining

Hippocampal sections were deparaffinized and incubated with 0.1% Triton X-100 for 8 min at room temperature (Beyotime Institute of Biotechnology). After retrieval with citric acid/sodium citrate solution at 95°C for 10 min, tissues were incubated with TUNEL solution (enzyme solution:label solution, 1:9; Roche Diagnostics) for 60 min at 37°C, then with NeuN antibody (1:300; cat. no. ab104224; Abcam) at 4°C overnight. Samples were then washed with PBS three times and incubated with Cy3 labeled goat anti-mouse IgG (1:200; cat. no. A0521; Beyotime Institute of Biotechnology) for 60 min at room temperature. Tissues were sealed with anti-fluorescence quenching reagent (Beijing Solarbio Science and Technology Co., Ltd.) and images were obtained using a fluorescence microscope (×400, magnification). Three sections from each sample and three fields of view in each section were randomly selected for observation, and the average values were used as the final data.

Morris water maze

The Morris water maze was performed 7 days after isoflurane exposure to assess the spatial learning and memory ability of rats. The water maze was composed of a circular tub (diameter, 180 cm) and a colorless escape platform (diameter, 12 cm) submerged 2 cm below the water surface. Rats were placed into the water from different quadrants up against the wall, and the time it took to escape was recorded. If rats failed to identify the platform within 120 sec, they were guided to the platform and allowed to rest for 15 sec. Rats were subjected to the training from different quadrants four times a day, for 5 days. Subsequently, the platform was removed on the 6th day of the trial, and the escape time, times of platform crossing and retention time at the target quadrant were recorded.

ELISA

Rat hippocampal tissues were homogenized on ice in saline to extract protein and protein concentration was quantified using a BCA protein quantification kit (Beijing Solarbio Science and Technology Co., Ltd.). The amount of IL-1β and IL-18 was determined using a commercial IL-1β ELISA kit [cat. no. 70-EK301B/3-96; MultiSciences (Lianke) Biotech Co. Ltd.] and IL-18 ELISA kit (cat. no. SEA064Ra; Wuhan USCN Business Co., Ltd.), according to the manufacturers' instructions.

Caspase-1 activity detection

Hippocampal tissue (10 mg) was lysed in 100 µl lysis buffer and protein concentration was quantified using a Bradford protein assay kit (Beyotime Institute of Biotechnology). Caspase-1 activity was determined by measuring the optical density values at 405 nm using a commercial caspase-1 activity assay kit (cat. no. BC3810; Beijing Solarbio Science and Technology Co., Ltd.), according to the manufacturer's protocol.

Statistical analysis

Data are presented as the mean ± SD and were analyzed using GraphPad Prism v7 (GraphPad Software, Inc.). The escape time in the Morris water maze was analyzed using two-way mixed ANOVA followed by post hoc Tukey test. The remaining data, including the escape time in each day, were compared using one-way ANOVA followed by post hoc Tukey test. All experiments were repeated at least three times and P<0.05 was considered to indicate a statistically significant difference.

Results

PYPAF1 expression is successfully silenced by shRNA-PYPAF1

The expression of PYPAF1 in the hippocampus was detected 3 days after lentiviral infection to confirm the efficiency of RNA interference (RNAi). The mRNA expression levels of PYPAF1 were significantly lower in the shRNA-PYPAF1 group compared with in the shRNA-NC group (Fig. 1A). Western blot analysis revealed similar results (Fig. 1B), indicating that the expression of PYPAF1 was successfully knocked down in the hippocampus of aged rats.

Figure 1.

PYPAF1-targeting shRNA mediates the downregulation of PYPAF1 expression in the hippocampus. Sprague-Dawley rats were injected with lentivirus carrying PYPAF1-shRNA or NC-shRNA by intracerebroventricular injection. (A) mRNA and (B) protein levels of PYPAF1 in the hippocampus were measured using reverse transcription-quantitative PCR and western blot analysis, respectively. ***P<0.001. NC, negative control; PYPAF1, PYRIN-containing Apaf1-like protein 1; shRNA, short hairpin RNA.

PYPAF1 silencing alleviates the cognitive dysfunction induced by isoflurane in rats

The Morris water maze was performed to evaluate the spatial learning ability of rats 7 days after isoflurane treatment. Escape time of rats in the isoflurane group was significantly increased compared with the control group throughout the experiment (P<0.001). shRNA-NC did not apparently change the escape time of isoflurane-exposed rats. However, PYPAF1-targeting shRNA markedly shortened the escape time of isoflurane-exposed rats compared with the isoflurane + shRNA-NC group from day 3 (P<0.05 at day 3; P<0.01 at days 4 and 5; Fig. 2A). Times of platform crossing and retention time at the target quadrant were recorded on day 6 of the Morris water maze test. Rats subjected to isoflurane exposure had a lower number of platform crossings compared with rats in the control group, while PYPAF1 silencing increased the number of platform crossings (Fig. 2B). Furthermore, rats exposed to isoflurane spent less time at the target quadrant compared with rats in the control group, while silencing of PYPAF1 increased the retention time (Fig. 2C).

Figure 2.

PYPAF1 silencing alleviates cognitive dysfunction induced by isoflurane in rats. The spatial learning ability of rats was assessed using the Morris water maze. (A) Escape time, ***P<0.001 vs. control; #P<0.05, ##P<0.01 vs. isoflurane + shRNA NC. (B) Τimes of platform crossing and (C) retention time at target quadrant were recorded and analyzed. ***P<0.001. NC, negative control; PYPAF1, PYRIN-containing Apaf1-like protein 1; shRNA, short hairpin RNA.

PYPAF1 silencing inhibits the activation of microglia

The expression levels of PYPAF1 and ASC were determined in the hippocampus on days 3 and 7 following isoflurane exposure. The mRNA expression levels of PYPAF1 were significantly higher in rats exposed to isoflurane compared with the control group, while PYPAF1 silencing using a lentivirus decreased the levels of PYPAF1 on day 3. Similarly, significant associations were observed on day 7 following isoflurane treatment (Fig. 3A). Isoflurane treatment significantly increased the protein expression levels of PYPAF1 and ASC on day 3, whereas PYPAF1 silencing partially abrogated the increase and the trend was more notable on day 7 following isoflurane exposure (Fig. 3B and C). Furthermore, the immunofluorescence assay revealed that isoflurane exposure increased the expression of Iba-1, which was significantly alleviated by knockdown of PYPAF1 (Fig. 3D).

Figure 3.

PYPAF1 silencing inhibits the activation of microglia. (A) mRNA levels of PYPAF1, and (B and C) protein levels of PYPAF1 and ASC in the hippocampus were measured using reverse transcription-quantitative PCR and western blot analysis on days 3 and 7 following isoflurane treatment, respectively. (B) Lane 1, control; lane 2, isoflurane; lane 3, isoflurane + shRNA-PYPAF1; lane 4, isoflurane + shRNA-NC. (D) Expression of PYPAF1 and Iba-1 in the hippocampus were determined using immunofluorescence assay. ***P<0.001. ASC, apoptosis-associated speck-like protein containing a caspase recruitment domain; Iba-1, ionized calcium binding adapter molecule-1; Iso, isoflurane; NC, negative control; PYPAF1, PYRIN-containing Apaf1-like protein 1; shRNA, short hairpin RNA.

PYPAF1 silencing inhibits neuroinflammation

RT-qPCR and ELISA were performed to determine the levels of IL-1β and IL-18. The mRNA expression and concentration of IL-1β and IL-18 in the hippocampus were increased following isoflurane exposure, whereas PYPAF1 silencing decreased their levels (Fig. 4A and B). Furthermore, isoflurane treatment enhanced the activity of caspase-1, which was partially abolished by silencing PYPAF1 (Fig. 4C). These results indicated that silencing of PYPAF1 inhibited neuroinflammation in rats.

Figure 4.

PYPAF1 knockdown inhibits the activity of caspase-1, and expression of IL-1β and IL-18. (A) mRNA levels and (B) concentration of IL-1β and IL-18 in the hippocampus was determined using reverse transcription-quantitative PCR and ELISA, respectively, on day 3 following isoflurane treatment. (C) Activity of caspase-1 in the hippocampus was assessed using a commercial caspase-1 activity assay kit on day 3 following isoflurane treatment. ***P<0.001. IL, interleukin; NC, negative control; PYPAF1, PYRIN-containing Apaf1-like protein 1; shRNA, short hairpin RNA.

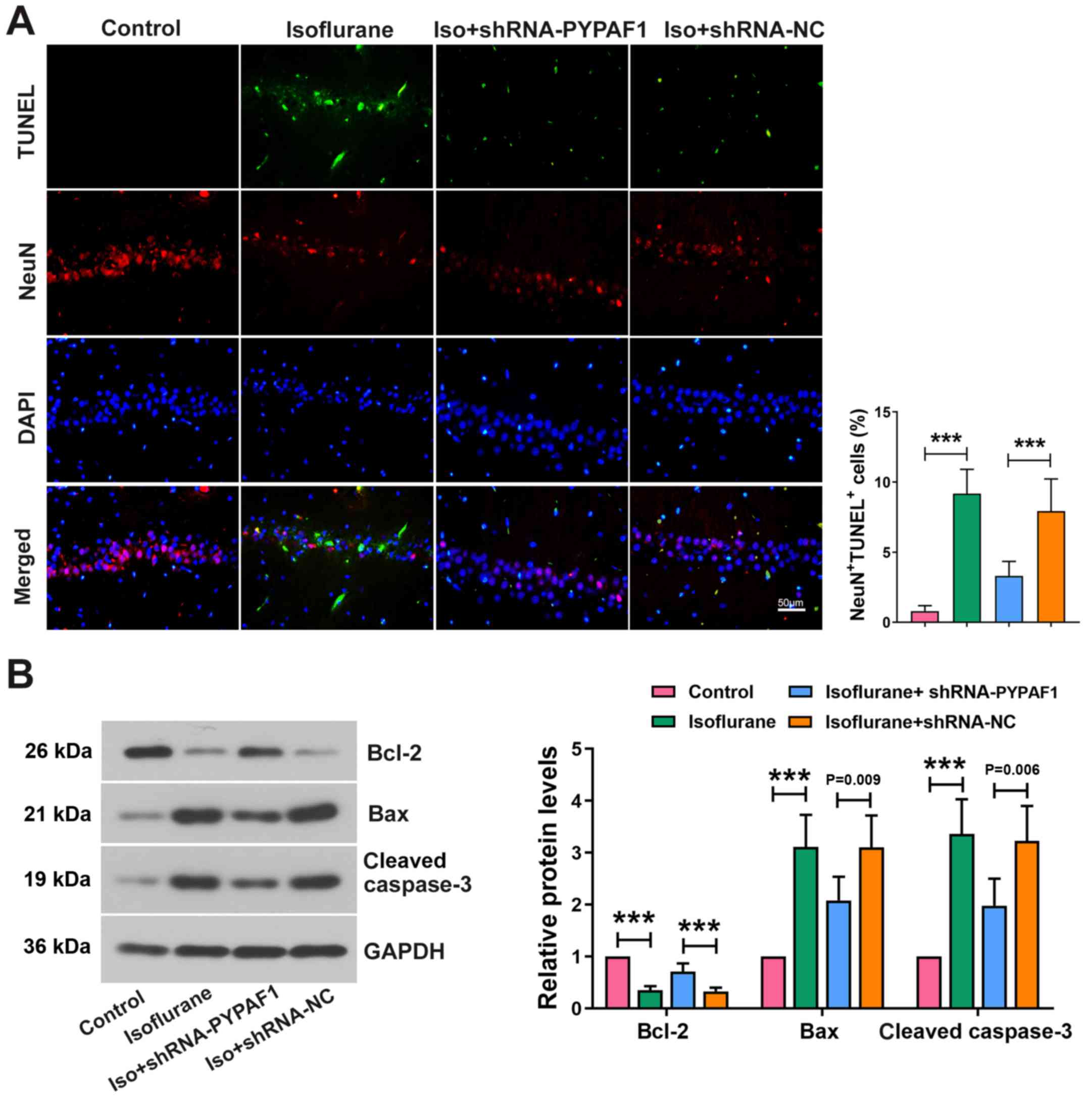
PYPAF1 silencing alleviates neuronal apoptosis

TUNEL assay was performed to assess neuronal apoptosis in the hippocampus. Apoptotic neurons were markedly increased following isoflurane exposure, which was partially reversed following PYPAF1 knockdown. Isoflurane treatment decreased the expression of NeuN, whereas silencing PYPAF1 alleviated the effects of isoflurane (Fig. 5A). Furthermore, the protein expression levels of Bax and cleaved caspase-3 were increased by isoflurane, and the elevation was partially abolished by silencing of PYPAF1. The protein levels of Bcl-2 revealed the opposite results (Fig. 5B).

Figure 5.

PYPAF1 silencing alleviates neuronal apoptosis. (A) Neuronal apoptosis in the hippocampus was determined using TUNEL-NeuN double staining on day 3 following isoflurane treatment. (B) Protein expression levels of Bcl-2, Bax and cleaved caspase-3 in the hippocampus were determined using western blot analysis. ***P<0.001. Iso, isoflurane; NC, negative control; PYPAF1, PYRIN-containing Apaf1-like protein 1; shRNA, short hairpin RNA.

Discussion

In the present study, isoflurane upregulated the expression levels of PYPAF1 in the hippocampus of aged rats. RNAi-mediated PYPAF1 knockdown significantly improved learning and memory function of isoflurane-exposed aged rats. In addition, PYPAF1 knockdown inhibited activation of microglia, production of proinflammatory cytokines and neuronal apoptosis in the hippocampus of isoflurane-exposed aged rats.

Isoflurane is a widely used inhalational anesthetic agent owing to its low cost and relatively few side effects (26). Inhaled anesthesia could induce cerebral cognitive alterations in elderly patients (10,27). Furthermore, a clinical trial involving elderly patients that were subjected to laparoscopic cholecystectomy revealed that patients who received isoflurane anesthesia displayed a significantly higher incidence of POCD compared with those who received sevoflurane and propofol (10,28). In the present study, the spatial learning ability of rats exposed to isoflurane was markedly reduced, which was accompanied by increased expression of PYPAF1 and ASC, whereas shRNA-mediated PYPAF1 knockdown markedly alleviated the cognitive dysfunction of aged rats and decreased the expression of ASC. The PYPAF1 inflammasome is abundantly expressed in the CNS and activation of the PYPAF1 inflammasome is involved in the pathogenesis of neurological diseases, including AD and depression (29,30). PYPAF1 is the cytosolic sensor molecule of the PYPAF1 inflammasome and abundant expression of PYPAF1 is crucial for inflammasome formation (21). ASC activates the PYPAF1 inflammasome by recruiting the cysteine protease pro-caspase-1 via its caspase recruitment domain (31). In the present study, shRNA-mediated PYPAF1 knockdown hindered the assembling of the PYPAF1 inflammasome and suppressed the expression of ASC. Furthermore, isoflurane exposure led to the activation of caspase-1, which was also inhibited following knockdown of PYPAF1. PYPAF1 silencing also abolished isoflurane-induced elevated IL-1β and IL-18 at both the mRNA and protein levels. These findings are consistent with previous reports, which indicated that activation of the PYPAF1 inflammasome further activated inflammatory protease caspase-1, and promoted the secretion of pro-inflammatory cytokines IL-1β and IL-18 (21,32). Increased levels of IL-1β and IL-18 may trigger a series of signaling pathways and inflammatory responses, which could lead to neuronal injury or apoptosis, whereas knockdown of IL-1β in mice significantly alleviated neuroinflammatory and memory dysfunction following surgery and anesthesia (33,34). The results from the present study indicated that the PYPAF1/ASC pathway may contribute to isoflurane-induced POCD in aged rats.

Microglia, a primary effector cell that responds to pathological challenges in the CNS, serves a crucial role in neuroprotection and in the maintenance of hemostasis (35). Mild activation of microglia exerts a protective effect on the CNS, whereas its over-activation results in neuronal dysfunction (36,37). Furthermore, microglia express numerous PRRs that are essential for assembling the inflammasome (38). In the present study, isoflurane exposure led to activation of microglia in the hippocampus of aged rats, and PYPAF1 knockdown inhibited the activation of microglia, as evidenced by the decrease in the expression of Iba-1. It is well known that microglial activation occurs in the early stage of neuroinflammation, which leads to the production of proinflammatory cytokines and induces cognitive dysfunction (39). In addition, aging causes microglia to be more susceptible to activation (40). The findings from the present study indicated that PYPAF1 may have a critical role in microglial activation following isoflurane exposure. However, the present study has not revealed whether this inhibitory effect on microglial activation is direct or indirect; therefore, further investigation is required in future studies.

Neuronal function is the foundation of learning and memory (41). In the present study, isoflurane exposure induced neuronal apoptosis and decreased NeuN expression in the rat hippocampus, whereas PYPAF1 silencing alleviated neuronal apoptosis and elevated the levels of NeuN. Isoflurane exposure elevated the expression of pro-apoptotic factor, Bax, and cleaved caspase-3, and decreased the expression of the anti-apoptotic factor, Bcl-2. Furthermore, silencing of PYPAF1 abrogated isoflurane-induced neuronal apoptosis. These results suggested that PYPAF1 knockdown may inhibit neuronal apoptosis in the hippocampus of aged rats exposed to isoflurane. However, whether PYPAF1-targeting shRNA directly affects apoptotic pathways, or inhibits apoptosis acts via its effect on inflammasome inhibition, requires further investigation. The role that the PYPAF1 inflammasome plays in the development of POCD has not been well reported. Wang et al (42) revealed that isoflurane exposure induced cognitive impairment and neuroinflammation, which are more likely to occur in aged mice, and a caspase-1 inhibitor mitigated cognitive dysfunction. In addition, knockdown of PYPAF1 in BV-2 cells inhibited PYPAF1 inflammasome activation and IL-1β production (42). To the best of our knowledge, the present study was the first to reveal that PYPAF1 knockdown protects aged rats from isoflurane-induced cognitive impairment, which may be associated with the effect on inhibition of microglial activation and neuronal apoptosis in the hippocampus.

There are limitations to the present study. Firstly, analysis of the hippocampus and proinflammatory factors were examined 3 and 7 days following exposure to isoflurane. The changes in PYPAF1 expression at earlier and later time points will be observed in future studies. Secondly, the exact role of PYPAF1 in different types of brain cells, such as microglia and neurons, under the exposure of isoflurane was not determined, as these could not be isolated and cultured from aged animals.

In conclusion, the findings from the present study demonstrated that PYPAF1 knockdown alleviated isoflurane-induced cognitive impairment in aged rats. Neuroinflammation and neuronal apoptosis inhibition may contribute to this effect. Therefore, the PYPAF1 inflammasome may serve as a potential therapeutic target for the treatment of POCD.

Acknowledgements

Not applicable.

Funding

No funding was received.

Availability of data and materials

The datasets used and/or analyzed during the current study are available from the corresponding author on reasonable request.

Authors' contributions

YZ designed the study. XZ, XF, FL and JQ contributed to the acquisition, analysis and interpretation of data. XZ drafted the article. YZ critically revised it for important intellectual content. All authors read and approved the final manuscript.

Ethics approval and consent to participate

All animal experiments were performed at the animal center at the First Hospital of Jilin University following the guidelines for the care and use of laboratory animals, and the study was approved by the First Hospital of Jilin University.

Patient consent for publication

Not applicable.

Competing interests

The authors declare that they have no competing interests.

References

1 

Hartholt KA, van der Cammen TJ and Klimek M: Postoperative cognitive dysfunction in geriatric patients. Z Gerontol Geriatr. 45:411–416. 2012. View Article : Google Scholar : PubMed/NCBI

2 

Rundshagen I: Postoperative cognitive dysfunction. Dtsch Arztebl Int. 111:119–125. 2014.PubMed/NCBI

3 

Rudolph JL, Marcantonio ER, Culley DJ, Silverstein JH, Rasmussen LS, Crosby GJ and Inouye SK: Delirium is associated with early postoperative cognitive dysfunction. Anaesthesia. 63:941–947. 2008. View Article : Google Scholar : PubMed/NCBI

4 

Nadelson MR, Sanders RD and Avidan MS: Perioperative cognitive trajectory in adults. Br J Anaesth. 112:440–451. 2014. View Article : Google Scholar : PubMed/NCBI

5 

Polunina AG, Golukhova EZ, Guekht AB, Lefterova NP and Bokeria LA: Cognitive dysfunction after on-pump operations: neuropsychological characteristics and optimal core battery of tests. Stroke Res Treat. 2014:3028242014.PubMed/NCBI

6 

Saczynski JS, Inouye SK, Kosar C, Tommet D, Marcantonio ER, Fong T, Hshieh T, Vasunilashorn S, Metzger ED, Schmitt E, et al: Cognitive and brain reserve and the risk of postoperative delirium in older patients. Lancet Psychiatry. 1:437–443. 2014. View Article : Google Scholar

7 

Krenk L, Rasmussen LS and Kehlet H: New insights into the pathophysiology of postoperative cognitive dysfunction. Acta Anaesthesiol Scand. 54:951–956. 2010. View Article : Google Scholar : PubMed/NCBI

8 

Ministry of Civil Affairs of the People's Republic of China, . The social service development statistical bulletin 2018. Feb 13–2020

9 

Kincannon CL, He W and West LA: Demography of aging in China and the United States and the economic well-being of their older populations. J Cross Cult Gerontol. 20:243–255. 2005. View Article : Google Scholar : PubMed/NCBI

10 

Mandal PK, Schifilliti D, Mafrica F and Fodale V: Inhaled anesthesia and cognitive performance. Drugs Today (Barc). 45:47–54. 2009. View Article : Google Scholar : PubMed/NCBI

11 

Amor S and Woodroofe MN: Innate and adaptive immune responses in neurodegeneration and repair. Immunology. 141:287–291. 2014. View Article : Google Scholar : PubMed/NCBI

12 

Li N, Zhang X, Dong H, Hu Y and Qian Y: Bidirectional relationship of mast cells-neurovascular unit communication in neuroinflammation and its involvement in POCD. Behav Brain Res. 322:60–69. 2017. View Article : Google Scholar : PubMed/NCBI

13 

Wu X, Lu Y, Dong Y, Zhang G, Zhang Y, Xu Z, Culley DJ, Crosby G, Marcantonio ER, Tanzi RE, et al: The inhalation anesthetic isoflurane increases levels of proinflammatory TNF-α, IL-6, and IL-1β. Neurobiol Aging. 33:1364–1378. 2012. View Article : Google Scholar : PubMed/NCBI

14 

Sierra A, Gottfried-Blackmore AC, McEwen BS and Bulloch K: Microglia derived from aging mice exhibit an altered inflammatory profile. Glia. 55:412–424. 2007. View Article : Google Scholar : PubMed/NCBI

15 

Hansen DV, Hanson JE and Sheng M: Microglia in Alzheimer's disease. J Cell Biol. 217:459–472. 2018. View Article : Google Scholar : PubMed/NCBI

16 

Qiu LL, Ji MH, Zhang H and Yang JJ, Sun XR, Tang H, Wang J, Liu WX and Yang JJ: NADPH oxidase 2-derived reactive oxygen species in the hippocampus might contribute to microglial activation in postoperative cognitive dysfunction in aged mice. Brain Behav Immun. 51:109–118. 2016. View Article : Google Scholar : PubMed/NCBI

17 

Wang HL, Ma RH, Fang H, Xue ZG and Liao QW: Impaired spatial learning memory after isoflurane anesthesia or appendectomy in aged mice is associated with microglia activation. J Cell Death. 8:9–19. 2015. View Article : Google Scholar : PubMed/NCBI

18 

Lamkanfi M and Dixit VM: Mechanisms and functions of inflammasomes. Cell. 157:1013–1022. 2014. View Article : Google Scholar : PubMed/NCBI

19 

Song L, Pei L, Yao S, Wu Y and Shang Y: NLRP3 inflammasome in neurological diseases, from functions to therapies. Front Cell Neurosci. 11:632017. View Article : Google Scholar : PubMed/NCBI

20 

Manji GA, Wang L, Geddes BJ, Brown M, Merriam S, Al-Garawi A, Mak S, Lora JM, Briskin M, Jurman M, et al: PYPAF1, a PYRIN-containing Apaf1-like protein that assembles with ASC and regulates activation of NF-kappa B. J Biol Chem. 277:11570–11575. 2002. View Article : Google Scholar : PubMed/NCBI

21 

Próchnicki T, Mangan MS and Latz E: Recent insights into the molecular mechanisms of the NLRP3 inflammasome activation. F1000Res. 5:F10002016. View Article : Google Scholar

22 

Zhang N, Zhang X, Liu X, Wang H, Xue J, Yu J, Kang N and Wang X: Chrysophanol inhibits NALP3 inflammasome activation and ameliorates cerebral ischemia/reperfusion in mice. Mediators Inflamm. 2014:3705302014. View Article : Google Scholar : PubMed/NCBI

23 

Zhang Z, Li X, Li F and An L: Berberine alleviates postoperative cognitive dysfunction by suppressing neuroinflammation in aged mice. Int Immunopharmacol. 38:426–433. 2016. View Article : Google Scholar : PubMed/NCBI

24 

National Academy of Sciences, . The National Academies Collection: Reports funded by National Institutes of Health. National Academies Press. (Washington, DC). 1975.

25 

Livak KJ and Schmittgen TD: Analysis of relative gene expression data using real-time quantitative PCR and the 2(-Delta Delta C(T)) method. Methods. 25:402–408. 2001. View Article : Google Scholar : PubMed/NCBI

26 

Powell LM and Molyneux M: Should patients be advised not to drive for 4 days after isoflurane anaesthesia? Anaesthesia. 72:682–685. 2017. View Article : Google Scholar : PubMed/NCBI

27 

Mahajan VA, Ni Chonghaile M, Bokhari SA, Harte BH, Flynn NM and Laffey JG: Recovery of older patients undergoing ambulatory anaesthesia with isoflurane or sevoflurane. Eur J Anaesthesiol. 24:505–510. 2007. View Article : Google Scholar : PubMed/NCBI

28 

Geng YJ, Wu QH and Zhang RQ: Effect of propofol, sevoflurane, and isoflurane on postoperative cognitive dysfunction following laparoscopic cholecystectomy in elderly patients: A randomized controlled trial. J Clin Anesth. 38:165–171. 2017. View Article : Google Scholar : PubMed/NCBI

29 

Kaufmann FN, Costa AP, Ghisleni G, Diaz AP, Rodrigues AL, Peluffo H and Kaster MP: NLRP3 inflammasome-driven pathways in depression: Clinical and preclinical findings. Brain Behav Immun. 64:367–383. 2017. View Article : Google Scholar : PubMed/NCBI

30 

White CS, Lawrence CB, Brough D and Rivers-Auty J: Inflammasomes as therapeutic targets for Alzheimer's disease. Brain Pathol. 27:223–234. 2017. View Article : Google Scholar : PubMed/NCBI

31 

Proell M, Gerlic M, Mace PD, Reed JC and Riedl SJ: The CARD plays a critical role in ASC foci formation and inflammasome signalling. Biochem J. 449:613–621. 2013. View Article : Google Scholar : PubMed/NCBI

32 

Martinon F, Burns K and Tschopp J: The inflammasome: A molecular platform triggering activation of inflammatory caspases and processing of proIL-beta. Mol Cell. 10:417–426. 2002. View Article : Google Scholar : PubMed/NCBI

33 

Yatsiv I, Morganti-Kossmann MC, Perez D, Dinarello CA, Novick D, Rubinstein M, Otto VI, Rancan M, Kossmann T, Redaelli CA, et al: Elevated intracranial IL-18 in humans and mice after traumatic brain injury and evidence of neuroprotective effects of IL-18-binding protein after experimental closed head injury. J Cereb Blood Flow Metab. 22:971–978. 2002. View Article : Google Scholar : PubMed/NCBI

34 

Cibelli M, Fidalgo AR, Terrando N, Ma D, Monaco C, Feldmann M, Takata M, Lever IJ, Nanchahal J, Fanselow MS, et al: Role of interleukin-1beta in postoperative cognitive dysfunction. Ann Neurol. 68:360–368. 2010. View Article : Google Scholar : PubMed/NCBI

35 

Nayak D, Roth TL and McGavern DB: Microglia development and function. Annu Rev Immunol. 32:367–402. 2014. View Article : Google Scholar : PubMed/NCBI

36 

Lalancette-Hébert M, Gowing G, Simard A, Weng YC and Kriz J: Selective ablation of proliferating microglial cells exacerbates ischemic injury in the brain. J Neurosci. 27:2596–2605. 2007. View Article : Google Scholar : PubMed/NCBI

37 

Moss DW and Bates TE: Activation of murine microglial cell lines by lipopolysaccharide and interferon-gamma causes NO-mediated decreases in mitochondrial and cellular function. Eur J Neurosci. 13:529–538. 2001. View Article : Google Scholar : PubMed/NCBI

38 

Ghosh S, Castillo E, Frias ES and Swanson RA: Bioenergetic regulation of microglia. Glia. 66:1200–1212. 2018. View Article : Google Scholar : PubMed/NCBI

39 

Fernandes A, Miller-Fleming L and Pais TF: Microglia and inflammation: Conspiracy, controversy or control? Cell Mol Life Sci. 71:3969–3985. 2014. View Article : Google Scholar : PubMed/NCBI

40 

Fougère B, Boulanger E, Nourhashémi F, Guyonnet S and Cesari M: Chronic Inflammation: Accelerator of Biological Aging. J Gerontol A Biol Sci Med Sci. 72:1218–1225. 2017. View Article : Google Scholar : PubMed/NCBI

41 

Kennedy MB: Synaptic signaling in learning and memory. Cold Spring Harb Perspect Biol. 8:a0168242013. View Article : Google Scholar : PubMed/NCBI

42 

Wang Z, Meng S, Cao L, Chen Y, Zuo Z and Peng S: Critical role of NLRP3-caspase-1 pathway in age-dependent isoflurane-induced microglial inflammatory response and cognitive impairment. J Neuroinflammation. 15:1092018. View Article : Google Scholar : PubMed/NCBI

Related Articles

  • Abstract
  • View
  • Download
  • Twitter
Copy and paste a formatted citation
Spandidos Publications style
Zhang X, Fan X, Li F, Qiu J and Zhang Y: Effects of PYRIN-containing Apaf1-like protein 1 on isoflurane-induced postoperative cognitive dysfunction in aged rats. Mol Med Rep 22: 1391-1399, 2020.
APA
Zhang, X., Fan, X., Li, F., Qiu, J., & Zhang, Y. (2020). Effects of PYRIN-containing Apaf1-like protein 1 on isoflurane-induced postoperative cognitive dysfunction in aged rats. Molecular Medicine Reports, 22, 1391-1399. https://doi.org/10.3892/mmr.2020.11244
MLA
Zhang, X., Fan, X., Li, F., Qiu, J., Zhang, Y."Effects of PYRIN-containing Apaf1-like protein 1 on isoflurane-induced postoperative cognitive dysfunction in aged rats". Molecular Medicine Reports 22.2 (2020): 1391-1399.
Chicago
Zhang, X., Fan, X., Li, F., Qiu, J., Zhang, Y."Effects of PYRIN-containing Apaf1-like protein 1 on isoflurane-induced postoperative cognitive dysfunction in aged rats". Molecular Medicine Reports 22, no. 2 (2020): 1391-1399. https://doi.org/10.3892/mmr.2020.11244
Copy and paste a formatted citation
x
Spandidos Publications style
Zhang X, Fan X, Li F, Qiu J and Zhang Y: Effects of PYRIN-containing Apaf1-like protein 1 on isoflurane-induced postoperative cognitive dysfunction in aged rats. Mol Med Rep 22: 1391-1399, 2020.
APA
Zhang, X., Fan, X., Li, F., Qiu, J., & Zhang, Y. (2020). Effects of PYRIN-containing Apaf1-like protein 1 on isoflurane-induced postoperative cognitive dysfunction in aged rats. Molecular Medicine Reports, 22, 1391-1399. https://doi.org/10.3892/mmr.2020.11244
MLA
Zhang, X., Fan, X., Li, F., Qiu, J., Zhang, Y."Effects of PYRIN-containing Apaf1-like protein 1 on isoflurane-induced postoperative cognitive dysfunction in aged rats". Molecular Medicine Reports 22.2 (2020): 1391-1399.
Chicago
Zhang, X., Fan, X., Li, F., Qiu, J., Zhang, Y."Effects of PYRIN-containing Apaf1-like protein 1 on isoflurane-induced postoperative cognitive dysfunction in aged rats". Molecular Medicine Reports 22, no. 2 (2020): 1391-1399. https://doi.org/10.3892/mmr.2020.11244
Follow us
  • Twitter
  • LinkedIn
  • Facebook
About
  • Spandidos Publications
  • Careers
  • Cookie Policy
  • Privacy Policy
How can we help?
  • Help
  • Live Chat
  • Contact
  • Email to our Support Team