Spandidos Publications Logo
  • About
    • About Spandidos
    • Aims and Scopes
    • Abstracting and Indexing
    • Editorial Policies
    • Reprints and Permissions
    • Job Opportunities
    • Terms and Conditions
    • Contact
  • Journals
    • All Journals
    • Oncology Letters
      • Oncology Letters
      • Information for Authors
      • Editorial Policies
      • Editorial Board
      • Aims and Scope
      • Abstracting and Indexing
      • Bibliographic Information
      • Archive
    • International Journal of Oncology
      • International Journal of Oncology
      • Information for Authors
      • Editorial Policies
      • Editorial Board
      • Aims and Scope
      • Abstracting and Indexing
      • Bibliographic Information
      • Archive
    • Molecular and Clinical Oncology
      • Molecular and Clinical Oncology
      • Information for Authors
      • Editorial Policies
      • Editorial Board
      • Aims and Scope
      • Abstracting and Indexing
      • Bibliographic Information
      • Archive
    • Experimental and Therapeutic Medicine
      • Experimental and Therapeutic Medicine
      • Information for Authors
      • Editorial Policies
      • Editorial Board
      • Aims and Scope
      • Abstracting and Indexing
      • Bibliographic Information
      • Archive
    • International Journal of Molecular Medicine
      • International Journal of Molecular Medicine
      • Information for Authors
      • Editorial Policies
      • Editorial Board
      • Aims and Scope
      • Abstracting and Indexing
      • Bibliographic Information
      • Archive
    • Biomedical Reports
      • Biomedical Reports
      • Information for Authors
      • Editorial Policies
      • Editorial Board
      • Aims and Scope
      • Abstracting and Indexing
      • Bibliographic Information
      • Archive
    • Oncology Reports
      • Oncology Reports
      • Information for Authors
      • Editorial Policies
      • Editorial Board
      • Aims and Scope
      • Abstracting and Indexing
      • Bibliographic Information
      • Archive
    • Molecular Medicine Reports
      • Molecular Medicine Reports
      • Information for Authors
      • Editorial Policies
      • Editorial Board
      • Aims and Scope
      • Abstracting and Indexing
      • Bibliographic Information
      • Archive
    • World Academy of Sciences Journal
      • World Academy of Sciences Journal
      • Information for Authors
      • Editorial Policies
      • Editorial Board
      • Aims and Scope
      • Abstracting and Indexing
      • Bibliographic Information
      • Archive
    • International Journal of Functional Nutrition
      • International Journal of Functional Nutrition
      • Information for Authors
      • Editorial Policies
      • Editorial Board
      • Aims and Scope
      • Abstracting and Indexing
      • Bibliographic Information
      • Archive
    • International Journal of Epigenetics
      • International Journal of Epigenetics
      • Information for Authors
      • Editorial Policies
      • Editorial Board
      • Aims and Scope
      • Abstracting and Indexing
      • Bibliographic Information
      • Archive
    • Medicine International
      • Medicine International
      • Information for Authors
      • Editorial Policies
      • Editorial Board
      • Aims and Scope
      • Abstracting and Indexing
      • Bibliographic Information
      • Archive
  • Articles
  • Information
    • Information for Authors
    • Information for Reviewers
    • Information for Librarians
    • Information for Advertisers
    • Conferences
  • Language Editing
Spandidos Publications Logo
  • About
    • About Spandidos
    • Aims and Scopes
    • Abstracting and Indexing
    • Editorial Policies
    • Reprints and Permissions
    • Job Opportunities
    • Terms and Conditions
    • Contact
  • Journals
    • All Journals
    • Biomedical Reports
      • Information for Authors
      • Editorial Policies
      • Editorial Board
      • Aims and Scope
      • Abstracting and Indexing
      • Bibliographic Information
      • Archive
    • Experimental and Therapeutic Medicine
      • Information for Authors
      • Editorial Policies
      • Editorial Board
      • Aims and Scope
      • Abstracting and Indexing
      • Bibliographic Information
      • Archive
    • International Journal of Epigenetics
      • Information for Authors
      • Editorial Policies
      • Editorial Board
      • Aims and Scope
      • Abstracting and Indexing
      • Bibliographic Information
      • Archive
    • International Journal of Functional Nutrition
      • Information for Authors
      • Editorial Policies
      • Editorial Board
      • Aims and Scope
      • Abstracting and Indexing
      • Bibliographic Information
      • Archive
    • International Journal of Molecular Medicine
      • Information for Authors
      • Editorial Policies
      • Editorial Board
      • Aims and Scope
      • Abstracting and Indexing
      • Bibliographic Information
      • Archive
    • International Journal of Oncology
      • Information for Authors
      • Editorial Policies
      • Editorial Board
      • Aims and Scope
      • Abstracting and Indexing
      • Bibliographic Information
      • Archive
    • Medicine International
      • Information for Authors
      • Editorial Policies
      • Editorial Board
      • Aims and Scope
      • Abstracting and Indexing
      • Bibliographic Information
      • Archive
    • Molecular and Clinical Oncology
      • Information for Authors
      • Editorial Policies
      • Editorial Board
      • Aims and Scope
      • Abstracting and Indexing
      • Bibliographic Information
      • Archive
    • Molecular Medicine Reports
      • Information for Authors
      • Editorial Policies
      • Editorial Board
      • Aims and Scope
      • Abstracting and Indexing
      • Bibliographic Information
      • Archive
    • Oncology Letters
      • Information for Authors
      • Editorial Policies
      • Editorial Board
      • Aims and Scope
      • Abstracting and Indexing
      • Bibliographic Information
      • Archive
    • Oncology Reports
      • Information for Authors
      • Editorial Policies
      • Editorial Board
      • Aims and Scope
      • Abstracting and Indexing
      • Bibliographic Information
      • Archive
    • World Academy of Sciences Journal
      • Information for Authors
      • Editorial Policies
      • Editorial Board
      • Aims and Scope
      • Abstracting and Indexing
      • Bibliographic Information
      • Archive
  • Articles
  • Information
    • For Authors
    • For Reviewers
    • For Librarians
    • For Advertisers
    • Conferences
  • Language Editing
Login Register Submit
  • This site uses cookies
  • You can change your cookie settings at any time by following the instructions in our Cookie Policy. To find out more, you may read our Privacy Policy.

    I agree
Search articles by DOI, keyword, author or affiliation
Search
Advanced Search
presentation
Molecular Medicine Reports
Join Editorial Board Propose a Special Issue
Print ISSN: 1791-2997 Online ISSN: 1791-3004
Journal Cover
September-2020 Volume 22 Issue 3

Full Size Image

Sign up for eToc alerts
Recommend to Library

Journals

International Journal of Molecular Medicine

International Journal of Molecular Medicine

International Journal of Molecular Medicine is an international journal devoted to molecular mechanisms of human disease.

International Journal of Oncology

International Journal of Oncology

International Journal of Oncology is an international journal devoted to oncology research and cancer treatment.

Molecular Medicine Reports

Molecular Medicine Reports

Covers molecular medicine topics such as pharmacology, pathology, genetics, neuroscience, infectious diseases, molecular cardiology, and molecular surgery.

Oncology Reports

Oncology Reports

Oncology Reports is an international journal devoted to fundamental and applied research in Oncology.

Experimental and Therapeutic Medicine

Experimental and Therapeutic Medicine

Experimental and Therapeutic Medicine is an international journal devoted to laboratory and clinical medicine.

Oncology Letters

Oncology Letters

Oncology Letters is an international journal devoted to Experimental and Clinical Oncology.

Biomedical Reports

Biomedical Reports

Explores a wide range of biological and medical fields, including pharmacology, genetics, microbiology, neuroscience, and molecular cardiology.

Molecular and Clinical Oncology

Molecular and Clinical Oncology

International journal addressing all aspects of oncology research, from tumorigenesis and oncogenes to chemotherapy and metastasis.

World Academy of Sciences Journal

World Academy of Sciences Journal

Multidisciplinary open-access journal spanning biochemistry, genetics, neuroscience, environmental health, and synthetic biology.

International Journal of Functional Nutrition

International Journal of Functional Nutrition

Open-access journal combining biochemistry, pharmacology, immunology, and genetics to advance health through functional nutrition.

International Journal of Epigenetics

International Journal of Epigenetics

Publishes open-access research on using epigenetics to advance understanding and treatment of human disease.

Medicine International

Medicine International

An International Open Access Journal Devoted to General Medicine.

Journal Cover
September-2020 Volume 22 Issue 3

Full Size Image

Sign up for eToc alerts
Recommend to Library

  • Article
  • Citations
    • Cite This Article
    • Download Citation
    • Create Citation Alert
    • Remove Citation Alert
    • Cited By
  • Similar Articles
    • Related Articles (in Spandidos Publications)
    • Similar Articles (Google Scholar)
    • Similar Articles (PubMed)
  • Download PDF
  • Download XML
  • View XML
Article Open Access

Downregulation of microRNA‑29c reduces pain after child delivery by activating the oxytocin‑GABA pathway

  • Authors:
    • Caijuan Li
    • Xian Wang
    • Guangfen Zhang
    • Yao Zhang
    • Fan Xia
    • Shiqin Xu
    • Xiaofeng Shen
  • View Affiliations / Copyright

    Affiliations: Department of Anesthesiology, Women's Hospital of Nanjing Medical University, Nanjing Maternity and Child Health Care Hospital, Nanjing, Jiangsu 210004, P.R. China, Department of Anesthesiology, Zhongda Hospital, School of Medicine, Southeast University, Nanjing, Jiangsu 210004, P.R. China
    Copyright: © Li et al. This is an open access article distributed under the terms of Creative Commons Attribution License.
  • Pages: 1921-1931
    |
    Published online on: June 26, 2020
       https://doi.org/10.3892/mmr.2020.11287
  • Expand metrics +
Metrics: Total Views: 0 (Spandidos Publications: | PMC Statistics: )
Metrics: Total PDF Downloads: 0 (Spandidos Publications: | PMC Statistics: )
Cited By (CrossRef): 0 citations Loading Articles...

This article is mentioned in:



Abstract

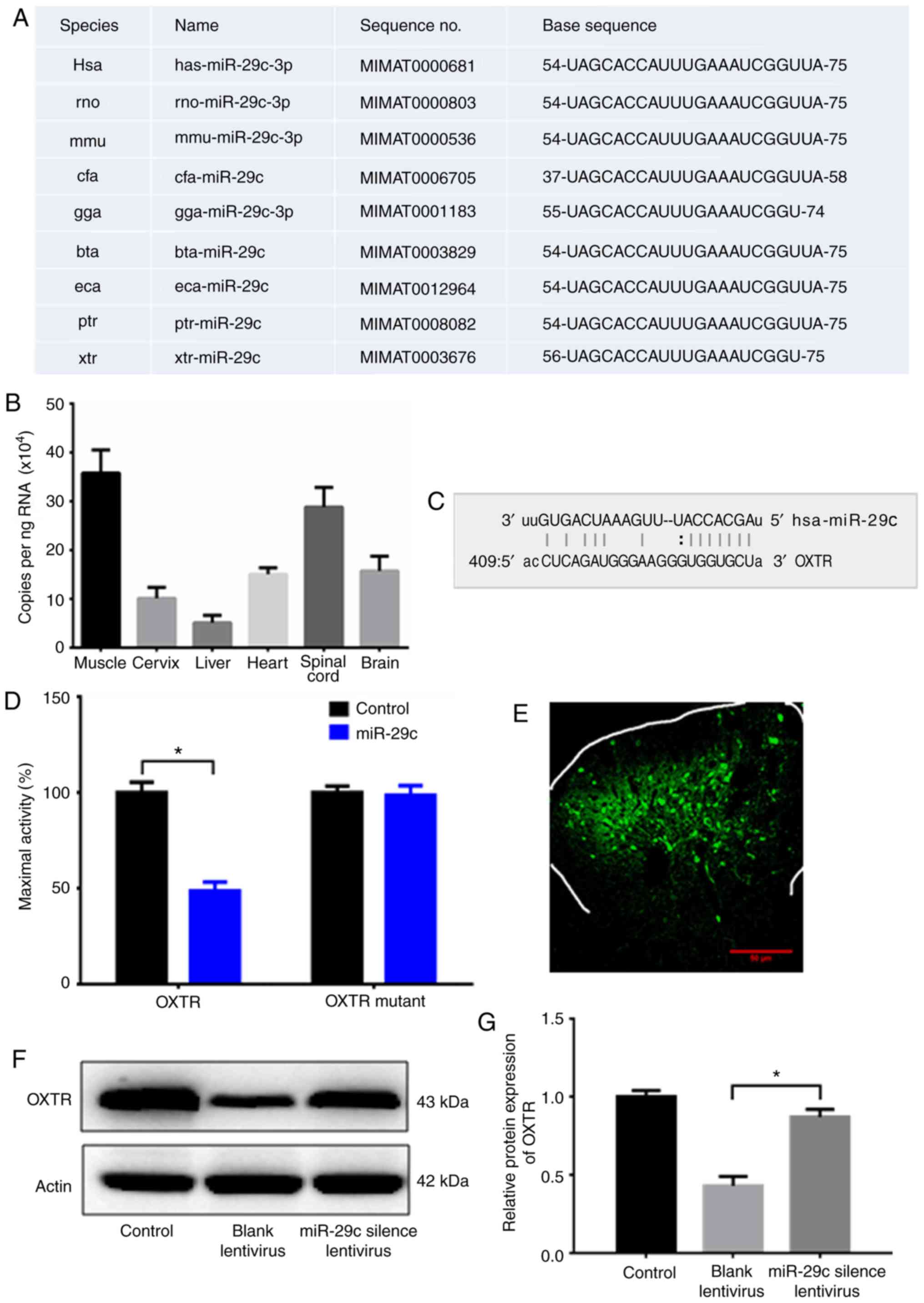
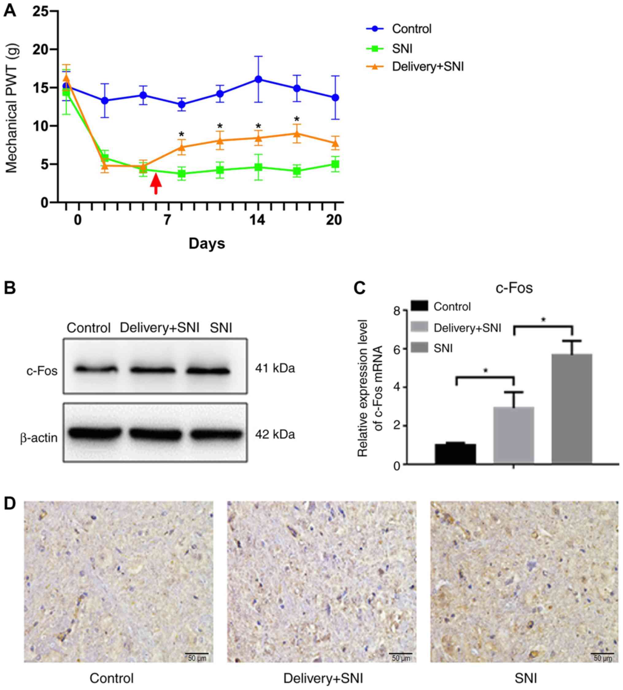
A significant decrease in the expression of spinal microRNA‑29c (miR‑29c), which is responsible for the regulation of oxytocin receptor (OXTR) expression, was observed in nerve injury pain during childbirth. The present study investigates whether spinal miR‑29c could be a potential target for the treatment of pain, via the oxytocin (OT)‑γ‑aminobutyric acid (GABA) pathway. A spared nerve injury (SNI) rat model was established to induce neuropathic pain, simulating hyperalgesia. Spinal neurons were treated with OT to mimic the hormonal changes in the central nervous system after delivery. A change in the neuronal miniature inhibitory postsynaptic currents (mIPSCs) was observed in neurons, following the silencing of miR‑29c or OT treatment with or without OXTR antagonist. The Von‑Frey apparatus was used to measure the animal behaviors. Molecular biological experiments and electrophysical recordings in vivo and in vitro were performed to reveal the potential analgesic mechanisms. miR‑29c was significantly downregulated (more than 8‑fold) in the spinal dorsal horn of delivery+SNI rats compared with the SNI rats. The silencing of miR‑29c resulted in increased pain threshold in SNI rats. Bioinformatics analysis indicated that OXTR was a potential target gene of miR‑29c. The delivery+SNI rats presented with higher levels of OT in the cerebrospinal fluid compared with SNI rats, which indicated that the OT signaling pathway may participate in pain relief response. The increased expression of OXTR and GABA in delivery+SNI rats were observed in the miR‑29c‑silenced SNI rat model, suggesting that the silencing of miR‑29c can mediate pain relief by enhancing the OT‑GABA pathway. In addition, an electrophysiology assay was performed to assess the mIPSCs in neurons. The silencing of miR‑29c in neurons increased the frequency and amplitude of mIPSCs but there was no influence on the decay time, which suggested that the spinal inhibitory neurons became more active, subsequently reducing the feeling of pain. The inhibition of OXTR reversed the enhanced inhibitory postsynaptic currents, indicating a crucial role for OXTR in the miR‑29c‑associated pain regulation. Taken together, the results of the present study suggested that spinal oxytocinergic inhibitory control plays an important role in pain relief in the neuropathic pain rat model undergoing vaginal delivery. Silencing spinal miR‑29c may be a potential target for pain relief through the OT‑GABA pathway.
View Figures

Figure 1

Figure 2

Figure 3

Figure 4

Figure 5

View References

1 

Rashiq S and Dick BD: Post-surgical pain syndromes: A review for the non-pain specialist. Can J Anaesth. 61:123–130. 2014. View Article : Google Scholar : PubMed/NCBI

2 

Salama-Hanna J and Chen G: Patients with chronic pain. Med Clin North Am. 97:1201–1215. 2013. View Article : Google Scholar : PubMed/NCBI

3 

Rihmer Z: Antidepressants, depression and suicide. Neuropsychopharmacol Hung. 15:157–164. 2013.(In Hungarian). PubMed/NCBI

4 

Tracey I and Bushnell MC: How neuroimaging studies have challenged us to rethink: Is chronic pain a disease? J Pain. 10:1113–1120. 2009. View Article : Google Scholar : PubMed/NCBI

5 

Marchand F, Jones NG and McMahon SB: Future treatment strategies for neuropathic pain. Handb Exp Pharmacol. 589–615. 2009. View Article : Google Scholar : PubMed/NCBI

6 

Kaasa T, Romundstad L, Roald H, Skolleborg K and Stubhaug A: Hyperesthesia one year after breast augmentation surgery increases the odds for persisting pain at four years A prospective four-year follow-up study. Scand J Pain. 1:75–81. 2010. View Article : Google Scholar : PubMed/NCBI

7 

Hannah ME, Whyte H, Hannah WJ, Hewson S, Amankwah K, Cheng M, Gafni A, Guselle P, Helewa M, Hodnett ED, et al: Maternal outcomes at 2 years after planned cesarean section versus planned vaginal birth for breech presentation at term: The international randomized term breech trial. Am J Obstet Gynecol. 191:917–927. 2004. View Article : Google Scholar : PubMed/NCBI

8 

Eisenach JC, Pan P, Smiley RM, Lavand'homme P, Landau R and Houle TT: Resolution of pain after childbirth. Anesthesiology. 118:143–151. 2013. View Article : Google Scholar : PubMed/NCBI

9 

Gutierrez S, Liu B, Hayashida K, Houle TT and Eisenach JC: Reversal of peripheral nerve injury-induced hypersensitivity in the postpartum period: Role of spinal oxytocin. Anesthesiology. 118:152–159. 2013. View Article : Google Scholar : PubMed/NCBI

10 

Lavand'homme P: Chronic pain after childbirth. Curr Opin Anaesthesiol. 26:273–277. 2013. View Article : Google Scholar : PubMed/NCBI

11 

Gintzler AR and Liu NJ: Importance of sex to pain and its amelioration; relevance of spinal estrogens and its membrane receptors. Front Neuroendocrinol. 33:412–424. 2012. View Article : Google Scholar : PubMed/NCBI

12 

Chiu H, Alqadah A and Chang C: The role of microRNAs in regulating neuronal connectivity. Front Cell Neurosci. 7:2832014. View Article : Google Scholar : PubMed/NCBI

13 

Lin YT, Huang CC and Hsu KS: Oxytocin promotes long-term potentiation by enhancing epidermal growth factor receptor-mediated local translation of protein kinase Mζ. J Neurosci. 32:15476–15488. 2012. View Article : Google Scholar : PubMed/NCBI

14 

Decosterd I and Woolf CJ: Spared nerve injury: An animal model of persistent peripheral neuropathic pain. Pain. 87:149–158. 2000. View Article : Google Scholar : PubMed/NCBI

15 

Wang L, Feng Z, Wang X, Wang X and Zhang X: DEGseq: An R package for identifying differentially expressed genes from RNA-seq data. Bioinformatics. 26:136–138. 2010. View Article : Google Scholar : PubMed/NCBI

16 

Livak KJ and Schmittgen TD: Analysis of relative gene expression data using real-time quantitative PCR and the 2(-Delta Delta C(T)) method. Methods. 25:402–408. 2001. View Article : Google Scholar : PubMed/NCBI

17 

Harris JA: Using c-fos as a neural marker of pain. Brain Res Bull. 45:1–8. 1998. View Article : Google Scholar : PubMed/NCBI

18 

Braicu C, Cojocneanu-Petric R, Chira S, Truta A, Floares A, Petrut B, Achimas-Cadariu P and Berindan-Neagoe I: Clinical and pathological implications of miRNA in bladder cancer. Int J Nanomedicine. 10:791–800. 2015. View Article : Google Scholar : PubMed/NCBI

19 

Huang J, Lyu H, Wang J and Liu B: MicroRNA regulation and therapeutic targeting of survivin in cancer. Am J Cancer Res. 5:20–31. 2014.PubMed/NCBI

20 

Li X, Kroin JS, Kc R, Gibson G, Chen D, Corbett GT, Pahan K, Fayyaz S, Kim JS, van Wijnen AJ, et al: Altered spinal microRNA-146a and the microRNA-183 cluster contribute to osteoarthritic pain in knee joints. J Bone Miner Res. 28:2512–2522. 2013. View Article : Google Scholar : PubMed/NCBI

21 

Sakai A and Suzuki H: Nerve injury-induced upregulation of miR-21 in the primary sensory neurons contributes to neuropathic pain in rats. Biochem Biophys Res Commun. 435:176–181. 2013. View Article : Google Scholar : PubMed/NCBI

22 

Petersen B and Kingsley K: Differential expression of miR-21, miR-133 and miR-155 from exosome fractions isolated from oral squamous cell carcinomas in vitro. J Med Discov. 1:jmd160102016.

23 

Ma C, Nguyen HPT, Luwor RB, Stylli SS, Gogos A, Paradiso L, Kaye AH and Morokoff AP: A comprehensive meta-analysis of circulation miRNAs in glioma as potential diagnostic biomarker. PLoS One. 13:e01894522018. View Article : Google Scholar : PubMed/NCBI

24 

Li W, Yi J, Zheng X, Liu S, Fu W, Ren L, Li L, Hoon DSB, Wang J and Du G: miR-29c plays a suppressive role in breast cancer by targeting the TIMP3/STAT1/FOXO1 pathway. Clin Epigenetics. 10:642018. View Article : Google Scholar : PubMed/NCBI

25 

Liston A, Papadopoulou AS, Danso-Abeam D and Dooley J: MicroRNA-29 in the adaptive immune system: Setting the threshold. Cell Mol Life Sci. 69:3533–3541. 2012. View Article : Google Scholar : PubMed/NCBI

26 

Jeong H, Na YJ, Lee K, Kim YH, Lee Y, Kang M, Jiang BC, Yeom YI, Wu LJ, Gao YJ, et al: High-resolution transcriptome analysis reveals neuropathic pain gene-expression signatures in spinal microglia after nerve injury. Pain. 157:964–976. 2016. View Article : Google Scholar : PubMed/NCBI

27 

Juif PE, Breton JD, Rajalu M, Charlet A, Goumon Y and Poisbeau P: Long-lasting spinal oxytocin analgesia is ensured by the stimulation of allopregnanolone synthesis which potentiates GABA(A) receptor-mediated synaptic inhibition. J Neurosci. 33:16617–16626. 2013. View Article : Google Scholar : PubMed/NCBI

28 

Gimpl G and Fahrenholz F: The oxytocin receptor system: Structure, function, and regulation. Physiol Rev. 81:629–683. 2001. View Article : Google Scholar : PubMed/NCBI

29 

Sun W, Zhou Q, Ba X, Feng X, Hu X, Cheng X, Liu T, Guo J, Xiao L, Jiang J, et al: Oxytocin relieves neuropathic pain through GABA release and presynaptic TRPV1 inhibition in spinal cord. Front Mol Neurosci. 11:2482018. View Article : Google Scholar : PubMed/NCBI

30 

Severino AL, Chen R, Hayashida K, Aschenbrenner CA, Sun H, Peters CM, Gutierrez S, Pan B and Eisenach JC: Plasticity and function of spinal oxytocin and vasopressin signaling during recovery from surgery with nerve injury. Anesthesiology. 129:544–556. 2018. View Article : Google Scholar : PubMed/NCBI

31 

Takeda S, Kuwabara Y and Mizuno M: Effects of pregnancy and delivery on oxytocin levels in human plasma and cerebrospinal fluid. Endocrinol Jpn. 32:875–880. 1985. View Article : Google Scholar : PubMed/NCBI

32 

Han RT, Kim YB, Park EH, Kim JY, Ryu C, Kim HY, Lee J, Pahk K, Shanyu C, Kim H, et al: Long-term isolation elicits depression and anxiety-related behaviors by reducing oxytocin-induced GABAergic transmission in central amygdala. Front Mol Neurosci. 11:2462018. View Article : Google Scholar : PubMed/NCBI

Related Articles

  • Abstract
  • View
  • Download
  • Twitter
Copy and paste a formatted citation
Spandidos Publications style
Li C, Wang X, Zhang G, Zhang Y, Xia F, Xu S and Shen X: Downregulation of microRNA‑29c reduces pain after child delivery by activating the oxytocin‑GABA pathway. Mol Med Rep 22: 1921-1931, 2020.
APA
Li, C., Wang, X., Zhang, G., Zhang, Y., Xia, F., Xu, S., & Shen, X. (2020). Downregulation of microRNA‑29c reduces pain after child delivery by activating the oxytocin‑GABA pathway. Molecular Medicine Reports, 22, 1921-1931. https://doi.org/10.3892/mmr.2020.11287
MLA
Li, C., Wang, X., Zhang, G., Zhang, Y., Xia, F., Xu, S., Shen, X."Downregulation of microRNA‑29c reduces pain after child delivery by activating the oxytocin‑GABA pathway". Molecular Medicine Reports 22.3 (2020): 1921-1931.
Chicago
Li, C., Wang, X., Zhang, G., Zhang, Y., Xia, F., Xu, S., Shen, X."Downregulation of microRNA‑29c reduces pain after child delivery by activating the oxytocin‑GABA pathway". Molecular Medicine Reports 22, no. 3 (2020): 1921-1931. https://doi.org/10.3892/mmr.2020.11287
Copy and paste a formatted citation
x
Spandidos Publications style
Li C, Wang X, Zhang G, Zhang Y, Xia F, Xu S and Shen X: Downregulation of microRNA‑29c reduces pain after child delivery by activating the oxytocin‑GABA pathway. Mol Med Rep 22: 1921-1931, 2020.
APA
Li, C., Wang, X., Zhang, G., Zhang, Y., Xia, F., Xu, S., & Shen, X. (2020). Downregulation of microRNA‑29c reduces pain after child delivery by activating the oxytocin‑GABA pathway. Molecular Medicine Reports, 22, 1921-1931. https://doi.org/10.3892/mmr.2020.11287
MLA
Li, C., Wang, X., Zhang, G., Zhang, Y., Xia, F., Xu, S., Shen, X."Downregulation of microRNA‑29c reduces pain after child delivery by activating the oxytocin‑GABA pathway". Molecular Medicine Reports 22.3 (2020): 1921-1931.
Chicago
Li, C., Wang, X., Zhang, G., Zhang, Y., Xia, F., Xu, S., Shen, X."Downregulation of microRNA‑29c reduces pain after child delivery by activating the oxytocin‑GABA pathway". Molecular Medicine Reports 22, no. 3 (2020): 1921-1931. https://doi.org/10.3892/mmr.2020.11287
Follow us
  • Twitter
  • LinkedIn
  • Facebook
About
  • Spandidos Publications
  • Careers
  • Cookie Policy
  • Privacy Policy
How can we help?
  • Help
  • Live Chat
  • Contact
  • Email to our Support Team