Spandidos Publications Logo
  • About
    • About Spandidos
    • Aims and Scopes
    • Abstracting and Indexing
    • Editorial Policies
    • Reprints and Permissions
    • Job Opportunities
    • Terms and Conditions
    • Contact
  • Journals
    • All Journals
    • Oncology Letters
      • Oncology Letters
      • Information for Authors
      • Editorial Policies
      • Editorial Board
      • Aims and Scope
      • Abstracting and Indexing
      • Bibliographic Information
      • Archive
    • International Journal of Oncology
      • International Journal of Oncology
      • Information for Authors
      • Editorial Policies
      • Editorial Board
      • Aims and Scope
      • Abstracting and Indexing
      • Bibliographic Information
      • Archive
    • Molecular and Clinical Oncology
      • Molecular and Clinical Oncology
      • Information for Authors
      • Editorial Policies
      • Editorial Board
      • Aims and Scope
      • Abstracting and Indexing
      • Bibliographic Information
      • Archive
    • Experimental and Therapeutic Medicine
      • Experimental and Therapeutic Medicine
      • Information for Authors
      • Editorial Policies
      • Editorial Board
      • Aims and Scope
      • Abstracting and Indexing
      • Bibliographic Information
      • Archive
    • International Journal of Molecular Medicine
      • International Journal of Molecular Medicine
      • Information for Authors
      • Editorial Policies
      • Editorial Board
      • Aims and Scope
      • Abstracting and Indexing
      • Bibliographic Information
      • Archive
    • Biomedical Reports
      • Biomedical Reports
      • Information for Authors
      • Editorial Policies
      • Editorial Board
      • Aims and Scope
      • Abstracting and Indexing
      • Bibliographic Information
      • Archive
    • Oncology Reports
      • Oncology Reports
      • Information for Authors
      • Editorial Policies
      • Editorial Board
      • Aims and Scope
      • Abstracting and Indexing
      • Bibliographic Information
      • Archive
    • Molecular Medicine Reports
      • Molecular Medicine Reports
      • Information for Authors
      • Editorial Policies
      • Editorial Board
      • Aims and Scope
      • Abstracting and Indexing
      • Bibliographic Information
      • Archive
    • World Academy of Sciences Journal
      • World Academy of Sciences Journal
      • Information for Authors
      • Editorial Policies
      • Editorial Board
      • Aims and Scope
      • Abstracting and Indexing
      • Bibliographic Information
      • Archive
    • International Journal of Functional Nutrition
      • International Journal of Functional Nutrition
      • Information for Authors
      • Editorial Policies
      • Editorial Board
      • Aims and Scope
      • Abstracting and Indexing
      • Bibliographic Information
      • Archive
    • International Journal of Epigenetics
      • International Journal of Epigenetics
      • Information for Authors
      • Editorial Policies
      • Editorial Board
      • Aims and Scope
      • Abstracting and Indexing
      • Bibliographic Information
      • Archive
    • Medicine International
      • Medicine International
      • Information for Authors
      • Editorial Policies
      • Editorial Board
      • Aims and Scope
      • Abstracting and Indexing
      • Bibliographic Information
      • Archive
  • Articles
  • Information
    • Information for Authors
    • Information for Reviewers
    • Information for Librarians
    • Information for Advertisers
    • Conferences
  • Language Editing
Spandidos Publications Logo
  • About
    • About Spandidos
    • Aims and Scopes
    • Abstracting and Indexing
    • Editorial Policies
    • Reprints and Permissions
    • Job Opportunities
    • Terms and Conditions
    • Contact
  • Journals
    • All Journals
    • Biomedical Reports
      • Information for Authors
      • Editorial Policies
      • Editorial Board
      • Aims and Scope
      • Abstracting and Indexing
      • Bibliographic Information
      • Archive
    • Experimental and Therapeutic Medicine
      • Information for Authors
      • Editorial Policies
      • Editorial Board
      • Aims and Scope
      • Abstracting and Indexing
      • Bibliographic Information
      • Archive
    • International Journal of Epigenetics
      • Information for Authors
      • Editorial Policies
      • Editorial Board
      • Aims and Scope
      • Abstracting and Indexing
      • Bibliographic Information
      • Archive
    • International Journal of Functional Nutrition
      • Information for Authors
      • Editorial Policies
      • Editorial Board
      • Aims and Scope
      • Abstracting and Indexing
      • Bibliographic Information
      • Archive
    • International Journal of Molecular Medicine
      • Information for Authors
      • Editorial Policies
      • Editorial Board
      • Aims and Scope
      • Abstracting and Indexing
      • Bibliographic Information
      • Archive
    • International Journal of Oncology
      • Information for Authors
      • Editorial Policies
      • Editorial Board
      • Aims and Scope
      • Abstracting and Indexing
      • Bibliographic Information
      • Archive
    • Medicine International
      • Information for Authors
      • Editorial Policies
      • Editorial Board
      • Aims and Scope
      • Abstracting and Indexing
      • Bibliographic Information
      • Archive
    • Molecular and Clinical Oncology
      • Information for Authors
      • Editorial Policies
      • Editorial Board
      • Aims and Scope
      • Abstracting and Indexing
      • Bibliographic Information
      • Archive
    • Molecular Medicine Reports
      • Information for Authors
      • Editorial Policies
      • Editorial Board
      • Aims and Scope
      • Abstracting and Indexing
      • Bibliographic Information
      • Archive
    • Oncology Letters
      • Information for Authors
      • Editorial Policies
      • Editorial Board
      • Aims and Scope
      • Abstracting and Indexing
      • Bibliographic Information
      • Archive
    • Oncology Reports
      • Information for Authors
      • Editorial Policies
      • Editorial Board
      • Aims and Scope
      • Abstracting and Indexing
      • Bibliographic Information
      • Archive
    • World Academy of Sciences Journal
      • Information for Authors
      • Editorial Policies
      • Editorial Board
      • Aims and Scope
      • Abstracting and Indexing
      • Bibliographic Information
      • Archive
  • Articles
  • Information
    • For Authors
    • For Reviewers
    • For Librarians
    • For Advertisers
    • Conferences
  • Language Editing
Login Register Submit
  • This site uses cookies
  • You can change your cookie settings at any time by following the instructions in our Cookie Policy. To find out more, you may read our Privacy Policy.

    I agree
Search articles by DOI, keyword, author or affiliation
Search
Advanced Search
presentation
Molecular Medicine Reports
Join Editorial Board Propose a Special Issue
Print ISSN: 1791-2997 Online ISSN: 1791-3004
Journal Cover
October-2020 Volume 22 Issue 4

Full Size Image

Sign up for eToc alerts
Recommend to Library

Journals

International Journal of Molecular Medicine

International Journal of Molecular Medicine

International Journal of Molecular Medicine is an international journal devoted to molecular mechanisms of human disease.

International Journal of Oncology

International Journal of Oncology

International Journal of Oncology is an international journal devoted to oncology research and cancer treatment.

Molecular Medicine Reports

Molecular Medicine Reports

Covers molecular medicine topics such as pharmacology, pathology, genetics, neuroscience, infectious diseases, molecular cardiology, and molecular surgery.

Oncology Reports

Oncology Reports

Oncology Reports is an international journal devoted to fundamental and applied research in Oncology.

Experimental and Therapeutic Medicine

Experimental and Therapeutic Medicine

Experimental and Therapeutic Medicine is an international journal devoted to laboratory and clinical medicine.

Oncology Letters

Oncology Letters

Oncology Letters is an international journal devoted to Experimental and Clinical Oncology.

Biomedical Reports

Biomedical Reports

Explores a wide range of biological and medical fields, including pharmacology, genetics, microbiology, neuroscience, and molecular cardiology.

Molecular and Clinical Oncology

Molecular and Clinical Oncology

International journal addressing all aspects of oncology research, from tumorigenesis and oncogenes to chemotherapy and metastasis.

World Academy of Sciences Journal

World Academy of Sciences Journal

Multidisciplinary open-access journal spanning biochemistry, genetics, neuroscience, environmental health, and synthetic biology.

International Journal of Functional Nutrition

International Journal of Functional Nutrition

Open-access journal combining biochemistry, pharmacology, immunology, and genetics to advance health through functional nutrition.

International Journal of Epigenetics

International Journal of Epigenetics

Publishes open-access research on using epigenetics to advance understanding and treatment of human disease.

Medicine International

Medicine International

An International Open Access Journal Devoted to General Medicine.

Journal Cover
October-2020 Volume 22 Issue 4

Full Size Image

Sign up for eToc alerts
Recommend to Library

  • Article
  • Citations
    • Cite This Article
    • Download Citation
    • Create Citation Alert
    • Remove Citation Alert
    • Cited By
  • Similar Articles
    • Related Articles (in Spandidos Publications)
    • Similar Articles (Google Scholar)
    • Similar Articles (PubMed)
  • Download PDF
  • Download XML
  • View XML
Article Open Access

Propofol protects against oxygen/glucose deprivation‑induced cell injury via gap junction inhibition in astrocytes

  • Authors:
    • Yanting Fan
    • Siyu Zhu
    • Jing Wang
    • Yuping Zhao
    • Xudong Wang
  • View Affiliations / Copyright

    Affiliations: Department of Anesthesiology, Guangzhou Women and Children's Medical Center, Guangzhou Medical University, Guangzhou, Guangdong 510623, P.R. China, Department of Medical Imaging, Collaborative Innovation Center for Cancer Medicine, State Key Laboratory of Oncology in South China, Sun Yat‑sen University Cancer Center, Guangzhou, Guangdong 510060, P.R. China, Department of Anesthesiology, State Key Laboratory of Oncology in South China, Sun Yat‑sen University Cancer Center, Guangzhou, Guangdong 510060, P.R. China
    Copyright: © Fan et al. This is an open access article distributed under the terms of Creative Commons Attribution License.
  • Pages: 2896-2904
    |
    Published online on: July 28, 2020
       https://doi.org/10.3892/mmr.2020.11357
  • Expand metrics +
Metrics: Total Views: 0 (Spandidos Publications: | PMC Statistics: )
Metrics: Total PDF Downloads: 0 (Spandidos Publications: | PMC Statistics: )
Cited By (CrossRef): 0 citations Loading Articles...

This article is mentioned in:



Abstract

Stroke is one of the leading causes of mortality and disability worldwide with limited clinical therapies available. The present study isolated primary astrocytes from the brains of rats and treated them with oxygen‑glucose deprivation and re‑oxygenation (OGD/R) to mimic hypoxia/reperfusion (H/R) injury in vitro to investigate stroke. It was revealed that propofol (2,6‑diisopropylphenol), an intravenous sedative and anesthetic agent, protected against oxygen/glucose‑deprivation (OGD) and induced cell injury. Furthermore, propofol exerted a protective effect by inhibiting gap junction function, which was also revealed to promote cell death in astrocytes. The present study further identified that propofol suppressed gap junction function by downregulating the protein expression levels of connexin43 (Cx43), which is one of the most essential components of gap junctions in astrocytes. In addition, when the expression levels of Cx43 were downregulated using small interfering RNA, OGD/R‑induced cell death was decreased. Conversely, cell death was enhanced when Cx43 was overexpressed, which was reversed following propofol treatment. In summary, propofol protects against OGD‑induced injury in astrocytes by decreasing the protein expression levels of Cx43 and suppressing gap junction function. The present study improved our understanding of how propofol protects astrocytes from OGD/R‑induced injury.

Introduction

Stroke is the second leading cause of mortality and the third leading cause of disability worldwide (1). In the past two decades, both the morbidity and mortality rates of stroke have markedly increased in China, which leads to substantial health care expenditures (2). This is a result of limited treatment options for stroke. Therefore, identifying novel drugs to treat stroke and identifying its molecular mechanism is of great significance.

Astrocytes are the most abundant glial cells in the central nervous system. Astrocytes have been reported to serve important roles in protecting neurons after stroke in multiple ways, including antioxidant activities, ion homeostasis, energy transfer and neurotransmitter transport (3). Furthermore, it has been reported that impaired astrocytes in stroke exacerbate neuronal death (4). Therefore, alleviating astrocyte injury is a promising direction to prevent excessive neuronal damage following stroke.

Gap junctions are intercellular membrane channels that directly connect the cytoplasm of adjacent cells (5). A gap junction channel contains two hemichannels, each of which consists of six connexin (Cx) monomers (5). Intercellular communication via gap junctions serves a vital role in the development of oxygen-glucose deprivation and re-oxygenation (OGD/R) injury, which is a leading cause of stoke (6). Cx43 is one of the most abundant gap junction proteins in astrocytes (7). However, the function of Cx43 in hypoxia/reperfusion (H/R) injury remains debatable. For instance, Sun et al (8) identified that upregulation of Cx43 expression could inhibit oxidative damage and subsequently decrease apoptotic cell death in cerebral ischemic injury. In addition, Cx43 knockout could increase infarct volumes in mice subjected to transient middle cerebral artery occlusion (9). However, other studies have demonstrated that Cx43 aggravates ischemia-induced cell damage by spreading death signals to neighboring cells (10,11). Therefore, the role of gap junctions and Cx43 in stroke development remains unclear.

Propofol is widely used in anesthesia and intensive care units for both short-term anesthesia and longer-term sedation (12). Previous studies have found that propofol exerts protective effects in models of cerebral H/R injury (13–16). However, the underlying molecular mechanisms of the neuroprotective effects of propofol against cerebral ischemia remain unclear. The present study investigated the effect of propofol on cerebral ischemic injury and its roles in regulating gap junction function.

Materials and methods

Primary culture of astrocytes

The animal experiment protocol was reviewed and approved by the Institutional Animal Care and Use Committee of Sun Yat-sen University (Guangzhou, China). A total of 40 Sprague-Dawley rats (age, 1–2 days; weight, 5–7 g; male) were obtained from Sun Yat-sen University. The animals were housed at 22–24°C and 55±5% relative humidity, with a 12-h light/dark cycle and free access to food and water. For each primary culture, 6–10 rats were used to isolate cortical astrocytes as previously described (17,18). Specifically, the brain was excised from these rats and the cerebral cortices were minced with forceps and harvested. The cortical chunks were placed in Ca2+-free phosphate buffered saline (PBS) containing 0.5% trypsin and 5 mM EDTA, and digested at 37°C for 20 min. Subsequently, the dissociated cells were centrifuged, resuspended in Dulbecco's modified Eagle's medium/F12 (DMEM/F12) containing 10% fetal bovine serum (FBS), 100 U/ml penicillin and 100 µg/ml streptomycin (all cell culture reagents were purchased from Gibco; Thermo Fisher Scientific, Inc.), and seeded into poly-l-lysine-coated flasks at a density of 1×105 cells/cm2. The culture medium was refreshed every 2 days. Upon reaching confluence (day 8–10 of culture), the flasks were rotated at 200 rpm for 16 h at 37°C on an orbital shaker to remove microglia and oligodendrocytes. The astrocytes that attached to the bottom of the flasks were trypsinized, resuspended and seeded into cell culture plates.

Immunocytochemistry

Astrocyte purity was assessed using immunocytochemical staining of glial fibrillary acidic protein (GFAP). Briefly, 1×105 astrocytes/cm2 were seeded onto coverslips, grown for 48 h and fixed with 4% (w/v) paraformaldehyde at room temperature for 30 min. The astrocytes were then incubated in PBS containing 5% (w/v) sheep serum (Sigma-Aldrich; Merck KGaA) and 0.3% (w/v) Triton X-100 (Sigma-Aldrich; Merck KGaA) at room temperature for 20 min. The astrocytes were then transferred to 2% bovine serum albumin (Sigma-Aldrich; Merck KGaA) containing anti-GFAP antibody (1:500; cat. no. AB5804; Sigma-Aldrich; Merck KGaA) and incubated at 4°C overnight. The next day, the coverslips were washed with PBS and incubated with a Cy3-conjugated secondary antibody (1:500; cat. no. A10520; Invitrogen; Thermo Fisher Scientific, Inc.) for 1 h at room temperature. Nuclear counterstaining was performed using DAPI (1:1,000; cat. no. D9542; Sigma-Aldrich; Merck KGaA) at room temperature for 5 min. The coverslips were reviewed and scored by a pathologist under a fluorescence microscope (magnification, ×40; Olympus IX71; Olympus Corporation). Results are presented as the number of cells marked with GFAP/the total number of nuclei counterstained.

Drug treatment

Pure propofol (2,6-diisopropylphenol; Sigma-Aldrich; Merck KGaA) was dissolved in intra-lipid (10% soybean oil, 2.25% glycerol, 1.2% purified egg phosphatide; Clintec International SARL) prior to use, at a final concentration of 10, 20 or 40 µM in the culture medium. The control contained the same amount of intra-lipid only. Carbenoxolone (CBX; Sigma-Aldrich; Merck KGaA) was dissolved in PBS to give 50 mM stock solution. The final concentration of CBX used was 50 µM, which was determined according to a previous study (19). For the experiments, propofol, intra-lipid and/or CBX were added to the culture medium, and astrocytes were cultured for 1 h before OGD exposure. The cultured primary astrocytes were randomly assigned to different drug treatments.

OGD/R treatment of astrocytes

After the drug treatment, the astrocyte culture was washed twice with glucose-free PBS, and glucose-free DMEM/F12 was added. Subsequently, the culture plates were placed in an airtight chamber pumped with a hypoxic gas mixture (95% N2, 5% CO2; Advanced® Anoxomat; Advanced Instruments Inc.) at 37°C and exposed to OGD for 6 h. Then, the medium was changed to regular DMEM/F12 with 10% FBS and reoxygenated in a water-saturated atmosphere of 5% CO2 and 95% air for 24 h in order to mimic a reperfusion period. Astrocytes that did not undergo any treatment were defined as control cells. Astrocytes in the sham cell group were exposed to 6 h OGD/24 h reoxygenation. Astrocytes in the lipid group were pretreated with intra-lipid for 1 h before exposure to OGD/R.

Cell viability and lactate dehydrogenase (LDH) secretion

Cell viability and LDH secretion assays were performed to examine astrocyte damage as previously described (20). Astrocyte viability was assessed using a Cell Counting Kit-8 (CCK-8) assay, according to the manufacturer's protocol (Dojindo Molecular Technologies, Inc.). This kit was used to monitor the survival and proliferation of cells. In the present study, astrocytes (1×104/well) were plated in 96-well plates and incubated for 24 h to achieve complete cell adhesion. After exposure to different experimental conditions, as aforementioned, cell cultures were washed with DMEM/F12 and 10 µl 10% CCK-8 solution was added into each well. The cell were cultured for another 2 h. Cell viability was measured as absorbance at an optical density of 450 nm using an Epoch™ microplate reader (BioTek Instruments, Inc.). Each assay was performed in triplicate. Data were summarized as a percentage of the control.

In addition, an LDH-Cytotoxicity assay kit (cat. no. 11644793001; Sigma-Aldrich; Merck KGaA) was used to assess LDH activity, according to the manufacturer's protocol. The culture media of astrocytes were collected after exposure to OGD/R and then centrifuged at 100 × g for 5 min at room temperature to obtain the supernatant. Subsequently, the astrocytes were lysed using 1% Triton X-100 (Sigma Aldrich; Merck KGaA). Then, 50 µl culture supernatant or cell lysates were incubated with LDH reaction mixture at 37°C for 20 min. The intensity of color was measured at 490 nm using a spectrophotometer. Data were summarized as a percentage of total LDH.

‘Parachute’ dye-coupling assay

Gap junction function was assessed, as previously described (21,22). Briefly, cells were cultured to confluence, and donor cells were labelled with 5 µmol/l calcein-acetoxymethyl ester (Invitrogen; Thermo Fisher Scientific, Inc.), which can permeate through gap junctions to adjacent cells. After cells were incubated for 30 min at 37°C, the donor cells were trypsinized and seeded onto the receiver cells at a 1:150 donor/receiver ratio. These two types of cells were allowed to attach to form gap junctions at 37°C for 4 h, and were investigated under a fluorescence microscope (magnification, ×40; Olympus IX71; Olympus Corporation). The average number of receiver cells containing dye per donor cell was evaluated and normalized to that of control cultures as a measurement of gap junction intercellular communication (GJIC) levels. The number of receiver cells for each condition were counted by the same observer who was blinded to the treatment conditions.

Flow cytometry apoptosis assay

Cell apoptosis was detected using an Alexa Fluor® 488 Annexin V/propidium iodide (PI) staining kit (Invitrogen; Thermo Fisher Scientific, Inc.). Cells from the different experimental groups were harvested, washed in ice-cold PBS, centrifuged at 100 × g for 5 min at 4°C, re-centrifuged using the same conditions, and resuspended in 400 µl 1X Annexin-binding buffer. Annexin V/PI staining solution was added to the mixture and cells were incubated in the dark for 15 min. Afterwards, 400 µl 1X Annexin-binding buffer was added to these mixtures and mixed gently. The green fluorescence of Annexin V (FL1) vs. red fluorescence of PI (FL2) was analyzed using a Beckman CytoFLEX flow cytometer (Beckman Coulter, Inc.) at 530 and 575 nm, respectively. At least 2×104 cells were examined per sample. Early apoptotic cells bound to Annexin V, but not to PI, whereas late apoptotic/necrotic cells displayed both types of binding, which was analyzed using WinMDI 2.8 software (The Scripps Research Institute).

Protein extraction and western blotting

Astrocytes in different treatment groups were washed three times with ice-cold PBS and lysed with RIPA lysis buffer (Bio-Rad, Laboratories, Inc.) and protease inhibitors (1:200) on ice for 15 min. Then, cells were sonicated on ice-cold water with 2–3 cycles of sonication for 15 and 45 sec of cooling time and then centrifuged at 16,000 × g for 30 min at 4°C. Protein concentration was determined by a bicinchoninic acid protein assay using a UV spectrophotometer (DU 640; Beckman Coulter, Inc.). The protein samples (25 µg) were separated by 10% SDS-PAGE, transferred onto PVDF membranes and blocked with 5% fat-free milk for 1 h at room temperature. Subsequently, the membranes were incubated at 4°C overnight with an anti-Cx43 primary antibody (1:1,000; cat. no. SAB4501175; Sigma-Aldrich; Merck KGaA). Following the primary antibody incubation, the membrane was washed with TBS + 0.1% Tween-20 (TBST) three times at room temperature and incubated for 1 h at room temperature with a secondary antibody (1:4,000; cat. no. RABHRP1; Sigma-Aldrich; Merck KGaA). The membrane was then washed with TBST five times at room temperature and visualized using an ECL reagent (Beyotime Institute of Biotechnology) and an ECL detection system (Beyotime Institute of Biotechnology). An anti-GAPDH antibody (1:10,000; cat. no. G9545; Sigma-Aldrich; Merck KGaA) was used to confirm equal loading. The protein bands were analyzed using Quantity One 1-D v4.52 software and a GS-800 densitometer (Bio-Rad, Laboratories, Inc.).

Knockdown and overexpression of Cx43

In order to knockdown Cx43 expression in astrocytes (1×105 cells/cm2), a synthetic small interfering RNA (siRNA; 100 pmol) from Guangzhou RiboBio Co., Ltd. was transiently transfected into astrocytes for 48 h using Lipofectamine® 2000 (Invitrogen; Thermo Fisher Scientific, Inc.). The target sequence of the siRNA was: 5′-GCTGGTTACTGGTGACAGA-3′. Non-targeting siRNA (5′-UUCUCCGAACGUGUCACGU-3′; 100 pmol) was used as a negative control. Overexpression of Cx43 was achieved by transient transfection of 2 µg pcDNA3.1-Cx43 (Addgene, Inc.) using 3 µl Lipofectamine 2000. An empty vector was transfected (2 µg) as the negative control. Following 48 h of transfection at 37°C, the knockdown and overexpression efficiency were assessed by western blotting.

Statistical analysis

Data were statistically analyzed using SPSS 15.0 software (SPSS, Inc.) and are presented as the mean ± SEM. For each treatment group, three repeats (n=3) were performed, and experiments were performed according to our previous study (23). Multiple comparisons among groups were analyzed by one-way ANOVA with Tukey's post hoc test. All analyses were plotted using SigmaPlot 13.0 (Systat Software, Inc.). P<0.05 was considered to indicate a statistically significant difference.

Results

OGD/R-induced cell injury is gap junction-dependent

To study OGD/R-induced cell injury, cortical astrocytes were isolated from rats and their purity was verified by immunostaining. Immunofluorescence staining for GFAP was used to label astrocytes, whereas DAPI was used to label cell nuclei (Fig. 1A). The purity of isolated astrocytes was >98% (data not shown). First, the gap junction inhibitor CBX was used to study the function of gap junctions in OGD/R-induced cell injury. Astrocytes were pretreated with 50 µM CBX for 1 h, followed by hypoxia treatment for 6 h and reperfusion for 24 h. The inhibitory effect of CBX on gap junction was verified by a ‘parachute’ dye-coupling assay. The data demonstrated that 50 µM CBX pretreatment for 1 h could markedly decrease GJIC (Fig. 1B).

Figure 1.

Effect of gap junction function on OGD/R-induced cell injury. (A) To confirm the establishment of a primary culture of the astrocyte OGD injury model, primary cultured astrocytes were labeled with anti-GFAP and counterstained with DAPI nuclear stain. Scale bar, 20-µm. (B) Effect of GJIC inhibitor CBX (50 µM) on dye coupling. Scale bar, 20-µm. (C) Astrocyte injury following exposure to OGD/R in terms of cell viability, which was assessed using a Cell Counting Kit-8 assay, and (D) LDH release rate, assessed by the LDH-cytotoxicity assay. (E) Apoptotic rate measured by flow cytometry. (F) Representative flow cytometry images. The percentage of apoptotic cells includes cells that were Annexin V+ and Annexin V+/PI+ after H/R. Values are presented as the mean ± SEM of three independent experiments. *P<0.05 vs. control group without OGD/R treatment; #P<0.05 vs. OGD/R-treated group without CBX pretreatment. CBX, carbenoxolone; GFAP, glial fibrillary acidic protein; GJIC, gap junction intercellular communication; H/R, hypoxia/reoxygenation; LDH, lactate dehydrogenase; OGD/R, oxygen-glucose deprivation and re-oxygenation; PI, propidium iodide.

Subsequently, to study the role of gap junctions in OGD/R-induced cell injury, the cell viability, LDH leakage rate and apoptotic rate were investigated using a WST-8 Cell Counting Kit, LDH cytotoxicity assay kit and flow cytometry, respectively. It was revealed that OGD/R treatment markedly decreased the viability of astrocytes, and increased LDH leakage and cell apoptotic rates, whereas CBX itself did not affect cell viability. In the OGD/R-treated group that were pretreated with CBX, the cell viability rate was increased by ~20%, the LDH leakage rate was decreased by ~10%, and the apoptotic rate was decreased by ~15% compared with those in the OGD/R-treated group without CBX pretreatment (Fig. 1C-E). Collectively, these data indicated that the gap junction promoted OGD/R-induced cell injury in astrocytes.

Propofol protects astrocytes from OGD/R-induced cell injury

To investigate the effect of propofol on OGD/R-induced cell injury, astrocytes were pretreated with 10, 20 and 40 µM propofol for 1 h followed by OGD/R treatment. The cell viability, LDH leakage rate and cell apoptotic rate were examined. It was demonstrated that propofol (starting from 20 µM) increased cell viability, and reduced LDH leakage and the cell apoptosis rate compared with the sham group (OGD/R-treated without propofol pretreatment) (Fig. 2A-D), indicating that propofol protected astrocytes from OGD/R-induced cell injury.

Figure 2.

Effect of propofol on OGD/R-induced cell injury in astrocytes. Astrocytes were pretreated with propofol (10, 20 and 40 µM) for 1 h prior to OGD/R treatment. (A) Cell viability, (B) LDH release and (C) apoptotic rate. (D) Representative flow cytometry images. Values are presented as the mean ± SEM of three independent experiments. *P<0.05 vs. control group; #P<0.05 vs. sham group (cells exposed to OGD/R injury without propofol pretreatment). LDH, lactate dehydrogenase; OGD/R, oxygen-glucose deprivation and re-oxygenation.

Propofol inhibits gap junction function and decreases Cx43 expression in astrocytes

Since both propofol and gap junction inhibitor CBX protected astrocytes from OGD/R-induced injury, to further study whether propofol exerted protective effects by inhibiting gap junction function, the present study tested the effect of propofol on gap junction function by dye coupling between astrocytes. Propofol (10, 20 and 40 µM) treatment for 1 h suppressed dye spread in astrocytes in a dose-dependent manner when compared with control group (Fig. 3A), indicating that propofol inhibited gap junction function on astrocytes.

Figure 3.

Effect of propofol on dye-coupling, gap junction function and Cx43 expression in astrocytes. (A) ‘Parachute’ assays were used to determine the gap junction function of astrocytes. (B) Cx43 expression was determined by western blot analysis. Values are presented as the mean ± SEM of three independent experiments. *P<0.05 vs. control group. Cx43, connexin 43.

Gap junction function is mediated by the protein levels of a variety of Cx proteins. Cx43 is one of the most abundant Cx proteins in astrocytes (7). Furthermore, Cx43 has a neuroprotective effect in cerebral ischemic injury (8). Therefore, it was investigated whether propofol inhibited gap junction function via Cx43. Astrocytes were treated with different concentrations of propofol (10, 20 and 40 µM) for 1 h and the protein levels of Cx43 were measured. Propofol significantly decreased the protein levels of Cx43 in a dose-dependent manner (Fig. 3B). These data suggested that propofol inhibited gap junction function by downregulating the expression levels of Cx43 in astrocytes.

Neuroprotective effect of propofol against OGD/R is dependent on gap junctions and Cx43

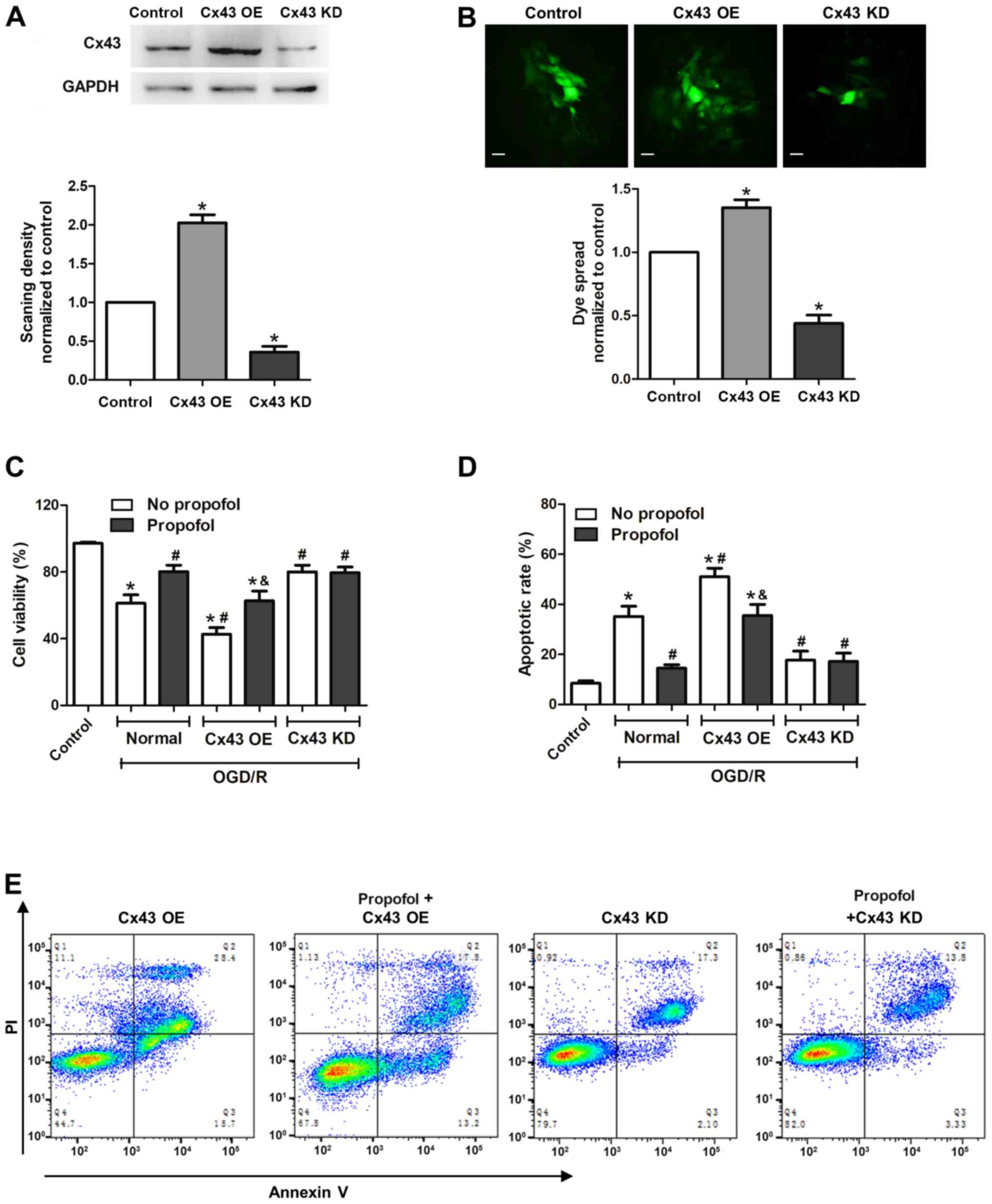
To further validate the role of Cx43 in propofol-mediated neuroprotective effects in injured astrocytes, Cx43 was overexpressed or knocked down. As shown in Fig. 4A, the expression levels of Cx43 were upregulated in the Cx43 overexpression group (Cx43 OE), whereas expression was markedly downregulated in the Cx43 knockdown group (Cx43 KD) compared with the control group. First, the effect of Cx43 OE and KD on gap junction function was investigated. As expected, Cx43 OE significantly promoted gap junction function, whereas Cx43 KD inhibited it, when measuring the dye coupling in astrocytes (Fig. 4B).

Figure 4.

Effect of propofol on OGD/R-induced cell injury in Cx43 KD and Cx43 OE astrocytes. (A) Cx43 expression level and (B) gap junction function was upregulated in the Cx43 OE group, and downregulated in the Cx43 KD group compared with the control group (scale bar, 20 µm). (C) Cell viability and (D) apoptotic rate. (E) Representative flow cytometry images. Values are presented as the mean ± SEM from three independent experiments. *P<0.05 vs. control group; #P<0.05 vs. Normal + no propofol group; &P<0.05 vs. Cx43 OE + no propofol group. Cx43, connexin 4; KD, knockdown; OGD/R, oxygen-glucose deprivation and re-oxygenation; OE, overexpression; PI, propidium iodide.

Subsequently, the effects of propofol on Cx43 OE and KD cells were studied. The cell viability of the Cx43 OE group was significantly decreased after OGD/R injury compared with that in the normal Cx43 group, whereas the apoptotic rate in the Cx43 OE group was significantly increased. These data indicated that cells with higher expression levels of Cx43 were more sensitive to OGD/R injury. By contrast, the Cx43 KD group, with lower Cx43 expression, exhibited higher cell viability rates and lower apoptotic rates compared with the normal group after OGD/R injury, which further demonstrated that Cx43 can aggravate OGD/R-induced cell injury (Fig. 4C-E). Furthermore, propofol (40 µM) diminished the OGD/R-induced cell injury in the normal and Cx43 OE groups, but not in the Cx43 KD group. These data indicated that Cx43 served an important role in propofol-suppressed OGD/R cell injury. Overall, the data demonstrated that propofol exerted neuroprotective effects against OGD/R cell injury by targeting Cx43 and inhibiting gap junction function.

Discussion

The present study revealed that GJIC serves an important role in OGD/R-induced astrocyte injury. When GJIC was inhibited by CBX, cell damage was alleviated. Furthermore, propofol, at its clinically relevant concentrations, protected astrocytes from OGD/R-induced cell death via the inhibition of GJIC and Cx43 expression. This conclusion was supported by the following findings: i) Propofol inhibited OGD/R-induced apoptosis in astrocytes; ii) propofol markedly suppressed gap junction function and expression levels of Cx43 in astrocytes (Fig. 3A); and iii) Cx43 OE increased OGD/R-induced cell death and apoptosis, whereas propofol treatment had the opposite effect. On the contrary, in Cx43 KD cells, propofol exhibited only slight neuroprotective effects (Fig. 4).

Stroke is one of the leading causes of mortality and disability worldwide (1). Current treatments for stroke have limited benefits (2). In past decades, researchers have mainly focused on neurons to treat hypoxic-ischemic injury (24). Previously, astrocytes, the most abundant cell type in the central nervous system, have been reported to be another potential target for stroke therapy (25). It has been reported that impaired astrocytes in stroke could stimulate several important apoptotic signaling pathways via gap junction communication, such as cellular Ca2+ overload, to exacerbate neuronal death (26). Accordingly, alleviating astrocyte injury could be an important therapeutic direction to protect neurons from stroke. In vitro OGD/R astrocyte models have been widely used to mimic H/R injury that occurs in stroke. The results of the present study demonstrated that OGD/R lead to astrocyte injury. Compared with the control group, astrocytes treated with OGD/R exhibited lower cell viability, a higher LDH leakage rate and a higher apoptotic rate. This result was consistent with previous studies (27,28), which suggests that the OGD/R model used in the present study successfully mimicked hypoxic-ischemic brain injury. Propofol is a widely used intravenous sedative and anesthetic agent for both short-term anesthesia and longer-term sedation (12). Propofol has been reported to exert neuroprotective effects on cerebral ischemia-reperfusion injury (20,29). In the present study, propofol, at its clinically relevant concentrations (10–40 µM), dose-dependently decreased OGD/R-induced cell injury via inhibition of gap junction function. Gap junctions are important connections in direct cell-to-cell communication that serve essential roles in the pathogenesis of ischemic brain injury (30). Previous studies have demonstrated that both beneficial and harmful substances may pass through gap junctions to affect stroke in opposite ways (25,31–33). The present results demonstrated that when GJIC was inhibited by CBX, OGD/R-induced cell injury was decreased, including the upregulation of cell viability, and downregulation of LDH leakage and apoptotic rates. These results indicated that GJIC exacerbated OGD/R-induced cell injury in primary cultured astrocytes, which is consistent with a study by Orrenius et al (26), which reported that impaired astrocytes in stroke could stimulate several important apoptotic pathways via gap junction communication. Gap junction channels are composed of Cx proteins, of which Cx43 is one of the most abundant gap junction proteins in astrocytes (34). However, the role of Cx43 in stroke remains controversial. It has been reported that Cx43 aggravates ischemia-induced cell damage by spreading death signals to neighboring cells (10,11,30). The present study found that propofol decreased the protein expression levels of Cx43, thereby protecting astrocytes from OGD/R-induced cell injury.

In the future, it would be noteworthy to investigate the mechanism by which propofol regulates the protein expression levels of Cx43. One hypothesis is that propofol treatment may trigger increased Cx43 degradation. Autophagy is a conserved cellular process to degrade unnecessary proteins. It has been reported that propofol treatment induces cellular protective autophagy in COS-7 cells under hypoxic conditions (35), therefore it would be useful to study whether propofol induces autophagy to degrade Cx43 in injured astrocytes. Another possibility is that propofol treatment suppresses the translation of Cx43. MicroRNAs are a class of non-coding RNAs ~22 nucleotides in length that inhibit gene expression; a series of studies have highlighted the roles of propofol in regulating the amount of various microRNAs in astrocytes (36–38). A recent study has found that mirocRNA-206 targets the 3′untranslated regions of Cx43 in vascular smooth muscle cells (39). So, it would also be of note to investigate whether propofol downregulates the expression levels of Cx43 via regulation of microRNAs in the future.

In conclusion, the present study demonstrated that propofol reduced OGD/R-induced cell injury in astrocytes by inhibiting gap junction activity via downregulation of Cx43 protein expression. Therefore, the present study provides novel insights into the mechanism underlying the protective effect of propofol in astrocytes following H/R injury.

Acknowledgements

Not applicable.

Funding

No funding was received.

Availability of data and materials

The datasets used and/or analyzed during the current study are available from the corresponding author on reasonable request.

Authors' contributions

YF, SZ and XW designed the experiments. YF, SZ, JW and YZ conducted experiments and data analysis. YF and SZ wrote the manuscript, and XW edited and approved the manuscript. All authors read and approved the final manuscript.

Ethics approval and consent to participate

The animal experiment protocol was reviewed and approved by the Institutional Animal Care and Use Committee of Sun Yat-sen University (Guangzhou, China).

Patient consent for publication

Not applicable.

Competing interests

The authors declare that they have no competing interests.

References

1 

Majid A: Neuroprotection in stroke: Past, present, and future. ISRN Neurol. 2014:28962014. View Article : Google Scholar

2 

Yang G, Wang Y, Zeng Y, Gao GF, Liang X, Zhou M, Wan X, Yu S, Jiang Y, Naghavi M, et al: Rapid health transition in China, 1990–2010: Findings from the global burden of disease study 2010. Lancet. 381:1987–2015. 2013. View Article : Google Scholar : PubMed/NCBI

3 

Rossi DJ, Brady JD and Mohr C: Astrocyte metabolism and signaling during brain ischemia. Nat Neurosci. 10:1377–1386. 2007. View Article : Google Scholar : PubMed/NCBI

4 

Nedergaard M and Dirnagl U: Role of glial cells in cerebral ischemia. Glia. 50:281–286. 2005. View Article : Google Scholar : PubMed/NCBI

5 

Harris AL: Connexin channel permeability to cytoplasmic molecules. Prog Biophys Mol Biol. 94:120–143. 2007. View Article : Google Scholar : PubMed/NCBI

6 

Li X, Zhao H, Tan X, Kostrzewa RM, Du G, Chen Y, Zhu J, Miao Z, Yu H, Kong J and Xu X: Inhibition of connexin43 improves functional recovery after ischemic brain injury in neonatal rats. Glia. 63:1553–1567. 2015. View Article : Google Scholar : PubMed/NCBI

7 

Contreras JE, Sánchez HA, Véliz LP, Bukauskas FF, Bennett MV and Sáez JC: Role of connexin-based gap junction channels and hemichannels in ischemia-induced cell death in nervous tissue. Brain Res Brain Res Rev. 47:290–303. 2004. View Article : Google Scholar : PubMed/NCBI

8 

Sun JB, Li Y, Cai YF, Huang Y, Liu S, Yeung PK, Deng MZ, Sun GS, Zilundu PL, Hu QS, et al: Scutellarin protects oxygen/glucose-deprived astrocytes and reduces focal cerebral ischemic injury. Neural Regen Res. 13:1396–1407. 2018. View Article : Google Scholar : PubMed/NCBI

9 

Siushansian R, Bechberger JF, Cechetto DF, Hachinski VC and Naus CC: Connexin43 null mutation increases infarct size after stroke. J Comp Neurol. 440:387–394. 2001. View Article : Google Scholar : PubMed/NCBI

10 

Frantseva MV, Kokarovtseva L, Naus CG, Carlen PL, MacFabe D and Perez Velazquez JL: Specific gap junctions enhance the neuronal vulnerability to brain traumatic injury. J Neurosci. 22:644–653. 2002. View Article : Google Scholar : PubMed/NCBI

11 

Wasielewski B, Jensen A, Roth-Härer A, Dermietzel R and Meier C: Neuroglial activation and Cx43 expression are reduced upon transplantation of human umbilical cord blood cells after perinatal hypoxic-ischemic injury. Brain Res. 1487:39–53. 2012. View Article : Google Scholar : PubMed/NCBI

12 

Deegan RJ: Propofol: A review of the pharmacology and applications of an intravenous anesthetic agent. Am J Med Sci. 304:45–49. 1992. View Article : Google Scholar : PubMed/NCBI

13 

Ergün R, Akdemir G, Sen S, Taşçi A and Ergüngör F: Neuroprotective effects of propofol following global cerebral ischemia in rats. Neurosurg Rev. 25:95–98. 2002. View Article : Google Scholar : PubMed/NCBI

14 

Bayona NA, Gelb AW, Jiang Z, Wilson JX, Urquhart BL and Cechetto DF: Propofol neuroprotection in cerebral ischemia and its effects on low-molecular-weight antioxidants and skilled motor tasks. Anesthesiology. 100:1151–1159. 2004. View Article : Google Scholar : PubMed/NCBI

15 

Rossaint J, Rossaint R, Weis J, Fries M, Rex S and Coburn M: Propofol: Neuroprotection in an in vitro model of traumatic brain injury. Crit Care. 13:R612009. View Article : Google Scholar : PubMed/NCBI

16 

Huang Y, Zitta K, Bein B, Scholz J, Steinfath M and Albrecht M: Effect of propofol on hypoxia re-oxygenation induced neuronal cell damage in vitro*. Anaesthesia. 68:31–39. 2013. View Article : Google Scholar : PubMed/NCBI

17 

Yamamoto N, Sobue K, Miyachi T, Inagaki M, Miura Y, Katsuya H and Asai K: Differential regulation of aquaporin expression in astrocytes by protein kinase C. Brain Res Mol Brain Res. 95:110–116. 2001. View Article : Google Scholar : PubMed/NCBI

18 

Schildge S, Bohrer C, Beck K and Schachtrup C: Isolation and culture of mouse cortical astrocytes. J Vis Exp. 500792013.PubMed/NCBI

19 

Song MB, Yu XJ, Cui X, Zhu GX, Zhao G, Chen JF and Huang L: Blockade of connexin 43 hemichannels reduces neointima formation after vascular injury by inhibiting proliferation and phenotypic modulation of smooth muscle cells. Exp Biol Med (Maywood). 234:1192–1200. 2009. View Article : Google Scholar : PubMed/NCBI

20 

Sun B, Ou H, Ren F, Huan Y, Zhong T, Gao M and Cai H: Propofol inhibited autophagy through Ca(2+)/CaMKKβ/AMPK/mTOR pathway in OGD/R-induced neuron injury. Mol Med. 24:582018. View Article : Google Scholar : PubMed/NCBI

21 

Tao L and Harris AL: 2-aminoethoxydiphenyl borate directly inhibits channels composed of connexin26 and/or connexin32. Mol Pharmacol. 71:570–579. 2007. View Article : Google Scholar : PubMed/NCBI

22 

Koreen IV, Elsayed WA, Liu YJ and Harris AL: Tetracycline-regulated expression enables purification and functional analysis of recombinant connexin channels from mammalian cells. Biochem J. 383:111–119. 2004. View Article : Google Scholar : PubMed/NCBI

23 

Zhao Y, Liu B, Wang Q, Yuan D, Yang Y, Hong X, Wang X and Tao L: Propofol depresses the cytotoxicity of X-ray irradiation through inhibition of gap junctions. Anesth Analg. 112:1088–1095. 2011. View Article : Google Scholar : PubMed/NCBI

24 

Busl KM and Greer DM: Hypoxic-ischemic brain injury: Pathophysiology, neuropathology and mechanisms. NeuroRehabilitation. 26:5–13. 2010. View Article : Google Scholar : PubMed/NCBI

25 

Liu Z and Chopp M: Astrocytes, therapeutic targets for neuroprotection and neurorestoration in ischemic stroke. Prog Neurobiol. 144:103–120. 2016. View Article : Google Scholar : PubMed/NCBI

26 

Orrenius S, Zhivotovsky B and Nicotera P: Regulation of cell death: The calcium-apoptosis link. Nat Rev Mol Cell Biol. 4:552–565. 2003. View Article : Google Scholar : PubMed/NCBI

27 

Li CY, Li X, Liu SF, Qu WS, Wang W and Tian DS: Inhibition of mTOR pathway restrains astrocyte proliferation, migration and production of inflammatory mediators after oxygen-glucose deprivation and reoxygenation. Neurochem Int. 83-84:9–18. 2015. View Article : Google Scholar : PubMed/NCBI

28 

Wang N, Zhang Y, Wu L, Wang Y, Cao Y, He L, Li X and Zhao J: Puerarin protected the brain from cerebral ischemia injury via astrocyte apoptosis inhibition. Neuropharmacology. 79:282–289. 2014. View Article : Google Scholar : PubMed/NCBI

29 

Wang H, Zheng S, Liu M, Jia C, Wang S, Wang X, Xue S and Guo Y: The effect of propofol on mitochondrial fission during oxygen-glucose deprivation and reperfusion injury in rat hippocampal neurons. PLoS One. 11:e01650522016. View Article : Google Scholar : PubMed/NCBI

30 

Deng ZH, Liao J, Zhang JY, Liang C, Song CH, Han M, Wang LH, Xue H, Zhang K, Zabeau L, et al: Inhibition of the connexin 43 elevation may be involved in the neuroprotective activity of leptin against brain ischemic injury. Cell Mol Neurobiol. 34:871–879. 2014. View Article : Google Scholar : PubMed/NCBI

31 

Wallraff A, Köhling R, Heinemann U, Theis M, Willecke K and Steinhäuser C: The impact of astrocytic gap junctional coupling on potassium buffering in the hippocampus. J Neurosci. 26:5438–5447. 2006. View Article : Google Scholar : PubMed/NCBI

32 

Nodin C, Nilsson M and Blomstrand F: Gap junction blockage limits intercellular spreading of astrocytic apoptosis induced by metabolic depression. J Neurochem. 94:1111–1123. 2005. View Article : Google Scholar : PubMed/NCBI

33 

Perez Velazquez JL, Frantseva MV and Naus CC: Gap junctions and neuronal injury: Protectants or executioners? Neuroscientist. 9:5–9. 2003. View Article : Google Scholar : PubMed/NCBI

34 

Rouach N, Avignone E, Meme W, Koulakoff A, Venance L, Blomstrand F and Giaume C: Gap junctions and connexin expression in the normal and pathological central nervous system. Biol Cell. 94:457–475. 2002. View Article : Google Scholar : PubMed/NCBI

35 

Yoon JY, Baek CW, Kim EJ, Park BS, Yu SB, Yoon JU and Kim EN: Propofol protects against oxidative-stress-induced COS-7 cell apoptosis by inducing autophagy. J Dent Anesth Pain Med. 17:37–46. 2017. View Article : Google Scholar : PubMed/NCBI

36 

Lu Y, Jian M, Xiong W and Han R: Effects of propofol on miR-181a and Bcl-2 expression in glucose deprivation cultured astrocytes. Zhonghua Yi Xue Za Zhi. 94:3020–3023. 2014.(In Chinese). PubMed/NCBI

37 

Sun WC, Liang ZD and Pei L: Propofol-induced rno-miR-665 targets BCL2L1 and influences apoptosis in rodent developing hippocampal astrocytes. Neurotoxicology. 51:87–95. 2015. View Article : Google Scholar : PubMed/NCBI

38 

Sun W and Pei L: MicroRNA expression profiling of propofol-treated developing rat hippocampal astrocytes. DNA Cell Biol. 34:511–523. 2015. View Article : Google Scholar : PubMed/NCBI

39 

Li H, Xiang Y, Fan LJ, Zhang XY, Li JP, Yu CX, Bao LY, Cao DS, Xing WB, Liao XH and Zhang TC: Myocardin inhibited the gap protein connexin 43 via promoted miR-206 to regulate vascular smooth muscle cell phenotypic switch. Gene. 616:22–30. 2017. View Article : Google Scholar : PubMed/NCBI

Related Articles

  • Abstract
  • View
  • Download
  • Twitter
Copy and paste a formatted citation
Spandidos Publications style
Fan Y, Zhu S, Wang J, Zhao Y and Wang X: Propofol protects against oxygen/glucose deprivation‑induced cell injury via gap junction inhibition in astrocytes. Mol Med Rep 22: 2896-2904, 2020.
APA
Fan, Y., Zhu, S., Wang, J., Zhao, Y., & Wang, X. (2020). Propofol protects against oxygen/glucose deprivation‑induced cell injury via gap junction inhibition in astrocytes. Molecular Medicine Reports, 22, 2896-2904. https://doi.org/10.3892/mmr.2020.11357
MLA
Fan, Y., Zhu, S., Wang, J., Zhao, Y., Wang, X."Propofol protects against oxygen/glucose deprivation‑induced cell injury via gap junction inhibition in astrocytes". Molecular Medicine Reports 22.4 (2020): 2896-2904.
Chicago
Fan, Y., Zhu, S., Wang, J., Zhao, Y., Wang, X."Propofol protects against oxygen/glucose deprivation‑induced cell injury via gap junction inhibition in astrocytes". Molecular Medicine Reports 22, no. 4 (2020): 2896-2904. https://doi.org/10.3892/mmr.2020.11357
Copy and paste a formatted citation
x
Spandidos Publications style
Fan Y, Zhu S, Wang J, Zhao Y and Wang X: Propofol protects against oxygen/glucose deprivation‑induced cell injury via gap junction inhibition in astrocytes. Mol Med Rep 22: 2896-2904, 2020.
APA
Fan, Y., Zhu, S., Wang, J., Zhao, Y., & Wang, X. (2020). Propofol protects against oxygen/glucose deprivation‑induced cell injury via gap junction inhibition in astrocytes. Molecular Medicine Reports, 22, 2896-2904. https://doi.org/10.3892/mmr.2020.11357
MLA
Fan, Y., Zhu, S., Wang, J., Zhao, Y., Wang, X."Propofol protects against oxygen/glucose deprivation‑induced cell injury via gap junction inhibition in astrocytes". Molecular Medicine Reports 22.4 (2020): 2896-2904.
Chicago
Fan, Y., Zhu, S., Wang, J., Zhao, Y., Wang, X."Propofol protects against oxygen/glucose deprivation‑induced cell injury via gap junction inhibition in astrocytes". Molecular Medicine Reports 22, no. 4 (2020): 2896-2904. https://doi.org/10.3892/mmr.2020.11357
Follow us
  • Twitter
  • LinkedIn
  • Facebook
About
  • Spandidos Publications
  • Careers
  • Cookie Policy
  • Privacy Policy
How can we help?
  • Help
  • Live Chat
  • Contact
  • Email to our Support Team