Spandidos Publications Logo
  • About
    • About Spandidos
    • Aims and Scopes
    • Abstracting and Indexing
    • Editorial Policies
    • Reprints and Permissions
    • Job Opportunities
    • Terms and Conditions
    • Contact
  • Journals
    • All Journals
    • Oncology Letters
      • Oncology Letters
      • Information for Authors
      • Editorial Policies
      • Editorial Board
      • Aims and Scope
      • Abstracting and Indexing
      • Bibliographic Information
      • Archive
    • International Journal of Oncology
      • International Journal of Oncology
      • Information for Authors
      • Editorial Policies
      • Editorial Board
      • Aims and Scope
      • Abstracting and Indexing
      • Bibliographic Information
      • Archive
    • Molecular and Clinical Oncology
      • Molecular and Clinical Oncology
      • Information for Authors
      • Editorial Policies
      • Editorial Board
      • Aims and Scope
      • Abstracting and Indexing
      • Bibliographic Information
      • Archive
    • Experimental and Therapeutic Medicine
      • Experimental and Therapeutic Medicine
      • Information for Authors
      • Editorial Policies
      • Editorial Board
      • Aims and Scope
      • Abstracting and Indexing
      • Bibliographic Information
      • Archive
    • International Journal of Molecular Medicine
      • International Journal of Molecular Medicine
      • Information for Authors
      • Editorial Policies
      • Editorial Board
      • Aims and Scope
      • Abstracting and Indexing
      • Bibliographic Information
      • Archive
    • Biomedical Reports
      • Biomedical Reports
      • Information for Authors
      • Editorial Policies
      • Editorial Board
      • Aims and Scope
      • Abstracting and Indexing
      • Bibliographic Information
      • Archive
    • Oncology Reports
      • Oncology Reports
      • Information for Authors
      • Editorial Policies
      • Editorial Board
      • Aims and Scope
      • Abstracting and Indexing
      • Bibliographic Information
      • Archive
    • Molecular Medicine Reports
      • Molecular Medicine Reports
      • Information for Authors
      • Editorial Policies
      • Editorial Board
      • Aims and Scope
      • Abstracting and Indexing
      • Bibliographic Information
      • Archive
    • World Academy of Sciences Journal
      • World Academy of Sciences Journal
      • Information for Authors
      • Editorial Policies
      • Editorial Board
      • Aims and Scope
      • Abstracting and Indexing
      • Bibliographic Information
      • Archive
    • International Journal of Functional Nutrition
      • International Journal of Functional Nutrition
      • Information for Authors
      • Editorial Policies
      • Editorial Board
      • Aims and Scope
      • Abstracting and Indexing
      • Bibliographic Information
      • Archive
    • International Journal of Epigenetics
      • International Journal of Epigenetics
      • Information for Authors
      • Editorial Policies
      • Editorial Board
      • Aims and Scope
      • Abstracting and Indexing
      • Bibliographic Information
      • Archive
    • Medicine International
      • Medicine International
      • Information for Authors
      • Editorial Policies
      • Editorial Board
      • Aims and Scope
      • Abstracting and Indexing
      • Bibliographic Information
      • Archive
  • Articles
  • Information
    • Information for Authors
    • Information for Reviewers
    • Information for Librarians
    • Information for Advertisers
    • Conferences
  • Language Editing
Spandidos Publications Logo
  • About
    • About Spandidos
    • Aims and Scopes
    • Abstracting and Indexing
    • Editorial Policies
    • Reprints and Permissions
    • Job Opportunities
    • Terms and Conditions
    • Contact
  • Journals
    • All Journals
    • Biomedical Reports
      • Information for Authors
      • Editorial Policies
      • Editorial Board
      • Aims and Scope
      • Abstracting and Indexing
      • Bibliographic Information
      • Archive
    • Experimental and Therapeutic Medicine
      • Information for Authors
      • Editorial Policies
      • Editorial Board
      • Aims and Scope
      • Abstracting and Indexing
      • Bibliographic Information
      • Archive
    • International Journal of Epigenetics
      • Information for Authors
      • Editorial Policies
      • Editorial Board
      • Aims and Scope
      • Abstracting and Indexing
      • Bibliographic Information
      • Archive
    • International Journal of Functional Nutrition
      • Information for Authors
      • Editorial Policies
      • Editorial Board
      • Aims and Scope
      • Abstracting and Indexing
      • Bibliographic Information
      • Archive
    • International Journal of Molecular Medicine
      • Information for Authors
      • Editorial Policies
      • Editorial Board
      • Aims and Scope
      • Abstracting and Indexing
      • Bibliographic Information
      • Archive
    • International Journal of Oncology
      • Information for Authors
      • Editorial Policies
      • Editorial Board
      • Aims and Scope
      • Abstracting and Indexing
      • Bibliographic Information
      • Archive
    • Medicine International
      • Information for Authors
      • Editorial Policies
      • Editorial Board
      • Aims and Scope
      • Abstracting and Indexing
      • Bibliographic Information
      • Archive
    • Molecular and Clinical Oncology
      • Information for Authors
      • Editorial Policies
      • Editorial Board
      • Aims and Scope
      • Abstracting and Indexing
      • Bibliographic Information
      • Archive
    • Molecular Medicine Reports
      • Information for Authors
      • Editorial Policies
      • Editorial Board
      • Aims and Scope
      • Abstracting and Indexing
      • Bibliographic Information
      • Archive
    • Oncology Letters
      • Information for Authors
      • Editorial Policies
      • Editorial Board
      • Aims and Scope
      • Abstracting and Indexing
      • Bibliographic Information
      • Archive
    • Oncology Reports
      • Information for Authors
      • Editorial Policies
      • Editorial Board
      • Aims and Scope
      • Abstracting and Indexing
      • Bibliographic Information
      • Archive
    • World Academy of Sciences Journal
      • Information for Authors
      • Editorial Policies
      • Editorial Board
      • Aims and Scope
      • Abstracting and Indexing
      • Bibliographic Information
      • Archive
  • Articles
  • Information
    • For Authors
    • For Reviewers
    • For Librarians
    • For Advertisers
    • Conferences
  • Language Editing
Login Register Submit
  • This site uses cookies
  • You can change your cookie settings at any time by following the instructions in our Cookie Policy. To find out more, you may read our Privacy Policy.

    I agree
Search articles by DOI, keyword, author or affiliation
Search
Advanced Search
presentation
Molecular Medicine Reports
Join Editorial Board Propose a Special Issue
Print ISSN: 1791-2997 Online ISSN: 1791-3004
Journal Cover
December-2020 Volume 22 Issue 6

Full Size Image

Sign up for eToc alerts
Recommend to Library

Journals

International Journal of Molecular Medicine

International Journal of Molecular Medicine

International Journal of Molecular Medicine is an international journal devoted to molecular mechanisms of human disease.

International Journal of Oncology

International Journal of Oncology

International Journal of Oncology is an international journal devoted to oncology research and cancer treatment.

Molecular Medicine Reports

Molecular Medicine Reports

Covers molecular medicine topics such as pharmacology, pathology, genetics, neuroscience, infectious diseases, molecular cardiology, and molecular surgery.

Oncology Reports

Oncology Reports

Oncology Reports is an international journal devoted to fundamental and applied research in Oncology.

Experimental and Therapeutic Medicine

Experimental and Therapeutic Medicine

Experimental and Therapeutic Medicine is an international journal devoted to laboratory and clinical medicine.

Oncology Letters

Oncology Letters

Oncology Letters is an international journal devoted to Experimental and Clinical Oncology.

Biomedical Reports

Biomedical Reports

Explores a wide range of biological and medical fields, including pharmacology, genetics, microbiology, neuroscience, and molecular cardiology.

Molecular and Clinical Oncology

Molecular and Clinical Oncology

International journal addressing all aspects of oncology research, from tumorigenesis and oncogenes to chemotherapy and metastasis.

World Academy of Sciences Journal

World Academy of Sciences Journal

Multidisciplinary open-access journal spanning biochemistry, genetics, neuroscience, environmental health, and synthetic biology.

International Journal of Functional Nutrition

International Journal of Functional Nutrition

Open-access journal combining biochemistry, pharmacology, immunology, and genetics to advance health through functional nutrition.

International Journal of Epigenetics

International Journal of Epigenetics

Publishes open-access research on using epigenetics to advance understanding and treatment of human disease.

Medicine International

Medicine International

An International Open Access Journal Devoted to General Medicine.

Journal Cover
December-2020 Volume 22 Issue 6

Full Size Image

Sign up for eToc alerts
Recommend to Library

  • Article
  • Citations
    • Cite This Article
    • Download Citation
    • Create Citation Alert
    • Remove Citation Alert
    • Cited By
  • Similar Articles
    • Related Articles (in Spandidos Publications)
    • Similar Articles (Google Scholar)
    • Similar Articles (PubMed)
  • Download PDF
  • Download XML
  • View XML
Article Open Access

Hesperidin ameliorates liver ischemia/reperfusion injury via activation of the Akt pathway

  • Authors:
    • Shilai Li
    • Quanlin Qin
    • Daqing Luo
    • Wenhui Pan
    • Yuqing  Wei
    • Yansong Xu
    • Jijin Zhu
    • Liming Shang
  • View Affiliations / Copyright

    Affiliations: Department of Emergency, The First Affiliated Hospital of Guangxi Medical University, Nanning, Guangxi 530021, P.R China, Department of Emergency, The First Affiliated Hospital of Guangxi Medical University, Nanning, Guangxi 530021, P.R China, Department of Hepatobiliary Surgery, The First Affiliated Hospital of Guangxi Medical University, Nanning, Guangxi 530021, P.R China
    Copyright: © Li et al. This is an open access article distributed under the terms of Creative Commons Attribution License.
  • Pages: 4519-4530
    |
    Published online on: October 6, 2020
       https://doi.org/10.3892/mmr.2020.11561
  • Expand metrics +
Metrics: Total Views: 0 (Spandidos Publications: | PMC Statistics: )
Metrics: Total PDF Downloads: 0 (Spandidos Publications: | PMC Statistics: )
Cited By (CrossRef): 0 citations Loading Articles...

This article is mentioned in:



Abstract

Hesperidin (HDN) is a bioflavonoid that serves a role as an antioxidant in biological systems. However, although HDN has hydrogen radical‑ and hydrogen peroxide‑removal activities, the role of HDN in liver ischemia/reperfusion (I/R) injury remains unknown. This study aimed to determine the role of HDN in liver I/R injury. Male C57BL/6J wild‑type (WT) mice were subjected to warm partial liver I/R injury. Liver damage was evaluated by measuring serum alanine aminotransferase (ALT) levels, cytokine production, oxidative stress indicators, tissue hematoxylin‑eosin staining and cell death. The Akt signaling pathway was examined to elucidate the underlying mechanisms. HDN had no effect on ALT levels and tissue damage in WT mice without liver I/R injury. However, HDN significantly ameliorated liver I/R injury as measured by serum ALT levels and necrotic tissue areas. HDN decreased malondialdehyde content, but increased the levels of superoxide dismutase, catalase, glutathione peroxidase and glutathione. In addition, HDN significantly attenuated the mRNA expression levels of TNF‑α, IL‑6 and IL‑1β after liver I/R injury. Furthermore, HDN protected the liver against apoptosis in liver I/R injury by increasing the levels of Bcl‑2 and decreasing the levels of cleaved‑caspase 3. Mechanistically, the levels of phosphorylated Akt were elevated by HDN during liver I/R injury. In addition, HDN could induce Akt activation in hepatocytes in vitro. Most importantly, treatment with the Akt inhibitor LY294002 in WT mice blocked the hepatoprotective effects of HDN in liver I/R injury. In summary, the results of the present study suggested that HDN may protect against liver I/R injury through activating the Akt pathway by ameliorating liver oxidative stress, suppressing inflammation and preventing hepatocyte apoptosis. HDN may be a useful factor for liver injury protection and a potential therapeutic treatment for liver I/R injury in the future.

Introduction

Ischemia-reperfusion (IR) injury remains a key medical challenge because it relates to organ transplantation and alterations in vascular perfusion (1–3). Liver I/R injury frequently occurs as a result of liver transplantation, partial hepatectomy, hemorrhagic shock, trauma, severe infection and metabolic disorder (1,4). I/R injury contributes to 10% of early graft dysfunction following organ transplantation and accounts for acute and chronic rejection (5,6). Much effort has been made to elucidate the underlying mechanisms of I/R injury, but so far little is understood (7,8). Oxidative stress, innate and adaptive immune responses, excessive inflammation, anaerobic metabolism and acidosis are considered to be the main molecular and cellular events that contribute to liver injury following I/R (7–9). However, no approved clinical intervention is currently available for I/R-related liver injury (10). Our latest study indicated that thymic stromal lymphopoietin protects against liver I/R injury via activation of the PI3K/Akt pathway (11). Akt is thought to be a potential therapeutic target in liver I/R injury (12). Thus, seeking factors that can activate Akt pathway may be a promising protection strategy for liver I/R injury.

Hesperidin (HDN) is a bioflavonoid, abundant in citrus fruits, such as oranges, grapefruits and lemons, that serves a role as an antioxidant in biological systems (13). It has been confirmed that HDN has hydrogen radical- and hydrogen peroxide-removal activities (13,14). Additionally, it has been reported that HDN has numerous beneficial effects, such as anti-inflammatory, antibacterial, anticancer and anti-edema properties (13–16). Thus, HDN has a protective effect on sterile organ injuries, including ischemic stroke and arthritis, and infectious diseases such as lipopolysaccharide-induced inflammation (17–20). A number of studies reveal that the activation of PI3K/Akt pathway is one of the most important mechanisms for the biological effects of HDN (16,18,21,22). Recently, Park et al (23) observed that HDN ameliorates hepatic injury in Sprague-Dawley rats. However, the underlying mechanisms remain unknown.

The present study hypothesized that HDN ameliorates liver I/R injury through the Akt pathway. Wild-type (WT) mice were subjected to liver I/R and administered HDN. HDN ameliorated liver I/R injury, but the hepatoprotective effects of HDN were prevented by an Akt inhibitor. The results of the present study demonstrated that HDN ameliorated liver oxidative stress, suppressed inflammatory responses and prevented hepatocyte apoptosis during liver I/R injury. Thus, HDN administration may be useful to prevent injury after liver I/R.

Materials and methods

Animals and model

A total of 65 male C57BL/6J WT mice (8–10 weeks old, 22–30 g) were purchased and housed in the Guangxi Medical University Laboratory Animal Center (Guangxi, China). The mice were bred in a specific pathogen-free animal facility under controlled conditions at 19–23°C and 40–60% humidity with a 12-h dark/light cycle and had free access to food and water. A warm partial liver I/R injury model with occlusion of 70% segments of the liver blood supply was established as previously described (24). Briefly, the mice were injected intraperitoneally (i.p.) with ketamine (100 mg/kg)-xylazine (5 mg/kg). The left and middle hepatic lobe blood supply was occluded with an atraumatic clamp (Fine Science Tools, Inc.). The clamp was removed after 60 min of ischemia, and the reperfusion procedure lasted for 6 h. HDN was administered orally to the mice by gavage for 3 days before surgery. To ascertain the optimal dose for the 3-day HDN administration, a fixed-dose study was designed with doses of 100, 200 and 400 mg/kg. LY294002 (0.5 mg/kg, i.p.) was administered 30 min before surgery. Sham (treated without HDN) and control (treated with HDN at the dose of 200 mg/kg for 3 days) mice underwent anesthesia, laparotomy and exposure of the portal triad but without vasculature occlusion. Mice were euthanized by exsanguination under anesthesia following reperfusion for 6 h. Mice were anaesthetized with 1.5% isoflurane, 1 ml of blood was harvested by cardiac puncture and liver samples were collected and stored as detailed below. Following blood and tissue collection, euthanasia was confirmed by bilateral thoracotomy and subsequently by the absence of any respiratory movement and heartbeat.

The whole blood of the mice was collected in a covered test tube and allowed to clot by leaving it undisturbed for 20 min at room temperature. The clot was removed by centrifuging at 2,000 × g for 10 min in a refrigerated (4°C) centrifuge. The resulting supernatant was designated serum and was immediately transferred into a clean polypropylene tube using a pipette. The serum was stored at −80°C for further analysis. Part of the liver samples were embedded in 2% paraformaldehyde for histological analysis, and the remainder were frozen in liquid nitrogen and stored at −80°C for further analysis.

The mice were divided into the following groups: i) Sham group (n=8); ii) control group (n=8); iii) I/R group (n=8); iv) I/R + HDN group (n=8/group, at three different concentrations: 100, 200 and 400 mg/kg); v) I/R+LY294002 group (n=8); and vi) I/R+HDN (200 mg/kg) +LY294002 group (n=8).

Reagents

Antibodies for western blotting were as follows: the GAPDH antibody (cat. no. ab8245) was purchased from Abcam, and the Bcl-2 (cat. no. 3498), pro-caspase 3 (cat. no. 9662), cleaved caspase 3 (cat. no. 9661), phosphorylated (p)-Akt (S473) (cat. no. 9271) and Akt antibodies (cat. no. 9272) were purchased from Cell Signaling Technology, Inc. Goat anti-mouse secondary antibody (cat. no. 31430) and goat anti-rabbit secondary antibody (cat. no. 31460, both at 1:20,000 dilution) were from Thermo Fisher Scientific, Inc. HDN (HPLC>98%; cat. no. XW05202631) was obtained from Sinopharm Chemical Reagent Co., Ltd. LY294002 (cat. no. L9908) was purchased from Sigma-Aldrich (Merck KGaA). Malondialdehyde assay kit (MDA; cat. no. A003-1), superoxide dismutase assay kit (SOD; cat. no. A001-1), catalase assay kit (CAT; cat. no. A007-2), glutathione peroxidase assay kit (GPx; cat. no. A006-1) and glutathione assay kit (GSH; cat. no. A006-1) were purchased from Nanjing Jiancheng Bioengineering Institute.

Hepatocyte isolation and culture

Hepatocytes (HCs) were isolated as described previously (25). Mice were euthanized with 5% isoflurane for 5 minutes in a plexiglass chamber, and bilateral thoracotomy was performed for a secondary confirmation of death. The mice were perfused following euthanasia in vivo by using an in situ collagenase (type VI, Worthington Biochemical Corporation) technique. Next, HCs were separated from nonparenchymal cells (NPCs) by two cycles of differential centrifugation (50 × g for 2 min, 4°C) to ensure that the purification exceeded 99%. Finally, trypan blue exclusion was used to test the viability to ensure that it was greater than 95%. HCs were cultured as described previously (26). Briefly, hepatocytes (1.5×105 cells/ml) were plated on gelatin-coated culture plates with collagen I (BD Pharmingen; BD Biosciences) in Williams medium E (Invitrogen; Thermo Fisher Scientific, Inc.) with 10% calf serum (Thermo Fisher Scientific, Inc.), 15 mM HEPES (Thermo Fisher Scientific, Inc.), 1 µM insulin (Eli Lilly and Company), 2 mM L-glutamine (Thermo Fisher Scientific, Inc.), penicillin (100 U/ml) and streptomycin (100 U/ml; Invitrogen; Thermo Fisher Scientific, Inc.) at 37°C. Cells were allowed to attach to plates overnight, and the culture media was replaced with fresh culture media before the cells were treated for experiments.

Immunofluorescence staining

After hepatocytes were cultured for 24 h at 37°C, cells were washed by phosphate-buffered saline (PBS; pH 7.4) once, and then were fixed with 4% paraformaldehyde (Rich Joint) for 30 min at 4°C. Cells were then permeabilized by 0.1% Triton-X 100 (Rich Joint) for 15 min at room temperature, washed twice with PBS, incubated with 5% fetal bovine serum (HyClone; Thermo Fisher Scientific, Inc.) for 15 min at room temperature and then incubated with hepatocyte-specific marker Cytokeratin-18 (CK18) primary antibody (1:1,000 dilution) (cat. no. 10830-1-AP; Wuhan Sanying Biotechnology) overnight at 4°C. Cells were then washed with PBS three times (5 min each) and incubated with fluorescein isothiocyanate (FITC)-conjugated goat anti-rabbit secondary antibody (1:100 dilution; cat. no. SA00003-2; Wuhan Sanying Biotechnology) at 37°C for 1 h, followed by Hoechst 33258 (cat. no. C1017; Beyotime Institute of Biotechnology) for nuclear staining for 15 min at room temperature. Slides were viewed using an Olympus IX71 fluorescence microscope (Olympus Corporation).

Serum sample assays

Serum alanine aminotransferase (ALT) levels were measured by alanine aminotransferase assay kit using standard spectrophotometric procedures with 5 µl serum according to the manufacturer's instructions (cat. no. C009-2-1, Nanjing Jiancheng Institute of Biotechnology). The levels of ALT were expressed as units/L serum (U/L).

Histological analysis

Liver tissues were harvested as described in the Animals and model subsection, embedded in 2% paraformaldehyde for 2 h at 4°C and then removed for preservation at 4°C with 70% ethanol. Liver sections (5 µm) were stained with hematoxylin and eosin (H&E) to assess histopathology. Images of five randomly selected fields were acquired with a light microscope (magnification, ×10). Necrotic areas were analyzed by ImageJ software (version 1.51w, National Institutes of Health).

Reverse transcription-quantitative PCR (RT-qPCR)

The ischemic lobe of the liver was frozen in liquid nitrogen and stored at −80°C for comparative PCR analysis. Total RNA was extracted with the RNeasy Mini Kit (Qiagen China Co., Ltd.) according to the manufacturer's instructions. cDNA was synthesized using 1 µg of RNA and with 2 µM oligodT primers (Qiagen China Co., Ltd.), 4 U Omniscript™ reverse transcriptase (Qiagen China Co., Ltd.), 4 µl of 5X RT buffer, and 16 µl RNA in RNase-free water. The synthesis of cDNA was performed at 37°C for 60 min. SYBR Green PCR Master Mix (Applied Biosystems; Thermo Fisher Scientific, Inc.) was used to prepare the PCR reaction mixes. qPCR was performed with sense and antisense primer pre-validated and specific for β-actin, IL-1β, IL-6, and TNF-α (Qiagen China Co., Ltd.) with the following thermocycling parameters: Initial denaturation at 94°C for 5 min; followed by 40 cycles of 94°C for 15 sec, 60°C for 20 sec and 72°C for 30 sec. The reaction cocktail used for test contained 10 µl iTaq SYBR Green PCR Master Mix, 8 µl RNase-free water, 0.5 µl sense primer, 0.5 µl antisense primer and 1 µl cDNA. All samples were assayed in duplicate and normalized to β-actin mRNA abundance. Gene expression levels were quantified using the 2−ΔΔCq method (27). The primers used for qPCR were as follows: β-actin, forward 5′-TGTGATGGTGGGAATGGGTCAG-3′, reverse 5′-TTTGATGTCACGCACGATTTCC-3′; IL-1β, forward 5′-CCAGCTTCAAATCTCACAGCAG-3′, reverse 5′-CTTCTTTGGGTATTGCTTGGGATC-3′; IL-6, forward 5′-TCCAGTTGCCTTCTTGGGAC-3′, reverse 5′-GTACTCCAGAAGACCAGAGG-3′; and TNF-α, forward 5′-CACAGAAAGCATGATCCGCGACGT-3′, reverse 5′-CGGCAGAGAGGAGGTTGACTTTCT-3′.

Western blotting analysis

Protein expression was determined in frozen liver tissues using a previously described western blotting protocol (11). Briefly, snap-frozen liver was homogenized in cell lysis buffer (Cell Signaling Technology, Inc.) and centrifuged (16,000 × g for 15 min, 4°C), after which the supernatant was collected. Protein concentrations were determined using a BCA Protein Assay Kit (Thermo Fisher Scientific, Inc.). Loading buffer was added to the samples (30 µg/well), which were then resolved by 10 or 15% SDS-PAGE. Samples were then transferred to a polyvinylidene difluoride membrane at 250 mA for 2 h. The membrane was blocked in 5% milk for 1 h at room temperature and then incubated with primary antibody (1:1,000 dilution) in 1% milk overnight at 4°C. Membranes were washed in Tris-buffered saline-0.05% Tween-20 (TBST) for 10 min, incubated with horseradish peroxidase-conjugated secondary antibody (1:20,000 dilution) for 1 h and then washed for 1 h in TBST at room temperature, before being developed by an enhanced chemiluminescence kit (Thermo Fisher Scientific Inc.). The signal was acquired and quantified with a ChemiDoc™ MP Imaging System (Bio-Rad Laboratories, Inc.).

Cell death detection assay

Cell death was detected as described previously (25). Briefly, liver tissues were incubated with the In-Situ Cell Death Detection TMR Red kit (cat. no. 12156792910; Roche Diagnostics) according to the manufacturer's instructions. Images (magnification, ×40) were captured with a Nikon A1 confocal microscope (Nikon Instruments) from at least six randomly selected fields/sections. Dead cells were quantified by NIS Elements (version 4.1, Nikon Instruments).

Statistical analysis

All experiments were performed in triplicate. All data are presented as the mean ± standard error of the mean. Two-tailed unpaired Student's t-test was performed to compare the differences between two experimental groups. One-way ANOVA followed by a Bonferroni post hoc test was performed to compare the differences between multiple groups. GraphPad Prism (version 8.0.2; GraphPad Software, Inc.) was used to perform the data analysis. P<0.05 was considered to indicate a statistically significant difference.

Results

Hesperidin ameliorates liver I/R injury

To determine the role of HDN in liver I/R, WT mice were subjected to warm partial liver I/R injury with or without HDN treatment. Liver injury was assessed by detecting serum ALT levels and morphological indexes (H&E staining). Compared with that of the sham group the ALT levels indicated that liver damage was markedly increased after liver I/R (Fig. 1A). There was no effect on ALT levels in control group but without liver I/R (Fig. 1A). However, HDN significantly ameliorated liver I/R injury in a dose-dependent way (Fig. 1A). H&E staining also indicated that the necrotic areas of the ischemic hepatic lobe were significantly attenuated by HDN treatment (Fig. 1B). In order to explore the underlying mechanisms, the median concentration of HDN (200 mg/kg) was used for the following experiments.

Figure 1.

HDN ameliorates liver I/R injury. (A) Serum ALT levels in the livers of mice after sham surgery, control, I/R injury or I/R injury with 100, 200 or 400 mg/kg HDN treatment; n=8 mice/group. (B) Representative hematoxylin and eosin staining images and necrotic areas of ischemic liver lobes of mice at 6 h post-reperfusion with or without HDN treatment; magnification, ×10. Dotted lines indicate measured areas of necrosis, quantified on bar graph. n=8 mice/group. *P<0.05, **P<0.01 and ***P<0.001. ALT, alanine aminotransferase; HDN, hesperidin; I/R, ischemia/reperfusion; ns, not significant.

Hesperidin ameliorates liver oxidative stress in liver I/R injury

Oxidative stress is considered to serve a key role in liver I/R injury (9,28). It has been reported that HDN eliminates oxidative stress in a number of diseases, such as toxin-induced tissue damage and inflammation (13,14). To ascertain whether HDN ameliorates oxidative stress during liver I/R, the levels of MDA, SOD, CAT, GPx and GSH in ischemic liver lobes were measured using commercial kits. Notably, compared with that of the sham group MDA content increased significantly after liver I/R, and this was significantly reversed by HDN treatment (Fig. 2A). In addition, compared with that of the sham group the antioxidant activities of SOD, CAT, GPx and GSH, decreased significantly after liver I/R, and these effects were reversed by HDN treatment (Fig. 2B-E).

Figure 2.

HDN ameliorates liver oxidative stress in liver I/R injury. The levels of (A) MDA, (B) SOD, (C) CAT, (D) GPx and (E) GSH of liver lobes in sham, control, I/R or I/R with HDN treatment (200 mg/kg) groups. n=8 mice/group; **P<0.01 and ***P<0.001. CAT, catalase; GPx, glutathione peroxidase; GSH, glutathione; HDN, hesperidin; I/R, ischemia/reperfusion; MDA, malondialdehyde; ns, not significant; SOD, superoxide dismutase.

Hesperidin suppresses inflammation during liver I/R injury

Inflammation serves important roles in liver I/R injury, and numerous cytokines are involved in liver injury (7,29). To determine the relationship between HDN and inflammation during liver I/R injury, the mRNA levels of TNF-α, IL-6 and IL-1β in ischemic liver lobes were assessed by RT-qPCR. Consistent with a previous study (5), the results demonstrated that compared with those of the sham group the mRNA levels of TNF-α, IL-6 and IL-1β in liver tissues increased significantly after I/R and HDN significantly attenuated these effects (Fig. 3A-C).

Figure 3.

HDN suppresses inflammation during liver I/R injury. mRNA expression levels of (A) TNF-α, (B) IL-1β and (C) IL-6 assessed by reverse transcription-quantitative PCR in liver tissues from mice in sham, control, I/R or I/R with HDN treatment (200 mg/kg) groups; β-Actin served as a control. n=8 mice/group. Results are expressed as the relative fold increase from three experiments. ***P<0.001. HDN, hesperidin; I/R, ischemia/reperfusion; ns, not significant.

Hesperidin protects the liver against apoptosis following I/R injury

Inhibition of apoptosis has been reported to have a modest protective effect on liver I/R injury (30). Thus, apoptotic markers in the livers of WT mice with or without HDN treatment after liver I/R injury was assessed. Western blotting results demonstrated that the expression levels of cleaved-caspase 3 increased markedly after liver I/R and were significantly reversed after HDN treatment (Fig. 4A). By contrast, no significant differences were observed in the levels of Bcl-2 in the liver after I/R compared with those of the sham group, but HDN treatment significantly increased the levels of Bcl-2 compared with those of the I/R group (Fig. 4A). In addition, TMR assay results demonstrated that there were significantly fewer TMR-positive apoptotic cells in livers in the I/R group treated with HDN compared with the number of apoptotic cells in the untreated I/R group (Fig. 4B).

Figure 4.

HDN protects the liver against apoptosis in liver I/R injury. (A) Western blotting analysis of Bcl-2 and cleaved-casp3 protein expression in the liver of mice after I/R injury with or without HDN treatment. (B) Confocal images from mouse livers stained with TMR red (red) and Hoechst nuclear stain (blue) after sham surgery or liver I/R injury with or without HDN (200 mg/kg) treatment. Magnification, ×40. Percentage of TMR-positive cells was quantified using ImageJ software and represented in a bar graph. n=8 mice/group; *P<0.05, **P<0.01 and ***P<0.001. Casp3, caspase 3; HDN, hesperidin; I/R, ischemia/reperfusion.; ns, not significant.

Hesperidin activates the Akt pathway in liver I/R injury in vivo and in hepatocytes in vitro

Having determined that HDN ameliorates liver I/R injury, the mechanisms underlying the modulation of cellular functions by HDN were next examined. Akt serves a key role in protecting against liver I/R injury (11,12), and several previous studies indicated that HDN induces Akt phosphorylation and influences apoptosis (16,18,21,22). Thus, the relationship between HDN and the Akt pathway in liver I/R injury was investigated. No significant differences were observed in the levels of p-Akt in the liver after I/R compared with those of the sham group, but HDN increased the expression levels of p-Akt compared with those of the untreated I/R group (Fig. 5A). To ascertain the role of HDN in phosphorylating Akt in HCs, HCs were isolated and cultured in vitro (Fig. 5B). Cultured HCs were exposed to HDN for 6 h, and the results demonstrated that 10 and 20 ng/ml HDN increased the levels of phosphorylated Akt in HCs (Fig. 5C).

Figure 5.

HDN activates the Akt pathway in liver I/R injury in vivo and in hepatocytes in vitro. (A) Western blotting showing the levels of total and p-Akt in liver of mice after liver I/R injury with or without HDN treatment. Each lane represents a separate animal. (B) Immunofluorescence staining showing Hoechst (blue) and CK18 (green) positive cells. Magnification, ×200 (C) Western blotting showing the levels of total and p-Akt in primary hepatocytes after exposed to different doses of HDN (10 and 20 ng/ml; 6 h) in vitro. The blots shown are representative of three experiments with similar results. **P<0.01 and ***P<0.001. CK18, cytokeratin-18; HDN, hesperidin; I/R, ischemia/reperfusion; p-, phosphorylated; ns, not significant.

Hesperidin ameliorates liver I/R injury through the Akt pathway

To elucidate whether activation of the Akt pathway is necessary for HDN to ameliorate liver I/R injury, LY294002, which inhibits Akt activation and exacerbates liver injury after I/R, was used (11,31). The results demonstrated that compared with those of the I/R group the expression levels of p-Akt were significantly decreased after administration of LY294002 (Fig. 6A). Notably, these effects were not rescued by the administration of HDN during liver I/R (Fig. 6A). In addition, consistent with the results of p-Akt, the levels of serum ALT increased significantly after administration of LY294002 compared with those of the I/R group (Fig. 6B). Furthermore, the protective effect of HDN was eliminated after administration of LY294002 (Fig. 6B). The elimination of the protective effect of HDN in the presence of LY294002 was also confirmed by the H&E staining index (Fig. 6C).

Figure 6.

HDN ameliorates liver I/R injury via the Akt signaling pathway. (A) Western blotting showing the levels of total and p-Akt in liver of mice after I/R injury with HDN (200 mg/kg) or Akt inhibitor (LY294002) or LY294002 plus HDN treatment. Each lane represents a separate animal. The blots shown are representative of three experiments with similar results. (B) Serum ALT levels of mice after liver I/R injury treated with HDN (200 mg/kg), LY294002 or LY294002 plus HDN treatment. (C) Representative hematoxylin and eosin staining images and necrotic areas of ischemic liver lobes of mice at 6 h post-reperfusion with LY294002 or LY294002 plus HDN treatment; dotted lines indicate measured areas of necrosis, quantified on bar graph. Magnification, ×10. n=8 mice/group; *P<0.05 and ***P<0.001. ALT, alanine aminotransferase; HDN, hesperidin; I/R, ischemia/reperfusion; LY, LY294002; ns, not significant; p-, phosphorylated.

Having determined that HDN ameliorated liver oxidative stress during liver I/R injury, whether the hepatoprotective effects were eliminated by the Akt inhibitor LY294002 was investigated. The results demonstrated that LY294002 significantly increased MDA levels and significantly decreased the levels of SOD, CAT, GPx and GSH compared with those of the respective I/R group, and these effects were unaffected by HDN in the presence of LY294002 (Fig. 7).

Figure 7.

HDN ameliorates liver oxidative stress during I/R injury through the Akt signaling pathway. The levels of (A) MDA, (B) SOD, (C) CAT, (D) GPx and (E) GSH of livers in sham, I/R, I/R with HDN treatment (200 mg/kg), I/R with Akt inhibitor (LY294002) treatment or I/R with LY294002 plus HDN treatment groups. n=8 mice/group; *P<0.05, **P<0.01 and ***P<0.001. CAT, catalase; GPx, glutathione peroxidase; GSH, glutathione; HDN, hesperidin; I/R, ischemia/reperfusion; LY, LY294002; MDA, malondialdehyde; ns, not significant; SOD, superoxide dismutase.

Having determined that the inflammatory response increased significantly after liver I/R and decreased markedly with HDN treatment, whether these effects were regulated by the Akt pathway was investigated. Cytokine expression levels after LY294002 administration were assessed; the results demonstrated that LY294002 significantly increased the mRNA expression levels of TNF-α, IL-6 and IL-1β compared with those of the untreated I/R group and that these effects were unaffected by co-treatment with HDN (Fig. 8).

Figure 8.

HDN suppresses liver inflammation during I/R injury through the Akt signaling pathway. mRNA expression levels of (A) TNF-α, (B) IL-1β and (C) IL-6 assessed by reverse transcription-quantitative PCR in liver tissues from mice in sham, I/R, I/R with HDN treatment (200 mg/kg), I/R with Akt inhibitor (LY294002) treatment or I/R with LY294002 plus HDN treatment groups; β-Actin served as a control. n=8 mice/group. Results are expressed as the relative fold increase from three experiments. ***P<0.001. HDN, hesperidin; I/R, ischemia/reperfusion; LY, LY294002; ns, not significant.

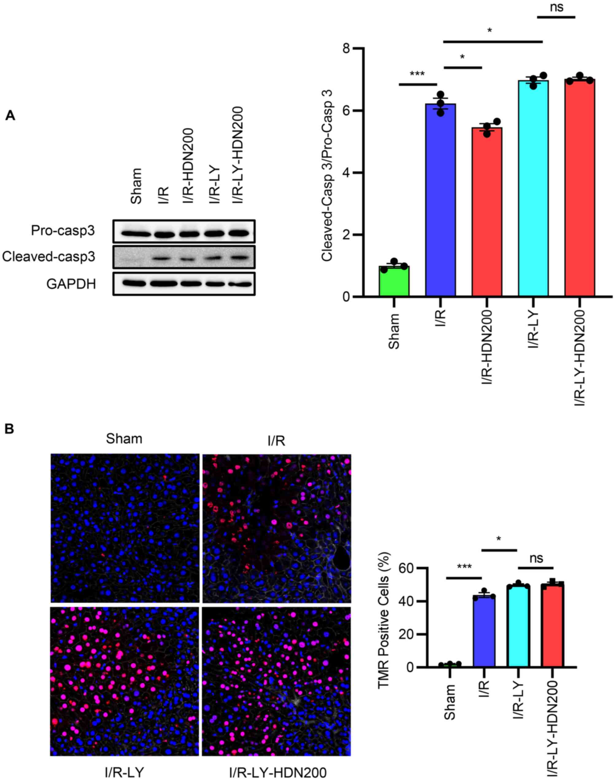
It has been reported that the Akt inhibitor LY294002 promotes apoptosis during liver I/R (12,32); thus, the effects of HDN and the Akt pathway in liver I/R were investigated. The results demonstrated that compared with those of the I/R group the levels of cleaved-caspase 3 significantly increased after treatment with LY294002 and that these effects were unaffected by HDN treatment in the presence of LY294002 (Fig. 9A). In addition, TMR assays demonstrated that there were a similar number of TMR-positive apoptotic cells in livers co-treated with LY294002 and HDN or LY294002 alone (Fig. 9B).

Figure 9.

HDN protects the liver against apoptosis during I/R injury through the Akt signaling pathway. (A) Western blotting analysis of cleaved-casp3 in the liver of mice in the sham, I/R, I/R with HDN treatment (200 mg/kg), I/R with Akt inhibitor (LY294002) treatment or I/R with LY294002 plus HDN treatment. Each lane represents a separate animal. The blots shown are representative of three experiments with similar results. (B) Confocal images from mice liver stained with TMR red (red) and Hoechst nuclear stain (blue) after liver I/R injury with or without HDN treatment in the presence of LY294002. Magnification, ×40. n=8 mice/group. Percentage of TMR-positive cells was quantified using ImageJ software and represented in a bar graph. *P<0.05, ***P<0.001. Casp3, caspase 3; HDN, hesperidin; I/R, ischemia/reperfusion;LY: LY294002; ns; not significant.

Discussion

HDN is a compound that is extracted from citrus fruits (13), that has been demonstrated to have potent pharmacological effects against oxidative stress, inflammation, microbes and cancer (13–16). However, the exact role and mechanisms of HDN in liver I/R injury remains unknown. The results of the present study demonstrated that HDN ameliorated liver I/R injury by decreasing liver oxidative stress, suppressing inflammatory responses and preventing hepatocyte apoptosis through the activation of the Akt pathway. Thus, HDN may be a useful factor for protection against liver injury. These findings raise the possibility that HDN may be used to ameliorate liver injury during I/R.

During the ischemia phase, blood flow is blocked and hepatocytes suffer from anaerobic metabolism and oxidative stress, which are considered to be the initiation of ischemic injury (9). Factors involved in oxidative stress, such as reactive oxygen species and nitric oxide, have been reported to have important roles in liver I/R injury (9). Oxygen radicals cause lipid peroxidation of cellular membranes, resulting in inflammatory cell infiltration, neutrophil activation and hepatic cell injury (7–9,28). MDA, which is an oxidative damage indicator, is an essential product of lipid peroxidation (33). SOD, CAT, GPx and GSH, which can eliminate free radicals, are antioxidant indicators (34,35). To determine the oxidative stress in liver I/R, the oxidative damage and antioxidant parameters were evaluated in the present study. The results demonstrated that MDA content increased markedly after liver I/R and was reversed by HDN treatment. The antioxidant indicators, SOD, CAT, GPx and GSH, decreased significantly after liver I/R; however, these levels were increased by HDN treatment. These data suggested that HDN may ameliorate liver oxidative stress during liver I/R injury and were consistent with previous studies (36–39). In a sepsis-induced lung injury model, Yuan et al (37) reported that oxidative stress was attenuated by HDN. In a sodium arsenite-induced nephrotoxicity and hepatotoxicity model, Turk et al (38) observed that HDN reduced oxidative stress and oxidative DNA damage depending on the dose. Similar results were observed in bilateral common carotid artery occlusion reperfusion injury (36) and in skeletal muscle I/R injury (39). However, how HDN ameliorates oxidative stress remains unknown.

Oxidative stress and nutrient deprivation initiate liver damage, which releases damage-associated molecular patterns (DAMPs), such as high mobility group box 1 and histone/DNA complexes (8). DAMPs induce inflammatory cell infiltration and activate innate immune responses, which leads to the release of pro-inflammatory cytokines and chemokines (8,40,41). In the subsequent reperfusion phase, the inflammatory responses become more extensive and cause more inflammatory mediator release (8,40,41). The pro-inflammatory milieu recruits and activates more innate and adaptive immune cells into the inflamed liver and causes more hepatocyte death (8,40,41). Thus, the inflammatory response is both the result from and cause of liver damage. The results of the present study demonstrated that the mRNA expression levels of TNF-α, IL-6 and IL-1β in liver tissues increased significantly after I/R, and that HDN significantly attenuated these expression levels after liver I/R. These results suggested that HDN may attenuate inflammation in I/R. In a previous study, HDN was reported to reduce the secretion of inflammatory cytokines, differentiation and proliferation of cardiac fibroblasts by TGF-β through the Notch 1 signaling pathway (42). In another infectious disease study, Ye et al (43) reported that HDN pretreatment significantly attenuated lipopolysaccharide-induced pulmonary injury and total protein concentration and markedly decreased the number of neutrophils and the levels of the inflammatory cytokines TNF-α and IL-6 in an acute lung injury model in vivo and in vitro. Additionally, they also found that HDN binds directly with myeloid differentiation 2 (MD2) and inhibits MAPK activation, regulates Iκβ degradation, and blocks the interaction of MD2 and its co-receptor Toll-like receptor 4 TLR4 (43). Thus, HDN attenuates inflammation in liver I/R. However, the underlying mechanisms need to be further explored.

Several previous studies have indicated that apoptosis serves a key role in liver I/R (5,30,44) and that inhibiting apoptosis attenuates liver injury (30). Additionally, it is reported that HDN ameliorates apoptosis in many situations (22,45–47). The results of the present study demonstrated that HDN suppressed apoptosis in liver I/R injury, as indicated by increased Bcl-2 and decreased cleaved-caspase 3 protein expression levels. In addition, HDN induced decreases in apoptotic cells were confirmed by TMR assays. Taken together, these data suggested that HDN suppressed apoptosis in liver I/R injury. These results corroborate with the effects of HDN in other I/R models. For example, Li et al (22) observed that short-term pretreatment with HDN protected against myocardial I/R injury by suppressing myocardial apoptosis. He et al (46) also observed that hesperetin (an active metabolite of HDN) post-treatment significantly inhibited apoptosis by increasing the expression of Bcl-2 and decreasing the expression of Bax and cleaved-caspase 3, which diminished the apoptotic cardiomyocyte ratio in an in vitro cardiomyocyte model of hypoxia/reoxygenation injury. HDN also attenuated cerebral I/R injury through inhibiting the apoptotic pathway (47). However, studies have also reported that HDN induces apoptosis to reduce cancer cell proliferation (15,48). These differences may be due to the acute nature of I/R injury compared with the chronic induction of carcinoma.

The PI3K/Akt pathway is a protective pathway in liver I/R injury (11,12,32,44,49). Akt is considered to be a potential therapeutic target for liver I/R (12). HDN activates the Akt pathway to protect cardiomyocytes in vivo and in vitro (22,46,50). Consistent with these previous studies (22,46,50), the present study demonstrated that HDN increased the levels of p-Akt after liver I/R injury and that treatment with the Akt inhibitor LY294002 diminished the protective effects of HDN in liver I/R injury. Thus, these results suggested that HDN supports Akt signaling to protect against liver I/R injury.

In conclusion, the present study revealed that HDN may protect against liver I/R injury by ameliorating oxidative stress, suppressing inflammatory responses and decreasing apoptosis through activating the Akt pathway. HDN is a potential therapeutic factor for treating liver I/R injury.

Acknowledgements

Not applicable.

Funding

This study was supported by The Young Teachers' Basic Ability Improvement in Guangxi University Project (grant no. 2019KY0108), The National Natural Science Foundation of China (grant no. 81960358), Talents Sub-Highland of Emergency and Medical Rescue of Guangxi Province in China (grant no. GXJZ201405), Health Commission of Guangxi (grant no. Z2016289) and The Medical Excellence Award funded by the Creative Research Development Grant from the First Affiliated Hospital of Guangxi Medical University.

Availability of data and materials

The datasets used and /or analyzed during the current study are available from the corresponding authors on reasonable request.

Authors' contributions

SL designed and performed the majority of experiments, established the model mice, collected and analyzed the experimental data, and drafted the manuscript. QQ and DL performed the serum analysis and the H&E staining. WP and YW isolated and cultured hepatocytes, and performed the immunofluorescence staining. YX performed the RT-qPCR and western blot analysis. JZ and LS supervised the project, provided technical advice, conducted analyses of the raw data, and reviewed and edited the manuscript. All authors read and approved the final manuscript.

Ethics approval and consent to participate

Animal protocols were approved by The Animal Care and Use Committee of The First Affiliated Hospital of Guangxi Medical University (Nanjing, China), and the experiments were performed in adherence to the National Institutes of Health guidelines for the use of laboratory animals.

Patient consent for publication

Not applicable.

Competing interests

The authors declare that they have no competing interests.

References

1 

Black CK, Termanini KM, Aguirre O, Hawksworth JS and Sosin M: Solid organ transplantation in the 21st century. Ann Transl Med. 6:4092018. View Article : Google Scholar : PubMed/NCBI

2 

Czigany Z, Lurje I, Schmelzle M, Schöning W, Öllinger R, Raschzok N, Sauer IM, Tacke F, Strnad P, Trautwein C, et al: Ischemia-reperfusion injury in marginal liver grafts and the role of hypothermic machine perfusion: Molecular mechanisms and clinical implications. J Clin Med. 9:8462020. View Article : Google Scholar

3 

Kadono K, Gruszynski M, Azari K and Kupiec-Weglinski JW: Vascularized composite allotransplantation versus solid organ transplantation: Innate-adaptive immune interphase. Curr Opin Organ Transplant. 24:714–720. 2019. View Article : Google Scholar : PubMed/NCBI

4 

Nastos C, Kalimeris K, Papoutsidakis N, Tasoulis MK, Lykoudis PM, Theodoraki K, Nastou D, Smyrniotis V and Arkadopoulos N: Global consequences of liver ischemia/reperfusion injury. Oxid Med Cell Longev. 2014:9069652014. View Article : Google Scholar : PubMed/NCBI

5 

Sun P, Zhang P, Wang PX, Zhu LH, Du Y, Tian S, Zhu X and Li H: Mindin deficiency protects the liver against ischemia/reperfusion injury. J Hepatol. 63:1198–1211. 2015. View Article : Google Scholar : PubMed/NCBI

6 

van Riel WG, van Golen RF, Reiniers MJ, Heger M and van Gulik TM: How much ischemia can the liver tolerate during resection? Hepatobiliary Surg Nutr. 5:58–71. 2016.PubMed/NCBI

7 

Peralta C, Jiménez-Castro MB and Gracia-Sancho J: Hepatic ischemia and reperfusion injury: Effects on the liver sinusoidal milieu. J Hepatol. 59:1094–1106. 2013. View Article : Google Scholar : PubMed/NCBI

8 

Lu L, Zhou H, Ni M, Wang X, Busuttil R, Kupiec-Weglinski J and Zhai Y: Innate immune regulations and liver ischemia-reperfusion injury. Transplantation. 100:2601–2610. 2016. View Article : Google Scholar : PubMed/NCBI

9 

Guan LY, Fu PY, Li PD, Li ZN, Liu HY, Xin MG and Li W: Mechanisms of hepatic ischemia-reperfusion injury and protective effects of nitric oxide. World J Gastrointest Surg. 6:122–128. 2014. View Article : Google Scholar : PubMed/NCBI

10 

Zhai Y, Petrowsky H, Hong JC, Busuttil RW and Kupiec-Weglinski JW: Ischaemia-reperfusion injury in liver transplantation--from bench to bedside. Nat Rev Gastroenterol Hepatol. 10:79–89. 2013. View Article : Google Scholar : PubMed/NCBI

11 

Li S, Yi Z, Deng M, Scott MJ, Yang C, Li W, Lei Z, Santerre NM, Loughran P and Billiar TR: TSLP protects against liver I/R injury via activation of the PI3K/Akt pathway. JCI Insight. 4:1290132019. View Article : Google Scholar : PubMed/NCBI

12 

Covington SM, Bauler LD and Toledo-Pereyra LH: Akt: A therapeutic target in hepatic ischemia-reperfusion injury. J Invest Surg. 30:47–55. 2017. View Article : Google Scholar : PubMed/NCBI

13 

Parhiz H, Roohbakhsh A, Soltani F, Rezaee R and Iranshahi M: Antioxidant and anti-inflammatory properties of the citrus flavonoids hesperidin and hesperetin: An updated review of their molecular mechanisms and experimental models. Phytother Res. 29:323–331. 2015. View Article : Google Scholar : PubMed/NCBI

14 

Elhelaly AE, AlBasher G, Alfarraj S, Almeer R, Bahbah EI, Fouda MMA, Bungău SG, Aleya L and Abdel-Daim MM: Protective effects of hesperidin and diosmin against acrylamide-induced liver, kidney, and brain oxidative damage in rats. Environ Sci Pollut Res Int. 26:35151–35162. 2019. View Article : Google Scholar : PubMed/NCBI

15 

Pandey P, Sayyed U, Tiwari RK, Siddiqui MH, Pathak N and Bajpai P: Hesperidin induces ROS-mediated apoptosis along with cell cycle arrest at G2/M phase in human gall bladder carcinoma. Nutr Cancer. 71:676–687. 2019. View Article : Google Scholar : PubMed/NCBI

16 

Mo'men YS, Hussein RM and Kandeil MA: Involvement of PI3K/Akt pathway in the protective effect of hesperidin against a chemically induced liver cancer in rats. J Biochem Mol Toxicol. 33:e223052019.PubMed/NCBI

17 

Qin Z, Chen L, Liu M, Tan H and Zheng L: Hesperidin reduces adverse symptomatic intracerebral hemorrhage by promoting TGF-β1 for treating ischemic stroke using tissue plasminogen activator. Neurol Sci. 41:139–147. 2020. View Article : Google Scholar : PubMed/NCBI

18 

Qi W, Lin C, Fan K, Chen Z, Liu L, Feng X, Zhang H, Shao Y, Fang H, Zhao C, et al: Hesperidin inhibits synovial cell inflammation and macrophage polarization through suppression of the PI3K/AKT pathway in complete Freund's adjuvant-induced arthritis in mice. Chem Biol Interact. 306:19–28. 2019. View Article : Google Scholar : PubMed/NCBI

19 

Selim NM, Elgazar AA, Abdel-Hamid NM, El-Magd MRA, Yasri A, Hefnawy HME and Sobeh M: Chrysophanol, physcion, hesperidin and curcumin modulate the gene expression of pro-inflammatory mediators induced by LPS in HepG2: In silico and molecular studies. Antioxidants. 8:3712019. View Article : Google Scholar

20 

Jo SH, Kim ME, Cho JH, Lee Y, Lee J, Park YD and Lee JS: Hesperetin inhibits neuroinflammation on microglia by suppressing inflammatory cytokines and MAPK pathways. Arch Pharm Res. 42:695–703. 2019. View Article : Google Scholar : PubMed/NCBI

21 

Justin-Thenmozhi A, Dhivya Bharathi M, Kiruthika R, Manivasagam T, Borah A and Essa MM: Attenuation of aluminum chloride-induced neuroinflammation and caspase activation through the AKT/GSK-3β pathway by hesperidin in wistar rats. Neurotox Res. 34:463–476. 2018. View Article : Google Scholar : PubMed/NCBI

22 

Li X, Hu X, Wang J, Xu W, Yi C, Ma R and Jiang H: Short-term hesperidin pretreatment attenuates rat myocardial ischemia/reperfusion injury by inhibiting high mobility group box 1 protein expression via the PI3K/Akt pathway. Cell Physiol Biochem. 39:1850–1862. 2016. View Article : Google Scholar : PubMed/NCBI

23 

Park HK, Kang SW and Park MS: Hesperidin ameliorates hepatic ischemia-reperfusion injury in Sprague-Dawley rats. Transplant Proc. 51:2828–2832. 2019. View Article : Google Scholar : PubMed/NCBI

24 

Yazdani HO, Chen HW, Tohme S, Tai S, van der Windt DJ, Loughran P, Rosborough BR, Sud V, Beer-Stolz D, Turnquist HR, et al: IL-33 exacerbates liver sterile inflammation by amplifying neutrophil extracellular trap formation. J Hepatol. 68:130–139. 2017. View Article : Google Scholar

25 

Lei Z, Deng M, Yi Z, Sun Q, Shapiro RA, Xu H, Li T, Loughran PA, Griepentrog JE, Huang H, et al: cGAS-mediated autophagy protects the liver from ischemia-reperfusion injury independently of STING. Am J Physiol Gastrointest Liver Physiol. 314:G655–G667. 2018. View Article : Google Scholar : PubMed/NCBI

26 

Sun Q, Loughran P, Shapiro R, Shrivastava IH, Antoine DJ, Li T, Yan Z, Fan J, Billiar TR and Scott MJ: Redox-dependent regulation of hepatocyte absent in melanoma 2 inflammasome activation in sterile liver injury in mice. Hepatology. 65:253–268. 2017. View Article : Google Scholar : PubMed/NCBI

27 

Livak KJ and Schmittgen TD: Analysis of relative gene expression data using real-time quantitative PCR and the 2(-Delta Delta C(T)) method. Methods. 25:402–408. 2001. View Article : Google Scholar : PubMed/NCBI

28 

Konishi T and Lentsch AB: Hepatic ischemia/reperfusion: Mechanisms of tissue injury, repair, and regeneration. Gene Expr. 17:277–287. 2017. View Article : Google Scholar : PubMed/NCBI

29 

Abu-Amara M, Yang SY, Tapuria N, Fuller B, Davidson B and Seifalian A: Liver ischemia/reperfusion injury: Processes in inflammatory networks--a review. Liver Transpl. 16:1016–1032. 2010. View Article : Google Scholar : PubMed/NCBI

30 

Bral M, Pawlick R, Marfil-Garza B, Dadheech N, Hefler J, Thiesen A and Shapiro AMJ: Pan-caspase inhibitor F573 mitigates liver ischemia reperfusion injury in a murine model. PLoS One. 14:e02245672019. View Article : Google Scholar : PubMed/NCBI

31 

Li H, Chen O, Ye Z, Zhang R, Hu H, Zhang N, Huang J, Liu W and Sun X: Inhalation of high concentrations of hydrogen ameliorates liver ischemia/reperfusion injury through A2A receptor mediated PI3K-Akt pathway. Biochem Pharmacol. 130:83–92. 2017. View Article : Google Scholar : PubMed/NCBI

32 

Zhang R, Zhang L, Manaenko A, Ye Z, Liu W and Sun X: Helium preconditioning protects mouse liver against ischemia and reperfusion injury through the PI3K/Akt pathway. J Hepatol. 61:1048–1055. 2014. View Article : Google Scholar : PubMed/NCBI

33 

Ayala A, Muñoz MF and Argüelles S: Lipid peroxidation: Production, metabolism, and signaling mechanisms of malondialdehyde and 4-hydroxy-2-nonenal. Oxid Med Cell Longev. 2014:3604382014. View Article : Google Scholar : PubMed/NCBI

34 

Kurutas EB: The importance of antioxidants which play the role in cellular response against oxidative/nitrosative stress: Current state. Nutr J. 15:712016. View Article : Google Scholar : PubMed/NCBI

35 

Kuyumcu F and Aycan A: Evaluation of oxidative stress levels and antioxidant enzyme activities in burst fractures. Med Sci Monit. 24:225–234. 2018. View Article : Google Scholar : PubMed/NCBI

36 

Praveen Kumar P, Sunil Kumar KT, Kavya Nainita M, Sai Tarun A, Raghu Ramudu BG, Deepika K, Pramoda A and Yasmeen C: Cerebroprotective potential of hesperidin nanoparticles against bilateral common carotid artery occlusion reperfusion injury in rats and in silico approaches. Neurotox Res. 37:264–274. 2020. View Article : Google Scholar : PubMed/NCBI

37 

Yuan X, Zhu J, Kang Q, He X and Guo D: Protective effect of hesperidin against sepsis-induced lung injury by inducing the heat-stable protein 70 (Hsp70)/Toll-like receptor 4 (TLR4)/ Myeloid differentiation primary response 88 (MyD88) pathway. Med Sci Monit. 25:107–114. 2019. View Article : Google Scholar : PubMed/NCBI

38 

Turk E, Kandemir FM, Yildirim S, Caglayan C, Kucukler S and Kuzu M: Protective effect of hesperidin on sodium arsenite-induced nephrotoxicity and hepatotoxicity in rats. Biol Trace Elem Res. 189:95–108. 2019. View Article : Google Scholar : PubMed/NCBI

39 

Ekinci Akdemir FN, Gülçin İ, Karagöz B, Soslu R and Alwasel SH: A comparative study on the antioxidant effects of hesperidin and ellagic acid against skeletal muscle ischemia/reperfusion injury. J Enzyme Inhib Med Chem. 31 (sup4):114–118. 2016. View Article : Google Scholar : PubMed/NCBI

40 

Zhai Y, Busuttil RW and Kupiec-Weglinski JW: Liver ischemia and reperfusion injury: New insights into mechanisms of innate-adaptive immune-mediated tissue inflammation. Am J Transplant. 11:1563–1569. 2011. View Article : Google Scholar : PubMed/NCBI

41 

Huang H, Tohme S, Al-Khafaji AB, Tai S, Loughran P, Chen L, Wang S, Kim J, Billiar T, Wang Y, et al: Damage-associated molecular pattern-activated neutrophil extracellular trap exacerbates sterile inflammatory liver injury. Hepatology. 62:600–614. 2015. View Article : Google Scholar : PubMed/NCBI

42 

Yu XH, Wang YF, Dai FY, Zhao JH and Li P: The protective effects of berberine and hesperidin on inflammatory factor-stimulating cardiac fibroblasts. Eur Rev Med Pharmacol Sci. 23:5468–5476. 2019.PubMed/NCBI

43 

Ye J, Guan M, Lu Y, Zhang D, Li C, Li Y and Zhou C: Protective effects of hesperidin on lipopolysaccharide-induced acute lung injury by targeting MD2. Eur J Pharmacol. 852:151–158. 2019. View Article : Google Scholar : PubMed/NCBI

44 

Li Y, Tong L, Zhang J, Zhang Y and Zhang F: Galangin alleviates liver ischemia-reperfusion injury in a rat model by mediating the PI3K/AKT pathway. Cell Physiol Biochem. 51:1354–1363. 2018. View Article : Google Scholar : PubMed/NCBI

45 

Hanchang W, Khamchan A, Wongmanee N and Seedadee C: Hesperidin ameliorates pancreatic β-cell dysfunction and apoptosis in streptozotocin-induced diabetic rat model. Life Sci. 235:1168582019. View Article : Google Scholar : PubMed/NCBI

46 

He S, Wang X, Zhong Y, Tang L, Zhang Y, Ling Y, Tan Z, Yang P and Chen A: Hesperetin post-treatment prevents rat cardiomyocytes from hypoxia/reoxygenation injury in vitro via activating PI3K/Akt signaling pathway. Biomed Pharmacother. 91:1106–1112. 2017. View Article : Google Scholar : PubMed/NCBI

47 

Wang JJ and Cui P: Neohesperidin attenuates cerebral ischemia-reperfusion injury via inhibiting the apoptotic pathway and activating the Akt/Nrf2/HO-1 pathway. J Asian Nat Prod Res. 15:1023–1037. 2013. View Article : Google Scholar : PubMed/NCBI

48 

Naz H, Tarique M, Ahamad S, Alajmi MF, Hussain A, Rehman MT, Luqman S and Hassan MI: Hesperidin-CAMKIV interaction and its impact on cell proliferation and apoptosis in the human hepatic carcinoma and neuroblastoma cells. J Cell Biochem. 120:15119–15130. 2019. View Article : Google Scholar : PubMed/NCBI

49 

Xiao Q, Ye Q, Wang W, Xiao J, Fu B, Xia Z, Zhang X, Liu Z and Zeng X: Mild hypothermia pretreatment protects against liver ischemia reperfusion injury via the PI3K/AKT/FOXO3a pathway. Mol Med Rep. 16:7520–7526. 2017. View Article : Google Scholar : PubMed/NCBI

50 

Li X, Hu X, Wang J, Xu W, Yi C, Ma R and Jiang H: Inhibition of autophagy via activation of PI3K/Akt/mTOR pathway contributes to the protection of hesperidin against myocardial ischemia/reperfusion injury. Int J Mol Med. 42:1917–1924. 2018.PubMed/NCBI

Related Articles

  • Abstract
  • View
  • Download
  • Twitter
Copy and paste a formatted citation
Spandidos Publications style
Li S, Qin Q, Luo D, Pan W, Wei Y, Xu Y, Zhu J and Shang L: Hesperidin ameliorates liver ischemia/reperfusion injury via activation of the Akt pathway. Mol Med Rep 22: 4519-4530, 2020.
APA
Li, S., Qin, Q., Luo, D., Pan, W., Wei, Y., Xu, Y. ... Shang, L. (2020). Hesperidin ameliorates liver ischemia/reperfusion injury via activation of the Akt pathway. Molecular Medicine Reports, 22, 4519-4530. https://doi.org/10.3892/mmr.2020.11561
MLA
Li, S., Qin, Q., Luo, D., Pan, W., Wei, Y., Xu, Y., Zhu, J., Shang, L."Hesperidin ameliorates liver ischemia/reperfusion injury via activation of the Akt pathway". Molecular Medicine Reports 22.6 (2020): 4519-4530.
Chicago
Li, S., Qin, Q., Luo, D., Pan, W., Wei, Y., Xu, Y., Zhu, J., Shang, L."Hesperidin ameliorates liver ischemia/reperfusion injury via activation of the Akt pathway". Molecular Medicine Reports 22, no. 6 (2020): 4519-4530. https://doi.org/10.3892/mmr.2020.11561
Copy and paste a formatted citation
x
Spandidos Publications style
Li S, Qin Q, Luo D, Pan W, Wei Y, Xu Y, Zhu J and Shang L: Hesperidin ameliorates liver ischemia/reperfusion injury via activation of the Akt pathway. Mol Med Rep 22: 4519-4530, 2020.
APA
Li, S., Qin, Q., Luo, D., Pan, W., Wei, Y., Xu, Y. ... Shang, L. (2020). Hesperidin ameliorates liver ischemia/reperfusion injury via activation of the Akt pathway. Molecular Medicine Reports, 22, 4519-4530. https://doi.org/10.3892/mmr.2020.11561
MLA
Li, S., Qin, Q., Luo, D., Pan, W., Wei, Y., Xu, Y., Zhu, J., Shang, L."Hesperidin ameliorates liver ischemia/reperfusion injury via activation of the Akt pathway". Molecular Medicine Reports 22.6 (2020): 4519-4530.
Chicago
Li, S., Qin, Q., Luo, D., Pan, W., Wei, Y., Xu, Y., Zhu, J., Shang, L."Hesperidin ameliorates liver ischemia/reperfusion injury via activation of the Akt pathway". Molecular Medicine Reports 22, no. 6 (2020): 4519-4530. https://doi.org/10.3892/mmr.2020.11561
Follow us
  • Twitter
  • LinkedIn
  • Facebook
About
  • Spandidos Publications
  • Careers
  • Cookie Policy
  • Privacy Policy
How can we help?
  • Help
  • Live Chat
  • Contact
  • Email to our Support Team