Spandidos Publications Logo
  • About
    • About Spandidos
    • Aims and Scopes
    • Abstracting and Indexing
    • Editorial Policies
    • Reprints and Permissions
    • Job Opportunities
    • Terms and Conditions
    • Contact
  • Journals
    • All Journals
    • Oncology Letters
      • Oncology Letters
      • Information for Authors
      • Editorial Policies
      • Editorial Board
      • Aims and Scope
      • Abstracting and Indexing
      • Bibliographic Information
      • Archive
    • International Journal of Oncology
      • International Journal of Oncology
      • Information for Authors
      • Editorial Policies
      • Editorial Board
      • Aims and Scope
      • Abstracting and Indexing
      • Bibliographic Information
      • Archive
    • Molecular and Clinical Oncology
      • Molecular and Clinical Oncology
      • Information for Authors
      • Editorial Policies
      • Editorial Board
      • Aims and Scope
      • Abstracting and Indexing
      • Bibliographic Information
      • Archive
    • Experimental and Therapeutic Medicine
      • Experimental and Therapeutic Medicine
      • Information for Authors
      • Editorial Policies
      • Editorial Board
      • Aims and Scope
      • Abstracting and Indexing
      • Bibliographic Information
      • Archive
    • International Journal of Molecular Medicine
      • International Journal of Molecular Medicine
      • Information for Authors
      • Editorial Policies
      • Editorial Board
      • Aims and Scope
      • Abstracting and Indexing
      • Bibliographic Information
      • Archive
    • Biomedical Reports
      • Biomedical Reports
      • Information for Authors
      • Editorial Policies
      • Editorial Board
      • Aims and Scope
      • Abstracting and Indexing
      • Bibliographic Information
      • Archive
    • Oncology Reports
      • Oncology Reports
      • Information for Authors
      • Editorial Policies
      • Editorial Board
      • Aims and Scope
      • Abstracting and Indexing
      • Bibliographic Information
      • Archive
    • Molecular Medicine Reports
      • Molecular Medicine Reports
      • Information for Authors
      • Editorial Policies
      • Editorial Board
      • Aims and Scope
      • Abstracting and Indexing
      • Bibliographic Information
      • Archive
    • World Academy of Sciences Journal
      • World Academy of Sciences Journal
      • Information for Authors
      • Editorial Policies
      • Editorial Board
      • Aims and Scope
      • Abstracting and Indexing
      • Bibliographic Information
      • Archive
    • International Journal of Functional Nutrition
      • International Journal of Functional Nutrition
      • Information for Authors
      • Editorial Policies
      • Editorial Board
      • Aims and Scope
      • Abstracting and Indexing
      • Bibliographic Information
      • Archive
    • International Journal of Epigenetics
      • International Journal of Epigenetics
      • Information for Authors
      • Editorial Policies
      • Editorial Board
      • Aims and Scope
      • Abstracting and Indexing
      • Bibliographic Information
      • Archive
    • Medicine International
      • Medicine International
      • Information for Authors
      • Editorial Policies
      • Editorial Board
      • Aims and Scope
      • Abstracting and Indexing
      • Bibliographic Information
      • Archive
  • Articles
  • Information
    • Information for Authors
    • Information for Reviewers
    • Information for Librarians
    • Information for Advertisers
    • Conferences
  • Language Editing
Spandidos Publications Logo
  • About
    • About Spandidos
    • Aims and Scopes
    • Abstracting and Indexing
    • Editorial Policies
    • Reprints and Permissions
    • Job Opportunities
    • Terms and Conditions
    • Contact
  • Journals
    • All Journals
    • Biomedical Reports
      • Information for Authors
      • Editorial Policies
      • Editorial Board
      • Aims and Scope
      • Abstracting and Indexing
      • Bibliographic Information
      • Archive
    • Experimental and Therapeutic Medicine
      • Information for Authors
      • Editorial Policies
      • Editorial Board
      • Aims and Scope
      • Abstracting and Indexing
      • Bibliographic Information
      • Archive
    • International Journal of Epigenetics
      • Information for Authors
      • Editorial Policies
      • Editorial Board
      • Aims and Scope
      • Abstracting and Indexing
      • Bibliographic Information
      • Archive
    • International Journal of Functional Nutrition
      • Information for Authors
      • Editorial Policies
      • Editorial Board
      • Aims and Scope
      • Abstracting and Indexing
      • Bibliographic Information
      • Archive
    • International Journal of Molecular Medicine
      • Information for Authors
      • Editorial Policies
      • Editorial Board
      • Aims and Scope
      • Abstracting and Indexing
      • Bibliographic Information
      • Archive
    • International Journal of Oncology
      • Information for Authors
      • Editorial Policies
      • Editorial Board
      • Aims and Scope
      • Abstracting and Indexing
      • Bibliographic Information
      • Archive
    • Medicine International
      • Information for Authors
      • Editorial Policies
      • Editorial Board
      • Aims and Scope
      • Abstracting and Indexing
      • Bibliographic Information
      • Archive
    • Molecular and Clinical Oncology
      • Information for Authors
      • Editorial Policies
      • Editorial Board
      • Aims and Scope
      • Abstracting and Indexing
      • Bibliographic Information
      • Archive
    • Molecular Medicine Reports
      • Information for Authors
      • Editorial Policies
      • Editorial Board
      • Aims and Scope
      • Abstracting and Indexing
      • Bibliographic Information
      • Archive
    • Oncology Letters
      • Information for Authors
      • Editorial Policies
      • Editorial Board
      • Aims and Scope
      • Abstracting and Indexing
      • Bibliographic Information
      • Archive
    • Oncology Reports
      • Information for Authors
      • Editorial Policies
      • Editorial Board
      • Aims and Scope
      • Abstracting and Indexing
      • Bibliographic Information
      • Archive
    • World Academy of Sciences Journal
      • Information for Authors
      • Editorial Policies
      • Editorial Board
      • Aims and Scope
      • Abstracting and Indexing
      • Bibliographic Information
      • Archive
  • Articles
  • Information
    • For Authors
    • For Reviewers
    • For Librarians
    • For Advertisers
    • Conferences
  • Language Editing
Login Register Submit
  • This site uses cookies
  • You can change your cookie settings at any time by following the instructions in our Cookie Policy. To find out more, you may read our Privacy Policy.

    I agree
Search articles by DOI, keyword, author or affiliation
Search
Advanced Search
presentation
Molecular Medicine Reports
Join Editorial Board Propose a Special Issue
Print ISSN: 1791-2997 Online ISSN: 1791-3004
Journal Cover
February-2021 Volume 23 Issue 2

Full Size Image

Sign up for eToc alerts
Recommend to Library

Journals

International Journal of Molecular Medicine

International Journal of Molecular Medicine

International Journal of Molecular Medicine is an international journal devoted to molecular mechanisms of human disease.

International Journal of Oncology

International Journal of Oncology

International Journal of Oncology is an international journal devoted to oncology research and cancer treatment.

Molecular Medicine Reports

Molecular Medicine Reports

Covers molecular medicine topics such as pharmacology, pathology, genetics, neuroscience, infectious diseases, molecular cardiology, and molecular surgery.

Oncology Reports

Oncology Reports

Oncology Reports is an international journal devoted to fundamental and applied research in Oncology.

Experimental and Therapeutic Medicine

Experimental and Therapeutic Medicine

Experimental and Therapeutic Medicine is an international journal devoted to laboratory and clinical medicine.

Oncology Letters

Oncology Letters

Oncology Letters is an international journal devoted to Experimental and Clinical Oncology.

Biomedical Reports

Biomedical Reports

Explores a wide range of biological and medical fields, including pharmacology, genetics, microbiology, neuroscience, and molecular cardiology.

Molecular and Clinical Oncology

Molecular and Clinical Oncology

International journal addressing all aspects of oncology research, from tumorigenesis and oncogenes to chemotherapy and metastasis.

World Academy of Sciences Journal

World Academy of Sciences Journal

Multidisciplinary open-access journal spanning biochemistry, genetics, neuroscience, environmental health, and synthetic biology.

International Journal of Functional Nutrition

International Journal of Functional Nutrition

Open-access journal combining biochemistry, pharmacology, immunology, and genetics to advance health through functional nutrition.

International Journal of Epigenetics

International Journal of Epigenetics

Publishes open-access research on using epigenetics to advance understanding and treatment of human disease.

Medicine International

Medicine International

An International Open Access Journal Devoted to General Medicine.

Journal Cover
February-2021 Volume 23 Issue 2

Full Size Image

Sign up for eToc alerts
Recommend to Library

  • Article
  • Citations
    • Cite This Article
    • Download Citation
    • Create Citation Alert
    • Remove Citation Alert
    • Cited By
  • Similar Articles
    • Related Articles (in Spandidos Publications)
    • Similar Articles (Google Scholar)
    • Similar Articles (PubMed)
  • Download PDF
  • Download XML
  • View XML
Article Open Access

circARRDC3 contributes to interleukin‑13‑induced inflammatory cytokine and mucus production in nasal epithelial cells via the miR‑375/KLF4 axis

  • Authors:
    • Tao Wang
    • Peihua Wang
    • Dong Chen
    • Zhou Xu
    • Liyun Yang
  • View Affiliations / Copyright

    Affiliations: Department of Otolaryngology Head and Neck Surgery, Shanghai Ninth People's Hospital, School of Medicine, Shanghai Jiao Tong University, Shanghai 200011, P.R. China
    Copyright: © Wang et al. This is an open access article distributed under the terms of Creative Commons Attribution License.
  • Article Number: 141
    |
    Published online on: December 13, 2020
       https://doi.org/10.3892/mmr.2020.11780
  • Expand metrics +
Metrics: Total Views: 0 (Spandidos Publications: | PMC Statistics: )
Metrics: Total PDF Downloads: 0 (Spandidos Publications: | PMC Statistics: )
Cited By (CrossRef): 0 citations Loading Articles...

This article is mentioned in:



Abstract

Allergic rhinitis (AR) is a common inflammatory disorder of the nasal mucosa. It is a major risk factor for asthma development, and uncontrolled AR can lead to the worsening of asthma symptoms, which affects the quality of life and productivity of patients. Circular RNAs (circRNA) were reported to be involved in the pathogenesis of AR. The aim of the present study was to investigate the functional role of circRNA arrestin domain‑containing 3 (circARRDC3) in AR progression. circARRDC3 knockdown suppressed the levels of granulocyte‑macrophage colony‑stimulating factor (GM‑CSF) and eotaxin and mucin 5AC (MUC5AC) in IL‑13‑induced nasal epithelial cells. Moreover, circARRDC3 silencing promoted viability and suppressed apoptosis in IL‑13‑induced NECs. circARRDC3 targeted microRNA (miR)‑375 and negatively regulated its expression. miR‑375 inhibition reversed the effects of circARRDC3 knockdown on GM‑CSF, eotaxin and MUC5AC expression levels, cell viability and cell apoptosis. In addition, miR‑375 inhibited krueppel‑like factor 4 (KLF4) expression through direct interaction, and miR‑375 overexpression inhibited GM‑CSF, eotaxin and MUC5AC expression levels, and cell apoptosis, which was abolished following KLF4 overexpression. In addition, circARRDC3, miR‑375 and KLF4 were all dysregulated in the nasal mucosa of patients with AR. miR‑375 expression was negatively correlated with circARRDC3 and KLF4 expression, and circARRDC3 expression was positively correlated with KLF4 expression. In conclusion, circARRDC3 contributed to the development of AR by regulating the miR‑375/KLF4 axis. These findings may provide novel insights into the pathogenesis of AR.

Introduction

Allergic rhinitis (AR) is a chronic inflammatory disorder of the nasal mucosa, which affects 10–30% of the worldwide population (1). There are two types of AR: Seasonal and perennial (2). Both types of AR typically manifest with pruritus, sneezing, rhinorrhea and nasal congestion (3). Inherited genetics and environmental exposure contribute to the development and progression of AR, which frequently leads to asthma (4). Considering the comprehensive pathogenesis, AR is often misdiagnosed and patients develop a resistance to drug treatments. Therefore, there is an urgent need to determine the molecular mechanisms underlying the progression and development of AR.

Circular RNAs (circRNAs) are a novel class of non-coding RNAs characterized by covalently closed-loop structures (5). Several studies have indicated that circRNA dysregulation is involved in inflammatory-related diseases, including AR. For example, Liu and Cao (6) reported that circDdx17 downregulated microRNA (miR/miRNA)-17 expression and alleviated AR symptoms and pathological conditions. Zhu et al (7) indicated that circHIPK3 overexpression accelerated T helper cell (Th)2 differentiation of ovalbumin-induced CD4+ T cells and aggravated the nasal symptoms of AR mice. However, the exact function of circRNA arrestin domain-containing 3 (circARRDC3) in the progression of AR remains unknown.

Granulocyte-macrophage colony-stimulating factor (GM-CSF) and eotaxin are pro-inflammatory cytokines in allergic airway inflammation that are synthesized and released by airway epithelial cells, infiltrating leukocytes and fibroblasts in response to allergens and inflammatory mediators (8). Mucus hypersecretion, particularly mucin 5AC (MUC5AC) expression, is a common feature of allergic airway disorders (9). Accumulating studies have indicated that the inflammatory factors GM-CSF, eotaxin and MUC5AC are indicators of AR (8,10). Therefore, the aim of the present study was to evaluate the relationship between circARRDC3 and GM-CSF, eotaxin or MUC5AC.

miRNAs are a type of short non-coding RNAs with a length of ~22 nucleotides (11,12), which have been implicated in the pathogenesis of AR. For instance, Teng et al (13) demonstrated that miR-143 suppressed IL-13-induced inflammatory cytokine production by targeting IL-13 receptor α1 in AR. Liu et al (14) reported that miR-487b ameliorated AR via inactivation of the IL-33/sulfotransferase signaling pathway. Chen et al (15) indicated that miR-21 was associated with antenatal immunoglobulin E production and development of AR. Furthermore, miR-375 has been reported to play an inhibitory role in the development of allergic inflammation (16). Nevertheless, the biological role of miR-375 in AR needs to be further elucidated. IL-13, a typical Th2 cytokine, is involved in mucus hypersecretion and the release of inflammatory mediators by airway epithelial cells (17). A growing number of studies focused on preventing or reducing allergic airway reactions by targeting IL-13. For instance, Lv et al (18) indicated that IL-37 attenuated IL-4/IL-13-induced eotaxin production and lung eosinophilia in murine allergic asthma. Ashraf et al (19) reported that oxyresveratrol could improve allergic asthma by downregulating the expression levels of IL-4, IL-5 and IL-13. Since IL-13 is closely related to the pathogenesis of allergic diseases, the IL-13 induction model has been widely used in AR research.

The aim of the present study was to investigate the role of circARRDC3 in IL-13-induced nasal epithelial cells (NECs). The results indicated that circARRDC3 contributed to IL-13-induced inflammatory cytokine and mucus production in NECs via the miR-375/krueppel-like factor 4 (KLF4) axis.

Materials and methods

Tissue collection

Nasal mucosa samples from the inferior turbinate mucosa were obtained from 20 healthy subjects (13 males and 7 females; age, 32.1±16.0) and 20 patients with AR. (males and 9 females; age, 36.4±13.8). Samples were stored at −80°C until further use. The present study was approved by The Ethics Committee of The Shanghai Ninth People's Hospital (Shanghai, China). Written informed consent was obtained from all patients.

Cell culture

Under local anesthesia, inferior turbinate nasal epithelial cells (NECs) were obtained using the nasal fragment method (20). Cells were cultured in bronchial epithelial cell growth medium (BEGM; Lonza Group, Ltd.) with 10% FBS (Gibco; Thermo Fisher Scientific, Inc.) in a humidified 5% CO2 incubator. The NECs were passaged when a 70–80% fused monolayer was present. Cells from passage 2 were used for subsequent experiments.

Cell transfection

Small interfering RNA (siRNA) targeting circARRDC3 (si-circARRDC3) and negative control (si-NC), miR-375 mimic and negative control (NC mimic), and miR-375 inhibitor and negative control (NC inhibitor) were purchased from Shanghai GenePharma Co., Ltd. circARRDC3 or KLF4 cDNA was amplified and subcloned into pcDNA3.1 vectors (Shanghai GenePharma Co., Ltd.) to overexpress circARRDC3 or KLF4. pcDNA3.1 empty vector (pcDNA3.1) as a control.

All plasmids (0.5 µg) and oligonucleotides (50 nM) were transfected into NECs cells (6×105 cells/well) using Lipofectamine™ 2000 (Thermo Fisher Scientific, Inc.). After transfection for 48 h, the cells were used for subsequent assays. The sequences of the oligonucleotides used for transfection were as follows: i) si-circARRDC3, 5′-CAGACCTCATCACTCAGAA-3′; ii) siNC, 5′-CCGAAGGCCGTGTCCCGAG-3′; iii) miR-375 mimic, 5′-UUUGUUCGUUCGGCUCGCGUGA-3′; iv) NC mimic, 5′-UUUGUACUACACAAAAGUACUG-3′; v) miR-375 inhibitor, 5′-UCACGCGAGCCGAACGAACAAA-3′; and vi) NC inhibitor, 5′-CAGUACUUUUGUGUAGUACAAA-3′.

IL-13 stimulation of NECs

Following lentivirus infection, NECs (0.75×105/well) were stimulated with 50 ng/ml IL-13 (R&D Systems, Inc.) for 14 days at 37°C in BEGM without hydrocortisone. The media was replaced twice per week. Cell supernatant and pellets were collected centrifuged for 3 min at 4°C for reverse transcription-quantitative PCR (RT-qPCR).

MTT assay

Transfected cells were seeded into 96-well culture plates (2×104 cells/well). A total of ~20 µl MTT solution was added to each well, and the cell culture plates were incubated at 37°C for 4 h. DMSO (150 µl) was added following supernatant removal. The absorbance was determined at a wavelength of 490 nm using a microplate reader (Bio-Rad Laboratories, Inc.).

Luciferase reporter assay

The Starbase (version 2.0; http://starbase.sysu.edu.cn/starbase2/) and TargetScan (Release 7.2; http://www.targetscan.org/vert_72/) online tools were used to predict the downstream targets of circARRDC3 and miR-375, respectively (21). Wild-type and mutant circARRDC3 or KLF4 sequences were subcloned into the pmirGLO vector (Promega Corporation). Subsequently, the vectors were co-transfected with miR-375 mimic, NC mimic, miR-375 inhibitor or NC inhibitor into 293T cells (2×105 cells/well) using Lipofectamine® 2000 (Thermo Fisher Scientific, Inc.). Following 48 h of transfection, a dual-luciferase reporter system (Promega Corporation) was used to measure luciferase activity. Firefly luciferase activity was normalized to Renilla luciferase.

RT-qPCR

Total RNA was extracted from NECs or nasal mucosal specimens using TRIzol® reagent (Invitrogen; Thermo Fisher Scientific, Inc.). RT was performed using the PrimeScript Reagent kit (Takara Bio, Inc.) at 37°C for 30 min. qPCR was performed using the SYBR-Green PCR Master Mix kit (Takara Bio, Inc.) on the ABI Prism 7300 Sequence Detection system (Applied Biosystems; Thermo Fisher Scientific, Inc.). The thermocycling conditions consisted of an initial denaturation at 95°C for 15 sec, followed by 40 cycles of denaturation at 94°C for 30 sec, annealing at 60°C for 20 sec, and extension at 72°C for 40 sec. GAPDH and U6 were used as internal controls. Gene expression was analyzed using the 2−∆∆Cq method (22). The following primer pairs were used for the qPCR: circARRDC3 forward, 5′-TCCTATTGCTCTTCCTTGTGG-3′ and reverse, 5′-AAAAAGTCAGGGCAGCAGAG-3′; miR-375 forward, 5′-AAACCGGACCTGAGCGTTTT-3′ and reverse, 5′-CCGAACGAACAAAACGCTCA-3′; KLF4 forward, 5′-TCTCCCACATGAAGCGACTT-3′ and reverse, 5′-ATGGGTCAGCGAATTGGAGA-3′; GAPDH forward, 5′-TCGTGGAAGGACTCATGACC-3′ and reverse, 5′-ATGATGTTCTGGAGAGCCCC-3′; and U6 forward, 5′-CTCGCTTCGGCAGCACATATACTA-3′ and reverse, 5′-ACGAATTTGCGTGTCATCCTTGCG-3′; GM-CSF forward, 5′-ATGTGGCTGCAGAGCCTGCTGC-3′ and reverse, 5′-CTCCCAGCAGTCAAAGGG-3′; eotaxin forward, 5′-CCCCTTCAGCGACTAGAGAG-3′ and reverse, 5′-TCTTGGGGTCGGCACAGAT-3′; MUC5AC forward, 5′-TGATCATCCAGCAGGGCT-3′ and reverse, 5′-CCGAGCTCAGAGGACATATGGG-3′.

Western blot analysis

NECs were lysed with pre-cooled RIPA lysis buffer (Beyotime Institute of Biotechnology) and quantified using a BCA Protein Assay kit (Beyotime Institute of Biotechnology). A total of 20 µg protein/lane was added into each well of a vertical electrophoresis tank and separated by SDS-PAGE on 10% gels. Subsequently, the proteins were transferred to PVDF membranes. After blocking with 5% skim-milk for 1 h at room temperature, the membranes were incubated with primary antibodies specific for KLF4 (1:1,000; Novous; cat. no. IMG-6081A) and GAPDH antibody (1:500; Santa Cruz Biotechnology, Inc.; cat. no. sc-47724) at 4°C overnight. The membranes were washed three times with 0.1% TBS-Tween-20 (each time 5 min), then incubated with goat anti-rabbit/mouse HRP-conjugated secondary antibodies (1:5,000; Abcam; cat. nos. ab205718 and ab205719) at room temperature for 1 h. Protein bands were visualized using the Enhanced Chemiluminescence Plus kit (Thermo Fisher Scientific, Inc.), according to the manufacturer's instructions. Protein bands were quantified using Quantity One software (version 4.6.6; Bio-Rad Laboratories, Inc.).

TUNEL assay

The TUNEL assay was performed using an In Situ Cell Death Detection kit (Roche Diagnostics GmbH) according to the manufacturer's instructions. After rising twice by PBS, NECs cells fixed by 4% formaldehyde for 25 min at 4°C. The cells were permeabilized by 0.2% Triton X-100 for 5 min. The cells were then equilibrated with 100 µl Equilibration buffer for 10 min at room temperature. Subsequently, cells were labeled with 50 µl terminal deoxynucleotidyl transferase (TdT) reaction cocktail for 45 min at 37°C, followed by treatment with Click-iT reaction cocktail. The nucleus was stained with hematoxylin or methyl green at room temperature for 1 h. A fluorescence microscope (magnification, ×100; Olympus Corporation) was utilized to observe TUNEL-positive cells in at least 5 fields of view.

Statistical analysis

Statistical analyses were performed using SPSS 23.0 software (IBM Corp.). Data are presented as the mean ± SD from at least three independent experiments. Student's t-test or one-way ANOVA followed by Tukey's post hoc test were used for comparisons between groups. Correlation analysis was carried out using Pearson's correlation coefficient. P<0.05 was considered to indicate a statistically significant difference.

Results

circARRDC3 regulates IL-13-induced inflammatory cytokines, mucus production, cell viability and apoptosis of NECs

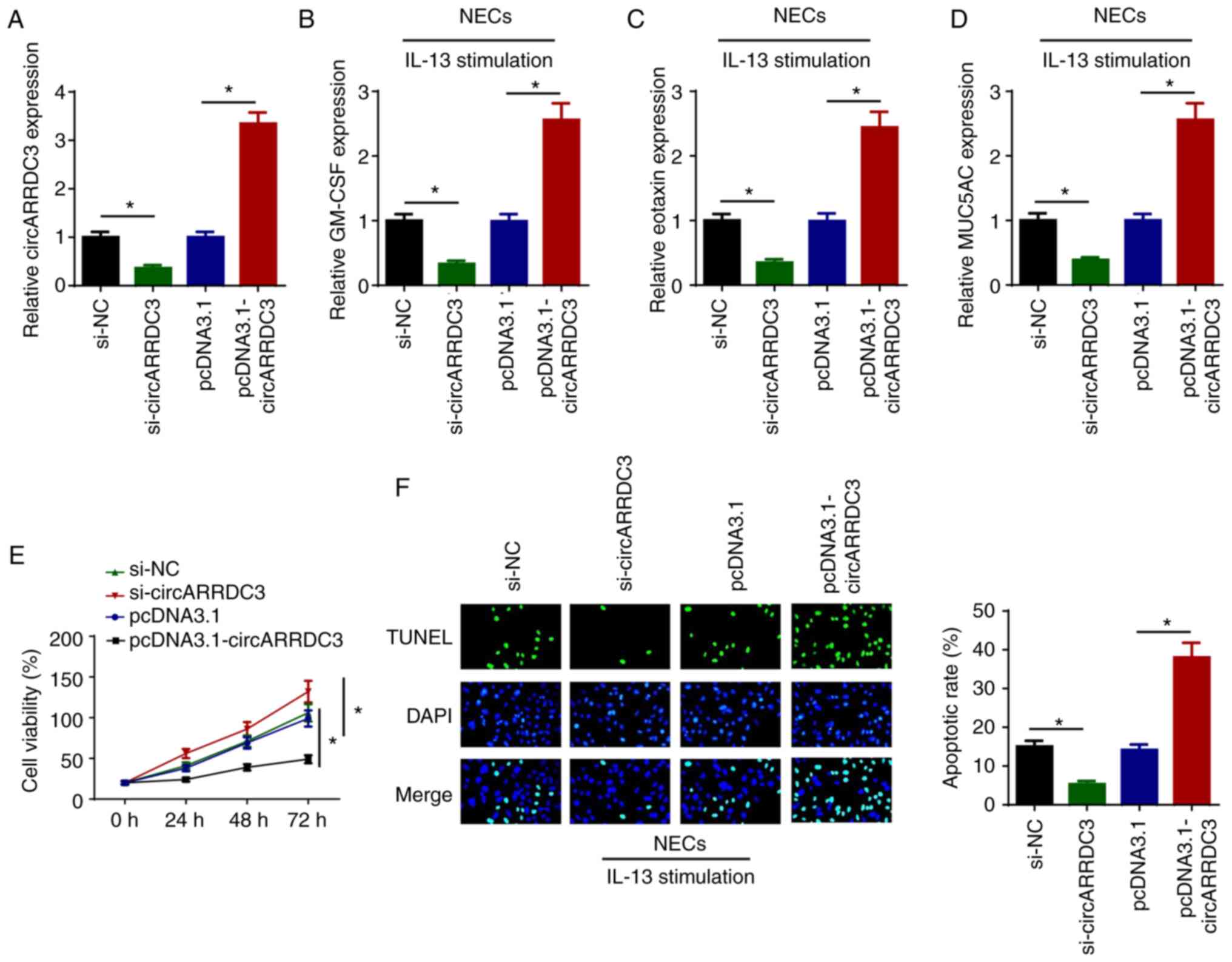
To determine the effects of circARRDC3 on AR development, si-circARRDC3 or pcDNA3.1-circARRDC3 were transfected into NECs to inhibit or overexpress circARRDC3 (Fig. 1A). As shown in Fig. 1B-D, knockdown of circARRDC3 downregulated the levels of GM-CSF, eotaxin and MUC5AC, whereas circARRDC3 overexpression upregulated the levels of GM-CSF, eotaxin and MUC5AC. In addition, circARRDC3 interference significantly promoted the viability of IL-13-treated NECs, whereas circARRDC3 overexpression significantly repressed cell viability (Fig. 1E). Furthermore, knockdown of circARRDC3 significantly suppressed the apoptosis of IL-13-treated NECs, and the addition of circARRDC3 significantly promoted cell apoptosis (Fig. 1F). Collectively, the data indicated that circARRDC3 may contribute to AR development.

Figure 1.

circARRDC3 regulates IL-13-induced inflammatory cytokines, mucus production, cell viability and apoptosis of NECs. (A) circARRDC3 expression levels were detected by RT-qPCR in NECs transfected with si-NC, si-circARRDC3, pcDNA3.1 and pcDNA3.1-circARRDC3. The levels of (B) GM-CSF, (C) eotaxin and (D) MUC5AC were detected by RT-qPCR in IL-13-induced NECs transfected with si-NC, si-circARRDC3, pcDNA3.1 and pcDNA3.1-circARRDC3. (E) Cell viability was examined by an MTT assay in IL-13-induced NECs transfected with si-NC, si-circARRDC3, pcDNA3.1 and pcDNA3.1-circARRDC3. (F) Cell apoptosis was examined using a TUNEL assay in IL-13-induced NECs transfected with si-NC, si-circARRDC3, pcDNA3.1 and pcDNA3.1-circARRDC3. Magnification, ×100. *P<0.05. ARRDC3, arrestin domain-containing 3; circ-, circular RNA; NEC, nasal epithelial cell; RT-qPCR, reverse transcription-quantitative PCR; si-, small interfering RNA; NC, negative control; GM-CSF, granulocyte-macrophage colony-stimulating factor; MUC5AC, mucin 5AC.

miR-375 interacts with circARRDC3

Based on bioinformatics analysis (StarBase 2.0), miR-375 was predicted to be a downstream target of circARRDC3 (Fig. 2A). RT-qPCR indicated that the expression of miR-375 was upregulated in NECs transfected with miR-375 mimic and was downregulated in NECs transfected with miR-375 inhibitor (Fig. 2B). As shown in Fig. 2C, transfection with the miR-375 mimic decreased and miR-375 inhibitor increased the luciferase activity of circARRDC3-WT, while no significant difference was observed in the circARRDC3-Mut group. To determine whether miR-375 was critical for circARRDC3-mediated AR development, si-NC, si-circARRDC3 and si-circARRDC3 + miR-375 inhibitor were transfected into IL-13-treated NECs. RT-qPCR revealed that knockdown of circARRDC3 significantly upregulated miR-375 expression, which was reversed following miR-375 inhibitor transfection (Fig. 2D). Moreover, transfection with the miR-375 inhibitor reversed the inhibitory effects of circARRDC3 knockdown on the levels of GM-CSF, eotaxin and MUC5AC in IL-13-induced NECs (Fig. 2E-G). Further results indicated that circARRDC3 knockdown promoted the viability of IL-13-induced NECs, whereas the effects were reversed by miR-375 inhibition (Fig. 2H). Furthermore, the depletion of circARRDC3 suppressed the apoptosis of IL-13-induced NECs, which was abolished following miR-375 inhibitor transfection (Fig. 2I). In summary, these results revealed that circARRDC3 regulated AR progression by targeting miR-375 in IL-13-induced NECs.

Figure 2.

miR-375 interacts with circARRDC3. (A) Bioinformatics prediction of putative binding site at circARRDC3 by miR-375. (B) RT-qPCR was performed to determine the expression of miR-375 in NECs transfected with miR-375 mimic or miR-375 inhibitor. (C) Dual luciferase reporter assay showed luciferase activity in WT circARRDC3-containing NECs transfected with NC mimic, miR-375 mimic, NC inhibitor and miR-375 inhibitor. (D) miR-375 expression levels were detected by RT-qPCR in IL-13-induced NECs transfected with si-NC, si-circARRDC3, and si-circARRDC3 + miR-375 inhibitor. The levels of (E) GM-CSF, (F) eotaxin (G) and MUC5AC were detected by RT-qPCR in IL-13-induced NECs transfected with si-NC, si-circARRDC3, and si-circARRDC3 + miR-375 inhibitor. (H) Cell viability was examined by an MTT assay in IL-13-induced NECs transfected with si-NC, si-circARRDC3, and si-circARRDC3 + miR-375 inhibitor. (I) Cell apoptosis was examined using a TUNEL assay in IL-13-induced NECs transfected with si-NC, si-circARRDC3, si-circARRDC3 + miR-375 inhibitor. Magnification, ×100. *P<0.05. ARRDC3, arrestin domain-containing 3; circ-, circular RNA; NEC, nasal epithelial cell; RT-qPCR, reverse transcription-quantitative PCR; si-, small interfering RNA; NC, negative control; GM-CSF, granulocyte-macrophage colony-stimulating factor; MUC5AC, mucin 5AC; miR, microRNA; WT, wild-type; Mut, mutant.

Overexpression of KLF4 reverses the miR-375-mediated inhibitory effects on AR development

To investigate the potential effects of miR-375 in NECs, bioinformatics tools (TargetScan) were used to predict the possible targets. It was found that the 3′-UTR of KLF4 had direct binding sites for miR-375 (Fig. 3A). In addition, the luciferase reporter assay indicated that transfection with the miR-375 mimic decreased and the miR-375 inhibitor increased the luciferase activity of KLF4-WT, while there were no changes observed in the KLF4-Mut group (Fig. 3B). Moreover, RT-qPCR and western blotting revealed that miR-375 upregulation decreased KLF4 expression and miR-375 downregulation increased KLF4 expression (Fig. 3C and D). Collectively, the results suggested that miR-375 could directly interact with KLF4 and significantly inhibit its expression.

Figure 3.

Overexpression of KLF4 reverses miR-375-mediated inhibitory effects on AR development. (A) Bioinformatics prediction of putative binding site at 3’-UTR of KLF4 by miR-375. (B) Dual luciferase reporter assay showed luciferase activity in WT KLF4-containing NECs transfected with NC mimic, miR-375 mimic, NC inhibitor and miR-375 inhibitor. The levels of KLF4 were detected by (C) RT-qPCR and (D) western blotting in IL-13-induced NECs transfected with NC mimic, miR-375 mimic, NC inhibitor and miR-375 inhibitor. (E) RT-qPCR was performed to determine KLF4 expression in NECs transfected with pcDNA3.1 and pcDNA3.1-KLF4. The levels of (F) GM-CSF, (G) eotaxin and (H) MUC5AC were detected by RT-qPCR in IL-13-induced NECs transfected with NC mimic, miR-375 mimic, and miR-375 mimic + KLF4. (I) Cell viability was examined by an MTT assay in IL-13-induced NECs transfected with NC mimic, miR-375 mimic, and miR-375 mimic + KLF4. (J) Cell apoptosis was examined using a TUNEL assay in IL-13-induced NECs transfected with NC mimic, miR-375 mimic, and miR-375 mimic + KLF4. Magnification, ×100. *P<0.05. NEC, nasal epithelial cell; RT-qPCR, reverse transcription-quantitative PCR; NC, negative control; GM-CSF, granulocyte-macrophage colony-stimulating factor; MUC5AC, mucin 5AC; miR, microRNA; WT, wild-type; Mut, mutant; KLF4, krueppel-like factor 4; UTR, untranslated region.

To further assess the roles of KLF4 and miR-375 in AR, NC mimic, miR-375 mimic, and miR-375 mimic + KLF4 were transfected into IL-13-induced NECs. RT-qPCR showed the KLF4 expression was significantly increased in NECs transfected with pcDNA3.1-KLF4 (Fig. 3E). As shown in Fig. 3F-H, KLF4 overexpression reversed the suppressive effects of miR-375 mimic transfection on the expression levels of GM-CSF, eotaxin and MUC5AC. In addition, the upregulation of miR-375 promoted cell viability in IL-13-induced NECs, while these effects were abolished by KLF4 overexpression (Fig. 3I). Furthermore, miR-375 mimic inhibited apoptosis of IL-13-induced NECs, which was partially reversed following KLF4 overexpression (Fig. 3J). The results indicated that miR-375 expression negatively regulated KLF4 expression by directly interacting with each other in IL-13-induced NECs.

circARRDC3, miR-375 and KLF4 are dysregulated in AR tissues

RT-qPCR showed that circARRDC3 and KLF4 were increased, and miR-375 was decreased in AR tissues (Fig. 4A-C). Furthermore, miR-375 expression was negatively correlated with circARRDC3 or KLF4 expression. Whereas, circARRDC3 expression was positively correlated with KLF4 expression in AR tissues (Fig. 4D-F). To summarize, circARRDC3, miR-375 and KLF4 were dysregulated in the clinical nasal mucosa of patients with AR.

Figure 4.

circARRDC3, miR-375 and KLF4 are dysregulated in AR tissues. (A) circARRDC3, (B) miR-375 and (C) KLF4 expression levels were detected by reverse transcription-quantitative PCR in nasal mucosa of normal healthy subjects (n=20) and patients with AR (n=20). (D) Pearson's correlation analysis indicated a negative correlation between circARRDC3 and miR-375 expression in the nasal mucosa of patients with AR (n=20). (E) Pearson's correlation analysis indicated a negative correlation between KLF4 and miR-375 expression in the nasal mucosa of patients with AR (n=20). (F) Pearson's correlation analysis indicated a positive correlation between circARRDC3 and KLF4 expression in the nasal mucosa of patients with AR (n=20). *P<0.05 vs. normal healthy subjects. ARRDC3, arrestin domain-containing 3; circ-, circular RNA; miR, microRNA; KLF4, krueppel-like factor 4; AR, allergic rhinitis.

Discussion

Increasing evidence has indicated that circRNAs are involved in inflammatory activities of several diseases (23,24). For example, Qin et al (25) indicated that circRNA-9119 suppressed polyriboinosinic polyribocytidylic acid-induced inflammation in Leydig and Sertoli cells via toll-like receptor 3 and antiviral innate immune response receptor RIG-I signalling pathways. Yang et al (26) reported that circ_0000950 promoted neuronal apoptosis and increased inflammatory cytokine levels in Alzheimer's disease. To the best of our knowledge, no published studies have investigated the association between circARRDC3 and AR. The present study observed that circARRDC3 knockdown significantly suppressed levels of GM-CSF, eotaxin and MUC5AC, and promoted cell viability in IL-13-induced NECs, suggesting that circARRDC3 promoted AR development.

Recent studies have indicated that circRNAs could serve as miRNA sponges to suppress miRNA expression, and thereby suppress miRNA function in inflammatory disease. For example, Ye et al (27) reported that dysregulation of circRNA_103516 participated in the molecular mechanism of inflammatory bowel disease by regulating miR-19b-1-5p. Zhang et al (28) demonstrated that circARF3 acted as an endogenous miR-103 sponge to inhibit mitophagy-mediated adipose inflammation both in vitro and in vivo. Xue et al (29) indicated that circ_0000638 suppressed neodymium oxide-induced bronchial epithelial cell inflammation via the miR-498-5p/NF-κB axis. The present study found that miR-375 is a downstream target of circARRDC3. Knockdown of circARRDC3 suppressed inflammatory cytokines, mucus production and cell apoptosis in IL-13-induced NECs, which was reversed following miR-375 inhibitor transfection. In addition, the effects of circARRDC3 knockdown on promoting the viability of IL-13-induced NECs were abolished by decreasing miR-375 expression. These results indicated that circARRDC3 regulated the development of AR via targeting miR-375.

Our previous study showed that miR-375 was significantly downregulated in AR mice and significantly ameliorated AR via the JAK2/STAT3 pathway (30). Considering the comprehensive mechanisms underlying AR progression, we further investigated several AR-related genes, including KLF4. KLF4 is a transcription factor required for epithelial-mesenchymal transition and establishes the skin barrier (31,32). Moreover, Kurotaki et al (33) revealed that KLF4 is essential for murine monocyte differentiation. Using bioinformatics analysis, Liu et al (34) found that KLF4 was significantly upregulated in patients with seasonal allergic rhinitis. Mao et al (35) found a direct association between miR-375 and KLF4, which prompted us to assess the assosciation between miR-375 and KLF4 and their potential effects in AR progression and development. The present study found that miR-375 could directly bind to KLF4 in AR tissues. In addition, KLF4 overexpression abolished the suppressive effects of miR-375 mimic on GM-CSF, eotaxin and MUC5AC expression levels and apotosis in IL-13-induced NECs. Moreover, KLF4 overexpression reversed the miR-375 mimic-induced effects on cell viability. To the best of our knowledge, the present study was the first to demonstrate that circARRDC3 promoted IL-13-induced inflammatory cytokine and mucus production in NECs via the miR-375/KLF4 axis. In addition, miR-375 was negatively correlated with circARRDC3 and KLF4 expression in AR tissues, whereas circARRDC3 expression was positively correlated with KLF4 expression.

In conclusion, the present study demonstrated that circARRDC3 promoted AR progression by regulating the miR-375/KLF4 axis, providing a potential therapeutic target for the treatment of AR. This study primarily focused on the role of circARRDC3 in IL-13-induced NECs in vitro. Therefore, the function of circARRDC3 in the primary tissues of patients with AR and in animal experiments will be investigated in the future.

Acknowledgements

Not applicable.

Funding

No funding was received.

Availability of data and materials

The datasets used and/or analyzed during the present study are available from the corresponding author upon reasonable request.

Authors' contributions

TW and PW conceived and designed the study. DC, ZX, and LY contributed to the acquisition, analysis, and interpretation of data. TW and PW drafted and revised the manuscript. All authors read and approved the final manuscript.

Ethics approval and consent to participate

The present study was approved by the ethics committee of the Shanghai Ninth People's Hospital (Shanghai, China). Written informed consent was obtained from all patients.

Patient consent for publication

Not applicable.

Competing interests

The authors declare that they have no competing interests.

References

1 

Ozdoganoglu T and Songu M: The burden of allergic rhinitis and asthma. Ther Adv Respir Dis. 6:11–23. 2012. View Article : Google Scholar : PubMed/NCBI

2 

Bauchau V and Durham SR: Epidemiological characterization of the intermittent and persistent types of allergic rhinitis. Allergy. 60:350–353. 2005. View Article : Google Scholar : PubMed/NCBI

3 

Leynadier F, Mees K, Arendt C and Pinelli ME: Efficacy and safety of levocetirizine in seasonal allergic rhinitis. Acta Otorhinolaryngol Belg. 55:305–312. 2001.PubMed/NCBI

4 

Wang DY: Risk factors of allergic rhinitis: Genetic or environmental? Ther Clin Risk Manag. 1:115–123. 2005. View Article : Google Scholar : PubMed/NCBI

5 

Memczak S, Jens M, Elefsinioti A, Torti F, Krueger J, Rybak A, Maier L, Mackowiak SD, Gregersen LH, Munschauer M, et al: Circular RNAs are a large class of animal RNAs with regulatory potency. Nature. 495:333–338. 2013. View Article : Google Scholar : PubMed/NCBI

6 

Liu J and Cao Z: Protective Effect of Circular RNA (CircRNA) Ddx17 in Ovalbumin (OVA)-Induced Allergic Rhinitis (AR) Mice. Med Sci Monit. 26:e9190832020.PubMed/NCBI

7 

Zhu X, Wang X, Wang Y and Zhao Y: The regulatory network among CircHIPK3, LncGAS5, and miR-495 promotes Th2 differentiation in allergic rhinitis. Cell Death Dis. 11:2162020. View Article : Google Scholar : PubMed/NCBI

8 

Yue L, Yin X, Hao F, Dong J, Ren X, Xu O and Shan C: Long noncoding RNA Linc00632 inhibits interleukin-13-induced inflammatory cytokine and mucus production in nasal epithelial cells. J Innate Immun. 12:116–128. 2020. View Article : Google Scholar : PubMed/NCBI

9 

Shin IS, Lee MY, Jeon WY, Shin NR, Seo CS and Ha H: EBM84 attenuates airway inflammation and mucus hypersecretion in an ovalbumin-induced murine model of asthma. Int J Mol Med. 31:982–988. 2013. View Article : Google Scholar : PubMed/NCBI

10 

Wang L, Lv Q, Song X, Jiang K and Zhang J: ADRB2 suppresses IL-13-induced allergic rhinitis inflammatory cytokine regulated by miR-15a-5p. Hum Cell. 32:306–315. 2019. View Article : Google Scholar : PubMed/NCBI

11 

Carleton M, Cleary MA and Linsley PS: MicroRNAs and cell cycle regulation. Cell Cycle. 6:2127–2132. 2007. View Article : Google Scholar : PubMed/NCBI

12 

Chen S, Liu Y, Wang Y and Xue Z: LncRNA CCAT1 promotes colorectal cancer yumorigenesis via a miR-181b-5p/TUSC3 axis. OncoTargets Ther. 12:9215–9225. 2019. View Article : Google Scholar

13 

Teng Y, Zhang R, Liu C, Zhou L, Wang H, Zhuang W, Huang Y and Hong Z: miR-143 inhibits interleukin-13-induced inflammatory cytokine and mucus production in nasal epithelial cells from allergic rhinitis patients by targeting IL13Rα1. Biochem Biophys Res Commun. 457:58–64. 2015. View Article : Google Scholar : PubMed/NCBI

14 

Liu HC, Liao Y and Liu CQ: miR-487b mitigates allergic rhinitis through inhibition of the IL-33/ST2 signaling pathway. Eur Rev Med Pharmacol Sci. 22:8076–8083. 2018.PubMed/NCBI

15 

Chen RF, Huang HC, Ou CY, Hsu TY, Chuang H, Chang JC, Wang L, Kuo HC and Yang KD: MicroRNA-21 expression in neonatal blood associated with antenatal immunoglobulin E production and development of allergic rhinitis. Clin Exp Allergy. 40:1482–1490. 2010. View Article : Google Scholar : PubMed/NCBI

16 

Dissanayake E and Inoue Y: MicroRNAs in allergic disease. Curr Allergy Asthma Rep. 16:672016. View Article : Google Scholar : PubMed/NCBI

17 

Ingram JL and Kraft M: IL-13 in asthma and allergic disease: Asthma phenotypes and targeted therapies. J Allergy Clin Immunol. 130:829–842; quiz 843–844. 2012. View Article : Google Scholar : PubMed/NCBI

18 

Lv J, Xiong Y, Li W, Cui X, Cheng X, Leng Q and He R: IL-37 inhibits IL-4/IL-13-induced CCL11 production and lung eosinophilia in murine allergic asthma. Allergy. 73:1642–1652. 2018. View Article : Google Scholar : PubMed/NCBI

19 

Ashraf MI, Shahzad M and Shabbir A: Oxyresveratrol ameliorates allergic airway inflammation via attenuation of IL-4, IL-5, and IL-13 expression levels. Cytokine. 76:375–381. 2015. View Article : Google Scholar : PubMed/NCBI

20 

Zhu X, Wang X, Wang Y and Zhao Y: Exosomal long non-coding RNA GAS5 suppresses Th1 differentiation and promotes Th2 differentiation via downregulating EZH2 and T-bet in allergic rhinitis. Mol Immunol. 118:30–39. 2020. View Article : Google Scholar : PubMed/NCBI

21 

Agarwal V, Bell GW, Nam JW and Bartel DP: Predicting effective microRNA target sites in mammalian mRNAs. eLife. 4:42015. View Article : Google Scholar

22 

Livak KJ and Schmittgen TD: Analysis of relative gene expression data using real-time quantitative PCR and the 2(-Delta Delta C(T)) method. Methods. 25:402–408. 2001. View Article : Google Scholar : PubMed/NCBI

23 

Hwang JY, Kim EB, Ka H and Lee CK: Identification of the porcine XIST gene and its differential CpG methylation status in male and female pig cells. PLoS One. 8:e736772013. View Article : Google Scholar : PubMed/NCBI

24 

Shenoda BB, Tian Y, Alexander GM, Aradillas-Lopez E, Schwartzman RJ and Ajit SK: miR-34a-mediated regulation of XIST in female cells under inflammation. J Pain Res. 11:935–945. 2018. View Article : Google Scholar : PubMed/NCBI

25 

Qin L, Lin J and Xie X: CircRNA-9119 suppresses poly I:C induced inflammation in Leydig and Sertoli cells via TLR3 and RIG-I signal pathways. Mol Med. 25:282019. View Article : Google Scholar : PubMed/NCBI

26 

Yang H, Wang H, Shang H, Chen X, Yang S, Qu Y, Ding J and Li X: Circular RNA circ_0000950 promotes neuron apoptosis, suppresses neurite outgrowth and elevates inflammatory cytokines levels via directly sponging miR-103 in Alzheimer's disease. Cell Cycle. 18:2197–2214. 2019. View Article : Google Scholar : PubMed/NCBI

27 

Ye YL, Yin J, Hu T, Zhang LP, Wu LY and Pang Z: Increased circulating circular RNA_103516 is a novel biomarker for inflammatory bowel disease in adult patients. World J Gastroenterol. 25:6273–6288. 2019. View Article : Google Scholar : PubMed/NCBI

28 

Zhang Z, Zhang T, Feng R, Huang H, Xia T and Sun C: circARF3 alleviates mitophagy-mediated inflammation by targeting miR-103/TRAF3 in mouse adipose tissue. Mol Ther Nucleic Acids. 14:192–203. 2019. View Article : Google Scholar : PubMed/NCBI

29 

Xue H, Yu F, Zhang X, Liu L and Huang L: circ_0000638 inhibits neodymium oxide-induced bronchial epithelial cell inflammation through the miR-498-5p/NF-κB axis. Ecotoxicol Environ Saf. 195:1104552020. View Article : Google Scholar : PubMed/NCBI

30 

Wang T, Chen D, Wang P, Xu Z and Li Y: miR-375 prevents nasal mucosa cells from apoptosis and ameliorates allergic rhinitis via inhibiting JAK2/STAT3 pathway. Biomed Pharmacother. 103:621–627. 2018. View Article : Google Scholar : PubMed/NCBI

31 

Segre JA, Bauer C and Fuchs E: Klf4 is a transcription factor required for establishing the barrier function of the skin. Nat Genet. 22:356–360. 1999. View Article : Google Scholar : PubMed/NCBI

32 

Tiwari N, Meyer-Schaller N, Arnold P, Antoniadis H, Pachkov M, van Nimwegen E and Christofori G: Klf4 is a transcriptional regulator of genes critical for EMT, including Jnk1 (Mapk8). PLoS One. 8:e573292013. View Article : Google Scholar : PubMed/NCBI

33 

Kurotaki D, Osato N, Nishiyama A, Yamamoto M, Ban T, Sato H, Nakabayashi J, Umehara M, Miyake N, Matsumoto N, et al: Essential role of the IRF8-KLF4 transcription factor cascade in murine monocyte differentiation. Blood. 121:1839–1849. 2013. View Article : Google Scholar : PubMed/NCBI

34 

Liu Y, Shi J and Chen X: Identification of novel targets for seasonal allergic rhinitis during and outside the pollen season by microarray analysis. Acta Otolaryngol. 135:1330–1336. 2015. View Article : Google Scholar : PubMed/NCBI

35 

Mao Q, Quan T, Luo B, Guo X, Liu L and Zheng Q: MiR-375 targets KLF4 and impacts the proliferation of colorectal carcinoma. Tumour Biol. 37:463–471. 2016. View Article : Google Scholar : PubMed/NCBI

Related Articles

  • Abstract
  • View
  • Download
  • Twitter
Copy and paste a formatted citation
Spandidos Publications style
Wang T, Wang P, Chen D, Xu Z and Yang L: circARRDC3 contributes to interleukin‑13‑induced inflammatory cytokine and mucus production in nasal epithelial cells via the miR‑375/KLF4 axis. Mol Med Rep 23: 141, 2021.
APA
Wang, T., Wang, P., Chen, D., Xu, Z., & Yang, L. (2021). circARRDC3 contributes to interleukin‑13‑induced inflammatory cytokine and mucus production in nasal epithelial cells via the miR‑375/KLF4 axis. Molecular Medicine Reports, 23, 141. https://doi.org/10.3892/mmr.2020.11780
MLA
Wang, T., Wang, P., Chen, D., Xu, Z., Yang, L."circARRDC3 contributes to interleukin‑13‑induced inflammatory cytokine and mucus production in nasal epithelial cells via the miR‑375/KLF4 axis". Molecular Medicine Reports 23.2 (2021): 141.
Chicago
Wang, T., Wang, P., Chen, D., Xu, Z., Yang, L."circARRDC3 contributes to interleukin‑13‑induced inflammatory cytokine and mucus production in nasal epithelial cells via the miR‑375/KLF4 axis". Molecular Medicine Reports 23, no. 2 (2021): 141. https://doi.org/10.3892/mmr.2020.11780
Copy and paste a formatted citation
x
Spandidos Publications style
Wang T, Wang P, Chen D, Xu Z and Yang L: circARRDC3 contributes to interleukin‑13‑induced inflammatory cytokine and mucus production in nasal epithelial cells via the miR‑375/KLF4 axis. Mol Med Rep 23: 141, 2021.
APA
Wang, T., Wang, P., Chen, D., Xu, Z., & Yang, L. (2021). circARRDC3 contributes to interleukin‑13‑induced inflammatory cytokine and mucus production in nasal epithelial cells via the miR‑375/KLF4 axis. Molecular Medicine Reports, 23, 141. https://doi.org/10.3892/mmr.2020.11780
MLA
Wang, T., Wang, P., Chen, D., Xu, Z., Yang, L."circARRDC3 contributes to interleukin‑13‑induced inflammatory cytokine and mucus production in nasal epithelial cells via the miR‑375/KLF4 axis". Molecular Medicine Reports 23.2 (2021): 141.
Chicago
Wang, T., Wang, P., Chen, D., Xu, Z., Yang, L."circARRDC3 contributes to interleukin‑13‑induced inflammatory cytokine and mucus production in nasal epithelial cells via the miR‑375/KLF4 axis". Molecular Medicine Reports 23, no. 2 (2021): 141. https://doi.org/10.3892/mmr.2020.11780
Follow us
  • Twitter
  • LinkedIn
  • Facebook
About
  • Spandidos Publications
  • Careers
  • Cookie Policy
  • Privacy Policy
How can we help?
  • Help
  • Live Chat
  • Contact
  • Email to our Support Team