Spandidos Publications Logo
  • About
    • About Spandidos
    • Aims and Scopes
    • Abstracting and Indexing
    • Editorial Policies
    • Reprints and Permissions
    • Job Opportunities
    • Terms and Conditions
    • Contact
  • Journals
    • All Journals
    • Oncology Letters
      • Oncology Letters
      • Information for Authors
      • Editorial Policies
      • Editorial Board
      • Aims and Scope
      • Abstracting and Indexing
      • Bibliographic Information
      • Archive
    • International Journal of Oncology
      • International Journal of Oncology
      • Information for Authors
      • Editorial Policies
      • Editorial Board
      • Aims and Scope
      • Abstracting and Indexing
      • Bibliographic Information
      • Archive
    • Molecular and Clinical Oncology
      • Molecular and Clinical Oncology
      • Information for Authors
      • Editorial Policies
      • Editorial Board
      • Aims and Scope
      • Abstracting and Indexing
      • Bibliographic Information
      • Archive
    • Experimental and Therapeutic Medicine
      • Experimental and Therapeutic Medicine
      • Information for Authors
      • Editorial Policies
      • Editorial Board
      • Aims and Scope
      • Abstracting and Indexing
      • Bibliographic Information
      • Archive
    • International Journal of Molecular Medicine
      • International Journal of Molecular Medicine
      • Information for Authors
      • Editorial Policies
      • Editorial Board
      • Aims and Scope
      • Abstracting and Indexing
      • Bibliographic Information
      • Archive
    • Biomedical Reports
      • Biomedical Reports
      • Information for Authors
      • Editorial Policies
      • Editorial Board
      • Aims and Scope
      • Abstracting and Indexing
      • Bibliographic Information
      • Archive
    • Oncology Reports
      • Oncology Reports
      • Information for Authors
      • Editorial Policies
      • Editorial Board
      • Aims and Scope
      • Abstracting and Indexing
      • Bibliographic Information
      • Archive
    • Molecular Medicine Reports
      • Molecular Medicine Reports
      • Information for Authors
      • Editorial Policies
      • Editorial Board
      • Aims and Scope
      • Abstracting and Indexing
      • Bibliographic Information
      • Archive
    • World Academy of Sciences Journal
      • World Academy of Sciences Journal
      • Information for Authors
      • Editorial Policies
      • Editorial Board
      • Aims and Scope
      • Abstracting and Indexing
      • Bibliographic Information
      • Archive
    • International Journal of Functional Nutrition
      • International Journal of Functional Nutrition
      • Information for Authors
      • Editorial Policies
      • Editorial Board
      • Aims and Scope
      • Abstracting and Indexing
      • Bibliographic Information
      • Archive
    • International Journal of Epigenetics
      • International Journal of Epigenetics
      • Information for Authors
      • Editorial Policies
      • Editorial Board
      • Aims and Scope
      • Abstracting and Indexing
      • Bibliographic Information
      • Archive
    • Medicine International
      • Medicine International
      • Information for Authors
      • Editorial Policies
      • Editorial Board
      • Aims and Scope
      • Abstracting and Indexing
      • Bibliographic Information
      • Archive
  • Articles
  • Information
    • Information for Authors
    • Information for Reviewers
    • Information for Librarians
    • Information for Advertisers
    • Conferences
  • Language Editing
Spandidos Publications Logo
  • About
    • About Spandidos
    • Aims and Scopes
    • Abstracting and Indexing
    • Editorial Policies
    • Reprints and Permissions
    • Job Opportunities
    • Terms and Conditions
    • Contact
  • Journals
    • All Journals
    • Biomedical Reports
      • Information for Authors
      • Editorial Policies
      • Editorial Board
      • Aims and Scope
      • Abstracting and Indexing
      • Bibliographic Information
      • Archive
    • Experimental and Therapeutic Medicine
      • Information for Authors
      • Editorial Policies
      • Editorial Board
      • Aims and Scope
      • Abstracting and Indexing
      • Bibliographic Information
      • Archive
    • International Journal of Epigenetics
      • Information for Authors
      • Editorial Policies
      • Editorial Board
      • Aims and Scope
      • Abstracting and Indexing
      • Bibliographic Information
      • Archive
    • International Journal of Functional Nutrition
      • Information for Authors
      • Editorial Policies
      • Editorial Board
      • Aims and Scope
      • Abstracting and Indexing
      • Bibliographic Information
      • Archive
    • International Journal of Molecular Medicine
      • Information for Authors
      • Editorial Policies
      • Editorial Board
      • Aims and Scope
      • Abstracting and Indexing
      • Bibliographic Information
      • Archive
    • International Journal of Oncology
      • Information for Authors
      • Editorial Policies
      • Editorial Board
      • Aims and Scope
      • Abstracting and Indexing
      • Bibliographic Information
      • Archive
    • Medicine International
      • Information for Authors
      • Editorial Policies
      • Editorial Board
      • Aims and Scope
      • Abstracting and Indexing
      • Bibliographic Information
      • Archive
    • Molecular and Clinical Oncology
      • Information for Authors
      • Editorial Policies
      • Editorial Board
      • Aims and Scope
      • Abstracting and Indexing
      • Bibliographic Information
      • Archive
    • Molecular Medicine Reports
      • Information for Authors
      • Editorial Policies
      • Editorial Board
      • Aims and Scope
      • Abstracting and Indexing
      • Bibliographic Information
      • Archive
    • Oncology Letters
      • Information for Authors
      • Editorial Policies
      • Editorial Board
      • Aims and Scope
      • Abstracting and Indexing
      • Bibliographic Information
      • Archive
    • Oncology Reports
      • Information for Authors
      • Editorial Policies
      • Editorial Board
      • Aims and Scope
      • Abstracting and Indexing
      • Bibliographic Information
      • Archive
    • World Academy of Sciences Journal
      • Information for Authors
      • Editorial Policies
      • Editorial Board
      • Aims and Scope
      • Abstracting and Indexing
      • Bibliographic Information
      • Archive
  • Articles
  • Information
    • For Authors
    • For Reviewers
    • For Librarians
    • For Advertisers
    • Conferences
  • Language Editing
Login Register Submit
  • This site uses cookies
  • You can change your cookie settings at any time by following the instructions in our Cookie Policy. To find out more, you may read our Privacy Policy.

    I agree
Search articles by DOI, keyword, author or affiliation
Search
Advanced Search
presentation
Molecular Medicine Reports
Join Editorial Board Propose a Special Issue
Print ISSN: 1791-2997 Online ISSN: 1791-3004
Journal Cover
February-2021 Volume 23 Issue 2

Full Size Image

Sign up for eToc alerts
Recommend to Library

Journals

International Journal of Molecular Medicine

International Journal of Molecular Medicine

International Journal of Molecular Medicine is an international journal devoted to molecular mechanisms of human disease.

International Journal of Oncology

International Journal of Oncology

International Journal of Oncology is an international journal devoted to oncology research and cancer treatment.

Molecular Medicine Reports

Molecular Medicine Reports

Covers molecular medicine topics such as pharmacology, pathology, genetics, neuroscience, infectious diseases, molecular cardiology, and molecular surgery.

Oncology Reports

Oncology Reports

Oncology Reports is an international journal devoted to fundamental and applied research in Oncology.

Experimental and Therapeutic Medicine

Experimental and Therapeutic Medicine

Experimental and Therapeutic Medicine is an international journal devoted to laboratory and clinical medicine.

Oncology Letters

Oncology Letters

Oncology Letters is an international journal devoted to Experimental and Clinical Oncology.

Biomedical Reports

Biomedical Reports

Explores a wide range of biological and medical fields, including pharmacology, genetics, microbiology, neuroscience, and molecular cardiology.

Molecular and Clinical Oncology

Molecular and Clinical Oncology

International journal addressing all aspects of oncology research, from tumorigenesis and oncogenes to chemotherapy and metastasis.

World Academy of Sciences Journal

World Academy of Sciences Journal

Multidisciplinary open-access journal spanning biochemistry, genetics, neuroscience, environmental health, and synthetic biology.

International Journal of Functional Nutrition

International Journal of Functional Nutrition

Open-access journal combining biochemistry, pharmacology, immunology, and genetics to advance health through functional nutrition.

International Journal of Epigenetics

International Journal of Epigenetics

Publishes open-access research on using epigenetics to advance understanding and treatment of human disease.

Medicine International

Medicine International

An International Open Access Journal Devoted to General Medicine.

Journal Cover
February-2021 Volume 23 Issue 2

Full Size Image

Sign up for eToc alerts
Recommend to Library

  • Article
  • Citations
    • Cite This Article
    • Download Citation
    • Create Citation Alert
    • Remove Citation Alert
    • Cited By
  • Similar Articles
    • Related Articles (in Spandidos Publications)
    • Similar Articles (Google Scholar)
    • Similar Articles (PubMed)
  • Download PDF
  • Download XML
  • View XML

  • Supplementary Files
    • Supplementary_Data.pdf
Article Open Access

OxLDL/β2GPI/anti‑β2GPI Ab complex induces inflammatory activation via the TLR4/NF‑κB pathway in HUVECs

  • Authors:
    • Guiting Zhang
    • Qianqian Cai
    • Hong Zhou
    • Chao He
    • Yudan Chen
    • Peng Zhang
    • Ting Wang
    • Liangjie Xu
    • Jinchuan Yan
  • View Affiliations / Copyright

    Affiliations: Department of Cardiology, Affiliated Hospital of Jiangsu University, Zhenjiang, Jiangsu 212013, P.R. China, Department of Laboratory Medicine, Changzheng Hospital, Second Military Medical University, Shanghai 200003, P.R. China, Department of Cardiology, Affiliated Hospital of Jiangsu University, Zhenjiang, Jiangsu 212013, P.R. China, Department of Clinical Laboratory and Hematology, School of Medicine, Jiangsu University, Zhenjiang, Jiangsu 212013, P.R. China
    Copyright: © Zhang et al. This is an open access article distributed under the terms of Creative Commons Attribution License.
  • Article Number: 148
    |
    Published online on: December 17, 2020
       https://doi.org/10.3892/mmr.2020.11787
  • Expand metrics +
Metrics: Total Views: 0 (Spandidos Publications: | PMC Statistics: )
Metrics: Total PDF Downloads: 0 (Spandidos Publications: | PMC Statistics: )
Cited By (CrossRef): 0 citations Loading Articles...

This article is mentioned in:



Abstract

Patients with antiphospholipid syndrome have been identified to have higher incidence rates of atherosclerosis (AS) due to the elevated levels of anti‑β2‑glycoprotein I (β2GPI) antibody (Ab). Our previous studies revealed that the anti‑β2GPI Ab formed a stable oxidized low‑density lipoprotein (oxLDL)/β2GPI/anti‑β2GPI Ab complex, which accelerated AS development by promoting the accumulation of lipids in macrophages and vascular smooth muscle cell. However, the effects of the complex on endothelial cells, which drive the initiation and development of AS, remain unknown. Thus, the present study aimed to determine the proinflammatory roles of the oxLDL/β2GPI/anti‑β2GPI Ab complex in human umbilical vein endothelial cells (HUVECs) in an attempt to determine the underlying mechanism. Reverse transcription‑quantitative PCR, enzymy‑linked immunosorbent assay, western blotting and immunofluorescence staining were performed to detect the expressions of inflammation related factors and adhesion molecules. Monocyte‑binding assay was used to investigate the effects of oxLDL/β2GPI/anti‑β2GPI Ab complex on monocyte adhesion to endothelial cells. The results demonstrated that the oxLDL/β2GPI/anti‑β2GPI Ab complex upregulated the expression of Toll‑like receptor (TLR)4 and the levels of NF‑κB phosphorylation in HUVECs, and subsequently enhanced the expression levels of inflammatory cytokines, including TNF‑α, IL‑1β and IL‑6, as well as those of adhesion molecules, such as intercellular adhesion molecule 1 and vascular adhesion molecule 1. In addition, the complex facilitated the recruitment of monocytes by promoting the secretion of monocyte chemotactic protein 1 in HUVECs. Notably, the described effects of the oxLDL/β2GPI/anti‑β2GPI Ab complex in HUVECs were abolished by either TLR4 or NF‑κB blockade. In conclusion, these findings suggested that the oxLDL/β2GPI/anti‑β2GPI Ab complex may induce a hyper‑inflammatory state in endothelial cells by promoting the secretion of proinflammatory cytokines and monocyte recruitment, which was discovered to be largely dependent on the TLR4/NK‑κB signaling pathway.

Introduction

Atherosclerosis (AS), which is characterized by hyperlipidemia, lipid plaque formation and an accompanying complex vascular inflammatory response, is considered as the major contributor for the development of cardiovascular disease worldwide (1–3). Accumulating evidence has revealed the role of autoimmunity in AS (4). Clinical studies have identified that patients with autoimmune diseases, such as antiphospholipid syndrome (APS) or systemic lupus erythematous, experience significant morbidity and mortality due to AS (5,6).

Endothelial inflammation was discovered to significantly contribute to the initiation and progression of AS by damaging the vascular wall, promoting monocyte adhesion and infiltration, and accelerating lipid accumulation in the subendothelial space (7,8). IL-1β, IL-6 and TNF-α, which are secreted by endothelial cells, are reported to be closely associated with arterial damage and vascular inflammation during the early stages of AS (9). In addition, adhesion molecules released from endothelial cells, such as intercellular adhesion molecule (ICAM)-1 and vascular adhesion molecule (VCAM)-1, are observed to serve important roles in the recruitment of circulating monocytes (10).

Oxidized low-density lipoprotein (oxLDL) is known to be an important lipid component in AS, and exerts roles throughout almost every stage of the disease (11). OxLDL accelerates AS progression by triggering vascular inflammation and lipid accumulation, which are the important pathological factors involved in the initiation and development of AS (12). However, previous clinical evidence has indicated that the oxLDL/β2-glycoprotein I (β2GPI) complex may be a more substantial indicator of cardiovascular complications compared with oxLDL alone in patients with APS (13,14). Previous studies have also reported that the increased risk of AS in patients with APS was mainly due to β2GPI and its autoantibodies (4–6). For example, our previous in vivo study confirmed that the presence of the anti-β2GPI antibody (Ab) accelerated plaque formation in ApoE-/- mice (15). In addition, an in vitro study found that the oxLDL/β2GPI/anti-β2GPI Ab complex induced the proatherogenic activation of vascular smooth muscle cells (VSMCs) by enhancing their migratory abilities and the secretion of active molecules (16).

Similar to the majority of the members of the pattern recognition receptor family, Toll-like receptor (TLR) 4 is capable of recognizing a wide range of danger-associated molecules, including microbial components, such as lipopolysaccharide (LPS) and modified endogenous molecules, including oxLDL (17). Upon recognition, the invaded pathogens are eliminated by triggering the inflammatory response (18). Several studies have revealed that TLR4 is involved in antiphospholipid Ab-mediated thrombosis and the activation of endothelial cells, which could activate p38 MAPK and NF-κB, leading to the subsequent upregulation of various genes and the production of proinflammatory cytokines in patients with APS (19–21). Moreover, the activation of the TLR4/NF-κB signaling pathway was discovered to promote the secretion of inflammatory cytokines and the lipid accumulation of macrophages during the pathogenesis of AS (22,23).

Our previous studies have demonstrated that the oxLDL/β2GPI/anti-β2GPI Ab complex induced the differentiation of macrophages to foam cells and altered the proliferation and apoptosis of VSMCs via a biphasic effect (24,25). Considering the crucial role of inflammatory activation of endothelial cells in AS development, the effect of the oxLDL/β2GPI/anti-β2GPI Ab complex on endothelial cells requires further investigation. Therefore, the present study aimed to evaluate the expression levels of inflammatory cytokines, adhesive molecules and chemokines in human umbilical vein endothelial cells (HUVECs) in the presence of the oxLDL/β2GPI/anti-β2GPI Ab complex, in addition to determining the ability of HUVECs to recruit monocytes and identifying the role of the TLR4/NF-κB signaling pathway in these processes.

Materials and methods

Cell culture

HUVECs were obtained from the Shanghai Institutes for Biological Sciences. Cells were cultured in DMEM (Gibco; Thermo Fisher Scientific, Inc.) supplemented with 10% heat-inactivated FBS (Biological Industries), 4.5 g/l glucose, 1% glutamine and 1% penicillin/streptomycin (Gibco; Thermo Fisher Scientific, Inc.). The cells were maintained at 37°C and 5% CO2 in a humidified incubator until 90% confluence.

THP-1, a human monocytes cell-line, was purchased from Shanghai Institutes for Biological Sciences. THP-1 monocytes were cultured at 37°C in a 5% CO2/95% humidified air incubator (Thermo Fisher Scientific, Inc.) in RPMI-1640 (Gibco; Thermo Fisher Scientific, Inc.) with 10% FBS (Biological Industries) and 1% penicillin-streptomycin antibiotics (Gibco; Thermo Fisher Scientific, Inc.).

Preparation and identification of stimuli

Following 12 h of serum deprivation, HUVECs were stimulated with DMEM, oxLDL (50 µg/ml; cat. no. YB-002; http://www.yiyuanbiotech.com/PRO.asp?id=562#section2; Guangzhou Yiyuan Biotech. Co. Ltd.), oxLDL(50 µg/ml)/β2GPI (100 µg/ml; cat. no. G9173; Sigma-Aldrich; Merck KGaA) complex, oxLDL (50 µg/ml)/anti-β2GPI Ab (100 µg/ml; cat. no. HPA001654; Sigma-Aldrich; Merck KGaA) complex, oxLDL (50 µg/ml)/β2GPI (100 µg/ml)/anti-β2GPI Ab (100 µg/ml) complex (24–26) or LPS (500 ng/ml; Sigma-Aldrich; Merck KGaA) at 37°C for 2 or 24 h.

For preparation of the complex of oxLDL/β2GPI, 50 µg oxLDL and 100 µg β2GPI were added to 1 ml DMEM (with 10% FBS and 1% antibiotics), and then incubated at 37°C and pH 7.4 for 16 h, as previously described (24,25). The complex of oxLDL/anti-β2GPI Ab and oxLDL/β2GPI/anti-β2GPI Ab were prepared by incubating oxLDL (50 µg/ml) or oxLDL (50 µg/ml)/β2GPI (100 µg/ml) complex with anti-β2GPI Ab (100 µg/ml) at 37°C for 30 min (26). The concentrations and incubation times of the aforementioned reagents were selected according to established protocols and previous studies (24–27).

After performing the aforementioned incubations, the binding of complex was confirmed via ELISA according to previous studies (26,27). Firstly, anti-human apoB-100 Ab (cat. no. SAB2500080; Sigma-Aldrich; Merck KGaA) was adsorbed onto microtiter plates by incubating at 8 mg/ml (dissolved in Carbonate buffered saline, 50 µl/well) at 4°C overnight. After blocking with PBS containing 10% Newborn Calf Serum (NBCS; cat. no. 80230-6412; Zhejiang Tianhang Biotechnology Co., Ltd.) at 37°C for 1 h, the samples (oxLDL/β2GPI, oxLDL/anti-β2GPI Ab or oxLDL/β2GPI/anti-β2GPI Ab) diluted (1:100) with PBS containing 10% NBCS were added to the wells (100 µl/well) to be incubated at 37°C for 2 h. The blank control well was added with PBS containing 10% NBCS. The wells were then incubated with anti-β2GPI Ab at 37°C for 30 min and then incubated with horseradish peroxidase (HRP)-labeled anti-IgG Ab [cat. no. 05-4030-05; Hangzhou Multi Sciences (Lianke) Biotech Co., Ltd.] at room temperature (RT) for 2 h (for Blank control and oxLDL/β2GPI) or HRP-labeled anti-IgG Ab (for oxLDL/anti-β2GPI Ab and oxLDL/β2GPI/anti-β2GPI Ab) at RT for 2 h. Extensive washing between steps was performed with PBS containing 0.05% Tween-20. Color was developed with tetramethylbenzidine (TMB) and H2O2 at RT for 15 min. The reaction was terminated, and optical density at 450 nm was measured.

For the inhibition of TLR4 and NF-κB, the cells were pretreated with 5 µM TAK-242 (Invitrogen; Thermo Fisher Scientific, Inc.) or 20 µM 2-phosphonobutane-1,2,4, -tricarboxylic acid (PDTC; Sigma-Aldrich; Merck KGaA) at 37°C for 6 or 1.5 h, respectively, according to the manufacturer's protocols.

Reverse transcription-quantitative PCR (RT-qPCR)

The cells were seeded at a density of 2×106 cells/well into a 6-well plate and starved in serum-free media for 12 h prior to stimulation. Total RNA was extracted from HUVECs using TRIzol® reagent (Invitrogen; Thermo Fisher Scientific, Inc.). Total RNA was reverse transcribed into cDNA using the HiScript™ First-strand cDNA Synthesis kit (Vazyme Biotech Co., Ltd.) at 50°C for 15 min and followed by 85°C for 2 min. oligo dT-primers (Sangon Biotech, Co., Ltd.) were used for the reverse transcription alongside 1 µg total RNA in a 10 µl reaction volume. The expression levels of target mRNAs in the HUVECs were subsequently analyzed via qPCR using SYBR-Green I dye (Vazyme Biotech Co., Ltd.). The primer pairs used for the qPCR are listed in Table SI. The following thermocycling conditions were used for the amplification run: Initial denaturation at 95°C for 30 sec; followed by 39 cycles at 56°C (VCAM-1)/58°C (ICAM-1, IL-1β and IL-6)/60°C [TNF-α, monocyte chemotactic protein (MCP-1), TLR4 and β-actin] for 30 sec and extension at 72°C for 30 sec. The expression levels of the target genes were quantified using the 2−Δ∆Cq method (28) and normalized to the control gene, β-actin.

Western blotting

The cells were stimulated with different stimuli as aforementioned and then total protein was extracted using RIPA lysis buffer (cat. no. P0013K; Beyotime Institute of Biotechnology) for 1 h in an ice bath. Cellular protein concentrations were determined using a BCA Protein assay kit (cat. no. P0011; Beyotime Institute of Biotechnology), according to the manufacturer's protocol. Protein samples (100 µg) were separated by electrophoresis on 8–10% polyacrylamide gels and the separated proteins were subsequently transferred onto PVDF membranes (Bio-Rad Laboratories, Inc.). The membranes were blocked in fresh 5% dry non-fat milk diluted in TBS-0.05% Tween-20 (TBS/T) for 1 h at room temperature. After being washed with TBS/T for 15 min three times, the membranes were then incubated with the following primary Abs at 4°C overnight: Monoclonal rabbit anti-TLR4 (1:500; cat. no. sc-76B357.1; Santa Cruz Biotechnology, Inc.), monoclonal rabbit anti-phosphorylated (p)-NF-κB-p65 Ser536 (1:1,000; cat. no. 3033; Cell Signaling Technology, Inc.), monoclonal rabbit anti-NF-κB p65 (1:1,000; cat. no. 8242; Cell Signaling Technology, Inc.), monoclonal rabbit anti-p-AKT (1:1,000; cat. no. 4060; Cell Signaling Technology, Inc.), monoclonal rabbit anti-AKT (1:1,000; cat. no. 4685; Cell Signaling Technology, Inc.) and polyclonal anti-β-actin (1:5,000; cat. no. AP0060; Bioworld Technology). Following the primary Ab incubation, the membranes were incubated with a horseradish peroxidase-conjugated goat anti-rabbit secondary Ab (1:5,000; cat. no. BS13278; Bioworld Technology) at RT for 1 h after washing three times with TBS/T for 15 min. Protein bands were visualized using enhanced ECL western blotting detection reagent (Cytiva) on an Image Quant LAS 4000 imager, and the densitometric analysis was performed using LANE 1D (version 4.0; Beijing Sage Creation Science Co., Ltd.).

ELISAs

The cells were seeded at a density of 1.0×105 cells/well into 24-well plates and treated with different stimuli as previously described following serum starvation for 12 h. For TLR4 or NF-κB inhibition, cells in specific wells were pretreated with TAK-242 (5 µM) for 6 h or PDTC (20 µM) at 37°C for 1.5 h prior to the other treatments. Following stimulation, the cell culture supernatants were centrifuged for 10 min at 300 × g at 4°C. The concentrations of TNF-α, IL-1β, IL-6 and MCP-1 in the cell culture supernatants were analyzed using TNF-α [cat. no. 70-EK182-96; Hangzhou Multi Sciences (Lianke) Biotech Co., Ltd.], IL-1β [cat. no. 70-EK101B-96; Hangzhou Multi Sciences (Lianke) Biotech Co., Ltd.], IL-6 [cat. no. 70-EK106/2-96; Hangzhou Multi Sciences (Lianke) Biotech Co., Ltd.] and MCP-1 [cat. no. 70-EK187-96; Hangzhou Multi Sciences (Lianke) Biotech Co., Ltd.] according to the manufacturer's protocols. The concentrations of the cytokines were expressed as pg/ml.

Immunofluorescence staining

HUVECs were seeded at a density of 1.0×105 cells/well into 24-well plates. Following 24 h of incubation with the stimuli, the cells were fixed in 4% paraformaldehyde at 4°C for 30 min and then washed gently with PBS three times. The cells were subsequently blocked with 5% BSA [cat. no. A600332; Sangon Biotech (Shanghai) Co., Ltd.] at RT for 1 h and then incubated overnight at 4°C with the following primary Ab: Anti-ICAM-1 (1:500; cat. no. ab2213; Abcam) and anti-VCAM-1 (1:500; cat. no. ab134047; Abcam). Subsequently, the cells were incubated with an AF488-conjugated secondary Ab (1:500; cat. no. K0034G-AF488; Beijing Solarbio Science & Technology Co., Ltd.). The nuclei were stained with DAPI (cat. no. C0065, Beijing Solarbio, Science & Technology Co., Ltd.) for 15 min at 37°C. The expression levels of the proteins were observed and imaged using the fluorescent microscopes on the BioTek Cytation 5 Cell Imaging Multi-Mode reader (BioTek Instruments, Inc.).

Monocyte adhesion assay

HUVECs were stimulated with different stimuli as aforementioned for 24 h and then rinsed with PBS. Subsequently, 1×105 THP-1 cells/well, which were seeded into 24-well plates and pre-stained with 5 µM Dil (cat. no. D9780; Beijing Solarbio Science & Technology Co., Ltd.) at 37°C for 30 min, were added to the HUVEC cultures and incubated at 37°C and 5% CO2 for 30 min in a humidified incubator. After being washed with PBS, THP-1 cells that were adhered to HUVECs were visualized and imaged under a fluorescence microscope at a magnification of ×100 (Leica Microsystems GmbH). The Dil (red fluorescence) intensity in each field of view was calculated using ImageJ 2× 2.1 software (National Institute of Health), which reflected the number of adhered THP-1 cells.

Statistical analysis

All the experiments were repeated ≥3 times for each experimental condition and the representative results are presented. Normally distributed data are expressed as the mean ± SEM. Differences between control and experimental conditions were assessed using the one-way ANOVA with Tukey's multiple group comparison test. The two-factor treatment results were analyzed using a two-way ANOVA with Bonferroni's test. All the statistical analyses were performed using SPSS 24.0 software (IBM Corp.). P<0.05 was considered to indicate a statistically significant difference.

Results

Effects of the oxLDL/β2GPI/anti-β2GPI Ab complex on the expression levels of inflammatory cytokines (TNF-α, IL-1β and IL-6) in HUVECs

To investigate the role of the oxLDL/β2GPI/anti-β2GPI Ab complex in endothelial inflammation, HUVECs were treated with DMEM, oxLDL, oxLDL/β2GPI, oxLDL/anti-β2GPI Ab, oxLDL/β2GPI/anti-β2GPI Ab complex or LPS for 2 or 24 h. The oxLDL/β2GPI, oxLDL/anti-β2GPI Ab and oxLDL/β2GPI/anti-β2GPI Ab complex were prepared and validated prior to experiment (P<0.01; Fig. S1). Following incubation with the stimuli, the mRNA and protein expression levels of TNF-α, IL-1β and IL-6 were analyzed using RT-qPCR and ELISAs, respectively. Treatment of cells with oxLDL and the oxLDL/β2GPI/anti-β2GPI Ab complex significantly upregulated the mRNA and protein expression levels of TNF-α (Fig. 1A and D), IL-1β (Fig. 1B and E) and IL-6 (Fig. 1C and F) compared with the DMEM control group (P<0.01; Fig. 1). The expression levels of the inflammatory cytokines in the oxLDL/β2GPI and oxLDL/anti-β2GPI Ab groups were also upregulated, although not all the changes were statistically significant. The effects of the oxLDL/β2GPI/anti-β2GPI Ab complex treatment were more notable compared with the oxLDL, oxLDL/β2GPI and oxLDL/anti-β2GPI Ab groups, although similar results were observed using LPS.

Figure 1.

Effects of the oxLDL/β2GPI/anti-β2GPI Ab complex on the expression levels of the inflammatory cytokines TNF-α, IL-1β and IL-6. HUVECs were treated with DMEM, oxLDL, oxLDL/β2GPI complex, oxLDL/anti-β2GPI Ab complex, oxLDL/β2GPI/anti-β2GPI Ab complex or LPS for 2 h (for qPCR) or for 24 h (for ELISA). Total RNA was extracted from HUVECs and the mRNA expression levels of (A) TNF-α, (B) IL-1β and (C) IL-6 were analyzed using RT-qPCR. The cell culture supernatants of the HUVECs were collected for the detection of (D) TNF-α, (E) IL-1β and (F) IL-6 concentrations using ELISAs. *P<0.05, **P<0.01 vs. DMEM group. OxLDL, oxidized low-density lipoprotein; β2GPI, β2 glycoprotein I; LPS, lipopolysaccharide; RT-qPCR, reverse transcription-quantitative PCR; HUVECs, human umbilical vein endothelial cells; Ab, antibody.

OxLDL/β2GPI/anti-β2GPI Ab complex upregulates the expression of TLR4 and the phosphorylation of NF-κB in HUVECs

TLR4 and NF-κB signaling pathways have been widely confirmed to serve critical roles in the pathological process of AS (22,29). In the present study, TLR4 expression levels and the phosphorylation of NF-κB were analyzed during the endothelial inflammation induced by the oxLDL/β2GPI/anti-β2GPI Ab complex. The oxLDL/β2GPI/anti-β2GPI Ab complex significantly upregulated the mRNA and protein expression levels of TLR4 in HUVECs compared with the DMEM group, and a similar effect was observed following LPS treatment (P<0.01; Fig. 2A and C). Moreover, the phosphorylation levels of NF-κB p65 at Ser536 were significantly increased following the incubation with the oxLDL/β2GPI/anti-β2GPI Ab complex or LPS compared with the DMEM group (P<0.01; Fig. 2D). As the other down-stream members of TLR4 signaling, AKT was also found to be phosphorylated in oxLDL/β2GPI/anti-β2GPI Ab complex or LPS-treated HUVECs compared with the DMEM group (P<0.05; Fig. S2).

Figure 2.

Effect of the oxLDL/β2GPI/anti-β2GPI Ab complex on the expression of TLR4 and the phosphorylation levels of NF-κB. Human umbilical vein endothelial cells were treated with DMEM, oxLDL/β2GPI/anti-β2GPI complex or LPS. (A) mRNA expression levels of TLR4 were analyzed using reverse transcription-quantitative PCR. (B) Western blotting was used to analyze the expression of TLR4 and the phosphorylation levels of NF-κB p65. (C) Densitometric semi-quantification of the protein expression of TLR4. (D) Densitometric semi-quantification of the phosphorylation levels of NF-κB p65. **P<0.01 vs. corresponding DMEM group. OxLDL, oxidized low-density lipoprotein; β2GPI, β2 glycoprotein I; Ab, antibody; LPS, lipopolysaccharide; TLR4, Toll-like receptor 4; p-, phosphorylated; t-, total.

Involvement of the TLR4/NF-κB signaling pathway in the oxLDL/β2GPI/anti-β2GPI Ab complex-induced expression of inflammatory cytokines in HUVECs

To further determine the involvement of TLR4 and NF-κB in the oxLDL/β2GPI/anti-β2GPI Ab complex-induced expression of inflammatory cytokines in HUVECs, TAK-242 or PDTC were used to inhibit their signal transduction, respectively. The results demonstrated that the upregulated mRNA expression levels TNF-α, IL-1β and IL-6 induced by the oxLDL/β2GPI/anti-β2GPI Ab complex were blocked by pretreating the cells with TAK-242 or PDTC (P<0.01; Fig. 3A-C). Identical results were observed in the protein expression (P<0.01; Fig. 3D-F). The inhibition of NF-κB imposed weaker effects on abrogating the induction of IL-1β and IL-6, as well as the protein secretion of TNF-α compared with the inhibition of TLR4 (P<0.01; Fig. 3B, D, E and F; P<0.05; Fig. 3C). Therefore, these results indicated that the blockade of the TLR4/NF-κB signaling pathway may effectively inhibit the expression levels of TNF-α, IL-1β and IL-6 induced by the oxLDL/β2GPI/anti-β2GPI Ab complex.

Figure 3.

Effects of the oxLDL/β2GPI/anti-β2GPI Ab complex on the expression levels of the inflammatory cytokines, TNF-α, IL-1β and IL-6, and the involvement of the Toll-like receptor 4/NF-κB signaling pathway. HUVECs were treated with DMEM, oxLDL/β2GPI/anti-β2GPI Ab complex and LPS with or without TAK-242 or PDTC pretreatment. Total RNA was extracted from HUVECs to determine the mRNA expression levels of (A) TNF-α, (B) IL-1β and (C) IL-6 using reverse transcription-quantitative PCR. The cell culture supernatants of HUVECs were collected for analyzing the secretion of (D) TNF-α, (E) IL-1β and (F) IL-6 using commercial ELISA kits. **P<0.01; #P<0.05; ##P<0.01. OxLDL, oxidized low-density lipoprotein; β2GPI, β2 glycoprotein I; LPS, lipopolysaccharide; HUVECs, human umbilical vein endothelial cells; ns, not significant; Ab, antibody; PDTC, 2-phosphonobutane-1,2,4,-tricarboxylic acid.

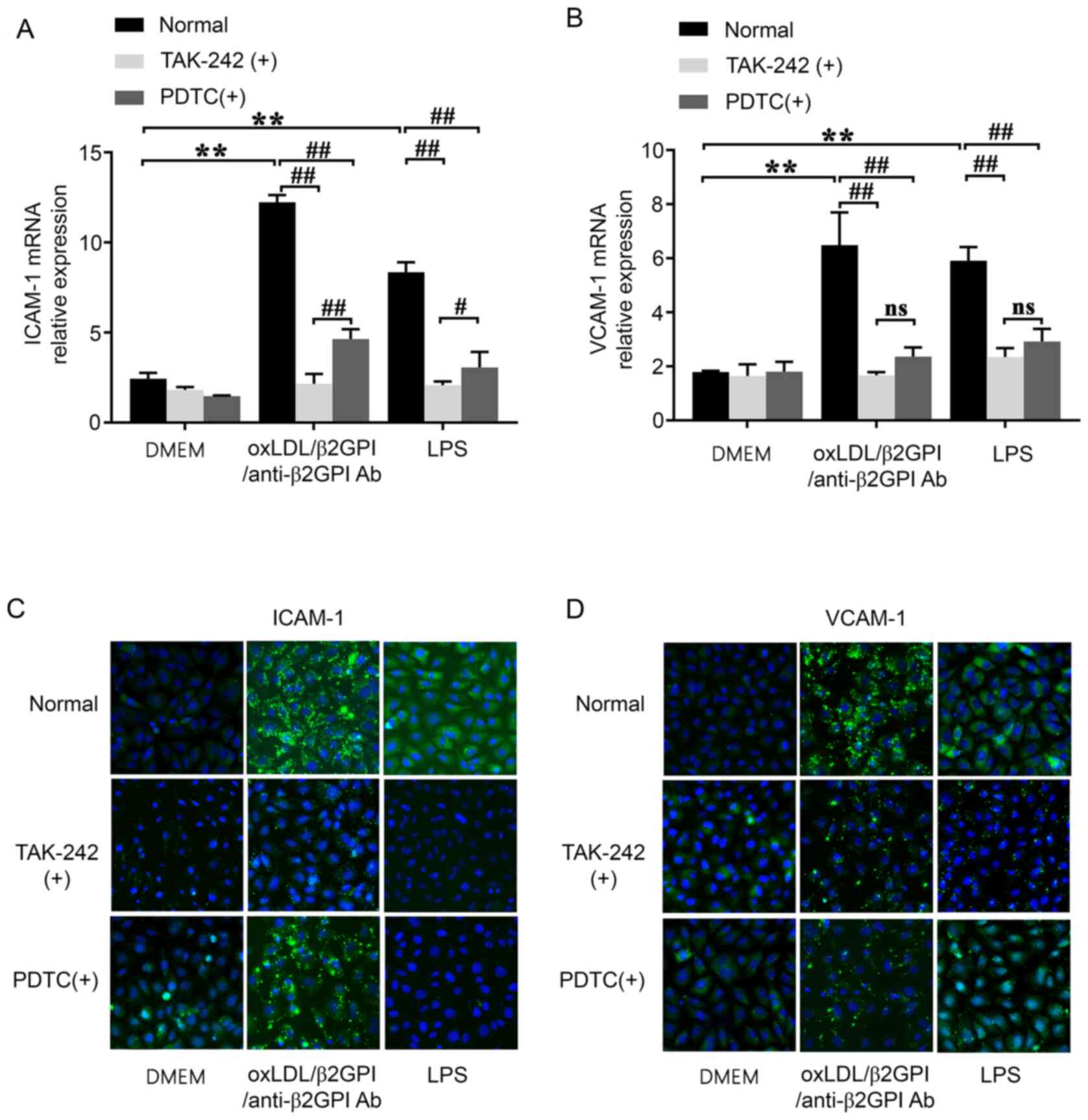
OxLDL/β2GPI/anti-β2GPI Ab complex induces the expression of adhesion molecules and the involvement of the TLR4/NF-κB signaling pathway

Endothelial activation includes the expression of adhesion molecules (ICAM-1 and VCAM-1) on cell surface (8). Adhesion molecules are essential in endothelial inflammatory responses due to their ability to affect leukocyte adherence and to activate the vascular endothelium, which perpetuates a chronic proinflammatory state and fosters the progression of atherosclerotic lesion (10,30). Both oxLDL/β2GPI/anti-β2GPI Ab complex and LPS stimulation were able to significantly upregulate the mRNA expression levels of ICAM-1 and VCAM-1 compared with the DMEM group (P<0.01; Fig. 4A and B). Similarly, the protein expression levels of ICAM-1 and VCAM-1 in presence of the oxLDL/β2GPI/anti-β2GPI Ab complex and LPS were notably upregulated compared with that in DMEM group (Fig. 4C and D).

Figure 4.

Effects of the oxLDL/β2GPI/anti-β2GPI Ab complex on the expression levels of the adhesion molecules, ICAM-1 and VCAM-1, and the involvement of the Toll-like receptor 4/NF-κB signaling pathway. HUVECs were treated with DMEM, oxLDL/β2GPI/anti-β2GPI Ab complex and LPS with or without TAK-242 or PDTC pretreatment. Total RNA was extracted from the cells to analyze the mRNA expression levels of (A) ICAM-1 and (B) VCAM-1 using reverse transcription-quantitative PCR. Representative immunofluorescence (green; magnification, ×200) was used to analyze the protein expression levels of (C) ICAM-1 and (D) VCAM-1. **P<0.01; #P<0.05; ##P<0.01. OxLDL, oxidized low-density lipoprotein; β2GPI, β2 glycoprotein I; LPS, lipopolysaccharide; ICAM-1, intercellular adhesion molecule-1; VCAM-1, vascular adhesion molecule-1; HUVECs, human umbilical vein endothelial cells; ns, not significant; Ab, antibody; PDTC, 2-phosphonobutane-1,2,4,-tricarboxylic acid.

Subsequently, cells were pretreated with TAK-242 or PDTC prior to the other treatments. The results demonstrated that TAK-242 and PDTC pretreatment blocked the upregulation in the expression levels of ICAM-1 and VCAM-1 induced by the oxLDL/β2GPI/anti-β2GPI Ab complex or LPS compared with the groups without inhibitors (P<0.01; Fig. 4). The effects produced by TAK-242 on the induction of ICAM-1 were found to be more significant compared with those induced by PDTC (P<0.05; Fig. 4A), and there was no difference between these two inhibitors pretreatment on the induction of VCAM-1(P>0.05; Fig. 4B).

Involvement of the TLR4/NF-κB signaling pathway in the oxLDL/β2GPI/anti-β2GPI Ab complex-induced upregulation of MCP-1 expression and the adhesion of THP-1 to HUVECs

MCP-1 has been discovered to trigger monocytes, which circulate in the blood to aggravate vascular inflammation and induce thrombosis in the plaque (31). To investigate whether the induction of the oxLDL/β2GPI/anti-β2GPI Ab complex could increase monocyte adhesion, the adhesion of Dil-stained THP-1 cells to HUVECs was analyzed using an improved monocyte-EC adhesion assay, in addition to evaluating the expression of MCP-1. The results indicated that the oxLDL/β2GPI/anti-β2GPI Ab complex and LPS were able to upregulate the mRNA and protein expression levels of MCP-1 compared with the DMEM control group (P<0.01; Fig. 5A and B). Similarly, the adhesion of THP-1 to HUVECs in the presence of the oxLDL/β2GPI/anti-β2GPI Ab complex or LPS was significantly increased compared with the DMEM-treated group (P<0.01; Fig. 5C and D). Moreover, these effects were significantly attenuated by the pretreatment with either TAK-242 or PDTC compared with the groups without inhibitors (P<0.01; Fig. 5). However, the attenuation effects of TAK-242 were found to be more significant than PDTC on the mRNA expression of MCP-1 induced by oxLDL/β2GPI/anti-β2GPI Ab complex or LPS, as well as the protein secretion of MCP-1 induced by LPS (P<0.01; Fig. 5A and B).

Figure 5.

Effects of the oxLDL/β2GPI/anti-β2GPI Ab complex on the expression of MCP-1 and the adhesion of THP-1 to HUVECs, and the involvement of the Toll-like receptor 4/NF-κB signaling pathway. HUVECs were stimulated with DMEM, oxLDL/β2GPI/anti-β2GPI Ab complex or LPS pretreated with or without TAK-242 or PDTC. (A) mRNA expression levels of MCP-1 were analyzed using reverse transcription-quantitative PCR. (B) Protein expression levels of MCP-1 were detected using commercial ELISAs. (C) Monocyte recruitment ability of HUVECs were detected using a Dil-stained monocyte-EC adhesion assay (magnification, ×100) and the (D) results were quantified. **P<0.01; ##P<0.01. OxLDL, oxidized low-density lipoprotein; β2GPI, β2 glycoprotein I; Ab, antibody; LPS, lipopolysaccharide; MCP-1, monocyte chemoattractant protein 1; ns, not significant; HUVECs, human umbilical vein endothelial cells; PDTC, 2-phosphonobutane-1,2,4,-tricarboxylic acid.

Discussion

According to the increasing basic and clinical research conducted on AS, autoimmunity has been confirmed as an important factor in its pathogenesis (5,32). An accumulating number of studies have suggested that APS, characterized by the presence of a group of heterogeneous autoantibodies and by the occurrence of thromboembolic complications in the arterial and/or venous vasculature, may be a potential cause of the accelerated progression and eventual mortality in patients with AS (33,34). Furthermore, the oxLDL/β2GPI/anti-oxLDL/β2GPI complex was identified as the circulating immune complex that exerts a proatherogenic effect in patients with APS (35). Our previous studies also discovered that the oxLDL/β2GPI/anti-β2GPI Ab complex increased the conversion of macrophages into foam cells and induced the phenotypic changes, proliferation and apoptosis of VSMCs (24,26). However, to the best of our knowledge, the roles of the oxLDL/β2GPI/anti-β2GPI Ab complex in the activation of endothelial cells have not been well-defined.

Abnormal inflammatory activation and dysfunction in the endothelium are recognized as early steps that contribute to the development and exacerbation of AS (36). The inflammatory process involves the increased expression of inflammatory cytokines, cell adhesion molecules and chemokines (37). TNF-α, which is predominantly released by endothelial cells, monocytes and macrophages during the early stages of the inflammatory response, was revealed to activate endothelial cells and macrophages and lead to the release of other inflammatory cytokines (38). In addition, IL-6 and IL-1β were found to regulate the expression of adhesion molecules on endothelial cells and enhance the recruitment of inflammatory cells to lesion sites in the early stages of the development of AS (39,40).

In the present study, HUVECs were treated with DMEM, oxLDL, oxLDL/β2GPI complex, oxLDL/anti-β2GPI Ab complex, oxLDL/β2GPI/anti-β2GPI Ab complex or LPS. LPS was confirmed to activate the vascular endothelium by affecting leukocyte adherence, and it an established natural TLR4 agonist (17). The concentrations of inflammatory cytokines (IL-1β, IL-6 and TNF-α) induced by the oxLDL/β2GPI/anti-β2GPI Ab complex and LPS were increased compared with the DMEM group, whereas the effects of the oxLDL/β2GPI complex and oxLDL/anti-β2GPI Ab complex were relatively weaker. These findings provided evidence to support the hypothesis that the oxLDL/β2GPI/anti-β2GPI Ab complex may be able to promote the inflammatory response in endothelial cells, and that it may share a common signaling pathway with LPS. The present study also identified that the upregulated expression levels of inflammatory cytokines induced by the oxLDL/β2GPI/anti-β2GPI Ab complex could be attenuated by the inhibition of either TLR4 or NF-κB. Based on these results, it was suggested that the oxLDL/β2GPI/anti-β2GPI Ab complex may promote the endothelial inflammatory response via the TLR4-mediated intracellular signaling transduction pathway in the pathological process of AS.

TLR4-mediated intracellular signaling transduction is critical for inflammation and immune regulation, and it has been indicted to regulate the expression of genes encoding numerous important molecules involved in AS (41–43). TLR4 is expressed in different cell types present in the atherosclerotic plaque, among which it is expressed at low levels in healthy endothelial cells, but its expression is upregulated in human atherosclerotic lesions (44). The activation of the transcription factor NF-κB is known to be involved in endothelial dysfunction and the synthesis of inflammatory cytokines (45). In the present study, the activation of the TLR4/NF-κB signaling pathway during the inflammatory process was induced by the oxLDL/β2GPI/anti-β2GPI Ab complex in HUVECs. The results demonstrated that the expression of TLR4 at both the mRNA and protein levels, as well as the phosphorylation levels of NF-κB were largely increased in the presence of the oxLDL/β2GPI/anti-β2GPI Ab complex, and that the activation of NF-κB was dependent on LPS-mediated TLR4 activation. However, the effects of the oxLDL/β2GPI/anti-β2GPI complex and LPS were not completely consistent. For instance, the oxLDL/β2GPI/anti-β2GPI complex demonstrated weaker effects compared with LPS in inducing the expression levels of TLR4 and IL-6 and the phosphorylation of NF-κB, suggesting that TLR4-mediated NF-κB activation may be the major signaling pathway of the oxLDL/β2GPI/anti-β2GPI complex, thereby inducing the production of IL-6. By contrast, the effects of the oxLDL/β2GPI/anti-β2GPI complex in inducing the production of IL-1β, ICAM-1 and VCAM-1 were stronger compared with LPS, indicating that other AS-related cell surface receptors, such as TLR2, may also serve a role during the inflammatory activation of endothelial cells induced by the oxLDL/β2GPI/anti-β2GPI complex, in addition to TLR4.

As aforementioned, AS is characterized by vascular endothelial inflammation, and the first stage involves circulating monocytes adhering to the dysfunctional endothelium and migrating across into the sub-endothelial space, where they differentiate into macrophages (8). The concerted actions of the activated endothelial cells, monocytes and macrophages result in the production of a complex paracrine milieu of cytokines, which perpetuates a chronic proinflammatory state and fosters the progression of atherosclerotic lesion (8,46). The cell adhesion molecules, such as ICAM-1 and VCAM-1, have been identified to mediate the binding of leukocytes to vascular endothelial cells via very late activation antigen-4 (VLA-4) and lymphocyte function associated antigen-1 (LFA-1) (30,47). The present study demonstrated that the upregulated expression levels of ICAM-1 and VCAM-1 appeared to be closely associated with the oxLDL/β2GPI/anti-β2GPI Ab complex, indicating a potential central regulatory role of the oxLDL/β2GPI/anti-β2GPI Ab complex in the release of these cell adhesion molecules.

The involvement of TLR4 and NF-κB in the oxLDL/β2GPI/anti-β2GPI Ab complex-induced release of adhesion molecules was investigated in the current study using of TAK-242 and PDTC pretreatment. TAK-242 is a novel cyclohexene that blocks the signaling mediated by the intracellular domain of TLR4 (48), while PDTC inhibits the activation of NF-κB by suppressing both NF-κB DNA binding and NF-κB-dependent transcriptional activity (49). TAK-242 and PDTC could largely attenuate the effects of the oxLDL/β2GPI/anti-β2GPI Ab complex on the expression levels of ICAM-1 and VCAM-1, suggesting that TLR4 and NF-κB may contributes to the signaling pathways that mediate endothelial inflammation induced by the oxLDL/β2GPI/anti-β2GPI Ab complex. Furthermore, the effects produced by TAK-242 on the induction of IL-1β and IL-6 and the protein secretion of TNF-α were found to be more significant compared with those induced by PDTC. Thus, it should be examined whether, in addition to NF-κB, other signaling pathways regulated by TLR4 serve a role in this process. The oxLDL/β2GPI/anti-β2GPI Ab complex induced the phosphorylation of AKT by HUVECs, which indicated that AKT, or other TLR4-related signaling pathways, such as p38 MAPK and ERK1/2 (50), may also be involved in the activation of endothelial cells induced by the oxLDL/β2GPI/anti-β2GPI Ab complex. These results may explain why the effects produced by TAK-242 are more significant compared with those produced by PDTC; however, the relevant mechanisms required further investigation.

Monocytes adhere and migrate into the sub-endothelial space in response to chemotactic signals, where they differentiate into macrophages and then transform into lipid-loaded foam cells (30,31). MCP-1 is a well-known chemotactic cytokine that regulates the recruitment of mononuclear inflammatory cells during the process of AS (31). As identified in the current study, both the oxLDL/β2GPI/anti-β2GPI Ab complex and LPS treatment upregulated the mRNA and protein expression levels of MCP-1. Similarly, the number of THP-1 cells bound to the HUVECs monolayer was increased by the oxLDL/β2GPI/anti-β2GPI Ab complex and LPS treatment. Notably, the effects of the oxLDL/β2GPI/anti-β2GPI Ab complex were stronger compared with LPS treatment. These results are consistent with the effects of the oxLDL/β2GPI/anti-β2GPI Ab complex on the expression of IL-1β, ICAM1 and VCAM-1. Furthermore, the effects of the oxLDL/β2GPI/anti-β2GPI Ab complex were found to be impaired by the inhibition of TLR4 or NF-κB. These results suggested that the oxLDL/β2GPI/anti-β2GPI Ab complex may promote the recruitment of monocytes to endothelial cells via the TLR4/NF-κB signaling pathway.

In conclusion, the present study demonstrated that the oxLDL/β2GPI/anti-β2GPI Ab complex significantly upregulated the expression levels of proinflammatory cytokines and pro-adhesive molecules in HUVECs, as well as enhancing their ability to recruit monocytes. Moreover, the TLR4/NF-κB signaling pathway was indicated to be involved in these processes. However, the present study has limitations. In addition to TLR4, the other endothelial cell surface receptors, including TLR2 and Fcγ, may also be involved in the oxLDL/β2GPI/anti-β2GPI complex-induced endothelial activation, should be further determined to clarify the results of the present study. Overall, the available results suggested that autoimmune factors may be potential molecular targets for the therapeutic intervention at the early vascular inflammatory stage of patients with AS with an autoimmune background. However, further studies are required to clarify the underlying mechanisms.

Supplementary Material

Supporting Data

Acknowledgements

Not applicable.

Funding

This work was supported by the Natural Science Foundation of China (grant no. 81370614), the Youth Fund of Jiangsu Province (grant no. BK20150532) and the Project of Natural Science in Colleges and Universities of Jiangsu Province (grant no. 15KJB310002).

Availability of data and materials

All data generated or analyzed during this study are included in this published article.

Author's contributions

HZ and JY conceived and designed the study. GZ and QC performed the experiments. CH and YC collected the experimental results. PZ, LX and TW analyzed and interpreted the experimental data. GZ drafted and revised the article. All authors read and approved the final manuscript.

Ethics approval and consent to participate

Not applicable.

Patient consent for publication

Not applicable.

Competing interests

The authors declare that they have no competing interests.

Glossary

Abbreviations

Abbreviations:

APS

antiphospholipid syndrome

AS

atherosclerosis

oxLDL

oxidized low-density lipoprotein

β2GPI

β2 glycoprotein I

anti-β2GPI Ab

anti-β2 glycoprotein I antibody

VSMCs

vascular smooth muscle cells

TLR4

Toll-like receptor 4

HUVECs

human umbilical vein cells

ICAM-1

intercellular adhesion molecule-1

VCAM-1

vascular adhesion molecule-1

MCP-1

monocyte chemoattractant protein 1

LPS

lipopolysaccharide

References

1 

Glass CK and Witztum JL: Atherosclerosis. The road ahead. Cell. 104:503–516. 2001. View Article : Google Scholar : PubMed/NCBI

2 

Mozaffarian D, Benjamin EJ, Go AS, Arnett DK, Blaha MJ, Cushman M, de Ferranti S, Després JP, Fullerton HJ, Howard VJ, et al: Heart disease and stroke statistics-2015 update: A report from the American Heart Association. Circulation. 131:e29–e322. 2015. View Article : Google Scholar : PubMed/NCBI

3 

Hansson GK, Libby P and Tabas I: Inflammation and plaque vulnerability. J Intern Med. 278:483–493. 2015. View Article : Google Scholar : PubMed/NCBI

4 

Matsuura E, Kobayashi K, Koike T and Shoenfeld Y: Autoantibody-mediated atherosclerosis. Autoimmun Rev. 1:348–353. 2002. View Article : Google Scholar : PubMed/NCBI

5 

Shoenfeld Y, Gerli R, Doria A, Matsuura E, Cerinic MM, Ronda N, Jara LJ, Abu-Shakra M, Meroni PL and Sherer Y: Accelerated atherosclerosis in autoimmune rheumatic diseases. Circulation. 112:3337–3347. 2005. View Article : Google Scholar : PubMed/NCBI

6 

Benagiano M, Gerosa M, Romagnoli J, Mahler M, Borghi MO, Grassi A, Della Bella C, Emmi G, Amedei A, Silvestri E, et al: β2 Glycoprotein I recognition drives Th1 inflammation in atherosclerotic plaques of patients with primary antiphospholipid syndrome. J Immunol. 198:2640–2648. 2017. View Article : Google Scholar : PubMed/NCBI

7 

Onat D, Brillon D, Colombo PC and Schmidt AM: Human vascular endothelial cells: A model system for studying vascular inflammation in diabetes and atherosclerosis. Curr Diab Rep. 11:193–202. 2011. View Article : Google Scholar : PubMed/NCBI

8 

Gimbrone MA Jr and García-Cardeña G: Endothelial cell dysfunction and the pathobiology of atherosclerosis. Circ Res. 118:620–636. 2016. View Article : Google Scholar : PubMed/NCBI

9 

Berg AH and Scherer PE: Adipose tissue, inflammation, and cardiovascular disease. Circ Res. 96:939–949. 2005. View Article : Google Scholar : PubMed/NCBI

10 

Lawson C and Wolf S: ICAM-1 signaling in endothelial cells. Pharmacol Rep. 61:22–32. 2009. View Article : Google Scholar : PubMed/NCBI

11 

Chen B, Meng L, Shen T, Gong H, Qi R, Zhao Y, Sun J, Bao L and Zhao G: Thioredoxin attenuates oxidized low-density lipoprotein induced oxidative stress in human umbilical vein endothelial cells by reducing NADPH oxidase activity. Biochem Biophys Res Commun. 490:1326–1333. 2017. View Article : Google Scholar : PubMed/NCBI

12 

Profumo E, Buttari B, Alessandri C, Conti F, Capoano R, Valesini G, Salvati B and Riganò R: Beta2-glycoprotein I is a target of T cell reactivity in patients with advanced carotid atherosclerotic plaques. Int J Immunopathol Pharmacol. 23:73–80. 2010. View Article : Google Scholar : PubMed/NCBI

13 

Kasahara J, Kobayashi K, Maeshima Y, Yamasaki Y, Yasuda T, Matsuura E and Makino H: Clinical significance of serum oxidized low-density lipoprotein/beta2-glycoprotein I complexes in patients with chronic renal diseases. Nephron Clin Pract. 98:c15–c24. 2004. View Article : Google Scholar : PubMed/NCBI

14 

Yu R, Yuan Y, Niu D, Song J, Liu T, Wu J and Wang J: Elevated beta2-glycoprotein I-low-density lipoprotein levels are associated with the presence of diabetic microvascular complications. J Diabetes Complications. 29:59–63. 2015. View Article : Google Scholar : PubMed/NCBI

15 

Wang X, Zhu X, Zhou H, Xia L and Wang T, Wang Z, Li Y, Yan J and Wang T: Anti-β2GPI antibodies enhance atherosclerosis in ApoE-deficient mice. Biochem Biophys Res Commun. 512:72–78. 2019. View Article : Google Scholar : PubMed/NCBI

16 

Wang T, Ouyang H, Zhou H, Xia L, Wang X and Wang T: Pro-atherogenic activation of A7r5 cells induced by the oxLDL/β2GPI/anti-β2GPI complex. Int J Mol Med. 42:1955–1966. 2018.PubMed/NCBI

17 

Bierhaus A, Chen J, Liliensiek B and Nawroth PP: LPS and cytokine-activated endothelium. Semin Thromb Hemost. 26:571–587. 2000. View Article : Google Scholar : PubMed/NCBI

18 

Lundberg AM and Hansson GK: Innate immune signals in atherosclerosis. Clin Immunol. 134:5–24. 2010. View Article : Google Scholar : PubMed/NCBI

19 

Pierangeli SS, Vega-Ostertag ME, Raschi E, Liu X, Romay-Penabad Z, De Micheli V, Galli M, Moia M, Tincani A, Borghi MO, et al: Toll-like receptor and antiphospholipid mediated thrombosis: In vivo studies. Ann Rheum Dis. 66:1327–1333. 2007. View Article : Google Scholar : PubMed/NCBI

20 

Brandt KJ, Kruithof EK and de Moerloose P: Receptors involved in cell activation by antiphospholipid antibodies. Thromb Res. 132:408–413. 2013. View Article : Google Scholar : PubMed/NCBI

21 

Xie H, Sheng L, Zhou H and Yan J: The role of TLR4 in pathophysiology of antiphospholipid syndrome-associated thrombosis and pregnancy morbidity. Br J Haematol. 164:165–176. 2014. View Article : Google Scholar : PubMed/NCBI

22 

Roshan MH, Tambo A and Pace NP: The Role of TLR2, TLR4, and TLR9 in the Pathogenesis of Atherosclerosis. Int J Inflamm. 2016:15328322016.

23 

Ostuni R, Zanoni I and Granucci F: Deciphering the complexity of Toll-like receptor signaling. Cell Mol Life Sci. 67:4109–4134. 2010. View Article : Google Scholar : PubMed/NCBI

24 

Wang T, Zhou H, Chen Y, Zhang P and Wang T: The biphasic effects of the oxLDL/β2 GPI/anti-β2 GPI complex on VSMC proliferation and apoptosis. Cell Signal. 57:29–44. 2019. View Article : Google Scholar : PubMed/NCBI

25 

Xu Y, Kong X, Zhou H, Zhang X, Liu J, Yan J, Xie H and Xie Y: oxLDL/β2GPI/anti-β2GPI complex induced macrophage differentiation to foam cell involving TLR4/NF-kappa B signal transduction pathway. Thromb Res. 134:384–392. 2014. View Article : Google Scholar : PubMed/NCBI

26 

Zhang R, Zhou SJ, Li CJ, Wang XN, Tang YZ, Chen R, Lv L, Zhao Q, Xing QL, Yu DM and Yu P: C-reactive protein/oxidised low-density lipoprotein/beta2-glycoprotein I complex promotes atherosclerosis in diabetic BALB/c mice via p38mitogen-activated protein kinase signal pathway. Lipids Health Dis. 12:422013. View Article : Google Scholar : PubMed/NCBI

27 

Lopez LR, Kobayashi K, Matsunami Y and Matsuura E: Immunogenic oxidized low-density lipoprotein/beta2-glycoprotein I complexes in the diagnostic management of atherosclerosis. Clin Rev Allergy Immunol. 37:12–19. 2009. View Article : Google Scholar : PubMed/NCBI

28 

Livak KJ and Schmittgen TD: Analysis of relative gene expression data using real-time quantitative PCR and the 2(-Delta Delta C(T)) method. Methods. 25:402–408. 2001. View Article : Google Scholar : PubMed/NCBI

29 

Lu YC, Yeh WC and Ohashi PS: LPS/TLR4 signal transduction pathway. Cytokine. 42:145–151. 2008. View Article : Google Scholar : PubMed/NCBI

30 

Galkina E and Ley K: Vascular adhesion molecules in atherosclerosis. Arterioscler Thromb Vasc Biol. 27:2292–2301. 2007. View Article : Google Scholar : PubMed/NCBI

31 

Lin J, Kakkar V and Lu X: Impact of MCP-1 in atherosclerosis. Curr Pharm Des. 20:4580–4588. 2014. View Article : Google Scholar : PubMed/NCBI

32 

Matsuura E, Atzeni F, Sarzi-Puttini P, Turiel M, Lopez LR and Nurmohamed MT: Is atherosclerosis an autoimmune disease? BMC Med. 12:472014. View Article : Google Scholar : PubMed/NCBI

33 

Denas G, Jose SP, Bracco A, Zoppellaro G and Pengo V: Antiphospholipid syndrome and the heart: A case series and literature review. Autoimmun Rev. 14:214–222. 2015. View Article : Google Scholar : PubMed/NCBI

34 

Hughes GR, Harris NN and Gharavi AE: The anticardiolipin syndrome. J Rheumatol. 13:486–489. 1986.PubMed/NCBI

35 

Bassi N, Ghirardello A, Iaccarino L, Zampieri S, Rampudda ME, Atzeni F, Sarzi-Puttini P, Shoenfeld Y and Doria A: OxLDL/beta2GPI-anti-oxLDL/beta2GPI complex and atherosclerosis in SLE patients. Autoimmun Rev. 7:52–58. 2007. View Article : Google Scholar : PubMed/NCBI

36 

Tuttolomondo A, Di Raimondo D, Pecoraro R, Arnao V, Pinto A and Licata G: Atherosclerosis as an inflammatory disease. Curr Pharm Des. 18:4266–4288. 2012. View Article : Google Scholar : PubMed/NCBI

37 

Zernecke A and Weber C: Inflammatory mediators in atherosclerotic vascular disease. Basic Res Cardiol. 100:93–101. 2005. View Article : Google Scholar : PubMed/NCBI

38 

Ohta H, Wada H, Niwa T, Kirii H, Iwamoto N, Fujii H, Saito K, Sekikawa K and Seishima M: Disruption of tumor necrosis factor-alpha gene diminishes the development of atherosclerosis in ApoE-deficient mice. Atherosclerosis. 180:11–17. 2005. View Article : Google Scholar : PubMed/NCBI

39 

Schuett H, Luchtefeld M, Grothusen C, Grote K and Schieffer B: How much is too much? Interleukin-6 and its signalling in atherosclerosis. Thromb Haemost. 102:215–222. 2009. View Article : Google Scholar : PubMed/NCBI

40 

Grebe A, Hoss F and Latz E: NLRP3 Inflammasome and the IL-1 Pathway in Atherosclerosis. Circ Res. 122:1722–1740. 2018. View Article : Google Scholar : PubMed/NCBI

41 

Rocha DM, Caldas AP, Oliveira LL, Bressan J and Hermsdorff HH: Saturated fatty acids trigger TLR4-mediated inflammatory response. Atherosclerosis. 244:211–215. 2016. View Article : Google Scholar : PubMed/NCBI

42 

Higashimori M, Tatro JB, Moore KJ, Mendelsohn ME, Galper JB and Beasley D: Role of toll-like receptor 4 in intimal foam cell accumulation in apolipoprotein E-deficient mice. Arterioscler Thromb Vasc Biol. 31:50–57. 2011. View Article : Google Scholar : PubMed/NCBI

43 

Płóciennikowska A, Hromada-Judycka A, Borzęcka K and Kwiatkowska K: Co-operation of TLR4 and raft proteins in LPS-induced pro-inflammatory signaling. Cell Mol Life Sci. 72:557–581. 2015. View Article : Google Scholar : PubMed/NCBI

44 

Edfeldt K, Swedenborg J, Hansson GK and Yan ZQ: Expression of toll-like receptors in human atherosclerotic lesions: A possible pathway for plaque activation. Circulation. 105:1158–1161. 2002. View Article : Google Scholar : PubMed/NCBI

45 

Kempe S, Kestler H, Lasar A and Wirth T: NF-kappaB controls the global pro-inflammatory response in endothelial cells: Evidence for the regulation of a pro-atherogenic program. Nucleic Acids Res. 33:5308–5319. 2005. View Article : Google Scholar : PubMed/NCBI

46 

Tousoulis D, Kampoli AM, Papageorgiou N, Androulakis E, Antoniades C, Toutouzas K and Stefanadis C: Pathophysiology of atherosclerosis: The role of inflammation. Curr Pharm Des. 17:4089–4110. 2011. View Article : Google Scholar : PubMed/NCBI

47 

Scott DW, Dunn TS, Ballestas ME, Litovsky SH and Patel RP: Identification of a high-mannose ICAM-1 glycoform: Effects of ICAM-1 hypoglycosylation on monocyte adhesion and outside in signaling. Am J Physiol Cell Physiol. 305:C228–C237. 2013. View Article : Google Scholar : PubMed/NCBI

48 

Kawamoto T, Ii M, Kitazaki T, Iizawa Y and Kimura H: TAK-242 selectively suppresses Toll-like receptor 4-signaling mediated by the intracellular domain. Eur J Pharmacol. 584:40–48. 2008. View Article : Google Scholar : PubMed/NCBI

49 

Németh ZH, Deitch EA, Szabó C and Haskó G: Pyrrolidinedithiocarbamate inhibits NF-kappaB activation and IL-8 production in intestinal epithelial cells. Immunol Lett. 85:41–46. 2003. View Article : Google Scholar : PubMed/NCBI

50 

Tsai CS, Huang CY, Chen CH, Lin YW, Shih CM, Tsao NW, Chiang KH, Lee CY, Jeng H and Lin FY: Eotaxin-2 increased toll-like receptor 4 expression in endothelial cells in vitro and exacerbates high-cholesterol diet-induced atherogenesis in vivo. Am J Transl Res. 8:5338–5353. 2016.PubMed/NCBI

Related Articles

  • Abstract
  • View
  • Download
  • Twitter
Copy and paste a formatted citation
Spandidos Publications style
Zhang G, Cai Q, Zhou H, He C, Chen Y, Zhang P, Wang T, Xu L and Yan J: OxLDL/β2GPI/anti‑β2GPI Ab complex induces inflammatory activation via the TLR4/NF‑κB pathway in HUVECs. Mol Med Rep 23: 148, 2021.
APA
Zhang, G., Cai, Q., Zhou, H., He, C., Chen, Y., Zhang, P. ... Yan, J. (2021). OxLDL/β2GPI/anti‑β2GPI Ab complex induces inflammatory activation via the TLR4/NF‑κB pathway in HUVECs. Molecular Medicine Reports, 23, 148. https://doi.org/10.3892/mmr.2020.11787
MLA
Zhang, G., Cai, Q., Zhou, H., He, C., Chen, Y., Zhang, P., Wang, T., Xu, L., Yan, J."OxLDL/β2GPI/anti‑β2GPI Ab complex induces inflammatory activation via the TLR4/NF‑κB pathway in HUVECs". Molecular Medicine Reports 23.2 (2021): 148.
Chicago
Zhang, G., Cai, Q., Zhou, H., He, C., Chen, Y., Zhang, P., Wang, T., Xu, L., Yan, J."OxLDL/β2GPI/anti‑β2GPI Ab complex induces inflammatory activation via the TLR4/NF‑κB pathway in HUVECs". Molecular Medicine Reports 23, no. 2 (2021): 148. https://doi.org/10.3892/mmr.2020.11787
Copy and paste a formatted citation
x
Spandidos Publications style
Zhang G, Cai Q, Zhou H, He C, Chen Y, Zhang P, Wang T, Xu L and Yan J: OxLDL/β2GPI/anti‑β2GPI Ab complex induces inflammatory activation via the TLR4/NF‑κB pathway in HUVECs. Mol Med Rep 23: 148, 2021.
APA
Zhang, G., Cai, Q., Zhou, H., He, C., Chen, Y., Zhang, P. ... Yan, J. (2021). OxLDL/β2GPI/anti‑β2GPI Ab complex induces inflammatory activation via the TLR4/NF‑κB pathway in HUVECs. Molecular Medicine Reports, 23, 148. https://doi.org/10.3892/mmr.2020.11787
MLA
Zhang, G., Cai, Q., Zhou, H., He, C., Chen, Y., Zhang, P., Wang, T., Xu, L., Yan, J."OxLDL/β2GPI/anti‑β2GPI Ab complex induces inflammatory activation via the TLR4/NF‑κB pathway in HUVECs". Molecular Medicine Reports 23.2 (2021): 148.
Chicago
Zhang, G., Cai, Q., Zhou, H., He, C., Chen, Y., Zhang, P., Wang, T., Xu, L., Yan, J."OxLDL/β2GPI/anti‑β2GPI Ab complex induces inflammatory activation via the TLR4/NF‑κB pathway in HUVECs". Molecular Medicine Reports 23, no. 2 (2021): 148. https://doi.org/10.3892/mmr.2020.11787
Follow us
  • Twitter
  • LinkedIn
  • Facebook
About
  • Spandidos Publications
  • Careers
  • Cookie Policy
  • Privacy Policy
How can we help?
  • Help
  • Live Chat
  • Contact
  • Email to our Support Team