Spandidos Publications Logo
  • About
    • About Spandidos
    • Aims and Scopes
    • Abstracting and Indexing
    • Editorial Policies
    • Reprints and Permissions
    • Job Opportunities
    • Terms and Conditions
    • Contact
  • Journals
    • All Journals
    • Oncology Letters
      • Oncology Letters
      • Information for Authors
      • Editorial Policies
      • Editorial Board
      • Aims and Scope
      • Abstracting and Indexing
      • Bibliographic Information
      • Archive
    • International Journal of Oncology
      • International Journal of Oncology
      • Information for Authors
      • Editorial Policies
      • Editorial Board
      • Aims and Scope
      • Abstracting and Indexing
      • Bibliographic Information
      • Archive
    • Molecular and Clinical Oncology
      • Molecular and Clinical Oncology
      • Information for Authors
      • Editorial Policies
      • Editorial Board
      • Aims and Scope
      • Abstracting and Indexing
      • Bibliographic Information
      • Archive
    • Experimental and Therapeutic Medicine
      • Experimental and Therapeutic Medicine
      • Information for Authors
      • Editorial Policies
      • Editorial Board
      • Aims and Scope
      • Abstracting and Indexing
      • Bibliographic Information
      • Archive
    • International Journal of Molecular Medicine
      • International Journal of Molecular Medicine
      • Information for Authors
      • Editorial Policies
      • Editorial Board
      • Aims and Scope
      • Abstracting and Indexing
      • Bibliographic Information
      • Archive
    • Biomedical Reports
      • Biomedical Reports
      • Information for Authors
      • Editorial Policies
      • Editorial Board
      • Aims and Scope
      • Abstracting and Indexing
      • Bibliographic Information
      • Archive
    • Oncology Reports
      • Oncology Reports
      • Information for Authors
      • Editorial Policies
      • Editorial Board
      • Aims and Scope
      • Abstracting and Indexing
      • Bibliographic Information
      • Archive
    • Molecular Medicine Reports
      • Molecular Medicine Reports
      • Information for Authors
      • Editorial Policies
      • Editorial Board
      • Aims and Scope
      • Abstracting and Indexing
      • Bibliographic Information
      • Archive
    • World Academy of Sciences Journal
      • World Academy of Sciences Journal
      • Information for Authors
      • Editorial Policies
      • Editorial Board
      • Aims and Scope
      • Abstracting and Indexing
      • Bibliographic Information
      • Archive
    • International Journal of Functional Nutrition
      • International Journal of Functional Nutrition
      • Information for Authors
      • Editorial Policies
      • Editorial Board
      • Aims and Scope
      • Abstracting and Indexing
      • Bibliographic Information
      • Archive
    • International Journal of Epigenetics
      • International Journal of Epigenetics
      • Information for Authors
      • Editorial Policies
      • Editorial Board
      • Aims and Scope
      • Abstracting and Indexing
      • Bibliographic Information
      • Archive
    • Medicine International
      • Medicine International
      • Information for Authors
      • Editorial Policies
      • Editorial Board
      • Aims and Scope
      • Abstracting and Indexing
      • Bibliographic Information
      • Archive
  • Articles
  • Information
    • Information for Authors
    • Information for Reviewers
    • Information for Librarians
    • Information for Advertisers
    • Conferences
  • Language Editing
Spandidos Publications Logo
  • About
    • About Spandidos
    • Aims and Scopes
    • Abstracting and Indexing
    • Editorial Policies
    • Reprints and Permissions
    • Job Opportunities
    • Terms and Conditions
    • Contact
  • Journals
    • All Journals
    • Biomedical Reports
      • Information for Authors
      • Editorial Policies
      • Editorial Board
      • Aims and Scope
      • Abstracting and Indexing
      • Bibliographic Information
      • Archive
    • Experimental and Therapeutic Medicine
      • Information for Authors
      • Editorial Policies
      • Editorial Board
      • Aims and Scope
      • Abstracting and Indexing
      • Bibliographic Information
      • Archive
    • International Journal of Epigenetics
      • Information for Authors
      • Editorial Policies
      • Editorial Board
      • Aims and Scope
      • Abstracting and Indexing
      • Bibliographic Information
      • Archive
    • International Journal of Functional Nutrition
      • Information for Authors
      • Editorial Policies
      • Editorial Board
      • Aims and Scope
      • Abstracting and Indexing
      • Bibliographic Information
      • Archive
    • International Journal of Molecular Medicine
      • Information for Authors
      • Editorial Policies
      • Editorial Board
      • Aims and Scope
      • Abstracting and Indexing
      • Bibliographic Information
      • Archive
    • International Journal of Oncology
      • Information for Authors
      • Editorial Policies
      • Editorial Board
      • Aims and Scope
      • Abstracting and Indexing
      • Bibliographic Information
      • Archive
    • Medicine International
      • Information for Authors
      • Editorial Policies
      • Editorial Board
      • Aims and Scope
      • Abstracting and Indexing
      • Bibliographic Information
      • Archive
    • Molecular and Clinical Oncology
      • Information for Authors
      • Editorial Policies
      • Editorial Board
      • Aims and Scope
      • Abstracting and Indexing
      • Bibliographic Information
      • Archive
    • Molecular Medicine Reports
      • Information for Authors
      • Editorial Policies
      • Editorial Board
      • Aims and Scope
      • Abstracting and Indexing
      • Bibliographic Information
      • Archive
    • Oncology Letters
      • Information for Authors
      • Editorial Policies
      • Editorial Board
      • Aims and Scope
      • Abstracting and Indexing
      • Bibliographic Information
      • Archive
    • Oncology Reports
      • Information for Authors
      • Editorial Policies
      • Editorial Board
      • Aims and Scope
      • Abstracting and Indexing
      • Bibliographic Information
      • Archive
    • World Academy of Sciences Journal
      • Information for Authors
      • Editorial Policies
      • Editorial Board
      • Aims and Scope
      • Abstracting and Indexing
      • Bibliographic Information
      • Archive
  • Articles
  • Information
    • For Authors
    • For Reviewers
    • For Librarians
    • For Advertisers
    • Conferences
  • Language Editing
Login Register Submit
  • This site uses cookies
  • You can change your cookie settings at any time by following the instructions in our Cookie Policy. To find out more, you may read our Privacy Policy.

    I agree
Search articles by DOI, keyword, author or affiliation
Search
Advanced Search
presentation
Molecular Medicine Reports
Join Editorial Board Propose a Special Issue
Print ISSN: 1791-2997 Online ISSN: 1791-3004
Journal Cover
June-2021 Volume 23 Issue 6

Full Size Image

Sign up for eToc alerts
Recommend to Library

Journals

International Journal of Molecular Medicine

International Journal of Molecular Medicine

International Journal of Molecular Medicine is an international journal devoted to molecular mechanisms of human disease.

International Journal of Oncology

International Journal of Oncology

International Journal of Oncology is an international journal devoted to oncology research and cancer treatment.

Molecular Medicine Reports

Molecular Medicine Reports

Covers molecular medicine topics such as pharmacology, pathology, genetics, neuroscience, infectious diseases, molecular cardiology, and molecular surgery.

Oncology Reports

Oncology Reports

Oncology Reports is an international journal devoted to fundamental and applied research in Oncology.

Experimental and Therapeutic Medicine

Experimental and Therapeutic Medicine

Experimental and Therapeutic Medicine is an international journal devoted to laboratory and clinical medicine.

Oncology Letters

Oncology Letters

Oncology Letters is an international journal devoted to Experimental and Clinical Oncology.

Biomedical Reports

Biomedical Reports

Explores a wide range of biological and medical fields, including pharmacology, genetics, microbiology, neuroscience, and molecular cardiology.

Molecular and Clinical Oncology

Molecular and Clinical Oncology

International journal addressing all aspects of oncology research, from tumorigenesis and oncogenes to chemotherapy and metastasis.

World Academy of Sciences Journal

World Academy of Sciences Journal

Multidisciplinary open-access journal spanning biochemistry, genetics, neuroscience, environmental health, and synthetic biology.

International Journal of Functional Nutrition

International Journal of Functional Nutrition

Open-access journal combining biochemistry, pharmacology, immunology, and genetics to advance health through functional nutrition.

International Journal of Epigenetics

International Journal of Epigenetics

Publishes open-access research on using epigenetics to advance understanding and treatment of human disease.

Medicine International

Medicine International

An International Open Access Journal Devoted to General Medicine.

Journal Cover
June-2021 Volume 23 Issue 6

Full Size Image

Sign up for eToc alerts
Recommend to Library

  • Article
  • Citations
    • Cite This Article
    • Download Citation
    • Create Citation Alert
    • Remove Citation Alert
    • Cited By
  • Similar Articles
    • Related Articles (in Spandidos Publications)
    • Similar Articles (Google Scholar)
    • Similar Articles (PubMed)
  • Download PDF
  • Download XML
  • View XML
Article

KISS1/KISS1R mediates Sertoli cell apoptosis via the PI3K/AKT signalling pathway in a high‑glucose environment

  • Authors:
    • Dong-Mei Gan
    • Ping-Ping Zhang
    • Jian-Ping Zhang
    • Shu-Xia Ding
    • Jie Fang
    • Yang Liu
  • View Affiliations / Copyright

    Affiliations: Department of Pediatric Endocrinology, Ningbo Women and Children's Hospital, Ningbo, Zhejiang 315000, P.R. China, Department of Pediatrics, The Second Affiliated Hospital of Nanchang University, Nanchang, Jiangxi 330006, P.R. China
  • Article Number: 477
    |
    Published online on: April 22, 2021
       https://doi.org/10.3892/mmr.2021.12116
  • Expand metrics +
Metrics: Total Views: 0 (Spandidos Publications: | PMC Statistics: )
Metrics: Total PDF Downloads: 0 (Spandidos Publications: | PMC Statistics: )
Cited By (CrossRef): 0 citations Loading Articles...

This article is mentioned in:



Abstract

In male patients with diabetes, reduced sperm motility and fertility are observed. KiSS‑1 metastasis suppressor (KISS1)/KISS1 receptor (KISS1R) serves an important role in regulating adolescent sexual maturity and reproductive system development in mammals; however, the mechanism underlying KISS1/KISS1R in reproductive dysfunction in male patients with diabetes is not completely understood. The aim of the present study was to examine the role of KISS1/KISS1R in Sertoli cells. High glucose (HG)‑induced mouse Sertoli cells were used to model diabetes in vitro. KISS1/KISS1R overexpression and knockdown were established in mouse Sertoli cells. Reverse transcription‑quantitative PCR and western blotting were performed to measure the expression levels of KISS1/KISS1R and apoptosis‑related proteins. Cell viability and apoptosis was assessed by performing Cell Counting Kit‑8, TUNEL staining and flow cytometry assays, respectively. Western blotting was performed to assess the expression levels of PI3K/AKT signalling‑related proteins. KISS1/KISS1R expression levels were downregulated in HG‑induced mouse Sertoli cells compared with control cells. KISS1/KISS1R overexpression significantly suppressed HG‑induced apoptosis and decrease of viability in mouse Sertoli cells. Moreover, the western blotting results indicated that KISS1/KISS1R activated PI3K/AKT signalling. Treatment with PI3K/AKT pathway inhibitor significantly reversed KISS1/KISS1R‑mediated protective effects. Collectively, the results of the present study suggested that KISS1/KISS1R mediated Sertoli cell apoptosis via the PI3K/AKT signalling pathway under HG conditions, which provided reliable targets for the treatment of reproductive dysfunction in male patients with diabetes.

Introduction

At present, the prevalence of diabetes mellitus (DM) is rapidly increasing worldwide, and the number of people living with DM has quadrupled in the past three decades (1,2). DM is a metabolic disorder that primarily manifests as abnormal glucose metabolism with complications that seriously impair the quality of life of patients, including retinopathy, nephropathy and neuropathy (3). Previous studies have demonstrated that diabetes can cause male reproductive dysfunction (4–6). Hyperglycaemic male rats display symptoms of impaired fertility and decreased sperm motility (7,8). A high-glucose (HG) environment associated with diabetes led to impaired testicular Sertoli cell function, which subsequently affected spermatogenesis, resulting in testicular spermatogenesis dysfunction (9). However, the specific mechanism underlying HG-induced impairment of testicular Sertoli cell function is not completely understood.

It has been widely reported that the reproductive function of vertebrates is primarily regulated by the hypothalamus- pituitary-gonadal axis (HPG) (10,11). The hypothalamus regulates reproductive function by synthesizing and secreting gonadotropin-releasing hormone (GnRH), which stimulates the pituitary to secrete two gonadotropins, luteinizing hormone and follicle stimulating hormone (12). Kisspeptins, which are encoded by the KiSS-1 metastasis suppressor (KISS1) gene, serve a role upstream of GnRH and are effective stimulators of the HPG axis in several species (13,14). Increasing evidence indicates that KISS1/KISS1 receptor (KISS1R) serves critical roles in the female reproductive process (15,16), but few studies in the male reproductive system have been conducted. A previous study reported that the level of kisspeptin in serum from infertile men was significantly lower compared with the serum from fertile control individuals (17). Another study implied that KISS1/KISS1R can affect sperm motility, whereas KISS1 receptor antagonists can reduce sperm motility (18). The aforementioned studies suggested that KISS1/KISS1R was closely related to male reproductive function. However, KISS1/KISS1R has not been reported to regulate testicular Sertoli cell viability and apoptosis; therefore, investigating the related mechanisms is of interest.

AKT is a serine/threonine kinase that is recognized as the primary mediator of the downstream effects of PI3K (19). The PI3K/AKT signalling pathway coordinates multiple signals, controlling how cells respond to external stimuli to regulate cell proliferation and survival (20). AKT is activated via phosphorylation within the carboxy terminus at Ser473 (21). KISS1 has been reported to regulate PI3K/AKT (22,23). In porcine ovarian granulosa cells, KISS1 can regulate the cell cycle and inhibit apoptosis by affecting the PI3K signalling pathway (24). The majority of the current research on the PI3K signalling pathway has focused on tumour research as the PI3K signalling pathway serves a critical role in the development of tumours and has been identified as a novel therapeutic target for tumours; however, the function of the PI3K signalling pathway in reproduction is not completely understood.

The aim of the present study was to examine the role of KISS1/KISS1R in Sertoli cells. The mechanism underlying KISS1/KISS1R-regulated Sertoli cell apoptosis under HG conditions was also evaluated.

Materials and methods

Cell culture

The present study was approved by The Animal Ethics Committee of The Second Affiliated Hospital of Nanchang University [approval no. (2018) 031]. A total of five male adult C57BL/6 mice (age, 8 weeks; weight, 25±3 g) were purchased from Hunan SJA Laboratory Animal Co., Ltd. Mice were maintained with 12-h light/dark cycles, housed at 60% humidity at 22°C and free water and food. Mice were euthanized by inhalation of 5% isoflurane (Merck Sharp & Dohme-Hoddesdon). Death was verified by monitoring cardiac arrest, respiratory arrest and loss of reflexes. Mouse Sertoli cells were obtained according to the following protocol. Briefly, dealbuginized testes were digested sequentially with trypsin and collagenase. Tissue explants were placed in tissue culture dishes with serum-free minimum essential medium (Sigma-Aldrich; Merck KGaA) supplemented with glutamine. Cells were allowed to adhere and form confluent monolayers for 3 days at 37°C with 5% CO2. Subsequently, the remaining germ cells were removed with hypotonic solution and then 1 mM dibutyryl adenosine 3′:5′ cyclic monophosphate (Sigma-Aldrich; Merck KGaA) was added to the medium. Cells were cultured with RPMI 1640 medium (Gibco; Thermo Fisher Scientific, Inc.) supplemented with 10% FBS (Gibco; Thermo Fisher Scientific, Inc.) at 37°C with 5% CO2 for 24 h, cells were treated with 5, 25 or 50 mM D-glucose (Sigma-Aldrich; Merck KGaA) for 48 h at 37°C. A dose of 5 µM PI3K/AKT pathway inhibitor (LY294002; cat. no. PZH1144; Invitrogen; Thermo Fisher Scientific, Inc.) was used to treat cells at 37°C for 24 h.

Plasmid constructs and transfection

Plasmids with DNA encoding KISS1 and KISS1R were constructed by inserting the cDNA clone of KISS1 and KISS1R into the pcDNA3.1 vector (Invitrogen; Thermo Fisher Scientific, Inc.). The pcDNA3.1 empty vector was as a control. Small interfering (si)RNA targeting KISS1 (si-KISS1, 5′-GCAGGAGAGUGAAGAUUAAAU-3′), siRNA targeting KISS1R (si-KISS1R, 5′-CACUUGGUUGAUUAAUCAACU-3′) and the negative control (NC) siRNA (si-NC; non-targeting control; 5′-GUCGAGCUGACCUAUCCGACG-3′) were synthesized by Sangon Biotech Co., Ltd. Cells (1×105 cells/well) were transfected with 1 µg plasmid vector or with 50 nM siRNA using Lipofectamine® 3000 (Invitrogen; Thermo Fisher Scientific, Inc.) at 37°C for 6 h. Cells were harvested for further experiments after 24 h.

Reverse transcription-quantitative PCR (qPCR)

Total RNA was extracted from cells using TRIzol® reagent (Invitrogen; Thermo Fisher Scientific, Inc.). Total RNA was reverse transcribed into cDNA using the ReverTra Ace™ qPCR RT Kit (Toyobo Life Science) according to the manufacturer's protocol. Subsequently, qPCR was performed on a qPCR instrument (Eppendorf) using SYBR® Green Real-Time PCR Master Mix (Toyobo Life Science). The program was listed as following: 95°C for 30 sec, followed by 40 cycles of 95°C for 5 sec, 60°C for 10 sec, and 72°C for 30 sec and a final extension at 72°C for 5 min. The following primers were used for qPCR: KISS1 forward, 5′-TTTCCTCTGTGCCACCCAC-3′ and reverse, 5′-AGGGATTCTAGCTGCTGGCC-3′; KISS1R forward, 5′-CCCACCCTCTGGACATTCAC-3′ and reverse, 5′-CCTAGAAGTGCCTTGAGGCTTG-3′; GAPDH forward, 5′-GAGTCAACGGATTTGGTCGTT-3′ and reverse, 5′-TTGATTTTGGAGGGATCTCG-3′. mRNA expression levels were quantified using the 2−ΔΔCq method (25) and normalized to the internal reference gene GAPDH.

Cell viability assay

Cells were seeded into 96-well plates at a density of 1×104 cells/well. Cell viability was assessed by adding 10 µl Cell Counting Kit-8 (CCK-8) solution (Beijing Solarbio Science & Technology Co., Ltd.) to each well and incubating for 2 h. Absorbance was measured at a wavelength of 450 nm using a microplate spectrophotometer.

Detection of apoptosis by flow cytometry

Cells were seeded into 6-well plates at a density of 1×106 cells/well. Cell apoptosis was assessed using the Annexin V-FITC/PI Apoptosis Detection Kit (Shanghai Yeasen Biotechnology Co., Ltd.) according to the manufacturer's protocol. Cells were digested and harvested. Cells were washed twice with prechilled PBS and then resuspended in 100 µl 1X binding buffer. Subsequently, cells were incubated with 5 µl Annexin V-FITC and 10 µl PI staining solution in the dark at room temperature for 10 min. The data were acquired using a BD FACSCanto™ II (BD Biosciences) flow cytometer. Apoptotic cells (early and late apoptosis) were analysed using FlowJo software (version 7; FlowJo LLC).

TUNEL staining

Cells were fixed with DiffQuik Fixative (Baxter International, Inc.) at 37°C for 30 sec. To conduct TUNEL staining, cells were treated according to the manufacturer's protocol by using DeadEnd™ Fluorometric TUNEL System (cat. no. G3250; Promega Corporation). Cells were permeabilized using 0.1% Triton X-100 solution (Sigma-Aldrich; Merck KGaA) for 30 min at 37°C. A volume of 50 µl TdT reaction mix was then added to the cells at 37°C for 1 h in the dark. Subsequently, 2X saline sodium citrate (300 mM NaCl; 30 mM sodium citrate; pH 7.0) for 15 min to stop reaction. Following washing with PBS, cells were stained with 1 µg/ml DAPI staining solution (cat. no. E607303; Sangon Biotech Co., Ltd.) for 10 min at 37°C. Cells were washed with PBS, then treated with anti-Fade Mounting Medium (cat. no. E675011; Sangon Biotech Co., Ltd.) and observed in five randomly selected fields of view using a fluorescence microscope (Olympus Corporation; magnification ×40).

Western blotting

Total protein was extracted from cells using RIPA buffer (Sigma-Aldrich; Merck KGaA) supplemented with 1% protease inhibitor and phosphorylase inhibitor. Protein concentrations were determined using the BCA Kit (Beyotime Institute of Biotechnology). Cell lysates were mixed with 5X SDS sample buffer and boiled for 10 min. The protein samples (50 µg/lane) were separated by SDS-PAGE on 12% gels and transferred to PVDF membranes. Following blocking with BlockPro blocking solution (Energenesis Biomedical Co., Ltd.) for 1 h at 37°C, the membranes were incubated overnight at 4°C with primary antibodies targeted against: Kisspeptin (cat. no. ab19028; 1:1,000; Abcam), KISS1R (cat. no. 13776; 1:1,000; Cell Signalling Technology, Inc.), phosphorylated (p)-PI3K (cat. no. 17366; 1:1,000; Cell Signalling Technology, Inc.), PI3K (cat. no. 4249; 1:1,000; Cell Signalling Technology, Inc.), p-AKT (cat. no. 4060; 1:1,000; Cell Signalling Technology, Inc.), AKT (cat. no. ab8805; 1:1,000; Abcam), Bad (cat. no. ab32445; 1:1,000; Abcam), Bcl-2 (cat. no. ab182858; 1:1,000; Abcam), Bax (cat. no. ab32503; 1:1,000; Abcam), total caspase-3 (cat. no. ab13847; 1:1,000; Abcam), cleaved caspase-3 (cat. no. ab2302; 1:1,000; Abcam) and GAPDH (cat. no. ABS16; 1:2,000; Sigma-Aldrich; Merck KGaA). After washing with 0.1% Tween-20 in PBS-T, the membranes were incubated with the corresponding goat anti-Rabbit IgG H&L HRP antibody (cat. no. ab205718; 1:2,000; Abcam) at room temperature for 1 h. Protein bands were visualized using ECL Reagents (Beyotime Institute of Biotechnology) and a GEL imaging system (Bio-Rad Laboratories, Inc.). Protein expression was quantified using ImageJ software (V1.8.0; National Institutes of Health) with GAPDH as the loading control.

Statistical analysis

Each experiment was repeated three times. Data are presented as the mean ± SD. Statistical analyses were performed using GraphPad Prism 8.0 software (GraphPad Software, Inc.). Comparisons among multiple groups were analysed using one-way ANOVA followed by Tukey's post hoc test. P<0.05 was considered to indicate a statistically significant difference.

Results

KISS1/KISS1R expression is reduced and cell apoptosis is increased in HG-induced mouse Sertoli cells

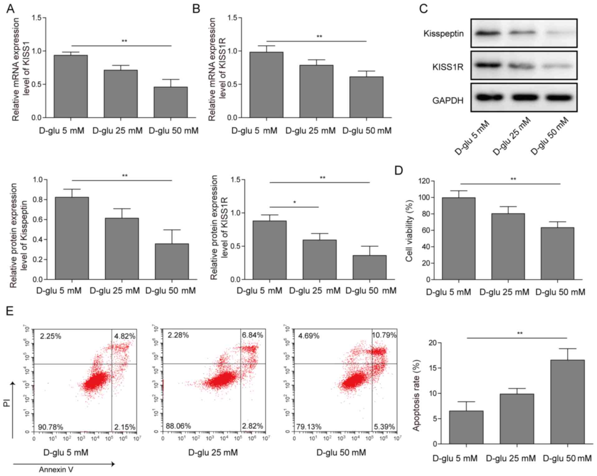
Mouse Sertoli cells were treated with 5, 25 or 50 mM D-glucose. KISS1 and KISS1R mRNA expression levels were decreased by glucose treatment in a concentration-dependent manner (Fig. 1A and B). Similar trends were observed for kisspeptin and KISS1R protein expression levels (Fig. 1C). Cell viability was decreased by glucose treatment in a concentration-dependent manner, as determined by performing the CCK-8 assay (Fig. 1D). The flow cytometry results demonstrated that the number of apoptotic cells was increased by glucose treatment in a concentration-dependent manner (Fig. 1E). The results suggested that KISS1 and KISS1R expression levels were decreased and cell apoptosis was increased by glucose treatment in a concentration-dependent manner in mouse Sertoli cells.

Figure 1.

KISS1/KISS1R expression is reduced in high glucose-induced mouse Sertoli cells. Mouse Sertoli cells were treated with different concentrations of glucose. (A) KISS1 and (B) KISS1R mRNA expression levels in mouse Sertoli cells were detected via reverse transcription-quantitative PCR. (C) Kisspeptin and KISS1R protein expression levels in mouse Sertoli cells were assessed via western blotting. (D) Mouse Sertoli cell viability was assessed by performing Cell Counting Kit-8 assays. (E) Mouse Sertoli cell apoptosis was evaluated via flow cytometry. *P<0.05 and **P<0.01. KISS1, KiSS-1 metastasis suppressor; KISS1R, KISS1 receptor; D-glu, D-glucose.

KISS1/KISS1R overexpression reduces mouse Sertoli cell apoptosis under HG conditions

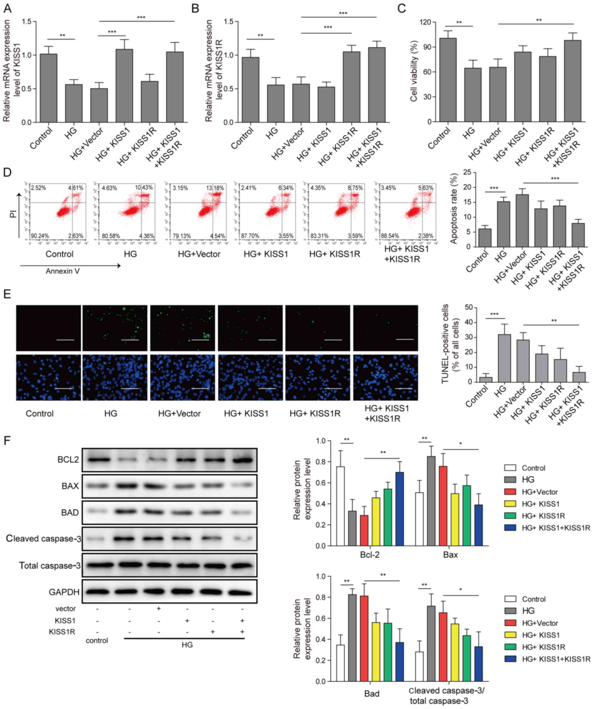
Mouse Sertoli cells were transfected with KISS1 and KISS1R overexpression plasmids, and then treated with 50 mM D-glucose. KISS1 and KISS1R mRNA expression levels were significantly decreased in the HG group compared with the control group. Moreover, KISS1 and KISS1R mRNA expression levels were significantly increased by KISS1 or KISS1R overexpression, respectively, compared with the HG + vector group. Compared with the HG + vector group, KISS1 and KISS1R mRNA expression levels were significantly upregulated by KISS1 and KISS1R overexpression (Fig. 2A and B). According to the CCK-8 assay results, compared with the HG + vector group, cell viability was notably increased by KISS1 or KISS1R overexpression alone, whereas cell viability was significantly increased by KISS1 and KISS1R overexpression (Fig. 2C). Cell apoptosis was increased in the HG group compared with the control group. Following KISS1 and KISS1R overexpression, apoptosis significantly decreased compared with the HG + vector group. Consistent trends were observed for cell apoptosis via flow cytometry (Fig. 2D) and TUNEL staining (Fig. 2E). The protein expression levels of Bad, Bcl-2, Bax and caspase-3 were assessed via western blotting. Compared with the control group, Bcl-2 protein expression was significantly downregulated, and Bad, Bax and caspase-3 protein expression levels were significantly upregulated in the HG group. Compared with the HG group, KISS1 or KISS1R overexpression alone slightly upregulated Bcl-2 expression, and slightly downregulated Bad, Bax and caspase-3 protein expression levels. Following KISS1 and KISS1R overexpression, Bcl-2 protein expression was significantly upregulated, and Bad, Bax and caspase-3 protein expression levels were significantly decreased compared with the HG + vector group (Fig. 2F). The results indicated that KISS1/KISS1R overexpression inhibited HG-induced Sertoli cell apoptosis.

Figure 2.

KISS1/KISS1R overexpression reduced mouse Sertoli cell apoptosis under HG conditions. Mouse Sertoli cells were transfected with KISS1 and KISS1R overexpression plasmids, and then cultured in 50 mM D-glucose. (A) KISS1 and (B) KISS1R mRNA expression levels in mouse Sertoli cells were detected via reverse transcription-quantitative PCR. (C) Mouse Sertoli cell viability was assessed by performing Cell Counting Kit-8 assays. Mouse Sertoli cell apoptosis was evaluated via (D) flow cytometry and (E) TUNEL staining. Scale bar, 100 µm. (F) Bad, Bcl-2, Bax and caspase-3 protein expression levels in mouse Sertoli cells were assessed via western blotting. *P<0.05, **P<0.01 and ***P<0.001. KISS1, KiSS-1 metastasis suppressor; KISS1R, KISS1 receptor; HG, high glucose.

KISS1/KISS1R regulates the expression of PI3K/AKT signalling pathway-related proteins in mouse Sertoli cells

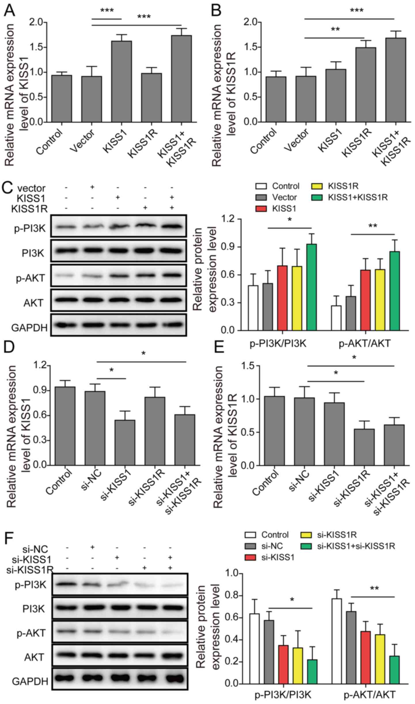
Mouse Sertoli cells were transfected with KISS1 and KISS1R overexpression plasmids or si-KISS1 and si-KISS1R. Compared with the vector group, KISS1 and KISS1R mRNA expression levels were significantly upregulated by KISS1 or KISS1R overexpression, respectively. KISS1 and KISS1R simultaneous overexpression significantly increased the KISS1 and KISS1R mRNA expression levels compared with the vector group (Fig. 3A and B). However, there were no significant differences observed among the other groups. The protein expression levels of p-PI3K, PI3K, p-AKT and AKT were assessed via western blotting. Compared with the vector group, p-PI3K/PI3K and p-AKT/AKT protein expression levels were slightly increased by KISS1 or KISS1R overexpression alone (Fig. 3C). KISS1 and KISS1R overexpression significantly increased p-PI3K/PI3K and p-AKT/AKT protein expression levels compared with the vector group. Compared with the si-NC group, KISS1 and KISS1R mRNA expression levels were significantly downregulated by KISS1 or KISS1R knockdown, respectively (Fig. 3D and E). Compared with the si-NC group, the protein expression levels of p-PI3K/PI3K and p-AKT/AKT were slightly downregulated by KISS1 or KISS1R knockdown alone. KISS1 and KISS1R knockdown significantly decreased p-PI3K/PI3K and p-AKT/AKT protein expression levels compared with the si-NC group (Fig. 3F). The aforementioned results demonstrated that KISS1 and KISS1R expression affected the expression levels of PI3K/AKT pathway-related proteins.

Figure 3.

KISS1/KISS1R regulates the expression of PI3K/AKT signalling pathway-related proteins in mouse Sertoli cells. Mouse Sertoli cells were transfected with KISS1 and KISS1R overexpression plasmids or si-KISS1 and si-KISS1R. (A) KISS1 and (B) KISS1R mRNA expression levels in mouse Sertoli cells following transfection with KISS1 or KISS1R overexpression plasmids were detected via RT-qPCR. (C) PI3K, AKT, p-PI3K and p-AKT protein expression levels in mouse Sertoli cells were assessed via western blotting. (D) KISS1 and (E) KISS1R mRNA expression levels in mouse Sertoli cells following transfection with si-KISS1 or si-KISS1R were detected via RT-qPCR. (F) PI3K, AKT, p-PI3K and p-AKT protein expression levels in mouse Sertoli cells were assessed via western blotting. *P<0.05, **P<0.01 and ***P<0.001. KISS1, KiSS-1 metastasis suppressor; KISS1R, KISS1 receptor; si, small interfering RNA; p, phosphorylated; RT-qPCR, reverse transcription-quantitative PCR; NC, negative control.

PI3K/AKT inhibitor reverses KISS1/KISS1R-mediated protective effects

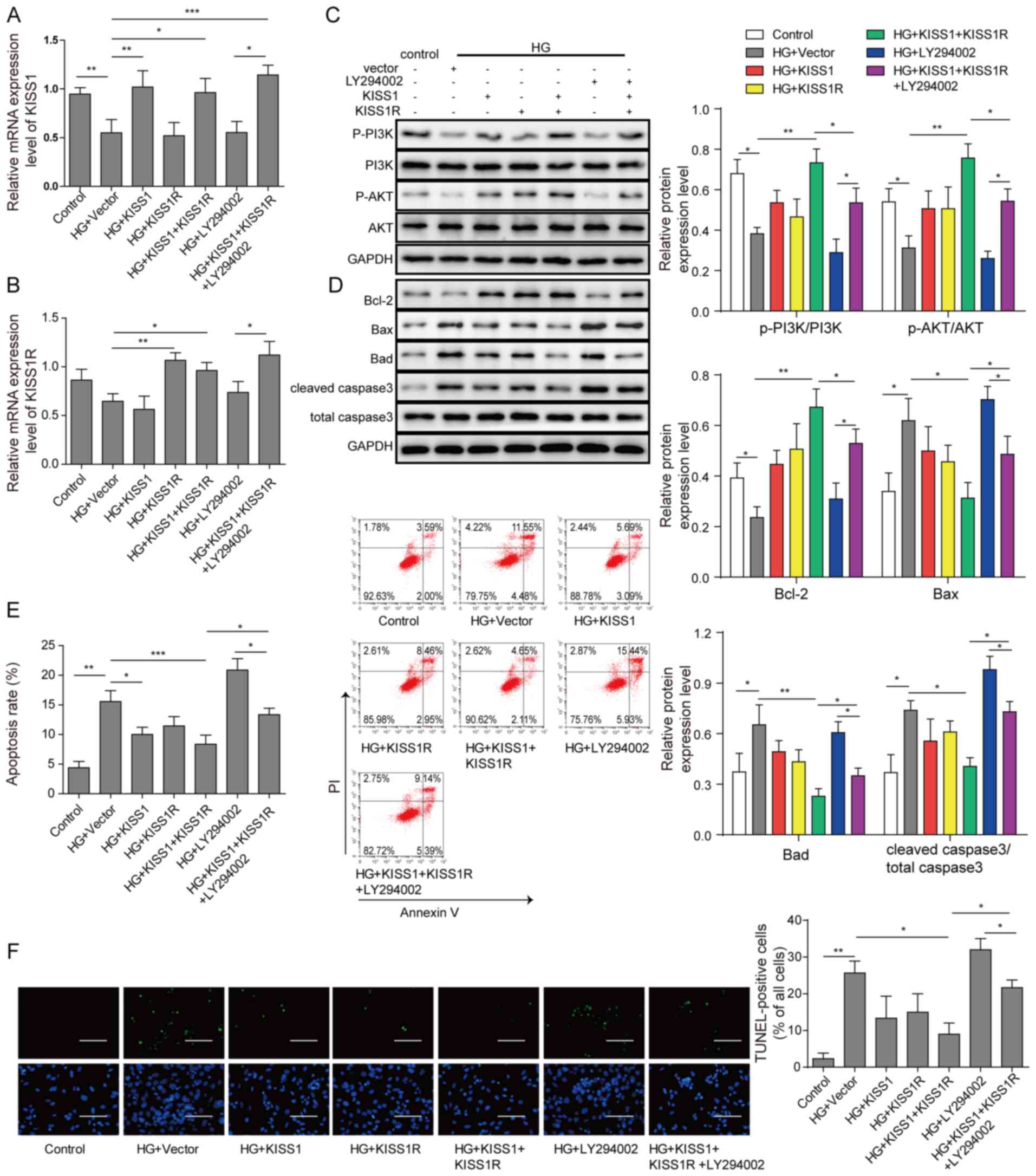
Mouse Sertoli cells were transfected with KISS1 and KISS1R overexpression plasmids, and then treated with PI3K/AKT pathway inhibitor. Compared with the HG + vector group, KISS1 and KISS1R mRNA expression levels were significantly increased by KISS1 or KISS1R overexpression, respectively (Fig. 4A and B). Compared with the HG + vector group, the protein expression levels of p-PI3K/PI3K and p-AKT/AKT were significantly upregulated by KISS1 and KISS1R overexpression, whereas PI3K/AKT inhibitor LY294002 treatment significantly reversed this effect (Fig. 4C). Compared with the HG + vector group, Bcl-2 expression was significantly upregulated, and Bad, Bax and caspase-3 expression levels were significantly decreased by KISS1 and KISS1R overexpression, which indicated a decrease in apoptosis (Fig. 4D). However, KISS1 and KISS1R overexpression-mediated effects on apoptosis-related protein expression levels were significantly reversed by PI3K/AKT inhibitor treatment. The flow cytometry results demonstrated that compared with the HG + vector group, the number of apoptotic cells was significantly downregulated by KISS1 and KISS1R overexpression, whereas PI3K/AKT inhibitor treatment significantly reversed this effect (Fig. 4E). Similar trends were observed for the analysis of cell apoptosis via TUNEL staining (Fig. 4F). Collectively, the results demonstrated that KISS1/KISS1R regulated HG-induced cell apoptosis by altering the PI3K/AKT signalling pathway.

Figure 4.

PI3K/AKT inhibitor reverses KISS1/KISS1R-mediated protective effects. Mouse Sertoli cells were transfected with KISS1 and KISS1R overexpression plasmids, and then treated with the PI3K/AKT signalling pathway inhibitor LY294002. (A) KISS1 and (B) KISS1R mRNA expression levels in mouse Sertoli cells were detected via reverse transcription-quantitative PCR. (C) PI3K, AKT, p-PI3K, p-AKT (D) Bad, Bcl-2, Bax and caspase-3 protein expression levels in mouse Sertoli cells were assessed via western blotting. Mouse Sertoli cell apoptosis was evaluated via (E) flow cytometry and (F) TUNEL staining. Scale bar, 100 µm. *P<0.05, **P<0.01 and ***P<0.001. KISS1, KiSS-1 metastasis suppressor; KISS1R, KISS1 receptor; p, phosphorylated; HG, high glucose.

Discussion

It was estimated that 451 million people lived with DM in 2017, with a prevalence rate of 8.8% (26). Diabetes is associated with diverse clinical complications, including reproductive dysfunction (27–29). Given the multifactorial nature of DM, the mechanisms underlying DM-induced reproductive dysfunction are not completely understood. As hyperglycaemia has a major effect on disease pathophysiology, in vitro approaches have been used to explore the effect of HG on human sperm function (30). The HG environment may cause impaired testicular support cell function, affect spermatogenesis and cause testicular spermatogenesis dysfunction (30). In addition, Liu et al (31) reported that the motility and viability of spermatozoa were markedly reduced after incubation with glucose. In the present study, the results demonstrated that compared with the control group, HG conditions significantly decreased cell viability and significantly increased cell apoptosis in mouse Sertoli cells, which was consistent with a previous study (32). The present study lacked verification of Sertoli cell purity, but this did not have an impact on the conclusions of the present study.

KISS1 and KISS1R are involved in regulating mammalian sexual maturity and development of the reproductive system, and serve an important role in female reproduction (33,34). However, few studies on the role of KISS1/KISS1R in the male reproductive system have been conducted. Previous studies have reported reduced sperm motility and kisspeptin expression in male patients with diabetes (4,35). The results of the present study demonstrated that KISS1/KISS1R expression levels were significantly downregulated in HG-induced mouse Sertoli cells compared with the control group, suggesting that KISS1/KISS1R might serve a significant role in regulating reproductive dysfunction in male patients with diabetes. Therefore, the present study aimed to examine the specific mechanism underlying KISS1/KISS1R-mediated regulation of the reproductive function in male patients with diabetes.

Apoptosis serves a critical role in male reproductive dysfunction (36). Increased testicular cell apoptosis was observed in male mice with reproductive disorders (37). Moreover, increased endoplasmic reticulum stress and apoptosis were observed in murine Leydig tumour cell line 1 cells treated with palmitic acid (38). Yang et al (39) reported that decreased testosterone secretion accompanied by increased apoptosis was observed in mouse Leydig cells after natriuretic peptide receptor 2 inhibition. In the present study, compared with the control group, cell apoptosis was significantly increased in mouse Sertoli cells under HG conditions, which was consistent with a previous study. KISS1 has been reported to regulate PI3K/AKT (22), which was consistent with the results of the present study that demonstrated that KISS1/KISS1R overexpression activated the PI3K/AKT signalling pathway, which regulates apoptosis (40). The typical AKT phosphorylation targets include Bad and caspase-3, which are closely related to apoptosis (41). The present study demonstrated that KISS1/KISS1R mediated Sertoli cell apoptosis via the PI3K/AKT signalling pathway under HG conditions. Although the present study investigated the mechanism underlying KISS1/KISS1R in vitro HG-induced cell models, future studies should investigate the effects of KISS1/KISS1R on Sertoli cells using in vivo diabetic mouse models.

The prevalence of diabetes is high in modern society, and male patients with diabetes are usually affected by reproductive dysfunction (42); therefore, identifying the specific mechanism underlying the regulation of reproductive dysfunction in male patients with diabetes is important. The present study investigated the specific mechanism underlying the regulation of reproductive dysfunction in male patients with diabetes, providing potential targets for the treatment of reproductive dysfunction in male patients with diabetes.

Acknowledgements

Not applicable.

Funding

The present study was supported by The Medical and Health Research Project of Zhejiang Province (grant no. 2019KY620).

Availability of data and materials

The datasets used and/or analysed during the current study are available from the corresponding author on reasonable request.

Authors' contributions

YL and DMG analysed the data and confirm their authenticity. DMG conceived the study and assisted in drafting the manuscript. JF designed the study. PPZ performed the literature search. JPZ performed the experiments and acquired and analysed the data. SXD assisted in the experimental plan formulation and data analysis, and drafted, edited and reviewed the manuscript. All authors read and approved the final manuscript.

Ethics approval and consent to participate

The present study was approved by The Animal Ethics Committee of The Second Affiliated Hospital of Nanchang University [approval no. (2018) 031].

Patient consent for publication

Not applicable.

Competing interests

The authors declare that they have no competing interests.

Glossary

Abbreviations

Abbreviations:

HG

high glucose

DM

diabetes mellitus

HPG

hypothalamus-pituitary-gonadal axis

GnRH

gonadotropin- releasing hormone

References

1 

Chen L, Magliano DJ and Zimmet PZ: The worldwide epidemiology of type 2 diabetes mellitus-present and future perspectives. Nat Rev Endocrinol. 8:228–236. 2011. View Article : Google Scholar : PubMed/NCBI

2 

Zheng Y, Ley SH and Hu FB: Global aetiology and epidemiology of type 2 diabetes mellitus and its complications. Nat Rev Endocrinol. 14:88–98. 2018. View Article : Google Scholar : PubMed/NCBI

3 

Nathan DM: Long-term complications of diabetes mellitus. N Engl J Med. 328:1676–1685. 1993. View Article : Google Scholar : PubMed/NCBI

4 

Kyathanahalli C, Bangalore S, Hanumanthappa K and Muralidhara: Experimental diabetes-induced testicular damage in prepubertal rats. J Diabetes. 6:48–59. 2014. View Article : Google Scholar : PubMed/NCBI

5 

Maresch CC, Stute DC, Alves MG, Oliveira PF, de Kretser DM and Linn T: Diabetes-induced hyperglycemia impairs male reproductive function: A systematic review. Hum Reprod Update. 24:86–105. 2018. View Article : Google Scholar : PubMed/NCBI

6 

Jangir RN and Jain GC: Diabetes mellitus induced impairment of male reproductive functions: A review. Curr Diabetes Rev. 10:147–157. 2014. View Article : Google Scholar : PubMed/NCBI

7 

Frenkel GP, Homonnai Z, Drasnin N, Sofer A, Kaplan R and Kraicer PF: Fertility of the streptozotocin-diabetic male rat. Andrologia. 10:127–136. 1978. View Article : Google Scholar : PubMed/NCBI

8 

Kühn-Velten N, Waldenburger D and Staib W: Evaluation of steroid biosynthetic lesions in isolated leydig cells from the testes of streptozotocin-diabetic rats. Diabetologia. 23:529–533. 1982. View Article : Google Scholar

9 

Amaral S, Moreno AJ, Santos MS, Seiça R and Ramalho-Santos J: Effects of hyperglycemia on sperm and testicular cells of Goto-Kakizaki and streptozotocin-treated rat models for diabetes. Theriogenology. 66:2056–2067. 2006. View Article : Google Scholar : PubMed/NCBI

10 

Shukla KK, Mahdi AA, Ahmad MK, Shankhwar SN, Rajender S and Jaiswar SP: Mucuna pruriens improves male fertility by its action on the hypothalamus-pituitary-gonadal axis. Fertil Steril. 92:1934–1940. 2009. View Article : Google Scholar : PubMed/NCBI

11 

Li ZM, Liu N, Jiang YP, Yang JM, Zheng J, Sun M, Li YX, Sun T, Wu J and Yu JQ: Vitexin alleviates streptozotocin-induced sexual dysfunction and fertility impairments in male mice via modulating the hypothalamus-pituitary-gonadal axis. Chem Biological Interact. 297:119–129. 2019. View Article : Google Scholar : PubMed/NCBI

12 

Fink G: Neuroendocrine regulation of pituitary function. Neuroendocrinology in Physiology and Medicine. Conn PM and Freeman ME: Humana Press; Totowa, NJ: https://doi.org/10.1007/978-1-59259-707-9_7

13 

Caraty A, Franceschini I and Hoffman GE: Kisspeptin and the preovulatory gonadotrophin-releasing hormone/luteinising hormone surge in the ewe: Basic aspects and potential applications in the control of ovulation. J Neuroendocrinol. 22:710–715. 2010.PubMed/NCBI

14 

Dhillo WS, Chaudhri OB, Thompson EL, Murphy KG, Patterson M, Ramachandran R, Nijher GK, Amber V, Kokkinos A, Donaldson M, et al: Kisspeptin-54 stimulates gonadotropin release most potently during the preovulatory phase of the menstrual cycle in women. J Clin Endocrinol Metab. 92:3958–3966. 2007. View Article : Google Scholar : PubMed/NCBI

15 

Hu KL, Zhao H, Min Z, He Y, Li T, Zhen X, Ren Y, Chang HM, Yu Y and Li R: Increased expression of KISS1 and KISS1 receptor in human granulosa lutein cells-potential pathogenesis of polycystic ovary syndrome. Reprod Sci. 26:1429–1438. 2019. View Article : Google Scholar : PubMed/NCBI

16 

Hu KL, Zhao H, Chang HM, Yu Y and Qiao J: Kisspeptin/kisspeptin receptor system in the ovary. Front Endocrinol (Lausanne). 8:3652018. View Article : Google Scholar : PubMed/NCBI

17 

Yu H, Liu J, Han Y, Chen C and Meng F: Correlation between serum Kisspeptin and spermatogenic function in men. bioRxiv. Oct 18–2019.doi: https://doi.org/10.1101/810572.

18 

Funes S, Hedrick JA, Vassileva G, Markowitz L, Abbondanzo S, Golovko A, Yang S, Monsma FJ and Gustafson EL: The KiSS-1 receptor GPR54 is essential for the development of the murine reproductive system. Biochem Biophys Res Commun. 312:1357–1363. 2003. View Article : Google Scholar : PubMed/NCBI

19 

Franke TF: PI3K/Akt: Getting it right matters. Oncogene. 27:6473–6488. 2008. View Article : Google Scholar : PubMed/NCBI

20 

Foster FM, Traer CJ, Abraham SM and Fry MJ: The phosphoinositide (PI) 3-kinase family. J Cell Sci. 116:3037–3040. 2003. View Article : Google Scholar : PubMed/NCBI

21 

Lin A, Piao H, Zhuang L, Sarbassov dos D, Ma L and Gan B: FoxO transcription factors promote AKT Ser473 phosphorylation and renal tumor growth in response to pharmacologic inhibition of the PI3K-AKT pathway. Cancer Res. 74:1682–1693. 2014. View Article : Google Scholar : PubMed/NCBI

22 

Beymer M, Negrón AL, Yu G, Wu S, Mayer C, Lin RZ, Boehm U and Acosta-Martínez M: Kisspeptin cell-specific PI3K signaling regulates hypothalamic kisspeptin expression and participates in the regulation of female fertility. Am J Physiol Endocrinol Metab. 307:E969–E982. 2014. View Article : Google Scholar : PubMed/NCBI

23 

Chen S, Chen W, Zhang X, Lin S and Chen Z: Overexpression of KiSS-1 reduces colorectal cancer cell invasion by downregulating MMP-9 via blocking PI3K/Akt/NF-κB signal pathway. Int J Oncol. 48:1391–1398. 2016. View Article : Google Scholar : PubMed/NCBI

24 

Xin X, Li Z, Zhong Y, Li Q, Wang J, Zhang H, Yuan X, Li J and Zhang Z: KISS1 suppresses apoptosis and stimulates the synthesis of E2 in porcine ovarian Granulosa cells. Animals (Basel). 9:542019. View Article : Google Scholar : PubMed/NCBI

25 

Livak KJ and Schmittgen TD: Analysis of relative gene expression data using real-time quantitative PCR and the 2(-Delta Delta C(T)) method. Methods. 25:402–408. 2001. View Article : Google Scholar : PubMed/NCBI

26 

Dowarah J and Singh VP: Anti-diabetic drugs recent approaches and advancements. Bioorg Med Chem. 28:1152632020. View Article : Google Scholar : PubMed/NCBI

27 

Birben E, Sahiner UM, Sackesen C, Erzurum S and Kalayci O: Oxidative stress and antioxidant defense. World Allergy Organ J. 5:9–19. 2012. View Article : Google Scholar : PubMed/NCBI

28 

Adedara IA, Okpara ES, Busari EO, Omole O, Owumi SE and Farombi EO: Dietary protocatechuic acid abrogates male reproductive dysfunction in streptozotocin-induced diabetic rats via suppression of oxidative damage, inflammation and caspase-3 activity. Eur J Pharmacol. 849:30–42. 2019. View Article : Google Scholar : PubMed/NCBI

29 

Johnson A, Cheng SC, Tsou D and Kong ZL: Attenuation of reproductive dysfunction in diabetic male rats with timber cultured Antrodia cinnamomea ethanol extract. Biomed Pharmacother. 112:1086842019. View Article : Google Scholar : PubMed/NCBI

30 

Jiang YP, Ye RJ, Yang JM, Liu N, Zhang WJ, Ma L, Sun T, Niu JG, Zheng P and Yu JQ: Protective effects of Salidroside on spermatogenesis in streptozotocin induced type-1 diabetic male mice by inhibiting oxidative stress mediated blood-testis barrier damage. Chem Biol Interact. 315:1088692020. View Article : Google Scholar : PubMed/NCBI

31 

Liu J, Wang Y, Gong L and Sun C: Oxidation of glyceraldehyde- 3-phosphate dehydrogenase decreases sperm motility in diabetes mellitus. Biochem Biophys Res Commun. 465:245–248. 2015. View Article : Google Scholar : PubMed/NCBI

32 

Luo D, Zhang M, Su X, Liu L, Zhou X, Zhang X, Zheng D, Yu C and Guan Q: High fat diet impairs spermatogenesis by regulating glucose and lipid metabolism in Sertoli cells. Life Sci. 257:1180282020. View Article : Google Scholar : PubMed/NCBI

33 

Gahete MD, Vázquez-Borrego MC, Martínez-Fuentes AJ, Tena-Sempere M, Castaño JP and Luque RM: Role of the Kiss1/Kiss1r system in the regulation of pituitary cell function. Mol Cell Endocrinol. 438:100–106. 2016. View Article : Google Scholar : PubMed/NCBI

34 

Ke R, Ma X and Lee LTO: Understanding the functions of kisspeptin and kisspeptin receptor (Kiss1R) from clinical case studies. Peptides. 120:1700192019. View Article : Google Scholar : PubMed/NCBI

35 

George JT, Millar RP and Anderson RA: Hypothesis: Kisspeptin mediates male hypogonadism in obesity and type 2 diabetes. Neuroendocrinology. 91:302–307. 2010. View Article : Google Scholar : PubMed/NCBI

36 

Li X, Zhu Y, Zhang C, Liu J, Zhou G, Jing L, Shi Z, Sun Z and Zhou X: BDE-209 induces male reproductive toxicity via cell cycle arrest and apoptosis mediated by DNA damage response signaling pathways. Environ Pollut. 255:1130972019. View Article : Google Scholar : PubMed/NCBI

37 

Khodamoradi K, Amini-Khoei H, Khosravizadeh Z, Hosseini SR, Dehpour AR and Hassanzadeh G: Oxidative stress, inflammatory reactions and apoptosis mediated the negative effect of chronic stress induced by maternal separation on the reproductive system in male mice. Reprod Biol. 19:340–348. 2019. View Article : Google Scholar : PubMed/NCBI

38 

Chen Z, Wen D, Wang F, Wang C and Yang L: Curcumin protects against palmitic acid-induced apoptosis via the inhibition of endoplasmic reticulum stress in testicular Leydig cells. Reprod Biol Endocrinol. 17:712019. View Article : Google Scholar : PubMed/NCBI

39 

Yang L, Lei L, Zhao Q, Gong Y, Guan G and Huang S: C-Type natriuretic peptide/natriuretic peptide receptor 2 is involved in cell proliferation and testosterone production in mouse leydig cells. World J Mens Health. 37:186–198. 2019. View Article : Google Scholar : PubMed/NCBI

40 

Ma Y, Qin H and Cui Y: MiR-34a targets GAS1 to promote cell proliferation and inhibit apoptosis in papillary thyroid carcinoma via PI3K/Akt/Bad pathway. Biochem Biophys Res Commun. 44:958–963. 2013. View Article : Google Scholar : PubMed/NCBI

41 

Zhang XH, Chen SY, Tang L, Shen YZ, Luo L, Xu CW, Liu Q and Li D: Myricetin induces apoptosis in HepG2 cells through Akt/p70S6K/bad signaling and mitochondrial apoptotic pathway. Anticancer Agents Med Chem. 13:1575–1581. 2013. View Article : Google Scholar : PubMed/NCBI

42 

Maiorino MI, Bellastella G and Esposito K: Diabetes and sexual dysfunction: Current perspectives. Diabetes Metab Syndr Obes. 7:95–105. 2014.PubMed/NCBI

Related Articles

  • Abstract
  • View
  • Download
  • Twitter
Copy and paste a formatted citation
Spandidos Publications style
Gan D, Zhang P, Zhang J, Ding S, Fang J and Liu Y: KISS1/KISS1R mediates Sertoli cell apoptosis via the PI3K/AKT signalling pathway in a high‑glucose environment. Mol Med Rep 23: 477, 2021.
APA
Gan, D., Zhang, P., Zhang, J., Ding, S., Fang, J., & Liu, Y. (2021). KISS1/KISS1R mediates Sertoli cell apoptosis via the PI3K/AKT signalling pathway in a high‑glucose environment. Molecular Medicine Reports, 23, 477. https://doi.org/10.3892/mmr.2021.12116
MLA
Gan, D., Zhang, P., Zhang, J., Ding, S., Fang, J., Liu, Y."KISS1/KISS1R mediates Sertoli cell apoptosis via the PI3K/AKT signalling pathway in a high‑glucose environment". Molecular Medicine Reports 23.6 (2021): 477.
Chicago
Gan, D., Zhang, P., Zhang, J., Ding, S., Fang, J., Liu, Y."KISS1/KISS1R mediates Sertoli cell apoptosis via the PI3K/AKT signalling pathway in a high‑glucose environment". Molecular Medicine Reports 23, no. 6 (2021): 477. https://doi.org/10.3892/mmr.2021.12116
Copy and paste a formatted citation
x
Spandidos Publications style
Gan D, Zhang P, Zhang J, Ding S, Fang J and Liu Y: KISS1/KISS1R mediates Sertoli cell apoptosis via the PI3K/AKT signalling pathway in a high‑glucose environment. Mol Med Rep 23: 477, 2021.
APA
Gan, D., Zhang, P., Zhang, J., Ding, S., Fang, J., & Liu, Y. (2021). KISS1/KISS1R mediates Sertoli cell apoptosis via the PI3K/AKT signalling pathway in a high‑glucose environment. Molecular Medicine Reports, 23, 477. https://doi.org/10.3892/mmr.2021.12116
MLA
Gan, D., Zhang, P., Zhang, J., Ding, S., Fang, J., Liu, Y."KISS1/KISS1R mediates Sertoli cell apoptosis via the PI3K/AKT signalling pathway in a high‑glucose environment". Molecular Medicine Reports 23.6 (2021): 477.
Chicago
Gan, D., Zhang, P., Zhang, J., Ding, S., Fang, J., Liu, Y."KISS1/KISS1R mediates Sertoli cell apoptosis via the PI3K/AKT signalling pathway in a high‑glucose environment". Molecular Medicine Reports 23, no. 6 (2021): 477. https://doi.org/10.3892/mmr.2021.12116
Follow us
  • Twitter
  • LinkedIn
  • Facebook
About
  • Spandidos Publications
  • Careers
  • Cookie Policy
  • Privacy Policy
How can we help?
  • Help
  • Live Chat
  • Contact
  • Email to our Support Team