Spandidos Publications Logo
  • About
    • About Spandidos
    • Aims and Scopes
    • Abstracting and Indexing
    • Editorial Policies
    • Reprints and Permissions
    • Job Opportunities
    • Terms and Conditions
    • Contact
  • Journals
    • All Journals
    • Oncology Letters
      • Oncology Letters
      • Information for Authors
      • Editorial Policies
      • Editorial Board
      • Aims and Scope
      • Abstracting and Indexing
      • Bibliographic Information
      • Archive
    • International Journal of Oncology
      • International Journal of Oncology
      • Information for Authors
      • Editorial Policies
      • Editorial Board
      • Aims and Scope
      • Abstracting and Indexing
      • Bibliographic Information
      • Archive
    • Molecular and Clinical Oncology
      • Molecular and Clinical Oncology
      • Information for Authors
      • Editorial Policies
      • Editorial Board
      • Aims and Scope
      • Abstracting and Indexing
      • Bibliographic Information
      • Archive
    • Experimental and Therapeutic Medicine
      • Experimental and Therapeutic Medicine
      • Information for Authors
      • Editorial Policies
      • Editorial Board
      • Aims and Scope
      • Abstracting and Indexing
      • Bibliographic Information
      • Archive
    • International Journal of Molecular Medicine
      • International Journal of Molecular Medicine
      • Information for Authors
      • Editorial Policies
      • Editorial Board
      • Aims and Scope
      • Abstracting and Indexing
      • Bibliographic Information
      • Archive
    • Biomedical Reports
      • Biomedical Reports
      • Information for Authors
      • Editorial Policies
      • Editorial Board
      • Aims and Scope
      • Abstracting and Indexing
      • Bibliographic Information
      • Archive
    • Oncology Reports
      • Oncology Reports
      • Information for Authors
      • Editorial Policies
      • Editorial Board
      • Aims and Scope
      • Abstracting and Indexing
      • Bibliographic Information
      • Archive
    • Molecular Medicine Reports
      • Molecular Medicine Reports
      • Information for Authors
      • Editorial Policies
      • Editorial Board
      • Aims and Scope
      • Abstracting and Indexing
      • Bibliographic Information
      • Archive
    • World Academy of Sciences Journal
      • World Academy of Sciences Journal
      • Information for Authors
      • Editorial Policies
      • Editorial Board
      • Aims and Scope
      • Abstracting and Indexing
      • Bibliographic Information
      • Archive
    • International Journal of Functional Nutrition
      • International Journal of Functional Nutrition
      • Information for Authors
      • Editorial Policies
      • Editorial Board
      • Aims and Scope
      • Abstracting and Indexing
      • Bibliographic Information
      • Archive
    • International Journal of Epigenetics
      • International Journal of Epigenetics
      • Information for Authors
      • Editorial Policies
      • Editorial Board
      • Aims and Scope
      • Abstracting and Indexing
      • Bibliographic Information
      • Archive
    • Medicine International
      • Medicine International
      • Information for Authors
      • Editorial Policies
      • Editorial Board
      • Aims and Scope
      • Abstracting and Indexing
      • Bibliographic Information
      • Archive
  • Articles
  • Information
    • Information for Authors
    • Information for Reviewers
    • Information for Librarians
    • Information for Advertisers
    • Conferences
  • Language Editing
Spandidos Publications Logo
  • About
    • About Spandidos
    • Aims and Scopes
    • Abstracting and Indexing
    • Editorial Policies
    • Reprints and Permissions
    • Job Opportunities
    • Terms and Conditions
    • Contact
  • Journals
    • All Journals
    • Biomedical Reports
      • Information for Authors
      • Editorial Policies
      • Editorial Board
      • Aims and Scope
      • Abstracting and Indexing
      • Bibliographic Information
      • Archive
    • Experimental and Therapeutic Medicine
      • Information for Authors
      • Editorial Policies
      • Editorial Board
      • Aims and Scope
      • Abstracting and Indexing
      • Bibliographic Information
      • Archive
    • International Journal of Epigenetics
      • Information for Authors
      • Editorial Policies
      • Editorial Board
      • Aims and Scope
      • Abstracting and Indexing
      • Bibliographic Information
      • Archive
    • International Journal of Functional Nutrition
      • Information for Authors
      • Editorial Policies
      • Editorial Board
      • Aims and Scope
      • Abstracting and Indexing
      • Bibliographic Information
      • Archive
    • International Journal of Molecular Medicine
      • Information for Authors
      • Editorial Policies
      • Editorial Board
      • Aims and Scope
      • Abstracting and Indexing
      • Bibliographic Information
      • Archive
    • International Journal of Oncology
      • Information for Authors
      • Editorial Policies
      • Editorial Board
      • Aims and Scope
      • Abstracting and Indexing
      • Bibliographic Information
      • Archive
    • Medicine International
      • Information for Authors
      • Editorial Policies
      • Editorial Board
      • Aims and Scope
      • Abstracting and Indexing
      • Bibliographic Information
      • Archive
    • Molecular and Clinical Oncology
      • Information for Authors
      • Editorial Policies
      • Editorial Board
      • Aims and Scope
      • Abstracting and Indexing
      • Bibliographic Information
      • Archive
    • Molecular Medicine Reports
      • Information for Authors
      • Editorial Policies
      • Editorial Board
      • Aims and Scope
      • Abstracting and Indexing
      • Bibliographic Information
      • Archive
    • Oncology Letters
      • Information for Authors
      • Editorial Policies
      • Editorial Board
      • Aims and Scope
      • Abstracting and Indexing
      • Bibliographic Information
      • Archive
    • Oncology Reports
      • Information for Authors
      • Editorial Policies
      • Editorial Board
      • Aims and Scope
      • Abstracting and Indexing
      • Bibliographic Information
      • Archive
    • World Academy of Sciences Journal
      • Information for Authors
      • Editorial Policies
      • Editorial Board
      • Aims and Scope
      • Abstracting and Indexing
      • Bibliographic Information
      • Archive
  • Articles
  • Information
    • For Authors
    • For Reviewers
    • For Librarians
    • For Advertisers
    • Conferences
  • Language Editing
Login Register Submit
  • This site uses cookies
  • You can change your cookie settings at any time by following the instructions in our Cookie Policy. To find out more, you may read our Privacy Policy.

    I agree
Search articles by DOI, keyword, author or affiliation
Search
Advanced Search
presentation
Molecular Medicine Reports
Join Editorial Board Propose a Special Issue
Print ISSN: 1791-2997 Online ISSN: 1791-3004
Journal Cover
August-2021 Volume 24 Issue 2

Full Size Image

Sign up for eToc alerts
Recommend to Library

Journals

International Journal of Molecular Medicine

International Journal of Molecular Medicine

International Journal of Molecular Medicine is an international journal devoted to molecular mechanisms of human disease.

International Journal of Oncology

International Journal of Oncology

International Journal of Oncology is an international journal devoted to oncology research and cancer treatment.

Molecular Medicine Reports

Molecular Medicine Reports

Covers molecular medicine topics such as pharmacology, pathology, genetics, neuroscience, infectious diseases, molecular cardiology, and molecular surgery.

Oncology Reports

Oncology Reports

Oncology Reports is an international journal devoted to fundamental and applied research in Oncology.

Experimental and Therapeutic Medicine

Experimental and Therapeutic Medicine

Experimental and Therapeutic Medicine is an international journal devoted to laboratory and clinical medicine.

Oncology Letters

Oncology Letters

Oncology Letters is an international journal devoted to Experimental and Clinical Oncology.

Biomedical Reports

Biomedical Reports

Explores a wide range of biological and medical fields, including pharmacology, genetics, microbiology, neuroscience, and molecular cardiology.

Molecular and Clinical Oncology

Molecular and Clinical Oncology

International journal addressing all aspects of oncology research, from tumorigenesis and oncogenes to chemotherapy and metastasis.

World Academy of Sciences Journal

World Academy of Sciences Journal

Multidisciplinary open-access journal spanning biochemistry, genetics, neuroscience, environmental health, and synthetic biology.

International Journal of Functional Nutrition

International Journal of Functional Nutrition

Open-access journal combining biochemistry, pharmacology, immunology, and genetics to advance health through functional nutrition.

International Journal of Epigenetics

International Journal of Epigenetics

Publishes open-access research on using epigenetics to advance understanding and treatment of human disease.

Medicine International

Medicine International

An International Open Access Journal Devoted to General Medicine.

Journal Cover
August-2021 Volume 24 Issue 2

Full Size Image

Sign up for eToc alerts
Recommend to Library

  • Article
  • Citations
    • Cite This Article
    • Download Citation
    • Create Citation Alert
    • Remove Citation Alert
    • Cited By
  • Similar Articles
    • Related Articles (in Spandidos Publications)
    • Similar Articles (Google Scholar)
    • Similar Articles (PubMed)
  • Download PDF
  • Download XML
  • View XML

  • Supplementary Files
    • Supplementary_Data.pdf
Article Open Access

Soluble fibrinogen‑like protein 2 levels are decreased in patients with ischemic heart failure and associated with cardiac function

  • Authors:
    • Ya You
    • Shiyuan Huang
    • Hui Liu
    • Cheng Fan
    • Kun Liu
    • Zhaohui Wang
  • View Affiliations / Copyright

    Affiliations: Department of Geriatrics, Union Hospital, Tongji Medical College, Huazhong University of Science and Technology, Wuhan, Hubei 430022, P.R. China, Department of Cardiology, Union Hospital, Tongji Medical College, Huazhong University of Science and Technology, Wuhan, Hubei 430022, P.R. China
    Copyright: © You et al. This is an open access article distributed under the terms of Creative Commons Attribution License.
  • Article Number: 559
    |
    Published online on: June 3, 2021
       https://doi.org/10.3892/mmr.2021.12198
  • Expand metrics +
Metrics: Total Views: 0 (Spandidos Publications: | PMC Statistics: )
Metrics: Total PDF Downloads: 0 (Spandidos Publications: | PMC Statistics: )
Cited By (CrossRef): 0 citations Loading Articles...

This article is mentioned in:


Abstract

Soluble fibrinogen‑like protein 2 (sFGL2), as a novel effector of regulatory T cells (Tregs), exhibits immune regulatory activity in several inflammatory diseases. Immune activation and persistent inflammation participate in the progression of ischemic heart failure (IHF). The present study aimed to determine serum sFGL2 levels in patients with IHF and explore the relationship between sFGL2 levels and cardiac function. A total of 104 patients with IHF and 32 healthy controls were enrolled. patients with IHF were further split into subgroups according to the New York Heart Association functional classification or left ventricular ejection fraction (LVEF). Serum sFGL2 levels and peripheral Tregs frequencies were analyzed by ELISA and flow cytometry, respectively. The suppressive function of Tregs was measured by proliferation and functional suppression assays. Serum levels of sFGL2 and circulating Tregs frequencies were significantly decreased in patients with IHF compared with healthy controls. In patients with IHF, sFGL2 levels and Tregs frequencies were decreased with the deterioration of cardiac function. Tregs from patients with IHF exhibited compromised ability to suppress CD4+CD25‑ T cells proliferation and inflammatory cytokines secretion. Specifically, sFGL2 levels and Tregs frequencies positively correlated with LVEF, whereas negatively correlated with left ventricular end‑diastolic dimension and N‑terminal pro‑brain natriuretic peptide. sFGL2 levels were positively correlated with Tregs frequencies. In conclusion, the reduction of serum sFGL2 levels are associated with the progression of IHF and sFGL2 could be used as a potential indicator for predicting disease severity.

Introduction

Advanced treatments have effectively reduced the deaths from myocardial infarction (MI), however the morbidity and mortality of post-infarction ischemic heart failure (IHF) are increasing and becoming a major threat to human health worldwide (1–3). Adverse ventricular remodeling (AVR) following MI is the pathological basis of IHF and is largely ascribed to inflammatory responses (4–6). Various immune cells, including T helper lymphocytes, regulatory T cells (Tregs), monocytes and macrophages, participate in the complicated process (7,8). Notably, Tregs, which are regarded to be a subset of anti-inflammatory lymphocytes, act as a key player in immune suppression and modulate the immune balance (9–11).

Recently, Tregs have shown to play an important role in cardiovascular diseases such as dilated cardiomyopathy (12), hypertension (13), atherosclerosis (14), acute coronary syndrome (ACS) (15) and chronic heart failure (CHF) (9,16). Clinical studies report that a reduced number and impaired function of Tregs are present in CHF (9,10,17). The underlying mechanism may be attributed to impaired thymic output of nascent Tregs and increased cell apoptosis in periphery (10). Following ischemic injury, high sensitivity to FasL-induced apoptosis or IL-2 deprivation may also contribute to the defect of Tregs in patients with CHF (10). Tregs can improve cardiac repair and attenuate AVR following MI by inhibiting inflammation and cardiomyocytes damage through cell-to-cell contact and inhibitory cytokines production, including IL-10 and TGF-β (17). Additionally, a novel effector molecule of Tregs, sFGL2, has attracted attention as an immunoregulatory factor.

sFGL2 belongs to the fibrinogen-related proteins superfamily, which is mainly secreted by Tregs (18,19). It exhibits immune regulatory activity in autoimmune glomerulonephritis (20), renal allograft acute rejection (21) and viral hepatitis (22). Recent evidence has indicated that sFGL2 is able to suppress the immune response by inhibiting dendritic cell maturation and T cell proliferation (23). Downregulation of sFGL2 inhibits differentiation and activity of CD4+CD25+Foxp3+ Tregs (23). Based on the observation that sFGL2 may be involved in the modulation of inflammatory responses, it was hypothesized that sFGL2 may play a role in IHF.

Our previous study observed that serum levels of sFGL2 were markedly reduced in patients with ACS, in accordance with significantly decreased frequencies of Tregs (24). Long-term coronary ischemia and inflammatory activation can inevitably give rise to myocardial damage in ACS patients. Since we had demonstrated an altered status of sFGL2 in vascular events, it was hypothesized that sFGL2 would be implicated in the development of cardiac dilatation and dysfunction. Thus, the present study aimed to measure the serum sFGL2 levels to explore their possible changes in patients with IHF and to further assess the association between sFGL2 levels and cardiac function.

Materials and methods

Subjects

To match the sample size of each group, 136 subjects were enrolled from the Union Hospital of Huazhong University of Science and Technology (Wuhan, China) between September 2017 and December 2018 in the present prospective study (Table I). These subjects were divided into a healthy control group (n=32) and a IHF group (n=104). In order to investigate the relationship between serum sFGL2 levels and cardiac function, the 104 patients with IHF were classified into subgroups according to the New York Heart Association (NYHA) functional classification (25) or left ventricular ejection fraction (LVEF) (25). Based on NYHA classification, the patient subgroups were NYHA I–II (n=57) and NYHA III–IV (n=47). Additionally, according to LVEF, the patients with IHF were subdivided into a heart failure with preserved ejection fraction (HFpEF) group (LVEF ≥50%, n=37), heart failure with mid-range ejection fraction (HFmrEF) group (LVEF 40–49%, n=32) and the heart failure with reduced ejection fraction (HFrEF) group (LVEF <40%, n=35). The study was approved by the Ethics Committee of Tongji Medical College, Huazhong University of Science and Technology (approval. no. IORG0003571) and written informed consent was obtained from each participant. The present study conformed to the Declaration of Helsinki principles.

Table I.

Baseline characteristics of healthy controls and patients with IHF.

Table I.

Baseline characteristics of healthy controls and patients with IHF.

CharacteristicsControls (n=32)IHF (n=104)P-value
Age (years)65.0±9.565.88±10.30.666
Sex (male/female)23/986/180.180
Echocardiography data
  LVEF (%)65.3±4.545.8±13.3<0.0001
  LVEDD (cm)4.5±0.45.8±0.5<0.0001
NYHA classification
  I–II (n)–57–
  III–IV (n)–47–
NT-proBNP (pg/ml)– 2,875.27±1,263.30–
Risk factors
  Hypertension, n (%)17 (53.1)70 (67.3)0.144
  Diabetes, n (%)8 (25.0)43 (41.3)0.095
  Hyperlipidemia, n (%)18 (56.3)76 (73.1)0.072
  Smoking, n (%)9 (28.1)46 (44.2)0.105

[i] IHF, ischemic heart failure; LVEF, left ventricular ejection fraction; LVEDD, left ventricular end-diastolic dimension; NYHA, New York Heart Association; NT-proBNP, N-terminal pro-brain natriuretic peptide.

Inclusion criteria

CHF was diagnosed by clinical history, physical examination, electrocardiography, chest X-ray, echocardiography and N-terminal pro-brain natriuretic peptide (NT-proBNP). Patients with CHF were eligible for IHF if they had a history of MI or prior revascularization, or ≥50% stenosis in two or more major epicardial coronary artery. For comparison, 32 healthy volunteers from a routine health examination were enrolled as normal controls, who had no symptoms or signs of IHF.

Exclusion criteria

Patients with the following diseases were excluded from the study: Valvular heart disease, rheumatic heart disease, idiopathic dilated cardiomyopathy, hypertrophic cardiomyopathy, serious infection, virus hepatitis, autoimmunity disease, renal failure and malignant tumors.

Blood samples

Peripheral blood samples were obtained from all patients in a fasting state with clean venipuncture of an antecubital vein. The first 4 ml were collected into a heparinized tube and was used for flow cytometric analysis, while the subsequent 2 ml were collected into a sterile tube without the anticoagulation for ELISA. Peripheral blood mononuclear cells (PBMCs) were isolated by Ficoll density gradient centrifugation (400 × g, 4°C, 25 min) and then used for flow cytometric analysis. Serum was collected following centrifugation and frozen at −80°C until analysis.

Flow cytometric analysis of Tregs

PBMCs were washed two times and suspended with PBS at a density of 1×107 cell/ml. 100 µl of the cell suspension was transferred to 1 ml Eppendorf tube and then the cells were incubated with anti-human CD4-FITC (1:50; cat. no. 11-0049-42; eBioscience; Thermo Fisher Scientific, Inc.) and anti-human CD25-PE (1:50; cat. no. 12-0259-80; eBioscience; Thermo Fisher Scientific, Inc.) at 4°C for 30 min. Following the surface staining, the cells were washed once and resuspended in 1X fixation/permeabilization buffer (500 µl) according to the manufacturer's instructions (eBioscience; Thermo Fisher Scientific, Inc.), followed by two washes in 1X permeabilization buffer for Foxp3 intracellular staining. The cells were then stained with anti-human Foxp3-APC (1:50; cat. no. 17-4776-42; eBioscience; Thermo Fisher Scientific, Inc.) at 4°C for 30 min. Isotype controls were given to insure correct compensation and antibody specificity. All of the antibodies used for flow cytometry were from eBioscience (Thermo Fisher Scientific, Inc.). Stained cells were analyzed on a fluorescence-activated cell sorting (FACS) flow cytometer (FACS Aria; BD Biosciences). All data were analyzed using FlowJo V7.6.1 (FlowJo LLC).

Proliferation and functional suppression assays

PBMCs from controls (n=10) and patients with IHF (n=10) were stained with anti-human CD4-FITC (1:50; cat. no. 11-0049-42; eBioscience; Thermo Fisher Scientific, Inc.) and anti-human CD25-PE (1:50; cat. no. 12-0259-80; eBioscience; Thermo Fisher Scientific, Inc.) at 4°C for 30 min. Following surface staining, CD4+CD25− T cells (responder T cells; Tresp) and CD4+CD25+ Tregs were obtained by FACS sorting using a FACS Aria (BD Biosciences). CD4+CD25− T cells were suspended with PBS at a density of 2×106 cell/ml and labelled with 2 µM carboxyfluorescein succinimidyl ester (CFSE; Thermo Fisher Scientific, Inc.) at 37°C in 5% CO2 for 10 min while rotating once at 5 min. Then CFSE-labelled Tresp cells (1×105/well) from controls or IHF group were cultured alone or co-cultured with CD4+CD25+ Tregs from controls or IHF group at different ratio of 1:1, 2:1, 4:1 and 8:1 with stimulation of plate-bound anti-CD3 (10 µg/ml; eBioscience; Thermo Fisher Scientific, Inc.) and soluble anti-CD28 (5 µg/ml; eBioscience; Thermo Fisher Scientific, Inc.). All cells were incubated in complete RPMI 1640 supplemented with 10% fetal bovine serum (Invitrogen; Thermo Fisher Scientific, Inc.) with a final volume of 200 µl/well in 96-well plates (BD Biosciences) at 37°C and 5% CO2 for 4 days. Proliferation of Tresp cells were analyzed by flow cytometry based on CFSE dilution of gated CD4+ T cells. The percentages of CFSElow cells cultured alone or co-cultured with Tregs in each group were analyzed, and then the reduced proportions of these percentages in co-culture system were calculated as follows: (A-B)/A, where A is the percentage of CFSElow Tresp cells cultured alone and B is the percentage of CFSElow Tresp cells co-cultured with Tregs.

Detection of cytokines by ELISA

Serum levels of sFGL2 (cat. no. 436907; BioLegend, Inc.) and cell culture supernatant levels of IFN-γ (cat. no. 430104; BioLegend, Inc.) and IL-17 (cat. no. 433914; BioLegend, Inc.) were measured using ELISA kits according to the manufacturer's instructions.

Statistical analysis

Continuous variables were expressed as mean ± standard deviation in text and figures. Unpaired two-tailed Student's t-test was performed to detect two group differences and one-way analysis of variance (ANOVA) with Bonferroni's post-hoc test for multiple comparisons. Categorical data were expressed as frequencies and Chi-square test was performed for comparisons between groups. Pearson's correlation coefficients were used to establish associations between variables. Cut-off values for serum sFGL2 levels predicting IHF were analyzed by receiver operating characteristic (ROC) curve analysis. GraphPad Prism 5.0 (GraphPad Software, Inc.) and SPSS 19.0 (IBM Corp.) software were used for data analysis. P<0.05 was considered to indicate a statistically significant difference.

Results

Basic clinical characteristics

The baseline characteristics of the 136 subjects are presented in Table I. Groups (Controls and IHF) were comparable with respect to age, gender and incidence of hypertension, diabetes, hyperlipidemia and smoking. Compared with controls, patients with IHF showed a lower LVEF and a larger left ventricular end-diastolic dimension (LVEDD). Table SI shows the demographic and clinical characteristics of controls and the NYHA I–II and NYHA III–IV groups. Basic clinical characteristics of controls and the HFpEF, HFmrEF and HFrEF groups are summarized in Table SII.

Serum sFGL2 levels and circulating Tregs frequencies are decreased in patients with IHF

Serum sFGL2 levels and peripheral Tregs frequencies were measured by ELISA and flow cytometry in patients with IHF, respectively. As shown in Fig. 1A, sFGL2 levels were noticeably reduced among patients with IHF (11.90±6.48 ng/ml) compared with controls (18.27±5.69 ng/ml; P<0.0001). The frequencies of CD4+CD25+Foxp3+ Tregs were significantly reduced in the IHF group (1.99±0.81%) compared with controls (4.99±0.67%; P<0.0001; Fig. 1B and C).

Figure 1.

Serum sFGL2 levels and circulating Tregs frequencies are decreased in patients with IHF. (A) Serum sFGL2 levels were analyzed by ELISA. (B) The frequency of Tregs was compared in each group. (C) Representative FSC/SSC pseudo-color density image shows the gated CD4+ T cells and representative fluorescence-activated cell sorting plots of CD4+CD25+Foxp3+ Tregs from a single patient in each group. ***P<0.0001. sFGL2, soluble fibrinogen-like protein 2; Tregs, regulatory T Cells; IHF, ischemic heart failure; FSC/SSC, forward scatter/side scatter.

Serum sFGL2 levels and circulating Tregs frequencies are decreased with the deterioration of cardiac function in IHF

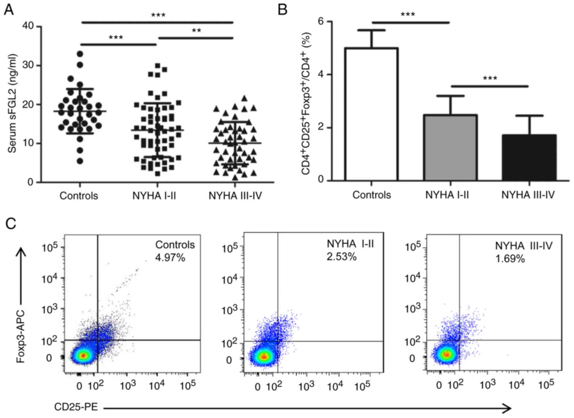
To investigate the relationship between sFGL2 levels, circulating Tregs frequencies and cardiac function in IHF, the patients were stratified into subgroups based on NYHA classification. As shown in Fig. 2A, sFGL2 levels were markedly reduced in the NYHA I–II group (13.40±6.92 ng/ml, P<0.001) and the NYHA III–IV group (10.08±5.44 ng/ml, P<0.001) compared with controls (17.73±4.56 ng/ml) and sFGL2 levels in the NYHA III–IV group were even lower than those in the NYHA I–II group (P<0.01). Similarly, the frequencies of CD4+CD25+Foxp3+ Tregs were markedly decreased in the NYHA I–II group (2.48±0.72%, P<0.001) and the NYHA III–IV group (1.72±0.73%, P<0.001) compared with controls (4.85±0.51%), while Tregs frequencies in the NYHA III–IV group were further decreased from those in the NYHA I–II group (P<0.001; Fig. 2B and C).

Figure 2.

Serum sFGL2 levels and circulating Tregs frequencies are decreased with the elevation of NYHA classification. (A) sFGL2 levels were analyzed by ELISA. (B) The proportion of Tregs was compared in each subgroup. (C) Representative fluorescence-activated cell sorting plots of CD4+CD25+Foxp3+ Tregs from a single person in each subgroup. **P<0.01, ***P<0.001. sFGL2, soluble fibrinogen-like protein 2; Tregs, regulatory T Cells; NYHA, New York Heart Association.

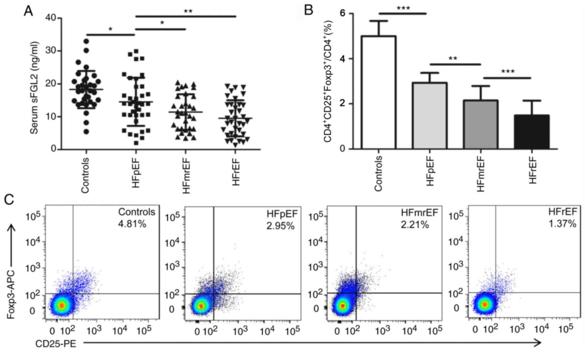
The above results implied that the reduction of sFGL2 and Tregs was intimately associated with cardiac function. To verify this, serum sFGL2 levels in patients with IHF with preserved, mid-range and reduced LVEF were analyzed. Fig. 3A shows that sFGL2 levels were prominently higher in the control group (19.18±4.24 ng/ml) than in the HFpEF group (14.55±7.33 ng/ml, P<0.05), the HFmrEF group (11.43±5.41 ng/ml, P<0.001) and the HFrEF group (9.53±5.48 ng/ml, P<0.001). Lower sFGL2 levels were observed in the HFmrEF group (P<0.05) and the HFrEF group (P<0.01) compared with the HFpEF group. However, no significant difference in sFGL2 levels were observed between the HFmrEF and HFrEF groups. Analogously, that the percentages of circulating CD4+CD25+Foxp3+ Tregs were significantly reduced in the three patient groups compared with controls. Furthermore, in conformity to the downward trend of sFGL2 levels, the HFpEF group had significantly high Tregs frequencies, followed by the HFmrEF group and the HFrEF group (Fig. 3B and C).

Figure 3.

Serum sFGL2 levels and circulating Tregs frequencies are decreased with the reduction of LVEF. (A) sFGL2 levels were analyzed by ELISA. (B) The proportion of Tregs was compared in each subgroup. (C) Representative fluorescence-activated cell sorting plots of CD4+CD25+Foxp3+ Tregs from a single person in each subgroup. *P<0.05, **P<0.01, ***P<0.001. sFGL2, soluble fibrinogen-like protein 2; Tregs, regulatory T Cells; LVEF, left ventricular ejection fraction; HFpEF, heart failure with preserved ejection fraction; HFmrEF, heart failure with mid-range ejection fraction; HFrEF, heart failure with reduced ejection fraction.

Tregs from patients with IHF present compromised suppressive function

Quantitative analysis of the suppressive function of Tregs was performed by co-culturing CD4+CD25+ Tregs and CFSE-labelled CD4+CD25− Tresp cells in different ratios (1:1, 1:2, 1:4 and 1:8) stimulated by anti-CD3/28. As seen in Fig. 4A and B, CD4+CD25+ Tregs from the control and IHF groups were both able to suppress the proliferation of CD4+CD25− Tresp cells from each group. However, compared with controls, Tregs from patients with IHF exhibited impaired ability to suppress proliferation of Tresp cells from the two groups. In addition, the suppressive ability of Tregs was closely related to the ratio of Tregs to Tresp cells.

Figure 4.

Tregs from patients with IHF present compromised suppressive function. CD4+CD25+ Tregs and CFSE-labelled CD4+CD25− T (Tresp) cells were co-cultured at different ratio of 1:1, 1:2, 1:4 and 1:8 for proliferation and suppression assay. Then, four days later, supernatants from the co-cultured T cells at a 1:1 ratio were assayed for IFN-γ and IL-17 by ELISA. (A) Co-cultured with Tresp cells from controls, Tregs from patients with IHF showed reduced suppressive function compared with controls. (B) Co-cultured with Tresp cells from patients with IHF, Tregs from patients with IHF showed reduced suppressive function compared with controls. Tregs from patients with IHF were less effective in suppressing (C) IFN-γ and (D) IL-17 secretion compared with controls. *P<0.05, **P<0.01, ***P<0.001. Tregs, regulatory T Cells; IHF, ischemic heart failure; Tresp, responder T cells.

Over-expressed pro-inflammatory cytokines such as IFN-γ and IL-17 participate in immune imbalance in the progress of IHF (9). Thus, the IFN-γ and IL-17 levels in the supernatants of the co-culture system were next assessed to investigate whether Tregs were effective to suppress IFN-γ and IL-17 production by Tresp cells. Regardless of co-cultured with Tresp cells from controls or patients with IHF, Tregs from patients with IHF were significantly worse at suppressing IFN-γ and IL-17 secretion compared with controls (Fig. 4C and D).

Correlations of serum sFGL2 levels and circulating Tregs frequencies with the indexes of cardiac function

The correlations of serum sFGL2 levels and circulating Tregs frequencies with the indexes of cardiac function in patients with IHF was next analyzed. As shown in Fig. 5A-F, both sFGL2 levels and CD4+CD25+Foxp3+ Tregs frequencies were positively correlated with LVEF (r=0.616, P<0.0001 and r=0.527, P<0.0001, respectively), whereas they were negatively correlated with LVEDD (r=−0.659, P<0.0001 and r=−0.536, P<0.0001, respectively) and NT-proBNP (r=−0.593, P<0.0001 and r=−0.576, P<0.0001, respectively) in patients with IHF. Furthermore, it was found that sFGL2 levels were significantly and positively correlated with the frequencies of CD4+CD25+Foxp3+ Tregs (r=0.647, P<0.0001, Fig. 5G).

Figure 5.

Correlations of serum sFGL2 levels and circulating Tregs frequencies with the indexes of cardiac function. (A-C) Serum sFGL2 levels were positively correlated with (A) LVEF, whereas they were negatively correlated with (B) LVEDD and (C) NT-proBNP. Circulating Tregs frequencies were positively correlated with (D) LVEF, whereas they were negatively correlated with (E) LVEDD and (F) NT-proBNP. (G) sFGL2 levels were positively correlated with Tregs frequencies. sFGL2, soluble fibrinogen-like protein 2; Tregs, regulatory T cells; LVEF, left ventricular ejection fraction; LVEDD, left ventricular end-diastolic dimension; NT-proBNP, N-terminal pro-brain natriuretic peptide.

Diagnosis efficacy of serum sFGL2 for IHF

As shown in Fig. 6, ROC curve analysis was performed in controls and patients with IHF to assess the diagnosis efficacy of serum sFGL2 in IHF. The area under the curve (AUC) was 0.811 (95% confidence interval=0.724-0.897, P<0.0001). The cut-off value for sFGL2 was 13.57 ng/ml, with a sensitivity of 68.0% and a specificity of 90.6%.

Figure 6.

Receiver operating characteristic curve for predicting IHF by serum sFGL2 levels in controls and patients with IHF. The area under the curve and the cut-off value were 0.813 and 13.57 ng/ml, respectively. IHF, ischemic heart failure; sFGL2, soluble fibrinogen-like protein 2.

Discussion

The present study proved for the first time, to the best of the authors' knowledge, that serum sFGL2 levels were markedly decreased in patients with IHF, synchronically accompanied by a pronounced reduction of circulating CD4+CD25+Foxp3+ Tregs frequencies and compromised Tregs suppressive function. In patients with IHF, sFGL2 levels and Tregs frequencies were decreased with the deterioration of cardiac function. In addition, a positive correlation was observed between serum sFGL2 levels and LVEF and a significant inverse correlation between serum sFGL2 levels and LVEDD and NT-proBNP. Moreover, sFGL2 levels were significantly and positively correlated with the frequencies of CD4+CD25+Foxp3+ Tregs.

In this research, all patients enrolled had IHF and had had a long course of the disease. Prior to developing heart failure, some of them had severe coronary stenosis and/or myocardial infarction and received revascularization. Existing myocardial damage and inflammation eventually lead to heart failure (3). By the time the specimens were collected for the present study, the patients had received revascularization long ago. The previous revascularization did not alter or modify the cardiovascular markers, such as LVEF and LVEDD.

With more emerging evidence, imbalance between pro- and anti-inflammatory responses has been associated with the pathophysiologic process of IHF (4,5,8). Following MI injury, cell debris, reactive oxygen species and proteases are generated immediately and attract inflammatory cells such as neutrophils, macrophages and T cells to the infarcted heart. These immune cells secrete large amounts of proinflammatory cytokines and chemokines and mediate cardiac injury (8,16). CD4+CD25+Foxp3+ Treg cells are actively engaged in the control of a variety of physiological and pathological immune responses (11,26). Previous studies have shown that Tregs are increased in murines undergoing experimental MI and recruited to the infarcted myocardium to prevent excessive matrix degradation, limit postinfarction inflammation and ameliorate cardiac remodeling (27–29). As suggested by these studies, the cardioprotective effects of Tregs may be involved in the rebalancing of the immune system and protection against myocardial fibrosis and AVR leading to heart failure. The role can be achieved by suppressing T cell proliferation and modulating monocyte/macrophage differentiation through direct interaction with target cells and inhibitory cytokines production such as IL-10 and TGF-β (30,31). Alternatively, clinical studies have reported that the frequency and function of circulating Tregs were impaired in patients with CHF and showed a significant inverse correlation with cardiac function (9,32). Consistent with the recent analogous researches, the present study found that circulating Tregs frequencies were decreased in patients with IHF, positively correlated with LVEF and negatively correlated with LVEDD and NT-proBNP. Notably, the suppressive capacity of Tregs on Tresp cells proliferation and pro-inflammatory cytokines secretion was impaired in patients with IHF. This implied that the homeostatic control of Tregs is disordered in IHF, while defective Tregs are also correlated with the severity of disease. Given the above, it is possible that impaired Tregs may be associated with the immune imbalance and responsible for the uncontrolled inflammatory response in IHF, which subsequently lead to myocardial damage and deterioration of cardiac function.

sFGL2 is highly expressed in Tregs both at mRNA and protein levels and it contributes to their suppressive activity (20,23). A study on heart transplantation documented that CD4+ T cells in fgl2 transgenic mice exert reduced proliferative activity to alloantigen, anti-CD3 and anti-CD28 stimulation compared with CD4+ T cells in wild-type mice or fgl2 gene knockout mice (33). Simultaneously, the frequencies of splenic Tregs in fgl2 transgenic mice were considerably increased and immunosuppressive activity of Tregs in fgl2 transgenic mice was enhanced in response to ConA stimulation (33). By contrast, sFGL2 deficiency due to gene knockout or antibody blockade can significantly block Treg suppressive function thus leading to immune dysregulation and autoimmune glomerulonephritis (20). However the importance of traditional cytokines released by Tregs such as IL-10 and TGF-β remains controversial. Monoclonal antibodies against IL-10 or TGF-β fail to inhibit Tregs activity and Tregs obtained from TGF-β-deficient mice exhibit normal suppressive function (34,35). Moreover, TGF-β and IL-10 do not decrease in patients with CHF (10). Therefore, sFGL2 should not only serve as an essential downstream effector of Tregs accounting for suppressive effects other than the traditional anti-inflammatory factors, but it should also increase the frequency and immunosuppressive function of Tregs. Based upon the data of the present study, sFGL2 levels were significantly decreased in the serum of patients with IHF and positively correlated with the frequencies of CD4+CD25+Foxp3+ Tregs. This may be explained by impaired Tregs that exhibit a deficient capacity to secrete sFGL2 and subsequently by insufficient sFGL2 that downregulates Tregs differentiation and suppressive function, thus forming a vicious circle. sFGL2 has been demonstrated to bind specifically to FcgRIIB and FcgRIII receptors expressed on the surface of macrophages, dendritic cells and lymphocytes to achieve immunosuppression (22,23). Accordingly, the notable reduction of sFGL2 levels, accompanied by decreased Tregs frequencies and compromised suppressive function, might serve a role in the progression of IHF.

In fgl2 knockout mice, FGL2 deficiency leads to significant early postnatal lethality due to acute congestive cardiac failure, indicating that FGL2 has an important role in normal cardiac function throughout embryonic and early postnatal development (36). The data of the present study showed that serum levels of sFGL2 were positively correlated with LVEF and were negatively correlated with LVEDD and NT-proBNP, suggesting that sFGL2 was related to the severity of cardiac dilation and dysfunction.

Nevertheless, there are some potential limitations to the present study. It did not calculate the mean fluorescence intensity (MFI) as this study was carried out over a long time span. The samples were collected and tested them in several batches and different batches may present different MFI. In addition, the flow cytometric labeling of Tregs showed high specificity and prominent expression. Thus, the present study only analyzed the proportion of Tregs. If the MFI had been assessed, the present study would have been more rigorous. It also remains uncertain how sFGL2 and Tregs modulate the immune balance in the progression of IHF, resulting in alterations of cardiac function and structure. To solve this problem, the authors of the present study are performing an animal experiment to study the functional roles of sFGL2 and Tregs in wound healing post-MI in a mouse model of permanent left coronary artery ligation. The effects and mechanisms of sFGL2 and Tregs on activation and proliferation of T cells and differentiation of monocytes and macrophages are being investigated using an experimental MI model of sfgl2 knockout and transgenic mice. Further studies are needed to elucidate whether sFGL2 and Tregs could have clinical applications in the treatment of heart failure.

Taken together, the present study corroborated that serum sFGL2 levels are decreased in IHF and correlated with cardiac function, suggesting that the reduction of serum sFGL2 levels is associated with IHF progression. As a novel downstream effector of Tregs, sFGL2 could be a potential indicator for predicting disease severity as well as a therapeutic target for IHF, all of which should be confirmed by further studies.

Supplementary Material

Supporting Data

Acknowledgements

Not applicable.

Funding

The present study was supported by the National Natural Science Foundation of China (grant. nos. 81270267 and 81901429).

Availability of data and materials

The datasets used and/or analyzed during the current study are available from the corresponding author on reasonable request.

Authors' contributions

YY and SH contributed equally to this study. YY, KL and ZW conceived and designed the study. YY and SH completed the experiments. YY and SH collected blood samples. HL and CF participated in data analysis. YY, KL and ZW wrote the manuscript. All authors confirm the authenticity of all the raw data. All authors read and approved the final version of the manuscript.

Ethics approval and consent to participate

The present study was approved by the Ethics Committee of Tongji Medical College, Huazhong University of Science and Technology (approval. no. IORG0003571) and written informed consent was obtained from each participant. This investigation conformed to the Declaration of Helsinki principles.

Patient consent for publication

Not applicable.

Competing interests

The authors declare that they have no competing interests.

References

1 

Gerber Y, Weston SA, Enriquez-Sarano M, Berardi C, Chamberlain AM, Manemann SM, Jiang R, Dunlay SM and Roger VL: Mortality associated with heart failure after myocardial infarction: A contemporary community perspective. Circ Heart Fail. 9:e0024602016. View Article : Google Scholar : PubMed/NCBI

2 

Barsheshet A, Moss AJ, Eldar M, Huang DT, Hall WJ, Klein HU, McNitt S, Steinberg JS, Wilber DJ, Zareba W and Goldenberg I: Time-Dependent benefit of preventive cardiac resynchronization therapy after myocardial infarction. Eur Heart J. 32:1614–1621. 2011. View Article : Google Scholar : PubMed/NCBI

3 

Briceno N, Schuster A, Lumley M and Perera D: Ischaemic cardiomyopathy: Pathophysiology, assessment and the role of revascularisation. Heart. 102:397–406. 2016. View Article : Google Scholar : PubMed/NCBI

4 

Tang TT, Zhu YC, Dong NG, Zhang S, Cai J, Zhang LX, Han Y, Xia N, Nie SF, Zhang M, et al: Pathologic T-cell response in ischaemic failing hearts elucidated by T-cell receptor sequencing and phenotypic characterization. Eur Heart J. 40:3924–3933. 2019. View Article : Google Scholar : PubMed/NCBI

5 

Swirski FK and Nahrendorf M: Leukocyte behavior in atherosclerosis, myocardial infarction, and heart failure. Science. 339:161–166. 2013. View Article : Google Scholar : PubMed/NCBI

6 

Wang Z, Huang S, Sheng Y, Peng X, Liu H, Jin N, Cai J, Shu Y, Li T, Li P, et al: Topiramate modulates post-infarction inflammation primarily by targeting monocytes or macrophages. Cardiovasc Res. 113:475–487. 2017. View Article : Google Scholar : PubMed/NCBI

7 

Yan X, Anzai A, Katsumata Y, Matsuhashi T, Ito K, Endo J, Yamamoto T, Takeshima A, Shinmura K, Shen W, et al: Temporal dynamics of cardiac immune cell accumulation following acute myocardial infarction. J Mol Cell Cardiol. 62:24–35. 2013. View Article : Google Scholar : PubMed/NCBI

8 

Prabhu SD and Frangogiannis NG: The biological basis for cardiac repair after myocardial infarction: From inflammation to fibrosis. Circ Res. 119:91–112. 2016. View Article : Google Scholar : PubMed/NCBI

9 

Tang TT, Ding YJ, Liao YH, Yu X, Xiao H, Xie JJ, Yuan J, Zhou ZH, Liao MY, Yao R, et al: Defective circulating CD4CD25+Foxp3+CD127(low) regulatory T-cells in patients with chronic heart failure. Cell Physiol Biochem. 25:451–458. 2010. View Article : Google Scholar : PubMed/NCBI

10 

Tang TT, Zhu ZF, Wang J, Zhang WC, Tu X, Xiao H, Du XL, Xia JH, Dong NG, Su W, et al: Impaired thymic export and apoptosis contribute to regulatory T-cell defects in patients with chronic heart failure. PLoS One. 6:e242722011. View Article : Google Scholar : PubMed/NCBI

11 

Dominguez-Villar M and Hafler DA: Regulatory T cells in autoimmune disease. Nat Immunol. 19:665–673. 2018. View Article : Google Scholar : PubMed/NCBI

12 

Zhu ZF, Tang TT, Dong WY, Li YY, Xia N, Zhang WC, Zhou SF, Yuan J, Liao MY, Li JJ, et al: Defective circulating CD4+LAP+ regulatory T cells in patients with dilated cardiomyopathy. J Leukoc Biol. 97:797–805. 2015. View Article : Google Scholar : PubMed/NCBI

13 

Chen XH, Ruan CC, Ge Q, Ma Y, Xu JZ, Zhang ZB, Lin JR, Chen DR, Zhu DL and Gao PJ: Deficiency of complement C3a and C5a receptors prevents angiotensin II-induced hypertension via regulatory T cells. Circ Res. 122:970–983. 2018. View Article : Google Scholar : PubMed/NCBI

14 

Meiler S, Smeets E, Winkels H, Shami A, Pascutti MF, Nolte MA, Beckers L, Weber C, Gerdes N and Lutgens E: Constitutive GITR activation reduces atherosclerosis by promoting regulatory CD4+ T-cell responses-brief report. Arterioscler Thromb Vasc Biol. 36:1748–1752. 2016. View Article : Google Scholar : PubMed/NCBI

15 

Flego D, Severino A, Trotta F, Previtero M, Ucci S, Zara C, Massaro G, Pedicino D, Biasucci LM, Liuzzo G and Crea F: Increased PTPN22 expression and defective CREB activation impair regulatory T-cell differentiation in non-ST-segment elevation acute coronary syndromes. J Am Coll Cardiol. 65:1175–1186. 2015. View Article : Google Scholar : PubMed/NCBI

16 

Tang TT, Yuan J, Zhu ZF, Zhang WC, Xiao H, Xia N, Yan XX, Nie SF, Liu J, Zhou SF, et al: Regulatory T cells ameliorate cardiac remodeling after myocardial infarction. Basic Res Cardiol. 107:2322012. View Article : Google Scholar : PubMed/NCBI

17 

Meng X, Yang J, Dong M, Zhang K, Tu E, Gao Q, Chen W, Zhang C and Zhang Y: Regulatory T cells in cardiovascular diseases. Nat Rev Cardiol. 13:167–179. 2016. View Article : Google Scholar : PubMed/NCBI

18 

Long R, You Y, Li W, Jin N, Huang S, Li T, Liu K and Wang Z: Sodium tanshinone IIA sulfonate ameliorates experimental coronary no-reflow phenomenon through down-regulation of FGL2. Life Sci. 142:8–18. 2015. View Article : Google Scholar : PubMed/NCBI

19 

Li WZ, Wang J, Long R, Su GH, Bukhory DK, Dai J, Jin N, Huang SY, Jia P, Li T, et al: Novel antibody against a glutamic acid-rich human fibrinogen-like protein 2-derived peptide near Ser91 inhibits hfgl2 prothrombinase activity. PLoS One. 9:e945512014. View Article : Google Scholar : PubMed/NCBI

20 

Shalev I, Liu H, Koscik C, Bartczak A, Javadi M, Wong KM, Maknojia A, He W, Liu MF, Diao J, et al: Targeted deletion of fgl2 leads to impaired regulatory T cell activity and development of autoimmune glomerulonephritis. J Immunol. 180:249–260. 2008. View Article : Google Scholar : PubMed/NCBI

21 

Zhao Z, Yang C, Wang L, Li L, Zhao T, Hu L, Rong R, Xu M and Zhu T: The regulatory T cell effector soluble fibrinogen-like protein 2 induces tubular epithelial cell apoptosis in renal transplantation. Exp Biol Med (Maywood). 239:193–201. 2014. View Article : Google Scholar : PubMed/NCBI

22 

Foerster K, Helmy A, Zhu Y, Khattar R, Adeyi OA, Wong KM, Shalev I, Clark DA, Wong PY, Heathcote EJ, et al: The novel immunoregulatory molecule FGL2: A potential biomarker for severity of chronic hepatitis C virus infection. J Hepatol. 53:608–615. 2010. View Article : Google Scholar : PubMed/NCBI

23 

Chan CW, Kay LS, Khadaroo RG, Chan MWC, Lakatoo S, Young KJ, Zhang L, Gorczynski RM, Cattral M, Rotstein O and Levy GA: Soluble fibrinogen-like protein 2/fibroleukin exhibits immunosuppressive properties: Suppressing T cell proliferation and inhibiting maturation of bone marrow-derived dendritic cells. J Immunol. 170:4036–4044. 2003. View Article : Google Scholar : PubMed/NCBI

24 

Liu K, Li T, Huang S, Long R, You Y, Liu J and Wang Z: The reduced soluble fibrinogen-like protein 2 and regulatory T cells in acute coronary syndrome. Exp Biol Med (Maywood). 241:421–425. 2016. View Article : Google Scholar : PubMed/NCBI

25 

Ponikowski P, Voors AA, Anker SD, Bueno H, Cleland John GF, Coats Andrew JS, Falk V, González-Juanatey JR, Harjola VP, Jankowska EA, et al: 2016 ESC Guidelines for the diagnosis and treatment of acute and chronic heart failure: The task force for the diagnosis and treatment of acute and chronic heart failure of the European Society of Cardiology (ESC). Developed with the special contribution of the Heart Failure Association (HFA) of the ESC. Eur J Heart Fail. 37:2129–2200. 2016. View Article : Google Scholar : PubMed/NCBI

26 

Kasper IR, Apostolidis SA, Sharabi A and Tsokos GC: Empowering regulatory T cells in autoimmunity. Trends Mol Med. 22:784–797. 2016. View Article : Google Scholar : PubMed/NCBI

27 

Sharir R, Semo J, Shimoni S, Ben-Mordechai T, Landa-Rouben N, Maysel-Auslender S, Shaish A, Entin-Meer M, Keren G and George J: Experimental myocardial infarction induces altered regulatory T cell hemostasis, and adoptive transfer attenuates subsequent remodeling. PLoS One. 9:e1136532014. View Article : Google Scholar : PubMed/NCBI

28 

Saxena A, Dobaczewski M, Rai V, Haque Z, Chen W, Li N and Frangogiannis NG: Regulatory T cells are recruited in the infarcted mouse myocardium and may modulate fibroblast phenotype and function. Am J Physiol Heart Circ Physiol. 307:H1233–H1242. 2014. View Article : Google Scholar : PubMed/NCBI

29 

Ramjee V, Li D, Manderfield LJ, Liu F, Engleka KA, Aghajanian H, Rodell CB, Lu W, Ho V, Wang T, et al: Epicardial YAP/TAZ orchestrate an immunosuppressive response following myocardial infarction. J Clin Invest. 127:899–911. 2017. View Article : Google Scholar : PubMed/NCBI

30 

Lu L, Barbi J and Pan F: The regulation of immune tolerance by FOXP3. Nat Rev Immunol. 17:703–717. 2017. View Article : Google Scholar : PubMed/NCBI

31 

Weirather J, Hofmann UD, Beyersdorf N, Ramos GC, Vogel B, Frey A, Ertl G, Kerkau T and Frantz S: Foxp3+ CD4+ T cells improve healing after myocardial infarction by modulating monocyte/macrophage differentiation. Circ Res. 115:55–67. 2014. View Article : Google Scholar : PubMed/NCBI

32 

Li N, Bian H, Zhang J, Li X, Ji X and Zhang Y: The Th17/treg imbalance exists in patients with heart failure with normal ejection fraction and heart failure with reduced ejection fraction. Clin Chim Acta. 411:1963–1968. 2010. View Article : Google Scholar : PubMed/NCBI

33 

Bartczak A, Chruscinski A, Mendicino M, Liu H, Zhang J, He W, Amir AZ, Nguyen A, Khattar R, Sadozai H, et al: Overexpression of fibrinogen-like protein 2 promotes tolerance in a fully mismatched murine model of heart transplantation. Am J Transplant. 16:1739–1750. 2016. View Article : Google Scholar : PubMed/NCBI

34 

Tang Q, Boden EK, Henriksen KJ, Bour-Jordan H, Bi M and Bluestone JA: Distinct roles of CTLA-4 and TGF-beta in CD4+CD25+ regulatory T cell function. Eur J Immunol. 34:2996–3005. 2004. View Article : Google Scholar : PubMed/NCBI

35 

Miyara M and Sakaguchi S: Natural regulatory T cells: Mechanisms of suppression. Trends Mol Med. 13:108–116. 2007. View Article : Google Scholar : PubMed/NCBI

36 

Mu J, Qu D, Bartczak A, Phillips MJ, Manuel J, He W, Koscik C, Mendicino M, Zhang L, Clark DA, et al: Fgl2 deficiency causes neonatal death and cardiac dysfunction during embryonic and postnatal development in mice. Physiol Genomics. 31:53–62. 2007. View Article : Google Scholar : PubMed/NCBI

Related Articles

  • Abstract
  • View
  • Download
  • Twitter
Copy and paste a formatted citation
Spandidos Publications style
You Y, Huang S, Liu H, Fan C, Liu K and Wang Z: Soluble fibrinogen‑like protein 2 levels are decreased in patients with ischemic heart failure and associated with cardiac function. Mol Med Rep 24: 559, 2021.
APA
You, Y., Huang, S., Liu, H., Fan, C., Liu, K., & Wang, Z. (2021). Soluble fibrinogen‑like protein 2 levels are decreased in patients with ischemic heart failure and associated with cardiac function. Molecular Medicine Reports, 24, 559. https://doi.org/10.3892/mmr.2021.12198
MLA
You, Y., Huang, S., Liu, H., Fan, C., Liu, K., Wang, Z."Soluble fibrinogen‑like protein 2 levels are decreased in patients with ischemic heart failure and associated with cardiac function". Molecular Medicine Reports 24.2 (2021): 559.
Chicago
You, Y., Huang, S., Liu, H., Fan, C., Liu, K., Wang, Z."Soluble fibrinogen‑like protein 2 levels are decreased in patients with ischemic heart failure and associated with cardiac function". Molecular Medicine Reports 24, no. 2 (2021): 559. https://doi.org/10.3892/mmr.2021.12198
Copy and paste a formatted citation
x
Spandidos Publications style
You Y, Huang S, Liu H, Fan C, Liu K and Wang Z: Soluble fibrinogen‑like protein 2 levels are decreased in patients with ischemic heart failure and associated with cardiac function. Mol Med Rep 24: 559, 2021.
APA
You, Y., Huang, S., Liu, H., Fan, C., Liu, K., & Wang, Z. (2021). Soluble fibrinogen‑like protein 2 levels are decreased in patients with ischemic heart failure and associated with cardiac function. Molecular Medicine Reports, 24, 559. https://doi.org/10.3892/mmr.2021.12198
MLA
You, Y., Huang, S., Liu, H., Fan, C., Liu, K., Wang, Z."Soluble fibrinogen‑like protein 2 levels are decreased in patients with ischemic heart failure and associated with cardiac function". Molecular Medicine Reports 24.2 (2021): 559.
Chicago
You, Y., Huang, S., Liu, H., Fan, C., Liu, K., Wang, Z."Soluble fibrinogen‑like protein 2 levels are decreased in patients with ischemic heart failure and associated with cardiac function". Molecular Medicine Reports 24, no. 2 (2021): 559. https://doi.org/10.3892/mmr.2021.12198
Follow us
  • Twitter
  • LinkedIn
  • Facebook
About
  • Spandidos Publications
  • Careers
  • Cookie Policy
  • Privacy Policy
How can we help?
  • Help
  • Live Chat
  • Contact
  • Email to our Support Team