Spandidos Publications Logo
  • About
    • About Spandidos
    • Aims and Scopes
    • Abstracting and Indexing
    • Editorial Policies
    • Reprints and Permissions
    • Job Opportunities
    • Terms and Conditions
    • Contact
  • Journals
    • All Journals
    • Oncology Letters
      • Oncology Letters
      • Information for Authors
      • Editorial Policies
      • Editorial Board
      • Aims and Scope
      • Abstracting and Indexing
      • Bibliographic Information
      • Archive
    • International Journal of Oncology
      • International Journal of Oncology
      • Information for Authors
      • Editorial Policies
      • Editorial Board
      • Aims and Scope
      • Abstracting and Indexing
      • Bibliographic Information
      • Archive
    • Molecular and Clinical Oncology
      • Molecular and Clinical Oncology
      • Information for Authors
      • Editorial Policies
      • Editorial Board
      • Aims and Scope
      • Abstracting and Indexing
      • Bibliographic Information
      • Archive
    • Experimental and Therapeutic Medicine
      • Experimental and Therapeutic Medicine
      • Information for Authors
      • Editorial Policies
      • Editorial Board
      • Aims and Scope
      • Abstracting and Indexing
      • Bibliographic Information
      • Archive
    • International Journal of Molecular Medicine
      • International Journal of Molecular Medicine
      • Information for Authors
      • Editorial Policies
      • Editorial Board
      • Aims and Scope
      • Abstracting and Indexing
      • Bibliographic Information
      • Archive
    • Biomedical Reports
      • Biomedical Reports
      • Information for Authors
      • Editorial Policies
      • Editorial Board
      • Aims and Scope
      • Abstracting and Indexing
      • Bibliographic Information
      • Archive
    • Oncology Reports
      • Oncology Reports
      • Information for Authors
      • Editorial Policies
      • Editorial Board
      • Aims and Scope
      • Abstracting and Indexing
      • Bibliographic Information
      • Archive
    • Molecular Medicine Reports
      • Molecular Medicine Reports
      • Information for Authors
      • Editorial Policies
      • Editorial Board
      • Aims and Scope
      • Abstracting and Indexing
      • Bibliographic Information
      • Archive
    • World Academy of Sciences Journal
      • World Academy of Sciences Journal
      • Information for Authors
      • Editorial Policies
      • Editorial Board
      • Aims and Scope
      • Abstracting and Indexing
      • Bibliographic Information
      • Archive
    • International Journal of Functional Nutrition
      • International Journal of Functional Nutrition
      • Information for Authors
      • Editorial Policies
      • Editorial Board
      • Aims and Scope
      • Abstracting and Indexing
      • Bibliographic Information
      • Archive
    • International Journal of Epigenetics
      • International Journal of Epigenetics
      • Information for Authors
      • Editorial Policies
      • Editorial Board
      • Aims and Scope
      • Abstracting and Indexing
      • Bibliographic Information
      • Archive
    • Medicine International
      • Medicine International
      • Information for Authors
      • Editorial Policies
      • Editorial Board
      • Aims and Scope
      • Abstracting and Indexing
      • Bibliographic Information
      • Archive
  • Articles
  • Information
    • Information for Authors
    • Information for Reviewers
    • Information for Librarians
    • Information for Advertisers
    • Conferences
  • Language Editing
Spandidos Publications Logo
  • About
    • About Spandidos
    • Aims and Scopes
    • Abstracting and Indexing
    • Editorial Policies
    • Reprints and Permissions
    • Job Opportunities
    • Terms and Conditions
    • Contact
  • Journals
    • All Journals
    • Biomedical Reports
      • Information for Authors
      • Editorial Policies
      • Editorial Board
      • Aims and Scope
      • Abstracting and Indexing
      • Bibliographic Information
      • Archive
    • Experimental and Therapeutic Medicine
      • Information for Authors
      • Editorial Policies
      • Editorial Board
      • Aims and Scope
      • Abstracting and Indexing
      • Bibliographic Information
      • Archive
    • International Journal of Epigenetics
      • Information for Authors
      • Editorial Policies
      • Editorial Board
      • Aims and Scope
      • Abstracting and Indexing
      • Bibliographic Information
      • Archive
    • International Journal of Functional Nutrition
      • Information for Authors
      • Editorial Policies
      • Editorial Board
      • Aims and Scope
      • Abstracting and Indexing
      • Bibliographic Information
      • Archive
    • International Journal of Molecular Medicine
      • Information for Authors
      • Editorial Policies
      • Editorial Board
      • Aims and Scope
      • Abstracting and Indexing
      • Bibliographic Information
      • Archive
    • International Journal of Oncology
      • Information for Authors
      • Editorial Policies
      • Editorial Board
      • Aims and Scope
      • Abstracting and Indexing
      • Bibliographic Information
      • Archive
    • Medicine International
      • Information for Authors
      • Editorial Policies
      • Editorial Board
      • Aims and Scope
      • Abstracting and Indexing
      • Bibliographic Information
      • Archive
    • Molecular and Clinical Oncology
      • Information for Authors
      • Editorial Policies
      • Editorial Board
      • Aims and Scope
      • Abstracting and Indexing
      • Bibliographic Information
      • Archive
    • Molecular Medicine Reports
      • Information for Authors
      • Editorial Policies
      • Editorial Board
      • Aims and Scope
      • Abstracting and Indexing
      • Bibliographic Information
      • Archive
    • Oncology Letters
      • Information for Authors
      • Editorial Policies
      • Editorial Board
      • Aims and Scope
      • Abstracting and Indexing
      • Bibliographic Information
      • Archive
    • Oncology Reports
      • Information for Authors
      • Editorial Policies
      • Editorial Board
      • Aims and Scope
      • Abstracting and Indexing
      • Bibliographic Information
      • Archive
    • World Academy of Sciences Journal
      • Information for Authors
      • Editorial Policies
      • Editorial Board
      • Aims and Scope
      • Abstracting and Indexing
      • Bibliographic Information
      • Archive
  • Articles
  • Information
    • For Authors
    • For Reviewers
    • For Librarians
    • For Advertisers
    • Conferences
  • Language Editing
Login Register Submit
  • This site uses cookies
  • You can change your cookie settings at any time by following the instructions in our Cookie Policy. To find out more, you may read our Privacy Policy.

    I agree
Search articles by DOI, keyword, author or affiliation
Search
Advanced Search
presentation
Molecular Medicine Reports
Join Editorial Board Propose a Special Issue
Print ISSN: 1791-2997 Online ISSN: 1791-3004
Journal Cover
August-2021 Volume 24 Issue 2

Full Size Image

Sign up for eToc alerts
Recommend to Library

Journals

International Journal of Molecular Medicine

International Journal of Molecular Medicine

International Journal of Molecular Medicine is an international journal devoted to molecular mechanisms of human disease.

International Journal of Oncology

International Journal of Oncology

International Journal of Oncology is an international journal devoted to oncology research and cancer treatment.

Molecular Medicine Reports

Molecular Medicine Reports

Covers molecular medicine topics such as pharmacology, pathology, genetics, neuroscience, infectious diseases, molecular cardiology, and molecular surgery.

Oncology Reports

Oncology Reports

Oncology Reports is an international journal devoted to fundamental and applied research in Oncology.

Experimental and Therapeutic Medicine

Experimental and Therapeutic Medicine

Experimental and Therapeutic Medicine is an international journal devoted to laboratory and clinical medicine.

Oncology Letters

Oncology Letters

Oncology Letters is an international journal devoted to Experimental and Clinical Oncology.

Biomedical Reports

Biomedical Reports

Explores a wide range of biological and medical fields, including pharmacology, genetics, microbiology, neuroscience, and molecular cardiology.

Molecular and Clinical Oncology

Molecular and Clinical Oncology

International journal addressing all aspects of oncology research, from tumorigenesis and oncogenes to chemotherapy and metastasis.

World Academy of Sciences Journal

World Academy of Sciences Journal

Multidisciplinary open-access journal spanning biochemistry, genetics, neuroscience, environmental health, and synthetic biology.

International Journal of Functional Nutrition

International Journal of Functional Nutrition

Open-access journal combining biochemistry, pharmacology, immunology, and genetics to advance health through functional nutrition.

International Journal of Epigenetics

International Journal of Epigenetics

Publishes open-access research on using epigenetics to advance understanding and treatment of human disease.

Medicine International

Medicine International

An International Open Access Journal Devoted to General Medicine.

Journal Cover
August-2021 Volume 24 Issue 2

Full Size Image

Sign up for eToc alerts
Recommend to Library

  • Article
  • Citations
    • Cite This Article
    • Download Citation
    • Create Citation Alert
    • Remove Citation Alert
    • Cited By
  • Similar Articles
    • Related Articles (in Spandidos Publications)
    • Similar Articles (Google Scholar)
    • Similar Articles (PubMed)
  • Download PDF
  • Download XML
  • View XML
Article

Lycopene prevents oxygen-glucose deprivation-induced autophagic death in SH-SY5Y cells via inhibition of the oxidative stress-activated AMPK/mTOR pathway

  • Authors:
    • Tan Li
    • Yang Zhang
    • Yi Qi
    • He Liu
  • View Affiliations / Copyright

    Affiliations: Department of Vascular Surgery, Beijing Chaoyang Hospital, Capital Medical University, Beijing 100020, P.R. China, Department of Neurosurgery, Beijing Chaoyang Hospital, Capital Medical University, Beijing 100020, P.R. China
  • Article Number: 594
    |
    Published online on: June 22, 2021
       https://doi.org/10.3892/mmr.2021.12233
  • Expand metrics +
Metrics: Total Views: 0 (Spandidos Publications: | PMC Statistics: )
Metrics: Total PDF Downloads: 0 (Spandidos Publications: | PMC Statistics: )
Cited By (CrossRef): 0 citations Loading Articles...

This article is mentioned in:



Abstract

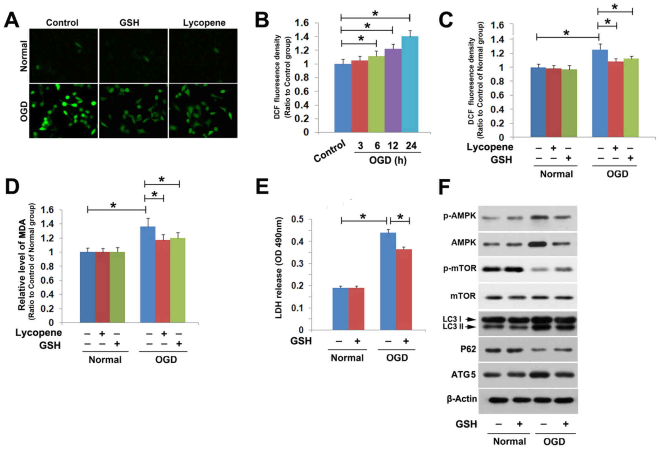
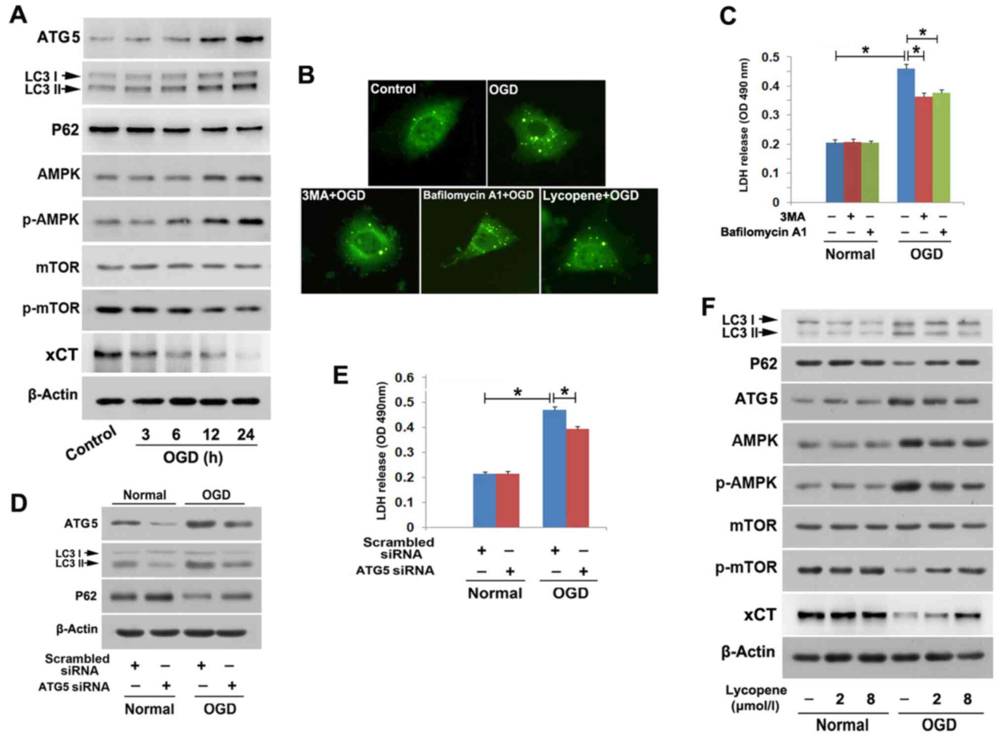
Lycopene has been reported to exert a protective effect on the brain against transient ischemia‑induced damage; however, whether it could regulate autophagic neuronal death remains elusive. The present study aimed to investigate the role of autophagy in the protective effects of lycopene against neuronal damage and its underlying mechanism. Oxygen‑glucose deprivation (OGD) was used to simulate neuronal ischemic injury in human SH‑SY5Y cells. Lactate dehydrogenase (LDH) release assay revealed that OGD induced SH‑SY5Y cell death. Western blotting demonstrated that OGD upregulated the expression levels of the autophagy marker proteins autophagy protein 5 (ATG5) and LC3II, but downregulated the autophagy substrate p62 in a time‑dependent manner. By contrast, OGD‑induced cell death was significantly inhibited by the autophagy inhibitors 3‑methyladenine or bafilomycin A1 or by knockdown of ATG5, indicating that OGD may induce autophagic death in SH‑SY5Y cells. Notably, lycopene was shown not only to prevent OGD‑induced SH‑SY5Y cell death, but was also able to effectively inhibit OGD‑induced upregulation of ATG5 and LC3II, and downregulation of p62 in a dose‑dependent manner. Mechanistically, it was suggested that lycopene inhibited OGD‑induced activation of the AMPK/mTOR pathway via attenuation of oxidative stress by maintaining the intracellular antioxidant glutathione (GSH). Furthermore, the inhibitory role of lycopene in GSH depletion was found to be associated with the prevention of OGD‑induced depletion of intracellular cysteine and downregulation of xCT. Collectively, the present study demonstrated that lycopene protected SH‑SY5Y cells against OGD‑induced autophagic death by inhibiting oxidative stress‑dependent activation of the AMPK/mTOR pathway.
View Figures

Figure 1

Figure 2

Figure 3

Figure 4

Figure 5

Figure 6

View References

1 

Arumugam TV, Baik SH, Balaganapathy P, Sobey CG, Mattson MP and Jo DG: Notch signaling and neuronal death in stroke. Prog Neurobiol. 165-167:103–116. 2018. View Article : Google Scholar : PubMed/NCBI

2 

Kirino T: Delayed neuronal death in the gerbil hippocampus following ischemia. Brain Res. 239:57–69. 1982. View Article : Google Scholar : PubMed/NCBI

3 

Li Y, Luo Y, Luo T, Lu B, Wang C, Zhang Y, Piao M, Feng C and Ge P: Trehalose inhibits protein aggregation caused by transient ischemic insults through preservation of proteasome activity, not via induction of autophagy. Mol Neurobiol. 54:6857–6869. 2017. View Article : Google Scholar : PubMed/NCBI

4 

Ouyang L, Shi Z, Zhao S, Wang FT, Zhou TT, Liu B and Bao JK: Programmed cell death pathways in cancer: A review of apoptosis, autophagy and programmed necrosis. Cell Prolif. 45:487–498. 2012. View Article : Google Scholar : PubMed/NCBI

5 

Xu Y, Tian Y, Tian Y, Li X and Zhao P: Autophagy activation involved in hypoxic-ischemic brain injury induces cognitive and memory impairment in neonatal rats. J Neurochem. 139:795–805. 2016. View Article : Google Scholar : PubMed/NCBI

6 

Luo CL, Li BX, Li QQ, Chen XP, Sun YX, Bao HJ, Dai DK, Shen YW, Xu HF, Ni H, et al: Autophagy is involved in traumatic brain injury-induced cell death and contributes to functional outcome deficits in mice. Neuroscience. 184:54–63. 2011. View Article : Google Scholar : PubMed/NCBI

7 

Zheng Y, Hou J, Liu J, Yao M, Li L, Zhang B, Zhu H and Wang Z: Inhibition of autophagy contributes to melatonin-mediated neuroprotection against transient focal cerebral ischemia in rats. J Pharmacol Sci. 124:354–364. 2014. View Article : Google Scholar : PubMed/NCBI

8 

Luo T, Liu G, Ma H, Lu B, Xu H, Wang Y, Wu J, Ge P and Liang J: Inhibition of autophagy via activation of PI3K/Akt pathway contributes to the protection of ginsenoside Rb1 against neuronal death caused by ischemic insults. Int J Mol Sci. 15:15426–15442. 2014. View Article : Google Scholar : PubMed/NCBI

9 

Chen D, Huang C and Chen Z: A review for the pharmacological effect of lycopene in central nervous system disorders. Biomed Pharmacother. 111:791–801. 2019. View Article : Google Scholar : PubMed/NCBI

10 

Tong C, Peng C, Wang L, Zhang L, Yang X, Xu P, Li J, Delplancke T, Zhang H and Qi H: Intravenous administration of lycopene, a tomato extract, protects against myocardial ischemia-reperfusion injury. Nutrients. 8:1382016. View Article : Google Scholar : PubMed/NCBI

11 

Kaya C, Karabulut R, Turkyilmaz Z, Sonmez K, Kulduk G, Gülbahar Ö, Köse F and Basaklar AC: Lycopene has reduced renal damage histopathologically and biochemically in experimental renal ischemia-reperfusion injury. Ren Fail. 37:1390–1395. 2015. View Article : Google Scholar : PubMed/NCBI

12 

Hekimoglu A, Kurcer Z, Aral F, Baba F, Sahna E and Atessahin A: Lycopene, an antioxidant carotenoid, attenuates testicular injury caused by ischemia/reperfusion in rats. Tohoku J Exp Med. 218:141–147. 2009. View Article : Google Scholar : PubMed/NCBI

13 

Bayramoglu G, Bayramoglu A, Altuner Y, Uyanoglu M and Colak S: The effects of lycopene on hepatic ischemia/reperfusion injury in rats. Cytotechnology. 67:487–491. 2015. View Article : Google Scholar : PubMed/NCBI

14 

Hsiao G, Fong TH, Tzu NH, Lin KH, Chou DS and Sheu JR: A potent antioxidant, lycopene, affords neuroprotection against microglia activation and focal cerebral ischemia in rats. In Vivo. 18:351–356. 2004.PubMed/NCBI

15 

Lei X, Lei L, Zhang Z and Cheng Y: Neuroprotective effects of lycopene pretreatment on transient global cerebral ischemia reperfusion in rats: The role of the Nrf2/HO 1 signaling pathway. Mol Med Rep. 13:412–418. 2016. View Article : Google Scholar : PubMed/NCBI

16 

Fujita K, Yoshimoto N, Kato T, Imada H, Matsumoto G, Inakuma T, Nagata Y and Miyachi E: Lycopene inhibits ischemia/reperfusion-induced neuronal apoptosis in gerbil hippocampal tissue. Neurochem Res. 38:461–469. 2013. View Article : Google Scholar : PubMed/NCBI

17 

Prakash A and Kumar A: Lycopene protects against memory impairment and mito-oxidative damage induced by colchicine in rats: An evidence of nitric oxide signaling. Eur J Pharmacol. 721:373–381. 2013. View Article : Google Scholar : PubMed/NCBI

18 

Kaur H, Chauhan S and Sandhir R: Protective effect of lycopene on oxidative stress and cognitive decline in rotenone induced model of Parkinson's disease. Neurochem Res. 36:1435–1443. 2011. View Article : Google Scholar : PubMed/NCBI

19 

Qu M, Nan X, Gao Z, Guo B, Liu B and Chen Z: Protective effects of lycopene against methylmercury-induced neurotoxicity in cultured rat cerebellar granule neurons. Brain Res. 1540:92–102. 2013. View Article : Google Scholar : PubMed/NCBI

20 

Qu M, Li L, Chen C, Li M, Pei L, Chu F, Yang J, Yu Z, Wang D and Zhou Z: Protective effects of lycopene against amyloid β-induced neurotoxicity in cultured rat cortical neurons. Neurosci Lett. 505:286–290. 2011. View Article : Google Scholar : PubMed/NCBI

21 

Qu M, Zhou Z, Chen C, Li M, Pei L, Chu F, Yang J, Wang Y, Li L, Liu C, et al: Lycopene protects against trimethyltin-induced neurotoxicity in primary cultured rat hippocampal neurons by inhibiting the mitochondrial apoptotic pathway. Neurochem Int. 59:1095–1103. 2011. View Article : Google Scholar : PubMed/NCBI

22 

di Matteo V, Pierucci M, Di Giovanni G, Dragani LK, Murzilli S, Poggi A and Esposito E: Intake of tomato-enriched diet protects from 6-hydroxydopamine-induced degeneration of rat nigral dopaminergic neurons. J Neural Transm Suppl. 73:333–341. 2009.PubMed/NCBI

23 

Zhao Y, Xin Z, Li N, Chang S, Chen Y, Geng L, Chang H, Shi H and Chang YZ: Nano-liposomes of lycopene reduces ischemic brain damage in rodents by regulating iron metabolism. Free Radic Biol Med. 124:1–11. 2018. View Article : Google Scholar : PubMed/NCBI

24 

Chen F, Sun ZW, Ye LF, Fu GS, Mou Y and Hu SJ: Lycopene protects against apoptosis in hypoxia/reoxygenation induced H9C2 myocardioblast cells through increased autophagy. Mol Med Rep. 11:1358–1365. 2015. View Article : Google Scholar : PubMed/NCBI

25 

Zeng YC, Peng LS, Zou L, Huang SF, Xie Y, Mu GP, Zeng XH, Zhou XL and Zeng YC: Protective effect and mechanism of lycopene on endothelial progenitor cells (EPCs) from type 2 diabetes mellitus rats. Biomed Pharmacother. 92:86–94. 2017. View Article : Google Scholar : PubMed/NCBI

26 

Wang HF, Wang ZQ, Ding Y, Piao MH, Feng CS, Chi GF, Luo YN and Ge PF: Endoplasmic reticulum stress regulates oxygen-glucose deprivation-induced parthanatos in human SH-SY5Y cells via improvement of intracellular ROS. CNS Neurosci Ther. 24:29–38. 2018. View Article : Google Scholar : PubMed/NCBI

27 

Cui L, Li C, Gao G, Zhuo Y, Yang L, Cui N and Zhang S: FTY720 inhibits the activation of pancreatic stellate cells by promoting apoptosis and suppressing autophagy via the AMPK/mTOR pathway. Life Sci. 217:243–250. 2019. View Article : Google Scholar : PubMed/NCBI

28 

Gao Z, Wang H, Zhang B, Wu X, Zhang Y, Ge P, Chi G and Liang J: Trehalose inhibits H2O2-induced autophagic death in dopaminergic SH-SY5Y cells via mitigation of ROS-dependent endoplasmic reticulum stress and AMPK activation. Int J Med Sci. 15:1014–1024. 2018. View Article : Google Scholar : PubMed/NCBI

29 

Shin CS, Mishra P, Watrous JD, Carelli V, D'Aurelio M, Jain M and Chan DC: The glutamate/cystine xCT antiporter antagonizes glutamine metabolism and reduces nutrient flexibility. Nat Commun. 8:150742017. View Article : Google Scholar : PubMed/NCBI

30 

Mariño G, Madeo F and Kroemer G: Autophagy for tissue homeostasis and neuroprotection. Curr Opin Cell Biol. 23:198–206. 2011. View Article : Google Scholar

31 

Wang T, Zhu L, Liu H, Yu G and Guo Y: Picroside II protects SH-SY5Y cells from autophagy and apoptosis following oxygen glucose deprivation/reoxygen injury by inhibiting JNK signal pathway. Anat Rec (Hoboken). 302:2245–2254. 2019. View Article : Google Scholar : PubMed/NCBI

32 

Ding C, Zhang J, Li B, Ding Z, Cheng W, Gao F, Zhang Y, Xu Y and Zhang S: Cornin protects SH SY5Y cells against oxygen and glucose deprivation induced autophagy through the PI3K/Akt/mTOR pathway. Mol Med Rep. 17:87–92. 2018.PubMed/NCBI

33 

Hwang S, Lim JW and Kim H: Inhibitory effect of lycopene on amyloid-β-induced apoptosis in neuronal cells. Nutrients. 9:92017.

34 

Wu A, Liu R, Dai W, Jie Y, Yu G, Fan X and Huang Q: Lycopene attenuates early brain injury and inflammation following subarachnoid hemorrhage in rats. Int J Clin Exp Med. 8:14316–14322. 2015.PubMed/NCBI

35 

Lin CJ, Chen TH, Yang LY and Shih CM: Resveratrol protects astrocytes against traumatic brain injury through inhibiting apoptotic and autophagic cell death. Cell Death Dis. 5:e11472014. View Article : Google Scholar : PubMed/NCBI

36 

Wang M, Li YJ, Ding Y, Zhang HN, Sun T, Zhang K, Yang L, Guo YY, Liu SB, Zhao MG, et al: Silibinin prevents autophagic cell death upon oxidative stress in cortical neurons and cerebral ischemia-reperfusion injury. Mol Neurobiol. 53:932–943. 2016. View Article : Google Scholar : PubMed/NCBI

37 

Li YY, Xiang Y, Zhang S, Wang Y, Yang J, Liu W and Xue FT: Thioredoxin-2 protects against oxygen-glucose deprivation/reperfusion injury by inhibiting autophagy and apoptosis in H9c2 cardiomyocytes. Am J Transl Res. 9:1471–1482. 2017.PubMed/NCBI

38 

Zhang L, Wei J, Ren L, Zhang J, Wang J, Jing L, Yang M, Yu Y, Sun Z and Zhou X: Endosulfan induces autophagy and endothelial dysfunction via the AMPK/mTOR signaling pathway triggered by oxidative stress. Environ Pollut. 220:843–852. 2017. View Article : Google Scholar : PubMed/NCBI

39 

Wang L, Mao N, Tan RZ, Wang HL, Wen J, Liu YH, Furhad M and Fan JM: Ginsenoside Rg1 reduces aldosterone-induced autophagy via the AMPK/mTOR pathway in NRK-52E cells. Int J Mol Med. 36:518–526. 2015. View Article : Google Scholar : PubMed/NCBI

40 

Sun B, Ou H, Ren F, Huan Y, Zhong T, Gao M and Cai H: Propofol inhibited autophagy through Ca2+/CaMKKβ/AMPK/mTOR pathway in OGD/R-induced neuron injury. Mol Med. 24:582018. View Article : Google Scholar : PubMed/NCBI

41 

Niu G, Zhu D, Zhang X, Wang J, Zhao Y and Wang X: Role of hypoxia-inducible factors 1α (HIF1α) in SH-SY5Y cell autophagy induced by oxygen-glucose deprivation. Med Sci Monit. 24:2758–2766. 2018. View Article : Google Scholar : PubMed/NCBI

42 

Upadhyay J, Kesharwani RK and Misra K: Comparative study of antioxidants as cancer preventives through inhibition of HIF-1 alpha activity. Bioinformation. 4:233–236. 2009. View Article : Google Scholar : PubMed/NCBI

43 

Feng C, Luo T, Zhang S, Liu K, Zhang Y, Luo Y and Ge P: Lycopene protects human SH SY5Y neuroblastoma cells against hydrogen peroxide induced death via inhibition of oxidative stress and mitochondria associated apoptotic pathways. Mol Med Rep. 13:4205–4214. 2016. View Article : Google Scholar : PubMed/NCBI

44 

Xiang C, Wang Y, Zhang H and Han F: The role of endoplasmic reticulum stress in neurodegenerative disease. Apoptosis. 22:1–26. 2017. View Article : Google Scholar : PubMed/NCBI

45 

Xu J, Hu H, Chen B, Yue R, Zhou Z, Liu Y, Zhang S, Xu L, Wang H and Yu Z: Lycopene protects against hypoxia/reoxygenation injury by alleviating er stress induced apoptosis in neonatal mouse cardiomyocytes. PLoS One. 10:e01364432015. View Article : Google Scholar : PubMed/NCBI

46 

Gao Y, Jia P, Shu W and Jia D: The protective effect of lycopene on hypoxia/reoxygenation-induced endoplasmic reticulum stress in H9C2 cardiomyocytes. Eur J Pharmacol. 774:71–79. 2016. View Article : Google Scholar : PubMed/NCBI

Related Articles

  • Abstract
  • View
  • Download
  • Twitter
Copy and paste a formatted citation
Spandidos Publications style
Li T, Zhang Y, Qi Y and Liu H: Lycopene prevents oxygen-glucose deprivation-induced autophagic death in SH-SY5Y cells via inhibition of the oxidative stress-activated AMPK/mTOR pathway. Mol Med Rep 24: 594, 2021.
APA
Li, T., Zhang, Y., Qi, Y., & Liu, H. (2021). Lycopene prevents oxygen-glucose deprivation-induced autophagic death in SH-SY5Y cells via inhibition of the oxidative stress-activated AMPK/mTOR pathway. Molecular Medicine Reports, 24, 594. https://doi.org/10.3892/mmr.2021.12233
MLA
Li, T., Zhang, Y., Qi, Y., Liu, H."Lycopene prevents oxygen-glucose deprivation-induced autophagic death in SH-SY5Y cells via inhibition of the oxidative stress-activated AMPK/mTOR pathway". Molecular Medicine Reports 24.2 (2021): 594.
Chicago
Li, T., Zhang, Y., Qi, Y., Liu, H."Lycopene prevents oxygen-glucose deprivation-induced autophagic death in SH-SY5Y cells via inhibition of the oxidative stress-activated AMPK/mTOR pathway". Molecular Medicine Reports 24, no. 2 (2021): 594. https://doi.org/10.3892/mmr.2021.12233
Copy and paste a formatted citation
x
Spandidos Publications style
Li T, Zhang Y, Qi Y and Liu H: Lycopene prevents oxygen-glucose deprivation-induced autophagic death in SH-SY5Y cells via inhibition of the oxidative stress-activated AMPK/mTOR pathway. Mol Med Rep 24: 594, 2021.
APA
Li, T., Zhang, Y., Qi, Y., & Liu, H. (2021). Lycopene prevents oxygen-glucose deprivation-induced autophagic death in SH-SY5Y cells via inhibition of the oxidative stress-activated AMPK/mTOR pathway. Molecular Medicine Reports, 24, 594. https://doi.org/10.3892/mmr.2021.12233
MLA
Li, T., Zhang, Y., Qi, Y., Liu, H."Lycopene prevents oxygen-glucose deprivation-induced autophagic death in SH-SY5Y cells via inhibition of the oxidative stress-activated AMPK/mTOR pathway". Molecular Medicine Reports 24.2 (2021): 594.
Chicago
Li, T., Zhang, Y., Qi, Y., Liu, H."Lycopene prevents oxygen-glucose deprivation-induced autophagic death in SH-SY5Y cells via inhibition of the oxidative stress-activated AMPK/mTOR pathway". Molecular Medicine Reports 24, no. 2 (2021): 594. https://doi.org/10.3892/mmr.2021.12233
Follow us
  • Twitter
  • LinkedIn
  • Facebook
About
  • Spandidos Publications
  • Careers
  • Cookie Policy
  • Privacy Policy
How can we help?
  • Help
  • Live Chat
  • Contact
  • Email to our Support Team