Spandidos Publications Logo
  • About
    • About Spandidos
    • Aims and Scopes
    • Abstracting and Indexing
    • Editorial Policies
    • Reprints and Permissions
    • Job Opportunities
    • Terms and Conditions
    • Contact
  • Journals
    • All Journals
    • Oncology Letters
      • Oncology Letters
      • Information for Authors
      • Editorial Policies
      • Editorial Board
      • Aims and Scope
      • Abstracting and Indexing
      • Bibliographic Information
      • Archive
    • International Journal of Oncology
      • International Journal of Oncology
      • Information for Authors
      • Editorial Policies
      • Editorial Board
      • Aims and Scope
      • Abstracting and Indexing
      • Bibliographic Information
      • Archive
    • Molecular and Clinical Oncology
      • Molecular and Clinical Oncology
      • Information for Authors
      • Editorial Policies
      • Editorial Board
      • Aims and Scope
      • Abstracting and Indexing
      • Bibliographic Information
      • Archive
    • Experimental and Therapeutic Medicine
      • Experimental and Therapeutic Medicine
      • Information for Authors
      • Editorial Policies
      • Editorial Board
      • Aims and Scope
      • Abstracting and Indexing
      • Bibliographic Information
      • Archive
    • International Journal of Molecular Medicine
      • International Journal of Molecular Medicine
      • Information for Authors
      • Editorial Policies
      • Editorial Board
      • Aims and Scope
      • Abstracting and Indexing
      • Bibliographic Information
      • Archive
    • Biomedical Reports
      • Biomedical Reports
      • Information for Authors
      • Editorial Policies
      • Editorial Board
      • Aims and Scope
      • Abstracting and Indexing
      • Bibliographic Information
      • Archive
    • Oncology Reports
      • Oncology Reports
      • Information for Authors
      • Editorial Policies
      • Editorial Board
      • Aims and Scope
      • Abstracting and Indexing
      • Bibliographic Information
      • Archive
    • Molecular Medicine Reports
      • Molecular Medicine Reports
      • Information for Authors
      • Editorial Policies
      • Editorial Board
      • Aims and Scope
      • Abstracting and Indexing
      • Bibliographic Information
      • Archive
    • World Academy of Sciences Journal
      • World Academy of Sciences Journal
      • Information for Authors
      • Editorial Policies
      • Editorial Board
      • Aims and Scope
      • Abstracting and Indexing
      • Bibliographic Information
      • Archive
    • International Journal of Functional Nutrition
      • International Journal of Functional Nutrition
      • Information for Authors
      • Editorial Policies
      • Editorial Board
      • Aims and Scope
      • Abstracting and Indexing
      • Bibliographic Information
      • Archive
    • International Journal of Epigenetics
      • International Journal of Epigenetics
      • Information for Authors
      • Editorial Policies
      • Editorial Board
      • Aims and Scope
      • Abstracting and Indexing
      • Bibliographic Information
      • Archive
    • Medicine International
      • Medicine International
      • Information for Authors
      • Editorial Policies
      • Editorial Board
      • Aims and Scope
      • Abstracting and Indexing
      • Bibliographic Information
      • Archive
  • Articles
  • Information
    • Information for Authors
    • Information for Reviewers
    • Information for Librarians
    • Information for Advertisers
    • Conferences
  • Language Editing
Spandidos Publications Logo
  • About
    • About Spandidos
    • Aims and Scopes
    • Abstracting and Indexing
    • Editorial Policies
    • Reprints and Permissions
    • Job Opportunities
    • Terms and Conditions
    • Contact
  • Journals
    • All Journals
    • Biomedical Reports
      • Information for Authors
      • Editorial Policies
      • Editorial Board
      • Aims and Scope
      • Abstracting and Indexing
      • Bibliographic Information
      • Archive
    • Experimental and Therapeutic Medicine
      • Information for Authors
      • Editorial Policies
      • Editorial Board
      • Aims and Scope
      • Abstracting and Indexing
      • Bibliographic Information
      • Archive
    • International Journal of Epigenetics
      • Information for Authors
      • Editorial Policies
      • Editorial Board
      • Aims and Scope
      • Abstracting and Indexing
      • Bibliographic Information
      • Archive
    • International Journal of Functional Nutrition
      • Information for Authors
      • Editorial Policies
      • Editorial Board
      • Aims and Scope
      • Abstracting and Indexing
      • Bibliographic Information
      • Archive
    • International Journal of Molecular Medicine
      • Information for Authors
      • Editorial Policies
      • Editorial Board
      • Aims and Scope
      • Abstracting and Indexing
      • Bibliographic Information
      • Archive
    • International Journal of Oncology
      • Information for Authors
      • Editorial Policies
      • Editorial Board
      • Aims and Scope
      • Abstracting and Indexing
      • Bibliographic Information
      • Archive
    • Medicine International
      • Information for Authors
      • Editorial Policies
      • Editorial Board
      • Aims and Scope
      • Abstracting and Indexing
      • Bibliographic Information
      • Archive
    • Molecular and Clinical Oncology
      • Information for Authors
      • Editorial Policies
      • Editorial Board
      • Aims and Scope
      • Abstracting and Indexing
      • Bibliographic Information
      • Archive
    • Molecular Medicine Reports
      • Information for Authors
      • Editorial Policies
      • Editorial Board
      • Aims and Scope
      • Abstracting and Indexing
      • Bibliographic Information
      • Archive
    • Oncology Letters
      • Information for Authors
      • Editorial Policies
      • Editorial Board
      • Aims and Scope
      • Abstracting and Indexing
      • Bibliographic Information
      • Archive
    • Oncology Reports
      • Information for Authors
      • Editorial Policies
      • Editorial Board
      • Aims and Scope
      • Abstracting and Indexing
      • Bibliographic Information
      • Archive
    • World Academy of Sciences Journal
      • Information for Authors
      • Editorial Policies
      • Editorial Board
      • Aims and Scope
      • Abstracting and Indexing
      • Bibliographic Information
      • Archive
  • Articles
  • Information
    • For Authors
    • For Reviewers
    • For Librarians
    • For Advertisers
    • Conferences
  • Language Editing
Login Register Submit
  • This site uses cookies
  • You can change your cookie settings at any time by following the instructions in our Cookie Policy. To find out more, you may read our Privacy Policy.

    I agree
Search articles by DOI, keyword, author or affiliation
Search
Advanced Search
presentation
Molecular Medicine Reports
Join Editorial Board Propose a Special Issue
Print ISSN: 1791-2997 Online ISSN: 1791-3004
Journal Cover
August-2021 Volume 24 Issue 2

Full Size Image

Sign up for eToc alerts
Recommend to Library

Journals

International Journal of Molecular Medicine

International Journal of Molecular Medicine

International Journal of Molecular Medicine is an international journal devoted to molecular mechanisms of human disease.

International Journal of Oncology

International Journal of Oncology

International Journal of Oncology is an international journal devoted to oncology research and cancer treatment.

Molecular Medicine Reports

Molecular Medicine Reports

Covers molecular medicine topics such as pharmacology, pathology, genetics, neuroscience, infectious diseases, molecular cardiology, and molecular surgery.

Oncology Reports

Oncology Reports

Oncology Reports is an international journal devoted to fundamental and applied research in Oncology.

Experimental and Therapeutic Medicine

Experimental and Therapeutic Medicine

Experimental and Therapeutic Medicine is an international journal devoted to laboratory and clinical medicine.

Oncology Letters

Oncology Letters

Oncology Letters is an international journal devoted to Experimental and Clinical Oncology.

Biomedical Reports

Biomedical Reports

Explores a wide range of biological and medical fields, including pharmacology, genetics, microbiology, neuroscience, and molecular cardiology.

Molecular and Clinical Oncology

Molecular and Clinical Oncology

International journal addressing all aspects of oncology research, from tumorigenesis and oncogenes to chemotherapy and metastasis.

World Academy of Sciences Journal

World Academy of Sciences Journal

Multidisciplinary open-access journal spanning biochemistry, genetics, neuroscience, environmental health, and synthetic biology.

International Journal of Functional Nutrition

International Journal of Functional Nutrition

Open-access journal combining biochemistry, pharmacology, immunology, and genetics to advance health through functional nutrition.

International Journal of Epigenetics

International Journal of Epigenetics

Publishes open-access research on using epigenetics to advance understanding and treatment of human disease.

Medicine International

Medicine International

An International Open Access Journal Devoted to General Medicine.

Journal Cover
August-2021 Volume 24 Issue 2

Full Size Image

Sign up for eToc alerts
Recommend to Library

  • Article
  • Citations
    • Cite This Article
    • Download Citation
    • Create Citation Alert
    • Remove Citation Alert
    • Cited By
  • Similar Articles
    • Related Articles (in Spandidos Publications)
    • Similar Articles (Google Scholar)
    • Similar Articles (PubMed)
  • Download PDF
  • Download XML
  • View XML
Article

H3K9me2 regulates early transcription factors to promote mesenchymal stem‑cell differentiation into cardiomyocytes

  • Authors:
    • Xiaolin Sun
    • Xiang Gu
    • Hongxiao Li
    • Pei Xu
    • Mengting Li
    • Ye Zhu
    • Qisheng Zuo
    • Bichun Li
  • View Affiliations / Copyright

    Affiliations: Department of Cardiology, Institute of Translational Medicine, Medical College, Yangzhou University, Yangzhou, Jiangsu 225001, P.R. China, Department of Cardiology, Northern Jiangsu People's Hospital, Yangzhou, Jiangsu 225001, P.R. China, Department of Hematology, Taizhou People's Hospital, Taizhou, Jiangsu 225300, P.R. China, Key Laboratory of Animal Breeding and Molecular Design for Jiangsu Province, College of Animal Science and Technology, Yangzhou University, Yangzhou, Jiangsu 225001, P.R. China
  • Article Number: 616
    |
    Published online on: June 29, 2021
       https://doi.org/10.3892/mmr.2021.12255
  • Expand metrics +
Metrics: Total Views: 0 (Spandidos Publications: | PMC Statistics: )
Metrics: Total PDF Downloads: 0 (Spandidos Publications: | PMC Statistics: )
Cited By (CrossRef): 0 citations Loading Articles...

This article is mentioned in:



Abstract

Studies have shown that histone H3 at lysine 9 (H3K9me2) is an important epigenetic modifier of embryonic development, cell reprogramming and cell differentiation, but its specific role in cardiomyocyte formation remains to be elucidated. The present study established a model of 5‑Azacytidine‑induced differentiation of rat bone mesenchymal stem cells (MSCs) into cardiomyocytes and, on this basis, investigated the dimethylation of H3K9me2 and its effect on cardiomyocyte formation by knockdown of H3K9me2 methylase, euchromatic histone‑lysine N‑methyltransferase 2 (G9a) and H3K9me2 lysine demethylase 3A (KDM3A). The results demonstrated that, in comparison with the normal induction process, the knockdown of G9a could significantly reduce the H3K9me2 level of the MSCs in the induced model. Reverse transcription‑quantitative (RT‑q) PCR demonstrated that the expression of cardiac troponin T(cTnT) was significantly increased. In addition, flow cytometry demonstrated that the proportion of cTnT‑positive cells was significantly increased on day 21. With the knockdown of KDM3A, the opposite occurred. In order to explore the specific way of H3K9me2 regulating cardiomyocyte formation, western blotting and RT‑qPCR were used to detect the expression of key transcription factors including GATA binding protein 4 (GATA‑4), NK2 Homeobox 5 (Nkx2.5) and myocyte enhancer factor 2c (MEF2c) during cardiomyocyte formation. The decrease of H3K9me2 increased the expression of transcription factors GATA‑4, Nkx2.5 and MEF2c in the early stage of myocardial development while the increase of H3K9me2 inhibited the expression of those transcription factors. Accordingly, it was concluded that H3K9me2 is a negative regulator of cardiomyocyte formation and can participate in cardiomyocyte formation by activating or inhibiting key transcription factors of cardiomyocytes, which will lay the foundation for the optimized induction efficiency of cardiomyocytes in in vitro and clinical applications.

Introduction

Bradyarrhythmias are various life-threatening conditions such as sinus syndrome and atrioventricular blockage and are caused by cardiac pacing or conduction dysfunction (1). Implanted electronic pacemakers are the preferred treatment for such diseases (2). However, electronic pacemakers still produce adverse reactions such as infection, metal allergy, electrode dislocation, electronic interference and lack of response to neurohormones. Therefore, biological pacemakers provide new options for the treatment of arrhythmia. Bone marrow mesenchymal stem cells (MSCs) are among the main sources of cardiac repair and regenerative cell therapy because these cells are readily available and have little inherent immunogenicity to any adverse immune response (3). In vitro, 5-Azacytidine (5-AZA) was found to induce the differentiation of a variety of the MSCs into cardiomyocytes (4–7). In vivo, the transplantation of MSCs has been shown to improve cardiac function in damaged hearts by myocardial cell regeneration and paracrine effects that promote angiogenesis, reduce cardiac fibrosis and prevent host myocardial cell apoptosis (8). However, just a small percentage of the MSCs express cardiac-specific proteins during differentiation, which significantly limits their potential clinical application (3,9). Induction efficiency can be increased by transfection of key genes and transcription factors or simulating specific myocyte growth microenvironment (10–12). However, these methods have a number of disadvantages including complicated operating procedures, high costs and a low induction efficiency.

Dimethylation of histone H3 at lysine 9 (H3K9me2) has, in recent years, been found to be closely related to the process of cell differentiation, proliferation and reprogramming (13). Following H3K9me2 methylase, euchromatic histone-lysine N-methyltransferase 2 (G9a) was inhibited and H3K9me2 was decreased, the levels of cardiac transcription factors GATA binding protein 4 (GATA-4), NK2 Homeobox 5 (Nkx2.5) and myocardial protein produced by Wnt11 treatment were 2.6–5.6 times greater compared with those of the untreated group (14). Zhang et al (15) found that H3K9me2 lysine demethylase 3A (KDM3A) could control pathological cardiac hypertrophy and fibrosis. In their study, JIB-04 inhibits KDM3A and suppresses the transcription of fibrotic genes that overlap with genes downregulated in Kdm3A-KO mice vs. wild-type controls. This suggests that KDM3A may be involved in cardiac development.

As part of the present study, in a system for the 5-AZA induction of MSCs into cardiomyocytes, the expression of H3K9me2 was affected by the knockdown of G9a and KDM3A, resulting in a change in differentiation efficiency during induction. The role of H3K9me2 in the differentiation of the MSCs into cardiomyocytes was identified, thus optimizing the induction efficiency of cardiomyocytes in vitro and laying a foundation for clinical applications.

Materials and methods

Culture, expansion and characterization of rat MSCs

A total of 20 healthy male and 20 female Wistar rats (weight, 150–200 g; age, 6–8 weeks) were obtained from Yangzhou University and three rats were used in each of three individual experiments. Rats received standard care under a 12 h dark/light cycle (25°C with humidity of 60%) and given a free access to food and water. Before the experiment, adaptive feeding was carried out for one week. The animal's health and behavior were monitored daily until mortality. All procedures involving the care and use of animals conformed to the guidelines of Animal Research: Reporting of in vivo Experiments (ARRIVE guidelines 2.0; http://arriveguidelines.org/arrive-guidelines) and were approved by the animal care guidelines of the Laboratory Animal Management and Experimental Animal Ethics Committee of Yangzhou University (approval no. 201903478). Bone mesenchymal stem cells (MSCs) were obtained as described by Huang et al (16) and Nippert et al (17). All rats were anesthetized with 20% sodium urethane (0.2 g/ml; 1.0 g/kg intraperitoneal injection) and subsequently sacrificed by cervical dislocation. Animal mortality was verified by ascertaining cardiac and respiratory arrest. MSCs were extracted from the tibias and femurs. The cell suspension from three rats was mixed together and the cells were dispersed by pipetting, following which they were placed in a centrifuge at 1,100 × g for 4 min at 37°C. The supernatant and adipose tissue were removed. The cell suspension was transferred to a 15 ml centrifuge tube containing 5 ml Percoll (1.073 g/ml; Sigma-Aldrich; Merck KGaA). Cells were dispersed by pipetting again and centrifuged at 1,500 × g for 30 min at 4°C. The mononuclear cells in the middle layer were obtained, washed three times with phosphate buffered saline (PBS) and then cultured in Dulbecco's Modified Eagle's Medium (DMEM) (Thermo Fisher Scientific, Inc.) containing 10% fetal bovine serum (FBS; Biowest) at 37°C in a 5% CO2 incubator. During the expansion and proliferation of MSCs, the culture medium was replaced every three days and cells were passaged once they reached 70% confluency. For some experiments, MSCs were cultured in the presence or absence of 1 µM BIX01294 (MedChemExpress) for 12 h.

For cell phenotypic characterization, MSCs of the third passage were incubated overnight at 4°C with mouse anti-CD29 (1:100; cat. no. sc-9970; Santa Cruz Biotechnology, Inc.), anti-CD44 (1:100; cat. no. sc-7297; Santa Cruz Biotechnology, Inc.) and anti-CD45 (1:100; cat. no. sc-1178; Santa Cruz Biotechnology, Inc.) and then with an appropriate secondary antibody conjugated to PE (1:100; cat. no. sc-516141; Santa Cruz Biotechnology, Inc.) for 1 h at room temperature. The cells were subsequently detected using a BD FACSCanto™ II flow cytometer (BD Biosciences). The results were analyzed and processed by FlowJo version 10.0 (FlowJo LLC).

Construction of G9a and KDM3A lentivirus interference vectors

According to the CDS-region sequences of G9a and KDM3A provided by National Center of Biotechnology Information (https://www.ncbi.nlm.nih.gov), three interference targets were designed. Meanwhile, an unrelated sequence was designed as a negative control (Table I). After the company (Genomediotech) synthesized the upstream and downstream sequences, an oligo double chain was formed by the annealing process and then three recombinant interference plasmids were obtained by means of connection with pGMLV-SC5 RNA interference vectors through BamHI and EcoRI double-enzyme digestion, respectively. These were called short hairpin (sh)1-G9a, sh2-G9a, sh3-G9a, sh1-KDM3A, sh2-KDM3A, sh3-KDM3A and sh-negative control (NC). The recombinant interfering plasmids were then subjected to sequencing for further verification. Following successful sequencing, the vector with the strongest interference activity was delivered to Shanghai Jiman Co., Ltd. for lentivirus parcel (titer: 2.5×108 TU/ml) after verification of activity.

Table I.

Primers used for plasmid construction.

Table I.

Primers used for plasmid construction.

GenePrimer sequence (5′-3′)
sh1-G9aF: GATCCGCCTGTACTATGACGCGTACTCTCGAGAGTACGCGTCATAGTACAGGCTTTTTT
R: AATTAAAAAAGCCTGTACTATGACGCGTACTCTCGAGAGTACGCGTCATAGTACAGGCG
sh2-G9aF: GATCCGGTTTGCACTGCAGCTCAATCCTCGAGGATTGAGCTGCAGTGCAAACCTTTTTT
R: AATTAAAAAAGGTTTGCACTGCAGCTCAATCCTCGAGGATTGAGCTGCAGTGCAAACCG
sh3-G9aF: GATCCGCGGCTGCTCCAGGAGTTTAACTCGAGTTAAACTCCTGGAGCAGCCGCTTTTTT
R: AATTAAAAAAGCGGCTGCTCCAGGAGTTTAACTCGAGTTAAACTCCTGGAGCAGCCGCG
sh1-KDM3AF: GATCCGCAAGTCTTCTGAGAATAATGCTCGAGCATTATTCTCAGAAGACTTGCTTTTTT
R: AATTAAAAAAGCAAGTCTTCTGAGAATAATGCTCGAGCATTATTCTCAGAAGACTTGCG
sh2-KDM3AF: GATCCGCAGCCAATTCTCCACCTAACCTCGAGGTTAGGTGGAGAATTGGCTGCTTTTTT
R: AATTAAAAAAGCAGCCAATTCTCCACCTAACCTCGAGGTTAGGTGGAGAATTGGCTGCG
sh3-KDM3AF: GATCCGCAGGTGTCACTAGGCTTAATCTCGAGATTAAGCCTAGTGACACCTGCTTTTTT
R: AATTAAAAAAGCAGGTGTCACTAGGCTTAATCTCGAGATTAAGCCTAGTGACACCTGCG
sh-NCF: UUCUCCGAACGUGUCACGUTT
R: ACGUGACACGUUCGGAGAATT

[i] sh, short hairpin; NC, negative control (an unrelated sequence designed as a negative control). F, forward; R, reverse; G9a, euchromatic histone-lysine N-methyltransferase 2 KDM3A, H3K9me2 lysine demethylase 3A.

Cell transfection

MSCs were cultured in DMEM supplemented with 10% FBS and the cells were kept at 37°C and 5% CO2 containing atmosphere. The cells were plated in 24-well plates, grown to a confluency of 70–80% and were transfected with 1 µg/plate shRNA-G9a or shRNA-KDM3A lentivirus, which were diluted in polybrene (Sigma-Aldrich; Merck KGaA). sh-NC were transfected with plasmids that were non-targeting and indistinguishable for KDM3A and G9A. The cells that were not treated were used as controls. Following treatment, the cells were observed daily through the use of a fluorescent microscope (magnifications, ×100, 200 and 400; TE2000; Nikon Corporation). After 72 h, the cells were collected for further experiments.

Cardiac differentiation induction

The MSCs were divided into four separate groups: i) MSCs group: MSCs were untreated; ii) control group: MSCs were transfected with control lentivirus; iii) shKDM3A group: MSCs were transfected with lentivirus encoding shRNA-KDM3A; and iv) shG9a group: MSCs were transfected with lentivirus encoding shRNA-G9a. All groups treated with 10 µM of 5-AZA (Sigma-Aldrich; Merck KGaA). Following overnight incubation, the medium was aspirated and the cells were washed with PBS three times for three to five min. New culture medium was added and was then replaced every three days. Following 5-AZA treatment, cell morphology was observed daily using a phase-contrast microscope (DMIL-PH1; Leica Microsystems GmbH).

Western blotting

Cells from different treatment groups were lysed with RIPA lysis buffer (Applygen Technologies, Inc.) and samples containing 25–50 µg of total protein lysates (after Bradford estimation) were separated by 10% SDS-PAGE and transferred onto a PVDF membrane (EMD Millipore), which were then semi-dry blocked by TBS-0.05% Tween 20 containing 5% fetal calf serum (Gibco; Thermo Fisher Scientific, Inc.) for 1 h at room temperature. The membranes were incubated overnight at 4°C with primary antibodies targeted against: H3K9me2 (1:1,000; cat. no. 39239; Active Motif, Inc.), H3 (1:3,000; cat. no. H0164; Sigma-Aldrich; Merck KGaA), cTnT (1:3,000; cat. no. MABT368; Sigma-Aldrich; Merck KGaA), GATA-4 (1:3,000; cat. no. SAB4501128; Sigma-Aldrich; Merck KGaA), Nkx2.5 (1:5,000; cat. no. 13921-1-AP; ProteinTech Group, Inc.), MEF2c (1:3,000; cat. no. SAB2103534; Sigma-Aldrich; Merck KGaA) and β-actin (1:1,000; cat. no. SAB3500350; Sigma-Aldrich; Merck KGaA). The blots were then washed and incubated for 2 h with an appropriate secondary antibody (1:3,000, cat. no. A9169; 1:5,000, cat. no. AP162P; 1:5,000, cat. no. AP160P; all Sigma-Aldrich; Merck KGaA). The membranes were then washed and enhanced chemiluminescence (ECL) detection was performed using Pierce ECL kit (Thermo Fisher Scientific, Inc.). Densiometric analysis was performed using Image Lab software (version 3.0, Bio-Rad Laboratories, Inc.).

Total RNA isolation and reverse transcription-quantitative (RT-q) PCR

A RNeasy Mini kit (Qiagen GmbH) was used to extract the total RNA from the MSCs of different treatment groups post-seeding, according to the manufacturer's instructions. cDNA was amplified by PCR through the use of a Qiagen PCR kit according to the manufacturer's instructions at 50°C for 30 min, 95°C for 3 min, 95°C for 15 sec and 60°C for 30 sec. GATA-4, Nkx2.5 and MEF2c expressions were detected by RT-qPCR. The 20 µl PCR amplification reaction included 2 µl cDNA, 10 µl SYBR Taq, 0.8 µl forward primer, 0.8 µl reverse primer, 0.4 µl RoxII and 6 µl double-distilled water. Subsequently, PCR reaction was achieved on the basis of the two-step procedure (95°C for 15 min; 95°C for 10 sec and 60°C for 32 sec) and procedure was repeated 40 times. Primers applied were shown in Table II. The PCR instrument for RT-qPCR was ABIPRISM 7500 (Applied Biosystems; Thermo Fisher Scientific, Inc.). Each experimental condition was repeated in triplicate. The relative mRNA quantities were determined using the 2−ΔΔCq method (18).

Table II.

Primers used for RT-qPCR.

Table II.

Primers used for RT-qPCR.

GenePrimer sequence (5′-3′)
cTnTF: TTCGACCTGCAGGAAAAGTT
R: GTGCCTGGCAAGACCTAGAG
Nkx 2.5F: ACCGCCCCTACATTTTATCC
R: GACAGGTACCGCTGTTGCTT
GATA4F: TCTCACTATGGGCACAGCAG
R: CCGAGCAGGAATTTGAAGAG
MEF2cF: CTCCCCTGTGGACAGTCTGA
R: CAGAGGGGCTTTCTCTGTCC
G9aF: GCTACCATGACTGCGTTCTG
R: TCCCGGCAGATGATCTTCTC
KDM3AF: GGCAGTTCAAGCTCTTCTCG
R: TGGACAGATGGGCTTCACAT
GAPDHF: GGAAAGCTGTGGCGTGATGG
R: GTAGGCCATGAGGTCCACCA

[i] cTnT, cardiac troponin-T; Nkx2.5, NK2 Homeobox 5; GATA-4, GATA binding protein 4; MEF2c, myocyte enhancer factor 2c; G9a, euchromatic histone-lysine N-methyltransferase 2; KDM3A, H3K9me2 lysine demethylase 3A; F, forward; R, reverse.

Flow cytometry

Subsequent to treatment with 5-AZA, the expression of cTnT was detected in four groups on different days. Cells were incubated overnight at 4°C with anti-rat cTnT (1:200; cat. no. 15513-1-AP; ProteinTech Group, Inc.). Then, goat anti-rabbit fluorescein isothiocyanate (PE)-labeled mouse anti-rabbit IgG (1:500; cat. no. sc-3753; Santa Cruz Biotechnology, Inc.) was used as the secondary antibody and incubated with the cells for 1 h at room temperature. The percentage of fluorescent protein-positive cells was detected by flow cytometry using a BD FACSCanto™ II flow cytometer (BD Biosciences). The results were analyzed and processed by FlowJo version 10.0 (FlowJo LLC).

Statistical analysis

The results were expressed as mean ± standard error. Data were analyzed by one way ANOVA and Tukey's post hoc test using SPSS v23 (IBM Corp.). Unpaired t-test was used to evaluate significance between two groups. P<0.05 was considered to indicate a statistically significant difference.

Results

Culture and characterizations of isolated rat MSCs

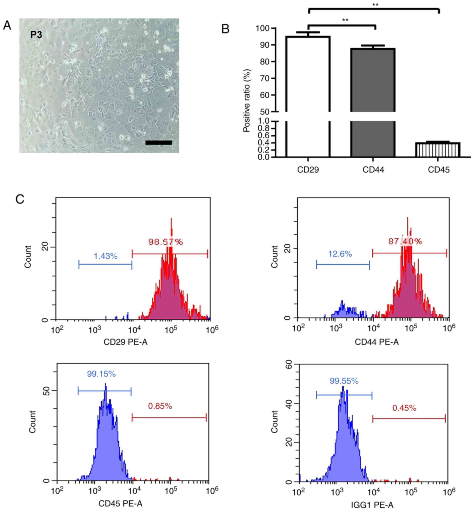
The obtained cells were cultured for 48 h. Under the microscope, some adherent cells with fusiform growth could be seen and a few cells were polygonal. After 7 to 10 days, cell growth reached 80–90% confluence and was arranged in a spiral pattern (Fig. 1A). To characterize the MSCs, they were analyzed with antibodies against CD44, CD29 and CD45 by means of flow cytometry. As shown in Fig. 1B and C, the majority of cells expressed CD29 and CD44 at moderate to high levels while these cells were negative for CD45 (P<0.01). This confirmed that the MSCs isolated in this study expressed cell markers consistently with those reported previously (9).

Figure 1.

Morphology and characterization of isolated MSCs. (A) The morphology of the MSCs at passage 3 shows an adherent fibroblast-like shape and the initial formation of cell colonies after 10 days of culturation. Scale bar=50 µm. (B) Histogram showing the average positive percentage of different antibodies from three independent experiments. Columns represent mean values and error bars represent standard deviation. **P<0.01 vs. CD45 expression. (C) Fluorescence-activated cell sorting analysis of CD29, CD44 and CD45 expression in MSCs. IgG1 was blank control. MSCs, rat mesenchymal stem cells; P3, passage 3.

Cardiac differentiation of the MSCs with 5-AZA induction

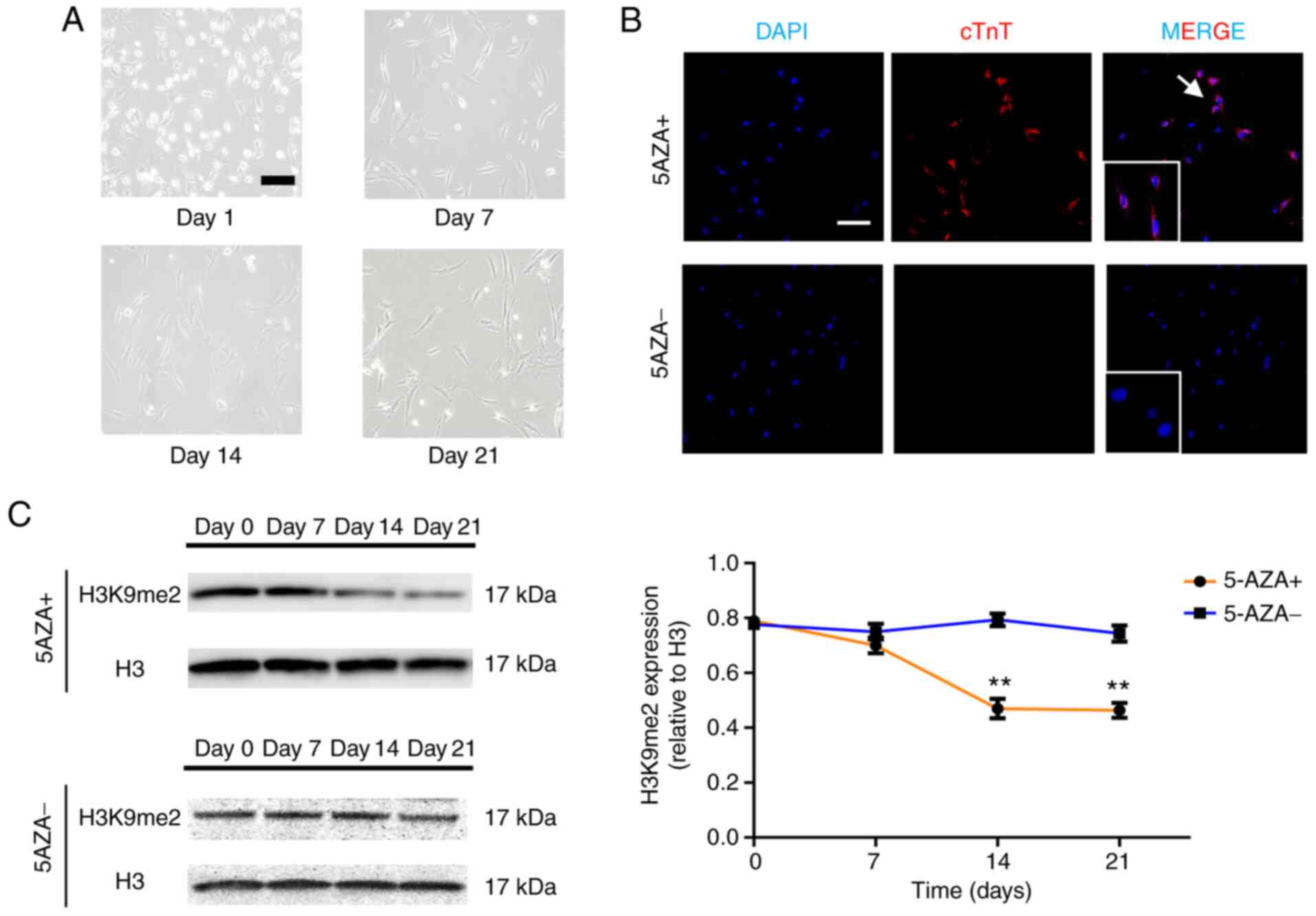
In order to construct a system for the differentiation of MSCs into cardiomyocytes, the cells were treated with 5-AZA; ≤50% of the MSCs died and detached from the plate. On the seventh day following 5-AZA treatment, the cell volume increased significantly and gradually became short columnar with the same direction of arrangement. With the extension of culture time, the cell morphology was varied, the cytoplasm was rough and the myofilament structure appeared after two weeks. After three weeks it was observed that the cells were long, and spindle shaped or short and column shaped and were closely connected with adjacent cells (Fig. 2A). After three weeks the cell proliferation slowed down, and a portion of the cells died. No cell pulsation was observed during this process. Immunohistochemical staining results demonstrated that cTnT positive cells appeared following 5-AZA treatment (Fig. 2B). These data indicated that the system for the differentiation of MSCs into cardiomyocytes was successfully constructed.

Figure 2.

Morphological changes in the mesenchymal stem cells treated with 5-AZA. (A) Morphology of P3 MSCs treated with 5-AZA for 21 days. (B) Cardiomyocyte differentiation of the MSCs with 5-AZA treatment was detected by immunocytochemistry, which was demonstrated cTnT protein expression was upregulated on day 21. The white arrow indicates positive cells. The white box area indicates a partial enlargement of the image. Scale bars=50 µm. (C) Following the treatment of the MSCs with 5-AZA, western blotting demonstrated the downregulation of H3K9me2 protein expression. H3 was used as an internal control. **P<0.01 vs. the untreated group. 5-AZA, 5-Azacytidine; P3, passage 3; MSCs, rat mesenchymal stem cells; cTnT, cardiac troponin-T; H3K9me2, histone H3 at lysine 9.

To observe the changes of H3K9me2 in the process of induced differentiation, western blotting was used to detect the expression of H3K9me2. It was found that H3K9me2 decreased gradually with the increase in days, but there was no significant change in untreated group (Fig. 2C). This suggests that H3K9me2 may be involved in the process of differentiation.

The interference vectors of G9a and KDM3A genes can affect the expression of H3K9me2

In order to investigate the function of H3K9me2 in the differentiation of the MSCs into cardiomyocytes, three interference carriers of G9a and KDM3A, respectively were constructed (Fig. 3A). The expressions of G9a and KDM3A were detected 48 h following transfection of the MSCs with the interference vector thus constructed. Among them, RT-qPCR demonstrated the strongest interference activity with respect to sh3-KDM3A. Similarly, sh2-G9a was screened for the best interference (P<0.05; Fig. 3B). Thus, sh3-KDM3A and sh2-G9a were selected for further study.

Figure 3.

The screening and activity verification of interfering vectors. (A) Cell observation showing the fluorescence expression, confirming the vectors are transfected into the MSCs. Scale bar=50 µm; (B) The relative mRNA expression of G9a and KDM3A with shRNA-mediated knockdown of the indicated factors in MSCs, confirming the most suitable interference vector. The mean ± standard deviation is shown; n=3 independent experiments. *P<0.05 and **P<0.01. (C) Western blotting showing protein levels of H3K9me2 in the interference of G9a and KDM3A at 72 h. H3 was used as an internal control. MSCs, rat mesenchymal stem cells; G9a, euchromatic histone-lysine N-methyltransferase 2; KDM3A, H3K9me2 lysine demethylase 3A; sh, short hairpin.

To observe H3K9me2 expression following H3K9me2 methylation modification enzyme knockdown, H3K9me2 expression was detected at 72 h following lentivirus transfection of rat MSCs. Western blotting results demonstrated that, compared with the control group, the H3K9me2 was significantly reduced when G9a was knocked down but the level of H3K9me2 was significantly increased following KDM3A knockdown (Fig. 3C). This suggests that the knockdown of H3K9me2 methylation modifying enzyme could affect the expression of H3K9me2.

The knockdown of G9a enhances cardiac differentiation of the MSCs treated with 5-AZA

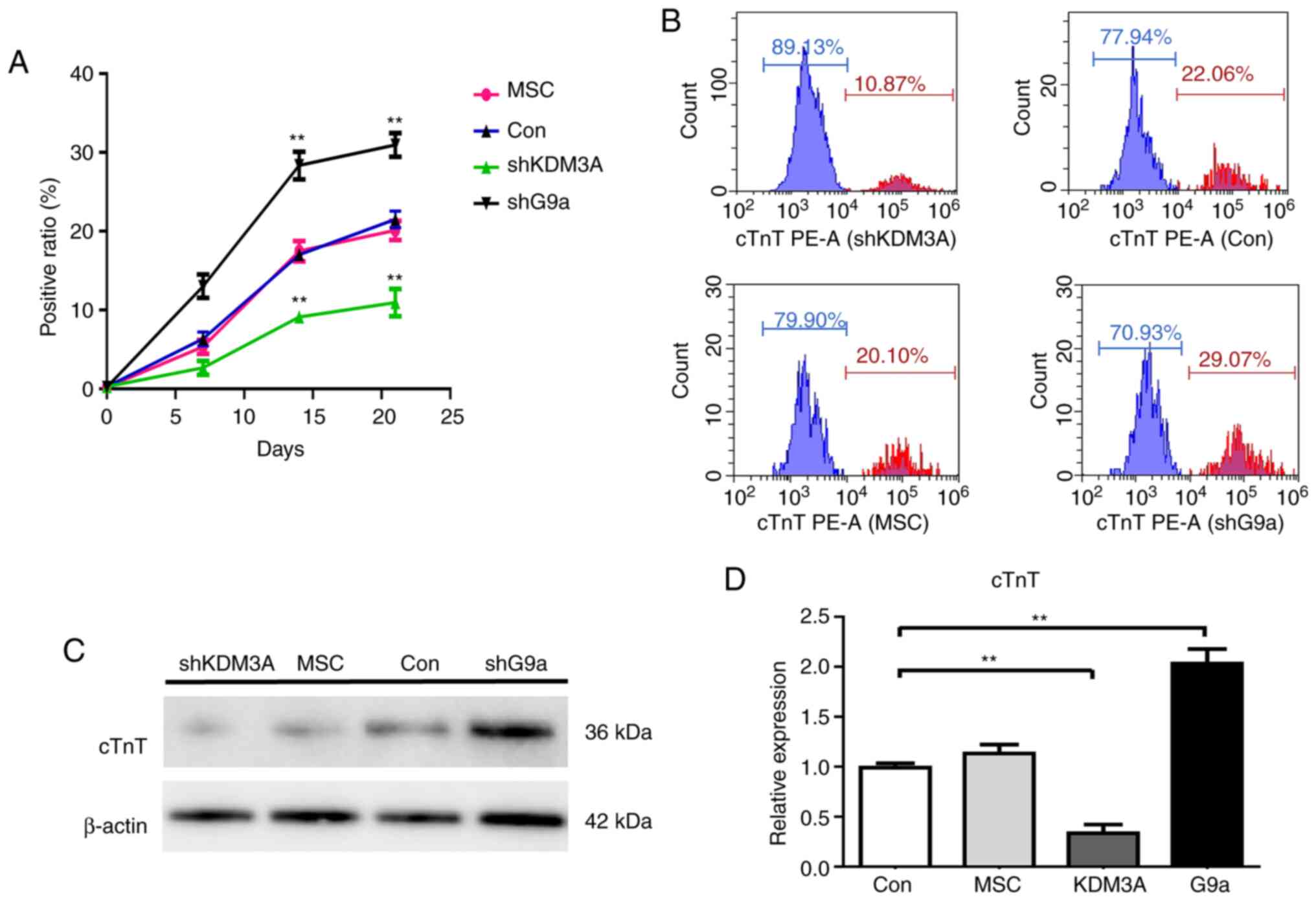
In order to compare the effect of H3K9me2 on the final induction efficiency, the expression of cardiac protein cTnT was detected by means of flow cytometry, western blotting and RT-qPCR. Following 5-AZA treatment, cTnT-positive cells in all groups increased gradually as more days passed. However, there were significant differences in the percentages of cTnT-positive cells between the groups with different treatments as shown in Fig. 4A (P<0.05). In the control group, less than 20% of the differentiating cells that were cTnT positive after three weeks of culturation. When KDM3A were knocked down, slightly more than 10% of cells were positive for cTnT after three weeks of differentiation. However, almost 30% of the cells stained positive for cTnT following G9a knockdown (Fig. 4B). Western blotting demonstrated the same results (Fig. 4C). Similarly, the mRNA expression of the shG9a group was significantly upregulated for the specific cardiomyocyte markers on day 21 (P<0.05; Fig. 4D). The results demonstrated that the reduction of H3K9me2 by interfering with G9a could increase the efficiency of the MSCs induced differentiation into cardiomyocytes.

Figure 4.

The levels of cTnT following 5-AZA treatment. (A) Flow-cytometry analysis demonstrated that cTnT-positive cells rate gradually increased in all groups following 5-AZA induction. The results on different days demonstrated that cTnT-positive cell rate in the G9a group was the highest and the KDM3A group was the lowest. The mean ± standard deviation is shown; n=3 independent experiments. P by t-test. (B) Fluorescence intensity was detected by means of flow cytometry, which demonstrated that the proportion of cTnT-positive cells rate was ~30% in G9a knockdown group on day 21 and ~11% in the KDM3A knockdown group. (C) Cardiomyocyte differentiation of the MSCs with 5-AZA treatment was detected by western blot analysis, which demonstrated that cTnT protein levels were upregulated following G9A knockdown on day 21. β-actin was used as an internal control. (D) Cardiomyocyte differentiation of the MSCs with 5-AZA treatment was detected by reverse transcription-quantitative PCR, which demonstrated that G9a knockdown increased the expression of cTnT gene mRNA by 1.5 times compared with the control group. The opposite result was found when KDM3A was knocked down (n=3, **P<0:01 vs. the control group). cTnT, cardiac troponin-T; 5-AZA, 5-Azacytidine; G9a, euchromatic histone-lysine N-methyltransferase 2; KDM3A, H3K9me2 lysine demethylase 3A; MSCs, rat mesenchymal stem cells; sh, short hairpin.

The knockdown of G9a and KDM3A can affect the expression of myocardial specific transcription factors

To investigate the effect of H3K9me2 on MSCs-induced differentiated cardiomyocyte, changes in cell morphology and the expression of early transcription factors GTA-4, Nkx2.5 and MEF2c following the knockdown of G9a and KDM3A were observed. There was no significant difference in cell morphology between the groups (Fig. 5A). The results of western blotting demonstrated that the myocardial specific transcription factors GTA-4, Nkx2.5 and MEF2c were increased in all groups (Fig. 5B). Compared with the MSCs and control groups, RT-qPCR demonstrated that, following the knockdown of G9a, the GATA-4, Nkx2.5 and MEF2c mRNA expression was higher on days 7, 14 and 21 (P<0.05). Following the knockdown of KDM3A, the expression levels of GTA-4, Nkx2.5 and MEF2c were significantly downregulated (P<0.05; Fig. 5C). These results suggest that inhibition of H3K9me2 by knockdown G9a can increase the expression of cardiac early transcription factors.

Figure 5.

Morphological and early transcription factor expression changes in the mesenchymal stem cells treated with 5-AZA. (A) The cells in all groups partly succumbed following 5-AZA treatment and the surviving cells began to proliferate and differentiate. After a week the cells were enlarged, partially fusiform and regularly arranged and after three weeks they formed a myotubular-like structure by connecting with adjacent cells. Scale bar=50 µm. (B) Cardiomyocyte differentiation of the MSCs with 5-AZA treatment was detected by western blotting, which demonstrated the upregulation of MEF2c, GATA-4 and Nkx2.5 mRNA expression on days 7, 14 and 21 in all groups. β-actin was used as a reference gene. (C) Cardiomyocyte differentiation of the MSCs with 5-AZA treatment was detected by reverse transcription-quantitative PCR. When G9a was knocked down, GATA-4, Nkx2.5 and MEF2c mRNA expression was upregulated on days 7, 14 and 21 compared with those of the control group. By contrast, GATA-4, Nkx2.5 and MEF2c mRNA expression were decreased following KDM3A knockdown. GAPDH was used as a reference gene. *P<0.05 and **P<0.01 vs. control group. 5-AZA, 5-Azacytidine; MSCs, rat mesenchymal stem cells; MEF2c, myocyte enhancer factor 2c; GATA-4, GATA binding protein 4; Nkx2.5, NK2 Homeobox 5; sh, short hairpin; MSCs, untreated MSCs; control, MSCs transfected with control lentivirus; shG9a group, MSCs transfected with lentivirus encoding shRNA-G9a; KDM3A group, MSCs transfected with lentivirus encoding shRNA-KDM3A; G9a, euchromatic histone-lysine N-methyltransferase 2; KDM3A, H3K9me2 lysine demethylase 3A.

BIX01294 stimulates differentiation of MSCs

The present study investigated the effect of BIX01294 on the process of differentiation to demonstrate that inhibiting G9a can improve the efficiency of the differentiation of MSCs into cardiomyocytes. MSCs were divided into three groups: Treated with 1 µM BIX01294 for 12 h, transfected with shRNA-G9a and control. All groups were induced by 5-AZA. The expression of cTnT on the 21st day was detected by western blotting and RT-qPCR (Fig. 6A and B). The results demonstrated that both BIX01294 group and shG9a group can increase the expression of cTnT, but there was no significant difference between two groups. The results further demonstrated that H3K9me2 was involved in the process of cardiomyocyte' differentiation.

Figure 6.

The expression level of cTnT following pretreatment with BIX01294. (A) Cardiomyocyte differentiation of MSCs with 5-AZA treatment was detected by western blotting analysis, which demonstrated that cTnT protein levels were upregulated in shG9a and BIX01294 groups on day 21. β-actin was used as an internal control. (B) Reverse transcription-quantitative PCR demonstrated that knockdown G9a increased the expression of cTnT gene mRNA vs. the control group. (n=3, **P<0:01 vs. the control group). cTnT, cardiac troponin-T; MSCs, rat mesenchymal stem cells; 5-AZA, 5-Azacytidine; sh, short hairpin; G9a, euchromatic histone-lysine N-methyltransferase 2.

Discussion

Compared with implantable electronic pacemakers, biological pacemakers are more suitable for treating chronic arrhythmia and pathological sinus syndrome (2). Currently, the efficiency of stem cell induction into cardiomyocytes is low, which limits its clinical application. Our previous study treated very small embryonic-like stem cells with 5-AZA and the positive expression rates of cTnT and α-actin were 18.41 and 19.43%, respectively on day 14 (19). In the present study, epigenetics was used to improve the differentiation efficiency of stem cells.

5-AZA, widely used in the cardiac differentiation of stem cells, can regulate the histone demethylation and DNA methylation (20). A number of stem cells have been used to differentiate into cardiomyocytes by 5-AZA (19–23). The mechanism of 5-AZA may be related to CpG base-pair demethylation and regulation of early myocardial transcription factors (24–27). However, the efficiency of 5-AZA in inducing the differentiation of stem cells into cardiomyocytes varies between different laboratories. Antonitsis et al (24) induced MSCs into cardiomyocytes with an efficiency of 15%. After embryonic stem cells were treated with 5-AZA, Choi et al (28) found that the proportion of sarcomeric α-actin positive cells accounted for 6.48% on day 15 measured by means of flow cytometry. In the present study, MSCs isolated by density centrifugation expressed CD29 and CD44, but not CD45, which is consistent with previously reported expression profiles of the MSCs (12). By using 5-AZA, cTnT-expressing cells were successfully induced, and it is suggested that the present study successfully constructed a system of 5-AZA inducing MSCs into cardiomyocytes. In the present study, cTnT-positive cells were 19% following 5-AZA induction, which was not different from previous studies. The low efficiency with respect to the induced cardiomyocyte differentiation of the MSCs could possibly be due to the reduced response to other factors produced in the microenvironment that could be involved in the process of cardiac differentiation following the treatment of 5-AZA (12). Therefore, an effective way to improve the induction efficiency is required.

It is becoming clear that histone modifications regulate transcription and control cell fate during cell development. During cardiac development, Histone acetylation/methylation and DNA methylation were both involved in regulating GATA binding protein 4 (GATA-4) expression (29), while H3K27me1, H3K27me3, H3K36me3 and H3K4me3 are associated with the common histone methylation modifications of H3K9me3/me2. H3K27me3 and H3K9me3/me2 are associated with gene silencing and H3K27me1, H3K4me3 and H3K36me3 are associated with gene activation (30). During the maturation of cardiomyocytes, the expression of H3K9me2 can be regulated to affect the expression of genes related to cardiac development and protect the heart from pathological hypertrophy caused by overexpression of this gene (20). In the present study, H3K9me2 decreased gradually with the increase of induction days, suggesting that H3K9me2 may be involved in the differentiation of the MSCs into cardiomyocytes. In addition, the changes of H3K9me2 expression were not significant on the 7th day, but were from the 14th day, which was consistent with the changes in the expression of cTnT. This may be because the differentiation of MSCs into cardiomyocytes is a dynamic process. The results of the present study are consistent with previous studies (9,20). Unlike G9a, the mechanism by which 5-AZA regulates histone methylation remains unclear. A previous study also demonstrated that 5-AZA inhibits H3K9me2 rather than G9a/Glp expression (31).

It was hypothesized that the differentiation efficiency could be affected by regulating the expression of H3K9me2. G9a and KDM3A are important H3K9me2 enzymes for methylation modification. G9a can modify histones at H3K9 and H3K27 sites in promoter regions of some genes through its histone lysine methyltransferases activity, thus regulating gene transcriptional silencing (32). Previous studies have found that knockdown of G9a or use of G9a inhibitor can significantly reduce the level of H3K9me2 in vivo (33,34). In the present study, knockdown of G9a also reduced the expression of H3K9me2, which was consistent with their results. Qin et al (35) found that the knockout of KDM3A significantly increased H3K9me2/me1 levels. The present study found that knockdown of KDM3A increased the expression of H3K9me2, which was consistent with previous research results (15,35). However, the knockdown of G9a and KDM3A did not cause changes in cell morphology during the induction of 5-AZA. It was considered that the changes in H3K9me2 expression caused by knockdown of G9a and KDM3A only caused changes in the transcription level of genes regulated by chromatin, which did not involve changes in DNA sequencing.

Additionally, the present study compared the final cTnT-positive cell rate and the differentiation efficiency increase following G9a knockdown, which was greater compared with the previous efficiency following treatment with 5-AZA alone (19,24,28). The same effect can be achieved with G9a inhibitors BIX012094. 5-AZA can induce the differentiation of bone marrow mesenchymal stem cells into cardiomyocytes by participating in the gene expression regulation of the transcription factors GATA-4 and/or Nkx2.5 in early myocardial development (36,37). In the present study, following 5-AZA treatment, the early transcription factors GATA-4, NKx2.5 and MEF2c increased in all groups of the MSCs, indicating that the treated cells had reached the myocardial phenotype, consistent with the results of differentiation induced by different inducers (9,12,16). The results of the present study found that the expressions of GATA-4, NKx2.5 and MEF2c were highest following G9a knockdown but that the expression of transcription factors in early cardiac development was decreased following KMD3A knockdown, indicating that H3K9me2 may be involved in the differentiation of MSCs into cardiomyocytes. The final results of the present study demonstrated that the reduction H3K9me2 by G9a knockdown can improve the efficiency of 5-AZA inducing the differentiation of MSCs into cardiomyocytes. This may be because H3K9me2 recruits inhibitory factors, such as members of the HP1 family, leading to tighter binding of DNA and histones, thereby inhibiting transcription of key genes in cardiac cell development (38). Unfortunately, the present study did not compare the efficiency of 5-AZA and G9a against H3K9me2 inhibition directly. Therefore, in the next stage of the study, further research will be conducted on this aspect.

In conclusion, the present study suggested that H3K9me2 may be involved in the process of differentiation MSCs into cardiomyocytes. Interference with G9a is an effective way to increase 5-AZA induction of the MSCs into cardiomyocytes in vitro.

Acknowledgements

The authors would like to thank Professor Lei Sun of the Cardiology Department of Northern Jiangsu People's Hospital (Yangzhou, China) for help with the experimental design.

Funding

The present study was funded by the National Natural Science Foundation of China (grant no. 81370305).

Availability of data and materials

The datasets used and/or analyzed during the current study are available from the corresponding author on reasonable request.

Authors' contributions

XS, HL, PX, ML and XG designed the study, collected the data, performed the statistical analyses and contributed to the writing of the manuscript. QZ and BL helped supervise the experiments. PX and YZ helped with the data collection, study design and supervised the study. QZ and BL participated in the study design and helped to critically revise the manuscript. XS and XG confirm the authenticity of all the raw data. All authors read and approved the final manuscript.

Ethics approval and consent to participate

All procedures involving the care and use of animals conformed to the Animal Research: Reporting of in vivo Experiments (ARRIVE) guidelines and were approved by the Laboratory Animal Management and Experimental Animal Ethics Committee of Yangzhou University (approval no. 201903478).

Patient consent for publication

Not applicable.

Competing interests

The authors declare that they have no competing interests.

References

1 

Barstow C and McDivitt JD: Cardiovascular disease update: Bradyarrhythmias. FP Essent. 454:18–23. 2017.PubMed/NCBI

2 

Burns CG and Burns CE: Canonical Wnt signaling sets the pace. Dev Cell. 50:675–676. 2019. View Article : Google Scholar : PubMed/NCBI

3 

Bagno L, Hatzistergos KE, Balkan W and Hare JM: Mesenchymal stem cell-based therapy for cardiovascular disease: Progress and challenges. Mol Ther. 26:1610–1623. 2018. View Article : Google Scholar : PubMed/NCBI

4 

Fukuda K: Development of regenerative cardiomyocytes from mesenchymal stem cells for cardiovascular tissue engineering. Artif Organs. 25:187–193. 2001. View Article : Google Scholar : PubMed/NCBI

5 

Hou J, Lü AL, Liu BW, Hou J, Xing YJ, Da J, Hou ZL and Ai SY: Combination of BMP-2 and 5-AZA is advantageous in rat bone marrow-derived mesenchymal stem cells differentiation into cardiomyocytes. Cell Biol Int. 37:1291–1299. 2013. View Article : Google Scholar : PubMed/NCBI

6 

Xu W, Zhang X, Qian H, Zhu W, Sun X, Hu J, Zhou H and Chen Y: Mesenchymal stem cells from adult human bone marrow differentiate into a cardiomyocyte phenotype in vitro. Exp Biol Med (Maywood). 229:623–631. 2004. View Article : Google Scholar : PubMed/NCBI

7 

Cheng F, Zou P, Yang H, Yu Z and Zhong Z: Induced differentiation of human cord blood mesenchymal stem/progenitor cells into cardiomyocyte-like cell in vitro. J Huazhong Univ Sci Technolog Med Sci. 23:154–157. 2003. View Article : Google Scholar : PubMed/NCBI

8 

Luo L, Tang J, Nishi K, Yan C, Dinh PU, Cores J, Kudo T, Zhang J, Li TS and Cheng K: Fabrication of synthetic mesenchymal stem cells for the treatment of acute myocardial infarction in mice. Circ Res. 120:1768–1775. 2017. View Article : Google Scholar : PubMed/NCBI

9 

Li J, Zhu K, Wang Y, Zheng J, Guo C, Lai H and Wang C: Combination of IGF1 gene manipulation and 5-AZA treatment promotes differentiation of mesenchymal stem cells into cardiomyocyte-like cells. Mol Med Rep. 11:815–820. 2015. View Article : Google Scholar : PubMed/NCBI

10 

Saito Y, Nakamura K, Yoshida M, Sugiyama H, Takano M, Nagase S, Morita H, Kusano KF and Ito H: HCN4-overexpressing mouse embryonic stem cell-derived cardiomyocytes generate a new rapid rhythm in rats with bradycardia. Int Heart J. 59:601–606. 2018. View Article : Google Scholar : PubMed/NCBI

11 

Gorabi AM, Hajighasemi S, Tafti HA, Atashi A, Soleimani M, Aghdami N, Saeid AK, Khori V, Panahi Y and Sahebkar A: TBX18 transcription factor overexpression in human-induced pluripotent stem cells increases their differentiation into pacemaker-like cells. J Cell Physiol. 234:1534–1546. 2019. View Article : Google Scholar : PubMed/NCBI

12 

Yang G, Tian J, Feng C, Zhao LL, Liu Z and Zhu J: Trichostatin a promotes cardiomyocyte differentiation of rat mesenchymal stem cells after 5-azacytidine induction or during coculture with neonatal cardiomyocytes via a mechanism independent of histone deacetylase inhibition. Cell Transplant. 21:985–996. 2012. View Article : Google Scholar : PubMed/NCBI

13 

Singh PB, Belyakin SN and Laktionov PP: Biology and physics of heterochromatin-like domains/complexes. Cells. 9:18812020. View Article : Google Scholar : PubMed/NCBI

14 

Yang J, Kaur K, Edwards JG, Eisenberg CA and Eisenberg LM: Inhibition of histone methyltransferase, histone deacetylase, and β-catenin synergistically enhance the cardiac potential of bone marrow cells. Stem Cells Int. 2017:34649532017. View Article : Google Scholar : PubMed/NCBI

15 

Zhang QJ, Tran TAT, Wang M, Ranek MJ, Kokkonen-Simon KM, Gao J, Luo X, Tan W, Kyrychenko V, Liao L, et al: Histone lysine dimethyl-demethylase KDM3A controls pathological cardiac hypertrophy and fibrosis. Nat Commun. 9:52302018. View Article : Google Scholar : PubMed/NCBI

16 

Huang YL, Qiu RF, Mai WY, Kuang J, Cai XY, Dong YG, Hu YZ, Song YB, Cai AP and Jiang ZG: Effects of insulin-like growth factor-1 on the properties of mesenchymal stem cells in vitro. J Zhejiang Univ Sci B. 13:20–28. 2012. View Article : Google Scholar : PubMed/NCBI

17 

Nippert F, Schreckenberg R and Schlüter KD: Isolation and cultivation of adult rat cardiomyocytes. J Vis Exp. 128:566342017.PubMed/NCBI

18 

Livak KJ and Schmittgen TD: Analysis of relative gene expression data using real-time quantitative PCR and the 2(-Delta Delta C(T)) method. Methods. 25:402–408. 2001. View Article : Google Scholar : PubMed/NCBI

19 

Sun X, Li H, Zhu Y, Xu P, Zuo Q, Li B and Gu X: 5-Azacytidine-induced cardiomyocyte differentiation of very small embryonic-like stem cells. Stem Cells Int. 2020:51623502020. View Article : Google Scholar : PubMed/NCBI

20 

Thienpont B, Aronsen JM, Robinson EL, Okkenhaug H, Loche E, Ferrini A, Brien P, Alkass K, Tomasso A, Agrawal A, et al: The H3K9 dimethyltransferases EHMT1/2 protect against pathological cardiac hypertrophy. J Clin Invest. 127:335–348. 2017. View Article : Google Scholar : PubMed/NCBI

21 

Abou-ElNaga A, El-Chennawi F, Ibrahim Kamel S and Mutawa G: The potentiality of human umbilical cord isolated mesenchymal stem/stromal cells for cardiomyocyte generation. Stem Cells Cloning. 13:91–101. 2020.PubMed/NCBI

22 

Soltani L, Rahmani HR, Daliri Joupari M, Ghaneialvar H, Mahdavi AH and Shamsara M: Ovine fetal mesenchymal stem cell differentiation to cardiomyocytes, effects of co-culture, role of small molecules; reversine and 5-azacytidine. Cell Biochem Funct. 34:250–261. 2016. View Article : Google Scholar : PubMed/NCBI

23 

Jain M, Minocha E, ripathy NK, Singh N, Chaturvedi CP and Nityanand S: Comparison of the cardiomyogenic potency of human amniotic fluid and bone marrow mesenchymal stem cells. Int J Stem Cells. 12:449–456. 2019. View Article : Google Scholar : PubMed/NCBI

24 

Antonitsis P, Ioannidou-Papagiannaki E, Kaidoglou A and Papakonstantinou C: In vitro cardiomyogenic differentiation of adult human bone marrow mesenchymal stem cells. The role of 5-azacytidine. Interact Cardiovasc Thorac Surg. 6:593–597. 2007. View Article : Google Scholar : PubMed/NCBI

25 

Larsen F, Gundersen G, Lopez R and Prydz H: CpG islands as gene markers in the human genome. Genomics. 13:1095–1107. 1992. View Article : Google Scholar : PubMed/NCBI

26 

Ruan ZB, Zhu L, Yin YG and Chen GC: The mechanism underlying the differentiation of human umbilical cord-derived mesenchymal stem cells into myocardial cells induced by 5-azacytidine. Indian J Med Sci. 64:402–407. 2010. View Article : Google Scholar : PubMed/NCBI

27 

Enright BP, Kubota C, Yang X and Tian XC: Epigenetic characteristics and development of embryos cloned from donor cells treated by trichostatin A or 5-aza-2′-deoxycytidine. Biol Reprod. 69:896–901. 2003. View Article : Google Scholar : PubMed/NCBI

28 

Choi SC, Yoon J, Shim WJ, Ro YM and Lim DS: 5-Azacytidine induces cardiac differentiation of P19 embryonic stem cells. Exp Mol Med. 36:515–523. 2004. View Article : Google Scholar : PubMed/NCBI

29 

Xu H, Yi Q, Yang C, Wang Y, Tian J and Zhu J: Histone modifications interact with DNA methylation at the GATA4 promoter during differentiation of mesenchymal stem cells into cardiomyocyte-like cells. Cell Prolif. 49:315–329. 2016. View Article : Google Scholar : PubMed/NCBI

30 

Gilsbach R, Schwaderer M, Preissl S, Grüning BA, Kranzhöfer D, Schneider P, Nührenberg TG, Mulero-Navarro S, Weichenhan D, Braun C, et al: Distinct epigenetic programs regulate cardiac myocyte development and disease in the human heart in vivo. Nat Commun. 9:3912018. View Article : Google Scholar : PubMed/NCBI

31 

Wang X, Wu H, Ma J, Xu S, Li S, Bao S and Wang F: threshold inhibition of methyltransferase G9a/Glp exacerbates neuropathic hypersensitivity through mediating GRIN2B methylation. Sci Insigt. 29:33–47. 2019. View Article : Google Scholar

32 

Schones DE, Chen X, Trac C, Setten R and Paddison PJ: G9a/GLP-dependent H3K9me2 patterning alters chromatin structure at CpG islands in hematopoietic progenitors. Epigenetics Chromatin. 7:232014. View Article : Google Scholar : PubMed/NCBI

33 

Liang L, Zhao JY, Kathryn T, Bekker A and Tao YX: BIX01294, a G9a inhibitor, alleviates nerve injury-induced pain hypersensitivities during both development and maintenance periods. Transl Perioper Pain Med. 6:106–114. 2019.PubMed/NCBI

34 

Fu L, Yan FX, An XR and Hou J: Effects of the histone methyltransferase inhibitor UNC0638 on Histone H3K9 dimethylation of cultured ovine somatic cells and development of resulting early cloned embryos. Reprod Domest Anim. 49:e21–e25. 2014. View Article : Google Scholar : PubMed/NCBI

35 

Qin L, Xu Y, Yu X, Toneff MJ, Li D, Liao L, Martinez JD, Li Y and Xu J: The histone demethylase Kdm3a is required for normal epithelial proliferation, ductal elongation and tumor growth in the mouse mammary gland. Oncotarget. 8:84761–84775. 2017. View Article : Google Scholar : PubMed/NCBI

36 

Almalki SG and Agrawal DK: Key transcription factors in the differentiation of mesenchymal stem cells. Differentiation. 92:41–51. 2016. View Article : Google Scholar : PubMed/NCBI

37 

Cao F, Niu LL, Meng L, Zhao LX, Zheng M, Yue W, Bai CX, Jia GL and Pei XT: Cadiomyocyte-like differentiation of human bone marrow mesenchymal stem cells after exposure to 5-azacytidine in vitro. Shi Yan Sheng Wu Xue Bao. 37:118–124. 2004.PubMed/NCBI

38 

Dong W, Oya E, Zahedi Y, Prasad P, Svensson JP, Lennartsson A, Ekwall K and Durand-Dubief M: Abo1 is required for the H3K9me2 to H3K9me3 transition in heterochromatin. Sci Rep. 10:60552020. View Article : Google Scholar : PubMed/NCBI

Related Articles

  • Abstract
  • View
  • Download
  • Twitter
Copy and paste a formatted citation
Spandidos Publications style
Sun X, Gu X, Li H, Xu P, Li M, Zhu Y, Zuo Q and Li B: H3K9me2 regulates early transcription factors to promote mesenchymal stem‑cell differentiation into cardiomyocytes. Mol Med Rep 24: 616, 2021.
APA
Sun, X., Gu, X., Li, H., Xu, P., Li, M., Zhu, Y. ... Li, B. (2021). H3K9me2 regulates early transcription factors to promote mesenchymal stem‑cell differentiation into cardiomyocytes. Molecular Medicine Reports, 24, 616. https://doi.org/10.3892/mmr.2021.12255
MLA
Sun, X., Gu, X., Li, H., Xu, P., Li, M., Zhu, Y., Zuo, Q., Li, B."H3K9me2 regulates early transcription factors to promote mesenchymal stem‑cell differentiation into cardiomyocytes". Molecular Medicine Reports 24.2 (2021): 616.
Chicago
Sun, X., Gu, X., Li, H., Xu, P., Li, M., Zhu, Y., Zuo, Q., Li, B."H3K9me2 regulates early transcription factors to promote mesenchymal stem‑cell differentiation into cardiomyocytes". Molecular Medicine Reports 24, no. 2 (2021): 616. https://doi.org/10.3892/mmr.2021.12255
Copy and paste a formatted citation
x
Spandidos Publications style
Sun X, Gu X, Li H, Xu P, Li M, Zhu Y, Zuo Q and Li B: H3K9me2 regulates early transcription factors to promote mesenchymal stem‑cell differentiation into cardiomyocytes. Mol Med Rep 24: 616, 2021.
APA
Sun, X., Gu, X., Li, H., Xu, P., Li, M., Zhu, Y. ... Li, B. (2021). H3K9me2 regulates early transcription factors to promote mesenchymal stem‑cell differentiation into cardiomyocytes. Molecular Medicine Reports, 24, 616. https://doi.org/10.3892/mmr.2021.12255
MLA
Sun, X., Gu, X., Li, H., Xu, P., Li, M., Zhu, Y., Zuo, Q., Li, B."H3K9me2 regulates early transcription factors to promote mesenchymal stem‑cell differentiation into cardiomyocytes". Molecular Medicine Reports 24.2 (2021): 616.
Chicago
Sun, X., Gu, X., Li, H., Xu, P., Li, M., Zhu, Y., Zuo, Q., Li, B."H3K9me2 regulates early transcription factors to promote mesenchymal stem‑cell differentiation into cardiomyocytes". Molecular Medicine Reports 24, no. 2 (2021): 616. https://doi.org/10.3892/mmr.2021.12255
Follow us
  • Twitter
  • LinkedIn
  • Facebook
About
  • Spandidos Publications
  • Careers
  • Cookie Policy
  • Privacy Policy
How can we help?
  • Help
  • Live Chat
  • Contact
  • Email to our Support Team