Spandidos Publications Logo
  • About
    • About Spandidos
    • Aims and Scopes
    • Abstracting and Indexing
    • Editorial Policies
    • Reprints and Permissions
    • Job Opportunities
    • Terms and Conditions
    • Contact
  • Journals
    • All Journals
    • Oncology Letters
      • Oncology Letters
      • Information for Authors
      • Editorial Policies
      • Editorial Board
      • Aims and Scope
      • Abstracting and Indexing
      • Bibliographic Information
      • Archive
    • International Journal of Oncology
      • International Journal of Oncology
      • Information for Authors
      • Editorial Policies
      • Editorial Board
      • Aims and Scope
      • Abstracting and Indexing
      • Bibliographic Information
      • Archive
    • Molecular and Clinical Oncology
      • Molecular and Clinical Oncology
      • Information for Authors
      • Editorial Policies
      • Editorial Board
      • Aims and Scope
      • Abstracting and Indexing
      • Bibliographic Information
      • Archive
    • Experimental and Therapeutic Medicine
      • Experimental and Therapeutic Medicine
      • Information for Authors
      • Editorial Policies
      • Editorial Board
      • Aims and Scope
      • Abstracting and Indexing
      • Bibliographic Information
      • Archive
    • International Journal of Molecular Medicine
      • International Journal of Molecular Medicine
      • Information for Authors
      • Editorial Policies
      • Editorial Board
      • Aims and Scope
      • Abstracting and Indexing
      • Bibliographic Information
      • Archive
    • Biomedical Reports
      • Biomedical Reports
      • Information for Authors
      • Editorial Policies
      • Editorial Board
      • Aims and Scope
      • Abstracting and Indexing
      • Bibliographic Information
      • Archive
    • Oncology Reports
      • Oncology Reports
      • Information for Authors
      • Editorial Policies
      • Editorial Board
      • Aims and Scope
      • Abstracting and Indexing
      • Bibliographic Information
      • Archive
    • Molecular Medicine Reports
      • Molecular Medicine Reports
      • Information for Authors
      • Editorial Policies
      • Editorial Board
      • Aims and Scope
      • Abstracting and Indexing
      • Bibliographic Information
      • Archive
    • World Academy of Sciences Journal
      • World Academy of Sciences Journal
      • Information for Authors
      • Editorial Policies
      • Editorial Board
      • Aims and Scope
      • Abstracting and Indexing
      • Bibliographic Information
      • Archive
    • International Journal of Functional Nutrition
      • International Journal of Functional Nutrition
      • Information for Authors
      • Editorial Policies
      • Editorial Board
      • Aims and Scope
      • Abstracting and Indexing
      • Bibliographic Information
      • Archive
    • International Journal of Epigenetics
      • International Journal of Epigenetics
      • Information for Authors
      • Editorial Policies
      • Editorial Board
      • Aims and Scope
      • Abstracting and Indexing
      • Bibliographic Information
      • Archive
    • Medicine International
      • Medicine International
      • Information for Authors
      • Editorial Policies
      • Editorial Board
      • Aims and Scope
      • Abstracting and Indexing
      • Bibliographic Information
      • Archive
  • Articles
  • Information
    • Information for Authors
    • Information for Reviewers
    • Information for Librarians
    • Information for Advertisers
    • Conferences
  • Language Editing
Spandidos Publications Logo
  • About
    • About Spandidos
    • Aims and Scopes
    • Abstracting and Indexing
    • Editorial Policies
    • Reprints and Permissions
    • Job Opportunities
    • Terms and Conditions
    • Contact
  • Journals
    • All Journals
    • Biomedical Reports
      • Information for Authors
      • Editorial Policies
      • Editorial Board
      • Aims and Scope
      • Abstracting and Indexing
      • Bibliographic Information
      • Archive
    • Experimental and Therapeutic Medicine
      • Information for Authors
      • Editorial Policies
      • Editorial Board
      • Aims and Scope
      • Abstracting and Indexing
      • Bibliographic Information
      • Archive
    • International Journal of Epigenetics
      • Information for Authors
      • Editorial Policies
      • Editorial Board
      • Aims and Scope
      • Abstracting and Indexing
      • Bibliographic Information
      • Archive
    • International Journal of Functional Nutrition
      • Information for Authors
      • Editorial Policies
      • Editorial Board
      • Aims and Scope
      • Abstracting and Indexing
      • Bibliographic Information
      • Archive
    • International Journal of Molecular Medicine
      • Information for Authors
      • Editorial Policies
      • Editorial Board
      • Aims and Scope
      • Abstracting and Indexing
      • Bibliographic Information
      • Archive
    • International Journal of Oncology
      • Information for Authors
      • Editorial Policies
      • Editorial Board
      • Aims and Scope
      • Abstracting and Indexing
      • Bibliographic Information
      • Archive
    • Medicine International
      • Information for Authors
      • Editorial Policies
      • Editorial Board
      • Aims and Scope
      • Abstracting and Indexing
      • Bibliographic Information
      • Archive
    • Molecular and Clinical Oncology
      • Information for Authors
      • Editorial Policies
      • Editorial Board
      • Aims and Scope
      • Abstracting and Indexing
      • Bibliographic Information
      • Archive
    • Molecular Medicine Reports
      • Information for Authors
      • Editorial Policies
      • Editorial Board
      • Aims and Scope
      • Abstracting and Indexing
      • Bibliographic Information
      • Archive
    • Oncology Letters
      • Information for Authors
      • Editorial Policies
      • Editorial Board
      • Aims and Scope
      • Abstracting and Indexing
      • Bibliographic Information
      • Archive
    • Oncology Reports
      • Information for Authors
      • Editorial Policies
      • Editorial Board
      • Aims and Scope
      • Abstracting and Indexing
      • Bibliographic Information
      • Archive
    • World Academy of Sciences Journal
      • Information for Authors
      • Editorial Policies
      • Editorial Board
      • Aims and Scope
      • Abstracting and Indexing
      • Bibliographic Information
      • Archive
  • Articles
  • Information
    • For Authors
    • For Reviewers
    • For Librarians
    • For Advertisers
    • Conferences
  • Language Editing
Login Register Submit
  • This site uses cookies
  • You can change your cookie settings at any time by following the instructions in our Cookie Policy. To find out more, you may read our Privacy Policy.

    I agree
Search articles by DOI, keyword, author or affiliation
Search
Advanced Search
presentation
Molecular Medicine Reports
Join Editorial Board Propose a Special Issue
Print ISSN: 1791-2997 Online ISSN: 1791-3004
Journal Cover
September-2021 Volume 24 Issue 3

Full Size Image

Sign up for eToc alerts
Recommend to Library

Journals

International Journal of Molecular Medicine

International Journal of Molecular Medicine

International Journal of Molecular Medicine is an international journal devoted to molecular mechanisms of human disease.

International Journal of Oncology

International Journal of Oncology

International Journal of Oncology is an international journal devoted to oncology research and cancer treatment.

Molecular Medicine Reports

Molecular Medicine Reports

Covers molecular medicine topics such as pharmacology, pathology, genetics, neuroscience, infectious diseases, molecular cardiology, and molecular surgery.

Oncology Reports

Oncology Reports

Oncology Reports is an international journal devoted to fundamental and applied research in Oncology.

Experimental and Therapeutic Medicine

Experimental and Therapeutic Medicine

Experimental and Therapeutic Medicine is an international journal devoted to laboratory and clinical medicine.

Oncology Letters

Oncology Letters

Oncology Letters is an international journal devoted to Experimental and Clinical Oncology.

Biomedical Reports

Biomedical Reports

Explores a wide range of biological and medical fields, including pharmacology, genetics, microbiology, neuroscience, and molecular cardiology.

Molecular and Clinical Oncology

Molecular and Clinical Oncology

International journal addressing all aspects of oncology research, from tumorigenesis and oncogenes to chemotherapy and metastasis.

World Academy of Sciences Journal

World Academy of Sciences Journal

Multidisciplinary open-access journal spanning biochemistry, genetics, neuroscience, environmental health, and synthetic biology.

International Journal of Functional Nutrition

International Journal of Functional Nutrition

Open-access journal combining biochemistry, pharmacology, immunology, and genetics to advance health through functional nutrition.

International Journal of Epigenetics

International Journal of Epigenetics

Publishes open-access research on using epigenetics to advance understanding and treatment of human disease.

Medicine International

Medicine International

An International Open Access Journal Devoted to General Medicine.

Journal Cover
September-2021 Volume 24 Issue 3

Full Size Image

Sign up for eToc alerts
Recommend to Library

  • Article
  • Citations
    • Cite This Article
    • Download Citation
    • Create Citation Alert
    • Remove Citation Alert
    • Cited By
  • Similar Articles
    • Related Articles (in Spandidos Publications)
    • Similar Articles (Google Scholar)
    • Similar Articles (PubMed)
  • Download PDF
  • Download XML
  • View XML
Article Open Access

Cinnamaldehyde inhibits psoriasis‑like inflammation by suppressing proliferation and inflammatory response of keratinocytes via inhibition of NF‑κB and JNK signaling pathways

  • Authors:
    • Zhenzhen Ding
    • Jingjing Liu
    • Huangjing Qian
    • Lingjian Wu
    • Mingfen Lv
  • View Affiliations / Copyright

    Affiliations: Department of Dermatovenereology, Yuyao People's Hospital of Zhejiang Province, Yuyao, Zhejiang 315400, P.R. China, Department of Dermatovenereology, The First Affiliated Hospital of Wenzhou Medical University, Wenzhou, Zhejiang 325000, P.R. China, Department of Operating Room, The First Affiliated Hospital of Wenzhou Medical University, Wenzhou, Zhejiang 325000, P.R. China
    Copyright: © Ding et al. This is an open access article distributed under the terms of Creative Commons Attribution License.
  • Article Number: 638
    |
    Published online on: July 7, 2021
       https://doi.org/10.3892/mmr.2021.12277
  • Expand metrics +
Metrics: Total Views: 0 (Spandidos Publications: | PMC Statistics: )
Metrics: Total PDF Downloads: 0 (Spandidos Publications: | PMC Statistics: )
Cited By (CrossRef): 0 citations Loading Articles...

This article is mentioned in:



Abstract

Psoriasis is a systemic immune‑mediated inflammatory disease characterized by uncontrolled keratinocyte proliferation and poor differentiation. Cinnamaldehyde (CIN) has been shown to inhibit the proliferation and inflammatory response of primary and immortalized immune cells. However, to the best of our knowledge, the role of CIN in the progression of psoriasis remains unclear. Therefore, the present study aimed to investigate the biological role of CIN in psoriasis. To mimic abnormal proliferation and differentiation in keratinocytes in vitro, normal human epidermal keratinocytes (NHEKs) were stimulated with M5 (IL‑1α, IL‑17A, IL‑22, oncostatin M and TNF‑α). The viability and proliferation of NHEKs were analyzed using Cell Counting Kit‑8 and 5‑Ethynyl‑2'‑deoxyuridine assays, respectively. Western blotting was used to analyze the expression levels of keratin 1, filaggrin and loricrin in NHEKs. The results of the present study revealed that CIN significantly inhibited the proliferation and cell cycle progression, and promoted the differentiation of M5‑stimulated NHEKs. CIN also markedly attenuated the extent of oxidative stress‑induced damage in M5‑stimulated NHEKs. Moreover, CIN ameliorated M5‑induced inflammatory injury in NHEKs, as evidenced by the decreased levels of multiple inflammatory factors. Furthermore, CIN notably downregulated the expression levels of phosphorylated (p)‑inhibitor of NF‑κB, p‑p65 and p‑JNK in M5‑stimulated NHEKs. In conclusion, the present data suggested that CIN may protect NHEKs against M5‑induced hyperproliferation and inflammatory injury via inhibition of NF‑κB and JNK signaling pathways. These results provide a novel insight on the role of CIN in psoriasis.

Introduction

Psoriasis is one of the most common types of inflammatory-related skin diseases, which is characterized by uncontrolled proliferation and the poor differentiation of keratinocytes (1–3). Psoriasis is most commonly caused by genetic, immune and infection factors (4). For example, a diet with poor nutrition or low intake of omega-3 fatty acids can stimulate the development of psoriasis (5). However, to the best of our knowledge, the underlying mechanisms of the occurrence and development of psoriasis have not yet been fully elucidated, and the current treatment methods available for patients with psoriasis remain unsatisfactory. Therefore, the development of more effective strategies for the treatment of psoriasis is the current focus of research.

In the affected skin areas of psoriasis, the expression levels of chemokines [such as IL-8 and C-X-C motif chemokine ligand 1 (CXCL1)], proinflammatory cytokines (such as IL-1β) and antimicrobial peptides [such as S100 calcium binding protein A7 (S100A7), β-defensin 2 and cathelicidin antimicrobial peptide (LL-37)] are upregulated, leading to the hyperproliferation of epithelial cells (6,7). Keratinocytes are the predominant type of epithelial cells of the epidermis (8). Emerging evidence has shown that treatment with M5 can induce psoriasis-like changes in cultured keratinocytes, including increased cell proliferation and inflammation, and poor differentiation (9). Thus, in the present study, in order to mimic abnormal proliferation and differentiation in keratinocytes in vitro, keratinocytes were stimulated with M5.

It has been reported that the NF-κB and JNK signaling pathways play crucial roles in the immune system and inflammatory response (10,11). For instance, salidroside, which is an extract of Sedum rosea, a perennial herb (12), can inhibit inflammation and keratinocyte proliferation by downregulating NF-κB and STAT3-related signaling pathways, thus improving the symptoms of psoriasis (12).

Cinnamaldehyde (CIN) is a Traditional Chinese medicine that is derived from the dried bark of the Cinnamomum lauraceae (Cinnamomum cassia Presl) plant (13). CIN was previously reported to exert potent fungicidal, antitumor, immunological and anti-inflammatory activities (14). In addition, CIN has been found to downregulate the expression levels of the proinflammatory cytokines, TNF-α, IL-1β and IL-6, in lipopolysaccharide (LPS)-stimulated macrophages (15). CIN has also been discovered to inhibit bleomycin-induced idiopathic pulmonary fibrosis in mice by inhibiting the production of inflammatory cytokines and reactive oxygen species (ROS) (16). However, to the best of our knowledge, the biological effect of CIN on psoriasis, particularly regarding its effect on keratinocyte proliferation, inflammation and differentiation, remains unclear. Therefore, the present study aimed to investigate the biological role of CIN in keratinocytes exposed to M5 to mimic abnormal proliferation and differentiation, and whether it can act as a therapeutic agent against psoriasis via the NF-κB and JNK signaling pathways.

Materials and methods

Cell lines and culture

Normal human epidermal keratinocytes (NHEKs) were obtained from ScienCell Research Laboratories, Inc. NHEKs were cultured in DMEM (Gibco; Thermo Fisher Scientific, Inc.) supplemented with 10% FBS (Thermo Fisher Scientific, Inc.), 100 U/ml penicillin (Thermo Fisher Scientific, Inc.) and 100 mg/ml streptomycin (Thermo Fisher Scientific, Inc.), and maintained in an incubator at 37°C in the presence of 5% CO2. NHEKs were treated with 10 ng/ml M5 [IL-1α, IL-17A, IL-22, oncostatin M (OSM) and TNF-α; PeproTech China] for 24 h at 37°C to mimic abnormal proliferation and differentiation of keratinocytes (9).

Cell Counting Kit-8 (CCK-8) assay

CIN (MedChemExpress) was dissolved with DMSO. NHEKs were treated with CIN (0, 5, 10, 20, 40 or 80 µM) for 24 h at 37°C. A CCK-8 assay was used to evaluate the viability of NHEKs. Briefly, NHEKs (5×103 cells/well) were plated into a 96-well plate. Then, 10 µl CCK-8 reagent (Dojindo Molecular Technologies, Inc.) was added to each well and further incubated for 2 h at 37°C. The absorbance of each well was measured at a wavelength of 450 nm using a spectrophotometer (Bio-Rad Laboratories, Inc.) (17).

5-Ethynyl-2′-deoxyuridine (EdU) staining

An EdU DNA Proliferation in vitro Detection kit (Guangzhou RiboBio Co., Ltd.) was used to evaluate the proliferation of NHEKs, according to the manufacturer's protocol. Briefly, NHEKs were seeded into 24-well plates (2.5×105 cells/well) and incubated with 50 µM EdU at room temperature for 2 h. Following the incubation, cells were stained with Apollo staining solution for 30 min at 37°C in the dark. EdU-positive cells were observed using a fluorescence microscope (Olympus Corporation) (18).

Cell cycle distribution analysis

Flow cytometry was used to evaluate the cell cycle distribution of NHEKs. Briefly, cells were fixed in 70% ethanol overnight at 4°C, then incubated with 10 µl propidium iodide/RNase staining buffer (BD Biosciences) for 30 min at 37°C in the dark. The cell cycle distribution of NHEKs was analyzed using a FACScan™ flow cytometer (BD Biosciences). FlowJo software (version 10.6.2; FlowJo LLC) was used to analyze the data. Flow cytometry was performed according to methods outlined in previous studies (19,20).

Western blotting

RIPA lysis buffer (Beyotime Institute of Biotechnology) was used to extract the protein from cells. Total protein concentration was determined using a BCA protein assay kit (cat. no. AS1086; Aspen Biotechnology Co., Ltd.) and 30 µg protein per lane was separated via SDS-PAGE on 10% gel. The separated proteins were subsequently transferred onto PVDF membranes (EMD Millipore) and blocked with 5% skimmed milk powder diluted in TBS with 0.1% Tween-20 at room temperature for 1 h. The membranes were then incubated with the following primary antibodies at 4°C overnight: Anti-cyclin E1 (1:1,000; cat. no. ab33911), anti-CDK2 (1:1,000; cat. no. ab32147), anti-CDK inhibitor 1B (p27Kip1; 1:1,000; cat. no. ab32034), anti-keratin 1 (1:1,000; cat. no. ab185628), anti-filaggrin (1:1,000; cat. no. sc-66192), anti-loricrin (1:1,000; cat. no. ab137533), anti-keratin 5 (1:1,000; cat. no. ab64081), anti-keratin 10 (1:1,000; cat. no. ab237775), anti-inhibitor of NF-κB (IκBα; 1:1,000; cat. no. ab32518), anti-phosphorylated (p)-IκBα (1:1,000; cat. no. ab92700), anti-p65 (1:1,000; cat. no. ab140751), anti-p-p65 (1:1,000; cat. no. ab239882), anti-JNK (1:1,000; cat. no. ab199380), anti-p-JNK (1:1,000; cat. no. ab131499) and anti-β-actin (1:1,000; cat. no. ab8226). β-actin was used as an internal control. Following the primary antibody incubation, the membranes were incubated with an anti-rabbit secondary antibody (1:5,000; cat. no. ab96899) at room temperature for 1 h. Protein bands were visualized with an ECL kit (cat. no. AS1059-3; Aspen Biotechnology Co., Ltd.) and densitometric analysis was performed using AlphaEaseFC software (version 4.0; ProteinSimple). Anti-filaggrin was purchased from Santa Cruz Biotechnology, Inc., while all other antibodies were obtained from Abcam. All procedures were carried out according to previous studies (19,21).

ROS analysis

The production of ROS was detected using a ROS assay kit (Beyotime Institute of Biotechnology). Briefly, NHEKs (1×105 cells/well) were plated into 6-well plates for 24 h. Then, the cells were treated with CIN (5 or 10 µM) for 24 h at 37°C. Following which, NHEKs were stained with 2′-7′-Dichlorofluorescin diacetate for 20 min at 37°C. Subsequently, the cells were collected and gently washed. The fluorescence intensity was subsequently detected using a FACScan™ flow cytometer (BD Biosciences). FlowJo software (version 10.6.2; FlowJo LLC) was used to analyze the data. All procedures were carried out according to a previous study (22).

ELISA

Malondialdehyde (MDA) assay kit (cat. no. A003-1) and Reduced glutathione (GSH) assay kit (cat. no. A006-2-1) were purchased from Nanjing Jiancheng Bioengineering Institute. These specific ELISA kits were used to determine the concentrations of MDA and GSH in NHEKs, according to the manufacturer's instructions (23).

Reverse transcription-quantitative PCR (RT-qPCR)

Total RNA was extracted from cells using TRIpure Total RNA Extraction Reagent (ELK Biotechnology Co., Ltd.) according to the manufacturer's protocol. Total RNA was reverse transcribed into cDNA using an EntiLink™ 1st Strand cDNA Synthesis kit (ELK Biotechnology Co., Ltd.), according to the manufacturer's protocol. qPCR was subsequently performed on StepOne™ Real-Time PCR instrument (Thermo Fisher Scientific, Inc.) using an EnTurbo™ SYBR Green PCR SuperMix kit (ELK Biotechnology Co., Ltd.). The following qPCR thermocycling conditions were used: 3 min at 95°C, followed by 40 cycles of 10 sec at 95°C, 30 sec at 58°C, and 30 sec at 72°C. The primers used for qPCR are listed in Table I. β-actin was used as the internal control. mRNA levels were quantified using the 2−ΔΔCq method (24). All procedures were carried out according to a previous study (23).

Table I.

Primer sequences.

Table I.

Primer sequences.

GenePrimer sequences (5′à3′)
IL-1βF: ACGATGCACCTGTACGATCACT
R: GAGAACACCACTTGTTGCTCCA
IL-8F: ACTGAGAGTGATTGAGAGTGGAC
R: AACCCTCTGCACCCAGTTTTC
CXCL1F: AACCGAAGTCATAGCCACACTC
R: CTTCTCCTAAGCGATGCTCAAA
S100A7F: GCACAAATTACCTCGCCGAT
R: GACATTTTATTGTTCCTGGGGTC
β-defensin2F: ATGTCATCCAGTCTTTTGCCC
R: TGCGTATCTTTGGACACCATAG
LL-37F: CGTGCTATAGATGGCATCAACC
R: GCCCGTCCTTCTTGAAGTCA
β-actinF: GTCCACCGCAAATGCTTCTA
R: TGCTGTCACCTTCACCGTTC

[i] F, forward; R, reverse; CXCL1, C-X-C motif chemokine ligand 1; S100A7, S100 calcium binding protein A7; LL-37, cathelicidin antimicrobial peptide.

Statistical analysis

Statistical analyses were performed using GraphPad Prism software (version 7.0; GraphPad Software, Inc.). The CCK-8 assay was repeated five times, while all other experiments were repeated three times. All data are presented as the mean ± SD. Statistical differences between at least three groups were determined using a one-way ANOVA followed by a Tukey's post hoc test. P<0.05 was considered to indicate a statistically significant difference.

Results

CIN treatment inhibits the proliferation of M5-stimulated NHEKs

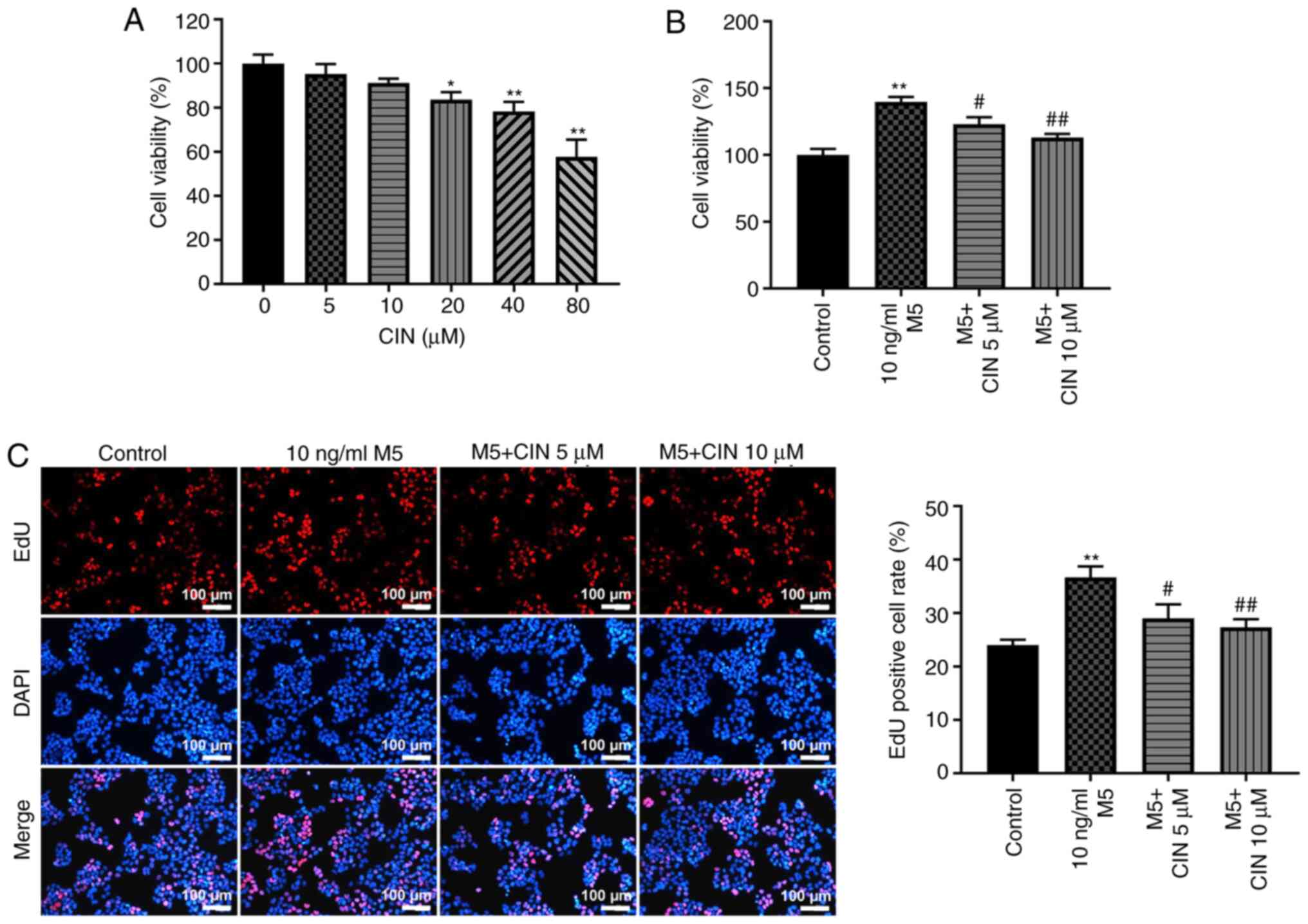
To determine the cytotoxic effect of CIN on NHEKs, a CCK-8 assay was used. As shown in Fig. 1A, treatment with 5 or 10 µM CIN exerted a small effect on the viability of NHEKs. However, treatment with 20, 40 or 80 µM CIN significantly reduced the viability of NHEKs. Therefore, 5 and 10 µM CIN were selected as the optimal drug doses for use in subsequent experiments. The effects of CIN on the viability and proliferation of M5-treated NHEKs were subsequently investigated. The results of the CCK-8 and EdU staining assays indicated that M5 significantly increased the viability and proliferation of NHEKs, respectively, compared with the control group; however, these effects were reversed by CIN treatment (Fig. 1B and C). These data suggested that CIN may inhibit the viability and proliferation of M5-stimulated NHEKs.

Figure 1.

CIN inhibits the proliferation of M5-stimulated NHEKs. (A) CIN was dissolved with DMSO. NHEKs were treated with CIN (0, 5, 10, 20, 40 or 80 µM) for 24 h. Cell viability was detected by CCK-8 assay. (B) NHEKs were treated with CIN (5 or 10 µM) for 24 h, and then treated with 10 ng/ml M5 for 24 h. Cell viability was detected by CCK-8 assay. (C) EdU staining assay was used to detect cell proliferation. (Scale bar, 100 µm). n=3. *P<0.05, **P<0.01 vs. control group; #P<0.05, ##P<0.01 vs. 10 ng/ml M5 group. CIN, cinnamaldehyde; NHEKs, normal human epidermal keratinocytes; CCK-8, Cell Counting Kit-8; Edu, 5-Ethynyl-2′-deoxyuridine.

CIN induces cell cycle arrest in M5-stimulated NHEKs

Next, to evaluate the effect of CIN on the cell cycle distribution of M5-stimulated NHEKs, flow cytometry was used. As shown in Fig. 2A, the percentage of NHEKs in the G0/G1 phase was significantly decreased following stimulation with M5, while the number of cells in the S phase increased; however, these changes were reversed by CIN treatment. In addition, the results of the western blotting analysis revealed that M5 notably upregulated the levels of cyclin E1 and CDK2, and downregulated the expression of p27Kip1, compared with the control group (Fig. 2B). CIN significantly downregulated the expression levels of cyclin E1 and CDK2, and upregulated the expression levels of p27Kip1 in M5-stimulated NHEKs compared with the M5 treatment group (Fig. 2B). These results suggested that CIN may induce cell cycle arrest in M5-stimulated NHEKs.

Figure 2.

CIN induces cell cycle arrest in M5-stimulated NHEKs. NHEKs were treated with CIN (5 or 10 µM) for 24 h, and then treated with 10 ng/ml M5 for 24 h. (A) Flow cytometry was used to measure the cell cycle distribution in NHEKs. (B) Western blotting was used to detect the expression levels of cyclin E1, CDK2 and p27Kip1 in NHEKs. The relative expression levels of cyclin E1, CDK2 and p27Kip1 in NHEKs were normalized to β-actin. n=3. **P<0.01 vs. control group; #P<0.05, ##P<0.01 vs. 10 ng/ml M5 group. CIN, cinnamaldehyde; NHEKs, normal human epidermal keratinocytes; p27Kip1, CDK inhibitor 1B.

CIN attenuates M5-induced oxidative stress damage in NHEKs

To determine whether CIN could protect NHEKs against M5-induced oxidative stress, the production of intracellular ROS and the levels of MDA and GSH were detected. As shown in Fig. 3A and B, M5 stimulation significantly increased ROS production, and decreased the levels of MDA and GSH in NHEKs compared with the control group, suggesting that M5 may induce oxidative stress in NHEKs. However, treatment with CIN significantly reversed M5-induced oxidative stress in NHEKs (Fig. 3A and B). Taken together, these data indicated that CIN may attenuate M5-induced oxidative stress damage in NHEKs.

Figure 3.

CIN attenuates oxidative stress damage in M5-stimulated NHEKs. NHEKs were treated with CIN (5 or 10 µM) for 24 h, and then treated with 10 ng/ml M5 for 24 h. (A) Flow cytometry was used to measure the production of intracellular ROS in NHEKs. (B) ELISA was used to detect the levels of MDA and GSH in the supernatants of NHEKs. n=3. *P<0.05, **P<0.01 vs. control group; ##P<0.01 vs. 10 ng/ml M5 group. CIN, cinnamaldehyde; NHEKs, normal human epidermal keratinocytes; ROS, reactive oxygen species; MDA, malondialdehyde; GSH, glutathione.

CIN promotes the differentiation of M5-stimulated NHEKs

Western blotting was performed to determine whether CIN could affect the differentiation of M5-treated NHEKs. Compared with the control group, M5 stimulation significantly downregulated the expression levels of keratin 1, filaggrin, loricrin, keratin 5 and keratin 10 in NHEKs; however, these changes were significantly reversed by CIN treatment (Fig. 4A-F). These data suggested that CIN may promote the differentiation of NHEKs following M5 exposure.

Figure 4.

CIN promotes the differentiation of M5-stimulated NHEKs. NHEKs were treated with CIN (5 or 10 µM) for 24 h, and then treated with 10 ng/ml M5 for 24 h. (A-F) Western blotting was used to detect the expression levels of keratin 5, keratin 10, keratin 1, filaggrin and loricrin in NHEKs. The relative expression levels of keratin 1, filaggrin, loricrin, keratin 5 and keratin 10 in NHEKs were normalized to β-actin. n=3. *P<0.05, **P<0.01 vs. control group; #P<0.05, ##P<0.01 vs. 10 ng/ml M5 group. CIN, cinnamaldehyde; NHEKs, normal human epidermal keratinocytes.

CIN attenuates inflammatory injury in M5-stimulated NHEKs

It was previously reported that M5 promoted the production of inflammatory mediators, such as cytokines (IL-1β), chemokines (IL-8 and CXCL1) and antimicrobial peptide pairs (S100A7, β-defensin 2 and LL-37) in keratinocytes (6). To validate whether CIN could attenuate the inflammatory response in NHEKs following M5 exposure, RT-qPCR was performed. As shown in Fig. 5A-C, M5 stimulation significantly upregulated the expression levels of IL-1β, IL-8, CXCL1, S100A7, β-defensin 2 and LL-37 in NHEKs compared with the control group; however, these M5-induced changes were significantly decreased following CIN treatment. These findings suggested that CIN may attenuate inflammatory injury in M5-stimulated NHEKs.

Figure 5.

CIN attenuates inflammatory injury in M5-stimulated NHEKs. NHEKs were treated with CIN (5 or 10 µM) for 24 h, and then treated with 10 ng/ml M5 for 24 h. Reverse transcription-quantitative PCR was performed to measure the expression levels of (A) IL-1β, IL-8, (B) CXCL1, (C) S100A7, β-defensin2 and LL-37 in NHEKs. n=3. **P<0.01 vs. control group; #P<0.05, ##P<0.01 vs. 10 ng/ml M5 group. CIN, cinnamaldehyde; NHEKs, normal human epidermal keratinocytes; CXCL1, C-X-C motif chemokine ligand 1; S100A7, S100 calcium binding protein A7; LL-37, cathelicidin antimicrobial peptide.

CIN inhibits the proliferation and associated inflammation of M5-treated NHEKs by downregulating the NF-κB and JNK signaling pathways

Previous studies have shown that the NF-κB and JNK signaling pathways play important roles in psoriasis (25,26). Thus, western blotting was used to analyze the expression levels of p-IκBα, p-p65 and p-JNK in NHEKs. M5 stimulation significantly upregulated the expression levels of p-IκBα, p-p65 and p-JNK in NHEKs compared with the control group; however, these M5-induced changes were significantly reversed by CIN treatment (Fig. 6A-D). These results indicated that CIN may inhibit the proliferation and associated inflammation of M5-treated NHEKs by downregulating the NF-κB and JNK signaling pathways.

Figure 6.

CIN inhibits the proliferation and inflammation of M5-treated NHEKs via downregulation of NF-κB and JNK signaling pathways. NHEKs were treated with CIN (5 or 10 µM) for 24 h, and then treated with 10 ng/ml M5 for 24 h. (A-D) Western blotting was performed to measure the expression levels of p-IκBα, p-p65 and p-JNK in NHEKs. The relative expression levels of p-IκBα, p-p65 and p-JNK in NHEKs were normalized to IκBα, p65 and JNK. n=3. **P<0.01 vs. control group; ##P<0.01 vs. 10 ng/ml M5 group. CIN, cinnamaldehyde; NHEKs, normal human epidermal keratinocytes; p-, phosphorylated; IκBα, inhibitor of NF-κB.

Discussion

Psoriasis is a common, chronic, relapsing inflammatory skin disease (27–29). Numerous previous studies have indicated that certain Traditional Chinese medicines may exert promising therapeutic effects in psoriasis (30). For instance, Xu et al (12) reported that salidroside inhibited the inflammatory response and hyperproliferation of keratinocytes. In addition, Liu et al (31) found that cimifugin could inhibit oxidative stress and the inflammation of TNF-α-stimulated keratinocytes. He et al (32) demonstrated that triptolide inhibited the proliferation and cell cycle distribution of IL-22-stimulated HaCaT cells. In addition, Wu et al (33) reported that diosgenin inhibited the proliferation of HaCaT cells following LPS/IL-22 exposure via inducing cell cycle arrest. However, to the best of our knowledge, the role of CIN in the progression of psoriasis remains unclear. The results of the present study found that CIN could inhibit the proliferation and associated inflammatory response of M5-stimualted NHEKs, in addition to inducing cell cycle arrest, which was consistent with the findings of previous studies (30–33).

Accumulating evidence has shown that the NF-κB and JNK signaling pathways play an important role in the pathogenesis of psoriasis (25,26). For example. Yang et al (25) demonstrated that Datura metel attenuated imiquimod-induced psoriasis-like dermatitis via inhibition of the NF-κB signaling pathway. Liu et al (31) showed that cimifugin inhibited oxidative stress and inflammation in TNF-α-treated keratinocytes by inactivating the NF-κB and JNK signaling pathways. Consistent with these previous findings, the present study confirmed that CIN could inhibit the phosphorylation of IκBα and p65 in M5-stimulated NHEKs, indicating that CIN may inhibit the NF-κB signaling pathway in M5-stimulated NHEKs. In addition, JNK has been suggested to represent a potential target for the treatment of psoriasis (34). In addition, Hammouda et al (34) reported that JNK promoted the occurrence of psoriasis. Consistent with these findings, the current results revealed that M5 markedly upregulated the expression levels of p-JNK in NHEKs. However, treatment with CIN significantly downregulated the expression levels of p-JNK in M5-stimulated NHEKs. Taken together with the aforementioned findings, these data indicated that CIN may inhibit the proliferation and associated inflammatory response of NHEKs following M5 exposure via inhibition of the NF-κB and JNK signaling pathways.

It has been reported that keratinocyte proliferation is inhibited and differentiation is promoted during the treatment of psoriasis (35). In the present study, CIN markedly upregulated the expression levels of keratin 1, filaggrin, loricrin, keratin 5 and keratin 10 in NHEKs. Thus, these findings indicated that CIN promoted keratinocyte differentiation.

However, there are some limitations of the current study. Additional in-depth and detailed studies that further research the underlying mechanisms by which CIN regulates the NF-κB and JNK signaling pathways are required. In addition, in order to further verify the relationship between the NF-κB and JNK signaling pathways and psoriasis, NF-κB and JNK signaling inhibitors will be used in future studies to obtain more complete information. Thus, further experiments are needed in the future.

In conclusion, the findings of the present study suggested that CIN may inhibit the proliferation and associated inflammation of M5-stimulated NHEKs via inhibition of the NF-κB and JNK signaling pathways. Therefore, CIN may represent a potential agent for the treatment of psoriasis.

Acknowledgements

Not applicable.

Funding

The present study was supported by Chinese National Natural Science Foundation (grant no. 81703105).

Availability of data and materials

All data generated or analyzed during this study are included in this published article.

Authors' contributions

ZD made major contributions to the conception, design and manuscript drafting of this study. JL, HQ and LW were responsible for data acquisition, analysis and interpretation, as well as manuscript revision. ML made substantial contributions to the conception and design of this study, and revised the manuscript critically for important intellectual content. All authors agreed to be accountable for all aspects of the work. All authors have read and approved the final manuscript. All authors confirm the authenticity of all the raw data.

Ethics approval and consent to participate

Not applicable.

Patient consent for publication

Not applicable.

Competing interests

The authors declare that they have no competing interests.

References

1 

Schleicher SM: Psoriasis: Pathogenesis, assessment, and therapeutic update. Clin Podiatr Med Surg. 33:355–366. 2016. View Article : Google Scholar : PubMed/NCBI

2 

Nakajima K and Sano S: Mouse models of psoriasis and their relevance. J Dermatol. 45:252–263. 2018. View Article : Google Scholar : PubMed/NCBI

3 

Lee J, Song K, Hiebert P, Werner S, Kim TG and Kim YS: Tussilagonone ameliorates psoriatic features in keratinocytes and imiquimod-induced psoriasis-like lesions in mice via NRF2 activation. J Invest Dermatol. 140:1223–1232.e4. 2020. View Article : Google Scholar : PubMed/NCBI

4 

Girolomoni G, Strohal R, Puig L, Bachelez H, Barker J, Boehncke WH and Prinz JC: The role of IL-23 and the IL-23/T(H) 17 immune axis in the pathogenesis and treatment of psoriasis. J Eur Acad Dermatol Venereol. 31:1616–1626. 2017. View Article : Google Scholar : PubMed/NCBI

5 

Madden SK, Flanagan KL and Jones G: How lifestyle factors and their associated pathogenetic mechanisms impact psoriasis. Clin Nutr. 39:1026–1040. 2020. View Article : Google Scholar : PubMed/NCBI

6 

Rabeony H, Petit-Paris I, Garnier J, Barrault C, Pedretti N, Guilloteau K, Jegou JF, Guillet G, Huguier V, Lecron JC, et al: Inhibition of keratinocyte differentiation by the synergistic effect of IL-17A, IL-22, IL-1α, TNFα and oncostatin M. PLoS One. 9:e1019372014. View Article : Google Scholar : PubMed/NCBI

7 

Niyonsaba F, Ushio H, Nakano N, Ng W, Sayama K, Hashimoto K, Nagaoka I, Okumura K and Ogawa H: Antimicrobial peptides human beta-defensins stimulate epidermal keratinocyte migration, proliferation and production of proinflammatory cytokines and chemokines. J Invest Dermatol. 127:594–604. 2007. View Article : Google Scholar : PubMed/NCBI

8 

Zhang D, Wang Y, Xia Y, Huo J, Zhang Y, Yang P, Zhang Y and Wang X: Repression of miR-142-3p alleviates psoriasis-like inflammation by repressing proliferation and promoting apoptosis of keratinocytes via targeting Sema3A. Mol Cell Probes. 52:1015732020. View Article : Google Scholar : PubMed/NCBI

9 

Nguyen LTH, Ahn SH, Nguyen UT and Yang IJ: Dang-Gui-Liu-Huang Tang a traditional herbal formula, ameliorates imiquimod-induced psoriasis-like skin inflammation in mice by inhibiting IL-22 production. Phytomedicine. 47:48–57. 2018. View Article : Google Scholar : PubMed/NCBI

10 

Hoesel B and Schmid JA: The complexity of NF-κB signaling in inflammation and cancer. Mol Cancer. 12:862013. View Article : Google Scholar : PubMed/NCBI

11 

Matulewicz N and Karczewska-Kupczewska M: Insulin resistance and chronic inflammation. Postepy Hig Med Dosw (Online). 70:1245–1258. 2016.PubMed/NCBI

12 

Xu F, Xu J, Xiong X and Deng Y: Salidroside inhibits MAPK, NF-κB, and STAT3 pathways in psoriasis-associated oxidative stress via SIRT1 activation. Redox Rep. 24:70–74. 2019. View Article : Google Scholar : PubMed/NCBI

13 

Sun L, Liu LN, Li JC, Lv YZ, Zong SB, Zhou J, Wang ZZ, Kou JP and Xiao W: The essential oil from the twigs of Cinnamomum cassia Presl inhibits oxytocin-induced uterine contraction in vitro and in vivo. J Ethnopharmacol. 206:107–114. 2017. View Article : Google Scholar : PubMed/NCBI

14 

Klibanov AM and Giannousis PP: Geometric specificity of alcohol dehydrogenases and its potential for separation of trans and cis isomers of unsaturated aldehydes. Proc Natl Acad Sci USA. 79:3462–3465. 1982. View Article : Google Scholar : PubMed/NCBI

15 

Kim ME, Na JY and Lee JS: Anti-inflammatory effects of trans-cinnamaldehyde on lipopolysaccharide-stimulated macrophage activation via MAPKs pathway regulation. Immunopharmacol Immunotoxicol. 40:219–224. 2018. View Article : Google Scholar : PubMed/NCBI

16 

Yan L, Song F, Li H, Li Y, Li J, He QY, Zhang D, Wang F, Zhang M, Zhao H, et al: Submicron emulsion of cinnamaldehyde ameliorates bleomycin-induced idiopathic pulmonary fibrosis via inhibition of inflammation, oxidative stress and epithelial-mesenchymal transition. Biomed Pharmacother. 102:765–771. 2018. View Article : Google Scholar : PubMed/NCBI

17 

Ye F, Zhang J, Zhang Q, Zhang J and Chen C: Preliminary study on the mechanism of long noncoding RNA SENCR regulating the proliferation and migration of vascular smooth muscle cells. J Cell Physiol. 235:9635–9643. 2020. View Article : Google Scholar : PubMed/NCBI

18 

Zhu J, Liu B, Wang Z, Wang D, Ni H, Zhang L and Wang Y: Exosomes from nicotine-stimulated macrophages accelerate atherosclerosis through miR-21-3p/PTEN-mediated VSMC migration and proliferation. Theranostics. 9:6901–6919. 2019. View Article : Google Scholar : PubMed/NCBI

19 

Farahzadi R, Fathi E and Vietor I: Mesenchymal stem cells could be considered as a candidate for further studies in cell-based therapy of alzheimer's disease via targeting the signaling pathways. ACS Chem Neurosci. 11:1424–1435. 2020. View Article : Google Scholar : PubMed/NCBI

20 

Fathi E and Vietor I: Mesenchymal stem cells promote caspase expression in Molt-4 leukemia cells via GSK-3α/Β and ERK1/2 signaling pathways as a therapeutic strategy. Curr Gene Ther. 21:81–88. 2021. View Article : Google Scholar : PubMed/NCBI

21 

Fathi E, Farahzadi R, Javanmardi S and Vietor I: L-carnitine extends the telomere length of the cardiac differentiated CD117+−expressing stem cells. Tissue Cell. 67:1014292020. View Article : Google Scholar : PubMed/NCBI

22 

Wang J, Li XM, Bai Z, Chi BX, Wei Y and Chen X: Curcumol induces cell cycle arrest in colon cancer cells via reactive oxygen species and Akt/GSK3β/cyclin D1 pathway. J Ethnopharmacol. 210:1–9. 2018. View Article : Google Scholar : PubMed/NCBI

23 

Fathi E, Valipour B, Sanaat Z, Nozad Charoudeh H and Farahzadi R: Interleukin-6, −8, and TGF-β secreted from mesenchymal stem cells show functional role in reduction of telomerase activity of leukemia cell Via Wnt5a/β-catenin and p53 pathways. Adv Pharm Bull. 10:307–314. 2020. View Article : Google Scholar : PubMed/NCBI

24 

Livak KJ and Schmittgen TD: Analysis of relative gene expression data using real-time quantitative PCR and the 2(-Delta Delta C(T)) method. Methods. 25:402–408. 2001. View Article : Google Scholar : PubMed/NCBI

25 

Yang BY, Cheng YG, Liu Y, Liu Y, Tan JY, Guan W, Guo S and Kuang HX: Datura Metel L. Ameliorates imiquimod-induced psoriasis-like dermatitis and inhibits inflammatory cytokines production through TLR7/8-MyD88-NF-κB-NLRP3 Inflammasome Pathway. Molecules. 24:21572019. View Article : Google Scholar : PubMed/NCBI

26 

Hotamisligil GS and Davis RJ: Cell signaling and stress responses. Cold Spring Harb Perspect Biol. 8:a0060722016. View Article : Google Scholar : PubMed/NCBI

27 

Deng Y, Chang C and Lu Q: The inflammatory response in psoriasis: A comprehensive review. Clin Rev Allergy Immunol. 50:377–389. 2016. View Article : Google Scholar : PubMed/NCBI

28 

Gooderham MJ, Papp KA and Lynde CW: Shifting the focus - the primary role of IL-23 in psoriasis and other inflammatory disorders. J Eur Acad Dermatol Venereol. 32:1111–1119. 2018. View Article : Google Scholar : PubMed/NCBI

29 

Oliveira Mde F, Rocha Bde O and Duarte GV: Psoriasis: Classical and emerging comorbidities. An Bras Dermatol. 90:9–20. 2015. View Article : Google Scholar : PubMed/NCBI

30 

Lin W, Yu Q, Qin Y, Dai L, Xiao J, Jiao L, Liu S, Ye S, Zhang J and Chen M: To explore the clinical efficacy of Traditional Chinese Medicine bath in the treatment of psoriasis vulgaris with blood-heat syndrome and its effect on related cytokines based on different temperature and different concentration. Medicine. 99:e201722020. View Article : Google Scholar : PubMed/NCBI

31 

Liu A, Zhao W, Zhang B, Tu Y, Wang Q and Li J: Cimifugin ameliorates imiquimod-induced psoriasis by inhibiting oxidative stress and inflammation via NF-κB/MAPK pathway. Biosci Rep. 40:BSR202004712020. View Article : Google Scholar : PubMed/NCBI

32 

He Q, Zhang B, Hu F, Long J, Shi Q, Pi X, Chen H and Li J: Triptolide inhibits the proliferation of HaCaT cells induced by IL22 via upregulating miR-181b-5p. Drug Des Devel Ther. 14:2927–2935. 2020. View Article : Google Scholar : PubMed/NCBI

33 

Wu S, Zhao M, Sun Y, Xie M, Le K, Xu M and Huang C: The potential of Diosgenin in treating psoriasis: Studies from HaCaT keratinocytes and imiquimod-induced murine model. Life Sci. 241:1171152020. View Article : Google Scholar : PubMed/NCBI

34 

Hammouda MB, Ford AE, Liu Y and Zhang JY: The JNK signaling pathway in inflammatory Skin disorders and cancer. Cells. 9:8572020. View Article : Google Scholar : PubMed/NCBI

35 

Wang C, Zong J, Li Y, Wang X, Du W and Li L: miR-744-3p regulates keratinocyte proliferation and differentiation via targeting KLLN in psoriasis. Exp Dermatol. 28:283–291. 2019. View Article : Google Scholar : PubMed/NCBI

Related Articles

  • Abstract
  • View
  • Download
  • Twitter
Copy and paste a formatted citation
Spandidos Publications style
Ding Z, Liu J, Qian H, Wu L and Lv M: Cinnamaldehyde inhibits psoriasis‑like inflammation by suppressing proliferation and inflammatory response of keratinocytes via inhibition of NF‑κB and JNK signaling pathways. Mol Med Rep 24: 638, 2021.
APA
Ding, Z., Liu, J., Qian, H., Wu, L., & Lv, M. (2021). Cinnamaldehyde inhibits psoriasis‑like inflammation by suppressing proliferation and inflammatory response of keratinocytes via inhibition of NF‑κB and JNK signaling pathways. Molecular Medicine Reports, 24, 638. https://doi.org/10.3892/mmr.2021.12277
MLA
Ding, Z., Liu, J., Qian, H., Wu, L., Lv, M."Cinnamaldehyde inhibits psoriasis‑like inflammation by suppressing proliferation and inflammatory response of keratinocytes via inhibition of NF‑κB and JNK signaling pathways". Molecular Medicine Reports 24.3 (2021): 638.
Chicago
Ding, Z., Liu, J., Qian, H., Wu, L., Lv, M."Cinnamaldehyde inhibits psoriasis‑like inflammation by suppressing proliferation and inflammatory response of keratinocytes via inhibition of NF‑κB and JNK signaling pathways". Molecular Medicine Reports 24, no. 3 (2021): 638. https://doi.org/10.3892/mmr.2021.12277
Copy and paste a formatted citation
x
Spandidos Publications style
Ding Z, Liu J, Qian H, Wu L and Lv M: Cinnamaldehyde inhibits psoriasis‑like inflammation by suppressing proliferation and inflammatory response of keratinocytes via inhibition of NF‑κB and JNK signaling pathways. Mol Med Rep 24: 638, 2021.
APA
Ding, Z., Liu, J., Qian, H., Wu, L., & Lv, M. (2021). Cinnamaldehyde inhibits psoriasis‑like inflammation by suppressing proliferation and inflammatory response of keratinocytes via inhibition of NF‑κB and JNK signaling pathways. Molecular Medicine Reports, 24, 638. https://doi.org/10.3892/mmr.2021.12277
MLA
Ding, Z., Liu, J., Qian, H., Wu, L., Lv, M."Cinnamaldehyde inhibits psoriasis‑like inflammation by suppressing proliferation and inflammatory response of keratinocytes via inhibition of NF‑κB and JNK signaling pathways". Molecular Medicine Reports 24.3 (2021): 638.
Chicago
Ding, Z., Liu, J., Qian, H., Wu, L., Lv, M."Cinnamaldehyde inhibits psoriasis‑like inflammation by suppressing proliferation and inflammatory response of keratinocytes via inhibition of NF‑κB and JNK signaling pathways". Molecular Medicine Reports 24, no. 3 (2021): 638. https://doi.org/10.3892/mmr.2021.12277
Follow us
  • Twitter
  • LinkedIn
  • Facebook
About
  • Spandidos Publications
  • Careers
  • Cookie Policy
  • Privacy Policy
How can we help?
  • Help
  • Live Chat
  • Contact
  • Email to our Support Team