Spandidos Publications Logo
  • About
    • About Spandidos
    • Aims and Scopes
    • Abstracting and Indexing
    • Editorial Policies
    • Reprints and Permissions
    • Job Opportunities
    • Terms and Conditions
    • Contact
  • Journals
    • All Journals
    • Oncology Letters
      • Oncology Letters
      • Information for Authors
      • Editorial Policies
      • Editorial Board
      • Aims and Scope
      • Abstracting and Indexing
      • Bibliographic Information
      • Archive
    • International Journal of Oncology
      • International Journal of Oncology
      • Information for Authors
      • Editorial Policies
      • Editorial Board
      • Aims and Scope
      • Abstracting and Indexing
      • Bibliographic Information
      • Archive
    • Molecular and Clinical Oncology
      • Molecular and Clinical Oncology
      • Information for Authors
      • Editorial Policies
      • Editorial Board
      • Aims and Scope
      • Abstracting and Indexing
      • Bibliographic Information
      • Archive
    • Experimental and Therapeutic Medicine
      • Experimental and Therapeutic Medicine
      • Information for Authors
      • Editorial Policies
      • Editorial Board
      • Aims and Scope
      • Abstracting and Indexing
      • Bibliographic Information
      • Archive
    • International Journal of Molecular Medicine
      • International Journal of Molecular Medicine
      • Information for Authors
      • Editorial Policies
      • Editorial Board
      • Aims and Scope
      • Abstracting and Indexing
      • Bibliographic Information
      • Archive
    • Biomedical Reports
      • Biomedical Reports
      • Information for Authors
      • Editorial Policies
      • Editorial Board
      • Aims and Scope
      • Abstracting and Indexing
      • Bibliographic Information
      • Archive
    • Oncology Reports
      • Oncology Reports
      • Information for Authors
      • Editorial Policies
      • Editorial Board
      • Aims and Scope
      • Abstracting and Indexing
      • Bibliographic Information
      • Archive
    • Molecular Medicine Reports
      • Molecular Medicine Reports
      • Information for Authors
      • Editorial Policies
      • Editorial Board
      • Aims and Scope
      • Abstracting and Indexing
      • Bibliographic Information
      • Archive
    • World Academy of Sciences Journal
      • World Academy of Sciences Journal
      • Information for Authors
      • Editorial Policies
      • Editorial Board
      • Aims and Scope
      • Abstracting and Indexing
      • Bibliographic Information
      • Archive
    • International Journal of Functional Nutrition
      • International Journal of Functional Nutrition
      • Information for Authors
      • Editorial Policies
      • Editorial Board
      • Aims and Scope
      • Abstracting and Indexing
      • Bibliographic Information
      • Archive
    • International Journal of Epigenetics
      • International Journal of Epigenetics
      • Information for Authors
      • Editorial Policies
      • Editorial Board
      • Aims and Scope
      • Abstracting and Indexing
      • Bibliographic Information
      • Archive
    • Medicine International
      • Medicine International
      • Information for Authors
      • Editorial Policies
      • Editorial Board
      • Aims and Scope
      • Abstracting and Indexing
      • Bibliographic Information
      • Archive
  • Articles
  • Information
    • Information for Authors
    • Information for Reviewers
    • Information for Librarians
    • Information for Advertisers
    • Conferences
  • Language Editing
Spandidos Publications Logo
  • About
    • About Spandidos
    • Aims and Scopes
    • Abstracting and Indexing
    • Editorial Policies
    • Reprints and Permissions
    • Job Opportunities
    • Terms and Conditions
    • Contact
  • Journals
    • All Journals
    • Biomedical Reports
      • Information for Authors
      • Editorial Policies
      • Editorial Board
      • Aims and Scope
      • Abstracting and Indexing
      • Bibliographic Information
      • Archive
    • Experimental and Therapeutic Medicine
      • Information for Authors
      • Editorial Policies
      • Editorial Board
      • Aims and Scope
      • Abstracting and Indexing
      • Bibliographic Information
      • Archive
    • International Journal of Epigenetics
      • Information for Authors
      • Editorial Policies
      • Editorial Board
      • Aims and Scope
      • Abstracting and Indexing
      • Bibliographic Information
      • Archive
    • International Journal of Functional Nutrition
      • Information for Authors
      • Editorial Policies
      • Editorial Board
      • Aims and Scope
      • Abstracting and Indexing
      • Bibliographic Information
      • Archive
    • International Journal of Molecular Medicine
      • Information for Authors
      • Editorial Policies
      • Editorial Board
      • Aims and Scope
      • Abstracting and Indexing
      • Bibliographic Information
      • Archive
    • International Journal of Oncology
      • Information for Authors
      • Editorial Policies
      • Editorial Board
      • Aims and Scope
      • Abstracting and Indexing
      • Bibliographic Information
      • Archive
    • Medicine International
      • Information for Authors
      • Editorial Policies
      • Editorial Board
      • Aims and Scope
      • Abstracting and Indexing
      • Bibliographic Information
      • Archive
    • Molecular and Clinical Oncology
      • Information for Authors
      • Editorial Policies
      • Editorial Board
      • Aims and Scope
      • Abstracting and Indexing
      • Bibliographic Information
      • Archive
    • Molecular Medicine Reports
      • Information for Authors
      • Editorial Policies
      • Editorial Board
      • Aims and Scope
      • Abstracting and Indexing
      • Bibliographic Information
      • Archive
    • Oncology Letters
      • Information for Authors
      • Editorial Policies
      • Editorial Board
      • Aims and Scope
      • Abstracting and Indexing
      • Bibliographic Information
      • Archive
    • Oncology Reports
      • Information for Authors
      • Editorial Policies
      • Editorial Board
      • Aims and Scope
      • Abstracting and Indexing
      • Bibliographic Information
      • Archive
    • World Academy of Sciences Journal
      • Information for Authors
      • Editorial Policies
      • Editorial Board
      • Aims and Scope
      • Abstracting and Indexing
      • Bibliographic Information
      • Archive
  • Articles
  • Information
    • For Authors
    • For Reviewers
    • For Librarians
    • For Advertisers
    • Conferences
  • Language Editing
Login Register Submit
  • This site uses cookies
  • You can change your cookie settings at any time by following the instructions in our Cookie Policy. To find out more, you may read our Privacy Policy.

    I agree
Search articles by DOI, keyword, author or affiliation
Search
Advanced Search
presentation
Molecular Medicine Reports
Join Editorial Board Propose a Special Issue
Print ISSN: 1791-2997 Online ISSN: 1791-3004
Journal Cover
November-2021 Volume 24 Issue 5

Full Size Image

Sign up for eToc alerts
Recommend to Library

Journals

International Journal of Molecular Medicine

International Journal of Molecular Medicine

International Journal of Molecular Medicine is an international journal devoted to molecular mechanisms of human disease.

International Journal of Oncology

International Journal of Oncology

International Journal of Oncology is an international journal devoted to oncology research and cancer treatment.

Molecular Medicine Reports

Molecular Medicine Reports

Covers molecular medicine topics such as pharmacology, pathology, genetics, neuroscience, infectious diseases, molecular cardiology, and molecular surgery.

Oncology Reports

Oncology Reports

Oncology Reports is an international journal devoted to fundamental and applied research in Oncology.

Experimental and Therapeutic Medicine

Experimental and Therapeutic Medicine

Experimental and Therapeutic Medicine is an international journal devoted to laboratory and clinical medicine.

Oncology Letters

Oncology Letters

Oncology Letters is an international journal devoted to Experimental and Clinical Oncology.

Biomedical Reports

Biomedical Reports

Explores a wide range of biological and medical fields, including pharmacology, genetics, microbiology, neuroscience, and molecular cardiology.

Molecular and Clinical Oncology

Molecular and Clinical Oncology

International journal addressing all aspects of oncology research, from tumorigenesis and oncogenes to chemotherapy and metastasis.

World Academy of Sciences Journal

World Academy of Sciences Journal

Multidisciplinary open-access journal spanning biochemistry, genetics, neuroscience, environmental health, and synthetic biology.

International Journal of Functional Nutrition

International Journal of Functional Nutrition

Open-access journal combining biochemistry, pharmacology, immunology, and genetics to advance health through functional nutrition.

International Journal of Epigenetics

International Journal of Epigenetics

Publishes open-access research on using epigenetics to advance understanding and treatment of human disease.

Medicine International

Medicine International

An International Open Access Journal Devoted to General Medicine.

Journal Cover
November-2021 Volume 24 Issue 5

Full Size Image

Sign up for eToc alerts
Recommend to Library

  • Article
  • Citations
    • Cite This Article
    • Download Citation
    • Create Citation Alert
    • Remove Citation Alert
    • Cited By
  • Similar Articles
    • Related Articles (in Spandidos Publications)
    • Similar Articles (Google Scholar)
    • Similar Articles (PubMed)
  • Download PDF
  • Download XML
  • View XML
Article Open Access

Phillygenin inhibits the inflammation and apoptosis of pulmonary epithelial cells by activating PPARγ signaling via downregulation of MMP8

  • Authors:
    • Yufeng Lin
    • Peng Yang
  • View Affiliations / Copyright

    Affiliations: Department of Pediatrics, Gaolangang Hospital of Zhuhai People's Hospital, Zhuhai, Guangdong 519050, P.R. China, Department of PICU, The Second Affiliated Hospital of Shandong First Medical University, Tai'an, Shandong 271000, P.R. China
    Copyright: © Lin et al. This is an open access article distributed under the terms of Creative Commons Attribution License.
  • Article Number: 775
    |
    Published online on: September 6, 2021
       https://doi.org/10.3892/mmr.2021.12415
  • Expand metrics +
Metrics: Total Views: 0 (Spandidos Publications: | PMC Statistics: )
Metrics: Total PDF Downloads: 0 (Spandidos Publications: | PMC Statistics: )
Cited By (CrossRef): 0 citations Loading Articles...

This article is mentioned in:



Abstract

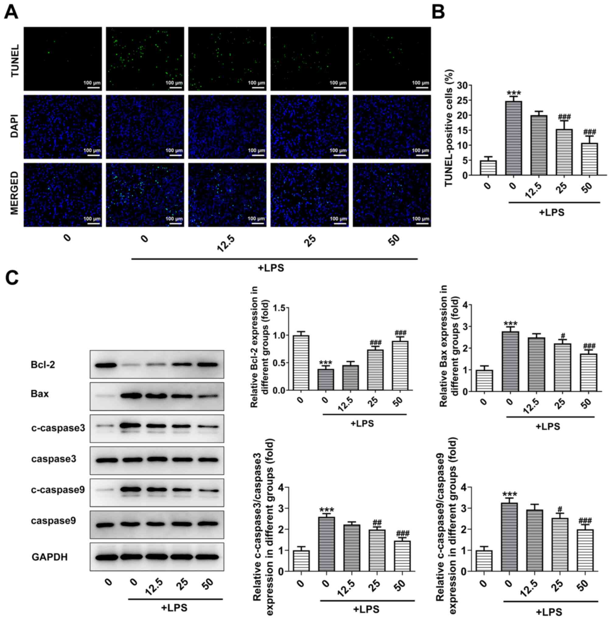
Acute lung injury (ALI) is often responsible for the high morbidity of critically ill patients. The present study aimed to investigate whether phillygenin (PHI) can inhibit inflammation and apoptosis of pulmonary epithelial cells by activating peroxisome proliferator‑activated receptor γ (PPARγ) signaling. The in vitro model of ALI was established using lipopolysaccharide (LPS) and PHI was used to treat the LPS‑induced cells. Cell viability was assessed using the MTT assay and the concentration levels of the inflammatory factors were detected by ELISA. Western blotting and reverse transcription‑quantitative PCR were conducted to measure the expression levels of the inflammation‑ and apoptosis‑associated proteins. The MMP8‑overexpression plasmid was transfected into LPS‑induced cells, which were treated with PHI treatment and the expression levels of PPARγ were detected via western blotting. PHI treatment suppressed the induction of inflammation and apoptosis of LPS‑induced BEAS‑2B cells. Furthermore, the expression levels of MMP8 in BEAS‑2B cells induced by LPS were decreased following PHI treatment. Following transfection of the MMP8 overexpression plasmid into the LPS‑induced BEAS‑2B cells and subsequent treatment of these cells with PHI, the expression levels of PPARγ were decreased. In conclusion, it was shown that PHI inhibited the inflammation and apoptosis of pulmonary epithelial cells by activating PPARγ signaling via downregulating MMP8. These data may provide valuable information for future studies exploring the therapeutic effects of PHI for ALI.
View Figures

Figure 1

Figure 2

Figure 3

Figure 4

Figure 5

View References

1 

Moreira Lopes TC, Mosser DM and Gonçalves R: Macrophage polarization in intestinal inflammation and gut homeostasis. Inflamm Res. 69:1163–1172. 2020. View Article : Google Scholar : PubMed/NCBI

2 

Miyajima A: Cytokines and their functions. Nihon Rinsho. 63 (Suppl 4):S173–S177. 2005.(In Japanese). PubMed/NCBI

3 

Fidalgo P, Ahmed M, Meyer SR, Lien D, Weinkauf J, Cardoso FS, Jackson K and Bagshaw SM: Incidence and outcomes of acute kidney injury following orthotopic lung transplantation: A population-based cohort study. Nephrol Dial Transplant. 29:1702–1709. 2014. View Article : Google Scholar : PubMed/NCBI

4 

Jin W and Dong C: IL-17 cytokines in immunity and inflammation. Emerg Microbes Infect. 2:e602013. View Article : Google Scholar : PubMed/NCBI

5 

Tomashefski JF Jr: Pulmonary pathology of acute respiratory distress syndrome. Clin Chest Med. 21:435–466. 2000. View Article : Google Scholar : PubMed/NCBI

6 

Chen H, Bai C and Wang X: The value of the lipopolysaccharide-induced acute lung injury model in respiratory medicine. Expert Rev Respir Med. 4:773–783. 2010. View Article : Google Scholar : PubMed/NCBI

7 

Li Y, Huang J, Foley NM, Xu Y, Li YP, Pan J, Redmond HP, Wang JH and Wang J: B7H3 ameliorates LPS-induced acute lung injury via attenuation of neutrophil migration and infiltration. Sci Rep. 6:312842016. View Article : Google Scholar : PubMed/NCBI

8 

Hu N, Wang C, Dai X, Zhou M, Gong L, Yu L, Peng C and Li Y: Phillygenin inhibits LPS-induced activation and inflammation of LX2 cells by TLR4/MyD88/NF-κB signaling pathway. J Ethnopharmacol. 248:1123612020. View Article : Google Scholar : PubMed/NCBI

9 

Du B, Zhang L, Sun Y, Zhang G, Yao J, Jiang M, Pan L and Sun C: Phillygenin exhibits anti-inflammatory activity through modulating multiple cellular behaviors of mouse lymphocytes. Immunopharmacol Immunotoxicol. 41:76–85. 2019. View Article : Google Scholar : PubMed/NCBI

10 

Li H, Chen M, Yang Z, Wang Q, Wang J, Jin D, Yang X, Chen F, Zhou X and Luo K: Phillygenin, a MELK Inhibitor, inhibits cell survival and Epithelial-Mesenchymal transition in pancreatic cancer cells. Onco Targets Ther. 13:2833–2842. 2020. View Article : Google Scholar : PubMed/NCBI

11 

He J, Wei W, Yang Q and Wang Y: Phillygenin exerts in vitro and in vivo antitumor effects in drug-resistant human esophageal cancer cells by inducing mitochondrial-mediated apoptosis, ROS generation, and inhibition of the nuclear factor kappa B NF-kappaB signalling pathway. Med Sci Monit. 25:739–745. 2019. View Article : Google Scholar : PubMed/NCBI

12 

Zinter MS, Delucchi KL, Kong MY, Orwoll BE, Spicer AS, Lim MJ, Alkhouli MF, Ratiu AE, McKenzie AV, McQuillen PS, et al: Early plasma matrix metalloproteinase profiles. A novel pathway in pediatric acute respiratory distress syndrome. Am J Respir Crit Care Med. 199:181–189. 2019. View Article : Google Scholar : PubMed/NCBI

13 

Kong MY, Gaggar A, Li Y, Winkler M, Blalock JE and Clancy JP: Matrix metalloproteinase activity in pediatric acute lung injury. Int J Med Sci. 6:9–17. 2009. View Article : Google Scholar : PubMed/NCBI

14 

Kumar H, Jo MJ, Choi H, Muttigi MS, Shon S, Kim BJ, Lee SH and Han IB: Matrix metalloproteinase-8 inhibition prevents disruption of blood-spinal cord barrier and attenuates inflammation in rat model of spinal cord injury. Mol Neurobiol. 55:2577–2590. 2018. View Article : Google Scholar : PubMed/NCBI

15 

Lee EJ, Park JS, Lee YY, Kim DY, Kang JL and Kim HS: Anti-inflammatory and anti-oxidant mechanisms of an MMP-8 inhibitor in lipoteichoic acid-stimulated rat primary astrocytes: Involvement of NF-κB, Nrf2, and PPAR-γ signaling pathways. J Neuroinflammation. 15:3262018. View Article : Google Scholar : PubMed/NCBI

16 

Cheng K, Yang A, Hu X, Zhu D and Liu K: Curcumin attenuates pulmonary inflammation in lipopolysaccharide induced acute lung injury in neonatal rat model by activating peroxisome proliferator-activated receptor γ (PPARγ) Pathway. Med Sci Monit. 24:1178–1184. 2018. View Article : Google Scholar : PubMed/NCBI

17 

Livak KJ and Schmittgen TD: Analysis of relative gene expression data using real-time quantitative PCR and the 2(-Delta Delta C(T)) method. Methods. 25:402–408. 2001. View Article : Google Scholar : PubMed/NCBI

18 

Chen C, Zhang Z, Tan F, Meng F, Lai L, Chi X and Zhu Q: Stabilizing mast cells improves acute lung injury after orthotopic liver transplantation via promotion of apoptosis in polymorphonuclear neutrophils. Am J Physiol Lung Cell Mol Physiol. 320:L266–L275. 2021. View Article : Google Scholar : PubMed/NCBI

19 

Zhou M, Yu S, Hong B, Li J, Han H and Qie G: Antibiotics control in aquaculture requires more than antibiotic-free feeds: A tilapia farming case. Environ Pollut. 268:1158542021. View Article : Google Scholar : PubMed/NCBI

20 

Dong Z, Lu X, Tong X, Dong Y, Tang L and Liu M: Forsythiae fructus: A review on its phytochemistry, quality control, pharmacology and pharmacokinetics. Molecules. 22:14662017. View Article : Google Scholar : PubMed/NCBI

21 

Jia J, Zhang F, Li Z, Qin X and Zhang L: Comparison of fruits of forsythia suspensa at two different maturation stages by NMR-based metabolomics. Molecules. 20:10065–10081. 2015. View Article : Google Scholar : PubMed/NCBI

22 

Cao J, Shao SY, Zhang X, Yuan X, Feng ZM, Jiang JS, Yang YN and Zhang PC: Two new lignans from the fruits of Forsythia suspensa. J Asian Nat Prod Res. 22:418–424. 2020. View Article : Google Scholar : PubMed/NCBI

23 

Ko HC, Wei BL and Chiou WF: Dual regulatory effect of plant extracts of Forsythia suspense on RANTES and MCP-1 secretion in influenza A virus-infected human bronchial epithelial cells. J Ethnopharmacol. 102:418–423. 2005. View Article : Google Scholar : PubMed/NCBI

24 

Guo N, Gai QY, Jiao J, Wang W, Zu YG and Fu YJ: Antibacterial activity of fructus forsythia essential oil and the application of EO-Loaded nanoparticles to food-borne pathogens. Foods. 5:732016. View Article : Google Scholar : PubMed/NCBI

25 

Song W, Wu J, Yu L and Peng Z: Evaluation of the pharmacokinetics and hepatoprotective effects of phillygenin in mouse. Biomed Res Int. 2018:79643182018. View Article : Google Scholar : PubMed/NCBI

26 

Hao Y, Li D and Piao X and Piao X: Forsythia suspensa extract alleviates hypersensitivity induced by soybean beta-conglycinin in weaned piglets. J Ethnopharmacol. 128:412–418. 2010. View Article : Google Scholar : PubMed/NCBI

27 

Duan D, Zhang B, Yao J, Liu Y and Fang J: Shikonin targets cytosolic thioredoxin reductase to induce ROS-mediated apoptosis in human promyelocytic leukemia HL-60 cells. Free Radic Biol Med. 70:182–193. 2014. View Article : Google Scholar : PubMed/NCBI

28 

Solan PD, Dunsmore KE, Denenberg AG, Odoms K, Zingarelli B and Wong HR: A novel role for matrix metalloproteinase-8 in sepsis. Crit Care Med. 40:379–387. 2012. View Article : Google Scholar : PubMed/NCBI

29 

Zhou X, Lu J, Chen D, Wang W, Cai Q, Li T and Zhang J: Matrix metalloproteinase-8 inhibitors mitigate sepsis-induced myocardial injury in rats. Chin Med J (Engl). 127:1530–1535. 2014.PubMed/NCBI

30 

Villapol S: Roles of peroxisome proliferator-activated receptor gamma on brain and peripheral inflammation. Cell Mol Neurobiol. 38:121–132. 2018. View Article : Google Scholar : PubMed/NCBI

31 

Ju Z, Su M, Hong J, Kim E and Jung JH: Anti-inflammatory effects of an optimized PPAR-γ agonist via NF-κB pathway inhibition. Bioorg Chem. 96:1036112020. View Article : Google Scholar : PubMed/NCBI

32 

Yonutas HM and Sullivan PG: Targeting PPAR isoforms following CNS injury. Curr Drug Targets. 14:733–742. 2013. View Article : Google Scholar : PubMed/NCBI

33 

Kapadia R, Yi JH and Vemuganti R: Mechanisms of anti-inflammatory and neuroprotective actions of PPAR-gamma agonists. Front Biosci. 13:1813–1826. 2008. View Article : Google Scholar : PubMed/NCBI

34 

El Dairi R, Huuskonen P, Pasanen M and Rysä J: Peroxisome proliferator activated receptor gamma (PPAR-gamma) ligand pioglitazone regulated gene networks in term human primary trophoblast cells. Reprod Toxicol. 81:99–107. 2018. View Article : Google Scholar : PubMed/NCBI

35 

Yousefnia S, Momenzadeh S, Seyed Forootan F, Ghaedi K and Nasr Esfahani MH: The influence of peroxisome proliferator-activated receptor γ (PPARγ) ligands on cancer cell tumorigenicity. Gene. 649:14–22. 2018. View Article : Google Scholar : PubMed/NCBI

36 

Janani C and Ranjitha Kumari BD: PPAR gamma gene-a review. Diabetes Metab Syndr. 9:46–50. 2015. View Article : Google Scholar : PubMed/NCBI

37 

Hashemzadeh AA, Nasoohi N, Raygan F, Aghadavod E, Akbari E, Taghizadeh M, Memarzadeh MR and Asemi Z: Flaxseed Oil Supplementation improve gene expression levels of PPAR-γ, LP(a), IL-1 and TNF-α in type 2 diabetic patients with coronary heart disease. Lipids. 52:907–915. 2017. View Article : Google Scholar : PubMed/NCBI

38 

Gurley C, Nichols J, Liu S, Phulwani NK, Esen N and Kielian T: Microglia and astrocyte activation by toll-like receptor ligands: Modulation by PPAR-gamma Agonists. PPAR Res. 2008:4531202008. View Article : Google Scholar : PubMed/NCBI

Related Articles

  • Abstract
  • View
  • Download
  • Twitter
Copy and paste a formatted citation
Spandidos Publications style
Lin Y and Yang P: Phillygenin inhibits the inflammation and apoptosis of pulmonary epithelial cells by activating PPARγ signaling via downregulation of MMP8. Mol Med Rep 24: 775, 2021.
APA
Lin, Y., & Yang, P. (2021). Phillygenin inhibits the inflammation and apoptosis of pulmonary epithelial cells by activating PPARγ signaling via downregulation of MMP8. Molecular Medicine Reports, 24, 775. https://doi.org/10.3892/mmr.2021.12415
MLA
Lin, Y., Yang, P."Phillygenin inhibits the inflammation and apoptosis of pulmonary epithelial cells by activating PPARγ signaling via downregulation of MMP8". Molecular Medicine Reports 24.5 (2021): 775.
Chicago
Lin, Y., Yang, P."Phillygenin inhibits the inflammation and apoptosis of pulmonary epithelial cells by activating PPARγ signaling via downregulation of MMP8". Molecular Medicine Reports 24, no. 5 (2021): 775. https://doi.org/10.3892/mmr.2021.12415
Copy and paste a formatted citation
x
Spandidos Publications style
Lin Y and Yang P: Phillygenin inhibits the inflammation and apoptosis of pulmonary epithelial cells by activating PPARγ signaling via downregulation of MMP8. Mol Med Rep 24: 775, 2021.
APA
Lin, Y., & Yang, P. (2021). Phillygenin inhibits the inflammation and apoptosis of pulmonary epithelial cells by activating PPARγ signaling via downregulation of MMP8. Molecular Medicine Reports, 24, 775. https://doi.org/10.3892/mmr.2021.12415
MLA
Lin, Y., Yang, P."Phillygenin inhibits the inflammation and apoptosis of pulmonary epithelial cells by activating PPARγ signaling via downregulation of MMP8". Molecular Medicine Reports 24.5 (2021): 775.
Chicago
Lin, Y., Yang, P."Phillygenin inhibits the inflammation and apoptosis of pulmonary epithelial cells by activating PPARγ signaling via downregulation of MMP8". Molecular Medicine Reports 24, no. 5 (2021): 775. https://doi.org/10.3892/mmr.2021.12415
Follow us
  • Twitter
  • LinkedIn
  • Facebook
About
  • Spandidos Publications
  • Careers
  • Cookie Policy
  • Privacy Policy
How can we help?
  • Help
  • Live Chat
  • Contact
  • Email to our Support Team