Spandidos Publications Logo
  • About
    • About Spandidos
    • Aims and Scopes
    • Abstracting and Indexing
    • Editorial Policies
    • Reprints and Permissions
    • Job Opportunities
    • Terms and Conditions
    • Contact
  • Journals
    • All Journals
    • Oncology Letters
      • Oncology Letters
      • Information for Authors
      • Editorial Policies
      • Editorial Board
      • Aims and Scope
      • Abstracting and Indexing
      • Bibliographic Information
      • Archive
    • International Journal of Oncology
      • International Journal of Oncology
      • Information for Authors
      • Editorial Policies
      • Editorial Board
      • Aims and Scope
      • Abstracting and Indexing
      • Bibliographic Information
      • Archive
    • Molecular and Clinical Oncology
      • Molecular and Clinical Oncology
      • Information for Authors
      • Editorial Policies
      • Editorial Board
      • Aims and Scope
      • Abstracting and Indexing
      • Bibliographic Information
      • Archive
    • Experimental and Therapeutic Medicine
      • Experimental and Therapeutic Medicine
      • Information for Authors
      • Editorial Policies
      • Editorial Board
      • Aims and Scope
      • Abstracting and Indexing
      • Bibliographic Information
      • Archive
    • International Journal of Molecular Medicine
      • International Journal of Molecular Medicine
      • Information for Authors
      • Editorial Policies
      • Editorial Board
      • Aims and Scope
      • Abstracting and Indexing
      • Bibliographic Information
      • Archive
    • Biomedical Reports
      • Biomedical Reports
      • Information for Authors
      • Editorial Policies
      • Editorial Board
      • Aims and Scope
      • Abstracting and Indexing
      • Bibliographic Information
      • Archive
    • Oncology Reports
      • Oncology Reports
      • Information for Authors
      • Editorial Policies
      • Editorial Board
      • Aims and Scope
      • Abstracting and Indexing
      • Bibliographic Information
      • Archive
    • Molecular Medicine Reports
      • Molecular Medicine Reports
      • Information for Authors
      • Editorial Policies
      • Editorial Board
      • Aims and Scope
      • Abstracting and Indexing
      • Bibliographic Information
      • Archive
    • World Academy of Sciences Journal
      • World Academy of Sciences Journal
      • Information for Authors
      • Editorial Policies
      • Editorial Board
      • Aims and Scope
      • Abstracting and Indexing
      • Bibliographic Information
      • Archive
    • International Journal of Functional Nutrition
      • International Journal of Functional Nutrition
      • Information for Authors
      • Editorial Policies
      • Editorial Board
      • Aims and Scope
      • Abstracting and Indexing
      • Bibliographic Information
      • Archive
    • International Journal of Epigenetics
      • International Journal of Epigenetics
      • Information for Authors
      • Editorial Policies
      • Editorial Board
      • Aims and Scope
      • Abstracting and Indexing
      • Bibliographic Information
      • Archive
    • Medicine International
      • Medicine International
      • Information for Authors
      • Editorial Policies
      • Editorial Board
      • Aims and Scope
      • Abstracting and Indexing
      • Bibliographic Information
      • Archive
  • Articles
  • Information
    • Information for Authors
    • Information for Reviewers
    • Information for Librarians
    • Information for Advertisers
    • Conferences
  • Language Editing
Spandidos Publications Logo
  • About
    • About Spandidos
    • Aims and Scopes
    • Abstracting and Indexing
    • Editorial Policies
    • Reprints and Permissions
    • Job Opportunities
    • Terms and Conditions
    • Contact
  • Journals
    • All Journals
    • Biomedical Reports
      • Information for Authors
      • Editorial Policies
      • Editorial Board
      • Aims and Scope
      • Abstracting and Indexing
      • Bibliographic Information
      • Archive
    • Experimental and Therapeutic Medicine
      • Information for Authors
      • Editorial Policies
      • Editorial Board
      • Aims and Scope
      • Abstracting and Indexing
      • Bibliographic Information
      • Archive
    • International Journal of Epigenetics
      • Information for Authors
      • Editorial Policies
      • Editorial Board
      • Aims and Scope
      • Abstracting and Indexing
      • Bibliographic Information
      • Archive
    • International Journal of Functional Nutrition
      • Information for Authors
      • Editorial Policies
      • Editorial Board
      • Aims and Scope
      • Abstracting and Indexing
      • Bibliographic Information
      • Archive
    • International Journal of Molecular Medicine
      • Information for Authors
      • Editorial Policies
      • Editorial Board
      • Aims and Scope
      • Abstracting and Indexing
      • Bibliographic Information
      • Archive
    • International Journal of Oncology
      • Information for Authors
      • Editorial Policies
      • Editorial Board
      • Aims and Scope
      • Abstracting and Indexing
      • Bibliographic Information
      • Archive
    • Medicine International
      • Information for Authors
      • Editorial Policies
      • Editorial Board
      • Aims and Scope
      • Abstracting and Indexing
      • Bibliographic Information
      • Archive
    • Molecular and Clinical Oncology
      • Information for Authors
      • Editorial Policies
      • Editorial Board
      • Aims and Scope
      • Abstracting and Indexing
      • Bibliographic Information
      • Archive
    • Molecular Medicine Reports
      • Information for Authors
      • Editorial Policies
      • Editorial Board
      • Aims and Scope
      • Abstracting and Indexing
      • Bibliographic Information
      • Archive
    • Oncology Letters
      • Information for Authors
      • Editorial Policies
      • Editorial Board
      • Aims and Scope
      • Abstracting and Indexing
      • Bibliographic Information
      • Archive
    • Oncology Reports
      • Information for Authors
      • Editorial Policies
      • Editorial Board
      • Aims and Scope
      • Abstracting and Indexing
      • Bibliographic Information
      • Archive
    • World Academy of Sciences Journal
      • Information for Authors
      • Editorial Policies
      • Editorial Board
      • Aims and Scope
      • Abstracting and Indexing
      • Bibliographic Information
      • Archive
  • Articles
  • Information
    • For Authors
    • For Reviewers
    • For Librarians
    • For Advertisers
    • Conferences
  • Language Editing
Login Register Submit
  • This site uses cookies
  • You can change your cookie settings at any time by following the instructions in our Cookie Policy. To find out more, you may read our Privacy Policy.

    I agree
Search articles by DOI, keyword, author or affiliation
Search
Advanced Search
presentation
Molecular Medicine Reports
Join Editorial Board Propose a Special Issue
Print ISSN: 1791-2997 Online ISSN: 1791-3004
Journal Cover
December-2021 Volume 24 Issue 6

Full Size Image

Sign up for eToc alerts
Recommend to Library

Journals

International Journal of Molecular Medicine

International Journal of Molecular Medicine

International Journal of Molecular Medicine is an international journal devoted to molecular mechanisms of human disease.

International Journal of Oncology

International Journal of Oncology

International Journal of Oncology is an international journal devoted to oncology research and cancer treatment.

Molecular Medicine Reports

Molecular Medicine Reports

Covers molecular medicine topics such as pharmacology, pathology, genetics, neuroscience, infectious diseases, molecular cardiology, and molecular surgery.

Oncology Reports

Oncology Reports

Oncology Reports is an international journal devoted to fundamental and applied research in Oncology.

Experimental and Therapeutic Medicine

Experimental and Therapeutic Medicine

Experimental and Therapeutic Medicine is an international journal devoted to laboratory and clinical medicine.

Oncology Letters

Oncology Letters

Oncology Letters is an international journal devoted to Experimental and Clinical Oncology.

Biomedical Reports

Biomedical Reports

Explores a wide range of biological and medical fields, including pharmacology, genetics, microbiology, neuroscience, and molecular cardiology.

Molecular and Clinical Oncology

Molecular and Clinical Oncology

International journal addressing all aspects of oncology research, from tumorigenesis and oncogenes to chemotherapy and metastasis.

World Academy of Sciences Journal

World Academy of Sciences Journal

Multidisciplinary open-access journal spanning biochemistry, genetics, neuroscience, environmental health, and synthetic biology.

International Journal of Functional Nutrition

International Journal of Functional Nutrition

Open-access journal combining biochemistry, pharmacology, immunology, and genetics to advance health through functional nutrition.

International Journal of Epigenetics

International Journal of Epigenetics

Publishes open-access research on using epigenetics to advance understanding and treatment of human disease.

Medicine International

Medicine International

An International Open Access Journal Devoted to General Medicine.

Journal Cover
December-2021 Volume 24 Issue 6

Full Size Image

Sign up for eToc alerts
Recommend to Library

  • Article
  • Citations
    • Cite This Article
    • Download Citation
    • Create Citation Alert
    • Remove Citation Alert
    • Cited By
  • Similar Articles
    • Related Articles (in Spandidos Publications)
    • Similar Articles (Google Scholar)
    • Similar Articles (PubMed)
  • Download PDF
  • Download XML
  • View XML

  • Supplementary Files
    • Supplementary_Data.pdf
Article Open Access

Knockdown of lncRNA MEG8 inhibits cell proliferation and invasion, but promotes cell apoptosis in hemangioma, via miR‑203‑induced mediation of the Notch signaling pathway

  • Authors:
    • Zhenfeng Hu
    • Xiangmei Liu
    • Jing Guo
    • Lei Zhuo
    • Yongdong Chen
    • Haojun Yuan
  • View Affiliations / Copyright

    Affiliations: Department of General Surgery II (Department of Plastic Surgery), Affiliated Hospital of Hebei University of Engineering, Hebei, Handan 056002, P.R. China, Department of Plastic Surgery, Handan Seventh Hospital, Hebei, Handan 056001, P.R. China, Department of Cardiology, Handan Central Hospital, Hebei, Handan 056001, P.R. China, Department of General Surgery III, Handan First Hospital, Hebei, Handan 056002, P.R. China
    Copyright: © Hu et al. This is an open access article distributed under the terms of Creative Commons Attribution License.
  • Article Number: 872
    |
    Published online on: October 27, 2021
       https://doi.org/10.3892/mmr.2021.12512
  • Expand metrics +
Metrics: Total Views: 0 (Spandidos Publications: | PMC Statistics: )
Metrics: Total PDF Downloads: 0 (Spandidos Publications: | PMC Statistics: )
Cited By (CrossRef): 0 citations Loading Articles...

This article is mentioned in:



Abstract

As a member of the long non‑coding (lnc)RNA family, lncRNA maternally expressed 8, small nucleolar RNA host gene (MEG8), has been reported to serve an oncogenic role in several types of malignancies, including hepatocellular carcinoma, non‑small cell lung cancer and pancreatic cancer. The current study aimed to investigate the effect of the knockdown of MEG8 on human hemangioma endothelial cell (HemEC) proliferation, apoptosis and invasion, in addition to determining the underlying molecular mechanism. The knockdown of lncRNA MEG8 was achieved by transfecting lncRNA MEG8 small interfering (si)RNA into HemECs, while the combined knockdown of lncRNA MEG8 knockdown and microRNA (miR)‑203 was established by co‑transfecting lncRNA MEG8 siRNA and a miR‑203 inhibitor into HemECs. The cell proliferation, apoptosis and invasion and the expression levels of miR‑34a, miR‑200b, miR‑200b and Notch signaling pathway‑related factors were detected via CCK‑8 Kit, flow cytometry, Transwell, reverse transcription‑quantitative PCR and western blot assay, respectively. The knockdown of lncRNA MEG8 significantly inhibited proliferation (P<0.05) and invasion (P<0.05), but promoted apoptosis (P<0.01) in HemECs. Furthermore, lncRNA MEG8 knockdown upregulated miR‑203 (P<0.01) expression, but did not alter miR‑34a or miR‑200b expression (both P>0.05). Subsequent experiments revealed that miR‑203 silencing exerted no significant effect on the expression levels of lncRNA MEG8 (P>0.05) in HemECs. In addition, miR‑203 silencing increased cell proliferation (P<0.05) and invasion (P<0.01), but suppressed apoptosis (P<0.05). miR‑203 silencing also reversed the effect of lncRNA MEG8 knockdown on the proliferation (P<0.05), apoptosis (P<0.001) and invasion (P<0.01) of HemECs. Moreover, lncRNA MEG8 knockdown downregulated jagged canonical notch ligand 1 (JAG1; P<0.05) and Notch1 (P<0.05) expression levels, while miR‑203 silencing upregulated JAG1 (P<0.01) and Notch1 (P<0.01) expression levels and reversed the effects of lncRNA MEG8 knockdown on JAG1 (P<0.01) and Notch1 (P<0.01) expression in HemECs. In conclusion, the findings of the present study suggested that lncRNA MEG8 knockdown may inhibit cell proliferation and invasion, but promote cell apoptosis in hemangioma via miR‑203‑induced mediation of the Notch signaling pathway.

Introduction

A hemangioma is a common benign vascular tumor that often occurs in childhood and more frequently affects females (1). Hemangiomas typically follow a characteristic pattern of a proliferative growth phase, followed by a slow involuting phase, during which the majority of hemangiomas stop growing and begin to shrink (2). During the proliferative growth phase, hemangiomas present with several symptomatic clinical manifestations, including ulcerations, bleeding, physical functional limitations and breakdown in the surface of the skin, and current treatment options comprise medical therapy, laser therapy and surgical resection (2,3). However, cases of severe hemangioma are challenging to treat in the clinic. Hence, further understanding of the mechanisms underlying hemangioma progression is required.

Long non-coding (lnc) RNAs are a group of non-coding transcripts of >200 nucleotides in length, which comprise 4–9% of mammalian transcriptomes (4). lncRNAs have been discovered to be involved in numerous physiological and pathobiological processes. For example, previous studies report that the expression levels of lncRNAs are dysregulated and thereby implicated in several processes during malignancy, including malignant cell proliferation, invasion, migration, epithelial-mesenchymal transition (EMT) and drug resistance (5–7). Notably, lncRNA maternally expressed 8, small nucleolar RNA host gene (MEG8), as a member of the lncRNA family, has been found to serve an oncogenic role in several types of malignancy, including hepatocellular carcinoma (HCC), non-small cell lung cancer (NSCLC) and pancreatic cancer (8–11). For instance, lncRNA MEG8 promotes NSCLC cell proliferation, migration and invasion via targeting the microRNA (miRNA/miR)-107/CDK6 axis (9). In addition, lncRNA MEG8 targets several miRNAs (miR-34a/miR-200b/miR-203) to promote cell morphological changes and enhance cell motility in tumors (10). In another study, lncRNA MEG8 regulates the Notch signaling pathway to mediate the EMT of hepatic stellate cells, thereby serving a role in the pathological processes of liver fibrosis as well as HCC (12). Of note, the Notch signaling pathway is a conserved ligand-receptor signaling pathway that modulates cell-cell interactions and the activity of VEGF, which has been shown to serve a role in the pathogenesis of hemangioma (13). Therefore, it was hypothesized that lncRNA MEG8 may be involved in the pathological process of hemangiomas via targeting possible miRNAs (miR-34a/miR-200b/miR-203) and Notch signaling pathway; however, the underlying mechanism remains to be elucidated.

The current study aimed to investigate the effect of lncRNA MEG8 knockdown on cell proliferation, apoptosis and invasion, as well as to determine its possible molecular mechanism in hemangioma.

Materials and methods

Cell lines and culture

Human hemangioma endothelial cells (HemECs) were isolated from 3 individuals (2 females and 1 male, mean age of 14 months with range 9–24 months) with proliferating-phase hemangioma as previously described (14). The HemECs were cultured in Human Endothelial Serum Free medium (Gibco; Thermo Fisher Scientific, Inc.) supplemented with 10% FBS (Gibco; Thermo Fisher Scientific, Inc.) and maintained in a humidified incubator with 5% CO2 at 37°C. The experimental protocol was approved by the Ethics Committee of Handan Seventh Hospital (approval no. 2019[K]016) and written informed consent was obtained from the parents/guardians of each patient prior to participation.

Cell transfection

lncRNA MEG8 small interfering RNA (siRNA), negative control (NC) siRNA and miR-203 inhibitor were purchased from Shanghai GenePharma Co., Ltd. The sequences for lncRNA MEG8 siRNA, NC siRNA, miR-203 inhibitor and NC inhibitor were as follows: lncRNA MEG8 sense, 5′GGCCAGCUGAUUUAAUAAUUU3′, lncRNA MEG8 antisense, 5′AUUAUUAAAUCAGCUGGCCUU3′; NC siRNA sense, 5′GAAUUAAUUAAAGAUGGCCCGUUGUAC3′, NC siRNA antisense, 5′UCAUCGAAGUUAUAGGGAUACAUUACGUGAUC3′; miR-203 inhibitor, 5′CUAGUGGUCCUAAACAUUUCAC3′; NC inhibitor, 5′CAGUACUUUUGUGUAGUACAA3′. A total of 2×105 HemECs were seeded into 6-well plates 24 h prior to transfection. Following incubation, the HemECs were transfected with 50 pM NC siRNA, 50 pM lncRNA MEG8 siRNA, 50 pM NC inhibitor, 50 pM miR-203 inhibitor or 50 pM lncRNA MEG8 siRNA + 50 pM miR-203 inhibitor using Lipofectamine® 2000 reagent (Invitrogen; Thermo Fisher Scientific, Inc.) for 6 h at 37°C, according to the manufacturer's protocol. Untransfected HemECs were used as the control.

miR-203 transfection efficiency assessment

NC inhibitor, NC mimic and miR-203 mimic were purchased from Shanghai GenePharma Co. The NC mimic, miR-203 mimic, NC inhibitor and miR-203 inhibitor were transfected into HemECs with the application of Lipofectamine 2000 reagent as aforementioned. The HemECs without transfection were served as normal control. The transfection efficacy was validated by detecting miR-203 expression at 24 h post transfection, as shown in Fig. S1.

Reverse transcription-quantitative (RT-q) PCR

At 24 h post-transfection, 2×106 HemECs were harvested and underwent RT-qPCR. Briefly, total RNA was extracted from cells using a RNeasy Mini kit (Qiagen GmbH) and reverse transcribed into cDNA using a cDNA Reverse Transcription kit (Applied Biosystems; Thermo Fisher Scientific, Inc.) according to the kit's instructions. qPCR was subsequently performed using a SYBR™ Green PCR Master mix (Applied Biosystems; Thermo Fisher Scientific, Inc.) by following the kit's protocol. The following thermocycling conditions were used for the qPCR: Initial denaturation at 95°C for 10 min; followed by 40 cycles of 95°C for 15 sec and 61°C for 1 min. LncRNA (lncRNA MEG8) and mRNA [jagged canonical notch ligand 1 (JAG1), NOTCH1] were normalized to β-actin and miRNAs (miR-34a, miR-200b, miR-203) were normalized to U6. The experiments were repeated 3 times. These gene expression levels were quantified using the 2−ΔΔCq method (15). The primers used for the qPCR are listed in Table I.

Table I.

Primers.

Table I.

Primers.

GeneForward (5′→3′)Reverse (5′→3′)
lncRNA MEG8 GCCACCAGCCTTATGATTGC TCCTAACACAGAGAACCAACCAT
JAG1 TGGTTAATGGTTATCGCTGTATCTG ATAGTCACTGGCACGGTTGTAG
NOTCH1 CAGAGGCGTGGCAGACTATG GGCAGTGGCAGATGTAGGAG
β-actin TCGTGCGTGACATTAAGGAGAAG AGGACTCCATGCCCAGGAA
miR-34a ACACTCCAGCTGGGTGGCAGTGTCTTAGCT TGTCGTGGAGTCGGCAATTC
miR-200b ACACTCCAGCTGGGCATCTTACTGGGCAGC TGTCGTGGAGTCGGCAATTC
miR-203 ACACTCCAGCTGGGGTGAAATGTTTAGGAC TGTCGTGGAGTCGGCAATTC
U6 GCTCGCTTCGGCAGCACATA AATATGGAACGCTTCACGAATTTGC
Cell Counting Kit-8 (CCK-8) assay

Cell proliferation was analyzed using a CCK-8 assay (Sigma-Aldrich; Merck KGaA) at 0, 24, 48 or 72 h post-transfection. Briefly, CCK-8 reagent was added to the cells at each time point and incubated for a further 2 h. The optical density value was measured using a microplate reader (BioTek Instruments, Inc.) at 450 nm.

Flow cytometric analysis of cell apoptosis

HemECs were harvested for apoptosis analysis at 48 h post-transfection. Briefly, HemECs were centrifuged (800 g, 5 min, 4°C) and resuspended, then incubated with Annexin V-FITC (eBioscience; Thermo Fisher Scientific, Inc.) and PI (eBioscience; Thermo Fisher Scientific, Inc.) in the dark for 20 min at room temperature. Apoptotic HemECs were analyzed using a flow cytometer (FACSCalibur; BD Biosciences) and a FlowJo 7.6 software (BD Biosciences). The apoptosis rate was defined as percentage of early plus late apoptotic cells.

Transwell assay

The invasive ability of HemECs was analyzed using a Transwell assay. At 24 h post-transfection, cells were collected and seeded into Matrigel basement membrane matrix-coated Transwell inserts (Corning, Inc.). The medium in upper and lower chambers was Human Endothelial Serum Free medium (Gibco; Thermo Fisher Scientific, Inc.) and 10% FBS (Gibco; Thermo Fisher Scientific, Inc.), respectively. After incubation for another 24 h, the cells remaining in the top of the inserts were removed and the cells in the bottom were fixed with 10% formalin (Sigma-Aldrich; Merck KGaA) for 15 min at room temperature and stained with crystal violet (Sigma-Aldrich; Merck KGaA) for 20 min at room temperature. Invasive cells were observed using an inverted microscope (Nikon Corporation) at the magnification of ×200, with 5 fields being chosen randomly.

Western blotting

Total protein was extracted from HemECs at 48 h post-transfection using RIPA lysis buffer (Sigma-Aldrich; Merck KGaA). Total protein was quantified using a BCA Protein assay kit (Thermo Fisher Scientific, Inc.) and 20 µg protein/lane was separated using 4–20% precast polyacrylamide gels (Sigma-Aldrich; Merck KGaA). The separated proteins were subsequently transferred onto nitrocellulose filter membranes (Pall Life Sciences) and blocked with 5% BSA (Sigma-Aldrich; Merck KGaA) for 1.5 h. The membranes were then incubated with primary antibodies at 4°C overnight. Following the primary antibody incubation, the membranes were incubated with a secondary antibody for 1.5 h. Protein bands were visualized using ECL western blotting substrate (Thermo Fisher Scientific, Inc.). The protein density was evaluated with ImageJ (Version 1.8.0, National Institutes of Health). The antibodies used for western blotting are listed in Table II.

Table II.

Antibodies.

Table II.

Antibodies.

AntibodyCompanyDilution
Primary antibodies
  Rabbit polyclonal to Cleaved caspase-3Abcam1:500
  Rabbit monoclonal to Cleaved caspase-7Abcam1:1,000
  Rabbit polyclonal to JAG1Invitrogen; Thermo Fisher Scientific, Inc.1:1,000
  Rabbit polyclonal to NOTCH1Invitrogen; Thermo Fisher Scientific, Inc.1:2,000
  Rabbit monoclonal to β-actinInvitrogen; Thermo Fisher Scientific, Inc.1:2,000
Secondary antibody
  Goat Anti-Rabbit IgG H&L (HRP)Invitrogen; Thermo Fisher Scientific, Inc.1:50,000
Dual luciferase reporter gene assay

The wild-type (WT) or mutant type (MT) lncRNA MEG8 sequences were cloned into a pGLuc plasmid (Beyotime Institute of Biotechnology) to generate WT or MT plasmids. NC mimic or miR-203 mimic were co-transfected with WT or MT plasmid into HemECs with the application of Lipofectamine® 2000 reagent (Invitrogen; Thermo Fisher Scientific, Inc.). Following 48 h of transfection, the cells were harvested and the relative luciferase activity was measured using a Dual Luciferase Reporter Gene assay kit (Beyotime Institute of Biotechnology).

Statistical analysis

Statistical analysis was performed using GraphPad Prism 7.02 software (GraphPad Software, Inc.) and presented as the mean ± standard deviation. Statistical differences between two groups were determined using an unpaired Student's t-test, while the comparisons among multiple groups were performed using a one-way ANOVA followed by a Tukey's post hoc test. P<0.05 was considered to indicate a statistically significant difference.

Results

Effect of lncRNA MEG8 knockdown on the proliferation, apoptosis and invasion of HemECs

The relative expression levels of lncRNA MEG8 were downregulated following the transfection with lncRNA MEG8 siRNA (P<0.001), which suggested the successful transfection of the siRNA (Fig. 1A). In addition, lncRNA MEG8 siRNA also decreased cell proliferation following 48 (P<0.05) or 72 h (P<0.05) of transfection (Fig. 1B). Conversely, cell apoptosis was increased by transfection with lncRNA MEG8 siRNA (P<0.01; Fig. 1C-E). Furthermore, the number of invasive cells was decreased following the transfection with lncRNA MEG8 siRNA (P<0.05; Fig. 2A and B).

Figure 1.

lncRNA MEG8 knockdown inhibits the proliferation but promotes the apoptosis of hemangioma endothelial cells. (A) Analysis of lncRNA MEG8 expression levels, (B) cell proliferation, (C and D) cell apoptosis and (E) cleaved caspase-3 and caspase-7 protein expression levels in the NC(−) and lnc(−) groups. Statistical differences among groups were determined using a one-way ANOVA followed by a Tukey's post hoc test. All experiments were conducted in triplicate. *P<0.05, **P<0.01, ***P<0.001. lncRNA, long non-coding RNA; MEG8, maternally expressed 8, small nucleolar RNA host gene; NC, negative control; lnc (−), cells transfected with lncRNA MEG8 small interfering RNA; OD, optical density.

Figure 2.

Knockdown of lncRNA MEG8 suppresses the invasion of hemangioma endothelial cells. (A and B) Cell invasion was measured in the NC (−) and lnc (−) groups. Statistical differences among groups were determined using a one-way ANOVA followed by a Tukey's post hoc test. All experiments were conducted in triplicate. *P<0.05. lncRNA, long non-coding RNA; MEG8, maternally expressed 8, small nucleolar RNA host gene; NC, negative control; lnc (−), cells transfected with lncRNA MEG8 small interfering RNA; NS, not significant.

Effect of lncRNA MEG8 knockdown on miR-34a, miR-200b and miR-203 expression levels in HemECs

Transfection with lncRNA MEG8 siRNA exerted no significant effect on miR-34a (P>0.05; Fig. 3A) and miR-200b (P>0.05; Fig. 3B) expression levels; however, miR-203 expression levels were upregulated (P<0.01; Fig. 3C).

Figure 3.

lncRNA MEG8 knockdown upregulates miR-203, but not miR-34a and miR-200b expression levels in hemangioma endothelial cells. Analysis of (A) miR-34a, (B) miR-200b and (C) miR-203 expression levels in the NC (−) and lnc (−) groups. Statistical differences among groups were determined using a one-way ANOVA followed by a Tukey's post hoc test. All experiments were conducted in triplicate. **P<0.01. lncRNA, long non-coding RNA; MEG8, maternally expressed 8, small nucleolar RNA host gene; NC, negative control; lnc (−), cells transfected with lncRNA MEG8 small interfering RNA; miR, microRNA; NS, not significant.

Association between lncRNA MEG8 and miR-203 in HemECs

The binding site between WT lncRNA MEG8 and miR-203 is shown in Fig. 4A. The results of the dual luciferase reporter gene assay indicated that the knockdown of miR-203 decreased the relative luciferase activity of the lncRNA MEG8 WT vector (P<0.01), but did not affect the relative luciferase activity of the lncRNA MEG8 MT vector (P>0.05; Fig. 4B). Transfection with the miR-203 inhibitor did not significantly alter lncRNA MEG8 expression levels (P>0.05; Fig. 4C), whereas the transfection with lncRNA MEG8 siRNA upregulated miR-203 expression levels (P<0.001; Fig. 4D). These findings indicated that lncRNA MEG8 may negatively regulate miR-203 expression.

Figure 4.

lncRNA MEG8 knockdown upregulates miR-203 expression in hemangioma endothelial cells. (A) Binding sites between WT lncRNA MEG8 and miR-203 are shown. (B) Relative luciferase activity in cells co-transfected with miR-203 mimic or NC mimic and WT or MT vectors. (C) lncRNA MEG8 and (D) miR-203 expression levels were analyzed in the normal, NC (−), lnc (−), miR (−) and lnc (−) + miR (−) groups. Statistical differences between two groups were determined using an unpaired Student's t-test, while statistical differences between multiple groups were determined using a one-way ANOVA followed by a Tukey's post hoc test. All experiments were conducted in triplicate. *P<0.05, **P<0.01, ***P<0.001. lncRNA, long non-coding RNA; MEG8, maternally expressed 8, small nucleolar RNA host gene; miR, microRNA; WT, wild-type; MT, mutant type; NC, negative control; lnc (−), cells transfected with lncRNA MEG8 small interfering RNA; miR (−), cells transfected with the miR-203 inhibitor; NS, not significant.

Knockdown of lncRNA MEG8 regulates miR-203-induced regulation of proliferation and apoptosis in HemECs

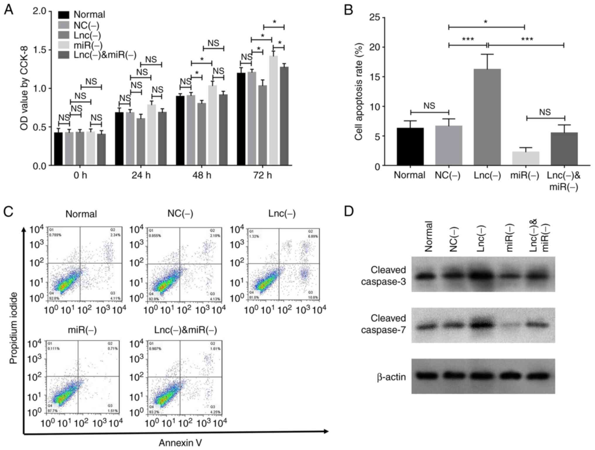
Transfection with the miR-203 inhibitor increased cell proliferation at 48 (P<0.05) and 72 h (P<0.05), whereas the co-transfection with the miR-203 inhibitor reversed the effect of lncRNA MEG8 siRNA on cell proliferation at 48 (P<0.05) and 72 h (P<0.05; Fig. 5A). Furthermore, transfection with the miR-203 inhibitor suppressed cell apoptosis (P<0.001) and reversed the effect of lncRNA MEG8 siRNA on cell apoptosis (P<0.001; Fig. 5B-D).

Figure 5.

miR-203 inhibitor rescues the effects of lncRNA MEG8 knockdown on the proliferation and apoptosis of hemangioma endothelial cells. (A) Cell proliferation, (B and C) cell apoptosis and (D) cleaved caspase-3 and caspase-7 protein expression levels in the normal, NC (−), lnc (−), miR (−) and lnc (−) + miR (−) groups were analyzed. Statistical differences among groups were determined using a one-way ANOVA followed by a Tukey's post hoc test. All experiments were conducted in triplicate. *P<0.05, ***P<0.001. lncRNA, long non-coding RNA; MEG8, maternally expressed 8, small nucleolar RNA host gene; miR, microRNA; NC, negative control; lnc (−), cells transfected with lncRNA MEG8 small interfering RNA; miR (−), cells transfected with the miR-203 inhibitor; OD, optical density; NS, not significant.

Knockdown of lncRNA MEG8 regulates the miR-203-induced regulation of invasion in HemECs

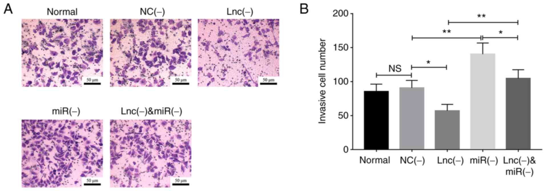
Transfection with the miR-203 inhibitor promoted cell invasion (P<0.01) and reversed the effect of lncRNA MEG8 siRNA on cell invasion (P<0.01; Fig. 6A and B).

Figure 6.

miR-203 inhibitor rescues the effects of lncRNA MEG8 knockdown on the invasion of hemangioma endothelial cells. (A and B) Cell invasion was analyzed in the normal, NC (−), lnc (−), miR (−) and lnc (−) + miR (−) groups. Statistical differences among groups were determined using a one-way ANOVA followed by a Tukey's post hoc test. All experiments were conducted in triplicate. *P<0.05, **P<0.01. lncRNA, long non-coding RNA; MEG8, maternally expressed 8, small nucleolar RNA host gene; miR, microRNA; NC, negative control; lnc (−), cells transfected with lncRNA MEG8 small interfering RNA; miR (−), cells transfected with the miR-203 inhibitor; NS, not significant.

Knockdown of lncRNA MEG8 regulates the miR-203-induced mediation of the Notch signaling pathway in HemECs

Transfection with lncRNA MEG8 siRNA downregulated JAG1 mRNA expression levels (P<0.05), while the miR-203 inhibitor upregulated JAG1 mRNA expression levels (P<0.01) and reversed the effect of lncRNA MEG8 siRNA on JAG1 mRNA expression in HemECs (P<0.01; Fig. 7A). Moreover, transfection with lncRNA MEG8 siRNA downregulated Notch1 mRNA expression levels (P<0.05); however, the miR-203 inhibitor upregulated the mRNA expression levels of Notch1 (P<0.01) and reversed the effect of lncRNA MEG8 siRNA on Notch1mRNA expression (P<0.01; Fig. 7B). These data were further validated by western blotting (Fig. 7C).

Figure 7.

miR-203 inhibitor rescues the effects of lncRNA MEG8 knockdown on the Notch signaling pathway in hemangioma endothelial cells. (A) JAG1 and (B) Notch1 mRNA expression levels were analyzed in the normal, NC (−), lnc (−), miR (−) and lnc (−) + miR (−) groups. (C) Jag1 and Notch1 protein expression levels were analyzed in the normal, NC (−), lnc (−), miR (−) and lnc (−) + miR (−) groups. Statistical differences among groups were determined using a one-way ANOVA followed by a Tukey's post hoc test. All experiments were conducted in triplicate. *P<0.05, **P<0.01. lncRNA, long non-coding RNA; miR, microRNA; MEG8, maternally expressed 8, small nucleolar RNA host gene; NC, negative control; lnc (−), cells transfected with lncRNA MEG8 small interfering RNA; miR (−), cells transfected with miR-203 inhibitor; JAG1, jagged canonical notch ligand 1; NS, not significant.

Discussion

lncRNA MEG8 has been reported to serve a role in the tumorigenesis of several tumor types (8–12). For example, the expression levels of lncRNA MEG8 are upregulated in HCC tissues and cells and the knockdown of lncRNA MEG8 represses the proliferative, migratory and invasive abilities of NSCLC cells via the miR-107/CDK6 signaling axis (9). Another study revealed that in HCC, lncRNA MEG8 regulates the TGF-β-mediated epigenetic progression of EMT and further promotes EMT-related cell morphological changes and migration in lung and pancreatic cancer cells (10). Furthermore, lncRNA MEG8 has a regulatory role over the Notch signaling pathway in HCC and activation of the Notch signaling pathway serves an important role in the proliferative and involuted phases of hemangioma (16). Regarding the role of lncRNA MEG8 in hemangioma, only one previous microarray analysis has reported that the expression levels of lncRNA MEG8 are upregulated in hemangioma tumor tissues compared with adjacent normal specimens (17). However, to the best of the authors' knowledge, the detailed underlying mechanism of the role of lncRNA MEG8 in hemangioma has not been investigated and was therefore the focus of the current study.

The findings of the present study revealed that lncRNA MEG8 knockdown inhibited the proliferation and invasion, but promoted the apoptosis, of HemECs. The results observed in the present study may be due to several different reasons. For example, according to previous studies, lncRNA MEG8 knockdown inhibits adipogenesis via regulating peroxisome proliferator activated receptor (PPAR)-α expression and adipogenic differentiation-related genes (such as PPAR-γ), further suppressing the proliferation and invasion, but enhancing the apoptosis of HemECs (18,19). Furthermore, as lncRNA MEG8 was previously demonstrated to modulate the activation of hepatic stellate cells and the EMT of hepatocytes via the Notch signaling pathway (12), and based on the evidence that Notch ligands were found to be involved in the stimulation of VEGF signaling and angiogenesis in hemangioma (13), lncRNA MEG8 knockdown may inhibit the development and progression of hemangioma via regulating Notch signaling. Finally, lncRNA MEG8 knockdown may serve as a competing endogenous RNA of tumor-related miRNAs (such as miR-34a, miR-200b and miR-203) (9,11,20), and regulate oncogenic signaling pathways, thereby promoting HemEC proliferation and invasion, but inhibiting apoptosis. However, further investigations are required.

Furthermore, lncRNA MEG8 has been found to target several miRNAs (such as miR-34a, miR-200b and miR-203) to promote cellular morphological changes and enhance cell motility in lung and pancreatic cancer (10). The results of the present study were that lncRNA MEG8 knockdown upregulated miR-203 expression; however, miR-203 silencing did not affect lncRNA MEG8 expression, suggesting that lncRNA MEG8 may be involved in the pathological process of hemangioma via targeting miR-203. Moreover, in the current study, miR-203 silencing could reverse the effects of lncRNA MEG8 knockdown on cell proliferation, apoptosis and invasion. According to a previous study, lncRNA MEG8 knockdown was associated with the recruitment of enhancer of zeste 2 polycomb repressive complex 2 subunit (EZH2), which is involved in the transcriptional repression of targeting tumor-suppressor genes and regulated the EZH2-containing polycomb repressive complex 2, subsequently upregulating miR-203 expression and EMT activity, which inhibits the progression of hemangioma (9,21). These findings may explain the results obtained in the present study; however, further experimental studies are required for verification.

In addition, it is known that Notch receptors bind with their ligands to activate the Notch signaling pathway and the disrupted expression of core components of the Notch signaling pathway has been found to induce abnormal angiogenesis in hemangioma (16). To determine the effects of lncRNA MEG8 and miR-203 on the Notch signaling pathway, experiments were conducted and the results revealed that lncRNA MEG8 knockdown inactivated the Notch signaling pathway, while miR-203 silencing reversed the inactivating effect of lncRNA MEG8 knockdown on the Notch signaling pathway in HemECs, suggesting that lncRNA MEG8 knockdown inactivated the Notch signaling pathway via targeting miR-203 in hemangioma. As lncRNA MEG8 was found to exert a regulatory effect on TGF-β expression, which belongs to the growth factor family and is closely associated with the Notch signaling pathway, and considering that miR-203 attenuates the TGF-β signaling pathway in breast and ovarian cancer (10), it was hypothesized that lncRNA MEG8 knockdown may regulate TGF-β-associated components and mediate their anti-angiogenic effects via targeting miR-203, thereby inactivating the Notch signaling pathway in hemangioma (10,22–24). However, further experimental studies are required to explore this hypothesis and determine whether this was the mechanism underlying the results of the present study.

However, the present study still has some limitations. Previous evidence indicates that lncRNA MEG8 is upregulated in infantile hemangioma tissues compared with adjacent non-tumor tissues (17) and other studies observe that lncRNA MEG8 serves as an oncogenic gene in several tumors (9–11) Therefore, the present study did not detect the effect of lncRNA MEG8 overexpression on pro-tumor properties of hemangioma cells. The information might be informative, which needed exploration in further studies.

In conclusion, lncRNA MEG8 knockdown inhibited cell proliferation and invasion, but promoted apoptosis in hemangioma via miR-203-induced mediation of the Notch signaling pathway. This suggested that targeting lncRNA MEG8 might mediate the miR-203-induced Notch signaling pathway, inhibiting hemangioma progression and providing novel treatment targets for hemangioma.

Supplementary Material

Supporting Data

Acknowledgements

Not applicable.

Funding

This study was supported by Program of Hebei Medical Science Research (grant no. 20200582).

Availability of data and materials

All data generated or analyzed during the present study are included in this published article.

Authors' contributions

ZH and XL contributed to the study design and manuscript writing. ZH, XL, JG, LZ, YC and HY conducted literature research and isolated and cultured hemangioma endothelial cells. ZH and XL contributed to the data acquisition and analysis. The figures are the authors' own work. All authors read and approved the final manuscript. ZH and XL confirm the authenticity of all the raw data.

Ethics approval and consent to participate

The present study was approved by the Ethics Committee of Handan Seventh Hospital and written informed consent was obtained from the parents/guardians of each patient prior to participation.

Patient consent for publication

Not applicable.

Competing interests

The authors declare that they have no competing interests.

References

1 

DeHart A and Richter G: Hemangioma: Recent advances. F1000Res. 8:F1000 Faculty Rev-1926. 2019. View Article : Google Scholar : PubMed/NCBI

2 

Li X, Chen B, Chi D, Zhang Y and Jiang W: lncRNA CASC9 regulates cell migration and invasion in hemangioma endothelial cells by targeting miR-125a-3p/Nrg1. Onco Targets Ther. 12:423–432. 2019. View Article : Google Scholar : PubMed/NCBI

3 

Valdebran M and Wine Lee L: Hemangioma-related syndromes. Curr Opin Pediatr. 32:498–505. 2020. View Article : Google Scholar : PubMed/NCBI

4 

Chi Y, Wang D, Wang J, Yu W and Yang J: Long non-coding RNA in the pathogenesis of cancers. Cells. 8:10152019. View Article : Google Scholar : PubMed/NCBI

5 

Gutschner T and Diederichs S: The hallmarks of cancer: A long non-coding RNA point of view. RNA Biol. 9:703–719. 2012. View Article : Google Scholar : PubMed/NCBI

6 

Lin H, Wang J, Wang T, Wu J, Wang P, Huo X, Zhang J, Pan H and Fan Y: The LncRNA MIR503HG/miR-224-5p/TUSC3 signaling cascade suppresses gastric cancer development via modulating ATF6 Branch of unfolded protein response. Front Oncol. 11:7085012021. View Article : Google Scholar : PubMed/NCBI

7 

Cen X, Huang Y, Lu Z, Shao W, Zhuo C, Bao C, Feng S, Wei C, Tang X, Cen L, et al: LncRNA IGFL2-AS1 promotes the proliferation, migration, and invasion of colon cancer cells and is associated with patient prognosis. Cancer Manag Res. 13:5957–5968. 2021. View Article : Google Scholar : PubMed/NCBI

8 

Lou J, Yan W, Li QY, Zhu AK, Tan BQ, Dong R, Zou XZ and Liu T: LncRNA MEG8 plays an oncogenic role in hepatocellular carcinoma progression through miR-367-3p/14-3-3ζ/TGFβR1 axis. Neoplasma. 68:273–282. 2021. View Article : Google Scholar : PubMed/NCBI

9 

Liu Y, Li L, Shang P and Song X: LncRNA MEG8 promotes tumor progression of non-small cell lung cancer via regulating miR-107/CDK6 axis. Anticancer Drugs. 31:1065–1073. 2020. View Article : Google Scholar : PubMed/NCBI

10 

Terashima M, Ishimura A, Wanna-Udom S and Suzuki T: MEG8 long noncoding RNA contributes to epigenetic progression of the epithelial-mesenchymal transition of lung and pancreatic cancer cells. J Biol Chem. 293:18016–18030. 2018. View Article : Google Scholar : PubMed/NCBI

11 

Guo K, Qi D and Huang B: LncRNA MEG8 promotes NSCLC progression by modulating the miR-15a-5p-miR-15b-5p/PSAT1 axis. Cancer Cell Int. 21:842021. View Article : Google Scholar : PubMed/NCBI

12 

Chen T, Lin H, Chen X, Li G, Zhao Y, Zheng L, Shi Z, Zhang K, Hong W and Han T: LncRNA Meg8 suppresses activation of hepatic stellate cells and epithelial-mesenchymal transition of hepatocytes via the Notch pathway. Biochem Biophys Res Commun. 521:921–927. 2020. View Article : Google Scholar : PubMed/NCBI

13 

Ji Y, Chen S, Li K, Li L, Xu C and Xiang B: Signaling pathways in the development of infantile hemangioma. J Hematol Oncol. 7:132014. View Article : Google Scholar : PubMed/NCBI

14 

Khan ZA, Melero-Martin JM, Wu X, Paruchuri S, Boscolo E, Mulliken JB and Bischoff J: Endothelial progenitor cells from infantile hemangioma and umbilical cord blood display unique cellular responses to endostatin. Blood. 108:915–921. 2006. View Article : Google Scholar : PubMed/NCBI

15 

Livak KJ and Schmittgen TD: Analysis of relative gene expression data using real-time quantitative PCR and the 2(-Delta Delta C(T)) method. Methods. 25:402–408. 2001. View Article : Google Scholar : PubMed/NCBI

16 

Zhang H, Wei T, Johnson A, Sun R, Richter G and Strub GM: NOTCH pathway activation in infantile hemangiomas. J Vasc Surg Venous Lymphat Disord. 9:489–496. 2021. View Article : Google Scholar : PubMed/NCBI

17 

Liu X, Lv R, Zhang L, Xu G, Bi J, Gao F, Zhang J, Xue F, Wang F, Wu Y, et al: Long noncoding RNA expression profile of infantile hemangioma identified by microarray analysis. Tumour Biol. Oct 5–2016.(Epub ahead of print). doi: 10.1007/s13277-016-5434-y. View Article : Google Scholar

18 

Zhang B, Dong Y and Zhao Z: LncRNA MEG8 regulates vascular smooth muscle cell proliferation, migration and apoptosis by targeting PPARα. Biochem Biophys Res Commun. 510:171–176. 2019. View Article : Google Scholar : PubMed/NCBI

19 

Yuan SM, Guo Y, Xu Y, Wang M, Chen HN and Shen WM: The adipogenesis in infantile hemangioma and the expression of adipogenic-related genes. Int J Clin Exp Pathol. 10:11596–11602. 2017.PubMed/NCBI

20 

Fang Y and Fullwood MJ: Roles, functions, and mechanisms of long non-coding RNAs in cancer. Genomics Proteomics Bioinformatics. 14:42–54. 2016. View Article : Google Scholar : PubMed/NCBI

21 

Eich ML, Athar M, Ferguson JE III and Varambally S: EZH2-targeted therapies in cancer: Hype or a reality. Cancer Res. 80:5449–5458. 2020. View Article : Google Scholar : PubMed/NCBI

22 

Carmeliet P and Jain RK: Molecular mechanisms and clinical applications of angiogenesis. Nature. 473:298–307. 2011. View Article : Google Scholar : PubMed/NCBI

23 

He S, Zhang G, Dong H, Ma M and Sun Q: MiR-203 facilitates tumor growth and metastasis by targeting fibroblast growth factor 2 in breast cancer. Onco Targets Ther. 9:6203–6210. 2016. View Article : Google Scholar : PubMed/NCBI

24 

Wang B, Li X, Zhao G, Yan H, Dong P, Watari H, Sims M, Li W, Pfeffer LM, Guo Y and Yue J: MiR-203 inhibits ovarian tumor metastasis by targeting BIRC5 and attenuating the TGFβ pathway. J Exp Clin Cancer Res. 37:2352018. View Article : Google Scholar : PubMed/NCBI

Related Articles

  • Abstract
  • View
  • Download
  • Twitter
Copy and paste a formatted citation
Spandidos Publications style
Hu Z, Liu X, Guo J, Zhuo L, Chen Y and Yuan H: Knockdown of <em>lncRNA</em> <em>MEG8</em> inhibits cell proliferation and invasion, but promotes cell apoptosis in hemangioma, via <em>miR‑203</em>‑induced mediation of the Notch signaling pathway. Mol Med Rep 24: 872, 2021.
APA
Hu, Z., Liu, X., Guo, J., Zhuo, L., Chen, Y., & Yuan, H. (2021). Knockdown of <em>lncRNA</em> <em>MEG8</em> inhibits cell proliferation and invasion, but promotes cell apoptosis in hemangioma, via <em>miR‑203</em>‑induced mediation of the Notch signaling pathway. Molecular Medicine Reports, 24, 872. https://doi.org/10.3892/mmr.2021.12512
MLA
Hu, Z., Liu, X., Guo, J., Zhuo, L., Chen, Y., Yuan, H."Knockdown of <em>lncRNA</em> <em>MEG8</em> inhibits cell proliferation and invasion, but promotes cell apoptosis in hemangioma, via <em>miR‑203</em>‑induced mediation of the Notch signaling pathway". Molecular Medicine Reports 24.6 (2021): 872.
Chicago
Hu, Z., Liu, X., Guo, J., Zhuo, L., Chen, Y., Yuan, H."Knockdown of <em>lncRNA</em> <em>MEG8</em> inhibits cell proliferation and invasion, but promotes cell apoptosis in hemangioma, via <em>miR‑203</em>‑induced mediation of the Notch signaling pathway". Molecular Medicine Reports 24, no. 6 (2021): 872. https://doi.org/10.3892/mmr.2021.12512
Copy and paste a formatted citation
x
Spandidos Publications style
Hu Z, Liu X, Guo J, Zhuo L, Chen Y and Yuan H: Knockdown of <em>lncRNA</em> <em>MEG8</em> inhibits cell proliferation and invasion, but promotes cell apoptosis in hemangioma, via <em>miR‑203</em>‑induced mediation of the Notch signaling pathway. Mol Med Rep 24: 872, 2021.
APA
Hu, Z., Liu, X., Guo, J., Zhuo, L., Chen, Y., & Yuan, H. (2021). Knockdown of <em>lncRNA</em> <em>MEG8</em> inhibits cell proliferation and invasion, but promotes cell apoptosis in hemangioma, via <em>miR‑203</em>‑induced mediation of the Notch signaling pathway. Molecular Medicine Reports, 24, 872. https://doi.org/10.3892/mmr.2021.12512
MLA
Hu, Z., Liu, X., Guo, J., Zhuo, L., Chen, Y., Yuan, H."Knockdown of <em>lncRNA</em> <em>MEG8</em> inhibits cell proliferation and invasion, but promotes cell apoptosis in hemangioma, via <em>miR‑203</em>‑induced mediation of the Notch signaling pathway". Molecular Medicine Reports 24.6 (2021): 872.
Chicago
Hu, Z., Liu, X., Guo, J., Zhuo, L., Chen, Y., Yuan, H."Knockdown of <em>lncRNA</em> <em>MEG8</em> inhibits cell proliferation and invasion, but promotes cell apoptosis in hemangioma, via <em>miR‑203</em>‑induced mediation of the Notch signaling pathway". Molecular Medicine Reports 24, no. 6 (2021): 872. https://doi.org/10.3892/mmr.2021.12512
Follow us
  • Twitter
  • LinkedIn
  • Facebook
About
  • Spandidos Publications
  • Careers
  • Cookie Policy
  • Privacy Policy
How can we help?
  • Help
  • Live Chat
  • Contact
  • Email to our Support Team