Spandidos Publications Logo
  • About
    • About Spandidos
    • Aims and Scopes
    • Abstracting and Indexing
    • Editorial Policies
    • Reprints and Permissions
    • Job Opportunities
    • Terms and Conditions
    • Contact
  • Journals
    • All Journals
    • Oncology Letters
      • Oncology Letters
      • Information for Authors
      • Editorial Policies
      • Editorial Board
      • Aims and Scope
      • Abstracting and Indexing
      • Bibliographic Information
      • Archive
    • International Journal of Oncology
      • International Journal of Oncology
      • Information for Authors
      • Editorial Policies
      • Editorial Board
      • Aims and Scope
      • Abstracting and Indexing
      • Bibliographic Information
      • Archive
    • Molecular and Clinical Oncology
      • Molecular and Clinical Oncology
      • Information for Authors
      • Editorial Policies
      • Editorial Board
      • Aims and Scope
      • Abstracting and Indexing
      • Bibliographic Information
      • Archive
    • Experimental and Therapeutic Medicine
      • Experimental and Therapeutic Medicine
      • Information for Authors
      • Editorial Policies
      • Editorial Board
      • Aims and Scope
      • Abstracting and Indexing
      • Bibliographic Information
      • Archive
    • International Journal of Molecular Medicine
      • International Journal of Molecular Medicine
      • Information for Authors
      • Editorial Policies
      • Editorial Board
      • Aims and Scope
      • Abstracting and Indexing
      • Bibliographic Information
      • Archive
    • Biomedical Reports
      • Biomedical Reports
      • Information for Authors
      • Editorial Policies
      • Editorial Board
      • Aims and Scope
      • Abstracting and Indexing
      • Bibliographic Information
      • Archive
    • Oncology Reports
      • Oncology Reports
      • Information for Authors
      • Editorial Policies
      • Editorial Board
      • Aims and Scope
      • Abstracting and Indexing
      • Bibliographic Information
      • Archive
    • Molecular Medicine Reports
      • Molecular Medicine Reports
      • Information for Authors
      • Editorial Policies
      • Editorial Board
      • Aims and Scope
      • Abstracting and Indexing
      • Bibliographic Information
      • Archive
    • World Academy of Sciences Journal
      • World Academy of Sciences Journal
      • Information for Authors
      • Editorial Policies
      • Editorial Board
      • Aims and Scope
      • Abstracting and Indexing
      • Bibliographic Information
      • Archive
    • International Journal of Functional Nutrition
      • International Journal of Functional Nutrition
      • Information for Authors
      • Editorial Policies
      • Editorial Board
      • Aims and Scope
      • Abstracting and Indexing
      • Bibliographic Information
      • Archive
    • International Journal of Epigenetics
      • International Journal of Epigenetics
      • Information for Authors
      • Editorial Policies
      • Editorial Board
      • Aims and Scope
      • Abstracting and Indexing
      • Bibliographic Information
      • Archive
    • Medicine International
      • Medicine International
      • Information for Authors
      • Editorial Policies
      • Editorial Board
      • Aims and Scope
      • Abstracting and Indexing
      • Bibliographic Information
      • Archive
  • Articles
  • Information
    • Information for Authors
    • Information for Reviewers
    • Information for Librarians
    • Information for Advertisers
    • Conferences
  • Language Editing
Spandidos Publications Logo
  • About
    • About Spandidos
    • Aims and Scopes
    • Abstracting and Indexing
    • Editorial Policies
    • Reprints and Permissions
    • Job Opportunities
    • Terms and Conditions
    • Contact
  • Journals
    • All Journals
    • Biomedical Reports
      • Information for Authors
      • Editorial Policies
      • Editorial Board
      • Aims and Scope
      • Abstracting and Indexing
      • Bibliographic Information
      • Archive
    • Experimental and Therapeutic Medicine
      • Information for Authors
      • Editorial Policies
      • Editorial Board
      • Aims and Scope
      • Abstracting and Indexing
      • Bibliographic Information
      • Archive
    • International Journal of Epigenetics
      • Information for Authors
      • Editorial Policies
      • Editorial Board
      • Aims and Scope
      • Abstracting and Indexing
      • Bibliographic Information
      • Archive
    • International Journal of Functional Nutrition
      • Information for Authors
      • Editorial Policies
      • Editorial Board
      • Aims and Scope
      • Abstracting and Indexing
      • Bibliographic Information
      • Archive
    • International Journal of Molecular Medicine
      • Information for Authors
      • Editorial Policies
      • Editorial Board
      • Aims and Scope
      • Abstracting and Indexing
      • Bibliographic Information
      • Archive
    • International Journal of Oncology
      • Information for Authors
      • Editorial Policies
      • Editorial Board
      • Aims and Scope
      • Abstracting and Indexing
      • Bibliographic Information
      • Archive
    • Medicine International
      • Information for Authors
      • Editorial Policies
      • Editorial Board
      • Aims and Scope
      • Abstracting and Indexing
      • Bibliographic Information
      • Archive
    • Molecular and Clinical Oncology
      • Information for Authors
      • Editorial Policies
      • Editorial Board
      • Aims and Scope
      • Abstracting and Indexing
      • Bibliographic Information
      • Archive
    • Molecular Medicine Reports
      • Information for Authors
      • Editorial Policies
      • Editorial Board
      • Aims and Scope
      • Abstracting and Indexing
      • Bibliographic Information
      • Archive
    • Oncology Letters
      • Information for Authors
      • Editorial Policies
      • Editorial Board
      • Aims and Scope
      • Abstracting and Indexing
      • Bibliographic Information
      • Archive
    • Oncology Reports
      • Information for Authors
      • Editorial Policies
      • Editorial Board
      • Aims and Scope
      • Abstracting and Indexing
      • Bibliographic Information
      • Archive
    • World Academy of Sciences Journal
      • Information for Authors
      • Editorial Policies
      • Editorial Board
      • Aims and Scope
      • Abstracting and Indexing
      • Bibliographic Information
      • Archive
  • Articles
  • Information
    • For Authors
    • For Reviewers
    • For Librarians
    • For Advertisers
    • Conferences
  • Language Editing
Login Register Submit
  • This site uses cookies
  • You can change your cookie settings at any time by following the instructions in our Cookie Policy. To find out more, you may read our Privacy Policy.

    I agree
Search articles by DOI, keyword, author or affiliation
Search
Advanced Search
presentation
Molecular Medicine Reports
Join Editorial Board Propose a Special Issue
Print ISSN: 1791-2997 Online ISSN: 1791-3004
Journal Cover
June-2022 Volume 25 Issue 6

Full Size Image

Sign up for eToc alerts
Recommend to Library

Journals

International Journal of Molecular Medicine

International Journal of Molecular Medicine

International Journal of Molecular Medicine is an international journal devoted to molecular mechanisms of human disease.

International Journal of Oncology

International Journal of Oncology

International Journal of Oncology is an international journal devoted to oncology research and cancer treatment.

Molecular Medicine Reports

Molecular Medicine Reports

Covers molecular medicine topics such as pharmacology, pathology, genetics, neuroscience, infectious diseases, molecular cardiology, and molecular surgery.

Oncology Reports

Oncology Reports

Oncology Reports is an international journal devoted to fundamental and applied research in Oncology.

Experimental and Therapeutic Medicine

Experimental and Therapeutic Medicine

Experimental and Therapeutic Medicine is an international journal devoted to laboratory and clinical medicine.

Oncology Letters

Oncology Letters

Oncology Letters is an international journal devoted to Experimental and Clinical Oncology.

Biomedical Reports

Biomedical Reports

Explores a wide range of biological and medical fields, including pharmacology, genetics, microbiology, neuroscience, and molecular cardiology.

Molecular and Clinical Oncology

Molecular and Clinical Oncology

International journal addressing all aspects of oncology research, from tumorigenesis and oncogenes to chemotherapy and metastasis.

World Academy of Sciences Journal

World Academy of Sciences Journal

Multidisciplinary open-access journal spanning biochemistry, genetics, neuroscience, environmental health, and synthetic biology.

International Journal of Functional Nutrition

International Journal of Functional Nutrition

Open-access journal combining biochemistry, pharmacology, immunology, and genetics to advance health through functional nutrition.

International Journal of Epigenetics

International Journal of Epigenetics

Publishes open-access research on using epigenetics to advance understanding and treatment of human disease.

Medicine International

Medicine International

An International Open Access Journal Devoted to General Medicine.

Journal Cover
June-2022 Volume 25 Issue 6

Full Size Image

Sign up for eToc alerts
Recommend to Library

  • Article
  • Citations
    • Cite This Article
    • Download Citation
    • Create Citation Alert
    • Remove Citation Alert
    • Cited By
  • Similar Articles
    • Related Articles (in Spandidos Publications)
    • Similar Articles (Google Scholar)
    • Similar Articles (PubMed)
  • Download PDF
  • Download XML
  • View XML
Article Open Access

Estradiol inhibits autophagy of Mycobacterium tuberculosis‑infected 16HBE cells and controls the proliferation of intracellular Mycobacterium tuberculosis

  • Authors:
    • Yiling Gan
    • Qianfang Hu
    • Anmao Li
    • Lei Gu
    • Shuliang Guo
  • View Affiliations / Copyright

    Affiliations: Department of Respiratory and Critical Care Medicine, The First Affiliated Hospital of Chongqing Medical University, Chongqing 400016, P.R. China
    Copyright: © Gan et al. This is an open access article distributed under the terms of Creative Commons Attribution License.
  • Article Number: 196
    |
    Published online on: April 15, 2022
       https://doi.org/10.3892/mmr.2022.12712
  • Expand metrics +
Metrics: Total Views: 0 (Spandidos Publications: | PMC Statistics: )
Metrics: Total PDF Downloads: 0 (Spandidos Publications: | PMC Statistics: )
Cited By (CrossRef): 0 citations Loading Articles...

This article is mentioned in:



Abstract

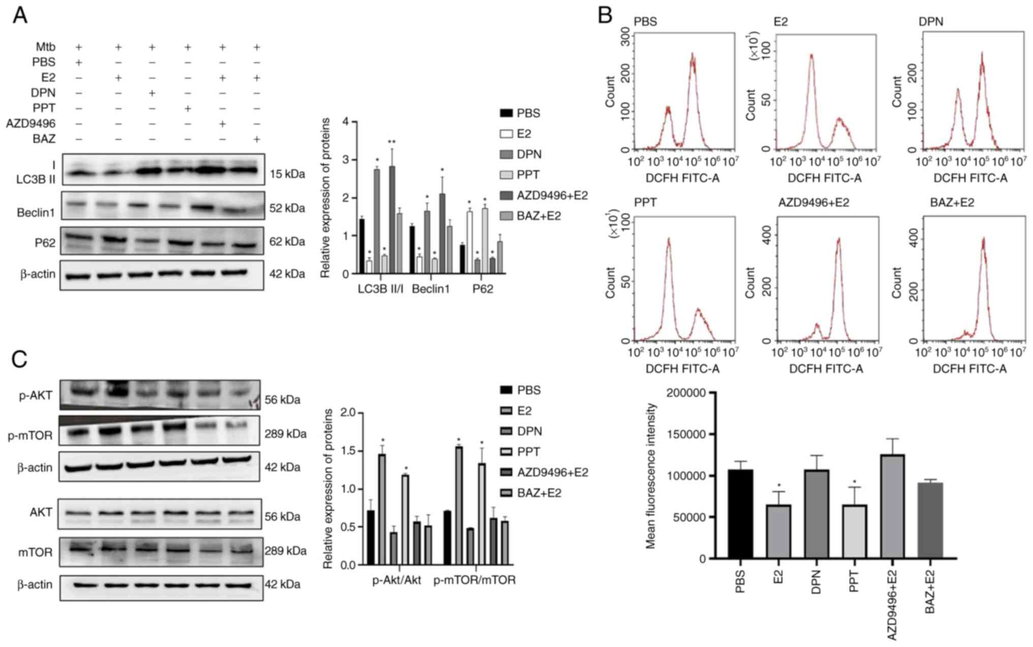
Tracheobronchial tuberculosis (TBTB) is most common in young, middle‑aged females. Despite adequate anti‑tuberculosis therapy, >90% of patients develop tracheobronchial stenosis, which has a high rate of resulting in disability. The present study aimed to explore the effect of estradiol on the development of TBTB. Estrogen receptor (ER) expression in granulomatous tissue was assessed via immunofluorescence. In order to determine whether estrogen affected the proliferation of intracellular Mycobacterium tuberculosis (Mtb), 16HBE cells were infected with Mtb in vitro, followed by estradiol treatment. Intracellular Mtb was quantified via colony counting. The effect of estradiol on autophagy of infected 16HBE cells was determined via western blotting and transmission electron microscopy. Necrosis assays of infected 16HBE cells were analyzed using propidium iodide staining and assessing lactate dehydrogenase (LDH) release. To determine how estradiol affects autophagy, infected 16HBE cells were treated with ER‑specific and non‑specific modulators. Reactive oxygen species (ROS) levels were analyzed via flow cytometry. Additionally, the protein expression levels of autophagy‑associated proteins were determined via western blotting. Mtb could enter human lobar bronchial goblet cells and ciliated cells in patients with TBTB. The results also demonstrated that ERα was expressed in granulomatous tissue from patients with TBTB. Administration of 10‑6 M estradiol reduced the number of intracellular Mtb colony‑forming units in vitro in the 16HBE human bronchial epithelial cell line at day 3 after infection. Furthermore, cells treated with estradiol and infected with Mtb released less LDH at 72 h and exhibited reduced necrosis levels at 24 h compared with the untreated cells. In addition, autophagy of infected 16HBE cells was inhibited by estradiol. Estradiol and the specific ERα agonist had similar effects on autophagy in infected 16HBE cells. Additionally, treatment with the ERα antagonist abolished the inhibition of autophagy by estradiol in infected 16BHE cells. Compared with the untreated infected 16HBE cells, the ROS levels in the infected 16HBE cells treated with estradiol and the ERα agonist significantly decreased. The levels of phosphorylated (p)‑mTOR and p‑AKT notably increased in estradiol‑ and ERα agonist‑treated infected 16HBE cells. In summary, estradiol may serve a key role in the development of TBTB through binding to ERα.
View Figures

Figure 1

Figure 2

Figure 3

Figure 4

Figure 5

View References

1 

World Health Organisation, . Global tuberculosis report 2020. https://www.who.int/publications/i/item/9789240013131July 3–2021

2 

Lee JH, Park SS, Lee DH, Shin DH, Yang SC and Yoo BM: Endobronchial Tuberculosis: Clinical and bronchoscopic features in 121 cases. Chest. 102:990–994. 1992. View Article : Google Scholar : PubMed/NCBI

3 

Jung SS, Park HS, Kim JO and Kim SY: Incidence and clinical predictors of endobronchial tuberculosis in patients with pulmonary tuberculosis. Respirology. 20:488–495. 2015. View Article : Google Scholar : PubMed/NCBI

4 

Xue Q, Wang N, Xue X and Wang J: Endobronchial tuberculosis: An overview. Eur J Clin Microbiol Infect Dis. 30:1039–1044. 2011. View Article : Google Scholar : PubMed/NCBI

5 

Bottasso O, Bay ML, Besedovsky H and del Rey A: The immuno-endocrine component in the pathogenesis of tuberculosis. Scand J Immunol. 66:166–175. 2007. View Article : Google Scholar : PubMed/NCBI

6 

Fernández R, Díaz A, D'Attilio L, Bongiovanni B, Santucci N, Bertola D, Besedovsky H, Del Rey A, Bay ML and Bottasso O: An adverse immune-endocrine profile in patients with tuberculosis and type 2 diabetes. Tuberculosis (Edinb). 101:95–101. 2016. View Article : Google Scholar : PubMed/NCBI

7 

Ouyang Q, Zhang K, Lin D, Feng CG, Cai Y and Chen X: Bazedoxifene Suppresses Intracellular Mycobacterium tuberculosis growth by enhancing autophagy. mSphere. 5:e00124–20. 2020. View Article : Google Scholar : PubMed/NCBI

8 

Xiang J, Liu X, Ren J, Chen K, Wang HL, Miao YY and Qi MM: How does estrogen work on autophagy? Autophagy. 15:197–211. 2019. View Article : Google Scholar : PubMed/NCBI

9 

Totta P, Busonero C, Leone S, Marino M and Acconcia F: Dynamin II is required for 17β-estradiol signaling and autophagy-based ERα degradation. Sci Rep. 6:237272016. View Article : Google Scholar : PubMed/NCBI

10 

Lin CW, Chen B, Huang KL, Dai YS and Teng HL: Inhibition of autophagy by estradiol promotes locomotor recovery after spinal cord injury in rats. Neurosci Bull. 32:137–144. 2016. View Article : Google Scholar : PubMed/NCBI

11 

Wang F, Xiao J, Shen Y, Yao F and Chen Y: Estrogen protects cardiomyocytes against lipopolysaccharide by inhibiting autophagy. Mol Med Rep. 10:1509–1512. 2014. View Article : Google Scholar : PubMed/NCBI

12 

Invernizzi R, Lloyd CM and Molyneaux PL: Respiratory microbiome and epithelial interactions shape immunity in the lungs. Immunology. 160:171–182. 2020. View Article : Google Scholar : PubMed/NCBI

13 

Reuschl AK, Edwards MR, Parker R, Connell DW, Hoang L, Halliday A, Jarvis H, Siddiqui N, Wright C, Bremang S, et al: Innate activation of human primary epithelial cells broadens the host response to Mycobacterium tuberculosis in the airways. PLoS Pathog. 13:e10065772017. View Article : Google Scholar : PubMed/NCBI

14 

Scordo JM, Knoell DL and Torrelles JB: Alveolar epithelial cells in Mycobacterium tuberculosis infection: Active players or innocent bystanders? J Innate Immun. 8:3–14. 2016. View Article : Google Scholar : PubMed/NCBI

15 

Birkness KA, Deslauriers M, Bartlett JH, White EH, King CH and Quinn FD: An in vitro tissue culture bilayer model to examine early events in Mycobacterium tuberculosis infection. Infect Immun. 67:653–658. 1999. View Article : Google Scholar : PubMed/NCBI

16 

Mehta PK, King CH, White EH, Murtagh JJ Jr and Quinn FD: Comparison of in vitro models for the study of Mycobacterium tuberculosis invasion and intracellular replication. Infect Immun. 64:2673–2679. 1996. View Article : Google Scholar : PubMed/NCBI

17 

Guo XG, Ji TX, Xia Y and Ma YY: Autophagy protects type II alveolar epithelial cells from Mycobacterium tuberculosis infection. Biochem Biophys Res Commun. 432:308–313. 2013. View Article : Google Scholar : PubMed/NCBI

18 

Fine KL, Metcalfe MG, White E, Virji M, Karls RK and Quinn FD: Involvement of the autophagy pathway in trafficking of Mycobacterium tuberculosis bacilli through cultured human type II epithelial cells. Cell Microbiol. 14:1402–1414. 2012. View Article : Google Scholar : PubMed/NCBI

19 

Walker SV, Wolke M, Plum G, Weber RE, Werner G and Hamprecht A: Failure of Vitek2 to reliably detect vanB-mediated vancomycin resistance in Enterococcus faecium. J Antimicrob Chemother. 76:1698–1702. 2021. View Article : Google Scholar : PubMed/NCBI

20 

Hui KPY, Ching RHH, Chan SKH, Nicholls JM, Sachs N, Clevers H, Peiris JSM and Chan MCW: Tropism, replication competence, and innate immune responses of influenza virus: An analysis of human airway organoids and ex-vivo bronchus cultures. Lancet Respir Med. 6:846–854. 2018. View Article : Google Scholar : PubMed/NCBI

21 

Hernández-Pando R, Jeyanathan M, Mengistu G, Aguilar D, Orozco H, Harboe M, Rook GA and Bjune G: Persistence of DNA from Mycobacterium tuberculosis in superficially normal lung tissue during latent infection. Lancet. 356:2133–2138. 2000. View Article : Google Scholar : PubMed/NCBI

22 

Rodrigues TS, Alvarez ARP, Gembre AF, Forni MFPAD, de Melo BMS, Alves Filho JCF, Câmara NOS and Bonato VLD: Mycobacterium tuberculosis-infected alveolar epithelial cells modulate dendritic cell function through the HIF-1α-NOS2 axis. J Leukoc Biol. 108:1225–1238. 2020. View Article : Google Scholar : PubMed/NCBI

23 

Zhang L, Zhao Y and Guo L: 17β-estradiol protects INS-1 insulinoma cells from mitophagy via G protein-coupled estrogen receptors and the PI3K/Akt signaling pathway. Int J Mol Med. 41:2839–2846. 2018.PubMed/NCBI

24 

Xue JF, Shi ZM, Zou J and Li XL: Inhibition of PI3K/AKT/mTOR signaling pathway promotes autophagy of articular chondrocytes and attenuates inflammatory response in rats with osteoarthritis. Biomed Pharmacother. 89:1252–1261. 2017. View Article : Google Scholar : PubMed/NCBI

25 

Moulton VR: Sex hormones in acquired immunity and autoimmune disease. Front Immunol. 9:22792018. View Article : Google Scholar : PubMed/NCBI

26 

Carey MA, Card JW, Voltz JW, Germolec DR, Korach KS and Zeldin DC: The impact of sex and sex hormones on lung physiology and disease: Lessons from animal studies. Am J Physiol Lung Cell Mol Physiol. 293:L272–L278. 2007. View Article : Google Scholar : PubMed/NCBI

27 

Tang ZR, Zhang R, Lian ZX, Deng SL and Yu K: Estrogen-Receptor expression and function in female reproductive disease. Cells. 8:11232019. View Article : Google Scholar : PubMed/NCBI

28 

Zhao XJ, McKerr G, Dong Z, Higgins CA, Carson J, Yang ZQ and Hannigan BM: Expression of oestrogen and progesterone receptors by mast cells alone, but not lymphocytes, macrophages or other immune cells in human upper airways. Thorax. 56:205–211. 2001. View Article : Google Scholar : PubMed/NCBI

29 

Bhallamudi S, Connell J, Pabelick CM, Prakash YS and Sathish V: Estrogen receptors differentially regulate intracellular calcium handling in human nonasthmatic and asthmatic airway smooth muscle cells. Am J Physiol Lung Cell Mol Physiol. 318:L112–L124. 2020. View Article : Google Scholar : PubMed/NCBI

30 

Behar SM, Martin CJ, Booty MG, Nishimura T, Zhao X, Gan HX, Divangahi M and Remold HG: Apoptosis is an innate defense function of macrophages against Mycobacterium tuberculosis. Mucosal Immunol. 4:279–287. 2011. View Article : Google Scholar : PubMed/NCBI

31 

Lam A, Prabhu R, Gross CM, Riesenberg LA, Singh V and Aggarwal S: Role of apoptosis and autophagy in tuberculosis. Am J Physiol Lung Cell Mol Physiol. 313:L218–L229. 2017. View Article : Google Scholar : PubMed/NCBI

32 

Shin DM, Jeon BY, Lee HM, Jin HS, Yuk JM, Song CH, Lee SH, Lee ZW, Cho SN, Kim JM, et al: Mycobacterium tuberculosis ers regulates autophagy, inflammation, and cell death through redox-dependent signaling. PLoS Pathog. 6:e10012302010. View Article : Google Scholar : PubMed/NCBI

33 

Bolisetty S and Jaimes EA: Mitochondria and reactive oxygen species: Physiology and pathophysiology. Int J Mol Sci. 14:6306–6344. 2013. View Article : Google Scholar : PubMed/NCBI

34 

Jin LY, Lv ZD, Wang K, Qian L, Song XX, Li XF and Shen HX: Estradiol alleviates intervertebral disc degeneration through modulating the antioxidant enzymes and inhibiting autophagy in the model of menopause rats. Oxid Med Cell Longev. 2018:78902912018. View Article : Google Scholar : PubMed/NCBI

35 

Cook KL, Clarke PA, Parmar J, Hu R, Schwartz-Roberts JL, Abu-Asab M, Wärri A, Baumann WT and Clarke R: Knockdown of estrogen receptor-α induces autophagy and inhibits antiestrogen-mediated unfolded protein response activation, promoting ROS-induced breast cancer cell death. FASEB J. 28:3891–3905. 2014. View Article : Google Scholar : PubMed/NCBI

36 

Fan DX, Yang XH, Li YN and Guo L: 17β-Estradiol on the expression of G-Protein coupled estrogen receptor (GPER/GPR30) mitophagy, and the PI3K/Akt signaling pathway in ATDC5 chondrocytes in vitro. Med Sci Monit. 24:1936–1947. 2018. View Article : Google Scholar : PubMed/NCBI

37 

Lambert KC, Curran EM, Judy BM, Lubahn DB and Estes DM: Estrogen receptor-alpha deficiency promotes increased TNF-alpha secretion and bacterial killing by murine macrophages in response to microbial stimuli in vitro. J Leukoc Biol. 75:1166–1172. 2004. View Article : Google Scholar : PubMed/NCBI

38 

Wu X, Deng G, Li M, Li Y, Ma C, Wang Y and Liu X: Wnt/β-Catenin signaling reduces Bacillus Calmette-Guerin-induced macrophage necrosis through a ROS-mediated PARP/AIF-dependent pathway. BMC Immunol. 16:162015. View Article : Google Scholar : PubMed/NCBI

39 

Shah G, Zielonka J, Chen F, Zhang G, Cao Y, Kalyanaraman B and See W: H2O2 generation by bacillus Calmette-Guérin induces the cellular oxidative stress response required for bacillus Calmette-Guérin direct effects on urothelial carcinoma biology. J Urol. 192:1238–1248. 2014. View Article : Google Scholar : PubMed/NCBI

40 

Méndez-Samperio P, Pérez A and Torres L: Role of reactive oxygen species (ROS) in Mycobacterium bovis Bacillus Calmette-Guerin mediated up-regulation of the human cathelicidin LL-37 in A549 cells. Microb Pathog. 47:252–257. 2009. View Article : Google Scholar : PubMed/NCBI

41 

Chen FC, Liao YC, Huang JM, Lin CH, Chen YY, Dou HY and Hsiung CA: Pros and cons of the tuberculosis drugome approach-an empirical analysis. PLoS One. 9:e1008292014. View Article : Google Scholar : PubMed/NCBI

42 

Abdmouleh F, El Arbi M, Saad HB, Jellali K, Ketata E, Amara IB, Pigeon P, Hassen HB, Top S, Jaouen G, et al: Antimicrobial, antitumor and side effects assessment of a newly synthesized tamoxifen analog. Curr Top Med Chem. 20:2281–2288. 2020. View Article : Google Scholar : PubMed/NCBI

43 

Jang WS, Kim S, Podder B, Jyoti MA, Nam KW, Lee BE and Song HY: Anti-Mycobacterial activity of tamoxifen against drug-resistant and intra-macrophage Mycobacterium tuberculosis. J Microbiol Biotechno. 25:946–950. 2015. View Article : Google Scholar : PubMed/NCBI

44 

Rey AD, Mahuad CV, Bozza VV, Bogue C, Farroni MA, Bay ML, Bottasso OA and Besedovsky HO: Endocrine and cytokine responses in humans with pulmonary tuberculosis. Brain Behav Immun. 21:171–179. 2017. View Article : Google Scholar : PubMed/NCBI

45 

Uwamino Y, Nishimura T, Sato Y, Tamizu E, Asakura T, Uno S, Mori M, Fujiwara H, Ishii M, Kawabe H, et al: Low serum estradiol levels are related to Mycobacterium avium complex lung disease: A cross-sectional study. BMC Infect Dis. 19:10552019. View Article : Google Scholar : PubMed/NCBI

46 

Tsuyuguchi K, Suzuki K, Matsumoto H, Tanaka E, Amitani R and Kuze F: Effect of oestrogen on Mycobacterium avium complex pulmonary infection in mice. Clin Exp Immunol. 123:428–434. 2001. View Article : Google Scholar : PubMed/NCBI

47 

Baay-Guzman GJ, Duran-Padilla MA, Rangel-Santiago J, Tirado-Rodriguez B, Antonio-Andres G, Barrios-Payan J, Mata-Espinosa D, Klunder-Klunder M, Vega MI, Hernandez-Pando R and Huerta-Yepez S: Dual role of hypoxia-inducible factor 1 alpha in experimental pulmonary tuberculosis: Its implication as a new therapeutic target. Future Microbiol. 13:785–798. 2018. View Article : Google Scholar : PubMed/NCBI

Related Articles

  • Abstract
  • View
  • Download
  • Twitter
Copy and paste a formatted citation
Spandidos Publications style
Gan Y, Hu Q, Li A, Gu L and Guo S: Estradiol inhibits autophagy of <em>Mycobacterium tuberculosis</em>‑infected 16HBE cells and controls the proliferation of intracellular <em>Mycobacterium tuberculosis</em>. Mol Med Rep 25: 196, 2022.
APA
Gan, Y., Hu, Q., Li, A., Gu, L., & Guo, S. (2022). Estradiol inhibits autophagy of <em>Mycobacterium tuberculosis</em>‑infected 16HBE cells and controls the proliferation of intracellular <em>Mycobacterium tuberculosis</em>. Molecular Medicine Reports, 25, 196. https://doi.org/10.3892/mmr.2022.12712
MLA
Gan, Y., Hu, Q., Li, A., Gu, L., Guo, S."Estradiol inhibits autophagy of <em>Mycobacterium tuberculosis</em>‑infected 16HBE cells and controls the proliferation of intracellular <em>Mycobacterium tuberculosis</em>". Molecular Medicine Reports 25.6 (2022): 196.
Chicago
Gan, Y., Hu, Q., Li, A., Gu, L., Guo, S."Estradiol inhibits autophagy of <em>Mycobacterium tuberculosis</em>‑infected 16HBE cells and controls the proliferation of intracellular <em>Mycobacterium tuberculosis</em>". Molecular Medicine Reports 25, no. 6 (2022): 196. https://doi.org/10.3892/mmr.2022.12712
Copy and paste a formatted citation
x
Spandidos Publications style
Gan Y, Hu Q, Li A, Gu L and Guo S: Estradiol inhibits autophagy of <em>Mycobacterium tuberculosis</em>‑infected 16HBE cells and controls the proliferation of intracellular <em>Mycobacterium tuberculosis</em>. Mol Med Rep 25: 196, 2022.
APA
Gan, Y., Hu, Q., Li, A., Gu, L., & Guo, S. (2022). Estradiol inhibits autophagy of <em>Mycobacterium tuberculosis</em>‑infected 16HBE cells and controls the proliferation of intracellular <em>Mycobacterium tuberculosis</em>. Molecular Medicine Reports, 25, 196. https://doi.org/10.3892/mmr.2022.12712
MLA
Gan, Y., Hu, Q., Li, A., Gu, L., Guo, S."Estradiol inhibits autophagy of <em>Mycobacterium tuberculosis</em>‑infected 16HBE cells and controls the proliferation of intracellular <em>Mycobacterium tuberculosis</em>". Molecular Medicine Reports 25.6 (2022): 196.
Chicago
Gan, Y., Hu, Q., Li, A., Gu, L., Guo, S."Estradiol inhibits autophagy of <em>Mycobacterium tuberculosis</em>‑infected 16HBE cells and controls the proliferation of intracellular <em>Mycobacterium tuberculosis</em>". Molecular Medicine Reports 25, no. 6 (2022): 196. https://doi.org/10.3892/mmr.2022.12712
Follow us
  • Twitter
  • LinkedIn
  • Facebook
About
  • Spandidos Publications
  • Careers
  • Cookie Policy
  • Privacy Policy
How can we help?
  • Help
  • Live Chat
  • Contact
  • Email to our Support Team