Spandidos Publications Logo
  • About
    • About Spandidos
    • Aims and Scopes
    • Abstracting and Indexing
    • Editorial Policies
    • Reprints and Permissions
    • Job Opportunities
    • Terms and Conditions
    • Contact
  • Journals
    • All Journals
    • Oncology Letters
      • Oncology Letters
      • Information for Authors
      • Editorial Policies
      • Editorial Board
      • Aims and Scope
      • Abstracting and Indexing
      • Bibliographic Information
      • Archive
    • International Journal of Oncology
      • International Journal of Oncology
      • Information for Authors
      • Editorial Policies
      • Editorial Board
      • Aims and Scope
      • Abstracting and Indexing
      • Bibliographic Information
      • Archive
    • Molecular and Clinical Oncology
      • Molecular and Clinical Oncology
      • Information for Authors
      • Editorial Policies
      • Editorial Board
      • Aims and Scope
      • Abstracting and Indexing
      • Bibliographic Information
      • Archive
    • Experimental and Therapeutic Medicine
      • Experimental and Therapeutic Medicine
      • Information for Authors
      • Editorial Policies
      • Editorial Board
      • Aims and Scope
      • Abstracting and Indexing
      • Bibliographic Information
      • Archive
    • International Journal of Molecular Medicine
      • International Journal of Molecular Medicine
      • Information for Authors
      • Editorial Policies
      • Editorial Board
      • Aims and Scope
      • Abstracting and Indexing
      • Bibliographic Information
      • Archive
    • Biomedical Reports
      • Biomedical Reports
      • Information for Authors
      • Editorial Policies
      • Editorial Board
      • Aims and Scope
      • Abstracting and Indexing
      • Bibliographic Information
      • Archive
    • Oncology Reports
      • Oncology Reports
      • Information for Authors
      • Editorial Policies
      • Editorial Board
      • Aims and Scope
      • Abstracting and Indexing
      • Bibliographic Information
      • Archive
    • Molecular Medicine Reports
      • Molecular Medicine Reports
      • Information for Authors
      • Editorial Policies
      • Editorial Board
      • Aims and Scope
      • Abstracting and Indexing
      • Bibliographic Information
      • Archive
    • World Academy of Sciences Journal
      • World Academy of Sciences Journal
      • Information for Authors
      • Editorial Policies
      • Editorial Board
      • Aims and Scope
      • Abstracting and Indexing
      • Bibliographic Information
      • Archive
    • International Journal of Functional Nutrition
      • International Journal of Functional Nutrition
      • Information for Authors
      • Editorial Policies
      • Editorial Board
      • Aims and Scope
      • Abstracting and Indexing
      • Bibliographic Information
      • Archive
    • International Journal of Epigenetics
      • International Journal of Epigenetics
      • Information for Authors
      • Editorial Policies
      • Editorial Board
      • Aims and Scope
      • Abstracting and Indexing
      • Bibliographic Information
      • Archive
    • Medicine International
      • Medicine International
      • Information for Authors
      • Editorial Policies
      • Editorial Board
      • Aims and Scope
      • Abstracting and Indexing
      • Bibliographic Information
      • Archive
  • Articles
  • Information
    • Information for Authors
    • Information for Reviewers
    • Information for Librarians
    • Information for Advertisers
    • Conferences
  • Language Editing
Spandidos Publications Logo
  • About
    • About Spandidos
    • Aims and Scopes
    • Abstracting and Indexing
    • Editorial Policies
    • Reprints and Permissions
    • Job Opportunities
    • Terms and Conditions
    • Contact
  • Journals
    • All Journals
    • Biomedical Reports
      • Information for Authors
      • Editorial Policies
      • Editorial Board
      • Aims and Scope
      • Abstracting and Indexing
      • Bibliographic Information
      • Archive
    • Experimental and Therapeutic Medicine
      • Information for Authors
      • Editorial Policies
      • Editorial Board
      • Aims and Scope
      • Abstracting and Indexing
      • Bibliographic Information
      • Archive
    • International Journal of Epigenetics
      • Information for Authors
      • Editorial Policies
      • Editorial Board
      • Aims and Scope
      • Abstracting and Indexing
      • Bibliographic Information
      • Archive
    • International Journal of Functional Nutrition
      • Information for Authors
      • Editorial Policies
      • Editorial Board
      • Aims and Scope
      • Abstracting and Indexing
      • Bibliographic Information
      • Archive
    • International Journal of Molecular Medicine
      • Information for Authors
      • Editorial Policies
      • Editorial Board
      • Aims and Scope
      • Abstracting and Indexing
      • Bibliographic Information
      • Archive
    • International Journal of Oncology
      • Information for Authors
      • Editorial Policies
      • Editorial Board
      • Aims and Scope
      • Abstracting and Indexing
      • Bibliographic Information
      • Archive
    • Medicine International
      • Information for Authors
      • Editorial Policies
      • Editorial Board
      • Aims and Scope
      • Abstracting and Indexing
      • Bibliographic Information
      • Archive
    • Molecular and Clinical Oncology
      • Information for Authors
      • Editorial Policies
      • Editorial Board
      • Aims and Scope
      • Abstracting and Indexing
      • Bibliographic Information
      • Archive
    • Molecular Medicine Reports
      • Information for Authors
      • Editorial Policies
      • Editorial Board
      • Aims and Scope
      • Abstracting and Indexing
      • Bibliographic Information
      • Archive
    • Oncology Letters
      • Information for Authors
      • Editorial Policies
      • Editorial Board
      • Aims and Scope
      • Abstracting and Indexing
      • Bibliographic Information
      • Archive
    • Oncology Reports
      • Information for Authors
      • Editorial Policies
      • Editorial Board
      • Aims and Scope
      • Abstracting and Indexing
      • Bibliographic Information
      • Archive
    • World Academy of Sciences Journal
      • Information for Authors
      • Editorial Policies
      • Editorial Board
      • Aims and Scope
      • Abstracting and Indexing
      • Bibliographic Information
      • Archive
  • Articles
  • Information
    • For Authors
    • For Reviewers
    • For Librarians
    • For Advertisers
    • Conferences
  • Language Editing
Login Register Submit
  • This site uses cookies
  • You can change your cookie settings at any time by following the instructions in our Cookie Policy. To find out more, you may read our Privacy Policy.

    I agree
Search articles by DOI, keyword, author or affiliation
Search
Advanced Search
presentation
Molecular Medicine Reports
Join Editorial Board Propose a Special Issue
Print ISSN: 1791-2997 Online ISSN: 1791-3004
Journal Cover
July-2022 Volume 26 Issue 1

Full Size Image

Sign up for eToc alerts
Recommend to Library

Journals

International Journal of Molecular Medicine

International Journal of Molecular Medicine

International Journal of Molecular Medicine is an international journal devoted to molecular mechanisms of human disease.

International Journal of Oncology

International Journal of Oncology

International Journal of Oncology is an international journal devoted to oncology research and cancer treatment.

Molecular Medicine Reports

Molecular Medicine Reports

Covers molecular medicine topics such as pharmacology, pathology, genetics, neuroscience, infectious diseases, molecular cardiology, and molecular surgery.

Oncology Reports

Oncology Reports

Oncology Reports is an international journal devoted to fundamental and applied research in Oncology.

Experimental and Therapeutic Medicine

Experimental and Therapeutic Medicine

Experimental and Therapeutic Medicine is an international journal devoted to laboratory and clinical medicine.

Oncology Letters

Oncology Letters

Oncology Letters is an international journal devoted to Experimental and Clinical Oncology.

Biomedical Reports

Biomedical Reports

Explores a wide range of biological and medical fields, including pharmacology, genetics, microbiology, neuroscience, and molecular cardiology.

Molecular and Clinical Oncology

Molecular and Clinical Oncology

International journal addressing all aspects of oncology research, from tumorigenesis and oncogenes to chemotherapy and metastasis.

World Academy of Sciences Journal

World Academy of Sciences Journal

Multidisciplinary open-access journal spanning biochemistry, genetics, neuroscience, environmental health, and synthetic biology.

International Journal of Functional Nutrition

International Journal of Functional Nutrition

Open-access journal combining biochemistry, pharmacology, immunology, and genetics to advance health through functional nutrition.

International Journal of Epigenetics

International Journal of Epigenetics

Publishes open-access research on using epigenetics to advance understanding and treatment of human disease.

Medicine International

Medicine International

An International Open Access Journal Devoted to General Medicine.

Journal Cover
July-2022 Volume 26 Issue 1

Full Size Image

Sign up for eToc alerts
Recommend to Library

  • Article
  • Citations
    • Cite This Article
    • Download Citation
    • Create Citation Alert
    • Remove Citation Alert
    • Cited By
  • Similar Articles
    • Related Articles (in Spandidos Publications)
    • Similar Articles (Google Scholar)
    • Similar Articles (PubMed)
  • Download PDF
  • Download XML
  • View XML

  • Supplementary Files
    • Supplementary_Data.pdf
Article

JCI‑20679 suppresses the proliferation of glioblastoma stem cells by activating AMPK and decreasing NFATc2 expression levels

  • Authors:
    • Shota Ando
    • Naoto Kojima
    • Chiami Moyama
    • Mitsugu Fujita
    • Kaito Ohta
    • Hiromi II
    • Susumu Nakata
  • View Affiliations / Copyright

    Affiliations: Department of Clinical Oncology, Kyoto Pharmaceutical University, Kyoto 607‑8414, Japan, Department of Pharmaceutical Manufacturing Chemistry, Kyoto Pharmaceutical University, Kyoto 607‑8414, Japan, Center for Medical Education and Clinical Training, Kindai University Faculty of Medicine, Osaka‑Sayama, Osaka 589‑8511, Japan, Department of Pharmaceutical Manufacturing Chemistry, Kyoto Pharmaceutical University, Kyoto 607‑8414, Japan
  • Article Number: 238
    |
    Published online on: May 27, 2022
       https://doi.org/10.3892/mmr.2022.12754
  • Expand metrics +
Metrics: Total Views: 0 (Spandidos Publications: | PMC Statistics: )
Metrics: Total PDF Downloads: 0 (Spandidos Publications: | PMC Statistics: )
Cited By (CrossRef): 0 citations Loading Articles...

This article is mentioned in:



Abstract

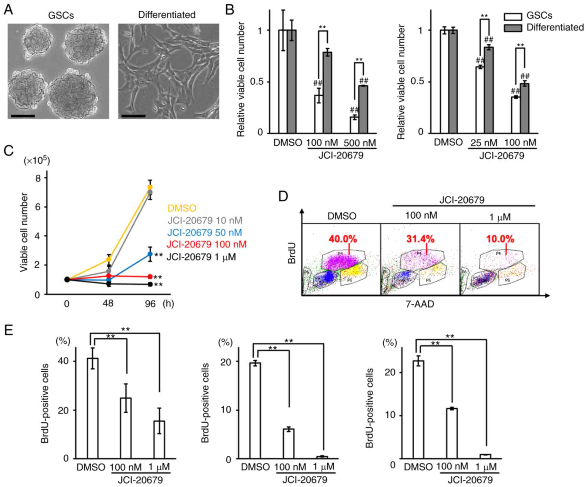
The prognosis of glioblastoma, which is the most frequent type of adult‑onset malignant brain tumor, is extremely poor. Therefore, novel therapeutic strategies are needed. Previous studies report that JCI‑20679, which is synthesized based on the structure of naturally occurring acetogenin, inhibits mitochondrial complex I and suppresses the growth of various types of cancer cells. However, the efficacy of JCI‑20679 on glioblastoma stem cells (GSCs) is unknown. The present study demonstrated that JCI‑20679 inhibited the growth of GSCs derived from a transposon system‑mediated murine glioblastoma model more efficiently compared with the growth of differentiation‑induced adherent cells, as determined by a trypan blue staining dye exclusion test. The inhibition of proliferation was accompanied by the blockade of cell‑cycle entry into the S‑phase, as assessed by a BrdU incorporation assay. JCI‑20679 decreased the mitochondrial membrane potential, suppressed the oxygen consumption rate and increased mitochondrial reactive oxygen species generation, indicating that JCI‑20679 inhibited mitochondrial activity. The mitochondrial inhibition was revealed to increase phosphorylated (phospho)‑AMPKα levels and decrease nuclear factor of activated T‑cells 2 (NFATc2) expression, and was accompanied by a decrease in calcineurin phosphatase activity. Depletion of phospho‑AMPKα by knockdown of AMPKβ recovered the JCI‑20679‑mediated decrease in NFATc2 expression levels, as determined by western blotting and reverse transcription‑quantitative PCR analysis. Overexpression of NFATc2 recovered the JCI‑20679‑mediated suppression of proliferation, as determined by a trypan blue staining dye exclusion test. These results suggest that JCI‑20679 inhibited mitochondrial oxidative phosphorylation, which activated AMPK and reduced NFATc2 expression levels. Moreover, systemic administration of JCI‑20679 extended the event‑free survival rate in a mouse model transplanted with GSCs. Overall, these results suggested that JCI‑20679 is a potential novel therapeutic agent against glioblastoma.
View Figures

Figure 1

Figure 2

Figure 3

Figure 4

Figure 5

Figure 6

View References

1 

Stupp R, Mason WP, van den Bent MJ, Weller M, Fisher B, Taphoorn MJ, Belanger K, Brandes AA, Marosi C, Bogdahn U, et al: Radiotherapy plus concomitant and adjuvant temozolomide for glioblastoma. N Engl J Med. 352:987–996. 2005. View Article : Google Scholar : PubMed/NCBI

2 

Marenco-Hillembrand L, Wijesekera O, Suarez-Meade P, Mampre D, Jackson C, Peterson J, Trifiletti D, Hammack J, Ortiz K, Lesser E, et al: Trends in glioblastoma: Outcomes over time and type of intervention: A systematic evidence based analysis. J Neurooncol. 147:297–307. 2020. View Article : Google Scholar

3 

Chinot OL, Wick W, Mason W, Henriksson R, Saran F, Nishikawa R, Carpentier AF, Hoang-Xuan K, Kavan P, Cernea D, et al: Bevacizumab plus radiotherapy-temozolomide for newly diagnosed glioblastoma. N Engl J Med. 370:709–722. 2014. View Article : Google Scholar : PubMed/NCBI

4 

Sancho P, Barneda D and Heeschen C: Hallmarks of cancer stem cell metabolism. Br J Cancer. 114:1305–1312. 2016. View Article : Google Scholar : PubMed/NCBI

5 

Singh SK, Hawkins C, Clarke ID, Squire JA, Bayani J, Hide T, Henkelman RM, Cusimano MD and Dirks PB: Identification of human brain tumour initiating cells. Nature. 432:396–401. 2004. View Article : Google Scholar : PubMed/NCBI

6 

Schonberg DL, Lubelski D, Miller TE and Rich JN: Brain tumor stem cells: Molecular characteristics and their impact on therapy. Mol Aspects Med. 39:82–101. 2014. View Article : Google Scholar : PubMed/NCBI

7 

Bueno MJ, Ruiz-Sepulveda JL and Quintela-Fandino M: Mitochondrial inhibition: A treatment strategy in cancer? Curr Oncol Rep. 23:492021. View Article : Google Scholar : PubMed/NCBI

8 

Yang SH, Li S, Lu G, Xue H, Kim DH, Zhu JJ and Liu Y: Metformin treatment reduces temozolomide resistance of glioblastoma cells. Oncotarget. 7:78787–78803. 2016. View Article : Google Scholar

9 

Gao X, Yang Y, Wang J, Zhang L, Sun C, Wang Y, Zhang J, Dong H, Zhang H, Gao C, et al: Inhibition of mitochondria NADH-Ubiquinone oxidoreductase (complex I) sensitizes the radioresistant glioma U87MG cells to radiation. Biomed Pharmacother. 129:1104602020. View Article : Google Scholar : PubMed/NCBI

10 

Myint SH, Cortes D, Laurens A, Hocquemiller R, Lebȩuf M, Cavé A, Cotte J and Quéro AM: Solamin, a cytotoxic mono-tetrahydrofuranic γ-lactone acetogenin from Annona muricata seeds. Phytochemistry. 30:3335–3338. 1991. View Article : Google Scholar

11 

Kojima N, Fushimi T, Tatsukawa T, Tanaka T, Okamura M, Akatsuka A, Yamori T, Dan S, Iwasaki H and Yamashita M: Thiophene-3-carboxamide analogue of annonaceous acetogenins as antitumor drug lead. Eur J Med Chem. 86:684–689. 2014. View Article : Google Scholar : PubMed/NCBI

12 

Ohta K, Akatsuka A, Dan S, Iwasaki H, Yamashita M and Kojima N: Structure-activity relationships of thiophene carboxamide annonaceous acetogenin analogs: Shortening the alkyl chain in the tail part significantly affects their growth inhibitory activity against human cancer cell lines. Chem Pharm Bull (Tokyo). 69:1029–1033. 2021. View Article : Google Scholar : PubMed/NCBI

13 

Matsumoto T, Akatsuka A, Dan S, Iwasaki H, Yamashita M and Kojima N: Synthesis and cancer cell growth inhibition effects of acetogenin analogs bearing ethylene glycol units for enhancing the water solubility. Tetrahedron. 76:1310582020. View Article : Google Scholar

14 

Matsumoto T, Kojima N, Akatsuka A, Yamori T, Dan S, Iwasaki H and Yamashita M: Convergent synthesis of stereoisomers of THF ring moiety of acetogenin thiophene analogue and their antiproliferative activities against human cancer cell lines. Tetrahedron. 73:2359–2366. 2017. View Article : Google Scholar

15 

Akatsuka A, Kojima N, Okamura M, Dan S and Yamori T: A novel thiophene-3-carboxamide analog of annonaceous acetogenin exhibits antitumor activity via inhibition of mitochondrial complex I. Pharmacol Res Perspect. 4:e002462016. View Article : Google Scholar

16 

Wiesner SM, Decker SA, Larson JD, Ericson K, Forster C, Gallardo JL, Long C, Demorest ZL, Zamora EA, Low WC, et al: De novo induction of genetically engineered brain tumors in mice using plasmid DNA. Cancer Res. 69:431–439. 2009. View Article : Google Scholar : PubMed/NCBI

17 

Tanigawa S, Fujita M, Moyama C, Ando S, Ii H, Kojima Y, Fujishita T, Aoki M, Takeuchi H, Yamanaka T, et al: Inhibition of Gli2 suppresses tumorigenicity in glioblastoma stem cells derived from a de novo murine brain cancer model. Cancer Gene Ther. 28:1339–1352. 2021. View Article : Google Scholar : PubMed/NCBI

18 

Fujita M, Scheurer ME, Decker SA, McDonald HA, Kohanbash G, Kastenhuber ER, Kato H, Bondy ML, Ohlfest JR and Okada H: Role of type 1 IFNs in antiglioma immunosurveillance-using mouse studies to guide examination of novel prognostic markers in humans. Clin Cancer Res. 16:3409–3419. 2010. View Article : Google Scholar : PubMed/NCBI

19 

Taniguchi K, Kageyama S, Moyama C, Ando S, Ii H, Ashihara E, Horinaka M, Sakai T, Kubota S, Kawauchi A and Nakata S: γ-Glutamylcyclotransferase, a novel regulator of HIF-1α expression, triggers aerobic glycolysis. Cancer Gene Ther. 29:37–48. 2021. View Article : Google Scholar : PubMed/NCBI

20 

Livak KJ and Schmittgen TD: Analysis of relative gene expression data using real-time quantitative PCR and the 2(−Delta Delta C(T)) method. Methods. 25:402–408. 2001. View Article : Google Scholar : PubMed/NCBI

21 

Garcia D and Shaw RJ: AMPK: Mechanisms of cellular energy sensing and restoration of metabolic balance. Mol Cell. 66:789–800. 2017. View Article : Google Scholar

22 

Pathak T and Trebak M: Mitochondrial Ca2+ signaling. Pharmacol Ther. 192:112–123. 2018. View Article : Google Scholar : PubMed/NCBI

23 

Hardie DG, Ross FA and Hawley SA: AMPK: A nutrient and energy sensor that maintains energy homeostasis. Nat Rev Mol Cell Biol. 13:251–262. 2012. View Article : Google Scholar

24 

Mognol GP, Carneiro FR, Robbs BK, Faget DV and Viola JP: Cell cycle and apoptosis regulation by NFAT transcription factors: New roles for an old player. Cell Death Dis. 7:e21992016. View Article : Google Scholar : PubMed/NCBI

25 

Chen Y, Yuen WH, Fu J, Huang G, Melendez AJ, Ibrahim FB, Lu H and Cao X: The mitochondrial respiratory chain controls intracellular calcium signaling and NFAT activity essential for heart formation in Xenopus laevis. Mol Cell Biol. 27:6420–6432. 2007. View Article : Google Scholar

26 

Tie X, Han S, Meng L, Wang Y and Wu A: NFAT1 is highly expressed in, and regulates the invasion of, glioblastoma multiforme cells. PLoS One. 8:e660082013. View Article : Google Scholar : PubMed/NCBI

27 

Jiang Y, Song Y, Wang R, Hu T, Zhang D, Wang Z, Tie X, Wang M and Han S: NFAT1-mediated regulation of NDEL1 promotes growth and invasion of glioma stem-like cells. Cancer Res. 79:2593–2603. 2019. View Article : Google Scholar : PubMed/NCBI

28 

Liu Z, Li H, He L, Xiang Y, Tian C, Li C, Tan P, Jing J, Tian Y, Du L, et al: Discovery of small-molecule inhibitors of the HSP90-calcineurin-NFAT pathway against glioblastoma. cell Chem Biol. 26:352–365.e7. 2019. View Article : Google Scholar

29 

Chan AY, Dolinsky VW, Soltys CL, Viollet B, Baksh S, Light PE and Dyck JR: Resveratrol inhibits cardiac hypertrophy via AMP-activated protein kinase and Akt. J Biol Chem. 283:24194–201. 2008. View Article : Google Scholar : PubMed/NCBI

30 

Rabinovitch RC, Samborska B, Faubert B, Ma EH, Gravel SP, Andrzejewski S, Raissi TC, Pause A, St-Pierre J and Jones RG: AMPK maintains cellular metabolic homeostasis through regulation of mitochondrial reactive oxygen species. Cell Rep. 21:1–9. 2017. View Article : Google Scholar : PubMed/NCBI

31 

Ghosh P, Vidal C, Dey S and Zhang L: Mitochondria targeting as an effective strategy for cancer therapy. Int J Mol Sci. 21:33632020. View Article : Google Scholar

32 

Guntuku L, Naidu VG and Yerra VG: Mitochondrial dysfunction in gliomas: pharmacotherapeutic potential of natural compounds. Curr Neuropharmacol. 14:567–583. 2016. View Article : Google Scholar

33 

Maraka S, Groves MD, Mammoser AG, Melguizo-Gavilanes I, Conrad CA, Tremont-Lukats IW, Loghin ME, O'Brien BJ, Puduvalli VK, Sulman EP, et al: Phase 1 lead-in to a phase 2 factorial study of temozolomide plus memantine, mefloquine, and metformin as postradiation adjuvant therapy for newly diagnosed glioblastoma. Cancer. 125:424–433. 2019. View Article : Google Scholar : PubMed/NCBI

34 

Zhao B, Luo J, Yu T, Zhou L, Lv H and Shang P: Anticancer mechanisms of metformin: A review of the current evidence. Life Sci. 254:1177172020. View Article : Google Scholar

Related Articles

  • Abstract
  • View
  • Download
  • Twitter
Copy and paste a formatted citation
Spandidos Publications style
Ando S, Kojima N, Moyama C, Fujita M, Ohta K, II H and Nakata S: JCI‑20679 suppresses the proliferation of glioblastoma stem cells by activating AMPK and decreasing NFATc2 expression levels. Mol Med Rep 26: 238, 2022.
APA
Ando, S., Kojima, N., Moyama, C., Fujita, M., Ohta, K., II, H., & Nakata, S. (2022). JCI‑20679 suppresses the proliferation of glioblastoma stem cells by activating AMPK and decreasing NFATc2 expression levels. Molecular Medicine Reports, 26, 238. https://doi.org/10.3892/mmr.2022.12754
MLA
Ando, S., Kojima, N., Moyama, C., Fujita, M., Ohta, K., II, H., Nakata, S."JCI‑20679 suppresses the proliferation of glioblastoma stem cells by activating AMPK and decreasing NFATc2 expression levels". Molecular Medicine Reports 26.1 (2022): 238.
Chicago
Ando, S., Kojima, N., Moyama, C., Fujita, M., Ohta, K., II, H., Nakata, S."JCI‑20679 suppresses the proliferation of glioblastoma stem cells by activating AMPK and decreasing NFATc2 expression levels". Molecular Medicine Reports 26, no. 1 (2022): 238. https://doi.org/10.3892/mmr.2022.12754
Copy and paste a formatted citation
x
Spandidos Publications style
Ando S, Kojima N, Moyama C, Fujita M, Ohta K, II H and Nakata S: JCI‑20679 suppresses the proliferation of glioblastoma stem cells by activating AMPK and decreasing NFATc2 expression levels. Mol Med Rep 26: 238, 2022.
APA
Ando, S., Kojima, N., Moyama, C., Fujita, M., Ohta, K., II, H., & Nakata, S. (2022). JCI‑20679 suppresses the proliferation of glioblastoma stem cells by activating AMPK and decreasing NFATc2 expression levels. Molecular Medicine Reports, 26, 238. https://doi.org/10.3892/mmr.2022.12754
MLA
Ando, S., Kojima, N., Moyama, C., Fujita, M., Ohta, K., II, H., Nakata, S."JCI‑20679 suppresses the proliferation of glioblastoma stem cells by activating AMPK and decreasing NFATc2 expression levels". Molecular Medicine Reports 26.1 (2022): 238.
Chicago
Ando, S., Kojima, N., Moyama, C., Fujita, M., Ohta, K., II, H., Nakata, S."JCI‑20679 suppresses the proliferation of glioblastoma stem cells by activating AMPK and decreasing NFATc2 expression levels". Molecular Medicine Reports 26, no. 1 (2022): 238. https://doi.org/10.3892/mmr.2022.12754
Follow us
  • Twitter
  • LinkedIn
  • Facebook
About
  • Spandidos Publications
  • Careers
  • Cookie Policy
  • Privacy Policy
How can we help?
  • Help
  • Live Chat
  • Contact
  • Email to our Support Team